Class fv:AEpTaskAggr (ABSTRACT)

Class ID:5307
Encrypted: false - Exportable: true - Persistent: true - Configurable: true - Subject to Quota: Disabled - Abstraction Layer: Resolved Model
Write Access: [admin]
Read Access: [admin]
Creatable/Deletable: yes (see Container Mos for details)
Semantic Scope: None
Semantic Scope Evaluation Rule: Subclasses
Monitoring Policy Source: Parent
Monitoring Flags : [ IsObservable: false, HasStats: false, HasFaults: false, HasHealth: false, HasEventRules: false ]

The abstract endpoint task aggregator.

Naming Rules


DN FORMAT: 

[0] aggrCont/

                


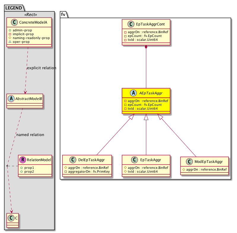
Diagram

Sub Mos: fv:DelEpTaskAggr, fv:EpTaskAggr, fv:ModEpTaskAggr,
Container Mos: fv:EpTaskAggrCont (deletable:yes),


Inheritance
[V] fv:AEpTaskAggr The abstract endpoint task aggregator.
 ├
[V] fv:DelEpTaskAggr EpDefRef/EpDef task aggregator only aggregates deleted EpDefRef/EpDef.
 ├
[V] fv:EpTaskAggr An endpoint task aggregator.
 ├
[V] fv:ModEpTaskAggr EpDefRef/EpDef task aggregator @@@ From PE to PM (EPg shard): aggregates per EPg across transactions @@@ Does not aggregate deleted EpDefRef/EpDef


Events
                


Faults
                


Fsms
                


Properties Summary
Defined in: fv:AEpTaskAggr
reference:BinRef aggrDn  (fv:AEpTaskAggr:aggrDn)
          
fv:EpCount
          scalar:Uint32
epCount  (fv:AEpTaskAggr:epCount)
           The number of endpoints currently discovered.
scalar:Uint64 txId  (fv:AEpTaskAggr:txId)
           Indicates the identifier of the transaction in which the user action occurred.
Defined in: mo:TopProps
mo:ModificationChildAction
          scalar:Bitmask32
childAction  (mo:TopProps:childAction)
           Delete or ignore. For internal use only.
reference:BinRef dn  (mo:TopProps:dn)
           A tag or metadata is a non-hierarchical keyword or term assigned to the fabric module.
reference:BinRN rn  (mo:TopProps:rn)
           Identifies an object from its siblings within the context of its parent object. The distinguished name contains a sequence of relative names.
mo:ModificationStatus
          scalar:Bitmask32
status  (mo:TopProps:status)
           The upgrade status. This property is for internal use only.
Properties Detail

aggrDn

Type: reference:BinRef

Units: null
Encrypted: false
Access: implicit
Category: TopLevelRegular
    Comments:



childAction

Type: mo:ModificationChildAction
Primitive Type: scalar:Bitmask32

Units: null
Encrypted: false
Access: implicit
Category: TopLevelChildAction
    Comments:
Delete or ignore. For internal use only.
Constants
deleteAll 16384u deleteAll NO COMMENTS
ignore 4096u ignore NO COMMENTS
deleteNonPresent 8192u deleteNonPresent NO COMMENTS
DEFAULT 0 --- This type is used to





dn

Type: reference:BinRef

Units: null
Encrypted: false
Access: implicit
Category: TopLevelDn
    Comments:
A tag or metadata is a non-hierarchical keyword or term assigned to the fabric module.



epCount

Type: fv:EpCount
Primitive Type: scalar:Uint32

Units: null
Encrypted: false
Access: implicit
Category: TopLevelRegular
    Comments:
The number of endpoints currently discovered.
Constants
defaultValue 0u --- NO COMMENTS





rn

Type: reference:BinRN

Units: null
Encrypted: false
Access: implicit
Category: TopLevelRn
    Comments:
Identifies an object from its siblings within the context of its parent object. The distinguished name contains a sequence of relative names.



status

Type: mo:ModificationStatus
Primitive Type: scalar:Bitmask32

Units: null
Encrypted: false
Access: implicit
Category: TopLevelStatus
    Comments:
The upgrade status. This property is for internal use only.
Constants
created 2u created In a setter method: specifies that an object should be created. An error is returned if the object already exists.
In the return value of a setter method: indicates that an object has been created.
modified 4u modified In a setter method: specifies that an object should be modified
In the return value of a setter method: indicates that an object has been modified.
deleted 8u deleted In a setter method: specifies that an object should be deleted.
In the return value of a setter method: indicates that an object has been deleted.
DEFAULT 0 --- This type controls the life cycle of objects passed in the XML API.

When used in a setter method (such as configConfMo), the ModificationStatus specifies whether an object should be created, modified, deleted or removed.
In the return value of a setter method, the ModificationStatus indicates the actual operation that was performed. For example, the ModificationStatus is set to "created" if the object was created. The ModificationStatus is not set if the object was neither created, modified, deleted or removed.

When invoking a setter method, the ModificationStatus is optional:
If a setter method such as configConfMo is invoked and the ModificationStatus is not set, the system automatically determines if the object should be created or modified.






txId

Type: scalar:Uint64

Units: null
Encrypted: false
Access: implicit
Category: TopLevelRegular
    Comments:
Indicates the identifier of the transaction in which the user action occurred.