Class fv:APathAtt (ABSTRACT)

Class ID:1952
Class Label: EPG to Path Attachment
Encrypted: false - Exportable: false - Persistent: true - Configurable: false - Subject to Quota: Disabled - Abstraction Layer: Logical Model
Write Access: [NON CONFIGURABLE]
Read Access: [admin, tenant-epg, tenant-ext-connectivity-l3, tenant-ext-protocol-l3, tenant-network-profile, tenant-protocol-l2, tenant-qos]
Creatable/Deletable: yes (see Container Mos for details)
Semantic Scope: EPG
Semantic Scope Evaluation Rule: Subclasses
Monitoring Policy Source: Parent
Monitoring Flags : [ IsObservable: true, HasStats: false, HasFaults: false, HasHealth: true, HasEventRules: false ]

An abstraction of the path the endpoint group configuration will be deployed on.

Naming Rules


DN FORMAT: 

[0] resPolCont/rtdOutCont/rtdOutDef-{[outDn]}/node-{id}/

[2] uni/epp/tnlp-{[epgPKey]}/node-{id}/

[4] uni/epp/instp-{[epgPKey]}/node-{id}/

[6] uni/epp/vns-{[epgPKey]}/node-{id}/

[8] uni/epp/inb-{[epgPKey]}/node-{id}/

[10] uni/epp/oob-{[epgPKey]}/node-{id}/

[12] uni/epp/node-{id}/

[14] uni/epp/fv-{[epgPKey]}/node-{id}/

[16] uni/epp/rtd-{[epgPKey]}/node-{id}/

[18] uni/epp/br-{[epgPKey]}/node-{id}/

[20] uni/epp/node-{id}/

[22] uni/epp/node-{id}/

                


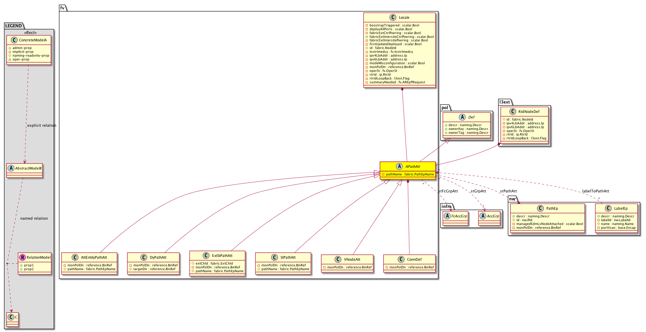
Diagram

Super Mo: pol:Def,
Sub Mos: fv:AttEntityPathAtt, fv:DyPathAtt, fv:ExtStPathAtt, fv:StPathAtt, fv:VNodeAtt,
Container Mos: fv:Locale (deletable:yes), l3ext:RtdNodeDef (deletable:yes),
Contained Mos: fv:ConnDef,
Relations From: nw:LabelEp,
Relations To: infra:FcAccGrp, infra:AccGrp, nw:PathEp,
Relations: fv:RsStFcGrpAtt, fv:RsStGrpAtt, fv:RsStPathAtt, fv:RtLabelToPathAtt,


Inheritance
[V] naming:NamedObject An abstract base class for an object that contains a name.
 ├
[V] pol:Obj Represents a generic policy object.
 
 ├
[V] pol:Def Represents self-contained policy document.
 
 
 ├
[V] fv:APathAtt An abstraction of the path the endpoint group configuration will be deployed on.
 
 
 
 ├
[V] fv:AttEntityPathAtt An attachable entity path attachment on the EPG configuration.
 
 
 
 ├
[V] fv:DyPathAtt A dynamic path attachment.
 
 
 
 ├
[V] fv:ExtStPathAtt The path the endpoint group configuration will be deployed on.
 
 
 
 ├
[V] fv:StPathAtt The path the endpoint group configuration is deployed on.
 
 
 
 ├
[V] fv:VNodeAtt  Represent a Path on whom the EPG configuration will be deployed. It represents Virtual Node Attachment. If only this type of attachement is present under an EpP then the EpP will not get instrumented on that node. But together with VNodeAtt if any other type of PathAtt is present then EpP will get instrumented as usual


Events
                


Faults
                


Fsms
                


Properties Summary
Defined in: fv:APathAtt
fabric:PathEpName
          string:Basic
pathName  (fv:APathAtt:pathName)
           Represents the deployment immediacy preference of the EpG on this path
Defined in: pol:Def
naming:Descr
          string:Basic
descr  (pol:Def:descr)
           Specifies a description of the policy definition.
naming:Descr
          string:Basic
ownerKey  (pol:Def:ownerKey)
           The key for enabling clients to own their data for entity correlation.
naming:Descr
          string:Basic
ownerTag  (pol:Def:ownerTag)
           A tag for enabling clients to add their own data. For example, to indicate who created this object.
Defined in: pol:Obj
naming:Name
          string:Basic
name  (pol:Obj:name)
           Overrides:naming:NamedObject:name
           null
Defined in: naming:NamedObject
naming:NameAlias
          string:Basic
nameAlias  (naming:NamedObject:nameAlias)
           NO COMMENTS
Defined in: mo:TopProps
mo:ModificationChildAction
          scalar:Bitmask32
childAction  (mo:TopProps:childAction)
           Delete or ignore. For internal use only.
reference:BinRef dn  (mo:TopProps:dn)
           A tag or metadata is a non-hierarchical keyword or term assigned to the fabric module.
reference:BinRN rn  (mo:TopProps:rn)
           Identifies an object from its siblings within the context of its parent object. The distinguished name contains a sequence of relative names.
mo:ModificationStatus
          scalar:Bitmask32
status  (mo:TopProps:status)
           The upgrade status. This property is for internal use only.
Properties Detail

childAction

Type: mo:ModificationChildAction
Primitive Type: scalar:Bitmask32

Units: null
Encrypted: false
Access: implicit
Category: TopLevelChildAction
    Comments:
Delete or ignore. For internal use only.
Constants
deleteAll 16384u deleteAll NO COMMENTS
ignore 4096u ignore NO COMMENTS
deleteNonPresent 8192u deleteNonPresent NO COMMENTS
DEFAULT 0 --- This type is used to





descr

Type: naming:Descr
Primitive Type: string:Basic

Like: naming:Described:descr
Units: null
Encrypted: false
Access: admin
Category: TopLevelRegular
    Comments:
Specifies a description of the policy definition.



dn

Type: reference:BinRef

Units: null
Encrypted: false
Access: implicit
Category: TopLevelDn
    Comments:
A tag or metadata is a non-hierarchical keyword or term assigned to the fabric module.



name

Type: naming:Name
Primitive Type: string:Basic

Overrides:naming:NamedObject:name
Units: null Encrypted: false Access: admin Category: TopLevelRegular
    Comments:
null



nameAlias

Type: naming:NameAlias
Primitive Type: string:Basic

Units: null
Encrypted: false
Access: admin
Category: TopLevelRegular
    Comments:
NO COMMENTS



ownerKey

Type: naming:Descr
Primitive Type: string:Basic

Units: null
Encrypted: false
Access: admin
Category: TopLevelRegular
    Comments:
The key for enabling clients to own their data for entity correlation.



ownerTag

Type: naming:Descr
Primitive Type: string:Basic

Units: null
Encrypted: false
Access: admin
Category: TopLevelRegular
    Comments:
A tag for enabling clients to add their own data. For example, to indicate who created this object.



pathName

Type: fabric:PathEpName
Primitive Type: string:Basic

Units: null
Encrypted: false
Access: implicit
Category: TopLevelRegular
    Comments:
Represents the deployment immediacy preference of the EpG on this path



rn

Type: reference:BinRN

Units: null
Encrypted: false
Access: implicit
Category: TopLevelRn
    Comments:
Identifies an object from its siblings within the context of its parent object. The distinguished name contains a sequence of relative names.



status

Type: mo:ModificationStatus
Primitive Type: scalar:Bitmask32

Units: null
Encrypted: false
Access: implicit
Category: TopLevelStatus
    Comments:
The upgrade status. This property is for internal use only.
Constants
created 2u created In a setter method: specifies that an object should be created. An error is returned if the object already exists.
In the return value of a setter method: indicates that an object has been created.
modified 4u modified In a setter method: specifies that an object should be modified
In the return value of a setter method: indicates that an object has been modified.
deleted 8u deleted In a setter method: specifies that an object should be deleted.
In the return value of a setter method: indicates that an object has been deleted.
DEFAULT 0 --- This type controls the life cycle of objects passed in the XML API.

When used in a setter method (such as configConfMo), the ModificationStatus specifies whether an object should be created, modified, deleted or removed.
In the return value of a setter method, the ModificationStatus indicates the actual operation that was performed. For example, the ModificationStatus is set to "created" if the object was created. The ModificationStatus is not set if the object was neither created, modified, deleted or removed.

When invoking a setter method, the ModificationStatus is optional:
If a setter method such as configConfMo is invoked and the ModificationStatus is not set, the system automatically determines if the object should be created or modified.