Class fv:ExtEpP (ABSTRACT)

Class ID:1927
Class Label: Abstraction of External EpP
Encrypted: false - Exportable: false - Persistent: true - Configurable: false - Subject to Quota: Disabled - Abstraction Layer: Logical Model
Write Access: [NON CONFIGURABLE]
Read Access: [aaa, access-connectivity-l2, access-connectivity-l3, admin, fabric-protocol-mgmt, nw-svc-policy, tenant-epg, tenant-ext-connectivity-l3, tenant-ext-protocol-l3, tenant-network-profile, tenant-protocol-l2, tenant-qos]
Creatable/Deletable: yes (see Container Mos for details)
Semantic Scope: EPG
Semantic Scope Evaluation Rule: Subclasses
Monitoring Policy Source: Explicit
Monitoring Flags : [ IsObservable: true, HasStats: true, HasFaults: true, HasHealth: true, HasEventRules: false ]

Abstraction of a profile created for an endpoint connected to an external router or switch.

Naming Rules


DN FORMAT: 

[1] uni/epp/

                


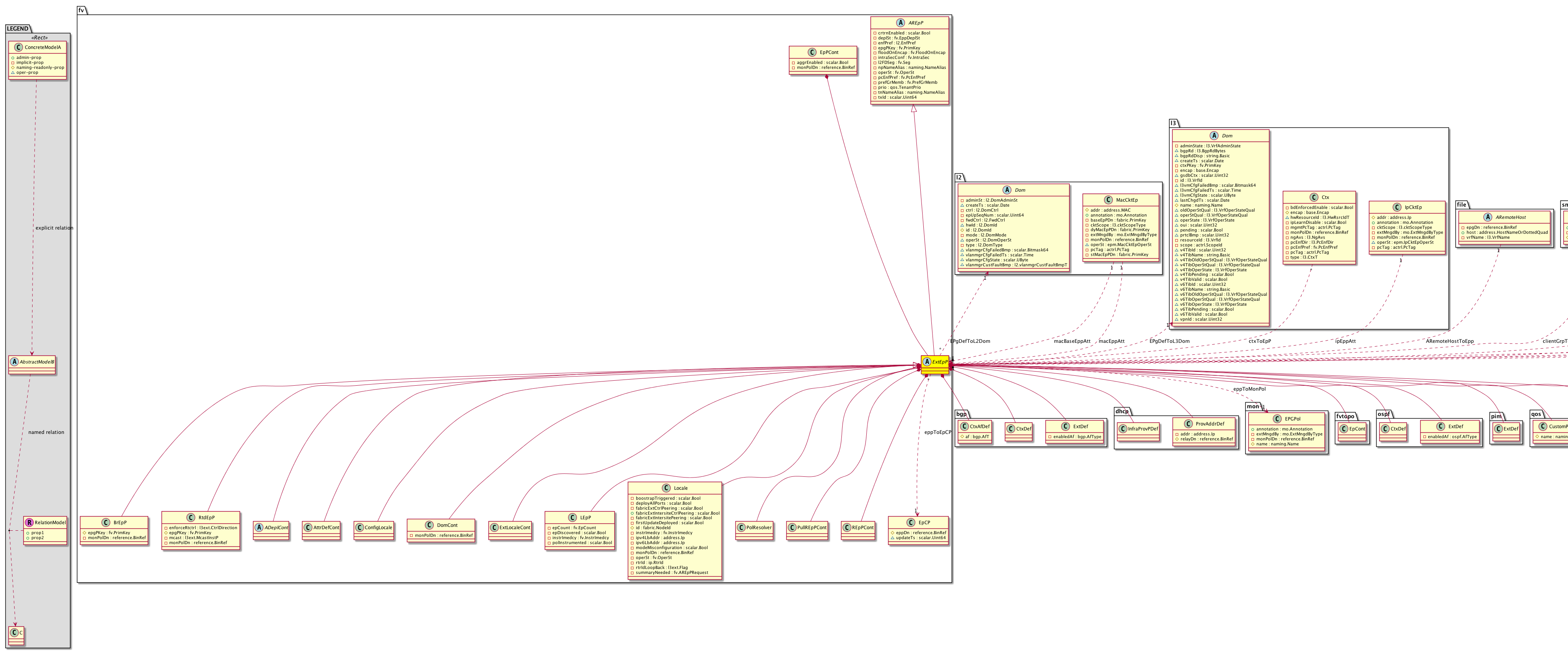
Diagram

Super Mo: fv:AREpP,
Sub Mos: fv:BrEpP, fv:RtdEpP,
Container Mos: fv:EpPCont (deletable:yes),
Contained Mos: bgp:CtxAfDef, bgp:CtxDef, bgp:ExtDef, dhcp:InfraProvPDef, dhcp:ProvAddrDef, fv:ADeplCont, fv:AttrDefCont, fv:ConfigLocale, fv:DomCont, fv:ExtLocaleCont, fv:LEpP, fv:Locale, fv:PolResolver, fv:PullREpPCont, fv:REpPCont, fvtopo:EpCont, ospf:CtxDef, ospf:ExtDef, pim:ExtDef, qos:CustomPolDef, rtctrl:SubjDef, vns:SvcContDef,
Relations From: file:ARemoteHost, snmp:ClientGrpP, l3:Ctx, l3:IpCktEp, l2:MacCktEp, datetime:NtpProv, dns:Profile, aaa:AProvider, qinq:CktEp, vlan:CktEp, vxlan:CktEp,
Relations To: l2:Dom, l3:Dom, fv:EpCP, mon:EPGPol,
Relations: fv:RsEPgDefToL2Dom, fv:RsEPgDefToL3Dom, fv:RsEppToEpCP, fv:RsEppToMonPol, fv:RtARemoteHostToEpp, fv:RtClientGrpToEpp, fv:RtCtxToEpP, fv:RtIpEppAtt, fv:RtMacBaseEppAtt, fv:RtMacEppAtt, fv:RtNtpProvToEpp, fv:RtProfileToEpp, fv:RtProvToEpp, fv:RtQinqEppAtt, fv:RtVlanEppAtt, fv:RtVxlanEppAtt,


Inheritance
[V] naming:NamedObject An abstract base class for an object that contains a name.
 ├
[V] pol:Obj Represents a generic policy object.
 
 ├
[V] pol:Def Represents self-contained policy document.
 
 
 ├
[V] fv:EPgCont An endpoint group container is an internal object that represents endpoint groups.
 
 
 
 ├
[V] fv:EPgDef An internal object that represents endpoint groups is used for deployment.
 
 
 
 
 ├
[V] fv:AEPgDef Abstract representation of an endpoint group definition.
 
 
 
 
 
 ├
[V] fv:AEpP Abstract representation of an endpoint profile.
 
 
 
 
 
 
 ├
[V] fv:AREpP Abstract representation of the resolvable endpoint profile. This is an abstract class and cannot be instantiated.
 
 
 
 
 
 
 
 ├
[V] fv:ExtEpP Abstraction of a profile created for an endpoint connected to an external router or switch.
 
 
 
 
 
 
 
 
 ├
[V] fv:BrEpP The bridge endpoint profile represents L2 outside present under a tenant.
 
 
 
 
 
 
 
 
 ├
[V] fv:RtdEpP A target relation to an L3 routed outside present under a tenant.


Stat Counters
scalar:Uint64 COUNTER: l2:EgrBytes:multicast(bytes)
           egress multicast bytes
          Comments: Egress multicast bytes
scalar:Uint64 COUNTER: l2:EgrBytes:unicast(bytes)
           egress unicast bytes
          Comments: Egress unicast bytes
scalar:Uint64 COUNTER: l2:EgrPkts:multicast(packets)
           egress multicast packets
          Comments: Egress multicast packets
scalar:Uint64 COUNTER: l2:EgrPkts:unicast(packets)
           egress unicast packets
          Comments: Egress unicast packets
scalar:Uint64 COUNTER: l2:IngrBytes:drop(bytes)
           ingress drop bytes
          Comments: Ingress drop bytes
scalar:Uint64 COUNTER: l2:IngrBytes:flood(bytes)
           ingress flood bytes
          Comments: Ingress flood bytes
scalar:Uint64 COUNTER: l2:IngrBytes:multicast(bytes)
           ingress multicast bytes
          Comments: Ingress multicast bytes
scalar:Uint64 COUNTER: l2:IngrBytes:unicast(bytes)
           ingress unicast bytes
          Comments: Ingress unicast bytes
scalar:Uint64 COUNTER: l2:IngrPkts:drop(packets)
           ingress drop packets
          Comments: Ingress drop packets
scalar:Uint64 COUNTER: l2:IngrPkts:flood(packets)
           ingress flood packets
          Comments: Ingress flood packets
scalar:Uint64 COUNTER: l2:IngrPkts:multicast(packets)
           ingress multicast packets
          Comments: Ingress multicast packets
scalar:Uint64 COUNTER: l2:IngrPkts:unicast(packets)
           ingress unicast packets
          Comments: Ingress unicast packets


Stats
[V] fv:ExtEpP Abstraction of a profile created for an endpoint connected to an external router or switch.
 ├
[V] l2:EgrBytesAg15min Egress byte. A class that represents the most current aggregated statistics for egress bytes in a 15 minute sampling interval. This class updates every 5 minutes.
 ├
[V] l2:EgrBytesAg1d Egress byte. A class that represents the most current aggregated statistics for egress bytes in a 1 day sampling interval. This class updates every hour.
 ├
[V] l2:EgrBytesAg1h Egress byte. A class that represents the most current aggregated statistics for egress bytes in a 1 hour sampling interval. This class updates every 15 minutes.
 ├
[V] l2:EgrBytesAg1mo Egress byte. A class that represents the most current aggregated statistics for egress bytes in a 1 month sampling interval. This class updates every day.
 ├
[V] l2:EgrBytesAg1qtr Egress byte. A class that represents the most current aggregated statistics for egress bytes in a 1 quarter sampling interval. This class updates every day.
 ├
[V] l2:EgrBytesAg1w Egress byte. A class that represents the most current aggregated statistics for egress bytes in a 1 week sampling interval. This class updates every day.
 ├
[V] l2:EgrBytesAg1year Egress byte. A class that represents the most current aggregated statistics for egress bytes in a 1 year sampling interval. This class updates every day.
 ├
[V] l2:EgrBytesAgHist15min Egress byte. A class that represents historical aggregated statistics for egress bytes in a 15 minute sampling interval. This class updates every 5 minutes.
 ├
[V] l2:EgrBytesAgHist1d Egress byte. A class that represents historical aggregated statistics for egress bytes in a 1 day sampling interval. This class updates every hour.
 ├
[V] l2:EgrBytesAgHist1h Egress byte. A class that represents historical aggregated statistics for egress bytes in a 1 hour sampling interval. This class updates every 15 minutes.
 ├
[V] l2:EgrBytesAgHist1mo Egress byte. A class that represents historical aggregated statistics for egress bytes in a 1 month sampling interval. This class updates every day.
 ├
[V] l2:EgrBytesAgHist1qtr Egress byte. A class that represents historical aggregated statistics for egress bytes in a 1 quarter sampling interval. This class updates every day.
 ├
[V] l2:EgrBytesAgHist1w Egress byte. A class that represents historical aggregated statistics for egress bytes in a 1 week sampling interval. This class updates every day.
 ├
[V] l2:EgrBytesAgHist1year Egress byte. A class that represents historical aggregated statistics for egress bytes in a 1 year sampling interval. This class updates every day.
 ├
[V] l2:EgrBytesPart15min Egress byte. A class that represents the most current portion of the statistics for egress bytes in a 15 minute sampling interval. This class updates every 5 minutes.
 ├
[V] l2:EgrBytesPart1d Egress byte. A class that represents the most current portion of the statistics for egress bytes in a 1 day sampling interval. This class updates every hour.
 ├
[V] l2:EgrBytesPart1h Egress byte. A class that represents the most current portion of the statistics for egress bytes in a 1 hour sampling interval. This class updates every 15 minutes.
 ├
[V] l2:EgrBytesPart1mo Egress byte. A class that represents the most current portion of the statistics for egress bytes in a 1 month sampling interval. This class updates every day.
 ├
[V] l2:EgrBytesPart1qtr Egress byte. A class that represents the most current portion of the statistics for egress bytes in a 1 quarter sampling interval. This class updates every day.
 ├
[V] l2:EgrBytesPart1w Egress byte. A class that represents the most current portion of the statistics for egress bytes in a 1 week sampling interval. This class updates every day.
 ├
[V] l2:EgrBytesPart1year Egress byte. A class that represents the most current portion of the statistics for egress bytes in a 1 year sampling interval. This class updates every day.
 ├
[V] l2:EgrBytesPart5min Egress byte. A class that represents the most current portion of the statistics for egress bytes in a 5 minute sampling interval. This class updates every 10 seconds.
 ├
[V] l2:EgrBytesPartHist15min Egress byte. A class that represents historical portion of the statistics for egress bytes in a 15 minute sampling interval. This class updates every 5 minutes.
 ├
[V] l2:EgrBytesPartHist1d Egress byte. A class that represents historical portion of the statistics for egress bytes in a 1 day sampling interval. This class updates every hour.
 ├
[V] l2:EgrBytesPartHist1h Egress byte. A class that represents historical portion of the statistics for egress bytes in a 1 hour sampling interval. This class updates every 15 minutes.
 ├
[V] l2:EgrBytesPartHist1mo Egress byte. A class that represents historical portion of the statistics for egress bytes in a 1 month sampling interval. This class updates every day.
 ├
[V] l2:EgrBytesPartHist1qtr Egress byte. A class that represents historical portion of the statistics for egress bytes in a 1 quarter sampling interval. This class updates every day.
 ├
[V] l2:EgrBytesPartHist1w Egress byte. A class that represents historical portion of the statistics for egress bytes in a 1 week sampling interval. This class updates every day.
 ├
[V] l2:EgrBytesPartHist1year Egress byte. A class that represents historical portion of the statistics for egress bytes in a 1 year sampling interval. This class updates every day.
 ├
[V] l2:EgrBytesPartHist5min Egress byte. A class that represents historical portion of the statistics for egress bytes in a 5 minute sampling interval. This class updates every 10 seconds.
 ├
[V] l2:EgrPktsAg15min Egress packet. A class that represents the most current aggregated statistics for egress packets in a 15 minute sampling interval. This class updates every 5 minutes.
 ├
[V] l2:EgrPktsAg1d Egress packet. A class that represents the most current aggregated statistics for egress packets in a 1 day sampling interval. This class updates every hour.
 ├
[V] l2:EgrPktsAg1h Egress packet. A class that represents the most current aggregated statistics for egress packets in a 1 hour sampling interval. This class updates every 15 minutes.
 ├
[V] l2:EgrPktsAg1mo Egress packet. A class that represents the most current aggregated statistics for egress packets in a 1 month sampling interval. This class updates every day.
 ├
[V] l2:EgrPktsAg1qtr Egress packet. A class that represents the most current aggregated statistics for egress packets in a 1 quarter sampling interval. This class updates every day.
 ├
[V] l2:EgrPktsAg1w Egress packet. A class that represents the most current aggregated statistics for egress packets in a 1 week sampling interval. This class updates every day.
 ├
[V] l2:EgrPktsAg1year Egress packet. A class that represents the most current aggregated statistics for egress packets in a 1 year sampling interval. This class updates every day.
 ├
[V] l2:EgrPktsAgHist15min Egress packet. A class that represents historical aggregated statistics for egress packets in a 15 minute sampling interval. This class updates every 5 minutes.
 ├
[V] l2:EgrPktsAgHist1d Egress packet. A class that represents historical aggregated statistics for egress packets in a 1 day sampling interval. This class updates every hour.
 ├
[V] l2:EgrPktsAgHist1h Egress packet. A class that represents historical aggregated statistics for egress packets in a 1 hour sampling interval. This class updates every 15 minutes.
 ├
[V] l2:EgrPktsAgHist1mo Egress packet. A class that represents historical aggregated statistics for egress packets in a 1 month sampling interval. This class updates every day.
 ├
[V] l2:EgrPktsAgHist1qtr Egress packet. A class that represents historical aggregated statistics for egress packets in a 1 quarter sampling interval. This class updates every day.
 ├
[V] l2:EgrPktsAgHist1w Egress packet. A class that represents historical aggregated statistics for egress packets in a 1 week sampling interval. This class updates every day.
 ├
[V] l2:EgrPktsAgHist1year Egress packet. A class that represents historical aggregated statistics for egress packets in a 1 year sampling interval. This class updates every day.
 ├
[V] l2:EgrPktsPart15min Egress packet. A class that represents the most current portion of the statistics for egress packets in a 15 minute sampling interval. This class updates every 5 minutes.
 ├
[V] l2:EgrPktsPart1d Egress packet. A class that represents the most current portion of the statistics for egress packets in a 1 day sampling interval. This class updates every hour.
 ├
[V] l2:EgrPktsPart1h Egress packet. A class that represents the most current portion of the statistics for egress packets in a 1 hour sampling interval. This class updates every 15 minutes.
 ├
[V] l2:EgrPktsPart1mo Egress packet. A class that represents the most current portion of the statistics for egress packets in a 1 month sampling interval. This class updates every day.
 ├
[V] l2:EgrPktsPart1qtr Egress packet. A class that represents the most current portion of the statistics for egress packets in a 1 quarter sampling interval. This class updates every day.
 ├
[V] l2:EgrPktsPart1w Egress packet. A class that represents the most current portion of the statistics for egress packets in a 1 week sampling interval. This class updates every day.
 ├
[V] l2:EgrPktsPart1year Egress packet. A class that represents the most current portion of the statistics for egress packets in a 1 year sampling interval. This class updates every day.
 ├
[V] l2:EgrPktsPart5min Egress packet. A class that represents the most current portion of the statistics for egress packets in a 5 minute sampling interval. This class updates every 10 seconds.
 ├
[V] l2:EgrPktsPartHist15min Egress packet. A class that represents historical portion of the statistics for egress packets in a 15 minute sampling interval. This class updates every 5 minutes.
 ├
[V] l2:EgrPktsPartHist1d Egress packet. A class that represents historical portion of the statistics for egress packets in a 1 day sampling interval. This class updates every hour.
 ├
[V] l2:EgrPktsPartHist1h Egress packet. A class that represents historical portion of the statistics for egress packets in a 1 hour sampling interval. This class updates every 15 minutes.
 ├
[V] l2:EgrPktsPartHist1mo Egress packet. A class that represents historical portion of the statistics for egress packets in a 1 month sampling interval. This class updates every day.
 ├
[V] l2:EgrPktsPartHist1qtr Egress packet. A class that represents historical portion of the statistics for egress packets in a 1 quarter sampling interval. This class updates every day.
 ├
[V] l2:EgrPktsPartHist1w Egress packet. A class that represents historical portion of the statistics for egress packets in a 1 week sampling interval. This class updates every day.
 ├
[V] l2:EgrPktsPartHist1year Egress packet. A class that represents historical portion of the statistics for egress packets in a 1 year sampling interval. This class updates every day.
 ├
[V] l2:EgrPktsPartHist5min Egress packet. A class that represents historical portion of the statistics for egress packets in a 5 minute sampling interval. This class updates every 10 seconds.
 ├
[V] l2:IngrBytesAg15min A class that represents the most current aggregated statistics for ingress bytes in a 15 minute sampling interval. This class updates every 5 minutes.
 ├
[V] l2:IngrBytesAg1d A class that represents the most current aggregated statistics for ingress bytes in a 1 day sampling interval. This class updates every hour.
 ├
[V] l2:IngrBytesAg1h A class that represents the most current aggregated statistics for ingress bytes in a 1 hour sampling interval. This class updates every 15 minutes.
 ├
[V] l2:IngrBytesAg1mo A class that represents the most current aggregated statistics for ingress bytes in a 1 month sampling interval. This class updates every day.
 ├
[V] l2:IngrBytesAg1qtr A class that represents the most current aggregated statistics for ingress bytes in a 1 quarter sampling interval. This class updates every day.
 ├
[V] l2:IngrBytesAg1w A class that represents the most current aggregated statistics for ingress bytes in a 1 week sampling interval. This class updates every day.
 ├
[V] l2:IngrBytesAg1year A class that represents the most current aggregated statistics for ingress bytes in a 1 year sampling interval. This class updates every day.
 ├
[V] l2:IngrBytesAgHist15min A class that represents historical aggregated statistics for ingress bytes in a 15 minute sampling interval. This class updates every 5 minutes.
 ├
[V] l2:IngrBytesAgHist1d A class that represents historical aggregated statistics for ingress bytes in a 1 day sampling interval. This class updates every hour.
 ├
[V] l2:IngrBytesAgHist1h A class that represents historical aggregated statistics for ingress bytes in a 1 hour sampling interval. This class updates every 15 minutes.
 ├
[V] l2:IngrBytesAgHist1mo A class that represents historical aggregated statistics for ingress bytes in a 1 month sampling interval. This class updates every day.
 ├
[V] l2:IngrBytesAgHist1qtr A class that represents historical aggregated statistics for ingress bytes in a 1 quarter sampling interval. This class updates every day.
 ├
[V] l2:IngrBytesAgHist1w A class that represents historical aggregated statistics for ingress bytes in a 1 week sampling interval. This class updates every day.
 ├
[V] l2:IngrBytesAgHist1year A class that represents historical aggregated statistics for ingress bytes in a 1 year sampling interval. This class updates every day.
 ├
[V] l2:IngrBytesPart15min A class that represents the most current portion of the statistics for ingress bytes in a 15 minute sampling interval. This class updates every 5 minutes.
 ├
[V] l2:IngrBytesPart1d A class that represents the most current portion of the statistics for ingress bytes in a 1 day sampling interval. This class updates every hour.
 ├
[V] l2:IngrBytesPart1h A class that represents the most current portion of the statistics for ingress bytes in a 1 hour sampling interval. This class updates every 15 minutes.
 ├
[V] l2:IngrBytesPart1mo A class that represents the most current portion of the statistics for ingress bytes in a 1 month sampling interval. This class updates every day.
 ├
[V] l2:IngrBytesPart1qtr A class that represents the most current portion of the statistics for ingress bytes in a 1 quarter sampling interval. This class updates every day.
 ├
[V] l2:IngrBytesPart1w A class that represents the most current portion of the statistics for ingress bytes in a 1 week sampling interval. This class updates every day.
 ├
[V] l2:IngrBytesPart1year A class that represents the most current portion of the statistics for ingress bytes in a 1 year sampling interval. This class updates every day.
 ├
[V] l2:IngrBytesPart5min A class that represents the most current portion of the statistics for ingress bytes in a 5 minute sampling interval. This class updates every 10 seconds.
 ├
[V] l2:IngrBytesPartHist15min A class that represents historical portion of the statistics for ingress bytes in a 15 minute sampling interval. This class updates every 5 minutes.
 ├
[V] l2:IngrBytesPartHist1d A class that represents historical portion of the statistics for ingress bytes in a 1 day sampling interval. This class updates every hour.
 ├
[V] l2:IngrBytesPartHist1h A class that represents historical portion of the statistics for ingress bytes in a 1 hour sampling interval. This class updates every 15 minutes.
 ├
[V] l2:IngrBytesPartHist1mo A class that represents historical portion of the statistics for ingress bytes in a 1 month sampling interval. This class updates every day.
 ├
[V] l2:IngrBytesPartHist1qtr A class that represents historical portion of the statistics for ingress bytes in a 1 quarter sampling interval. This class updates every day.
 ├
[V] l2:IngrBytesPartHist1w A class that represents historical portion of the statistics for ingress bytes in a 1 week sampling interval. This class updates every day.
 ├
[V] l2:IngrBytesPartHist1year A class that represents historical portion of the statistics for ingress bytes in a 1 year sampling interval. This class updates every day.
 ├
[V] l2:IngrBytesPartHist5min A class that represents historical portion of the statistics for ingress bytes in a 5 minute sampling interval. This class updates every 10 seconds.
 ├
[V] l2:IngrPktsAg15min A class that represents the most current aggregated statistics for ingress packets in a 15 minute sampling interval. This class updates every 5 minutes.
 ├
[V] l2:IngrPktsAg1d A class that represents the most current aggregated statistics for ingress packets in a 1 day sampling interval. This class updates every hour.
 ├
[V] l2:IngrPktsAg1h A class that represents the most current aggregated statistics for ingress packets in a 1 hour sampling interval. This class updates every 15 minutes.
 ├
[V] l2:IngrPktsAg1mo A class that represents the most current aggregated statistics for ingress packets in a 1 month sampling interval. This class updates every day.
 ├
[V] l2:IngrPktsAg1qtr A class that represents the most current aggregated statistics for ingress packets in a 1 quarter sampling interval. This class updates every day.
 ├
[V] l2:IngrPktsAg1w A class that represents the most current aggregated statistics for ingress packets in a 1 week sampling interval. This class updates every day.
 ├
[V] l2:IngrPktsAg1year A class that represents the most current aggregated statistics for ingress packets in a 1 year sampling interval. This class updates every day.
 ├
[V] l2:IngrPktsAgHist15min A class that represents historical aggregated statistics for ingress packets in a 15 minute sampling interval. This class updates every 5 minutes.
 ├
[V] l2:IngrPktsAgHist1d A class that represents historical aggregated statistics for ingress packets in a 1 day sampling interval. This class updates every hour.
 ├
[V] l2:IngrPktsAgHist1h A class that represents historical aggregated statistics for ingress packets in a 1 hour sampling interval. This class updates every 15 minutes.
 ├
[V] l2:IngrPktsAgHist1mo A class that represents historical aggregated statistics for ingress packets in a 1 month sampling interval. This class updates every day.
 ├
[V] l2:IngrPktsAgHist1qtr A class that represents historical aggregated statistics for ingress packets in a 1 quarter sampling interval. This class updates every day.
 ├
[V] l2:IngrPktsAgHist1w A class that represents historical aggregated statistics for ingress packets in a 1 week sampling interval. This class updates every day.
 ├
[V] l2:IngrPktsAgHist1year A class that represents historical aggregated statistics for ingress packets in a 1 year sampling interval. This class updates every day.
 ├
[V] l2:IngrPktsPart15min A class that represents the most current portion of the statistics for ingress packets in a 15 minute sampling interval. This class updates every 5 minutes.
 ├
[V] l2:IngrPktsPart1d A class that represents the most current portion of the statistics for ingress packets in a 1 day sampling interval. This class updates every hour.
 ├
[V] l2:IngrPktsPart1h A class that represents the most current portion of the statistics for ingress packets in a 1 hour sampling interval. This class updates every 15 minutes.
 ├
[V] l2:IngrPktsPart1mo A class that represents the most current portion of the statistics for ingress packets in a 1 month sampling interval. This class updates every day.
 ├
[V] l2:IngrPktsPart1qtr A class that represents the most current portion of the statistics for ingress packets in a 1 quarter sampling interval. This class updates every day.
 ├
[V] l2:IngrPktsPart1w A class that represents the most current portion of the statistics for ingress packets in a 1 week sampling interval. This class updates every day.
 ├
[V] l2:IngrPktsPart1year A class that represents the most current portion of the statistics for ingress packets in a 1 year sampling interval. This class updates every day.
 ├
[V] l2:IngrPktsPart5min A class that represents the most current portion of the statistics for ingress packets in a 5 minute sampling interval. This class updates every 10 seconds.
 ├
[V] l2:IngrPktsPartHist15min A class that represents historical portion of the statistics for ingress packets in a 15 minute sampling interval. This class updates every 5 minutes.
 ├
[V] l2:IngrPktsPartHist1d A class that represents historical portion of the statistics for ingress packets in a 1 day sampling interval. This class updates every hour.
 ├
[V] l2:IngrPktsPartHist1h A class that represents historical portion of the statistics for ingress packets in a 1 hour sampling interval. This class updates every 15 minutes.
 ├
[V] l2:IngrPktsPartHist1mo A class that represents historical portion of the statistics for ingress packets in a 1 month sampling interval. This class updates every day.
 ├
[V] l2:IngrPktsPartHist1qtr A class that represents historical portion of the statistics for ingress packets in a 1 quarter sampling interval. This class updates every day.
 ├
[V] l2:IngrPktsPartHist1w A class that represents historical portion of the statistics for ingress packets in a 1 week sampling interval. This class updates every day.
 ├
[V] l2:IngrPktsPartHist1year A class that represents historical portion of the statistics for ingress packets in a 1 year sampling interval. This class updates every day.
 ├
[V] l2:IngrPktsPartHist5min A class that represents historical portion of the statistics for ingress packets in a 5 minute sampling interval. This class updates every 10 seconds.


Events
                


Faults
                


Fsms
                


Properties Summary
Defined in: fv:AREpP
scalar:Bool crtrnEnabled  (fv:AREpP:crtrnEnabled)
           Criterion Enabled
fv:EppDeplSt
          scalar:Enum8
deplSt  (fv:AREpP:deplSt)
          
l2:EnfPref
          scalar:Enum8
enfPref  (fv:AREpP:enfPref)
           The switching enforcement preference (hardware or software).
fv:PrimKey
          reference:BinRef
epgPKey  (fv:AREpP:epgPKey)
           The DN of the endpoint group to which the fault will be delegated.
fv:FloodOnEncap
          scalar:Enum8
floodOnEncap  (fv:AREpP:floodOnEncap)
           NO COMMENTS
fv:IntraSec
          scalar:Bitmask8
intraSecConf  (fv:AREpP:intraSecConf)
           NO COMMENTS
fv:Seg
          scalar:Uint32
l2FDSeg  (fv:AREpP:l2FDSeg)
           DO WE NEED L2 FD Segment
naming:NameAlias
          string:Basic
npNameAlias  (fv:AREpP:npNameAlias)
           NO COMMENTS
fv:OperSt
          scalar:Enum8
operSt  (fv:AREpP:operSt)
           Operational State
fv:PcEnfPref
          scalar:Enum8
pcEnfPref  (fv:AREpP:pcEnfPref)
           The preferred policy control.
fv:PrefGrMemb
          scalar:Enum8
prefGrMemb  (fv:AREpP:prefGrMemb)
           NO COMMENTS
qos:TenantPrio
          scalar:Enum8
prio  (fv:AREpP:prio)
           The endpoint group encapsulation priority.
naming:NameAlias
          string:Basic
tnNameAlias  (fv:AREpP:tnNameAlias)
           NO COMMENTS
scalar:Uint64 txId  (fv:AREpP:txId)
           The identifier of the transaction in which the user action occurred.
Defined in: fv:AEPgDef
reference:BinRef bdDefDn  (fv:AEPgDef:bdDefDn)
          
reln:StateQual
          scalar:Enum8
bdDefStQual  (fv:AEPgDef:bdDefStQual)
          
reference:BinRef ctxDefDn  (fv:AEPgDef:ctxDefDn)
          
reln:StateQual
          scalar:Enum8
ctxDefStQual  (fv:AEPgDef:ctxDefStQual)
          
base:Encap l3CtxEncap  (fv:AEPgDef:l3CtxEncap)
           The encapsulation (VLAN or VXLAN) of a private layer 3 network context that belongs to a specific tenant or is shared.
Defined in: fv:EPgDef
fv:Seg
          scalar:Uint32
ctxSeg  (fv:EPgDef:ctxSeg)
          
vz:GPCTag
          scalar:Uint32
pcTag  (fv:EPgDef:pcTag)
          
actrl:ScopeId
          scalar:Uint32
scopeId  (fv:EPgDef:scopeId)
          
Defined in: fv:EPgCont
reference:BinRef epgDn  (fv:EPgCont:epgDn)
          
Defined in: pol:Def
naming:Descr
          string:Basic
descr  (pol:Def:descr)
           Specifies a description of the policy definition.
naming:Descr
          string:Basic
ownerKey  (pol:Def:ownerKey)
           The key for enabling clients to own their data for entity correlation.
naming:Descr
          string:Basic
ownerTag  (pol:Def:ownerTag)
           A tag for enabling clients to add their own data. For example, to indicate who created this object.
Defined in: pol:Obj
naming:Name
          string:Basic
name  (pol:Obj:name)
           Overrides:naming:NamedObject:name
           null
Defined in: naming:NamedObject
naming:NameAlias
          string:Basic
nameAlias  (naming:NamedObject:nameAlias)
           NO COMMENTS
Defined in: mo:TopProps
mo:ModificationChildAction
          scalar:Bitmask32
childAction  (mo:TopProps:childAction)
           Delete or ignore. For internal use only.
reference:BinRef dn  (mo:TopProps:dn)
           A tag or metadata is a non-hierarchical keyword or term assigned to the fabric module.
reference:BinRN rn  (mo:TopProps:rn)
           Identifies an object from its siblings within the context of its parent object. The distinguished name contains a sequence of relative names.
mo:ModificationStatus
          scalar:Bitmask32
status  (mo:TopProps:status)
           The upgrade status. This property is for internal use only.
Properties Detail

bdDefDn

Type: reference:BinRef

Units: null
Encrypted: false
Access: implicit
Category: TopLevelRegular
    Comments:



bdDefStQual

Type: reln:StateQual
Primitive Type: scalar:Enum8

Units: null
Encrypted: false
Access: implicit
Category: TopLevelRegular
    Comments:
Constants
none 0 none no issue
mismatch-target 1 mismatch-target target not found, using default
default-target 2 default-target target not specified, using default
DEFAULT none(0) none no issue





childAction

Type: mo:ModificationChildAction
Primitive Type: scalar:Bitmask32

Units: null
Encrypted: false
Access: implicit
Category: TopLevelChildAction
    Comments:
Delete or ignore. For internal use only.
Constants
deleteAll 16384u deleteAll NO COMMENTS
ignore 4096u ignore NO COMMENTS
deleteNonPresent 8192u deleteNonPresent NO COMMENTS
DEFAULT 0 --- This type is used to





crtrnEnabled

Type: scalar:Bool

Units: null
Encrypted: false
Access: implicit
Category: TopLevelRegular
    Comments:
Criterion Enabled
Constants
no false --- NO COMMENTS
yes true --- NO COMMENTS
DEFAULT no(false) --- NO COMMENTS





ctxDefDn

Type: reference:BinRef

Units: null
Encrypted: false
Access: implicit
Category: TopLevelRegular
    Comments:



ctxDefStQual

Type: reln:StateQual
Primitive Type: scalar:Enum8

Units: null
Encrypted: false
Access: implicit
Category: TopLevelRegular
    Comments:
Constants
none 0 none no issue
mismatch-target 1 mismatch-target target not found, using default
default-target 2 default-target target not specified, using default
DEFAULT none(0) none no issue





ctxSeg

Type: fv:Seg
Primitive Type: scalar:Uint32

Units: null
Encrypted: false
Access: implicit
Category: TopLevelRegular
    Comments:



deplSt

Type: fv:EppDeplSt
Primitive Type: scalar:Enum8

Units: null
Encrypted: false
Access: implicit
Category: TopLevelRegular
    Comments:
Constants
not-deployable 0 Not-Deployable NO COMMENTS
deployable 1 Deployable NO COMMENTS
DEFAULT not-deployable(0) Not-Deployable NO COMMENTS





descr

Type: naming:Descr
Primitive Type: string:Basic

Like: naming:Described:descr
Units: null
Encrypted: false
Access: admin
Category: TopLevelRegular
    Comments:
Specifies a description of the policy definition.



dn

Type: reference:BinRef

Units: null
Encrypted: false
Access: implicit
Category: TopLevelDn
    Comments:
A tag or metadata is a non-hierarchical keyword or term assigned to the fabric module.



enfPref

Type: l2:EnfPref
Primitive Type: scalar:Enum8

Like: l2:CktEp:enfPref
Units: null
Encrypted: false
Access: implicit
Category: TopLevelRegular
    Comments:
The switching enforcement preference (hardware or software).
Constants
sw 1 Software In software, which means that local switching can happen in the hypervisor (LS mode)
hw 2 Hardware In hardware, which means the epg is in hair-pin mode, all packets come to iLeaf and there is no local switching in the hypervior (NS mode)
unknown 3 Unknwon Unknwown mode to support CLI operations Domain is put in unknown mode until set to sw/hw
DEFAULT hw(2) Hardware In hardware, which means the epg is in hair-pin mode, all packets come to iLeaf and there is no local switching in the hypervior (NS mode)





epgDn

Type: reference:BinRef

Units: null
Encrypted: false
Access: implicit
Category: TopLevelRegular
    Comments:



epgPKey

Type: fv:PrimKey
Primitive Type: reference:BinRef

Units: null
Encrypted: false
Access: implicit
Category: TopLevelRegular
    Comments:
The DN of the endpoint group to which the fault will be delegated.



floodOnEncap

Type: fv:FloodOnEncap
Primitive Type: scalar:Enum8

Units: null
Encrypted: false
Access: implicit
Category: TopLevelRegular
    Comments:
NO COMMENTS
Constants
disabled 0 Disabled Flood on encapsulation for EPG is disabled, which essentially means it will take the behavior from bridge-domain
enabled 1 Enabled Flood on encapsulation for EPG is enabled, this will override bridge-domain settings
DEFAULT disabled(0) Disabled Flood on encapsulation for EPG is disabled, which essentially means it will take the behavior from bridge-domain





intraSecConf

Type: fv:IntraSec
Primitive Type: scalar:Bitmask8

Units: null
Encrypted: false
Access: implicit
Category: TopLevelRegular
    Comments:
NO COMMENTS
Constants
none 0x0 none NO COMMENTS
security 0x1 security NO COMMENTS
DEFAULT none(0x0) none NO COMMENTS





l2FDSeg

Type: fv:Seg
Primitive Type: scalar:Uint32

Units: null
Encrypted: false
Access: implicit
Category: TopLevelRegular
    Comments:
DO WE NEED L2 FD Segment



l3CtxEncap

Type: base:Encap

Units: null
Encrypted: false
Access: implicit
Category: TopLevelRegular
    Comments:
The encapsulation (VLAN or VXLAN) of a private layer 3 network context that belongs to a specific tenant or is shared.



name

Type: naming:Name
Primitive Type: string:Basic

Overrides:naming:NamedObject:name
Units: null Encrypted: false Access: admin Category: TopLevelRegular
    Comments:
null



nameAlias

Type: naming:NameAlias
Primitive Type: string:Basic

Units: null
Encrypted: false
Access: admin
Category: TopLevelRegular
    Comments:
NO COMMENTS



npNameAlias

Type: naming:NameAlias
Primitive Type: string:Basic

Units: null
Encrypted: false
Access: implicit
Category: TopLevelRegular
    Comments:
NO COMMENTS



operSt

Type: fv:OperSt
Primitive Type: scalar:Enum8

Units: null
Encrypted: false
Access: implicit
Category: TopLevelRegular
    Comments:
Operational State
Constants
allocated 0 Allocated NO COMMENTS
deallocated 1 Deallocated NO COMMENTS
DEFAULT allocated(0) Allocated NO COMMENTS





ownerKey

Type: naming:Descr
Primitive Type: string:Basic

Units: null
Encrypted: false
Access: admin
Category: TopLevelRegular
    Comments:
The key for enabling clients to own their data for entity correlation.



ownerTag

Type: naming:Descr
Primitive Type: string:Basic

Units: null
Encrypted: false
Access: admin
Category: TopLevelRegular
    Comments:
A tag for enabling clients to add their own data. For example, to indicate who created this object.



pcEnfPref

Type: fv:PcEnfPref
Primitive Type: scalar:Enum8

Units: null
Encrypted: false
Access: implicit
Category: TopLevelRegular
    Comments:
The preferred policy control.
Constants
enforced 1 Enforced Enforce access control rules for this private network
unenforced 2 Unenforced Do not enforce access control rules for this private network
DEFAULT unenforced(2) Unenforced Do not enforce access control rules for this private network





pcTag

Type: vz:GPCTag
Primitive Type: scalar:Uint32

Units: null
Encrypted: false
Access: implicit
Category: TopLevelRegular
    Comments:
Constants
any 0u any NO COMMENTS
DEFAULT 0 --- A shorthand for GroupPolicyClassTag: A tag that is used to identify and classify a particular group of resources/end-points for policy enforcement purposes





prefGrMemb

Type: fv:PrefGrMemb
Primitive Type: scalar:Enum8

Units: null
Encrypted: false
Access: implicit
Category: TopLevelRegular
    Comments:
NO COMMENTS
Constants
include 1 Include EPg is part of preferred group member
exclude 2 Exclude EPg is NOT part of preferred group member
DEFAULT exclude(2) Exclude EPg is NOT part of preferred group member





prio

Type: qos:TenantPrio
Primitive Type: scalar:Enum8

Units: null
Encrypted: false
Access: implicit
Category: TopLevelRegular
    Comments:
The endpoint group encapsulation priority.
Constants
unspecified 0 Unspecified NO COMMENTS
level3 1 Level3 (Default) User configurable classes
level2 2 Level2 NO COMMENTS
level1 3 Level1 NO COMMENTS
level6 7 Level6 NO COMMENTS
level5 8 Level5 NO COMMENTS
level4 9 Level4 NO COMMENTS
DEFAULT unspecified(0) Unspecified NO COMMENTS





rn

Type: reference:BinRN

Units: null
Encrypted: false
Access: implicit
Category: TopLevelRn
    Comments:
Identifies an object from its siblings within the context of its parent object. The distinguished name contains a sequence of relative names.



scopeId

Type: actrl:ScopeId
Primitive Type: scalar:Uint32

Units: null
Encrypted: false
Access: implicit
Category: TopLevelRegular
    Comments:
Constants
defaultValue 1u --- NO COMMENTS





status

Type: mo:ModificationStatus
Primitive Type: scalar:Bitmask32

Units: null
Encrypted: false
Access: implicit
Category: TopLevelStatus
    Comments:
The upgrade status. This property is for internal use only.
Constants
created 2u created In a setter method: specifies that an object should be created. An error is returned if the object already exists.
In the return value of a setter method: indicates that an object has been created.
modified 4u modified In a setter method: specifies that an object should be modified
In the return value of a setter method: indicates that an object has been modified.
deleted 8u deleted In a setter method: specifies that an object should be deleted.
In the return value of a setter method: indicates that an object has been deleted.
DEFAULT 0 --- This type controls the life cycle of objects passed in the XML API.

When used in a setter method (such as configConfMo), the ModificationStatus specifies whether an object should be created, modified, deleted or removed.
In the return value of a setter method, the ModificationStatus indicates the actual operation that was performed. For example, the ModificationStatus is set to "created" if the object was created. The ModificationStatus is not set if the object was neither created, modified, deleted or removed.

When invoking a setter method, the ModificationStatus is optional:
If a setter method such as configConfMo is invoked and the ModificationStatus is not set, the system automatically determines if the object should be created or modified.






tnNameAlias

Type: naming:NameAlias
Primitive Type: string:Basic

Units: null
Encrypted: false
Access: implicit
Category: TopLevelRegular
    Comments:
NO COMMENTS



txId

Type: scalar:Uint64

Units: null
Encrypted: false
Access: implicit
Category: TopLevelRegular
    Comments:
The identifier of the transaction in which the user action occurred.