Class fv:From (ABSTRACT)

Class ID:2108
Encrypted: false - Exportable: true - Persistent: true - Configurable: true - Subject to Quota: Disabled - Abstraction Layer: Non-Regular MO, like stat/health...
Write Access: []
Read Access: []
Creatable/Deletable: no (see Container Mos for details)
Possible Semantic Scopes: EPG, Infra, Fabric,
Semantic Scope Evaluation Rule: Subclasses
Monitoring Policy Source: Parent
Monitoring Flags : [ IsObservable: false, HasStats: false, HasFaults: false, HasHealth: false, HasEventRules: false ]

An internal relation base class.

Naming Rules


DN FORMAT: 

                


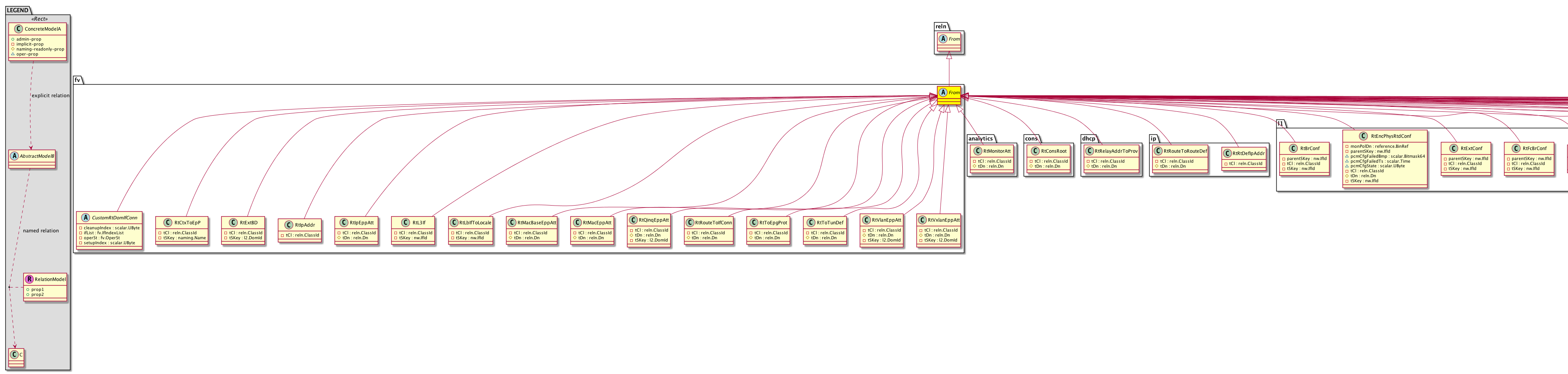
Diagram

Super Mo: reln:From,
Sub Mos: analytics:RtMonitorAtt, cons:RtConsRoot, dhcp:RtRelayAddrToProv, fv:CustomRtDomIfConn, fv:RtCtxToEpP, fv:RtExtBD, fv:RtIpAddr, fv:RtIpEppAtt, fv:RtL3If, fv:RtLbIfToLocale, fv:RtMacBaseEppAtt, fv:RtMacEppAtt, fv:RtQinqEppAtt, fv:RtRouteToIfConn, fv:RtToEpgProt, fv:RtToTunDef, fv:RtVlanEppAtt, fv:RtVxlanEppAtt, ip:RtRouteToRouteDef, ip:RtRtDefIpAddr, l1:RtBrConf, l1:RtEncPhysRtdConf, l1:RtExtConf, l1:RtFcBrConf, l1:RtIoPPhysConf, l1:RtLocaleToObservedEthIf, l1:RtPhysRtdConf, l1:RtToObservedEthIf, l2:RtEPgDefToL2Dom, l2:RtSpanSrcToL2CktEpAtt, l2:RtSrvExtIfMap, l3:RtEPgDefToL3Dom, l3ext:RtAddrToIpDef, leqpt:RtEpDefToLooseNode, mgmt:RtRtdMgmtConf, nw:RtEpDefRefToPathEp, nw:RtEpDefToPathEp, nw:RtL3EpDefToPathEp, nw:RtPathDomAtt, pc:RtAccBndlGrpToAggrIf, pc:RtFcAccBndlGrpToFcAggrIf, pc:RtFexBndlGrpToAggrIf, pc:RtPcFcAggrBrConf, pc:RtVpcConf, qosp:RtDot1pRuleAtt, qosp:RtDscpRuleAtt, qosp:RtL3dot1pRuleAtt, qosp:RtL3dscpRuleAtt, rtextcom:RtExtCommAtt, rtpfx:RtRtDstAtt, rtpfx:RtRtNhAtt, rtpfx:RtRtSrcAtt, rtregcom:RtRegCommAtt, svccopy:RtCopyDestAtt, svccopy:RtToCopyDestGrp, svcredir:RtHealthGrpAtt, svcredir:RtToRedirDestGrp, vsan:ARtVsanPathAtt,


Inheritance
[V] reln:Inst This is generated and used only by internal processes.
 ├
[V] reln:From This is generated and used only by internal processes.
 
 ├
[V] fv:From An internal relation base class.
 
 
 ├
[V] analytics:RtMonitorAtt  Reference to monitor
 
 
 ├
[V] cons:RtConsRoot 
 
 
 ├
[V] dhcp:RtRelayAddrToProv 
 
 
 ├
[V] fv:CustomRtDomIfConn 
 
 
 
 ├
[V] l2:RtDomIfConn A target relation to the layer 2 flood domain.
 
 
 ├
[V] fv:RtCtxToEpP A target relation to a resolvable endpoint profile. This is an internal object.
 
 
 ├
[V] fv:RtExtBD A target relation to connectivity parameters for an interface. This is an internal object.
 
 
 ├
[V] fv:RtIpAddr A target relation to the connectivity parameters for an interface. This is an internal object.
 
 
 ├
[V] fv:RtIpEppAtt 
 
 
 ├
[V] fv:RtL3If A target relation to the connectivity parameters for an interface. This is an internal object.
 
 
 ├
[V] fv:RtLbIfToLocale A target relation to a fabric node where this endpoint profile is present. This is an internal object.
 
 
 ├
[V] fv:RtMacBaseEppAtt 
 
 
 ├
[V] fv:RtMacEppAtt 
 
 
 ├
[V] fv:RtQinqEppAtt 
 
 
 ├
[V] fv:RtRouteToIfConn A target relation to the connectivity parameters for an interface. This is an internal object.
 
 
 ├
[V] fv:RtToEpgProt A target relation to an endpoint group associated with a taboo policy in a given context.
 
 
 ├
[V] fv:RtToTunDef A target relation to a tunnel definition. This is an internal object.
 
 
 ├
[V] fv:RtVlanEppAtt A target relation to the resolvable endpoint profile. This is an internal object.
 
 
 ├
[V] fv:RtVxlanEppAtt A target relation to the resolvable endpoint profile. This is an internal object.
 
 
 ├
[V] ip:RtRouteToRouteDef A target relation to the route definitions.
 
 
 ├
[V] ip:RtRtDefIpAddr A target relation to the route definitions.
 
 
 ├
[V] l1:RtBrConf A target relation to an abstraction of Ethernet interface properties that are common between Ethernet physical and aggregated interfaces. Note that this relation is an internal object.
 
 
 ├
[V] l1:RtEncPhysRtdConf A target relation to an abstraction of Ethernet interface properties that are common between Ethernet physical and aggregated interfaces. Note that this relation is an internal object.
 
 
 ├
[V] l1:RtExtConf A target relation to an abstraction of Ethernet interface properties that are common between Ethernet physical and aggregated interfaces. Note that this relation is an internal object.
 
 
 ├
[V] l1:RtFcBrConf  associated L1 FcPhysIf
 
 
 ├
[V] l1:RtIoPPhysConf A target relation to the Layer 1 physical Ethernet interface information. Note that this relation is an internal object.
 
 
 ├
[V] l1:RtLocaleToObservedEthIf  Relation used for reporting health scores from ports to EpP in case of Node Attachment
 
 
 ├
[V] l1:RtPhysRtdConf A target relation to an abstraction of Ethernet interface properties that are common between Ethernet physical and aggregated interfaces. Note that this relation is an internal object.
 
 
 ├
[V] l1:RtToObservedEthIf 
 
 
 ├
[V] l2:RtEPgDefToL2Dom A target relation to the layer 2 flood domain.
 
 
 ├
[V] l2:RtSpanSrcToL2CktEpAtt A target relation to the set of circuits. This is an internal object.
 
 
 ├
[V] l2:RtSrvExtIfMap 
 
 
 ├
[V] l3:RtEPgDefToL3Dom A target relation to the layer 3 domain (VRF).
 
 
 ├
[V] l3ext:RtAddrToIpDef A target relation to a secondary IP address policy definition.
 
 
 ├
[V] leqpt:RtEpDefToLooseNode 
 
 
 ├
[V] mgmt:RtRtdMgmtConf A target relation to the management interface.
 
 
 ├
[V] nw:RtEpDefRefToPathEp 
 
 
 ├
[V] nw:RtEpDefToPathEp A target relation to the abstraction of an endpoint path.
 
 
 ├
[V] nw:RtL3EpDefToPathEp 
 
 
 ├
[V] nw:RtPathDomAtt A target relation to the endpoint path.
 
 
 ├
[V] pc:RtAccBndlGrpToAggrIf A target relation to the aggregated interface.
 
 
 ├
[V] pc:RtFcAccBndlGrpToFcAggrIf  Association to the port channel created by this BndlGrp
 
 
 ├
[V] pc:RtFexBndlGrpToAggrIf A target relation to the aggregated interface.
 
 
 ├
[V] pc:RtPcFcAggrBrConf  associated L1 FcAggrIf
 
 
 ├
[V] pc:RtVpcConf A target relation to the aggregated interface.
 
 
 ├
[V] qosp:RtDot1pRuleAtt A target relation to the set of Dot1p rules.
 
 
 ├
[V] qosp:RtDscpRuleAtt A target relation to the set of DSCP rules.
 
 
 ├
[V] qosp:RtL3dot1pRuleAtt  Relation to the set of Dot1P rules
 
 
 ├
[V] qosp:RtL3dscpRuleAtt  Relation to the set of DSCP rules
 
 
 ├
[V] rtextcom:RtExtCommAtt A target relation to a route control rule for extended community lists.
 
 
 ├
[V] rtpfx:RtRtDstAtt A target relation to a list of prefix list rules.
 
 
 ├
[V] rtpfx:RtRtNhAtt A target relation to a list of prefix list rules.
 
 
 ├
[V] rtpfx:RtRtSrcAtt A target relation to a list of prefix list rules.
 
 
 ├
[V] rtregcom:RtRegCommAtt A target relation to a route control rule for regular community lists.
 
 
 ├
[V] svccopy:RtCopyDestAtt  Attachment to Copy Destination
 
 
 ├
[V] svccopy:RtToCopyDestGrp  Relationship to the copy service object
 
 
 ├
[V] svcredir:RtHealthGrpAtt  Relationship to the healthgroup object
 
 
 ├
[V] svcredir:RtToRedirDestGrp  Relationship to the service object for pbr redirection
 
 
 ├
[V] vsan:ARtVsanPathAtt 
 
 
 
 ├
[V] nw:RtVsanLabelAtt  Associations to nw:LabelEp with rel-mo to vfcif "
 
 
 
 ├
[V] nw:RtVsanPathAtt  Associations to nw:PathEp with rel-mo to vfcif "


Events
                


Faults
                


Fsms
                


Properties Summary
Defined in: reln:Inst
reln:ClassId
          scalar:Enum16
tCl  (reln:Inst:tCl)
           The class ID of the target object. This property is managed internally and should not be modified by the user.
reln:Dn
          reference:BinRef
tDn  (reln:Inst:tDn)
           The distinguished name of the target.
Defined in: mo:TopProps
mo:ModificationChildAction
          scalar:Bitmask32
childAction  (mo:TopProps:childAction)
           Delete or ignore. For internal use only.
reference:BinRef dn  (mo:TopProps:dn)
           A tag or metadata is a non-hierarchical keyword or term assigned to the fabric module.
reference:BinRN rn  (mo:TopProps:rn)
           Identifies an object from its siblings within the context of its parent object. The distinguished name contains a sequence of relative names.
mo:ModificationStatus
          scalar:Bitmask32
status  (mo:TopProps:status)
           The upgrade status. This property is for internal use only.
Properties Detail

childAction

Type: mo:ModificationChildAction
Primitive Type: scalar:Bitmask32

Units: null
Encrypted: false
Access: implicit
Category: TopLevelChildAction
    Comments:
Delete or ignore. For internal use only.
Constants
deleteAll 16384u deleteAll NO COMMENTS
ignore 4096u ignore NO COMMENTS
deleteNonPresent 8192u deleteNonPresent NO COMMENTS
DEFAULT 0 --- This type is used to





dn

Type: reference:BinRef

Units: null
Encrypted: false
Access: implicit
Category: TopLevelDn
    Comments:
A tag or metadata is a non-hierarchical keyword or term assigned to the fabric module.



rn

Type: reference:BinRN

Units: null
Encrypted: false
Access: implicit
Category: TopLevelRn
    Comments:
Identifies an object from its siblings within the context of its parent object. The distinguished name contains a sequence of relative names.



status

Type: mo:ModificationStatus
Primitive Type: scalar:Bitmask32

Units: null
Encrypted: false
Access: implicit
Category: TopLevelStatus
    Comments:
The upgrade status. This property is for internal use only.
Constants
created 2u created In a setter method: specifies that an object should be created. An error is returned if the object already exists.
In the return value of a setter method: indicates that an object has been created.
modified 4u modified In a setter method: specifies that an object should be modified
In the return value of a setter method: indicates that an object has been modified.
deleted 8u deleted In a setter method: specifies that an object should be deleted.
In the return value of a setter method: indicates that an object has been deleted.
DEFAULT 0 --- This type controls the life cycle of objects passed in the XML API.

When used in a setter method (such as configConfMo), the ModificationStatus specifies whether an object should be created, modified, deleted or removed.
In the return value of a setter method, the ModificationStatus indicates the actual operation that was performed. For example, the ModificationStatus is set to "created" if the object was created. The ModificationStatus is not set if the object was neither created, modified, deleted or removed.

When invoking a setter method, the ModificationStatus is optional:
If a setter method such as configConfMo is invoked and the ModificationStatus is not set, the system automatically determines if the object should be created or modified.






tCl

Type: reln:ClassId
Primitive Type: scalar:Enum16

Units: null
Encrypted: false
Access: implicit
Category: TopLevelRegular
    Comments:
The class ID of the target object. This property is managed internally and should not be modified by the user.
Constants
unspecified 0 unspecified NO COMMENTS
DEFAULT unspecified(0) unspecified NO COMMENTS





tDn

Type: reln:Dn
Primitive Type: reference:BinRef

Units: null
Encrypted: false
Access: implicit
Category: TopLevelRegular
    Comments:
The distinguished name of the target.