Class pcons:APolDep (ABSTRACT)

Class ID:170
Encrypted: false - Exportable: false - Persistent: true - Configurable: false - Subject to Quota: Disabled - Abstraction Layer: Concrete Model
Write Access: [NON CONFIGURABLE]
Read Access: [admin]
Creatable/Deletable: derived (see Container Mos for details)
Semantic Scope: None
Semantic Scope Evaluation Rule: Subclasses
Monitoring Policy Source: Parent
Monitoring Flags : [ IsObservable: false, HasStats: false, HasFaults: false, HasHealth: false, HasEventRules: false ]

This is generated and used only by internal processes.

Naming Rules


DN FORMAT: 

                


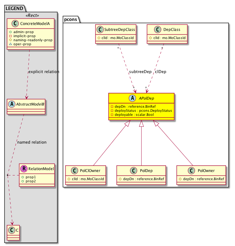
Diagram

Sub Mos: pcons:PolClOwner, pcons:PolDep, pcons:PolOwner,
Relations From: pcons:DepClass, pcons:SubtreeDepClass,
Relations: pcons:RtClDep, pcons:RtSubtreeDep,


Inheritance
[V] pcons:APolDep This is generated and used only by internal processes.
 ├
[V] pcons:PolClOwner This is generated and used only by internal processes.
 ├
[V] pcons:PolDep The policy deployment.
 ├
[V] pcons:PolOwner The name of the policy owner.


Events
                


Faults
                


Fsms
                


Properties Summary
Defined in: pcons:APolDep
reference:BinRef depDn  (pcons:APolDep:depDn)
          
pcons:DeployStatus
          scalar:Enum8
deployStatus  (pcons:APolDep:deployStatus)
           The status of the policy resolution.
scalar:Bool deployable  (pcons:APolDep:deployable)
           NO COMMENTS
Defined in: mo:TopProps
mo:ModificationChildAction
          scalar:Bitmask32
childAction  (mo:TopProps:childAction)
           Delete or ignore. For internal use only.
reference:BinRef dn  (mo:TopProps:dn)
           A tag or metadata is a non-hierarchical keyword or term assigned to the fabric module.
reference:BinRN rn  (mo:TopProps:rn)
           Identifies an object from its siblings within the context of its parent object. The distinguished name contains a sequence of relative names.
mo:ModificationStatus
          scalar:Bitmask32
status  (mo:TopProps:status)
           The upgrade status. This property is for internal use only.
Properties Detail

childAction

Type: mo:ModificationChildAction
Primitive Type: scalar:Bitmask32

Units: null
Encrypted: false
Access: implicit
Category: TopLevelChildAction
    Comments:
Delete or ignore. For internal use only.
Constants
deleteAll 16384u deleteAll NO COMMENTS
ignore 4096u ignore NO COMMENTS
deleteNonPresent 8192u deleteNonPresent NO COMMENTS
DEFAULT 0 --- This type is used to





depDn

Type: reference:BinRef

Units: null
Encrypted: false
Access: implicit
Category: TopLevelRegular
    Comments:



deployStatus

Type: pcons:DeployStatus
Primitive Type: scalar:Enum8

Units: null
Encrypted: false
Access: implicit
Category: TopLevelRegular
    Comments:
The status of the policy resolution.
Constants
undeployed 0 undeployed NO COMMENTS
in-progress 1 in-progress NO COMMENTS
deployed 2 deployed NO COMMENTS
failed 3 failed NO COMMENTS
unknown 4 unknown NO COMMENTS
pending 5 pending NO COMMENTS
postponed 6 postponed NO COMMENTS
invalid-nodeid-podid 7 invalid-nodeid-podid NO COMMENTS
postponement-failed 8 postponement-failed NO COMMENTS
DEFAULT undeployed(0) undeployed NO COMMENTS





deployable

Type: scalar:Bool

Units: null
Encrypted: false
Access: implicit
Category: TopLevelRegular
    Comments:
NO COMMENTS
Constants
no false --- NO COMMENTS
yes true --- NO COMMENTS
DEFAULT yes(true) --- NO COMMENTS





dn

Type: reference:BinRef

Units: null
Encrypted: false
Access: implicit
Category: TopLevelDn
    Comments:
A tag or metadata is a non-hierarchical keyword or term assigned to the fabric module.



rn

Type: reference:BinRN

Units: null
Encrypted: false
Access: implicit
Category: TopLevelRn
    Comments:
Identifies an object from its siblings within the context of its parent object. The distinguished name contains a sequence of relative names.



status

Type: mo:ModificationStatus
Primitive Type: scalar:Bitmask32

Units: null
Encrypted: false
Access: implicit
Category: TopLevelStatus
    Comments:
The upgrade status. This property is for internal use only.
Constants
created 2u created In a setter method: specifies that an object should be created. An error is returned if the object already exists.
In the return value of a setter method: indicates that an object has been created.
modified 4u modified In a setter method: specifies that an object should be modified
In the return value of a setter method: indicates that an object has been modified.
deleted 8u deleted In a setter method: specifies that an object should be deleted.
In the return value of a setter method: indicates that an object has been deleted.
DEFAULT 0 --- This type controls the life cycle of objects passed in the XML API.

When used in a setter method (such as configConfMo), the ModificationStatus specifies whether an object should be created, modified, deleted or removed.
In the return value of a setter method, the ModificationStatus indicates the actual operation that was performed. For example, the ModificationStatus is set to "created" if the object was created. The ModificationStatus is not set if the object was neither created, modified, deleted or removed.

When invoking a setter method, the ModificationStatus is optional:
If a setter method such as configConfMo is invoked and the ModificationStatus is not set, the system automatically determines if the object should be created or modified.