Class pki:Definition (ABSTRACT)

Class ID:1490
Encrypted: false - Exportable: true - Persistent: true - Configurable: true - Subject to Quota: Disabled - Abstraction Layer: Concrete Model
Write Access: []
Read Access: [admin]
Creatable/Deletable: derived (see Container Mos for details)
Semantic Scope: Fabric
Semantic Scope Evaluation Rule: Subclasses
Monitoring Policy Source: Parent
Monitoring Flags : [ IsObservable: false, HasStats: false, HasFaults: false, HasHealth: false, HasEventRules: false ]

This is an abstract class and cannot be instantiated.

Naming Rules


DN FORMAT: 

                


Diagram

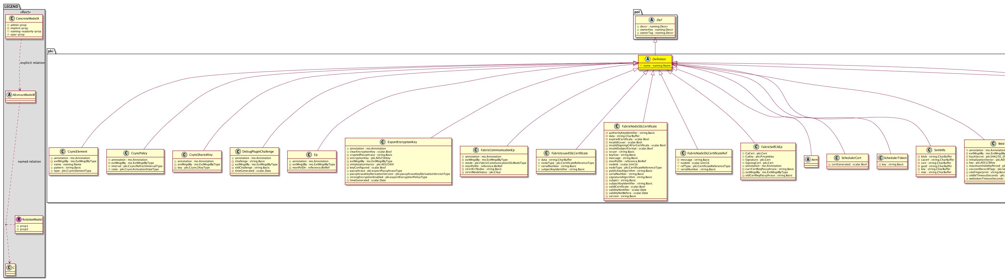
Super Mo: pol:Def,
Sub Mos: opflex:CloudSvmInfo, opflex:ODevEp, pki:CsyncElement, pki:CsyncPolicy, pki:CsyncSharedKey, pki:DebugPluginChallenge, pki:Ep, pki:ExportEncryptionKey, pki:FabricCommunicationEp, pki:FabricIssuedSSLCertificate, pki:FabricNodeSSLCertificate, pki:FabricNodeSSLCertificateRef, pki:FabricSelfCAEp, pki:Item, pki:SchedulerCert, pki:SchedulerToken, pki:SvmInfo, pki:WebTokenData,


Inheritance
[V] naming:NamedObject An abstract base class for an object that contains a name.
 ├
[V] pol:Obj Represents a generic policy object.
 
 ├
[V] pol:Def Represents self-contained policy document.
 
 
 ├
[V] pki:Definition This is an abstract class and cannot be instantiated.
 
 
 
 ├
[V] opflex:CloudSvmInfo  Cloud SVM(AVE) cert info
 
 
 
 ├
[V] opflex:ODevEp 
 
 
 
 ├
[V] pki:CsyncElement The file pattern, the type of pattern (include or exclude), and the symbolic name of the pattern.
 
 
 
 ├
[V] pki:CsyncPolicy Used to control csync timeout and enable/disable.
 
 
 
 ├
[V] pki:CsyncSharedKey Used to distribute the key to all IFC nodes.
 
 
 
 ├
[V] pki:DebugPluginChallenge The debug plugin challenge.
 
 
 
 ├
[V] pki:Ep The PKI configuration, which includes key rings and certificate authority (CA) credentials. Components of the PKI are used to establish secure communications between two devices.
 
 
 
 ├
[V] pki:ExportEncryptionKey  Config Export Encryption Key policies
 
 
 
 ├
[V] pki:FabricCommunicationEp  IFM SSL Fabric policies
 
 
 
 ├
[V] pki:FabricIssuedSSLCertificate  Object representing x509 certificates issued by the APIC for a node in the Fabric This object is implicitly created and cannot be deleted or exported in the configuration
 
 
 
 ├
[V] pki:FabricNodeSSLCertificate  Object representing a Cisco issued x509 certificate for a node in the Fabric This object is implicitly created and cannot be deleted or exported in the configuration
 
 
 
 ├
[V] pki:FabricNodeSSLCertificateRef  References from serial number to node
 
 
 
 ├
[V] pki:FabricSelfCAEp  IFM SSL Self Signed Generated Certificates
 
 
 
 ├
[V] pki:Item This is an abstract class and cannot be instantiated.
 
 
 
 
 ├
[V] opflex:ODevKeyRing 
 
 
 
 
 ├
[V] opflexp:OpflexpClientKeyRing 
 
 
 
 
 ├
[V] opflexp:OpflexpKeyRing 
 
 
 
 
 ├
[V] pki:KeyRing A keyring to create and hold an SSL certificate. The SSL certificate contains the public RSA key and signed identity information of a PKI device. The PKI device holds a pair of RSA encryption keys, one kept private and one made public, stored in an internal key ring. The keyring certificate merges into the PKI device keyring to create a trusted relationship.
 
 
 
 
 ├
[V] pki:TP A trustpoint (certificate authority/CA), which issues and validates (signs) digital certificates. When participating in secure communications using the public key infrastructure (PKI), a participant can verify the identity of the other party through the CA that signed the other party's public key.
 
 
 
 
 ├
[V] pki:TbkKey 
 
 
 
 ├
[V] pki:SchedulerCert 
 
 
 
 ├
[V] pki:SchedulerToken 
 
 
 
 ├
[V] pki:SvmInfo  SVM cert info
 
 
 
 ├
[V] pki:WebTokenData The cryptographic data used for generating and verifying web tokens.


Events
                


Faults
                


Fsms
                


Properties Summary
Defined in: pki:Definition
naming:Name
          string:Basic
name  (pki:Definition:name)
           Overrides:pol:Obj:name | naming:NamedObject:name
          
Defined in: pol:Def
naming:Descr
          string:Basic
descr  (pol:Def:descr)
           Specifies a description of the policy definition.
naming:Descr
          string:Basic
ownerKey  (pol:Def:ownerKey)
           The key for enabling clients to own their data for entity correlation.
naming:Descr
          string:Basic
ownerTag  (pol:Def:ownerTag)
           A tag for enabling clients to add their own data. For example, to indicate who created this object.
Defined in: naming:NamedObject
naming:NameAlias
          string:Basic
nameAlias  (naming:NamedObject:nameAlias)
           NO COMMENTS
Defined in: mo:TopProps
mo:ModificationChildAction
          scalar:Bitmask32
childAction  (mo:TopProps:childAction)
           Delete or ignore. For internal use only.
reference:BinRef dn  (mo:TopProps:dn)
           A tag or metadata is a non-hierarchical keyword or term assigned to the fabric module.
reference:BinRN rn  (mo:TopProps:rn)
           Identifies an object from its siblings within the context of its parent object. The distinguished name contains a sequence of relative names.
mo:ModificationStatus
          scalar:Bitmask32
status  (mo:TopProps:status)
           The upgrade status. This property is for internal use only.
Properties Detail

childAction

Type: mo:ModificationChildAction
Primitive Type: scalar:Bitmask32

Units: null
Encrypted: false
Access: implicit
Category: TopLevelChildAction
    Comments:
Delete or ignore. For internal use only.
Constants
deleteAll 16384u deleteAll NO COMMENTS
ignore 4096u ignore NO COMMENTS
deleteNonPresent 8192u deleteNonPresent NO COMMENTS
DEFAULT 0 --- This type is used to





descr

Type: naming:Descr
Primitive Type: string:Basic

Like: naming:Described:descr
Units: null
Encrypted: false
Access: admin
Category: TopLevelRegular
Property Validators:
    Range:  min: "0"  max: "128"
        Allowed Chars:
            Regex: [a-zA-Z0-9\\!#$%()*,-./:;@ _{|}~?&+]+
    Comments:
Specifies a description of the policy definition.



dn

Type: reference:BinRef

Units: null
Encrypted: false
Access: implicit
Category: TopLevelDn
    Comments:
A tag or metadata is a non-hierarchical keyword or term assigned to the fabric module.



name

Type: naming:Name
Primitive Type: string:Basic

Overrides:pol:Obj:name  |  naming:NamedObject:name
Units: null Encrypted: false Access: create Category: TopLevelRegular Property Validators: Range: min: "0" max: "64" Allowed Chars: Regex: [a-zA-Z0-9_.:-]+
    Comments:



nameAlias

Type: naming:NameAlias
Primitive Type: string:Basic

Units: null
Encrypted: false
Access: admin
Category: TopLevelRegular
Property Validators:
    Range:  min: "0"  max: "63"
        Allowed Chars:
            Regex: [a-zA-Z0-9_.-]+
    Comments:
NO COMMENTS



ownerKey

Type: naming:Descr
Primitive Type: string:Basic

Units: null
Encrypted: false
Access: admin
Category: TopLevelRegular
Property Validators:
    Range:  min: "0"  max: "128"
        Allowed Chars:
            Regex: [a-zA-Z0-9\\!#$%()*,-./:;@ _{|}~?&+]+
    Comments:
The key for enabling clients to own their data for entity correlation.



ownerTag

Type: naming:Descr
Primitive Type: string:Basic

Units: null
Encrypted: false
Access: admin
Category: TopLevelRegular
Property Validators:
    Range:  min: "0"  max: "64"
        Allowed Chars:
            Regex: [a-zA-Z0-9\\!#$%()*,-./:;@ _{|}~?&+]+
    Comments:
A tag for enabling clients to add their own data. For example, to indicate who created this object.



rn

Type: reference:BinRN

Units: null
Encrypted: false
Access: implicit
Category: TopLevelRn
    Comments:
Identifies an object from its siblings within the context of its parent object. The distinguished name contains a sequence of relative names.



status

Type: mo:ModificationStatus
Primitive Type: scalar:Bitmask32

Units: null
Encrypted: false
Access: implicit
Category: TopLevelStatus
    Comments:
The upgrade status. This property is for internal use only.
Constants
created 2u created In a setter method: specifies that an object should be created. An error is returned if the object already exists.
In the return value of a setter method: indicates that an object has been created.
modified 4u modified In a setter method: specifies that an object should be modified
In the return value of a setter method: indicates that an object has been modified.
deleted 8u deleted In a setter method: specifies that an object should be deleted.
In the return value of a setter method: indicates that an object has been deleted.
DEFAULT 0 --- This type controls the life cycle of objects passed in the XML API.

When used in a setter method (such as configConfMo), the ModificationStatus specifies whether an object should be created, modified, deleted or removed.
In the return value of a setter method, the ModificationStatus indicates the actual operation that was performed. For example, the ModificationStatus is set to "created" if the object was created. The ModificationStatus is not set if the object was neither created, modified, deleted or removed.

When invoking a setter method, the ModificationStatus is optional:
If a setter method such as configConfMo is invoked and the ModificationStatus is not set, the system automatically determines if the object should be created or modified.