Class rtleak:InterLeakP (ABSTRACT)

Class ID:3608
Class Label: Inter Protocol Route Leak Policy
Encrypted: false - Exportable: false - Persistent: true - Configurable: false - Subject to Quota: Disabled - Abstraction Layer: Concrete Model
Write Access: [NON CONFIGURABLE]
Read Access: [admin, fabric-connectivity-l3, tenant-connectivity-l3, tenant-ext-connectivity-l3]
Creatable/Deletable: derived (see Container Mos for details)
Semantic Scope: Fabric
Semantic Scope Evaluation Rule: Subclasses
Monitoring Policy Source: Parent
Monitoring Flags : [ IsObservable: false, HasStats: false, HasFaults: false, HasHealth: false, HasEventRules: false ]

The inter protocol route leak policy, which defines the distribution of routes from one protocol to another.

Naming Rules


DN FORMAT: 

                


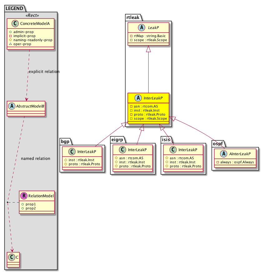
Diagram

Super Mo: rtleak:LeakP,
Sub Mos: bgp:InterLeakP, eigrp:InterLeakP, isis:InterLeakP, ospf:AInterLeakP,


Inheritance
[V] naming:NamedObject An abstract base class for an object that contains a name.
 ├
[V] pol:Obj Represents a generic policy object.
 
 ├
[V] pol:Instr Represents a policy control instrumentation object.
 
 
 ├
[V] rtleak:LeakP A container for the leak policy. Leak policies are categorized into intra protocol, inter protocol, and default route leak policies. These policies describe the routes to be injected into a given destination protocol domain. The destination domain where the routes are injected contains this leak policy.
 
 
 
 ├
[V] rtleak:InterLeakP The inter protocol route leak policy, which defines the distribution of routes from one protocol to another.
 
 
 
 
 ├
[V] bgp:InterLeakP A policy that defines distribution of routes from one protocol to another protocol.
 
 
 
 
 ├
[V] eigrp:InterLeakP The inter protocol route leak policy, which defines the distribution of routes from one protocol to another.
 
 
 
 
 ├
[V] isis:InterLeakP The inter protocol route leak policy defines distribution of routes from other protocols to IS-IS.
 
 
 
 
 ├
[V] ospf:AInterLeakP An abstraction of the inter protocol route leak policy defines the distribution of routes from other protocols to OSPF.
 
 
 
 
 
 ├
[V] ospf:InterLeakP Inter protocol route leak policy defines the distribution of routes from other protocols to OSPF.
 
 
 
 
 
 ├
[V] ospfv3:InterLeakP The inter protocol route leak policy, which defines the distribution of routes from other protocols to OSPF.


Events
                


Faults
                


Fsms
                


Properties Summary
Defined in: rtleak:InterLeakP
rtcom:AS
          scalar:Uint32
asn  (rtleak:InterLeakP:asn)
           The autonomous system number.
rtleak:Inst
          string:Basic
inst  (rtleak:InterLeakP:inst)
           The inter protocol route leak policy instance.
rtleak:Proto
          scalar:Enum8
proto  (rtleak:InterLeakP:proto)
           The list of protocols to match.
rtleak:Scope
          scalar:Enum8
scope  (rtleak:InterLeakP:scope)
           Overrides:rtleak:LeakP:scope
           The domain applicable to the capability.
Defined in: rtleak:LeakP
string:Basic rtMap  (rtleak:LeakP:rtMap)
           The name of the default route leak policy route map. This route map name is used to control distribution.
Defined in: pol:Instr
naming:Descr
          string:Basic
descr  (pol:Instr:descr)
           Specifies a control instrumentation description.
Defined in: pol:Obj
naming:Name
          string:Basic
name  (pol:Obj:name)
           Overrides:naming:NamedObject:name
           null
Defined in: naming:NamedObject
naming:NameAlias
          string:Basic
nameAlias  (naming:NamedObject:nameAlias)
           NO COMMENTS
Defined in: mo:TopProps
mo:ModificationChildAction
          scalar:Bitmask32
childAction  (mo:TopProps:childAction)
           Delete or ignore. For internal use only.
reference:BinRef dn  (mo:TopProps:dn)
           A tag or metadata is a non-hierarchical keyword or term assigned to the fabric module.
reference:BinRN rn  (mo:TopProps:rn)
           Identifies an object from its siblings within the context of its parent object. The distinguished name contains a sequence of relative names.
mo:ModificationStatus
          scalar:Bitmask32
status  (mo:TopProps:status)
           The upgrade status. This property is for internal use only.
Properties Detail

asn

Type: rtcom:AS
Primitive Type: scalar:Uint32

Units: null
Encrypted: false
Access: implicit
Category: TopLevelRegular
    Comments:
The autonomous system number.



childAction

Type: mo:ModificationChildAction
Primitive Type: scalar:Bitmask32

Units: null
Encrypted: false
Access: implicit
Category: TopLevelChildAction
    Comments:
Delete or ignore. For internal use only.
Constants
deleteAll 16384u deleteAll NO COMMENTS
ignore 4096u ignore NO COMMENTS
deleteNonPresent 8192u deleteNonPresent NO COMMENTS
DEFAULT 0 --- This type is used to





descr

Type: naming:Descr
Primitive Type: string:Basic

Like: naming:Described:descr
Units: null
Encrypted: false
Access: admin
Category: TopLevelRegular
    Comments:
Specifies a control instrumentation description.



dn

Type: reference:BinRef

Units: null
Encrypted: false
Access: implicit
Category: TopLevelDn
    Comments:
A tag or metadata is a non-hierarchical keyword or term assigned to the fabric module.



inst

Type: rtleak:Inst
Primitive Type: string:Basic

Units: null
Encrypted: false
Access: implicit
Category: TopLevelRegular
    Comments:
The inter protocol route leak policy instance.



name

Type: naming:Name
Primitive Type: string:Basic

Overrides:naming:NamedObject:name
Units: null Encrypted: false Access: admin Category: TopLevelRegular
    Comments:
null



nameAlias

Type: naming:NameAlias
Primitive Type: string:Basic

Units: null
Encrypted: false
Access: admin
Category: TopLevelRegular
    Comments:
NO COMMENTS



proto

Type: rtleak:Proto
Primitive Type: scalar:Enum8

Units: null
Encrypted: false
Access: implicit
Category: TopLevelRegular
    Comments:
The list of protocols to match.
Constants
static 1 Static Static
direct 2 Direct Direct
bgp 3 BGP BGP
isis 4 ISIS ISIS
ospf 5 OSPF OSPF
ospfv3 6 OSPFv3 OSPFv3
eigrp 7 EIGRP EIGRP
host 8 HOST HOST
coop 9 COOP COOP
DEFAULT static(1) Static Static





rn

Type: reference:BinRN

Units: null
Encrypted: false
Access: implicit
Category: TopLevelRn
    Comments:
Identifies an object from its siblings within the context of its parent object. The distinguished name contains a sequence of relative names.



rtMap

Type: string:Basic

Units: null
Encrypted: false
Access: implicit
Category: TopLevelRegular
    Comments:
The name of the default route leak policy route map. This route map name is used to control distribution.



scope

Type: rtleak:Scope
Primitive Type: scalar:Enum8

Overrides:rtleak:LeakP:scope
Units: null Encrypted: false Access: implicit Category: TopLevelRegular
    Comments:
The domain applicable to the capability.
Constants
intra 1 Intra protocol leak Intra protcol
inter 2 Inter protocol leak Inter protcol
defrt 3 Default route leak Default route
pfx 4 Prefix leak Prefix
DEFAULT inter(2) Inter protocol leak Inter protcol





status

Type: mo:ModificationStatus
Primitive Type: scalar:Bitmask32

Units: null
Encrypted: false
Access: implicit
Category: TopLevelStatus
    Comments:
The upgrade status. This property is for internal use only.
Constants
created 2u created In a setter method: specifies that an object should be created. An error is returned if the object already exists.
In the return value of a setter method: indicates that an object has been created.
modified 4u modified In a setter method: specifies that an object should be modified
In the return value of a setter method: indicates that an object has been modified.
deleted 8u deleted In a setter method: specifies that an object should be deleted.
In the return value of a setter method: indicates that an object has been deleted.
DEFAULT 0 --- This type controls the life cycle of objects passed in the XML API.

When used in a setter method (such as configConfMo), the ModificationStatus specifies whether an object should be created, modified, deleted or removed.
In the return value of a setter method, the ModificationStatus indicates the actual operation that was performed. For example, the ModificationStatus is set to "created" if the object was created. The ModificationStatus is not set if the object was neither created, modified, deleted or removed.

When invoking a setter method, the ModificationStatus is optional:
If a setter method such as configConfMo is invoked and the ModificationStatus is not set, the system automatically determines if the object should be created or modified.