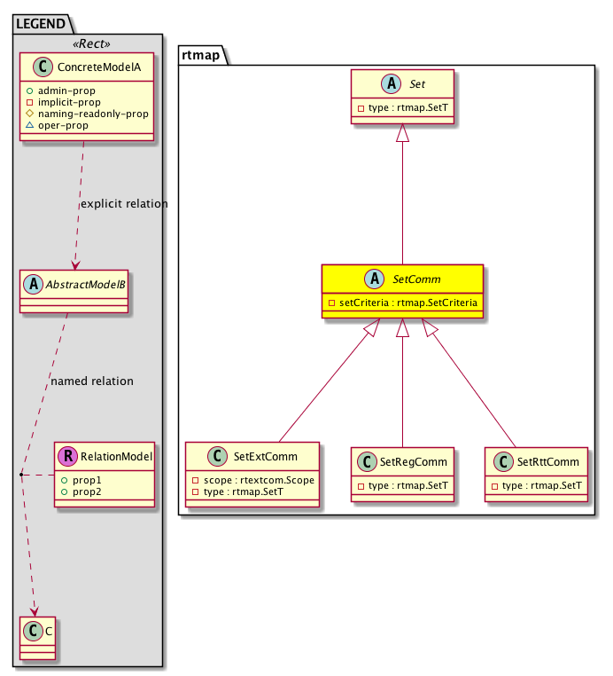
Class rtmap:SetComm (ABSTRACT)

Class ID:3709
Class Label: Set Community
Encrypted: false - Exportable: false - Persistent: true - Configurable: false - Subject to Quota: Disabled - Abstraction Layer: Concrete Model
Write Access: [NON CONFIGURABLE]
Read Access: [admin, fabric-connectivity-l3, tenant-connectivity-l3, tenant-ext-connectivity-l3]
Creatable/Deletable: derived (see Container Mos for details)
Semantic Scope: Fabric
Semantic Scope Evaluation Rule: Subclasses
Monitoring Policy Source: Parent
Monitoring Flags : [ IsObservable: false, HasStats: false, HasFaults: false, HasHealth: false, HasEventRules: false ]

A set rule based on communities.

Naming Rules


DN FORMAT: 

                


Diagram

Super Mo: rtmap:Set,
Sub Mos: rtmap:SetExtComm, rtmap:SetRegComm, rtmap:SetRttComm,


Inheritance
[V] naming:NamedObject An abstract base class for an object that contains a name.
 ├
[V] pol:Obj Represents a generic policy object.
 
 ├
[V] pol:Instr Represents a policy control instrumentation object.
 
 
 ├
[V] nw:FltRule A filter rule.
 
 
 
 ├
[V] rtmap:Set An abstraction for a set rule.
 
 
 
 
 ├
[V] rtmap:SetComm A set rule based on communities.
 
 
 
 
 
 ├
[V] rtmap:SetExtComm A set rule based on generic extended communities.
 
 
 
 
 
 ├
[V] rtmap:SetRegComm A set rule based on regular communities.
 
 
 
 
 
 ├
[V] rtmap:SetRttComm A set rule based on route targets communities.


Events
                


Faults
                


Fsms
                


Properties Summary
Defined in: rtmap:SetComm
rtmap:SetCriteria
          scalar:Enum8
setCriteria  (rtmap:SetComm:setCriteria)
          
Defined in: rtmap:Set
rtmap:SetT
          scalar:Enum8
type  (rtmap:Set:type)
           The specific type of the object or component.
Defined in: nw:FltRule
naming:Name
          string:Basic
name  (nw:FltRule:name)
           Overrides:pol:Obj:name | naming:NamedObject:name
           The name of the object.
Defined in: pol:Instr
naming:Descr
          string:Basic
descr  (pol:Instr:descr)
           Specifies a control instrumentation description.
Defined in: naming:NamedObject
naming:NameAlias
          string:Basic
nameAlias  (naming:NamedObject:nameAlias)
           NO COMMENTS
Defined in: mo:TopProps
mo:ModificationChildAction
          scalar:Bitmask32
childAction  (mo:TopProps:childAction)
           Delete or ignore. For internal use only.
reference:BinRef dn  (mo:TopProps:dn)
           A tag or metadata is a non-hierarchical keyword or term assigned to the fabric module.
reference:BinRN rn  (mo:TopProps:rn)
           Identifies an object from its siblings within the context of its parent object. The distinguished name contains a sequence of relative names.
mo:ModificationStatus
          scalar:Bitmask32
status  (mo:TopProps:status)
           The upgrade status. This property is for internal use only.
Properties Detail

childAction

Type: mo:ModificationChildAction
Primitive Type: scalar:Bitmask32

Units: null
Encrypted: false
Access: implicit
Category: TopLevelChildAction
    Comments:
Delete or ignore. For internal use only.
Constants
deleteAll 16384u deleteAll NO COMMENTS
ignore 4096u ignore NO COMMENTS
deleteNonPresent 8192u deleteNonPresent NO COMMENTS
DEFAULT 0 --- This type is used to





descr

Type: naming:Descr
Primitive Type: string:Basic

Like: naming:Described:descr
Units: null
Encrypted: false
Access: admin
Category: TopLevelRegular
    Comments:
Specifies a control instrumentation description.



dn

Type: reference:BinRef

Units: null
Encrypted: false
Access: implicit
Category: TopLevelDn
    Comments:
A tag or metadata is a non-hierarchical keyword or term assigned to the fabric module.



name

Type: naming:Name
Primitive Type: string:Basic

Overrides:pol:Obj:name  |  naming:NamedObject:name
Units: null Encrypted: false Access: admin Category: TopLevelRegular
    Comments:
The name of the object.



nameAlias

Type: naming:NameAlias
Primitive Type: string:Basic

Units: null
Encrypted: false
Access: admin
Category: TopLevelRegular
    Comments:
NO COMMENTS



rn

Type: reference:BinRN

Units: null
Encrypted: false
Access: implicit
Category: TopLevelRn
    Comments:
Identifies an object from its siblings within the context of its parent object. The distinguished name contains a sequence of relative names.



setCriteria

Type: rtmap:SetCriteria
Primitive Type: scalar:Enum8

Units: null
Encrypted: false
Access: implicit
Category: TopLevelRegular
    Comments:
Constants
none 1 No community None
append 2 Append community Append
replace 3 Replace community Replace
DEFAULT none(1) No community None





status

Type: mo:ModificationStatus
Primitive Type: scalar:Bitmask32

Units: null
Encrypted: false
Access: implicit
Category: TopLevelStatus
    Comments:
The upgrade status. This property is for internal use only.
Constants
created 2u created In a setter method: specifies that an object should be created. An error is returned if the object already exists.
In the return value of a setter method: indicates that an object has been created.
modified 4u modified In a setter method: specifies that an object should be modified
In the return value of a setter method: indicates that an object has been modified.
deleted 8u deleted In a setter method: specifies that an object should be deleted.
In the return value of a setter method: indicates that an object has been deleted.
DEFAULT 0 --- This type controls the life cycle of objects passed in the XML API.

When used in a setter method (such as configConfMo), the ModificationStatus specifies whether an object should be created, modified, deleted or removed.
In the return value of a setter method, the ModificationStatus indicates the actual operation that was performed. For example, the ModificationStatus is set to "created" if the object was created. The ModificationStatus is not set if the object was neither created, modified, deleted or removed.

When invoking a setter method, the ModificationStatus is optional:
If a setter method such as configConfMo is invoked and the ModificationStatus is not set, the system automatically determines if the object should be created or modified.






type

Type: rtmap:SetT
Primitive Type: scalar:Enum8

Units: null
Encrypted: false
Access: implicit
Category: TopLevelRegular
    Comments:
The specific type of the object or component.
Constants
reg-community 1 Regular community Regular Community
ext-gen-community 2 Extended generic community Extended generic community
rtt-community 3 Route target community Route target community
rt-tag 4 Route tag Route tag
rt-weight 5 Route weight Route weight (implicitly used in BGP only)
local-pref 6 Local preference Local preference (implicitly used in BGP only)
metric 7 Metric Metric
ospf-nssa 8 OSPF NSSA area OSPF NSSA
ospf-fwd-addr 9 OSPF fowarding address OSPF forwarding address
ip-nh 10 IP nexthop IP Nexthop
metric-type 11 Metric Type Metric Type
rt-dist 12 Route distance Route Admin Distance
pt-select 13 Path Selection Criteria Path Selection Criteria
dampening 14 Dampening Route Dampening
as-path 15 AS Path AS Path
DEFAULT reg-community(1) Regular community Regular Community