Class vns:AVRoutingDeviceCfg (ABSTRACT)

Class ID:5992
Class Label: Abstract Routing Configuration per device context/vrf
Encrypted: false - Exportable: false - Persistent: true - Configurable: false - Subject to Quota: Disabled - Abstraction Layer: Logical Model
Write Access: [NON CONFIGURABLE]
Read Access: [admin, nw-svc-device, nw-svc-policy]
Creatable/Deletable: yes (see Container Mos for details)
Possible Semantic Scopes: EPG, Fabric,
Semantic Scope Evaluation Rule: Subclasses
Monitoring Policy Source: Parent
Monitoring Flags : [ IsObservable: true, HasStats: false, HasFaults: true, HasHealth: true, HasEventRules: false ]



Naming Rules


DN FORMAT: 

[1] uni/vDev-{[priKey]}-tn-{[tnDn]}-ctx-{ctxName}/vGrp-{[priKey]}/vFunc-{name}/cfgRoot-{cfgType}/

[3] uni/vDev-{[priKey]}-tn-{[tnDn]}-ctx-{ctxName}/vGrp-{[priKey]}/cfgRoot-{cfgType}/

[5] uni/vDev-{[priKey]}-tn-{[tnDn]}-ctx-{ctxName}/cfgRoot-{cfgType}/

                


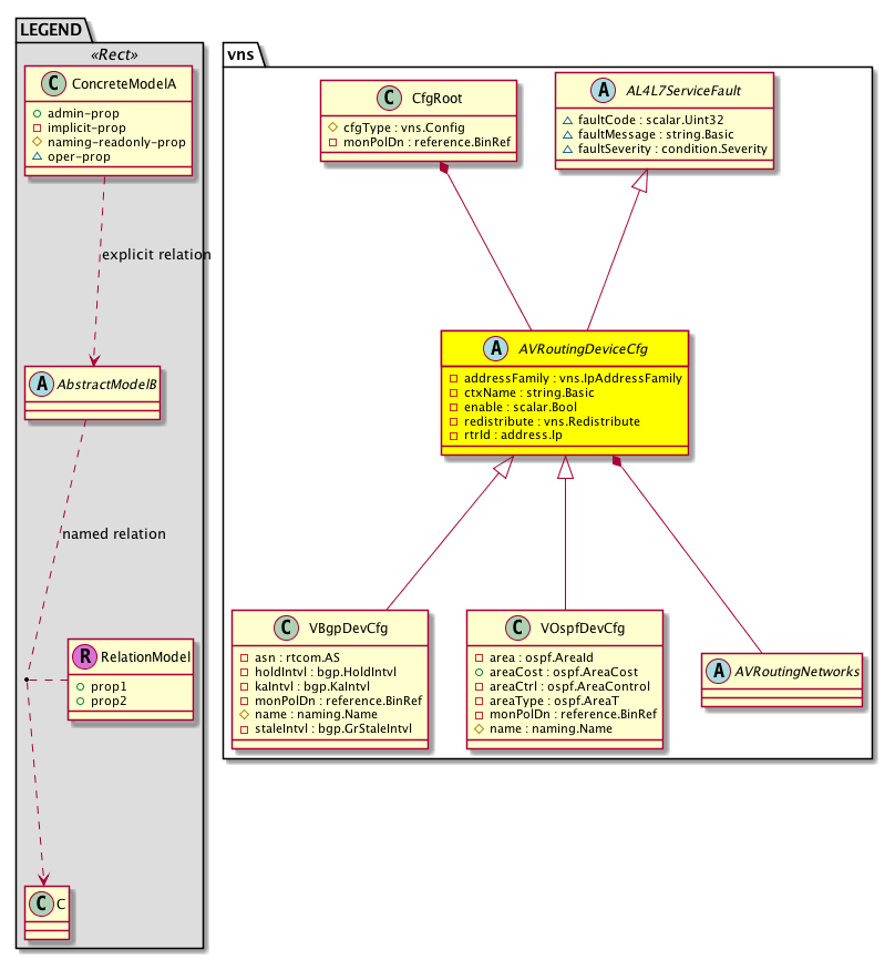
Diagram

Super Mo: vns:AL4L7ServiceFault,
Sub Mos: vns:VBgpDevCfg, vns:VOspfDevCfg,
Container Mos: vns:CfgRoot (deletable:yes),
Contained Mos: vns:AVRoutingNetworks,


Inheritance
[V] naming:NamedObject An abstract base class for an object that contains a name.
 ├
[V] vns:AL4L7ServiceFault An abstract base class for attaching faults on service managed objects.
 
 ├
[V] vns:AVRoutingDeviceCfg 
 
 
 ├
[V] vns:VBgpDevCfg 
 
 
 ├
[V] vns:VOspfDevCfg 


Events
                


Faults
                vns:AL4L7ServiceFault:serviceCriticalFault
vns:AL4L7ServiceFault:serviceMajorFault
vns:AL4L7ServiceFault:serviceMinorFault
vns:AL4L7ServiceFault:serviceWarningFault


Fsms
                


Properties Summary
Defined in: vns:AVRoutingDeviceCfg
vns:IpAddressFamily
          scalar:Bitmask8
addressFamily  (vns:AVRoutingDeviceCfg:addressFamily)
          
string:Basic ctxName  (vns:AVRoutingDeviceCfg:ctxName)
           The L3 context name.
scalar:Bool enable  (vns:AVRoutingDeviceCfg:enable)
           A flag to enable/disable the stats policy for comp objects.
vns:Redistribute
          scalar:Bitmask8
redistribute  (vns:AVRoutingDeviceCfg:redistribute)
          
address:Ip rtrId  (vns:AVRoutingDeviceCfg:rtrId)
           The BGP router ID.
Defined in: vns:AL4L7ServiceFault
scalar:Uint32 faultCode  (vns:AL4L7ServiceFault:faultCode)
           The code corresponding to a service fault. The code characterizes information about the fault. The fault may be reported while updating a configuration or polling for health or counter values.
string:Basic faultMessage  (vns:AL4L7ServiceFault:faultMessage)
           The message returned with a service fault. The message provides descriptive information about the fault. The fault may be reported while updating a configuration or polling for health or counter values.
condition:Severity
          scalar:Enum8
faultSeverity  (vns:AL4L7ServiceFault:faultSeverity)
           The severity of a service fault. The fault may be reported while updating a configuration or polling for health or counter values.
Defined in: naming:NamedObject
naming:Name
          string:Basic
name  (naming:NamedObject:name)
           The name of the object.
naming:NameAlias
          string:Basic
nameAlias  (naming:NamedObject:nameAlias)
           NO COMMENTS
Defined in: mo:TopProps
mo:ModificationChildAction
          scalar:Bitmask32
childAction  (mo:TopProps:childAction)
           Delete or ignore. For internal use only.
reference:BinRef dn  (mo:TopProps:dn)
           A tag or metadata is a non-hierarchical keyword or term assigned to the fabric module.
reference:BinRN rn  (mo:TopProps:rn)
           Identifies an object from its siblings within the context of its parent object. The distinguished name contains a sequence of relative names.
mo:ModificationStatus
          scalar:Bitmask32
status  (mo:TopProps:status)
           The upgrade status. This property is for internal use only.
Properties Detail

addressFamily

Type: vns:IpAddressFamily
Primitive Type: scalar:Bitmask8

Units: null
Encrypted: false
Access: implicit
Category: TopLevelRegular
    Comments:
Constants
ipv4 1 IPv4 NO COMMENTS
ipv6 2 IPv6 NO COMMENTS
DEFAULT 0 --- Bitmap of supported IP address families





childAction

Type: mo:ModificationChildAction
Primitive Type: scalar:Bitmask32

Units: null
Encrypted: false
Access: implicit
Category: TopLevelChildAction
    Comments:
Delete or ignore. For internal use only.
Constants
deleteAll 16384u deleteAll NO COMMENTS
ignore 4096u ignore NO COMMENTS
deleteNonPresent 8192u deleteNonPresent NO COMMENTS
DEFAULT 0 --- This type is used to





ctxName

Type: string:Basic

Units: null
Encrypted: false
Access: implicit
Category: TopLevelRegular
    Comments:
The L3 context name.



dn

Type: reference:BinRef

Units: null
Encrypted: false
Access: implicit
Category: TopLevelDn
    Comments:
A tag or metadata is a non-hierarchical keyword or term assigned to the fabric module.



enable

Type: scalar:Bool

Units: null
Encrypted: false
Access: implicit
Category: TopLevelRegular
    Comments:
A flag to enable/disable the stats policy for comp objects.
Constants
no false --- NO COMMENTS
yes true --- NO COMMENTS
DEFAULT no(false) --- NO COMMENTS





faultCode

Type: scalar:Uint32

Units: null
Encrypted: false
Access: oper
Category: TopLevelRegular
    Comments:
The code corresponding to a service fault. The code characterizes information about the fault. The fault may be reported while updating a configuration or polling for health or counter values.



faultMessage

Type: string:Basic

Units: null
Encrypted: false
Access: oper
Category: TopLevelRegular
    Comments:
The message returned with a service fault. The message provides descriptive information about the fault. The fault may be reported while updating a configuration or polling for health or counter values.



faultSeverity

Type: condition:Severity
Primitive Type: scalar:Enum8

Units: null
Encrypted: false
Access: oper
Category: TopLevelRegular
    Comments:
The severity of a service fault. The fault may be reported while updating a configuration or polling for health or counter values.
Constants
cleared 0 cleared The Cleared severity level indicates the clearing of one or more previously reported alarms. This alarm clears all alarms for this managed object that have the same Alarm type, Probable cause and Specific problems (if given). Multiple associated notifications may be cleared by using the Correlated notifications parameter (defined below).
info 1 info NO COMMENTS
warning 2 warning The Warning severity level indicates the detection of a potential or impending service affecting fault, before any significant effects have been felt. Action should be taken to further diagnose (if necessary) and correct the problem in order to prevent it from becoming a more serious service affecting fault.
minor 3 minor The Minor severity level indicates the existence of a non-service affecting fault condition and that corrective action should be taken in order to prevent a more serious (for example, service affecting) fault. Such a severity can be reported, for example, when the detected alarm condition is not currently degrading the capacity of the managed object.
major 4 major The Major severity level indicates that a service affecting condition has developed and an urgent corrective action is required. Such a severity can be reported, for example, when there is a severe degradation in the capability of the managed object and its full capability must be restored.
critical 5 critical The Critical severity level indicates that a service affecting condition has occurred and an immediate corrective action is required. Such a severity can be reported, for example, when a managed object becomes totally out of service and its capability must be restored.
DEFAULT minor(3) minor The Minor severity level indicates the existence of a non-service affecting fault condition and that corrective action should be taken in order to prevent a more serious (for example, service affecting) fault. Such a severity can be reported, for example, when the detected alarm condition is not currently degrading the capacity of the managed object.





name

Type: naming:Name
Primitive Type: string:Basic

Like: naming:Named:name
Units: null
Encrypted: false
Access: admin
Category: TopLevelRegular
    Comments:
The name of the object.



nameAlias

Type: naming:NameAlias
Primitive Type: string:Basic

Units: null
Encrypted: false
Access: admin
Category: TopLevelRegular
    Comments:
NO COMMENTS



redistribute

Type: vns:Redistribute
Primitive Type: scalar:Bitmask8

Units: null
Encrypted: false
Access: implicit
Category: TopLevelRegular
    Comments:
Constants
unspecified 0 unspecified NO COMMENTS
connected 1 connected NO COMMENTS
static 2 static NO COMMENTS
ospf 4 ospf NO COMMENTS
bgp 8 bgp NO COMMENTS
DEFAULT unspecified(0) unspecified NO COMMENTS





rn

Type: reference:BinRN

Units: null
Encrypted: false
Access: implicit
Category: TopLevelRn
    Comments:
Identifies an object from its siblings within the context of its parent object. The distinguished name contains a sequence of relative names.



rtrId

Type: address:Ip

Units: null
Encrypted: false
Access: implicit
Category: TopLevelRegular
    Comments:
The BGP router ID.



status

Type: mo:ModificationStatus
Primitive Type: scalar:Bitmask32

Units: null
Encrypted: false
Access: implicit
Category: TopLevelStatus
    Comments:
The upgrade status. This property is for internal use only.
Constants
created 2u created In a setter method: specifies that an object should be created. An error is returned if the object already exists.
In the return value of a setter method: indicates that an object has been created.
modified 4u modified In a setter method: specifies that an object should be modified
In the return value of a setter method: indicates that an object has been modified.
deleted 8u deleted In a setter method: specifies that an object should be deleted.
In the return value of a setter method: indicates that an object has been deleted.
DEFAULT 0 --- This type controls the life cycle of objects passed in the XML API.

When used in a setter method (such as configConfMo), the ModificationStatus specifies whether an object should be created, modified, deleted or removed.
In the return value of a setter method, the ModificationStatus indicates the actual operation that was performed. For example, the ModificationStatus is set to "created" if the object was created. The ModificationStatus is not set if the object was neither created, modified, deleted or removed.

When invoking a setter method, the ModificationStatus is optional:
If a setter method such as configConfMo is invoked and the ModificationStatus is not set, the system automatically determines if the object should be created or modified.