Class vns:DevItem (ABSTRACT)

Class ID:4942
Class Label: Device Configuration
Encrypted: false - Exportable: true - Persistent: true - Configurable: true - Subject to Quota: Disabled - Abstraction Layer: Logical Model
Write Access: [admin, nw-svc-device]
Read Access: [admin, nw-svc-device]
Creatable/Deletable: yes (see Container Mos for details)
Semantic Scope: EPG
Semantic Scope Evaluation Rule: Subclasses
Monitoring Policy Source: Parent
Monitoring Flags : [ IsObservable: true, HasStats: false, HasFaults: true, HasHealth: true, HasEventRules: false ]

An abstract class used to represent the concrete classes that store configuration information for concrete device association and that represent a configuration parameter for the service device.

Naming Rules


DN FORMAT: 

[1] uni/tn-{name}/lDevVip-{name}/cDev-{name}/devFolder-{name}-key-{key}/

[3] uni/tn-{name}/cDev-{name}/devFolder-{name}-key-{key}/

[5] uni/tn-{name}/lDevVip-{name}/devFolder-{name}-key-{key}/

[7] uni/tn-{name}/lDevVip-{name}/cDev-{name}/

[9] uni/tn-{name}/cDev-{name}/

[11] uni/tn-{name}/lDevVip-{name}/

                


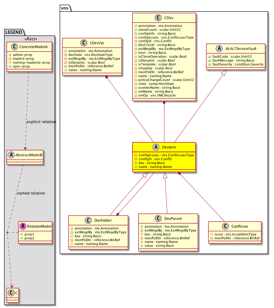
Diagram

Super Mo: vns:AL4L7ServiceFault,
Sub Mos: vns:DevFolder, vns:DevParam,
Container Mos: vns:CDev (deletable:yes), vns:LDevVip (deletable:yes),
Contained Mos: vns:ConfIssue,


Inheritance
[V] naming:NamedObject An abstract base class for an object that contains a name.
 ├
[V] vns:AL4L7ServiceFault An abstract base class for attaching faults on service managed objects.
 
 ├
[V] vns:DevItem An abstract class used to represent the concrete classes that store configuration information for concrete device association and that represent a configuration parameter for the service device.
 
 
 ├
[V] vns:DevFolder A container to hold device specific configuration items.
 
 
 ├
[V] vns:DevParam An object used to represent a configuration parameter for the service device. For example, the type of load balancing algorithm to use when configuring a server load balancer or the enable/disable option for the application inspection of ICMP packets in a firewall.


Events
                


Faults
                vns:AL4L7ServiceFault:serviceCriticalFault
vns:AL4L7ServiceFault:serviceMajorFault
vns:AL4L7ServiceFault:serviceMinorFault
vns:AL4L7ServiceFault:serviceWarningFault


Fsms
                


Properties Summary
Defined in: vns:DevItem
vns:ConfIssuesType
          scalar:Bitmask64
configIssues  (vns:DevItem:configIssues)
          
vns:ConfSt
          scalar:Enum8
configSt  (vns:DevItem:configSt)
           The configuration state of the device. The configuration may not yet have been applied, is in the process of being applied, has already been applied, or has failed to apply.
string:Basic key  (vns:DevItem:key)
          
naming:Name
          string:Basic
name  (vns:DevItem:name)
           Overrides:naming:NamedObject:name
          
Defined in: vns:AL4L7ServiceFault
scalar:Uint32 faultCode  (vns:AL4L7ServiceFault:faultCode)
           The code corresponding to a service fault. The code characterizes information about the fault. The fault may be reported while updating a configuration or polling for health or counter values.
string:Basic faultMessage  (vns:AL4L7ServiceFault:faultMessage)
           The message returned with a service fault. The message provides descriptive information about the fault. The fault may be reported while updating a configuration or polling for health or counter values.
condition:Severity
          scalar:Enum8
faultSeverity  (vns:AL4L7ServiceFault:faultSeverity)
           The severity of a service fault. The fault may be reported while updating a configuration or polling for health or counter values.
Defined in: naming:NamedObject
naming:NameAlias
          string:Basic
nameAlias  (naming:NamedObject:nameAlias)
           NO COMMENTS
Defined in: mo:TopProps
mo:ModificationChildAction
          scalar:Bitmask32
childAction  (mo:TopProps:childAction)
           Delete or ignore. For internal use only.
reference:BinRef dn  (mo:TopProps:dn)
           A tag or metadata is a non-hierarchical keyword or term assigned to the fabric module.
reference:BinRN rn  (mo:TopProps:rn)
           Identifies an object from its siblings within the context of its parent object. The distinguished name contains a sequence of relative names.
mo:ModificationStatus
          scalar:Bitmask32
status  (mo:TopProps:status)
           The upgrade status. This property is for internal use only.
Properties Detail

childAction

Type: mo:ModificationChildAction
Primitive Type: scalar:Bitmask32

Units: null
Encrypted: false
Access: implicit
Category: TopLevelChildAction
    Comments:
Delete or ignore. For internal use only.
Constants
deleteAll 16384u deleteAll NO COMMENTS
ignore 4096u ignore NO COMMENTS
deleteNonPresent 8192u deleteNonPresent NO COMMENTS
DEFAULT 0 --- This type is used to





configIssues

Type: vns:ConfIssuesType
Primitive Type: scalar:Bitmask64

Units: null
Encrypted: false
Access: implicit
Category: TopLevelRegular
    Comments:
Constants
ok 0ull ok NO COMMENTS
invalid-config 0x1000000000000000ull Configuration of this device contains errors NO COMMENTS
cif-missing-virtual-info 0x100000000000000ull Virtual Object like vnic name is missing in CIf NO COMMENTS
cdev-missing-virtual-info 0x10000000000000ull Virtual Object Info like Vcenter name and VM name is missing in CDev NO COMMENTS
invalid-mfolder 0x1000000000000ull FolderInst points to an invalid MFolder NO COMMENTS
missing-ldev-ctx 0x100000000000ull No device context found for LDev NO COMMENTS
missing-function-node 0x10000000000ull Service graph template missing function node. NO COMMENTS
missing-cif 0x1000000000ull Device interfaces does not match cluster. NO COMMENTS
invalid-devctx 0x100000000ull Device context is not valid for this folder. NO COMMENTS
missing-lif 0x10000000ull no cluster interface found NO COMMENTS
missing-bd 0x1000000ull no bd found NO COMMENTS
invalid-rsmconnatt 0x100000ull Invalid RsMConnAtt MO which points to connector NO COMMENTS
internal-error 0x10000ull internal error occured during graph processing.` NO COMMENTS
invalid-param-config 0x1000ull invalid param config NO COMMENTS
function-type-mismatch-failure 0x100ull invalid function type NO COMMENTS
missing-l3instp 0x10ull no L3InstP found NO COMMENTS
invalid-abstract-graph-config 0x1ull invalid abstract graph config NO COMMENTS
invalid-devcfg-folder 0x2000000000000000ull DevCfg folder has invalid configuration parameters. NO COMMENTS
invalid-filter-referred-by-rsconntoflt 0x200000000000000ull AbsGraph connector is pointing to an invalid filter. NO COMMENTS
invalid-relation-target 0x20000000000000ull Relation target parameter could not be resolved. NO COMMENTS
invalid-namespace-allocation-mode 0x2000000000000ull VlanInstP has invalid allocation mode: static. Allocation mode should be dynamic. NO COMMENTS
arp-flood-enabled 0x200000000000ull ARP flood is enabled on the management end point group NO COMMENTS
graph-loop-detected 0x20000000000ull Service graph template configuration is invalid. It has a loop NO COMMENTS
ldevvip-missing-mgmt-ip 0x2000000000ull No Mgmt ip found for LDevVip NO COMMENTS
insufficient-devctx 0x200000000ull Folder must have one value for each associated CDev. NO COMMENTS
invalid-absfunc-profile 0x20000000ull Service graph template function profile config is invalid. NO COMMENTS
missing-terminal 0x2000000ull Terminal node is missing a terminal NO COMMENTS
cdev-missing-mgmt-ip 0x200000ull no mgmt ip found for cdev NO COMMENTS
resource-allocation-failure 0x20000ull resource could not be allocated during graph processing NO COMMENTS
invalid-param-scope 0x2000ull invalid parameter scope NO COMMENTS
invalid-abstract-graph-config-param 0x200ull invalid abstract graph config param NO COMMENTS
id-allocation-failure 0x20ull id allocation failure NO COMMENTS
missing-mandatory-param 0x2ull mandatory param not found NO COMMENTS
gothru-same-bd 0x4000000000000000ull Both the legs of go through node are attached to same BD NO COMMENTS
missing-mdev 0x400000000000000ull No device type found. LDevVip must be associated with an MDev. NO COMMENTS
invalid-conn-for-configparam 0x40000000000000ull Config param is using an invalid graph connector. NO COMMENTS
devfolder-validation-failed 0x4000000000000ull DevFolder has key, that is not found in MFolder NO COMMENTS
folderinst-validation-failed 0x400000000000ull FolderInst has key, that is not found in MFolder NO COMMENTS
gothrough-routing-enabled-both 0x40000000000ull Both the legs of go through node has routing enabled NO COMMENTS
lif-has-invalid-interface-label 0x4000000000ull LIf has an invalid MifLbl NO COMMENTS
cdev-missing-cif 0x400000000ull No interface defined. It must have at least one interface defined NO COMMENTS
missing-cdev 0x40000000ull No device found in cluster. NO COMMENTS
missing-namespace 0x4000000ull no vlan/vxlan namespace found NO COMMENTS
invalid-graphinst 0x400000ull Graphinst config is invalid NO COMMENTS
missing-abs-function 0x40000ull no abstract function definition found NO COMMENTS
invalid-ldev 0x4000ull Invalid cluster NO COMMENTS
missing-mparam 0x400ull No parameter definition found NO COMMENTS
missing-ldev 0x40ull No cluster found NO COMMENTS
param-cardinality-error 0x4ull invalid param cardinality NO COMMENTS
relinst-validation-failed 0x8000000000000000ull CfgRelInst has key and/or value, that are not found in MParam NO COMMENTS
missing-l3ctx 0x800000000000000ull No L3 Context found for the graph connection NO COMMENTS
invalid-connection 0x80000000000000ull AbsGraph Connection is invalid. NO COMMENTS
devparam-validation-failed 0x8000000000000ull DevParam has key and/or value, that are not found in MParam NO COMMENTS
paraminst-validation-failed 0x800000000000ull ParamInst has key and/or value, that are not found in MParam NO COMMENTS
invalid-terminal-nodes 0x80000000000ull Service graph template must have two or more terminal nodes NO COMMENTS
lif-invalid-CIf 0x8000000000ull LIf has an invalid CIf NO COMMENTS
cdev-missing-path-for-interface 0x800000000ull Missing path for interface. NO COMMENTS
inappropriate-devfolder 0x80000000ull Illegal folder in configuration. NO COMMENTS
missing-function-in-device-package 0x8000000ull No function found in device package NO COMMENTS
missing-interface 0x800000ull no interface found NO COMMENTS
param-validation-failed 0x80000ull param value is invalid NO COMMENTS
missing-config-params 0x8000ull GraphInst does not have any configuration parameters. It should have at least one valid configuration parameter. NO COMMENTS
missing-abs-graph 0x800ull no abs graph found NO COMMENTS
context-cardinality-violation-failure 0x80ull invalid cluster context cardinality NO COMMENTS
epp-download-failure 0x8ull epp download failure NO COMMENTS
DEFAULT ok(0ull) ok NO COMMENTS





configSt

Type: vns:ConfSt
Primitive Type: scalar:Enum8

Units: null
Encrypted: false
Access: implicit
Category: TopLevelRegular
    Comments:
The configuration state of the device. The configuration may not yet have been applied, is in the process of being applied, has already been applied, or has failed to apply.
Constants
none 0 none NO COMMENTS
applying 1 applying NO COMMENTS
applied 2 applied NO COMMENTS
failed-to-apply 3 failed-to-apply NO COMMENTS
DEFAULT none(0) none NO COMMENTS





dn

Type: reference:BinRef

Units: null
Encrypted: false
Access: implicit
Category: TopLevelDn
    Comments:
A tag or metadata is a non-hierarchical keyword or term assigned to the fabric module.



faultCode

Type: scalar:Uint32

Units: null
Encrypted: false
Access: oper
Category: TopLevelRegular
Property Validators:
    Comments:
The code corresponding to a service fault. The code characterizes information about the fault. The fault may be reported while updating a configuration or polling for health or counter values.



faultMessage

Type: string:Basic

Units: null
Encrypted: false
Access: oper
Category: TopLevelRegular
Property Validators:
    Range:  min: "0"  max: "512"
    Comments:
The message returned with a service fault. The message provides descriptive information about the fault. The fault may be reported while updating a configuration or polling for health or counter values.



faultSeverity

Type: condition:Severity
Primitive Type: scalar:Enum8

Units: null
Encrypted: false
Access: oper
Category: TopLevelRegular
Property Validators:
    Comments:
The severity of a service fault. The fault may be reported while updating a configuration or polling for health or counter values.
Constants
cleared 0 cleared The Cleared severity level indicates the clearing of one or more previously reported alarms. This alarm clears all alarms for this managed object that have the same Alarm type, Probable cause and Specific problems (if given). Multiple associated notifications may be cleared by using the Correlated notifications parameter (defined below).
info 1 info NO COMMENTS
warning 2 warning The Warning severity level indicates the detection of a potential or impending service affecting fault, before any significant effects have been felt. Action should be taken to further diagnose (if necessary) and correct the problem in order to prevent it from becoming a more serious service affecting fault.
minor 3 minor The Minor severity level indicates the existence of a non-service affecting fault condition and that corrective action should be taken in order to prevent a more serious (for example, service affecting) fault. Such a severity can be reported, for example, when the detected alarm condition is not currently degrading the capacity of the managed object.
major 4 major The Major severity level indicates that a service affecting condition has developed and an urgent corrective action is required. Such a severity can be reported, for example, when there is a severe degradation in the capability of the managed object and its full capability must be restored.
critical 5 critical The Critical severity level indicates that a service affecting condition has occurred and an immediate corrective action is required. Such a severity can be reported, for example, when a managed object becomes totally out of service and its capability must be restored.
DEFAULT minor(3) minor The Minor severity level indicates the existence of a non-service affecting fault condition and that corrective action should be taken in order to prevent a more serious (for example, service affecting) fault. Such a severity can be reported, for example, when the detected alarm condition is not currently degrading the capacity of the managed object.





key

Type: string:Basic

Units: null
Encrypted: false
Access: admin
Category: TopLevelRegular
Property Validators:
    Range:  min: "0"  max: "512"
    Comments:



name

Type: naming:Name
Primitive Type: string:Basic

Overrides:naming:NamedObject:name
Units: null Encrypted: false Access: admin Category: TopLevelRegular Property Validators: Range: min: "1" max: "64" Allowed Chars: Regex: [a-zA-Z0-9_.:-]+
    Comments:



nameAlias

Type: naming:NameAlias
Primitive Type: string:Basic

Units: null
Encrypted: false
Access: admin
Category: TopLevelRegular
Property Validators:
    Range:  min: "0"  max: "63"
        Allowed Chars:
            Regex: [a-zA-Z0-9_.-]+
    Comments:
NO COMMENTS



rn

Type: reference:BinRN

Units: null
Encrypted: false
Access: implicit
Category: TopLevelRn
    Comments:
Identifies an object from its siblings within the context of its parent object. The distinguished name contains a sequence of relative names.



status

Type: mo:ModificationStatus
Primitive Type: scalar:Bitmask32

Units: null
Encrypted: false
Access: implicit
Category: TopLevelStatus
    Comments:
The upgrade status. This property is for internal use only.
Constants
created 2u created In a setter method: specifies that an object should be created. An error is returned if the object already exists.
In the return value of a setter method: indicates that an object has been created.
modified 4u modified In a setter method: specifies that an object should be modified
In the return value of a setter method: indicates that an object has been modified.
deleted 8u deleted In a setter method: specifies that an object should be deleted.
In the return value of a setter method: indicates that an object has been deleted.
DEFAULT 0 --- This type controls the life cycle of objects passed in the XML API.

When used in a setter method (such as configConfMo), the ModificationStatus specifies whether an object should be created, modified, deleted or removed.
In the return value of a setter method, the ModificationStatus indicates the actual operation that was performed. For example, the ModificationStatus is set to "created" if the object was created. The ModificationStatus is not set if the object was neither created, modified, deleted or removed.

When invoking a setter method, the ModificationStatus is optional:
If a setter method such as configConfMo is invoked and the ModificationStatus is not set, the system automatically determines if the object should be created or modified.