Class vz:ACtrctEpgDef (ABSTRACT)

Class ID:1399
Encrypted: false - Exportable: false - Persistent: true - Configurable: false - Subject to Quota: Disabled - Abstraction Layer: Logical Model
Write Access: [NON CONFIGURABLE]
Read Access: [admin]
Creatable/Deletable: yes (see Container Mos for details)
Semantic Scope: EPG
Semantic Scope Evaluation Rule: Explicit
Monitoring Policy Source: Explicit
Monitoring Flags : [ IsObservable: true, HasStats: false, HasFaults: false, HasHealth: true, HasEventRules: false ]

An endpoint group associated with a contract can be provider or consumer.

Naming Rules


DN FORMAT: 

[1] uni/tn-{name}/oobbrc-{name}/intraEpg/

[3] uni/tn-{name}/brc-{name}/intraEpg/

[5] uni/tn-{name}/intraEpg/

[7] uni/tn-{name}/oobbrc-{name}/inherited-{[relationDn]}/

[9] uni/tn-{name}/brc-{name}/inherited-{[relationDn]}/

[11] uni/tn-{name}/inherited-{[relationDn]}/

[13] uni/tn-{name}/brc-{name}/ctrct-{[ctrctPKey]}-subj-{[subjPKey]}/

[15] uni/tn-{name}/brc-{name}/int-{[ifPKey]}/

[17] uni/tn-{name}/brc-{name}/any-{[anyPKey]}-type-{membType}/

[19] uni/tn-{name}/oobbrc-{name}/dirass/

[21] uni/tn-{name}/brc-{name}/dirass/

[23] uni/tn-{name}/dirass/

                


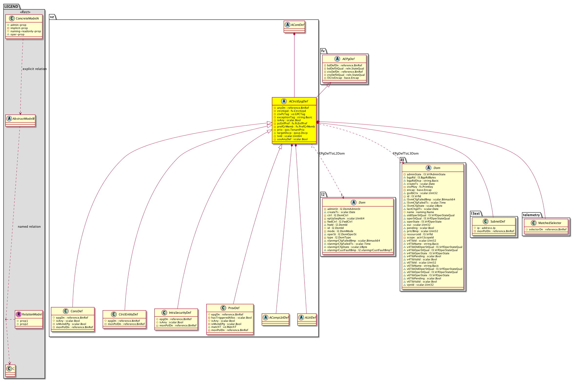
Diagram

Super Mo: fv:AEPgDef,
Sub Mos: vz:ConsDef, vz:CtrctEntityDef, vz:IntraSecurityDef, vz:ProvDef,
Container Mos: vz:AContDef (deletable:yes),
Contained Mos: l3ext:SubnetDef, telemetry:MatchedSelector, vz:ACompLblDef, vz:ALblDef,
Relations To: l2:Dom, l3:Dom,
Relations: fv:RsEPgDefToL2Dom, fv:RsEPgDefToL3Dom,


Inheritance
[V] naming:NamedObject An abstract base class for an object that contains a name.
 ├
[V] pol:Obj Represents a generic policy object.
 
 ├
[V] pol:Def Represents self-contained policy document.
 
 
 ├
[V] fv:EPgCont An endpoint group container is an internal object that represents endpoint groups.
 
 
 
 ├
[V] fv:EPgDef An internal object that represents endpoint groups is used for deployment.
 
 
 
 
 ├
[V] fv:AEPgDef Abstract representation of an endpoint group definition.
 
 
 
 
 
 ├
[V] vz:ACtrctEpgDef An endpoint group associated with a contract can be provider or consumer.
 
 
 
 
 
 
 ├
[V] vz:ConsDef A consumer definition.
 
 
 
 
 
 
 ├
[V] vz:CtrctEntityDef The contract entity definition.
 
 
 
 
 
 
 ├
[V] vz:IntraSecurityDef  Represent an EPg with Intra EPg security enabled
 
 
 
 
 
 
 ├
[V] vz:ProvDef A provider definition.


Events
                


Faults
                


Fsms
                


Properties Summary
Defined in: vz:ACtrctEpgDef
reference:BinRef anyDn  (vz:ACtrctEpgDef:anyDn)
          
fv:CtrctUpd
          scalar:Enum8
ctrctUpd  (vz:ACtrctEpgDef:ctrctUpd)
          
vz:GPCTag
          scalar:Uint32
ctxPcTag  (vz:ACtrctEpgDef:ctxPcTag)
          
string:Basic exceptionTag  (vz:ACtrctEpgDef:exceptionTag)
           NO COMMENTS
scalar:Bool isAny  (vz:ACtrctEpgDef:isAny)
           null
fv:PcEnfPref
          scalar:Enum8
pcEnfPref  (vz:ACtrctEpgDef:pcEnfPref)
           The preferred policy control.
fv:PrefGrMemb
          scalar:Enum8
prefGrMemb  (vz:ACtrctEpgDef:prefGrMemb)
           NO COMMENTS
qos:TenantPrio
          scalar:Enum8
prio  (vz:ACtrctEpgDef:prio)
           null
qosp:Dscp
          scalar:UByte
targetDscp  (vz:ACtrctEpgDef:targetDscp)
           The target differentiated services code point (DSCP) of the path attached to the layer 3 outside profile.
scalar:Uint64 txId  (vz:ACtrctEpgDef:txId)
           The identifier of the transaction in which the user action occurred.
scalar:Bool useAnyDef  (vz:ACtrctEpgDef:useAnyDef)
          
Defined in: fv:AEPgDef
reference:BinRef bdDefDn  (fv:AEPgDef:bdDefDn)
          
reln:StateQual
          scalar:Enum8
bdDefStQual  (fv:AEPgDef:bdDefStQual)
          
reference:BinRef ctxDefDn  (fv:AEPgDef:ctxDefDn)
          
reln:StateQual
          scalar:Enum8
ctxDefStQual  (fv:AEPgDef:ctxDefStQual)
          
base:Encap l3CtxEncap  (fv:AEPgDef:l3CtxEncap)
           The encapsulation (VLAN or VXLAN) of a private layer 3 network context that belongs to a specific tenant or is shared.
Defined in: fv:EPgDef
fv:Seg
          scalar:Uint32
ctxSeg  (fv:EPgDef:ctxSeg)
          
vz:GPCTag
          scalar:Uint32
pcTag  (fv:EPgDef:pcTag)
          
actrl:ScopeId
          scalar:Uint32
scopeId  (fv:EPgDef:scopeId)
          
Defined in: fv:EPgCont
reference:BinRef epgDn  (fv:EPgCont:epgDn)
          
Defined in: pol:Def
naming:Descr
          string:Basic
descr  (pol:Def:descr)
           Specifies a description of the policy definition.
naming:Descr
          string:Basic
ownerKey  (pol:Def:ownerKey)
           The key for enabling clients to own their data for entity correlation.
naming:Descr
          string:Basic
ownerTag  (pol:Def:ownerTag)
           A tag for enabling clients to add their own data. For example, to indicate who created this object.
Defined in: pol:Obj
naming:Name
          string:Basic
name  (pol:Obj:name)
           Overrides:naming:NamedObject:name
           null
Defined in: naming:NamedObject
naming:NameAlias
          string:Basic
nameAlias  (naming:NamedObject:nameAlias)
           NO COMMENTS
Defined in: mo:TopProps
mo:ModificationChildAction
          scalar:Bitmask32
childAction  (mo:TopProps:childAction)
           Delete or ignore. For internal use only.
reference:BinRef dn  (mo:TopProps:dn)
           A tag or metadata is a non-hierarchical keyword or term assigned to the fabric module.
reference:BinRN rn  (mo:TopProps:rn)
           Identifies an object from its siblings within the context of its parent object. The distinguished name contains a sequence of relative names.
mo:ModificationStatus
          scalar:Bitmask32
status  (mo:TopProps:status)
           The upgrade status. This property is for internal use only.
Properties Detail

anyDn

Type: reference:BinRef

Units: null
Encrypted: false
Access: implicit
Category: TopLevelRegular
    Comments:



bdDefDn

Type: reference:BinRef

Units: null
Encrypted: false
Access: implicit
Category: TopLevelRegular
    Comments:



bdDefStQual

Type: reln:StateQual
Primitive Type: scalar:Enum8

Units: null
Encrypted: false
Access: implicit
Category: TopLevelRegular
    Comments:
Constants
none 0 none no issue
mismatch-target 1 mismatch-target target not found, using default
default-target 2 default-target target not specified, using default
DEFAULT none(0) none no issue





childAction

Type: mo:ModificationChildAction
Primitive Type: scalar:Bitmask32

Units: null
Encrypted: false
Access: implicit
Category: TopLevelChildAction
    Comments:
Delete or ignore. For internal use only.
Constants
deleteAll 16384u deleteAll NO COMMENTS
ignore 4096u ignore NO COMMENTS
deleteNonPresent 8192u deleteNonPresent NO COMMENTS
DEFAULT 0 --- This type is used to





ctrctUpd

Type: fv:CtrctUpd
Primitive Type: scalar:Enum8

Units: null
Encrypted: false
Access: implicit
Category: TopLevelRegular
    Comments:
Constants
ctrct 0 ctrct NO COMMENTS
not_defined 0 not_defined NO COMMENTS
epg 1 epg NO COMMENTS
DEFAULT not_defined(0) not_defined NO COMMENTS





ctxDefDn

Type: reference:BinRef

Units: null
Encrypted: false
Access: implicit
Category: TopLevelRegular
    Comments:



ctxDefStQual

Type: reln:StateQual
Primitive Type: scalar:Enum8

Units: null
Encrypted: false
Access: implicit
Category: TopLevelRegular
    Comments:
Constants
none 0 none no issue
mismatch-target 1 mismatch-target target not found, using default
default-target 2 default-target target not specified, using default
DEFAULT none(0) none no issue





ctxPcTag

Type: vz:GPCTag
Primitive Type: scalar:Uint32

Units: null
Encrypted: false
Access: implicit
Category: TopLevelRegular
    Comments:
Constants
any 0u any NO COMMENTS
DEFAULT 0 --- A shorthand for GroupPolicyClassTag: A tag that is used to identify and classify a particular group of resources/end-points for policy enforcement purposes





ctxSeg

Type: fv:Seg
Primitive Type: scalar:Uint32

Units: null
Encrypted: false
Access: implicit
Category: TopLevelRegular
    Comments:



descr

Type: naming:Descr
Primitive Type: string:Basic

Like: naming:Described:descr
Units: null
Encrypted: false
Access: admin
Category: TopLevelRegular
    Comments:
Specifies a description of the policy definition.



dn

Type: reference:BinRef

Units: null
Encrypted: false
Access: implicit
Category: TopLevelDn
    Comments:
A tag or metadata is a non-hierarchical keyword or term assigned to the fabric module.



epgDn

Type: reference:BinRef

Units: null
Encrypted: false
Access: implicit
Category: TopLevelRegular
    Comments:



exceptionTag

Type: string:Basic

Units: null
Encrypted: false
Access: implicit
Category: TopLevelRegular
    Comments:
NO COMMENTS



isAny

Type: scalar:Bool

Units: null
Encrypted: false
Access: implicit
Category: TopLevelRegular
    Comments:
null
Constants
no false --- NO COMMENTS
yes true --- NO COMMENTS
DEFAULT no(false) --- NO COMMENTS





l3CtxEncap

Type: base:Encap

Units: null
Encrypted: false
Access: implicit
Category: TopLevelRegular
    Comments:
The encapsulation (VLAN or VXLAN) of a private layer 3 network context that belongs to a specific tenant or is shared.



name

Type: naming:Name
Primitive Type: string:Basic

Overrides:naming:NamedObject:name
Units: null Encrypted: false Access: admin Category: TopLevelRegular
    Comments:
null



nameAlias

Type: naming:NameAlias
Primitive Type: string:Basic

Units: null
Encrypted: false
Access: admin
Category: TopLevelRegular
    Comments:
NO COMMENTS



ownerKey

Type: naming:Descr
Primitive Type: string:Basic

Units: null
Encrypted: false
Access: admin
Category: TopLevelRegular
    Comments:
The key for enabling clients to own their data for entity correlation.



ownerTag

Type: naming:Descr
Primitive Type: string:Basic

Units: null
Encrypted: false
Access: admin
Category: TopLevelRegular
    Comments:
A tag for enabling clients to add their own data. For example, to indicate who created this object.



pcEnfPref

Type: fv:PcEnfPref
Primitive Type: scalar:Enum8

Units: null
Encrypted: false
Access: implicit
Category: TopLevelRegular
    Comments:
The preferred policy control.
Constants
enforced 1 Enforced Enforce access control rules for this private network
unenforced 2 Unenforced Do not enforce access control rules for this private network
DEFAULT enforced(1) Enforced Enforce access control rules for this private network





pcTag

Type: vz:GPCTag
Primitive Type: scalar:Uint32

Units: null
Encrypted: false
Access: implicit
Category: TopLevelRegular
    Comments:
Constants
any 0u any NO COMMENTS
DEFAULT 0 --- A shorthand for GroupPolicyClassTag: A tag that is used to identify and classify a particular group of resources/end-points for policy enforcement purposes





prefGrMemb

Type: fv:PrefGrMemb
Primitive Type: scalar:Enum8

Units: null
Encrypted: false
Access: implicit
Category: TopLevelRegular
    Comments:
NO COMMENTS
Constants
include 1 Include EPg is part of preferred group member
exclude 2 Exclude EPg is NOT part of preferred group member
DEFAULT exclude(2) Exclude EPg is NOT part of preferred group member





prio

Type: qos:TenantPrio
Primitive Type: scalar:Enum8

Units: null
Encrypted: false
Access: implicit
Category: TopLevelRegular
    Comments:
null
Constants
unspecified 0 Unspecified NO COMMENTS
level3 1 Level3 (Default) User configurable classes
level2 2 Level2 NO COMMENTS
level1 3 Level1 NO COMMENTS
level6 7 Level6 NO COMMENTS
level5 8 Level5 NO COMMENTS
level4 9 Level4 NO COMMENTS
DEFAULT unspecified(0) Unspecified NO COMMENTS





rn

Type: reference:BinRN

Units: null
Encrypted: false
Access: implicit
Category: TopLevelRn
    Comments:
Identifies an object from its siblings within the context of its parent object. The distinguished name contains a sequence of relative names.



scopeId

Type: actrl:ScopeId
Primitive Type: scalar:Uint32

Units: null
Encrypted: false
Access: implicit
Category: TopLevelRegular
    Comments:
Constants
defaultValue 1u --- NO COMMENTS





status

Type: mo:ModificationStatus
Primitive Type: scalar:Bitmask32

Units: null
Encrypted: false
Access: implicit
Category: TopLevelStatus
    Comments:
The upgrade status. This property is for internal use only.
Constants
created 2u created In a setter method: specifies that an object should be created. An error is returned if the object already exists.
In the return value of a setter method: indicates that an object has been created.
modified 4u modified In a setter method: specifies that an object should be modified
In the return value of a setter method: indicates that an object has been modified.
deleted 8u deleted In a setter method: specifies that an object should be deleted.
In the return value of a setter method: indicates that an object has been deleted.
DEFAULT 0 --- This type controls the life cycle of objects passed in the XML API.

When used in a setter method (such as configConfMo), the ModificationStatus specifies whether an object should be created, modified, deleted or removed.
In the return value of a setter method, the ModificationStatus indicates the actual operation that was performed. For example, the ModificationStatus is set to "created" if the object was created. The ModificationStatus is not set if the object was neither created, modified, deleted or removed.

When invoking a setter method, the ModificationStatus is optional:
If a setter method such as configConfMo is invoked and the ModificationStatus is not set, the system automatically determines if the object should be created or modified.






targetDscp

Type: qosp:Dscp
Primitive Type: scalar:UByte

Units: null
Encrypted: false
Access: admin
Category: TopLevelRegular
    Comments:
The target differentiated services code point (DSCP) of the path attached to the layer 3 outside profile.
Constants
CS0 0 CS0 CS0
CS1 8 CS1 CS1
AF11 10 AF11 low drop AF11 low drop
AF12 12 AF12 medium drop AF12 medium drop
AF13 14 AF13 high drop AF13 high drop
CS2 16 CS2 CS2
AF21 18 AF21 low drop AF21 low drop
AF22 20 AF22 medium drop AF22 medium drop
AF23 22 AF23 high drop AF22 high drop
CS3 24 CS3 CS3
AF31 26 AF31 low drop AF31 low drop
AF32 28 AF32 medium drop AF32 medium drop
AF33 30 AF33 high drop AF33 high drop
CS4 32 CS4 CS4
AF41 34 AF41 low drop AF41 low drop
AF42 36 AF42 medium drop AF42 medium drop
AF43 38 AF43 high drop AF42 high drop
CS5 40 CS5 CS5
VA 44 Voice Admit VA
EF 46 Expedited Forwarding EF
CS6 48 CS6 CS6
CS7 56 CS7 CS7
unspecified 64 Unspecified Unspecified
DEFAULT unspecified(64) Unspecified Unspecified





txId

Type: scalar:Uint64

Units: null
Encrypted: false
Access: implicit
Category: TopLevelRegular
    Comments:
The identifier of the transaction in which the user action occurred.



useAnyDef

Type: scalar:Bool

Units: null
Encrypted: false
Access: implicit
Category: TopLevelRegular
    Comments:
Constants
no false --- NO COMMENTS
yes true --- NO COMMENTS
DEFAULT no(false) --- NO COMMENTS