Class aaa:SecRelnHolder (CONCRETE)

Class ID:1515
Class Label: Security Relations Holder
Encrypted: false - Exportable: false - Persistent: true - Configurable: false - Subject to Quota: Disabled - Abstraction Layer: Logical Model
Write Access: [NON CONFIGURABLE]
Read Access: [admin]
Creatable/Deletable: yes (see Container Mos for details)
Semantic Scope: Fabric
Semantic Scope Evaluation Rule: Parent
Monitoring Policy Source: Parent
Monitoring Flags : [ IsObservable: true, HasStats: false, HasFaults: false, HasHealth: false, HasEventRules: true ]

This object is managed internally and should not be modified by the user.

Naming Rules
RN FORMAT: secRelnHolder

    [1] PREFIX=secRelnHolder


DN FORMAT: 

[1] secRelnHolder

                


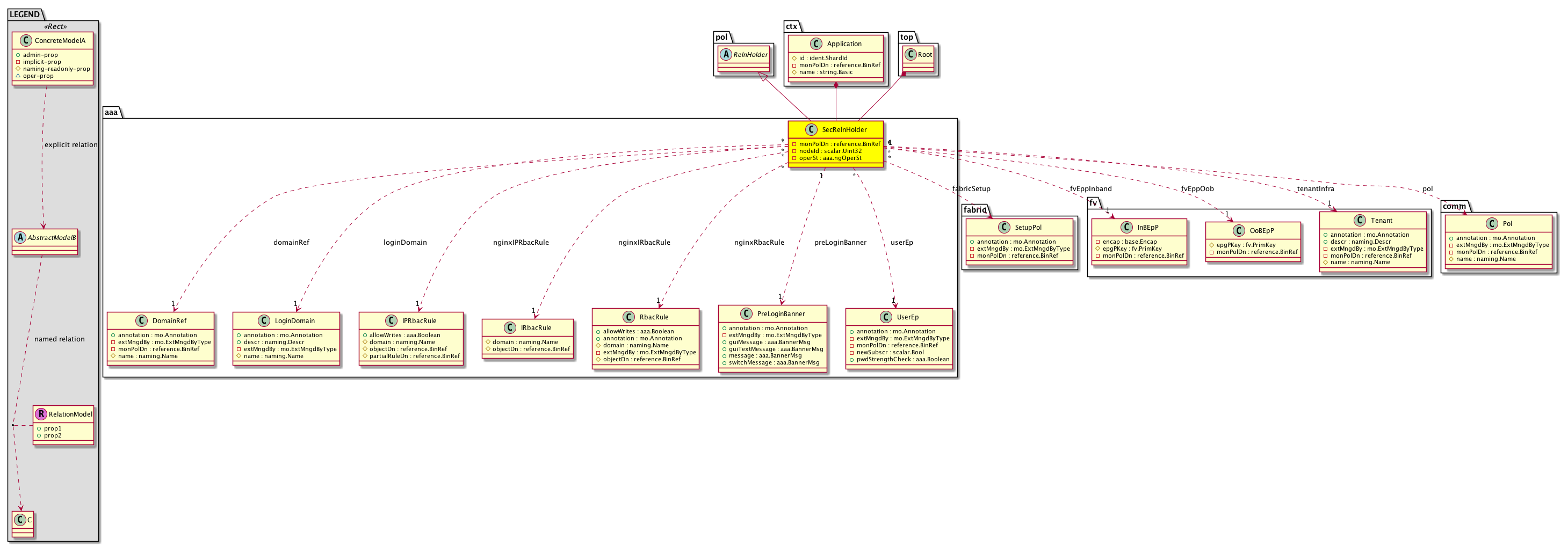
Diagram

Super Mo: pol:RelnHolder,
Container Mos: ctx:Application (deletable:yes), top:Root (deletable:yes),
Relations To: aaa:DomainRef, fabric:SetupPol, fv:InBEpP, fv:OoBEpP, aaa:LoginDomain, aaa:IPRbacRule, aaa:IRbacRule, aaa:RbacRule, comm:Pol, aaa:PreLoginBanner, fv:Tenant, aaa:UserEp,
Relations: aaa:RsDomainRef, aaa:RsFabricSetup, aaa:RsFvEppInband, aaa:RsFvEppOob, aaa:RsLoginDomain, aaa:RsNginxIPRbacRule, aaa:RsNginxIRbacRule, aaa:RsNginxRbacRule, aaa:RsPol, aaa:RsPreLoginBanner, aaa:RsTenantInfra, aaa:RsUserEp,


Containers Hierarchies
[V] top:Root  This class represents the root element in the object hierarchy. All managed objects in the system are descendants of the Root element.
 ├
[V] fabric:Topology The root for IFC topology.
 
 ├
[V] fabric:Pod A pod.
 
 
 ├
[V] fabric:Node The root node for the APIC.
 
 
 
 ├
[V] ctx:Local The local Context.
 
 
 
 
 ├
[V] ctx:Application The context application.
 
 
 
 
 
 ├
[V] aaa:SecRelnHolder This object is managed internally and should not be modified by the user.
[V] top:Root  This class represents the root element in the object hierarchy. All managed objects in the system are descendants of the Root element.
 ├
[V] aaa:SecRelnHolder This object is managed internally and should not be modified by the user.


Contained Hierarchy
[V] aaa:SecRelnHolder This object is managed internally and should not be modified by the user.
 ├
[V] aaa:RsDomainRef A source relation to an AAA domain reference.
 ├
[V] aaa:RsFabricSetup 
 ├
[V] aaa:RsFvEppInband A source relation to an in-band management endpoint profile for a fabric node management endpoint group.
 ├
[V] aaa:RsFvEppOob A source relation to an out-of-band management endpoint profile for a fabric node management endpoint group.
 ├
[V] aaa:RsLoginDomain A source relation to an AAA login domain for authentication and authorization.
 ├
[V] aaa:RsNginxIPRbacRule 
 ├
[V] aaa:RsNginxIRbacRule 
 ├
[V] aaa:RsNginxRbacRule 
 ├
[V] aaa:RsPol A source relation to the communication policy.
 ├
[V] aaa:RsPreLoginBanner A source relation to the informational banner displayed before user login authentication.
 ├
[V] aaa:RsTenantInfra 
 ├
[V] aaa:RsUserEp A source relation to a user endpoint. This object is managed internally and should not be modified by the user.
 ├
[V] fault:Delegate Exposes internal faults to the user. A fault delegate object can be defined on IFC (for example, for an endpoint group) and when the fault is raised (for example, under an endpoint policy on a switch), a fault delegate object is created on IFC under the specified object. A fault delegate object follows the lifecycle of the original fault instance object, being created, modified, or deleted based on the changes of the original fault.


Inheritance
[V] naming:NamedObject An abstract base class for an object that contains a name.
 ├
[V] pol:Obj Represents a generic policy object.
 
 ├
[V] pol:RelnHolder Represents a policy relation holder.
 
 
 ├
[V] aaa:SecRelnHolder This object is managed internally and should not be modified by the user.


Events
                aaa:SecRelnHolder:aaa_SecRelnHolder_webserverStateChange


Faults
                


Fsms
                


Properties Summary
Defined in: aaa:SecRelnHolder
reference:BinRef monPolDn  (aaa:SecRelnHolder:monPolDn)
           The monitoring policy attached to this observable object.
scalar:Uint32 nodeId  (aaa:SecRelnHolder:nodeId)
           The ID of the IFC, leaf, or spine from which the core file was uploaded.
aaa:ngOperSt
          scalar:Enum8
operSt  (aaa:SecRelnHolder:operSt)
           The runtime state of the object or policy.
Defined in: pol:Obj
naming:Name
          string:Basic
name  (pol:Obj:name)
           Overrides:naming:NamedObject:name
           null
Defined in: naming:NamedObject
naming:NameAlias
          string:Basic
nameAlias  (naming:NamedObject:nameAlias)
           NO COMMENTS
Defined in: mo:Resolvable
mo:Owner
          scalar:Enum8
lcOwn  (mo:Resolvable:lcOwn)
           A value that indicates how this object was created. For internal use only.
Defined in: mo:TopProps
mo:ModificationChildAction
          scalar:Bitmask32
childAction  (mo:TopProps:childAction)
           Delete or ignore. For internal use only.
reference:BinRef dn  (mo:TopProps:dn)
           A tag or metadata is a non-hierarchical keyword or term assigned to the fabric module.
reference:BinRN rn  (mo:TopProps:rn)
           Identifies an object from its siblings within the context of its parent object. The distinguished name contains a sequence of relative names.
mo:ModificationStatus
          scalar:Bitmask32
status  (mo:TopProps:status)
           The upgrade status. This property is for internal use only.
Defined in: mo:Modifiable
mo:TStamp
          scalar:Date
modTs  (mo:Modifiable:modTs)
           The time when this object was last modified.
Properties Detail

childAction

Type: mo:ModificationChildAction
Primitive Type: scalar:Bitmask32

Units: null
Encrypted: false
Access: implicit
Category: TopLevelChildAction
    Comments:
Delete or ignore. For internal use only.
Constants
deleteAll 16384u deleteAll NO COMMENTS
ignore 4096u ignore NO COMMENTS
deleteNonPresent 8192u deleteNonPresent NO COMMENTS
DEFAULT 0 --- This type is used to





dn

Type: reference:BinRef

Units: null
Encrypted: false
Access: implicit
Category: TopLevelDn
    Comments:
A tag or metadata is a non-hierarchical keyword or term assigned to the fabric module.



lcOwn

Type: mo:Owner
Primitive Type: scalar:Enum8

Units: null
Encrypted: false
Access: implicit
Category: TopLevelRegular
    Comments:
A value that indicates how this object was created. For internal use only.
Constants
local 0 Local NO COMMENTS
policy 1 Policy NO COMMENTS
replica 2 Replica NO COMMENTS
resolveOnBehalf 3 ResolvedOnBehalf NO COMMENTS
implicit 4 Implicit NO COMMENTS
DEFAULT local(0) Local NO COMMENTS





modTs

Type: mo:TStamp
Primitive Type: scalar:Date

Units: null
Encrypted: false
Access: implicit
Category: TopLevelRegular
    Comments:
The time when this object was last modified.
Constants
never 0ull never NO COMMENTS
DEFAULT never(0ull) never NO COMMENTS





monPolDn

Type: reference:BinRef

Units: null
Encrypted: false
Access: implicit
Category: TopLevelRegular
    Comments:
The monitoring policy attached to this observable object.



name

Type: naming:Name
Primitive Type: string:Basic

Overrides:naming:NamedObject:name
Units: null Encrypted: false Access: admin Category: TopLevelRegular
    Comments:
null



nameAlias

Type: naming:NameAlias
Primitive Type: string:Basic

Units: null
Encrypted: false
Access: admin
Category: TopLevelRegular
    Comments:
NO COMMENTS



nodeId

Type: scalar:Uint32

Units: null
Encrypted: false
Access: implicit
Category: TopLevelRegular
    Comments:
The ID of the IFC, leaf, or spine from which the core file was uploaded.



operSt

Type: aaa:ngOperSt
Primitive Type: scalar:Enum8

Units: null
Encrypted: false
Access: implicit
Category: TopLevelRegular
    Comments:
The runtime state of the object or policy.
Constants
started 0 started NO COMMENTS
stopped 1 stopped NO COMMENTS
restarting 2 restarting NO COMMENTS
DEFAULT stopped(1) stopped NO COMMENTS





rn

Type: reference:BinRN

Units: null
Encrypted: false
Access: implicit
Category: TopLevelRn
    Comments:
Identifies an object from its siblings within the context of its parent object. The distinguished name contains a sequence of relative names.



status

Type: mo:ModificationStatus
Primitive Type: scalar:Bitmask32

Units: null
Encrypted: false
Access: implicit
Category: TopLevelStatus
    Comments:
The upgrade status. This property is for internal use only.
Constants
created 2u created In a setter method: specifies that an object should be created. An error is returned if the object already exists.
In the return value of a setter method: indicates that an object has been created.
modified 4u modified In a setter method: specifies that an object should be modified
In the return value of a setter method: indicates that an object has been modified.
deleted 8u deleted In a setter method: specifies that an object should be deleted.
In the return value of a setter method: indicates that an object has been deleted.
DEFAULT 0 --- This type controls the life cycle of objects passed in the XML API.

When used in a setter method (such as configConfMo), the ModificationStatus specifies whether an object should be created, modified, deleted or removed.
In the return value of a setter method, the ModificationStatus indicates the actual operation that was performed. For example, the ModificationStatus is set to "created" if the object was created. The ModificationStatus is not set if the object was neither created, modified, deleted or removed.

When invoking a setter method, the ModificationStatus is optional:
If a setter method such as configConfMo is invoked and the ModificationStatus is not set, the system automatically determines if the object should be created or modified.