Class adepg:Event (CONCRETE)

Class ID:12614
Class Label: AD event
Encrypted: false - Exportable: false - Persistent: true - Configurable: false - Subject to Quota: Disabled - Abstraction Layer: Logical Model
Write Access: [NON CONFIGURABLE]
Read Access: [admin]
Creatable/Deletable: yes (see Container Mos for details)
Semantic Scope: Infra
Semantic Scope Evaluation Rule: Parent
Monitoring Policy Source: Parent
Monitoring Flags : [ IsObservable: false, HasStats: false, HasFaults: false, HasHealth: false, HasEventRules: false ]

This represents AD event

Naming Rules
RN FORMAT: ev-{usrIp}

    [1] PREFIX=ev- PROPERTY = usrIp




DN FORMAT: 

[0] adepg/authsvr-{tnName}-{svrGrpName}-{name}/evcont/ev-{usrIp}

                


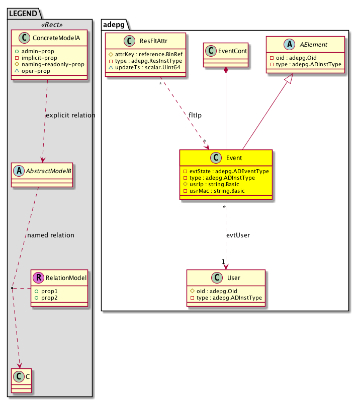
Diagram

Super Mo: adepg:AElement,
Container Mos: adepg:EventCont (deletable:yes),
Relations From: adepg:ResFltAttr,
Relations To: adepg:User,
Relations: adepg:RsEvtUser, adepg:RtFltIp,


Containers Hierarchies
[V] top:Root  This class represents the root element in the object hierarchy. All managed objects in the system are descendants of the Root element.
 ├
[V] adepg:Uni  This is the top level class for all AD related objects
 
 ├
[V] adepg:Svr  This is profile object corresponding to ISE. The AD-related state retrieved from the ISE Controller is kept here.
 
 
 ├
[V] adepg:EventCont  This represents AD event container
 
 
 
 ├
[V] adepg:Event  This represents AD event


Contained Hierarchy
[V] adepg:Event  This represents AD event
 ├
[V] adepg:RsEvtUser 
 ├
[V] adepg:RtFltIp 


Inheritance
[V] naming:NamedObject An abstract base class for an object that contains a name.
 ├
[V] naming:NamedIdentifiedObject An abstract base class for an object that contains a name and ID.
 
 ├
[V] adepg:Entity 
 
 
 ├
[V] adepg:AElement  This is the parent class of all inventory elements.
 
 
 
 ├
[V] adepg:Event  This represents AD event


Events
                


Faults
                


Fsms
                


Properties Summary
Defined in: adepg:Event
adepg:ADEventType
          scalar:Enum8
evtState  (adepg:Event:evtState)
           NO COMMENTS
adepg:ADInstType
          scalar:Enum8
type  (adepg:Event:type)
           Overrides:adepg:AElement:type
           The specific type of the object or component.
string:Basic usrIp  (adepg:Event:usrIp)
           NO COMMENTS
string:Basic usrMac  (adepg:Event:usrMac)
           NO COMMENTS
Defined in: adepg:AElement
adepg:Oid
          string:Basic
oid  (adepg:AElement:oid)
           Tracks the identifier of and object in the external VM management system. For example, a managed object reference of the virtual machine in the VMware vCenter. For internal use only.
Defined in: adepg:Entity
naming:Descr
          string:Basic
descr  (adepg:Entity:descr)
           The description of this configuration item.
naming:Id
          scalar:Uint64
id  (adepg:Entity:id)
           Overrides:naming:NamedIdentifiedObject:id
           An object identifier.
adepg:Issues
          scalar:Bitmask64
issues  (adepg:Entity:issues)
           General Issues It captures various issues happened to the Entity.
naming:Name
          string:Basic
name  (adepg:Entity:name)
           Overrides:naming:NamedObject:name
           The name of the object.
Defined in: naming:NamedObject
naming:NameAlias
          string:Basic
nameAlias  (naming:NamedObject:nameAlias)
           NO COMMENTS
Defined in: mo:Resolvable
mo:Owner
          scalar:Enum8
lcOwn  (mo:Resolvable:lcOwn)
           A value that indicates how this object was created. For internal use only.
Defined in: mo:TopProps
mo:ModificationChildAction
          scalar:Bitmask32
childAction  (mo:TopProps:childAction)
           Delete or ignore. For internal use only.
reference:BinRef dn  (mo:TopProps:dn)
           A tag or metadata is a non-hierarchical keyword or term assigned to the fabric module.
reference:BinRN rn  (mo:TopProps:rn)
           Identifies an object from its siblings within the context of its parent object. The distinguished name contains a sequence of relative names.
mo:ModificationStatus
          scalar:Bitmask32
status  (mo:TopProps:status)
           The upgrade status. This property is for internal use only.
Defined in: mo:Modifiable
mo:TStamp
          scalar:Date
modTs  (mo:Modifiable:modTs)
           The time when this object was last modified.
Properties Detail

childAction

Type: mo:ModificationChildAction
Primitive Type: scalar:Bitmask32

Units: null
Encrypted: false
Access: implicit
Category: TopLevelChildAction
    Comments:
Delete or ignore. For internal use only.
Constants
deleteAll 16384u deleteAll NO COMMENTS
ignore 4096u ignore NO COMMENTS
deleteNonPresent 8192u deleteNonPresent NO COMMENTS
DEFAULT 0 --- This type is used to





descr

Type: naming:Descr
Primitive Type: string:Basic

Like: naming:Described:descr
Units: null
Encrypted: false
Access: admin
Category: TopLevelRegular
    Comments:
The description of this configuration item.



dn

Type: reference:BinRef

Units: null
Encrypted: false
Access: implicit
Category: TopLevelDn
    Comments:
A tag or metadata is a non-hierarchical keyword or term assigned to the fabric module.



evtState

Type: adepg:ADEventType
Primitive Type: scalar:Enum8

Units: null
Encrypted: false
Access: implicit
Category: TopLevelRegular
    Comments:
NO COMMENTS
Constants
unknown 0 Unknown NO COMMENTS
logon 1 User logon NO COMMENTS
logoff 2 User logoff NO COMMENTS
DEFAULT unknown(0) Unknown NO COMMENTS





id

Type: naming:Id
Primitive Type: scalar:Uint64

Overrides:naming:NamedIdentifiedObject:id
Units: null Encrypted: false Access: implicit Category: TopLevelRegular
    Comments:
An object identifier.



issues

Type: adepg:Issues
Primitive Type: scalar:Bitmask64

Units: null
Encrypted: false
Access: implicit
Category: TopLevelRegular
    Comments:
General Issues It captures various issues happened to the Entity.
Constants
none 0x0ull None NO COMMENTS
connection-fault 0x1ull Failed to connect to external Identity server NO COMMENTS
DEFAULT none(0x0ull) None NO COMMENTS





lcOwn

Type: mo:Owner
Primitive Type: scalar:Enum8

Units: null
Encrypted: false
Access: implicit
Category: TopLevelRegular
    Comments:
A value that indicates how this object was created. For internal use only.
Constants
local 0 Local NO COMMENTS
policy 1 Policy NO COMMENTS
replica 2 Replica NO COMMENTS
resolveOnBehalf 3 ResolvedOnBehalf NO COMMENTS
implicit 4 Implicit NO COMMENTS
DEFAULT local(0) Local NO COMMENTS





modTs

Type: mo:TStamp
Primitive Type: scalar:Date

Units: null
Encrypted: false
Access: implicit
Category: TopLevelRegular
    Comments:
The time when this object was last modified.
Constants
never 0ull never NO COMMENTS
DEFAULT never(0ull) never NO COMMENTS





name

Type: naming:Name
Primitive Type: string:Basic

Overrides:naming:NamedObject:name
Units: null Encrypted: false Access: implicit Category: TopLevelRegular
    Comments:
The name of the object.



nameAlias

Type: naming:NameAlias
Primitive Type: string:Basic

Units: null
Encrypted: false
Access: admin
Category: TopLevelRegular
    Comments:
NO COMMENTS



oid

Type: adepg:Oid
Primitive Type: string:Basic

Units: null
Encrypted: false
Access: implicit
Category: TopLevelRegular
    Comments:
Tracks the identifier of and object in the external VM management system. For example, a managed object reference of the virtual machine in the VMware vCenter. For internal use only.



rn

Type: reference:BinRN

Units: null
Encrypted: false
Access: implicit
Category: TopLevelRn
    Comments:
Identifies an object from its siblings within the context of its parent object. The distinguished name contains a sequence of relative names.



status

Type: mo:ModificationStatus
Primitive Type: scalar:Bitmask32

Units: null
Encrypted: false
Access: implicit
Category: TopLevelStatus
    Comments:
The upgrade status. This property is for internal use only.
Constants
created 2u created In a setter method: specifies that an object should be created. An error is returned if the object already exists.
In the return value of a setter method: indicates that an object has been created.
modified 4u modified In a setter method: specifies that an object should be modified
In the return value of a setter method: indicates that an object has been modified.
deleted 8u deleted In a setter method: specifies that an object should be deleted.
In the return value of a setter method: indicates that an object has been deleted.
DEFAULT 0 --- This type controls the life cycle of objects passed in the XML API.

When used in a setter method (such as configConfMo), the ModificationStatus specifies whether an object should be created, modified, deleted or removed.
In the return value of a setter method, the ModificationStatus indicates the actual operation that was performed. For example, the ModificationStatus is set to "created" if the object was created. The ModificationStatus is not set if the object was neither created, modified, deleted or removed.

When invoking a setter method, the ModificationStatus is optional:
If a setter method such as configConfMo is invoked and the ModificationStatus is not set, the system automatically determines if the object should be created or modified.






type

Type: adepg:ADInstType
Primitive Type: scalar:Enum8

Overrides:adepg:AElement:type
Units: null Encrypted: false Access: implicit Category: TopLevelRegular
    Comments:
The specific type of the object or component.
Constants
unknown 0 Unknown NO COMMENTS
dom 1 AD Domain NO COMMENTS
group 2 AD group NO COMMENTS
user 3 AD user NO COMMENTS
event 4 AD event NO COMMENTS
DEFAULT event(4) AD event NO COMMENTS





usrIp

Type: string:Basic

Units: null
Encrypted: false
Naming Property -- [NAMING RULES]
Access: naming
Category: TopLevelRegular
    Comments:
NO COMMENTS



usrMac

Type: string:Basic

Units: null
Encrypted: false
Access: implicit
Category: TopLevelRegular
    Comments:
NO COMMENTS