Class analytics:Collector (CONCRETE)

Class ID:9021
Class Label: Collector entry
Encrypted: false - Exportable: true - Persistent: true - Configurable: true - Subject to Quota: Disabled - Abstraction Layer: Concrete Model
Write Access: [admin]
Read Access: [admin]
Creatable/Deletable: yes (see Container Mos for details)
Semantic Scope: Fabric
Semantic Scope Evaluation Rule: Parent
Monitoring Policy Source: Parent
Monitoring Flags : [ IsObservable: true, HasStats: true, HasFaults: true, HasHealth: true, HasEventRules: false ]

Flow Collector

Naming Rules
RN FORMAT: collector-{name}

    [1] PREFIX=collector- PROPERTY = name




DN FORMAT: 

[0] topology/pod-{id}/node-{id}/sys/analytics/inst-{mode}/collector-{name}

[1] sys/analytics/inst-{mode}/collector-{name}

                


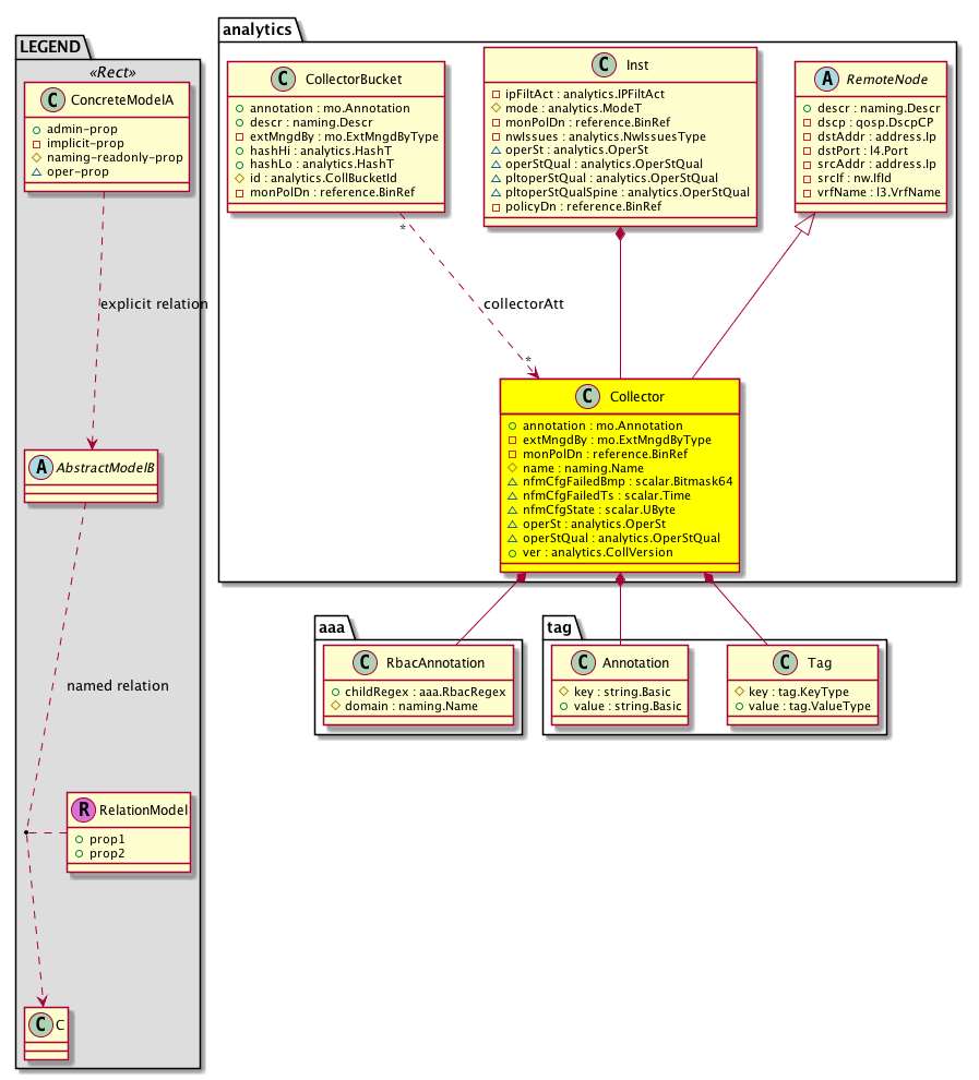
Diagram

Super Mo: analytics:RemoteNode,
Container Mos: analytics:Inst (deletable:yes),
Contained Mos: aaa:RbacAnnotation, tag:Annotation, tag:Tag,
Relations From: analytics:CollectorBucket,
Relations: analytics:RtCollectorAtt,


Containers Hierarchies
[V] top:Root  This class represents the root element in the object hierarchy. All managed objects in the system are descendants of the Root element.
 ├
[V] fabric:Topology The root for IFC topology.
 
 ├
[V] fabric:Pod A pod.
 
 
 ├
[V] fabric:Node The root node for the APIC.
 
 
 
 ├
[V] top:System The APIC uses a policy model to combine data into a health score. Health scores can be aggregated for a variety of areas such as for the infrastructure, applications, or services. The category health score is calculated using a Lp -Norm formula. The health score penalty equals 100 minus the health score. The health score penalty represents the overall health score penalties of a set of MOs that belong to a given category and are children or direc...
 
 
 
 
 ├
[V] analytics:Entity 
 
 
 
 
 
 ├
[V] analytics:Inst  Holds netflow and analytics instance information
 
 
 
 
 
 
 ├
[V] analytics:Collector  Flow Collector
[V] top:Root  This class represents the root element in the object hierarchy. All managed objects in the system are descendants of the Root element.
 ├
[V] top:System The APIC uses a policy model to combine data into a health score. Health scores can be aggregated for a variety of areas such as for the infrastructure, applications, or services. The category health score is calculated using a Lp -Norm formula. The health score penalty equals 100 minus the health score. The health score penalty represents the overall health score penalties of a set of MOs that belong to a given category and are children or direc...
 
 ├
[V] analytics:Entity 
 
 
 ├
[V] analytics:Inst  Holds netflow and analytics instance information
 
 
 
 ├
[V] analytics:Collector  Flow Collector


Contained Hierarchy
[V] analytics:Collector  Flow Collector
 ├
[V] aaa:RbacAnnotation  RbacAnnotation is used for capturing rbac properties of any apic object Objects can append rbacannotations as Object->RbacAnnotation which is then checked for domain eligibility
 ├
[V] analytics:RtCollectorAtt  Relation to collector
 ├
[V] fault:Counts An immutable object that provides the number of critical, major, minor, and warning faults raised on its parent object and its subtree.
 ├
[V] fault:Delegate Exposes internal faults to the user. A fault delegate object can be defined on IFC (for example, for an endpoint group) and when the fault is raised (for example, under an endpoint policy on a switch), a fault delegate object is created on IFC under the specified object. A fault delegate object follows the lifecycle of the original fault instance object, being created, modified, or deleted based on the changes of the original fault.
 ├
[V] fault:Inst Contains detailed information of a fault. This object is attached as a child of the object on which the fault condition occurred. One instance object is created for each fault condition of the parent object. A fault instance object is identified by a fault code.
 
 ├
[V] aaa:RbacAnnotation  RbacAnnotation is used for capturing rbac properties of any apic object Objects can append rbacannotations as Object->RbacAnnotation which is then checked for domain eligibility
 
 ├
[V] tag:Annotation 
 
 ├
[V] tag:Tag 
 ├
[V] health:Inst A base class for a health score instance.(Switch only)
 ├
[V] tag:Annotation 
 ├
[V] tag:Tag 


Inheritance
[V] naming:NamedObject An abstract base class for an object that contains a name.
 ├
[V] pol:Obj Represents a generic policy object.
 
 ├
[V] pol:Instr Represents a policy control instrumentation object.
 
 
 ├
[V] analytics:RemoteNode  Abstract remote node info
 
 
 
 ├
[V] analytics:Collector  Flow Collector


Stat Counters
scalar:Uint64 COUNTER: analytics:Dropped:other(packets)
           Other Dropped Packets
          Comments: Other Dropped Packets
scalar:Uint64 COUNTER: analytics:Dropped:outputDrop(packets)
           Dropped Output Packets
          Comments: Dropped Output Packets
scalar:Uint64 COUNTER: analytics:Dropped:noRouteToHost(packets)
           Dropped Packets - No Route To Host
          Comments: Dropped Packets - No Route to Host
scalar:Uint64 COUNTER: analytics:Export:templates(records)
           Exported Templates
          Comments: Exported Templates
scalar:Uint64 COUNTER: analytics:Export:bytes(bytes)
           Exported Bytes
          Comments: Exported Bytes
scalar:Uint64 COUNTER: analytics:Export:packets(packets)
           Exported Packets
          Comments: Exported Packets
scalar:Uint64 COUNTER: analytics:Export:flowRecords(records)
           Exported Flow Records
          Comments: Exported Flow Records


Stats
[V] analytics:Collector  Flow Collector
 ├
[V] analytics:Dropped15min A class that represents the most current statistics for Netflow Drop Counters in a 15 minute sampling interval. This class updates every 5 minutes.
 ├
[V] analytics:Dropped1d A class that represents the most current statistics for Netflow Drop Counters in a 1 day sampling interval. This class updates every hour.
 ├
[V] analytics:Dropped1h A class that represents the most current statistics for Netflow Drop Counters in a 1 hour sampling interval. This class updates every 15 minutes.
 ├
[V] analytics:Dropped1mo A class that represents the most current statistics for Netflow Drop Counters in a 1 month sampling interval. This class updates every day.
 ├
[V] analytics:Dropped1qtr A class that represents the most current statistics for Netflow Drop Counters in a 1 quarter sampling interval. This class updates every day.
 ├
[V] analytics:Dropped1w A class that represents the most current statistics for Netflow Drop Counters in a 1 week sampling interval. This class updates every day.
 ├
[V] analytics:Dropped1year A class that represents the most current statistics for Netflow Drop Counters in a 1 year sampling interval. This class updates every day.
 ├
[V] analytics:Dropped5min A class that represents the most current statistics for Netflow Drop Counters in a 5 minute sampling interval. This class updates every 10 seconds.
 ├
[V] analytics:DroppedHist15min A class that represents historical statistics for Netflow Drop Counters in a 15 minute sampling interval. This class updates every 5 minutes.
 ├
[V] analytics:DroppedHist1d A class that represents historical statistics for Netflow Drop Counters in a 1 day sampling interval. This class updates every hour.
 ├
[V] analytics:DroppedHist1h A class that represents historical statistics for Netflow Drop Counters in a 1 hour sampling interval. This class updates every 15 minutes.
 ├
[V] analytics:DroppedHist1mo A class that represents historical statistics for Netflow Drop Counters in a 1 month sampling interval. This class updates every day.
 ├
[V] analytics:DroppedHist1qtr A class that represents historical statistics for Netflow Drop Counters in a 1 quarter sampling interval. This class updates every day.
 ├
[V] analytics:DroppedHist1w A class that represents historical statistics for Netflow Drop Counters in a 1 week sampling interval. This class updates every day.
 ├
[V] analytics:DroppedHist1year A class that represents historical statistics for Netflow Drop Counters in a 1 year sampling interval. This class updates every day.
 ├
[V] analytics:DroppedHist5min A class that represents historical statistics for Netflow Drop Counters in a 5 minute sampling interval. This class updates every 10 seconds.
 ├
[V] analytics:Export15min A class that represents the most current statistics for Netflow Export Counters in a 15 minute sampling interval. This class updates every 5 minutes.
 ├
[V] analytics:Export1d A class that represents the most current statistics for Netflow Export Counters in a 1 day sampling interval. This class updates every hour.
 ├
[V] analytics:Export1h A class that represents the most current statistics for Netflow Export Counters in a 1 hour sampling interval. This class updates every 15 minutes.
 ├
[V] analytics:Export1mo A class that represents the most current statistics for Netflow Export Counters in a 1 month sampling interval. This class updates every day.
 ├
[V] analytics:Export1qtr A class that represents the most current statistics for Netflow Export Counters in a 1 quarter sampling interval. This class updates every day.
 ├
[V] analytics:Export1w A class that represents the most current statistics for Netflow Export Counters in a 1 week sampling interval. This class updates every day.
 ├
[V] analytics:Export1year A class that represents the most current statistics for Netflow Export Counters in a 1 year sampling interval. This class updates every day.
 ├
[V] analytics:Export5min A class that represents the most current statistics for Netflow Export Counters in a 5 minute sampling interval. This class updates every 10 seconds.
 ├
[V] analytics:ExportHist15min A class that represents historical statistics for Netflow Export Counters in a 15 minute sampling interval. This class updates every 5 minutes.
 ├
[V] analytics:ExportHist1d A class that represents historical statistics for Netflow Export Counters in a 1 day sampling interval. This class updates every hour.
 ├
[V] analytics:ExportHist1h A class that represents historical statistics for Netflow Export Counters in a 1 hour sampling interval. This class updates every 15 minutes.
 ├
[V] analytics:ExportHist1mo A class that represents historical statistics for Netflow Export Counters in a 1 month sampling interval. This class updates every day.
 ├
[V] analytics:ExportHist1qtr A class that represents historical statistics for Netflow Export Counters in a 1 quarter sampling interval. This class updates every day.
 ├
[V] analytics:ExportHist1w A class that represents historical statistics for Netflow Export Counters in a 1 week sampling interval. This class updates every day.
 ├
[V] analytics:ExportHist1year A class that represents historical statistics for Netflow Export Counters in a 1 year sampling interval. This class updates every day.
 ├
[V] analytics:ExportHist5min A class that represents historical statistics for Netflow Export Counters in a 5 minute sampling interval. This class updates every 10 seconds.


Events
                analytics:Collector:creation__analytics_Collector
analytics:Collector:modification__analytics_Collector
analytics:Collector:deletion__analytics_Collector


Faults
                analytics:Collector:collectorConfigParamMismatch
analytics:Collector:collectorDestinationUnreachable
analytics:Collector:maxExportersSupportedForVer9


Fsms
                


Properties Summary
Defined in: analytics:Collector
mo:Annotation
          string:Basic
annotation  (analytics:Collector:annotation)
           NO COMMENTS
mo:ExtMngdByType
          scalar:Bitmask32
extMngdBy  (analytics:Collector:extMngdBy)
           NO COMMENTS
reference:BinRef monPolDn  (analytics:Collector:monPolDn)
           Monitoring policy attached to this observable object
naming:Name
          string:Basic
name  (analytics:Collector:name)
           Overrides:pol:Obj:name | naming:NamedObject:name
          
scalar:Bitmask64 nfmCfgFailedBmp  (analytics:Collector:nfmCfgFailedBmp)
           NO COMMENTS
scalar:Time nfmCfgFailedTs  (analytics:Collector:nfmCfgFailedTs)
           NO COMMENTS
scalar:UByte nfmCfgState  (analytics:Collector:nfmCfgState)
           NO COMMENTS
analytics:OperSt
          scalar:Enum8
operSt  (analytics:Collector:operSt)
           The runtime state of the object or policy.
analytics:OperStQual
          scalar:Bitmask8
operStQual  (analytics:Collector:operStQual)
           The chassis operational status qualifier.
analytics:CollVersion
          scalar:Enum8
ver  (analytics:Collector:ver)
           Collector version
Defined in: analytics:RemoteNode
naming:Descr
          string:Basic
descr  (analytics:RemoteNode:descr)
           Overrides:pol:Instr:descr
          
qosp:DscpCP
          scalar:UByte
dscp  (analytics:RemoteNode:dscp)
           IP dscp value
address:Ip dstAddr  (analytics:RemoteNode:dstAddr)
           Remote node destination IP address
l4:Port
          scalar:Uint16
dstPort  (analytics:RemoteNode:dstPort)
           Remote node destination port
address:Ip srcAddr  (analytics:RemoteNode:srcAddr)
           Source IP address
nw:IfId
          base:IfIndex
srcIf  (analytics:RemoteNode:srcIf)
           Source interface
l3:VrfName
          string:Basic
vrfName  (analytics:RemoteNode:vrfName)
           Remote node VRF
Defined in: naming:NamedObject
naming:NameAlias
          string:Basic
nameAlias  (naming:NamedObject:nameAlias)
           NO COMMENTS
Defined in: mo:Ownable
scalar:Uint16 uid  (mo:Ownable:uid)
           A unique identifier for this object.
Defined in: mo:Resolvable
mo:Owner
          scalar:Enum8
lcOwn  (mo:Resolvable:lcOwn)
           A value that indicates how this object was created. For internal use only.
Defined in: mo:TopProps
mo:ModificationChildAction
          scalar:Bitmask32
childAction  (mo:TopProps:childAction)
           Delete or ignore. For internal use only.
reference:BinRef dn  (mo:TopProps:dn)
           A tag or metadata is a non-hierarchical keyword or term assigned to the fabric module.
reference:BinRN rn  (mo:TopProps:rn)
           Identifies an object from its siblings within the context of its parent object. The distinguished name contains a sequence of relative names.
mo:ModificationStatus
          scalar:Bitmask32
status  (mo:TopProps:status)
           The upgrade status. This property is for internal use only.
Defined in: mo:Modifiable
mo:TStamp
          scalar:Date
modTs  (mo:Modifiable:modTs)
           The time when this object was last modified.
Properties Detail

annotation

Type: mo:Annotation
Primitive Type: string:Basic

Units: null
Encrypted: false
Access: admin
Category: TopLevelRegular
Property Validators:
    Range:  min: "0"  max: "128"
        Allowed Chars:
            Regex: [a-zA-Z0-9_.:-]+
    Comments:
NO COMMENTS



childAction

Type: mo:ModificationChildAction
Primitive Type: scalar:Bitmask32

Units: null
Encrypted: false
Access: implicit
Category: TopLevelChildAction
    Comments:
Delete or ignore. For internal use only.
Constants
deleteAll 16384u deleteAll NO COMMENTS
ignore 4096u ignore NO COMMENTS
deleteNonPresent 8192u deleteNonPresent NO COMMENTS
DEFAULT 0 --- This type is used to





descr

Type: naming:Descr
Primitive Type: string:Basic

Overrides:pol:Instr:descr
Paths: naming:Described:descr Units: null Encrypted: false Access: admin Category: TopLevelRegular Property Validators: Range: min: "0" max: "128" Allowed Chars: Regex: [a-zA-Z0-9\\!#$%()*,-./:;@ _{|}~?&+]+
    Comments:



dn

Type: reference:BinRef

Units: null
Encrypted: false
Access: implicit
Category: TopLevelDn
    Comments:
A tag or metadata is a non-hierarchical keyword or term assigned to the fabric module.



dscp

Type: qosp:DscpCP
Primitive Type: scalar:UByte

Units: null
Encrypted: false
Access: implicit
Category: TopLevelRegular
    Comments:
IP dscp value
Constants
CS0 0 CS0 CS0
CS1 8 CS1 CS1
AF11 10 AF11 low drop AF11 low drop
AF12 12 AF12 medium drop AF12 medium drop
AF13 14 AF13 high drop AF13 high drop
CS2 16 CS2 CS2
AF21 18 AF21 low drop AF21 low drop
AF22 20 AF22 medium drop AF22 medium drop
AF23 22 AF23 high drop AF22 high drop
CS3 24 CS3 CS3
AF31 26 AF31 low drop AF31 low drop
AF32 28 AF32 medium drop AF32 medium drop
AF33 30 AF33 high drop AF33 high drop
CS4 32 CS4 CS4
AF41 34 AF41 low drop AF41 low drop
AF42 36 AF42 medium drop AF42 medium drop
AF43 38 AF43 high drop AF42 high drop
CS5 40 CS5 CS5
VA 44 Voice Admit VA
EF 46 Expedited Forwarding EF
CS6 48 CS6 CS6
CS7 56 CS7 CS7
DEFAULT 0 --- DSCP





dstAddr

Type: address:Ip

Units: null
Encrypted: false
Access: implicit
Category: TopLevelRegular
    Comments:
Remote node destination IP address



dstPort

Type: l4:Port
Primitive Type: scalar:Uint16

Units: null
Encrypted: false
Access: implicit
Category: TopLevelRegular
    Comments:
Remote node destination port
Constants
unspecified 0 Unspecified NO COMMENTS
ftpData 20 ftp-data NO COMMENTS
smtp 25 smtp NO COMMENTS
dns 53 dns NO COMMENTS
http 80 http NO COMMENTS
pop3 110 pop3 NO COMMENTS
https 443 https NO COMMENTS
rtsp 554 rtsp NO COMMENTS
DEFAULT unspecified(0) Unspecified NO COMMENTS





extMngdBy

Type: mo:ExtMngdByType
Primitive Type: scalar:Bitmask32

Units: null
Encrypted: false
Access: implicit
Category: TopLevelRegular
    Comments:
NO COMMENTS
Constants
undefined 0u undefined NO COMMENTS
msc 1u msc NO COMMENTS
DEFAULT undefined(0u) undefined NO COMMENTS





lcOwn

Type: mo:Owner
Primitive Type: scalar:Enum8

Units: null
Encrypted: false
Access: implicit
Category: TopLevelRegular
    Comments:
A value that indicates how this object was created. For internal use only.
Constants
local 0 Local NO COMMENTS
policy 1 Policy NO COMMENTS
replica 2 Replica NO COMMENTS
resolveOnBehalf 3 ResolvedOnBehalf NO COMMENTS
implicit 4 Implicit NO COMMENTS
DEFAULT local(0) Local NO COMMENTS





modTs

Type: mo:TStamp
Primitive Type: scalar:Date

Units: null
Encrypted: false
Access: implicit
Category: TopLevelRegular
    Comments:
The time when this object was last modified.
Constants
never 0ull never NO COMMENTS
DEFAULT never(0ull) never NO COMMENTS





monPolDn

Type: reference:BinRef

Units: null
Encrypted: false
Access: implicit
Category: TopLevelRegular
    Comments:
Monitoring policy attached to this observable object



name

Type: naming:Name
Primitive Type: string:Basic

Overrides:pol:Obj:name  |  naming:NamedObject:name
Units: null Encrypted: false Naming Property -- [NAMING RULES] Access: naming Category: TopLevelRegular Property Validators: Range: min: "1" max: "64" Allowed Chars: Regex: [a-zA-Z0-9_.:-]+
    Comments:



nameAlias

Type: naming:NameAlias
Primitive Type: string:Basic

Units: null
Encrypted: false
Access: admin
Category: TopLevelRegular
Property Validators:
    Range:  min: "0"  max: "63"
        Allowed Chars:
            Regex: [a-zA-Z0-9_.-]+
    Comments:
NO COMMENTS



nfmCfgFailedBmp

Type: scalar:Bitmask64

Units: null
Encrypted: false
Access: oper
Category: TopLevelRegular
Property Validators:
    Comments:
NO COMMENTS
Constants
analytics:CollectorlcOwn_failed_flag -9223372036854775808ull --- NO COMMENTS
analytics:CollectorextMngdBy_failed_flag 1024ull --- NO COMMENTS
analytics:CollectorsrcIf_failed_flag 128ull --- NO COMMENTS
analytics:Collectorver_failed_flag 131072ull --- NO COMMENTS
analytics:CollectordstAddr_failed_flag 16ull --- NO COMMENTS
analytics:Collectorname_failed_flag 1ull --- NO COMMENTS
analytics:CollectormonPolDn_failed_flag 2048ull --- NO COMMENTS
analytics:CollectormodTs_failed_flag 2305843009213693952ull --- NO COMMENTS
analytics:CollectorvrfName_failed_flag 256ull --- NO COMMENTS
analytics:CollectornameAlias_failed_flag 2ull --- NO COMMENTS
analytics:CollectordstPort_failed_flag 32ull --- NO COMMENTS
analytics:Collectoruid_failed_flag 4611686018427387904ull --- NO COMMENTS
analytics:Collectordescr_failed_flag 4ull --- NO COMMENTS
analytics:Collectorannotation_failed_flag 512ull --- NO COMMENTS
analytics:CollectorsrcAddr_failed_flag 64ull --- NO COMMENTS
analytics:Collectordscp_failed_flag 8ull --- NO COMMENTS
DEFAULT 0 --- NO COMMENTS





nfmCfgFailedTs

Type: scalar:Time

Units: null
Encrypted: false
Access: oper
Category: TopLevelRegular
Property Validators:
    Comments:
NO COMMENTS



nfmCfgState

Type: scalar:UByte

Units: null
Encrypted: false
Access: oper
Category: TopLevelRegular
Property Validators:
    Comments:
NO COMMENTS



operSt

Type: analytics:OperSt
Primitive Type: scalar:Enum8

Units: null
Encrypted: false
Access: oper
Category: TopLevelRegular
Property Validators:
    Comments:
The runtime state of the object or policy.
Constants
undefined 0 Not-Applicable Operational state is not defined
enabled 1 enabled Operational state is Enabled
disabled 2 disabled Operational state is Disabled
DEFAULT disabled(2) disabled Operational state is Disabled





operStQual

Type: analytics:OperStQual
Primitive Type: scalar:Bitmask8

Units: null
Encrypted: false
Access: oper
Category: TopLevelRegular
Property Validators:
    Comments:
The chassis operational status qualifier.
Constants
hwprog-fail 1 Hardware Programming Failed Hardware programming failed
swprog-fail 2 Software programming failed Software programming failed
hwprog-fail-tcam-full 4 Hardware programming failed as TCAM was full Hardware programming failed tcam full
platform-unsupported 8 Platorm not supported Platorm not supported Entity MO
feature-prio-mismatch 16 Feature priority mismatch Feature priority mismatch Inst MO
configured-params-mismatch 32 Configured parameters mismatch Configured parameters mismatch RsMonitor MO
collector-limit-exceeded 64 Version 9 collector limit exceeded Collector limit exceeded Collector MO
collector-dest-unreachable 128 Collector destination host unreachable Collector destination host unreachable Collector MO
DEFAULT 0 --- Reasons for rule being disabled.





rn

Type: reference:BinRN

Units: null
Encrypted: false
Access: implicit
Category: TopLevelRn
    Comments:
Identifies an object from its siblings within the context of its parent object. The distinguished name contains a sequence of relative names.



srcAddr

Type: address:Ip

Units: null
Encrypted: false
Access: implicit
Category: TopLevelRegular
    Comments:
Source IP address



srcIf

Type: nw:IfId
Primitive Type: base:IfIndex

Units: null
Encrypted: false
Access: implicit
Category: TopLevelRegular
    Comments:
Source interface



status

Type: mo:ModificationStatus
Primitive Type: scalar:Bitmask32

Units: null
Encrypted: false
Access: implicit
Category: TopLevelStatus
    Comments:
The upgrade status. This property is for internal use only.
Constants
created 2u created In a setter method: specifies that an object should be created. An error is returned if the object already exists.
In the return value of a setter method: indicates that an object has been created.
modified 4u modified In a setter method: specifies that an object should be modified
In the return value of a setter method: indicates that an object has been modified.
deleted 8u deleted In a setter method: specifies that an object should be deleted.
In the return value of a setter method: indicates that an object has been deleted.
DEFAULT 0 --- This type controls the life cycle of objects passed in the XML API.

When used in a setter method (such as configConfMo), the ModificationStatus specifies whether an object should be created, modified, deleted or removed.
In the return value of a setter method, the ModificationStatus indicates the actual operation that was performed. For example, the ModificationStatus is set to "created" if the object was created. The ModificationStatus is not set if the object was neither created, modified, deleted or removed.

When invoking a setter method, the ModificationStatus is optional:
If a setter method such as configConfMo is invoked and the ModificationStatus is not set, the system automatically determines if the object should be created or modified.






uid

Type: scalar:Uint16

Units: null
Encrypted: false
Access: implicit
Category: TopLevelRegular
    Comments:
A unique identifier for this object.



ver

Type: analytics:CollVersion
Primitive Type: scalar:Enum8

Units: null
Encrypted: false
Access: admin
Category: TopLevelRegular
Property Validators:
    Comments:
Collector version
Constants
v5 1 Version 5 Version 5
v9 2 Version 9 Version 9
cisco-v1 3 Cisco proprietary version 1 Cisco proprietary version 1
DEFAULT cisco-v1(3) Cisco proprietary version 1 Cisco proprietary version 1





vrfName

Type: l3:VrfName
Primitive Type: string:Basic

Units: null
Encrypted: false
Access: implicit
Category: TopLevelRegular
    Comments:
Remote node VRF