Class comp:PendEp (CONCRETE)

Class ID:10017
Class Label: Pending Ep Resolve
Encrypted: false - Exportable: false - Persistent: true - Configurable: false - Subject to Quota: Disabled - Abstraction Layer: Logical Model
Write Access: [NON CONFIGURABLE]
Read Access: [admin, vmm-connectivity]
Creatable/Deletable: no (see Container Mos for details)
Semantic Scope: Infra
Semantic Scope Evaluation Rule: Parent
Monitoring Policy Source: Parent
Monitoring Flags : [ IsObservable: false, HasStats: false, HasFaults: false, HasHealth: false, HasEventRules: false ]

This is the Ep that is yet to be resolved/verified

Naming Rules
RN FORMAT: pendEp-{[epPConnDn]}

    [1] PREFIX=pendEp- PROPERTY = epPConnDn




DN FORMAT: 

[0] comp/prov-{name}/ctrlr-{[domName]}-{name}/pendEpCont/pendDpVerify/tenantCont-{[tenantDn]}/pendEp-{[epPConnDn]}

[1] comp/prov-{name}/ctrlr-{[domName]}-{name}/pendEpCont/pendResEpCont/pendEp-{[epPConnDn]}

                


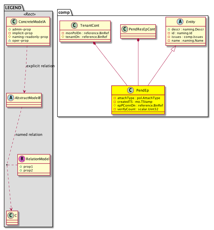
Diagram

Super Mo: comp:Entity,
Container Mos: comp:PendResEpCont (deletable:no), comp:TenantCont (deletable:no),


Containers Hierarchies
[V] top:Root  This class represents the root element in the object hierarchy. All managed objects in the system are descendants of the Root element.
 ├
[V] comp:Uni The top level class for all compute related objects.
 
 ├
[V] comp:Prov The VM provider inventory is the inventory of a VM provider such as VMware or Microsoft. The VM provider profile policies determine the VM inventory that is collected.
 
 
 ├
[V] comp:Ctrlr The operational state of the VM management system controller such as a VMware vCenter, VMware vShield, or Microsoft SCVMM.
 
 
 
 ├
[V] comp:PendEpCont  This is a container to hold MOs that need to be verified or resolved. This container contains compPendDpVerify and compPendResEpCont. compPendDpVerify contains compTenantCont, which contains compPendEp. compPendResEpCont contains compPendEp.
 
 
 
 
 ├
[V] comp:PendDpVerify  This is a container to hold Eps that need to be verified. We need to verify an Ep when the corresponding EpPConn Mo is deleted due to DELETE_NON_PRESENT.
 
 
 
 
 
 ├
[V] comp:TenantCont  This is a container to hold Eps which belong to the same tenant, that need to be verified.
 
 
 
 
 
 
 ├
[V] comp:PendEp  This is the Ep that is yet to be resolved/verified
[V] top:Root  This class represents the root element in the object hierarchy. All managed objects in the system are descendants of the Root element.
 ├
[V] comp:Uni The top level class for all compute related objects.
 
 ├
[V] comp:Prov The VM provider inventory is the inventory of a VM provider such as VMware or Microsoft. The VM provider profile policies determine the VM inventory that is collected.
 
 
 ├
[V] comp:Ctrlr The operational state of the VM management system controller such as a VMware vCenter, VMware vShield, or Microsoft SCVMM.
 
 
 
 ├
[V] comp:PendEpCont  This is a container to hold MOs that need to be verified or resolved. This container contains compPendDpVerify and compPendResEpCont. compPendDpVerify contains compTenantCont, which contains compPendEp. compPendResEpCont contains compPendEp.
 
 
 
 
 ├
[V] comp:PendResEpCont  This is a container to hold MOs that need to be resolved.
 
 
 
 
 
 ├
[V] comp:PendEp  This is the Ep that is yet to be resolved/verified


Contained Hierarchy
[V] comp:PendEp  This is the Ep that is yet to be resolved/verified


Inheritance
[V] naming:NamedObject An abstract base class for an object that contains a name.
 ├
[V] naming:NamedIdentifiedObject An abstract base class for an object that contains a name and ID.
 
 ├
[V] comp:Entity An abstract based class representing a compute entity.
 
 
 ├
[V] comp:PendEp  This is the Ep that is yet to be resolved/verified


Events
                


Faults
                


Fsms
                


Properties Summary
Defined in: comp:PendEp
pol:AttachType
          scalar:Enum8
attachType  (comp:PendEp:attachType)
           NO COMMENTS
mo:TStamp
          scalar:Date
createdTS  (comp:PendEp:createdTS)
           NO COMMENTS
reference:BinRef epPConnDn  (comp:PendEp:epPConnDn)
           NO COMMENTS
scalar:Uint32 verifyCount  (comp:PendEp:verifyCount)
           NO COMMENTS
Defined in: comp:Entity
naming:Descr
          string:Basic
descr  (comp:Entity:descr)
           Additional descriptive information about the object.
naming:Id
          scalar:Uint64
id  (comp:Entity:id)
           Overrides:naming:NamedIdentifiedObject:id
           ID
comp:Issues
          scalar:Bitmask64
issues  (comp:Entity:issues)
           General Issues It captures various issues happened to the Entity.
naming:Name
          string:Basic
name  (comp:Entity:name)
           Overrides:naming:NamedObject:name
           Name
Defined in: naming:NamedObject
naming:NameAlias
          string:Basic
nameAlias  (naming:NamedObject:nameAlias)
           NO COMMENTS
Defined in: mo:Resolvable
mo:Owner
          scalar:Enum8
lcOwn  (mo:Resolvable:lcOwn)
           A value that indicates how this object was created. For internal use only.
Defined in: mo:TopProps
mo:ModificationChildAction
          scalar:Bitmask32
childAction  (mo:TopProps:childAction)
           Delete or ignore. For internal use only.
reference:BinRef dn  (mo:TopProps:dn)
           A tag or metadata is a non-hierarchical keyword or term assigned to the fabric module.
reference:BinRN rn  (mo:TopProps:rn)
           Identifies an object from its siblings within the context of its parent object. The distinguished name contains a sequence of relative names.
mo:ModificationStatus
          scalar:Bitmask32
status  (mo:TopProps:status)
           The upgrade status. This property is for internal use only.
Defined in: mo:Modifiable
mo:TStamp
          scalar:Date
modTs  (mo:Modifiable:modTs)
           The time when this object was last modified.
Properties Detail

attachType

Type: pol:AttachType
Primitive Type: scalar:Enum8

Units: null
Encrypted: false
Access: implicit
Category: TopLevelRegular
    Comments:
NO COMMENTS
Constants
Attach 0 Attach NO COMMENTS
Detach 1 Detach NO COMMENTS
DEFAULT 0 --- NO COMMENTS





childAction

Type: mo:ModificationChildAction
Primitive Type: scalar:Bitmask32

Units: null
Encrypted: false
Access: implicit
Category: TopLevelChildAction
    Comments:
Delete or ignore. For internal use only.
Constants
deleteAll 16384u deleteAll NO COMMENTS
ignore 4096u ignore NO COMMENTS
deleteNonPresent 8192u deleteNonPresent NO COMMENTS
DEFAULT 0 --- This type is used to





createdTS

Type: mo:TStamp
Primitive Type: scalar:Date

Units: null
Encrypted: false
Access: implicit
Category: TopLevelRegular
    Comments:
NO COMMENTS
Constants
never 0ull never NO COMMENTS
DEFAULT never(0ull) never NO COMMENTS





descr

Type: naming:Descr
Primitive Type: string:Basic

Like: naming:Described:descr
Units: null
Encrypted: false
Access: admin
Category: TopLevelRegular
    Comments:
Additional descriptive information about the object.



dn

Type: reference:BinRef

Units: null
Encrypted: false
Access: implicit
Category: TopLevelDn
    Comments:
A tag or metadata is a non-hierarchical keyword or term assigned to the fabric module.



epPConnDn

Type: reference:BinRef

Units: null
Encrypted: false
Naming Property -- [NAMING RULES]
Access: naming
Category: TopLevelRegular
    Comments:
NO COMMENTS



id

Type: naming:Id
Primitive Type: scalar:Uint64

Overrides:naming:NamedIdentifiedObject:id
Units: null Encrypted: false Access: implicit Category: TopLevelRegular
    Comments:
ID



issues

Type: comp:Issues
Primitive Type: scalar:Bitmask64

Units: null
Encrypted: false
Access: implicit
Category: TopLevelRegular
    Comments:
General Issues It captures various issues happened to the Entity.
Constants
none 0x0ull None NO COMMENTS
tagging-cat-fault 0x10000ull Failed to retrieve all Tag Category information NO COMMENTS
ds-update-fault 0x1000ull Failed to update DS(Data Store) property NO COMMENTS
hv-miss-vmknic-fault 0x100ull ESX Host does not have any vmknic NO COMMENTS
vnic-miss-epg-fault 0x10ull VNIC is attached to an invalid DVS Port Group or unable to communicate with vCenter NO COMMENTS
lnode-property-fault 0x1ull Failed to get DVS property NO COMMENTS
prep-iso-file-fault 0x20000ull Failed to prepare or push iso file for service vm deployment. Please check if correct datastore is selected in policy. NO COMMENTS
rp-update-fault 0x2000ull Failed to update RP(Resource Pool) property NO COMMENTS
mgmtnic-miss-dvs-fault 0x200ull VMK Nic is configured with invalid DVS NO COMMENTS
hpnic-miss-epg-fault 0x20ull HpNIC is attached to an invalid uplink DVS Port Group NO COMMENTS
hv-update-fault 0x2ull Failed to update Hv(ESX Host) property NO COMMENTS
vmfolder-update-fault 0x40000ull Failed to update VM(Virtual Machine) Folder property NO COMMENTS
opflex-channels-down-ave 0x4000ull Both the opflex channels are down for AVE. Please check the connections on the host. NO COMMENTS
hv-miss-pnic-fault 0x400ull ESX Host does not have any pnic NO COMMENTS
hv-miss-dvs-fault 0x40ull ESX Host is configured with invalid DVS NO COMMENTS
vm-update-fault 0x4ull Failed to update VM(Virtual Machine) property NO COMMENTS
tagging-tag-fault 0x8000ull Failed to retrieve all Tag information NO COMMENTS
vm-deploy-task-fault 0x800ull deployVm task failed on vcenter NO COMMENTS
hv-disconnect-fault 0x80ull ESX Host is disconnected or not responding NO COMMENTS
vm-miss-hv-fault 0x8ull VM is attached to an invalid Hv(ESX Host) NO COMMENTS
DEFAULT none(0x0ull) None NO COMMENTS





lcOwn

Type: mo:Owner
Primitive Type: scalar:Enum8

Units: null
Encrypted: false
Access: implicit
Category: TopLevelRegular
    Comments:
A value that indicates how this object was created. For internal use only.
Constants
local 0 Local NO COMMENTS
policy 1 Policy NO COMMENTS
replica 2 Replica NO COMMENTS
resolveOnBehalf 3 ResolvedOnBehalf NO COMMENTS
implicit 4 Implicit NO COMMENTS
DEFAULT local(0) Local NO COMMENTS





modTs

Type: mo:TStamp
Primitive Type: scalar:Date

Units: null
Encrypted: false
Access: implicit
Category: TopLevelRegular
    Comments:
The time when this object was last modified.
Constants
never 0ull never NO COMMENTS
DEFAULT never(0ull) never NO COMMENTS





name

Type: naming:Name
Primitive Type: string:Basic

Overrides:naming:NamedObject:name
Units: null Encrypted: false Access: implicit Category: TopLevelRegular
    Comments:
Name



nameAlias

Type: naming:NameAlias
Primitive Type: string:Basic

Units: null
Encrypted: false
Access: admin
Category: TopLevelRegular
    Comments:
NO COMMENTS



rn

Type: reference:BinRN

Units: null
Encrypted: false
Access: implicit
Category: TopLevelRn
    Comments:
Identifies an object from its siblings within the context of its parent object. The distinguished name contains a sequence of relative names.



status

Type: mo:ModificationStatus
Primitive Type: scalar:Bitmask32

Units: null
Encrypted: false
Access: implicit
Category: TopLevelStatus
    Comments:
The upgrade status. This property is for internal use only.
Constants
created 2u created In a setter method: specifies that an object should be created. An error is returned if the object already exists.
In the return value of a setter method: indicates that an object has been created.
modified 4u modified In a setter method: specifies that an object should be modified
In the return value of a setter method: indicates that an object has been modified.
deleted 8u deleted In a setter method: specifies that an object should be deleted.
In the return value of a setter method: indicates that an object has been deleted.
DEFAULT 0 --- This type controls the life cycle of objects passed in the XML API.

When used in a setter method (such as configConfMo), the ModificationStatus specifies whether an object should be created, modified, deleted or removed.
In the return value of a setter method, the ModificationStatus indicates the actual operation that was performed. For example, the ModificationStatus is set to "created" if the object was created. The ModificationStatus is not set if the object was neither created, modified, deleted or removed.

When invoking a setter method, the ModificationStatus is optional:
If a setter method such as configConfMo is invoked and the ModificationStatus is not set, the system automatically determines if the object should be created or modified.






verifyCount

Type: scalar:Uint32

Units: null
Encrypted: false
Access: implicit
Category: TopLevelRegular
    Comments:
NO COMMENTS