Class compat:RsSuppHw (CONCRETE)

Class ID:545
Class Label: Compatible Hardware Version
Encrypted: false - Exportable: false - Persistent: true - Configurable: false - Subject to Quota: Disabled - Abstraction Layer: Non-Regular MO, like stat/health...
Relationship Type: explicit
Relationship Cardinality: n-to-m
Relationship From: compat:Fw
Relationship From Rel: compat:RsSuppHw
Relationship To: compat:Hw
Relationship To Rel: compat:RtSuppHw
Enforceable: true
Resolvable: true
Write Access: [NON CONFIGURABLE]
Read Access: [access-connectivity-l1, access-connectivity-l2, access-connectivity-l3, admin]
Creatable/Deletable: yes (see Container Mos for details)
Semantic Scope: Fabric
Semantic Scope Evaluation Rule: Parent
Monitoring Policy Source: Parent
Monitoring Flags : [ IsObservable: false, HasStats: false, HasFaults: false, HasHealth: false, HasEventRules: false ]

A source relation to the hardware model supported by specific firmware.

Naming Rules
RN FORMAT: rssuppHw-{[tDn]}

    [1] PREFIX=rssuppHw- PROPERTY = tDn




DN FORMAT: 

[1] uni/fabric/compcat-{name}/fexfw-{name}/rssuppHw-{[tDn]}

[3] uni/fabric/compcat-{name}/lcfw-{name}/rssuppHw-{[tDn]}

[5] uni/fabric/compcat-{name}/ctlrfw-{name}/rssuppHw-{[tDn]}

[7] uni/fabric/compcat-{name}/vswfw-{name}/rssuppHw-{[tDn]}

[9] uni/fabric/compcat-{name}/swfw-{name}/rssuppHw-{[tDn]}

[11] uni/fabric/compcat-{name}/rssuppHw-{[tDn]}

                


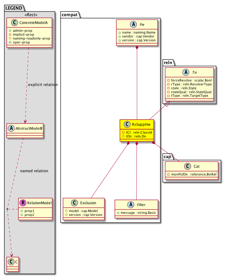
Diagram

Super Mo: reln:To,
Container Mos: compat:Fw (deletable:yes),
Contained Mos: cap:Cat, compat:Exclusion, compat:Filter,


Containers Hierarchies
[V] top:Root  This class represents the root element in the object hierarchy. All managed objects in the system are descendants of the Root element.
 ├
[V] fabric:Topology The root for IFC topology.
 
 ├
[V] fabric:Pod A pod.
 
 
 ├
[V] fabric:Node The root node for the APIC.
 
 
 
 ├
[V] ctx:Local The local Context.
 
 
 
 
 ├
[V] ctx:Application The context application.
 
 
 
 
 
 ├
[V] pol:Uni Represents policy definition/resolution universe.
 
 
 
 
 
 
 ├
[V] fabric:Inst A container object for fabric policies.
 
 
 
 
 
 
 
 ├
[V] compat:Cat Compatibility Catalog
 
 
 
 
 
 
 
 
 ├
[V] compat:FexFw Fex Firmware
 
 
 
 
 
 
 
 
 
 ├
[V] compat:RsSuppHw A source relation to the hardware model supported by specific firmware.
[V] top:Root  This class represents the root element in the object hierarchy. All managed objects in the system are descendants of the Root element.
 ├
[V] pol:Uni Represents policy definition/resolution universe.
 
 ├
[V] fabric:Inst A container object for fabric policies.
 
 
 ├
[V] compat:Cat Compatibility Catalog
 
 
 
 ├
[V] compat:FexFw Fex Firmware
 
 
 
 
 ├
[V] compat:RsSuppHw A source relation to the hardware model supported by specific firmware.
[V] top:Root  This class represents the root element in the object hierarchy. All managed objects in the system are descendants of the Root element.
 ├
[V] fabric:Topology The root for IFC topology.
 
 ├
[V] fabric:Pod A pod.
 
 
 ├
[V] fabric:Node The root node for the APIC.
 
 
 
 ├
[V] ctx:Local The local Context.
 
 
 
 
 ├
[V] ctx:Application The context application.
 
 
 
 
 
 ├
[V] pol:Uni Represents policy definition/resolution universe.
 
 
 
 
 
 
 ├
[V] fabric:Inst A container object for fabric policies.
 
 
 
 
 
 
 
 ├
[V] compat:Cat Compatibility Catalog
 
 
 
 
 
 
 
 
 ├
[V] compat:LcFw Line card Firmware
 
 
 
 
 
 
 
 
 
 ├
[V] compat:RsSuppHw A source relation to the hardware model supported by specific firmware.
[V] top:Root  This class represents the root element in the object hierarchy. All managed objects in the system are descendants of the Root element.
 ├
[V] pol:Uni Represents policy definition/resolution universe.
 
 ├
[V] fabric:Inst A container object for fabric policies.
 
 
 ├
[V] compat:Cat Compatibility Catalog
 
 
 
 ├
[V] compat:LcFw Line card Firmware
 
 
 
 
 ├
[V] compat:RsSuppHw A source relation to the hardware model supported by specific firmware.
[V] top:Root  This class represents the root element in the object hierarchy. All managed objects in the system are descendants of the Root element.
 ├
[V] fabric:Topology The root for IFC topology.
 
 ├
[V] fabric:Pod A pod.
 
 
 ├
[V] fabric:Node The root node for the APIC.
 
 
 
 ├
[V] ctx:Local The local Context.
 
 
 
 
 ├
[V] ctx:Application The context application.
 
 
 
 
 
 ├
[V] pol:Uni Represents policy definition/resolution universe.
 
 
 
 
 
 
 ├
[V] fabric:Inst A container object for fabric policies.
 
 
 
 
 
 
 
 ├
[V] compat:Cat Compatibility Catalog
 
 
 
 
 
 
 
 
 ├
[V] compat:CtlrFw Controller Firmware
 
 
 
 
 
 
 
 
 
 ├
[V] compat:RsSuppHw A source relation to the hardware model supported by specific firmware.
[V] top:Root  This class represents the root element in the object hierarchy. All managed objects in the system are descendants of the Root element.
 ├
[V] pol:Uni Represents policy definition/resolution universe.
 
 ├
[V] fabric:Inst A container object for fabric policies.
 
 
 ├
[V] compat:Cat Compatibility Catalog
 
 
 
 ├
[V] compat:CtlrFw Controller Firmware
 
 
 
 
 ├
[V] compat:RsSuppHw A source relation to the hardware model supported by specific firmware.
[V] top:Root  This class represents the root element in the object hierarchy. All managed objects in the system are descendants of the Root element.
 ├
[V] fabric:Topology The root for IFC topology.
 
 ├
[V] fabric:Pod A pod.
 
 
 ├
[V] fabric:Node The root node for the APIC.
 
 
 
 ├
[V] ctx:Local The local Context.
 
 
 
 
 ├
[V] ctx:Application The context application.
 
 
 
 
 
 ├
[V] pol:Uni Represents policy definition/resolution universe.
 
 
 
 
 
 
 ├
[V] fabric:Inst A container object for fabric policies.
 
 
 
 
 
 
 
 ├
[V] compat:Cat Compatibility Catalog
 
 
 
 
 
 
 
 
 ├
[V] compat:VSwitchFw VSwitch Firmware
 
 
 
 
 
 
 
 
 
 ├
[V] compat:RsSuppHw A source relation to the hardware model supported by specific firmware.
[V] top:Root  This class represents the root element in the object hierarchy. All managed objects in the system are descendants of the Root element.
 ├
[V] pol:Uni Represents policy definition/resolution universe.
 
 ├
[V] fabric:Inst A container object for fabric policies.
 
 
 ├
[V] compat:Cat Compatibility Catalog
 
 
 
 ├
[V] compat:VSwitchFw VSwitch Firmware
 
 
 
 
 ├
[V] compat:RsSuppHw A source relation to the hardware model supported by specific firmware.
[V] top:Root  This class represents the root element in the object hierarchy. All managed objects in the system are descendants of the Root element.
 ├
[V] fabric:Topology The root for IFC topology.
 
 ├
[V] fabric:Pod A pod.
 
 
 ├
[V] fabric:Node The root node for the APIC.
 
 
 
 ├
[V] ctx:Local The local Context.
 
 
 
 
 ├
[V] ctx:Application The context application.
 
 
 
 
 
 ├
[V] pol:Uni Represents policy definition/resolution universe.
 
 
 
 
 
 
 ├
[V] fabric:Inst A container object for fabric policies.
 
 
 
 
 
 
 
 ├
[V] compat:Cat Compatibility Catalog
 
 
 
 
 
 
 
 
 ├
[V] compat:SwitchFw Switch Firmware
 
 
 
 
 
 
 
 
 
 ├
[V] compat:RsSuppHw A source relation to the hardware model supported by specific firmware.
[V] top:Root  This class represents the root element in the object hierarchy. All managed objects in the system are descendants of the Root element.
 ├
[V] pol:Uni Represents policy definition/resolution universe.
 
 ├
[V] fabric:Inst A container object for fabric policies.
 
 
 ├
[V] compat:Cat Compatibility Catalog
 
 
 
 ├
[V] compat:SwitchFw Switch Firmware
 
 
 
 
 ├
[V] compat:RsSuppHw A source relation to the hardware model supported by specific firmware.
[V] top:Root  This class represents the root element in the object hierarchy. All managed objects in the system are descendants of the Root element.
 ├
[V] fabric:Topology The root for IFC topology.
 
 ├
[V] fabric:Pod A pod.
 
 
 ├
[V] fabric:Node The root node for the APIC.
 
 
 
 ├
[V] ctx:Local The local Context.
 
 
 
 
 ├
[V] ctx:Application The context application.
 
 
 
 
 
 ├
[V] pol:Uni Represents policy definition/resolution universe.
 
 
 
 
 
 
 ├
[V] fabric:Inst A container object for fabric policies.
 
 
 
 
 
 
 
 ├
[V] compat:Cat Compatibility Catalog
 
 
 
 
 
 
 
 
 ├
[V] compat:Fw Firmware version
 
 
 
 
 
 
 
 
 
 ├
[V] compat:RsSuppHw A source relation to the hardware model supported by specific firmware.
[V] top:Root  This class represents the root element in the object hierarchy. All managed objects in the system are descendants of the Root element.
 ├
[V] pol:Uni Represents policy definition/resolution universe.
 
 ├
[V] fabric:Inst A container object for fabric policies.
 
 
 ├
[V] compat:Cat Compatibility Catalog
 
 
 
 ├
[V] compat:Fw Firmware version
 
 
 
 
 ├
[V] compat:RsSuppHw A source relation to the hardware model supported by specific firmware.


Contained Hierarchy
[V] compat:RsSuppHw A source relation to the hardware model supported by specific firmware.
 ├
[V] cap:Cat Represents a capability catalog.
 
 ├
[V] cap:Rule Represents a capability or capacity provider rule. Every Rule has a subject that represents the entity which consumes the capability. Namespaces that have concrete rules define the subject property and its types.
 
 ├
[V] eqptcap:Card The card capability provider.
 
 
 ├
[V] cap:Rule Represents a capability or capacity provider rule. Every Rule has a subject that represents the entity which consumes the capability. Namespaces that have concrete rules define the subject property and its types.
 
 
 ├
[V] eqptcap:MfgDef The manufacturing-related properties such as PID and SKU.
 
 
 
 ├
[V] fault:Delegate Exposes internal faults to the user. A fault delegate object can be defined on IFC (for example, for an endpoint group) and when the fault is raised (for example, under an endpoint policy on a switch), a fault delegate object is created on IFC under the specified object. A fault delegate object follows the lifecycle of the original fault instance object, being created, modified, or deleted based on the changes of the original fault.
 
 
 ├
[V] eqptcap:PhysicalDef Physical properties such as maximum temperature and removal conditions.
 
 
 
 ├
[V] fault:Delegate Exposes internal faults to the user. A fault delegate object can be defined on IFC (for example, for an endpoint group) and when the fault is raised (for example, under an endpoint policy on a switch), a fault delegate object is created on IFC under the specified object. A fault delegate object follows the lifecycle of the original fault instance object, being created, modified, or deleted based on the changes of the original fault.
 
 ├
[V] eqptcap:Fan The fan capability provider.
 
 
 ├
[V] cap:Rule Represents a capability or capacity provider rule. Every Rule has a subject that represents the entity which consumes the capability. Namespaces that have concrete rules define the subject property and its types.
 
 
 ├
[V] eqptcap:MfgDef The manufacturing-related properties such as PID and SKU.
 
 
 
 ├
[V] fault:Delegate Exposes internal faults to the user. A fault delegate object can be defined on IFC (for example, for an endpoint group) and when the fault is raised (for example, under an endpoint policy on a switch), a fault delegate object is created on IFC under the specified object. A fault delegate object follows the lifecycle of the original fault instance object, being created, modified, or deleted based on the changes of the original fault.
 
 
 ├
[V] eqptcap:PhysicalDef Physical properties such as maximum temperature and removal conditions.
 
 
 
 ├
[V] fault:Delegate Exposes internal faults to the user. A fault delegate object can be defined on IFC (for example, for an endpoint group) and when the fault is raised (for example, under an endpoint policy on a switch), a fault delegate object is created on IFC under the specified object. A fault delegate object follows the lifecycle of the original fault instance object, being created, modified, or deleted based on the changes of the original fault.
 
 ├
[V] eqptcap:Port The port capability provider.
 
 
 ├
[V] cap:Rule Represents a capability or capacity provider rule. Every Rule has a subject that represents the entity which consumes the capability. Namespaces that have concrete rules define the subject property and its types.
 
 
 ├
[V] eqptcap:MfgDef The manufacturing-related properties such as PID and SKU.
 
 
 
 ├
[V] fault:Delegate Exposes internal faults to the user. A fault delegate object can be defined on IFC (for example, for an endpoint group) and when the fault is raised (for example, under an endpoint policy on a switch), a fault delegate object is created on IFC under the specified object. A fault delegate object follows the lifecycle of the original fault instance object, being created, modified, or deleted based on the changes of the original fault.
 
 
 ├
[V] eqptcap:PhysicalDef Physical properties such as maximum temperature and removal conditions.
 
 
 
 ├
[V] fault:Delegate Exposes internal faults to the user. A fault delegate object can be defined on IFC (for example, for an endpoint group) and when the fault is raised (for example, under an endpoint policy on a switch), a fault delegate object is created on IFC under the specified object. A fault delegate object follows the lifecycle of the original fault instance object, being created, modified, or deleted based on the changes of the original fault.
 
 ├
[V] eqptcap:Psu The power supply unit (PSU) capability provider.
 
 
 ├
[V] cap:Rule Represents a capability or capacity provider rule. Every Rule has a subject that represents the entity which consumes the capability. Namespaces that have concrete rules define the subject property and its types.
 
 
 ├
[V] eqptcap:MfgDef The manufacturing-related properties such as PID and SKU.
 
 
 
 ├
[V] fault:Delegate Exposes internal faults to the user. A fault delegate object can be defined on IFC (for example, for an endpoint group) and when the fault is raised (for example, under an endpoint policy on a switch), a fault delegate object is created on IFC under the specified object. A fault delegate object follows the lifecycle of the original fault instance object, being created, modified, or deleted based on the changes of the original fault.
 
 
 ├
[V] eqptcap:PhysicalDef Physical properties such as maximum temperature and removal conditions.
 
 
 
 ├
[V] fault:Delegate Exposes internal faults to the user. A fault delegate object can be defined on IFC (for example, for an endpoint group) and when the fault is raised (for example, under an endpoint policy on a switch), a fault delegate object is created on IFC under the specified object. A fault delegate object follows the lifecycle of the original fault instance object, being created, modified, or deleted based on the changes of the original fault.
 
 ├
[V] eqptcap:Sfp The SFP capability provider.
 
 
 ├
[V] cap:Rule Represents a capability or capacity provider rule. Every Rule has a subject that represents the entity which consumes the capability. Namespaces that have concrete rules define the subject property and its types.
 
 
 ├
[V] eqptcap:MfgDef The manufacturing-related properties such as PID and SKU.
 
 
 
 ├
[V] fault:Delegate Exposes internal faults to the user. A fault delegate object can be defined on IFC (for example, for an endpoint group) and when the fault is raised (for example, under an endpoint policy on a switch), a fault delegate object is created on IFC under the specified object. A fault delegate object follows the lifecycle of the original fault instance object, being created, modified, or deleted based on the changes of the original fault.
 
 
 ├
[V] eqptcap:PhysicalDef Physical properties such as maximum temperature and removal conditions.
 
 
 
 ├
[V] fault:Delegate Exposes internal faults to the user. A fault delegate object can be defined on IFC (for example, for an endpoint group) and when the fault is raised (for example, under an endpoint policy on a switch), a fault delegate object is created on IFC under the specified object. A fault delegate object follows the lifecycle of the original fault instance object, being created, modified, or deleted based on the changes of the original fault.
 
 
 ├
[V] eqptcap:SfpMfgDef The small form-factor pluggable transceiver (SFP) manufacturing-related properties.
 
 
 
 ├
[V] fault:Delegate Exposes internal faults to the user. A fault delegate object can be defined on IFC (for example, for an endpoint group) and when the fault is raised (for example, under an endpoint policy on a switch), a fault delegate object is created on IFC under the specified object. A fault delegate object follows the lifecycle of the original fault instance object, being created, modified, or deleted based on the changes of the original fault.
 ├
[V] compat:Exclusion 
 ├
[V] compat:Filter Feature filter - software is not compatible when any of the filters evaluates to True
 
 ├
[V] fault:Delegate Exposes internal faults to the user. A fault delegate object can be defined on IFC (for example, for an endpoint group) and when the fault is raised (for example, under an endpoint policy on a switch), a fault delegate object is created on IFC under the specified object. A fault delegate object follows the lifecycle of the original fault instance object, being created, modified, or deleted based on the changes of the original fault.


Inheritance
[V] reln:Inst This is generated and used only by internal processes.
 ├
[V] reln:To This is generated and used only by internal processes.
 
 ├
[V] compat:RsSuppHw A source relation to the hardware model supported by specific firmware.


Events
                


Faults
                


Fsms
                


Properties Summary
Defined in: compat:RsSuppHw
reln:ClassId
          scalar:Enum16
tCl  (compat:RsSuppHw:tCl)
           Overrides:reln:Inst:tCl
           null
reln:Dn
          reference:BinRef
tDn  (compat:RsSuppHw:tDn)
           Overrides:reln:Inst:tDn
           null
Defined in: reln:To
scalar:Bool forceResolve  (reln:To:forceResolve)
           Whether the relation should force pull the target.
reln:ResolverType
          scalar:Enum8
rType  (reln:To:rType)
           Represents the type of resolver.
reln:State
          scalar:Enum8
state  (reln:To:state)
           Represents the state of the relationship.
reln:StateQual
          scalar:Enum8
stateQual  (reln:To:stateQual)
           Represents the state qualifier of the relationship.
reln:TargetType
          scalar:Enum8
tType  (reln:To:tType)
           The type of target.
Defined in: mo:Resolvable
mo:Owner
          scalar:Enum8
lcOwn  (mo:Resolvable:lcOwn)
           A value that indicates how this object was created. For internal use only.
Defined in: mo:TopProps
mo:ModificationChildAction
          scalar:Bitmask32
childAction  (mo:TopProps:childAction)
           Delete or ignore. For internal use only.
reference:BinRef dn  (mo:TopProps:dn)
           A tag or metadata is a non-hierarchical keyword or term assigned to the fabric module.
reference:BinRN rn  (mo:TopProps:rn)
           Identifies an object from its siblings within the context of its parent object. The distinguished name contains a sequence of relative names.
mo:ModificationStatus
          scalar:Bitmask32
status  (mo:TopProps:status)
           The upgrade status. This property is for internal use only.
Defined in: mo:Modifiable
mo:TStamp
          scalar:Date
modTs  (mo:Modifiable:modTs)
           The time when this object was last modified.
Properties Detail

childAction

Type: mo:ModificationChildAction
Primitive Type: scalar:Bitmask32

Units: null
Encrypted: false
Access: implicit
Category: TopLevelChildAction
    Comments:
Delete or ignore. For internal use only.
Constants
deleteAll 16384u deleteAll NO COMMENTS
ignore 4096u ignore NO COMMENTS
deleteNonPresent 8192u deleteNonPresent NO COMMENTS
DEFAULT 0 --- This type is used to





dn

Type: reference:BinRef

Units: null
Encrypted: false
Access: implicit
Category: TopLevelDn
    Comments:
A tag or metadata is a non-hierarchical keyword or term assigned to the fabric module.



forceResolve

Type: scalar:Bool

Units: null
Encrypted: false
Access: implicit
Category: TopLevelRegular
    Comments:
Whether the relation should force pull the target.
Constants
no false --- NO COMMENTS
yes true --- NO COMMENTS
DEFAULT yes(true) --- NO COMMENTS





lcOwn

Type: mo:Owner
Primitive Type: scalar:Enum8

Units: null
Encrypted: false
Access: implicit
Category: TopLevelRegular
    Comments:
A value that indicates how this object was created. For internal use only.
Constants
local 0 Local NO COMMENTS
policy 1 Policy NO COMMENTS
replica 2 Replica NO COMMENTS
resolveOnBehalf 3 ResolvedOnBehalf NO COMMENTS
implicit 4 Implicit NO COMMENTS
DEFAULT local(0) Local NO COMMENTS





modTs

Type: mo:TStamp
Primitive Type: scalar:Date

Units: null
Encrypted: false
Access: implicit
Category: TopLevelRegular
    Comments:
The time when this object was last modified.
Constants
never 0ull never NO COMMENTS
DEFAULT never(0ull) never NO COMMENTS





rType

Type: reln:ResolverType
Primitive Type: scalar:Enum8

Units: null
Encrypted: false
Access: implicit
Category: TopLevelRegular
    Comments:
Represents the type of resolver.
Constants
mo 1 mo NO COMMENTS
service 2 service NO COMMENTS
local 3 local NO COMMENTS
DEFAULT mo(1) mo NO COMMENTS





rn

Type: reference:BinRN

Units: null
Encrypted: false
Access: implicit
Category: TopLevelRn
    Comments:
Identifies an object from its siblings within the context of its parent object. The distinguished name contains a sequence of relative names.



state

Type: reln:State
Primitive Type: scalar:Enum8

Units: null
Encrypted: false
Access: implicit
Category: TopLevelRegular
    Comments:
Represents the state of the relationship.
Constants
unformed 0 unformed the relationship is not formed
formed 1 formed the relationship is formed with the target object
missing-target 2 missing-target target does not exist
invalid-target 4 invalid-target invalid target DN
cardinality-violation 5 cardinality-violation cardinality violation - When relations are created such that they violate the cardinality, state of the relation would be set to this.
DEFAULT unformed(0) unformed the relationship is not formed





stateQual

Type: reln:StateQual
Primitive Type: scalar:Enum8

Units: null
Encrypted: false
Access: implicit
Category: TopLevelRegular
    Comments:
Represents the state qualifier of the relationship.
Constants
none 0 none no issue
mismatch-target 1 mismatch-target target not found, using default
default-target 2 default-target target not specified, using default
DEFAULT none(0) none no issue





status

Type: mo:ModificationStatus
Primitive Type: scalar:Bitmask32

Units: null
Encrypted: false
Access: implicit
Category: TopLevelStatus
    Comments:
The upgrade status. This property is for internal use only.
Constants
created 2u created In a setter method: specifies that an object should be created. An error is returned if the object already exists.
In the return value of a setter method: indicates that an object has been created.
modified 4u modified In a setter method: specifies that an object should be modified
In the return value of a setter method: indicates that an object has been modified.
deleted 8u deleted In a setter method: specifies that an object should be deleted.
In the return value of a setter method: indicates that an object has been deleted.
DEFAULT 0 --- This type controls the life cycle of objects passed in the XML API.

When used in a setter method (such as configConfMo), the ModificationStatus specifies whether an object should be created, modified, deleted or removed.
In the return value of a setter method, the ModificationStatus indicates the actual operation that was performed. For example, the ModificationStatus is set to "created" if the object was created. The ModificationStatus is not set if the object was neither created, modified, deleted or removed.

When invoking a setter method, the ModificationStatus is optional:
If a setter method such as configConfMo is invoked and the ModificationStatus is not set, the system automatically determines if the object should be created or modified.






tCl

Type: reln:ClassId
Primitive Type: scalar:Enum16

Overrides:reln:Inst:tCl
Units: null Encrypted: false Access: implicit Category: TopLevelRegular
    Comments:
null
Constants
unspecified 0 unspecified NO COMMENTS
compatHw 536 --- NO COMMENTS
compatSwitchHw 537 --- NO COMMENTS
compatLcHw 538 --- NO COMMENTS
compatFexHw 539 --- NO COMMENTS
compatCtlrHw 540 --- NO COMMENTS
DEFAULT compatHw(536) --- NO COMMENTS





tDn

Type: reln:Dn
Primitive Type: reference:BinRef

Overrides:reln:Inst:tDn
Units: null Encrypted: false Naming Property -- [NAMING RULES] Access: naming Category: TopLevelRegular
    Comments:
null



tType

Type: reln:TargetType
Primitive Type: scalar:Enum8

Units: null
Encrypted: false
Access: implicit
Category: TopLevelRegular
    Comments:
The type of target.
Constants
name 0 name NO COMMENTS
mo 1 mo NO COMMENTS
all 2 all NO COMMENTS
DEFAULT mo(1) mo NO COMMENTS