Class dbgexp:ExportP (ABSTRACT)

Class ID:4104
Class Label: Abstract Class for Export Policy
Encrypted: false - Exportable: true - Persistent: true - Configurable: true - Subject to Quota: Disabled - Abstraction Layer: Ambiguous Placement in the Model
Write Access: [admin]
Read Access: [admin]
Creatable/Deletable: yes (see Container Mos for details)
Semantic Scope: Fabric
Semantic Scope Evaluation Rule: Subclasses
Monitoring Policy Source: Parent
Monitoring Flags : [ IsObservable: true, HasStats: false, HasFaults: true, HasHealth: true, HasEventRules: false ]

The data export policy creates an archive containing configuration information, logs and diagnostic data that will help TAC with troubleshooting and resolving a technical issue. This is an abstract class for technical support and core policies.

Naming Rules


DN FORMAT: 

[1] uni/fabric/

                


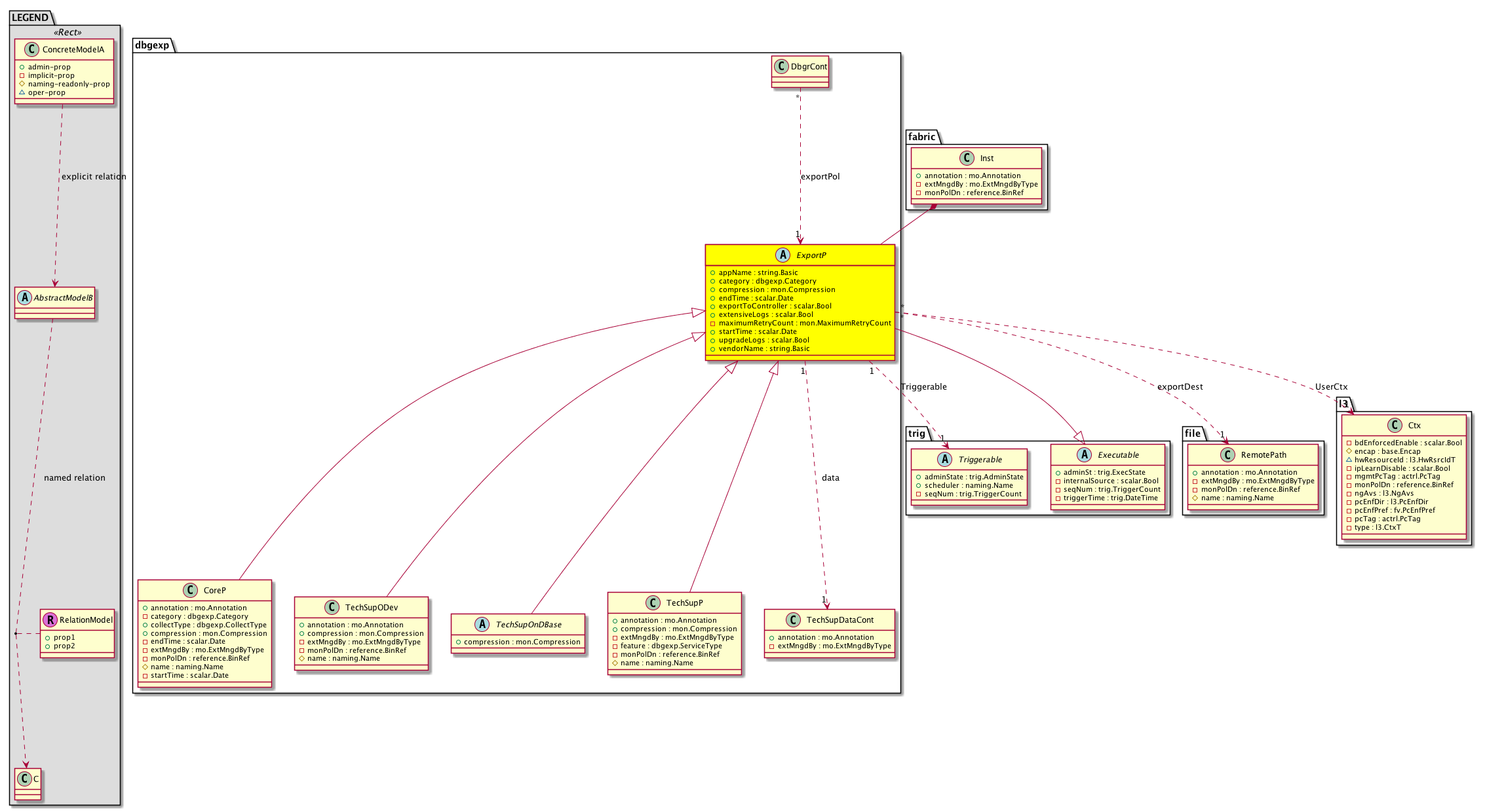
Diagram

Super Mo: trig:Executable,
Sub Mos: dbgexp:CoreP, dbgexp:TechSupODev, dbgexp:TechSupOnDBase, dbgexp:TechSupP,
Container Mos: fabric:Inst (deletable:yes),
Relations From: dbgexp:DbgrCont,
Relations To: dbgexp:TechSupDataCont, file:RemotePath, l3:Ctx, trig:Triggerable,
Relations: dbgexp:RsData, dbgexp:RsExportDest, dbgexp:RsUserCtx, dbgexp:RtExportPol, trig:RsTriggerable,


Inheritance
[V] naming:NamedObject An abstract base class for an object that contains a name.
 ├
[V] pol:Obj Represents a generic policy object.
 
 ├
[V] pol:Comp Represents a policy component. This object is part of the policy definition.
 
 
 ├
[V] trig:Executable The container for executable policies.
 
 
 
 ├
[V] dbgexp:ExportP The data export policy creates an archive containing configuration information, logs and diagnostic data that will help TAC with troubleshooting and resolving a technical issue. This is an abstract class for technical support and core policies.
 
 
 
 
 ├
[V] dbgexp:CoreP The core policy provides a core file report containing data about the system and the component at the time of the failure.
 
 
 
 
 ├
[V] dbgexp:TechSupODev  Techsupport export for ODev
 
 
 
 
 ├
[V] dbgexp:TechSupOnDBase  TechSupport export on demand
 
 
 
 
 
 ├
[V] dbgexp:TechSupOnD The on-demand tech support policy creates an archive containing configuration information, logs and diagnostic data that will help TAC with troubleshooting and resolving a technical issue.
 
 
 
 
 
 ├
[V] dbgexp:TechSupVmm  Techsupport export for Vmm hypervisor
 
 
 
 
 ├
[V] dbgexp:TechSupP A tech support policy creates an archive containing configuration information, logs and diagnostic data that will help TAC with troubleshooting and resolving a technical issue.


Events
                trig:Executable:trig_Executable_execTrig


Faults
                


Fsms
                


Properties Summary
Defined in: dbgexp:ExportP
string:Basic appName  (dbgexp:ExportP:appName)
           NO COMMENTS
dbgexp:Category
          scalar:Bitmask64
category  (dbgexp:ExportP:category)
           The category name. This is the name of the grouping used when calculating the healthscore. If unspecified, the child's class name is used.
mon:Compression
          scalar:Enum8
compression  (dbgexp:ExportP:compression)
           The compression format for data export. The format can either be gzip or no compression.
scalar:Date endTime  (dbgexp:ExportP:endTime)
           NO COMMENTS
scalar:Bool exportToController  (dbgexp:ExportP:exportToController)
          
mon:MaximumRetryCount
          scalar:Uint32
maximumRetryCount  (dbgexp:ExportP:maximumRetryCount)
           The maximum retry count for data export.
scalar:Date startTime  (dbgexp:ExportP:startTime)
           NO COMMENTS
scalar:Bool upgradeLogs  (dbgexp:ExportP:upgradeLogs)
           NO COMMENTS
string:Basic vendorName  (dbgexp:ExportP:vendorName)
           The SFP transceiver vendor name (ASCII).
Defined in: trig:Executable
trig:ExecState
          scalar:Enum8
adminSt  (trig:Executable:adminSt)
           The administrative state of the executable policies.
scalar:Bool internalSource  (trig:Executable:internalSource)
           NO COMMENTS
trig:TriggerCount
          scalar:Uint32
seqNum  (trig:Executable:seqNum)
           An ISIS link-state packet sequence number.
trig:DateTime
          scalar:Date
triggerTime  (trig:Executable:triggerTime)
           null
Defined in: pol:Comp
naming:Descr
          string:Basic
descr  (pol:Comp:descr)
           Specifies the description of a policy component.
Defined in: pol:Obj
naming:Name
          string:Basic
name  (pol:Obj:name)
           Overrides:naming:NamedObject:name
           null
Defined in: naming:NamedObject
naming:NameAlias
          string:Basic
nameAlias  (naming:NamedObject:nameAlias)
           NO COMMENTS
Defined in: mo:TopProps
mo:ModificationChildAction
          scalar:Bitmask32
childAction  (mo:TopProps:childAction)
           Delete or ignore. For internal use only.
reference:BinRef dn  (mo:TopProps:dn)
           A tag or metadata is a non-hierarchical keyword or term assigned to the fabric module.
reference:BinRN rn  (mo:TopProps:rn)
           Identifies an object from its siblings within the context of its parent object. The distinguished name contains a sequence of relative names.
mo:ModificationStatus
          scalar:Bitmask32
status  (mo:TopProps:status)
           The upgrade status. This property is for internal use only.
Properties Detail

adminSt

Type: trig:ExecState
Primitive Type: scalar:Enum8

Units: null
Encrypted: false
Access: admin
Category: TopLevelRegular
Property Validators:
    Comments:
The administrative state of the executable policies.
Constants
untriggered 0 No NO COMMENTS
triggered 1 Yes NO COMMENTS
DEFAULT untriggered(0) No NO COMMENTS





appName

Type: string:Basic

Units: null
Encrypted: false
Access: admin
Category: TopLevelRegular
Property Validators:
    Range:  min: "0"  max: "512"
    Comments:
NO COMMENTS



category

Type: dbgexp:Category
Primitive Type: scalar:Bitmask64

Units: null
Encrypted: false
Access: admin
Category: TopLevelRegular
Property Validators:
    Comments:
The category name. This is the name of the grouping used when calculating the healthscore. If unspecified, the child's class name is used.
Constants
forwarding 128ull Forwarding NO COMMENTS
monitoring 16ull Monitoring NO COMMENTS
all 1ull All NO COMMENTS
policy 2ull Policy NO COMMENTS
infra 32ull Infrastructure NO COMMENTS
L4L7 4ull L4L7 NO COMMENTS
stats 64ull Statistics NO COMMENTS
virtualization 8ull Virtualization NO COMMENTS
DEFAULT all(1ull) All NO COMMENTS





childAction

Type: mo:ModificationChildAction
Primitive Type: scalar:Bitmask32

Units: null
Encrypted: false
Access: implicit
Category: TopLevelChildAction
    Comments:
Delete or ignore. For internal use only.
Constants
deleteAll 16384u deleteAll NO COMMENTS
ignore 4096u ignore NO COMMENTS
deleteNonPresent 8192u deleteNonPresent NO COMMENTS
DEFAULT 0 --- This type is used to





compression

Type: mon:Compression
Primitive Type: scalar:Enum8

Units: null
Encrypted: false
Access: admin
Category: TopLevelRegular
Property Validators:
    Comments:
The compression format for data export. The format can either be gzip or no compression.
Constants
gzip 0 gzip NO COMMENTS
none 1 none NO COMMENTS
DEFAULT gzip(0) gzip NO COMMENTS





descr

Type: naming:Descr
Primitive Type: string:Basic

Like: naming:Described:descr
Units: null
Encrypted: false
Access: admin
Category: TopLevelRegular
Property Validators:
    Range:  min: "0"  max: "128"
        Allowed Chars:
            Regex: [a-zA-Z0-9\\!#$%()*,-./:;@ _{|}~?&+]+
    Comments:
Specifies the description of a policy component.



dn

Type: reference:BinRef

Units: null
Encrypted: false
Access: implicit
Category: TopLevelDn
    Comments:
A tag or metadata is a non-hierarchical keyword or term assigned to the fabric module.



endTime

Type: scalar:Date

Units: null
Encrypted: false
Access: admin
Category: TopLevelRegular
Property Validators:
    Comments:
NO COMMENTS
Constants
unspecified 0ull Unspecified NO COMMENTS
DEFAULT unspecified(0ull) Unspecified NO COMMENTS





exportToController

Type: scalar:Bool

Units: null
Encrypted: false
Access: admin
Category: TopLevelRegular
Property Validators:
    Comments:
Constants
no false --- NO COMMENTS
yes true --- NO COMMENTS
DEFAULT no(false) --- NO COMMENTS





internalSource

Type: scalar:Bool

Units: null
Encrypted: false
Access: implicit
Category: TopLevelRegular
    Comments:
NO COMMENTS
Constants
no false --- NO COMMENTS
yes true --- NO COMMENTS
DEFAULT no(false) --- NO COMMENTS





maximumRetryCount

Type: mon:MaximumRetryCount
Primitive Type: scalar:Uint32

Units: null
Encrypted: false
Access: implicit
Category: TopLevelRegular
    Comments:
The maximum retry count for data export.
Constants
defaultValue 3u --- NO COMMENTS





name

Type: naming:Name
Primitive Type: string:Basic

Overrides:naming:NamedObject:name
Units: null Encrypted: false Access: admin Category: TopLevelRegular Property Validators: Range: min: "0" max: "64" Allowed Chars: Regex: [a-zA-Z0-9_.:-]+
    Comments:
null



nameAlias

Type: naming:NameAlias
Primitive Type: string:Basic

Units: null
Encrypted: false
Access: admin
Category: TopLevelRegular
Property Validators:
    Range:  min: "0"  max: "63"
        Allowed Chars:
            Regex: [a-zA-Z0-9_.-]+
    Comments:
NO COMMENTS



rn

Type: reference:BinRN

Units: null
Encrypted: false
Access: implicit
Category: TopLevelRn
    Comments:
Identifies an object from its siblings within the context of its parent object. The distinguished name contains a sequence of relative names.



seqNum

Type: trig:TriggerCount
Primitive Type: scalar:Uint32

Units: null
Encrypted: false
Access: implicit
Category: TopLevelRegular
    Comments:
An ISIS link-state packet sequence number.
Constants
defaultValue 0u --- NO COMMENTS





startTime

Type: scalar:Date

Units: null
Encrypted: false
Access: admin
Category: TopLevelRegular
Property Validators:
    Comments:
NO COMMENTS
Constants
unspecified 0ull Unspecified NO COMMENTS
DEFAULT unspecified(0ull) Unspecified NO COMMENTS





status

Type: mo:ModificationStatus
Primitive Type: scalar:Bitmask32

Units: null
Encrypted: false
Access: implicit
Category: TopLevelStatus
    Comments:
The upgrade status. This property is for internal use only.
Constants
created 2u created In a setter method: specifies that an object should be created. An error is returned if the object already exists.
In the return value of a setter method: indicates that an object has been created.
modified 4u modified In a setter method: specifies that an object should be modified
In the return value of a setter method: indicates that an object has been modified.
deleted 8u deleted In a setter method: specifies that an object should be deleted.
In the return value of a setter method: indicates that an object has been deleted.
DEFAULT 0 --- This type controls the life cycle of objects passed in the XML API.

When used in a setter method (such as configConfMo), the ModificationStatus specifies whether an object should be created, modified, deleted or removed.
In the return value of a setter method, the ModificationStatus indicates the actual operation that was performed. For example, the ModificationStatus is set to "created" if the object was created. The ModificationStatus is not set if the object was neither created, modified, deleted or removed.

When invoking a setter method, the ModificationStatus is optional:
If a setter method such as configConfMo is invoked and the ModificationStatus is not set, the system automatically determines if the object should be created or modified.






triggerTime

Type: trig:DateTime
Primitive Type: scalar:Date

Units: null
Encrypted: false
Access: implicit
Category: TopLevelRegular
    Comments:
null



upgradeLogs

Type: scalar:Bool

Units: null
Encrypted: false
Access: admin
Category: TopLevelRegular
Property Validators:
    Comments:
NO COMMENTS
Constants
no false --- NO COMMENTS
yes true --- NO COMMENTS
DEFAULT no(false) --- NO COMMENTS





vendorName

Type: string:Basic

Units: null
Encrypted: false
Access: admin
Category: TopLevelRegular
Property Validators:
    Range:  min: "0"  max: "512"
    Comments:
The SFP transceiver vendor name (ASCII).