Class dbgexp:CoreP (CONCRETE)

Class ID:4111
Class Label: Core Export Policy
Encrypted: false - Exportable: true - Persistent: true - Configurable: true - Subject to Quota: Disabled - Abstraction Layer: Ambiguous Placement in the Model
Write Access: [admin]
Read Access: [admin, fabric-connectivity-l1, fabric-connectivity-l2, fabric-connectivity-l3, fabric-equipment, fabric-protocol-l1, fabric-protocol-l2, fabric-protocol-l3]
Creatable/Deletable: yes (see Container Mos for details)
Semantic Scope: Fabric
Semantic Scope Evaluation Rule: Parent
Monitoring Policy Source: Parent
Monitoring Flags : [ IsObservable: true, HasStats: false, HasFaults: true, HasHealth: true, HasEventRules: false ]

The core policy provides a core file report containing data about the system and the component at the time of the failure.

Naming Rules
RN FORMAT: coreexp-{name}

    [1] PREFIX=coreexp- PROPERTY = name




DN FORMAT: 

[1] uni/fabric/coreexp-{name}

                


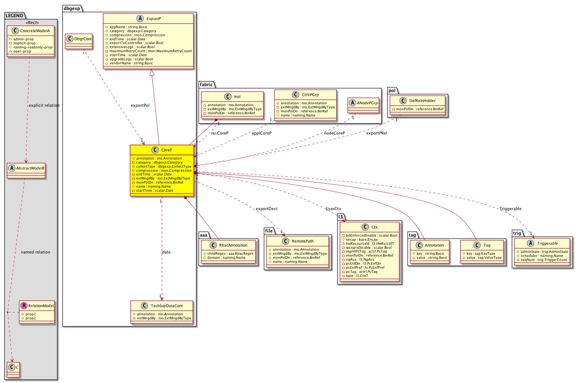
Diagram

Super Mo: dbgexp:ExportP,
Container Mos: fabric:Inst (deletable:yes),
Contained Mos: aaa:RbacAnnotation, tag:Annotation, tag:Tag,
Relations From: fabric:CtrlrPGrp, pol:DefRelnHolder, dbgexp:DbgrCont, fabric:ANodePGrp,
Relations To: dbgexp:TechSupDataCont, file:RemotePath, l3:Ctx, trig:Triggerable,
Relations: dbgexp:RsData, dbgexp:RsExportDest, dbgexp:RsUserCtx, dbgexp:RtApplCoreP, dbgexp:RtExportPRel, dbgexp:RtExportPol, dbgexp:RtNodeCoreP, dbgexp:RtResCoreP, trig:RsTriggerable,


Containers Hierarchies
[V] top:Root  This class represents the root element in the object hierarchy. All managed objects in the system are descendants of the Root element.
 ├
[V] fabric:Topology The root for IFC topology.
 
 ├
[V] fabric:Pod A pod.
 
 
 ├
[V] fabric:Node The root node for the APIC.
 
 
 
 ├
[V] ctx:Local The local Context.
 
 
 
 
 ├
[V] ctx:Application The context application.
 
 
 
 
 
 ├
[V] pol:Uni Represents policy definition/resolution universe.
 
 
 
 
 
 
 ├
[V] fabric:Inst A container object for fabric policies.
 
 
 
 
 
 
 
 ├
[V] dbgexp:CoreP The core policy provides a core file report containing data about the system and the component at the time of the failure.
[V] top:Root  This class represents the root element in the object hierarchy. All managed objects in the system are descendants of the Root element.
 ├
[V] pol:Uni Represents policy definition/resolution universe.
 
 ├
[V] fabric:Inst A container object for fabric policies.
 
 
 ├
[V] dbgexp:CoreP The core policy provides a core file report containing data about the system and the component at the time of the failure.


Contained Hierarchy
[V] dbgexp:CoreP The core policy provides a core file report containing data about the system and the component at the time of the failure.
 ├
[V] aaa:RbacAnnotation  RbacAnnotation is used for capturing rbac properties of any apic object Objects can append rbacannotations as Object->RbacAnnotation which is then checked for domain eligibility
 ├
[V] dbgexp:RsData A source relation to the tech support data to be collected.
 
 ├
[V] aaa:RbacAnnotation  RbacAnnotation is used for capturing rbac properties of any apic object Objects can append rbacannotations as Object->RbacAnnotation which is then checked for domain eligibility
 
 ├
[V] fault:Counts An immutable object that provides the number of critical, major, minor, and warning faults raised on its parent object and its subtree.
 
 ├
[V] fault:Inst Contains detailed information of a fault. This object is attached as a child of the object on which the fault condition occurred. One instance object is created for each fault condition of the parent object. A fault instance object is identified by a fault code.
 
 
 ├
[V] aaa:RbacAnnotation  RbacAnnotation is used for capturing rbac properties of any apic object Objects can append rbacannotations as Object->RbacAnnotation which is then checked for domain eligibility
 
 
 ├
[V] tag:Annotation 
 
 
 ├
[V] tag:Tag 
 
 ├
[V] health:Inst A base class for a health score instance.(Switch only)
 
 ├
[V] tag:Annotation 
 
 ├
[V] tag:Tag 
 ├
[V] dbgexp:RsExportDest A source relation to the remote destination path parameters for the data export.
 
 ├
[V] aaa:RbacAnnotation  RbacAnnotation is used for capturing rbac properties of any apic object Objects can append rbacannotations as Object->RbacAnnotation which is then checked for domain eligibility
 
 ├
[V] fault:Counts An immutable object that provides the number of critical, major, minor, and warning faults raised on its parent object and its subtree.
 
 ├
[V] fault:Inst Contains detailed information of a fault. This object is attached as a child of the object on which the fault condition occurred. One instance object is created for each fault condition of the parent object. A fault instance object is identified by a fault code.
 
 
 ├
[V] aaa:RbacAnnotation  RbacAnnotation is used for capturing rbac properties of any apic object Objects can append rbacannotations as Object->RbacAnnotation which is then checked for domain eligibility
 
 
 ├
[V] tag:Annotation 
 
 
 ├
[V] tag:Tag 
 
 ├
[V] health:Inst A base class for a health score instance.(Switch only)
 
 ├
[V] tag:Annotation 
 
 ├
[V] tag:Tag 
 ├
[V] dbgexp:RsUserCtx A source relation to the tenant context information.
 
 ├
[V] aaa:RbacAnnotation  RbacAnnotation is used for capturing rbac properties of any apic object Objects can append rbacannotations as Object->RbacAnnotation which is then checked for domain eligibility
 
 ├
[V] fault:Counts An immutable object that provides the number of critical, major, minor, and warning faults raised on its parent object and its subtree.
 
 ├
[V] fault:Inst Contains detailed information of a fault. This object is attached as a child of the object on which the fault condition occurred. One instance object is created for each fault condition of the parent object. A fault instance object is identified by a fault code.
 
 
 ├
[V] aaa:RbacAnnotation  RbacAnnotation is used for capturing rbac properties of any apic object Objects can append rbacannotations as Object->RbacAnnotation which is then checked for domain eligibility
 
 
 ├
[V] tag:Annotation 
 
 
 ├
[V] tag:Tag 
 
 ├
[V] health:Inst A base class for a health score instance.(Switch only)
 
 ├
[V] tag:Annotation 
 
 ├
[V] tag:Tag 
 ├
[V] dbgexp:RtApplCoreP A target relation to the core policy.
 ├
[V] dbgexp:RtExportPRel A target relation to the core policy.
 ├
[V] dbgexp:RtExportPol A target relation to the data export policy.
 ├
[V] dbgexp:RtNodeCoreP A target relation to the core policy.
 ├
[V] dbgexp:RtResCoreP A target relation to the core policy.
 ├
[V] fault:Counts An immutable object that provides the number of critical, major, minor, and warning faults raised on its parent object and its subtree.
 ├
[V] fault:Delegate Exposes internal faults to the user. A fault delegate object can be defined on IFC (for example, for an endpoint group) and when the fault is raised (for example, under an endpoint policy on a switch), a fault delegate object is created on IFC under the specified object. A fault delegate object follows the lifecycle of the original fault instance object, being created, modified, or deleted based on the changes of the original fault.
 ├
[V] fault:Inst Contains detailed information of a fault. This object is attached as a child of the object on which the fault condition occurred. One instance object is created for each fault condition of the parent object. A fault instance object is identified by a fault code.
 
 ├
[V] aaa:RbacAnnotation  RbacAnnotation is used for capturing rbac properties of any apic object Objects can append rbacannotations as Object->RbacAnnotation which is then checked for domain eligibility
 
 ├
[V] tag:Annotation 
 
 ├
[V] tag:Tag 
 ├
[V] health:Inst A base class for a health score instance.(Switch only)
 ├
[V] tag:Annotation 
 ├
[V] tag:Tag 
 ├
[V] trig:RsTriggerable A source relation to the container for a triggerable object.
 
 ├
[V] aaa:RbacAnnotation  RbacAnnotation is used for capturing rbac properties of any apic object Objects can append rbacannotations as Object->RbacAnnotation which is then checked for domain eligibility
 
 ├
[V] fault:Counts An immutable object that provides the number of critical, major, minor, and warning faults raised on its parent object and its subtree.
 
 ├
[V] fault:Inst Contains detailed information of a fault. This object is attached as a child of the object on which the fault condition occurred. One instance object is created for each fault condition of the parent object. A fault instance object is identified by a fault code.
 
 
 ├
[V] aaa:RbacAnnotation  RbacAnnotation is used for capturing rbac properties of any apic object Objects can append rbacannotations as Object->RbacAnnotation which is then checked for domain eligibility
 
 
 ├
[V] tag:Annotation 
 
 
 ├
[V] tag:Tag 
 
 ├
[V] health:Inst A base class for a health score instance.(Switch only)
 
 ├
[V] tag:Annotation 
 
 ├
[V] tag:Tag 


Inheritance
[V] naming:NamedObject An abstract base class for an object that contains a name.
 ├
[V] pol:Obj Represents a generic policy object.
 
 ├
[V] pol:Comp Represents a policy component. This object is part of the policy definition.
 
 
 ├
[V] trig:Executable The container for executable policies.
 
 
 
 ├
[V] dbgexp:ExportP The data export policy creates an archive containing configuration information, logs and diagnostic data that will help TAC with troubleshooting and resolving a technical issue. This is an abstract class for technical support and core policies.
 
 
 
 
 ├
[V] dbgexp:CoreP The core policy provides a core file report containing data about the system and the component at the time of the failure.


Events
                trig:Executable:trig_Executable_execTrig
dbgexp:CoreP:creation__dbgexp_CoreP
dbgexp:CoreP:modification__dbgexp_CoreP
dbgexp:CoreP:deletion__dbgexp_CoreP


Faults
                


Fsms
                


Properties Summary
Defined in: dbgexp:CoreP
mo:Annotation
          string:Basic
annotation  (dbgexp:CoreP:annotation)
           NO COMMENTS
dbgexp:Category
          scalar:Bitmask64
category  (dbgexp:CoreP:category)
           Overrides:dbgexp:ExportP:category
           The category name. This is the name of the grouping used when calculating the healthscore. If unspecified, the child's class name is used.
dbgexp:CollectType
          scalar:Enum8
collectType  (dbgexp:CoreP:collectType)
           The collection type for the core file.
mon:Compression
          scalar:Enum8
compression  (dbgexp:CoreP:compression)
           Overrides:dbgexp:ExportP:compression
           The compression format for core files. The format can either be gzip or no compression.
scalar:Date endTime  (dbgexp:CoreP:endTime)
           Overrides:dbgexp:ExportP:endTime
           NO COMMENTS
mo:ExtMngdByType
          scalar:Bitmask32
extMngdBy  (dbgexp:CoreP:extMngdBy)
           NO COMMENTS
reference:BinRef monPolDn  (dbgexp:CoreP:monPolDn)
           The monitoring policy attached to this observable object.
naming:Name
          string:Basic
name  (dbgexp:CoreP:name)
           Overrides:pol:Obj:name | naming:NamedObject:name
           The name of the core file export policy.
scalar:Date startTime  (dbgexp:CoreP:startTime)
           Overrides:dbgexp:ExportP:startTime
           NO COMMENTS
Defined in: dbgexp:ExportP
string:Basic appName  (dbgexp:ExportP:appName)
           NO COMMENTS
scalar:Bool exportToController  (dbgexp:ExportP:exportToController)
          
mon:MaximumRetryCount
          scalar:Uint32
maximumRetryCount  (dbgexp:ExportP:maximumRetryCount)
           The maximum retry count for data export.
scalar:Bool upgradeLogs  (dbgexp:ExportP:upgradeLogs)
           NO COMMENTS
string:Basic vendorName  (dbgexp:ExportP:vendorName)
           The SFP transceiver vendor name (ASCII).
Defined in: trig:Executable
trig:ExecState
          scalar:Enum8
adminSt  (trig:Executable:adminSt)
           The administrative state of the executable policies.
scalar:Bool internalSource  (trig:Executable:internalSource)
           NO COMMENTS
trig:TriggerCount
          scalar:Uint32
seqNum  (trig:Executable:seqNum)
           An ISIS link-state packet sequence number.
trig:DateTime
          scalar:Date
triggerTime  (trig:Executable:triggerTime)
           null
Defined in: pol:Comp
naming:Descr
          string:Basic
descr  (pol:Comp:descr)
           Specifies the description of a policy component.
Defined in: naming:NamedObject
naming:NameAlias
          string:Basic
nameAlias  (naming:NamedObject:nameAlias)
           NO COMMENTS
Defined in: mo:Ownable
scalar:Uint16 uid  (mo:Ownable:uid)
           A unique identifier for this object.
Defined in: mo:Resolvable
mo:Owner
          scalar:Enum8
lcOwn  (mo:Resolvable:lcOwn)
           A value that indicates how this object was created. For internal use only.
Defined in: mo:TopProps
mo:ModificationChildAction
          scalar:Bitmask32
childAction  (mo:TopProps:childAction)
           Delete or ignore. For internal use only.
reference:BinRef dn  (mo:TopProps:dn)
           A tag or metadata is a non-hierarchical keyword or term assigned to the fabric module.
reference:BinRN rn  (mo:TopProps:rn)
           Identifies an object from its siblings within the context of its parent object. The distinguished name contains a sequence of relative names.
mo:ModificationStatus
          scalar:Bitmask32
status  (mo:TopProps:status)
           The upgrade status. This property is for internal use only.
Defined in: mo:Modifiable
mo:TStamp
          scalar:Date
modTs  (mo:Modifiable:modTs)
           The time when this object was last modified.
Properties Detail

adminSt

Type: trig:ExecState
Primitive Type: scalar:Enum8

Units: null
Encrypted: false
Access: admin
Category: TopLevelRegular
Property Validators:
    Comments:
The administrative state of the executable policies.
Constants
untriggered 0 No NO COMMENTS
triggered 1 Yes NO COMMENTS
DEFAULT untriggered(0) No NO COMMENTS





annotation

Type: mo:Annotation
Primitive Type: string:Basic

Units: null
Encrypted: false
Access: admin
Category: TopLevelRegular
Property Validators:
    Range:  min: "0"  max: "128"
        Allowed Chars:
            Regex: [a-zA-Z0-9_.:-]+
    Comments:
NO COMMENTS



appName

Type: string:Basic

Units: null
Encrypted: false
Access: admin
Category: TopLevelRegular
Property Validators:
    Range:  min: "0"  max: "512"
    Comments:
NO COMMENTS



category

Type: dbgexp:Category
Primitive Type: scalar:Bitmask64

Overrides:dbgexp:ExportP:category
Units: null Encrypted: false Access: implicit Category: TopLevelRegular
    Comments:
The category name. This is the name of the grouping used when calculating the healthscore. If unspecified, the child's class name is used.
Constants
forwarding 128ull Forwarding NO COMMENTS
monitoring 16ull Monitoring NO COMMENTS
all 1ull All NO COMMENTS
policy 2ull Policy NO COMMENTS
infra 32ull Infrastructure NO COMMENTS
L4L7 4ull L4L7 NO COMMENTS
stats 64ull Statistics NO COMMENTS
virtualization 8ull Virtualization NO COMMENTS
DEFAULT all(1ull) All NO COMMENTS





childAction

Type: mo:ModificationChildAction
Primitive Type: scalar:Bitmask32

Units: null
Encrypted: false
Access: implicit
Category: TopLevelChildAction
    Comments:
Delete or ignore. For internal use only.
Constants
deleteAll 16384u deleteAll NO COMMENTS
ignore 4096u ignore NO COMMENTS
deleteNonPresent 8192u deleteNonPresent NO COMMENTS
DEFAULT 0 --- This type is used to





collectType

Type: dbgexp:CollectType
Primitive Type: scalar:Enum8

Units: null
Encrypted: false
Access: admin
Category: TopLevelRegular
Property Validators:
    Comments:
The collection type for the core file.
Constants
techSup 1 Core and TechSupport NO COMMENTS
coreOnly 2 Core Only NO COMMENTS
DEFAULT coreOnly(2) Core Only NO COMMENTS





compression

Type: mon:Compression
Primitive Type: scalar:Enum8

Overrides:dbgexp:ExportP:compression
Units: null Encrypted: false Access: admin Category: TopLevelRegular Property Validators:
    Comments:
The compression format for core files. The format can either be gzip or no compression.
Constants
gzip 0 gzip NO COMMENTS
none 1 none NO COMMENTS
DEFAULT none(1) none NO COMMENTS





descr

Type: naming:Descr
Primitive Type: string:Basic

Like: naming:Described:descr
Units: null
Encrypted: false
Access: admin
Category: TopLevelRegular
Property Validators:
    Range:  min: "0"  max: "128"
        Allowed Chars:
            Regex: [a-zA-Z0-9\\!#$%()*,-./:;@ _{|}~?&+]+
    Comments:
Specifies the description of a policy component.



dn

Type: reference:BinRef

Units: null
Encrypted: false
Access: implicit
Category: TopLevelDn
    Comments:
A tag or metadata is a non-hierarchical keyword or term assigned to the fabric module.



endTime

Type: scalar:Date

Overrides:dbgexp:ExportP:endTime
Units: null Encrypted: false Access: implicit Category: TopLevelRegular
    Comments:
NO COMMENTS
Constants
unspecified 0ull Unspecified NO COMMENTS
DEFAULT unspecified(0ull) Unspecified NO COMMENTS





exportToController

Type: scalar:Bool

Units: null
Encrypted: false
Access: admin
Category: TopLevelRegular
Property Validators:
    Comments:
Constants
no false --- NO COMMENTS
yes true --- NO COMMENTS
DEFAULT no(false) --- NO COMMENTS





extMngdBy

Type: mo:ExtMngdByType
Primitive Type: scalar:Bitmask32

Units: null
Encrypted: false
Access: implicit
Category: TopLevelRegular
    Comments:
NO COMMENTS
Constants
undefined 0u undefined NO COMMENTS
msc 1u msc NO COMMENTS
DEFAULT undefined(0u) undefined NO COMMENTS





internalSource

Type: scalar:Bool

Units: null
Encrypted: false
Access: implicit
Category: TopLevelRegular
    Comments:
NO COMMENTS
Constants
no false --- NO COMMENTS
yes true --- NO COMMENTS
DEFAULT no(false) --- NO COMMENTS





lcOwn

Type: mo:Owner
Primitive Type: scalar:Enum8

Units: null
Encrypted: false
Access: implicit
Category: TopLevelRegular
    Comments:
A value that indicates how this object was created. For internal use only.
Constants
local 0 Local NO COMMENTS
policy 1 Policy NO COMMENTS
replica 2 Replica NO COMMENTS
resolveOnBehalf 3 ResolvedOnBehalf NO COMMENTS
implicit 4 Implicit NO COMMENTS
DEFAULT local(0) Local NO COMMENTS





maximumRetryCount

Type: mon:MaximumRetryCount
Primitive Type: scalar:Uint32

Units: null
Encrypted: false
Access: implicit
Category: TopLevelRegular
    Comments:
The maximum retry count for data export.
Constants
defaultValue 3u --- NO COMMENTS





modTs

Type: mo:TStamp
Primitive Type: scalar:Date

Units: null
Encrypted: false
Access: implicit
Category: TopLevelRegular
    Comments:
The time when this object was last modified.
Constants
never 0ull never NO COMMENTS
DEFAULT never(0ull) never NO COMMENTS





monPolDn

Type: reference:BinRef

Units: null
Encrypted: false
Access: implicit
Category: TopLevelRegular
    Comments:
The monitoring policy attached to this observable object.



name

Type: naming:Name
Primitive Type: string:Basic

Overrides:pol:Obj:name  |  naming:NamedObject:name
Units: null Encrypted: false Naming Property -- [NAMING RULES] Access: naming Category: TopLevelRegular Property Validators: Range: min: "1" max: "64" Allowed Chars: Regex: [a-zA-Z0-9_.:-]+
    Comments:
The name of the core file export policy.



nameAlias

Type: naming:NameAlias
Primitive Type: string:Basic

Units: null
Encrypted: false
Access: admin
Category: TopLevelRegular
Property Validators:
    Range:  min: "0"  max: "63"
        Allowed Chars:
            Regex: [a-zA-Z0-9_.-]+
    Comments:
NO COMMENTS



rn

Type: reference:BinRN

Units: null
Encrypted: false
Access: implicit
Category: TopLevelRn
    Comments:
Identifies an object from its siblings within the context of its parent object. The distinguished name contains a sequence of relative names.



seqNum

Type: trig:TriggerCount
Primitive Type: scalar:Uint32

Units: null
Encrypted: false
Access: implicit
Category: TopLevelRegular
    Comments:
An ISIS link-state packet sequence number.
Constants
defaultValue 0u --- NO COMMENTS





startTime

Type: scalar:Date

Overrides:dbgexp:ExportP:startTime
Units: null Encrypted: false Access: implicit Category: TopLevelRegular
    Comments:
NO COMMENTS
Constants
unspecified 0ull Unspecified NO COMMENTS
DEFAULT unspecified(0ull) Unspecified NO COMMENTS





status

Type: mo:ModificationStatus
Primitive Type: scalar:Bitmask32

Units: null
Encrypted: false
Access: implicit
Category: TopLevelStatus
    Comments:
The upgrade status. This property is for internal use only.
Constants
created 2u created In a setter method: specifies that an object should be created. An error is returned if the object already exists.
In the return value of a setter method: indicates that an object has been created.
modified 4u modified In a setter method: specifies that an object should be modified
In the return value of a setter method: indicates that an object has been modified.
deleted 8u deleted In a setter method: specifies that an object should be deleted.
In the return value of a setter method: indicates that an object has been deleted.
DEFAULT 0 --- This type controls the life cycle of objects passed in the XML API.

When used in a setter method (such as configConfMo), the ModificationStatus specifies whether an object should be created, modified, deleted or removed.
In the return value of a setter method, the ModificationStatus indicates the actual operation that was performed. For example, the ModificationStatus is set to "created" if the object was created. The ModificationStatus is not set if the object was neither created, modified, deleted or removed.

When invoking a setter method, the ModificationStatus is optional:
If a setter method such as configConfMo is invoked and the ModificationStatus is not set, the system automatically determines if the object should be created or modified.






triggerTime

Type: trig:DateTime
Primitive Type: scalar:Date

Units: null
Encrypted: false
Access: implicit
Category: TopLevelRegular
    Comments:
null



uid

Type: scalar:Uint16

Units: null
Encrypted: false
Access: implicit
Category: TopLevelRegular
    Comments:
A unique identifier for this object.



upgradeLogs

Type: scalar:Bool

Units: null
Encrypted: false
Access: admin
Category: TopLevelRegular
Property Validators:
    Comments:
NO COMMENTS
Constants
no false --- NO COMMENTS
yes true --- NO COMMENTS
DEFAULT no(false) --- NO COMMENTS





vendorName

Type: string:Basic

Units: null
Encrypted: false
Access: admin
Category: TopLevelRegular
Property Validators:
    Range:  min: "0"  max: "512"
    Comments:
The SFP transceiver vendor name (ASCII).