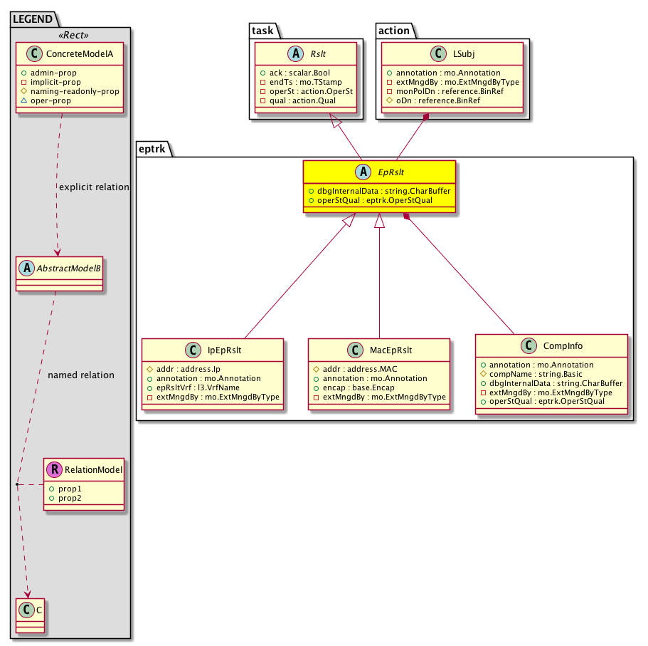
Class eptrk:EpRslt (ABSTRACT)

Class ID:5703
Class Label: EP Tracking Result
Encrypted: false - Exportable: false - Persistent: true - Configurable: true - Subject to Quota: Disabled - Abstraction Layer: Concrete Model
Write Access: [admin, fabric-protocol-util, tenant-ext-connectivity-util, tenant-protocol-util]
Read Access: [admin, fabric-protocol-util, tenant-ext-connectivity-util, tenant-protocol-util]
Creatable/Deletable: yes (see Container Mos for details)
Semantic Scope: Fabric
Semantic Scope Evaluation Rule: Subclasses
Monitoring Policy Source: Parent
Monitoring Flags : [ IsObservable: false, HasStats: false, HasFaults: false, HasHealth: false, HasEventRules: false ]



Naming Rules


DN FORMAT: 

[0] topology/pod-{id}/node-{id}/sys/action/lsubj-{[oDn]}/

[1] sys/action/lsubj-{[oDn]}/

                


Diagram

Super Mo: task:Rslt,
Sub Mos: eptrk:IpEpRslt, eptrk:MacEpRslt,
Container Mos: action:LSubj (deletable:yes),
Contained Mos: eptrk:CompInfo,


Inheritance
[V] pol:ComplElem Represents a policy compliance metric element.
 ├
[V] action:Inst The action instance.
 
 ├
[V] action:LInst The local instance.
 
 
 ├
[V] task:Rslt A task result.
 
 
 
 ├
[V] eptrk:EpRslt 
 
 
 
 
 ├
[V] eptrk:IpEpRslt 
 
 
 
 
 ├
[V] eptrk:MacEpRslt 


Events
                


Faults
                


Fsms
                


Properties Summary
Defined in: eptrk:EpRslt
string:CharBuffer dbgInternalData  (eptrk:EpRslt:dbgInternalData)
          
eptrk:OperStQual
          scalar:Enum8
operStQual  (eptrk:EpRslt:operStQual)
           The chassis operational status qualifier.
Defined in: task:Rslt
scalar:Bool ack  (task:Rslt:ack)
           The acknowledgement status of the fault. If a fault is acknowledged and cleared, it is immediately deleted. If a fault is not acknowledged and cleared, it is deleted after the retention interval.
mo:TStamp
          scalar:Date
endTs  (task:Rslt:endTs)
           The date and time when the task ended.
action:OperSt
          scalar:Enum8
operSt  (task:Rslt:operSt)
           The runtime state of the object or policy.
action:Qual
          string:Basic
qual  (task:Rslt:qual)
           The qualifier for the component status.
Defined in: action:LInst
action:Descr
          string:Basic
descr  (action:LInst:descr)
           Overrides:action:Inst:descr
          
mo:MoClassId peerClassId  (action:LInst:peerClassId)
           The BGP neighbor.
action:RetentionSize
          scalar:Uint16
rSz  (action:LInst:rSz)
           The retention size of the task results.
action:RetentionTime
          scalar:Time
rTm  (action:LInst:rTm)
           The retention time of the task results.
action:Type
          scalar:Enum8
type  (action:LInst:type)
           The specific type of the object or component.
Defined in: action:Inst
mo:TStamp
          scalar:Date
startTs  (action:Inst:startTs)
           The date and time when the task began.
Defined in: mo:TopProps
mo:ModificationChildAction
          scalar:Bitmask32
childAction  (mo:TopProps:childAction)
           Delete or ignore. For internal use only.
reference:BinRef dn  (mo:TopProps:dn)
           A tag or metadata is a non-hierarchical keyword or term assigned to the fabric module.
reference:BinRN rn  (mo:TopProps:rn)
           Identifies an object from its siblings within the context of its parent object. The distinguished name contains a sequence of relative names.
mo:ModificationStatus
          scalar:Bitmask32
status  (mo:TopProps:status)
           The upgrade status. This property is for internal use only.
Properties Detail

ack

Type: scalar:Bool

Units: null
Encrypted: false
Access: admin
Category: TopLevelRegular
Property Validators:
    Comments:
The acknowledgement status of the fault. If a fault is acknowledged and cleared, it is immediately deleted. If a fault is not acknowledged and cleared, it is deleted after the retention interval.
Constants
no false --- NO COMMENTS
yes true --- NO COMMENTS
DEFAULT no(false) --- NO COMMENTS





childAction

Type: mo:ModificationChildAction
Primitive Type: scalar:Bitmask32

Units: null
Encrypted: false
Access: implicit
Category: TopLevelChildAction
    Comments:
Delete or ignore. For internal use only.
Constants
deleteAll 16384u deleteAll NO COMMENTS
ignore 4096u ignore NO COMMENTS
deleteNonPresent 8192u deleteNonPresent NO COMMENTS
DEFAULT 0 --- This type is used to





dbgInternalData

Type: string:CharBuffer

Units: null
Encrypted: false
Access: admin
Category: TopLevelRegular
Property Validators:
    Comments:



descr

Type: action:Descr
Primitive Type: string:Basic

Overrides:action:Inst:descr
Units: null Encrypted: false Access: admin Category: TopLevelRegular Property Validators: Range: min: "0" max: "128" Allowed Chars: Regex: [a-zA-Z0-9\\!#$%()*,-./:;@ _{|}~?&+]+
    Comments:



dn

Type: reference:BinRef

Units: null
Encrypted: false
Access: implicit
Category: TopLevelDn
    Comments:
A tag or metadata is a non-hierarchical keyword or term assigned to the fabric module.



endTs

Type: mo:TStamp
Primitive Type: scalar:Date

Units: null
Encrypted: false
Access: implicit
Category: TopLevelRegular
    Comments:
The date and time when the task ended.
Constants
never 0ull never NO COMMENTS
DEFAULT never(0ull) never NO COMMENTS





operSt

Type: action:OperSt
Primitive Type: scalar:Enum8

Units: null
Encrypted: false
Access: implicit
Category: TopLevelRegular
    Comments:
The runtime state of the object or policy.
Constants
scheduled 0 Scheduled NO COMMENTS
processing 1 Processing NO COMMENTS
completed 2 Completed NO COMMENTS
cancelled 3 Cancelled NO COMMENTS
failed 4 Failed NO COMMENTS
indeterminate 5 Indeterminate NO COMMENTS
suspended 6 Suspended NO COMMENTS
crashsuspect 7 Crash-Suspect NO COMMENTS
ready 8 Ready NO COMMENTS
DEFAULT scheduled(0) Scheduled NO COMMENTS





operStQual

Type: eptrk:OperStQual
Primitive Type: scalar:Enum8

Units: null
Encrypted: false
Access: admin
Category: TopLevelRegular
Property Validators:
    Comments:
The chassis operational status qualifier.
Constants
ok 1 Success Endpoint succesfully installed at all layers
cp-fail 2 Control Plane failure Control plane failure
dp-fail 3 Data Plane failure Data plane failure
lc-out-of-sync 4 LC out of Sync LC out of sync
pol-absent 5 Policy not present Policy absent
DEFAULT ok(1) Success Endpoint succesfully installed at all layers





peerClassId

Type: mo:MoClassId

Units: null
Encrypted: false
Access: implicit
Category: TopLevelRegular
    Comments:
The BGP neighbor.
Constants
unspecified 0u --- NO COMMENTS
recoveryResShTask 10000u --- NO COMMENTS
recoveryPmCfgShTask 10001u --- NO COMMENTS
recoveryIdShContTask 10002u --- NO COMMENTS
infraSpineAccNodePGrp 10003u --- NO COMMENTS
infraRsSpineCoppProfile 10004u --- NO COMMENTS
coppRtSpineCoppProfile 10005u --- NO COMMENTS
infraRsLeafCoppProfile 10006u --- NO COMMENTS
coppRtLeafCoppProfile 10007u --- NO COMMENTS
infraRsSpineAccNodePGrp 10008u --- NO COMMENTS
infraRtSpineAccNodePGrp 10009u --- NO COMMENTS
fabricInfrP 1000u --- NO COMMENTS
coppAProfile 10010u --- NO COMMENTS
coppLeafProfile 10011u --- NO COMMENTS
coppSpineProfile 10012u --- NO COMMENTS
coppACustomValues 10013u --- NO COMMENTS
coppLeafGen1CustomValues 10014u --- NO COMMENTS
coppSpineGen1CustomValues 10015u --- NO COMMENTS
compPendResEpCont 10016u --- NO COMMENTS
compPendEp 10017u --- NO COMMENTS
vzInheritedDef 10018u --- NO COMMENTS
fvSecInheritanceCont 10019u --- NO COMMENTS
fabricInfrExP 1001u --- NO COMMENTS
fvEPgSecInheritanceCont 10020u --- NO COMMENTS
fvInheritingFrom 10021u --- NO COMMENTS
fvSecInherited 10022u --- NO COMMENTS
fvRsSecInherited 10023u --- NO COMMENTS
fvRtSecInherited 10024u --- NO COMMENTS
fvSecInheritedTask 10025u --- NO COMMENTS
eqptIngrStormUc 10026u --- NO COMMENTS
eqptIngrStormUcHist 10027u --- NO COMMENTS
eqptIngrStormUc5min 10028u --- NO COMMENTS
eqptIngrStormUcHist5min 10029u --- NO COMMENTS
fabricInfrFP 1002u --- NO COMMENTS
eqptIngrStormUc15min 10030u --- NO COMMENTS
eqptIngrStormUcHist15min 10031u --- NO COMMENTS
eqptIngrStormUc1h 10032u --- NO COMMENTS
eqptIngrStormUcHist1h 10033u --- NO COMMENTS
eqptIngrStormUc1d 10034u --- NO COMMENTS
eqptIngrStormUcHist1d 10035u --- NO COMMENTS
eqptIngrStormUc1w 10036u --- NO COMMENTS
eqptIngrStormUcHist1w 10037u --- NO COMMENTS
eqptIngrStormUc1mo 10038u --- NO COMMENTS
eqptIngrStormUcHist1mo 10039u --- NO COMMENTS
fabricDom 1003u --- NO COMMENTS
eqptIngrStormUc1qtr 10040u --- NO COMMENTS
eqptIngrStormUcHist1qtr 10041u --- NO COMMENTS
eqptIngrStormUc1year 10042u --- NO COMMENTS
eqptIngrStormUcHist1year 10043u --- NO COMMENTS
eqptIngrStormBc 10044u --- NO COMMENTS
eqptIngrStormBcHist 10045u --- NO COMMENTS
eqptIngrStormBc5min 10046u --- NO COMMENTS
eqptIngrStormBcHist5min 10047u --- NO COMMENTS
eqptIngrStormBc15min 10048u --- NO COMMENTS
eqptIngrStormBcHist15min 10049u --- NO COMMENTS
fabricInst 1004u --- NO COMMENTS
eqptIngrStormBc1h 10050u --- NO COMMENTS
eqptIngrStormBcHist1h 10051u --- NO COMMENTS
eqptIngrStormBc1d 10052u --- NO COMMENTS
eqptIngrStormBcHist1d 10053u --- NO COMMENTS
eqptIngrStormBc1w 10054u --- NO COMMENTS
eqptIngrStormBcHist1w 10055u --- NO COMMENTS
eqptIngrStormBc1mo 10056u --- NO COMMENTS
eqptIngrStormBcHist1mo 10057u --- NO COMMENTS
eqptIngrStormBc1qtr 10058u --- NO COMMENTS
eqptIngrStormBcHist1qtr 10059u --- NO COMMENTS
fabricDef 1005u --- NO COMMENTS
eqptIngrStormBc1year 10060u --- NO COMMENTS
eqptIngrStormBcHist1year 10061u --- NO COMMENTS
eqptIngrStormMc 10062u --- NO COMMENTS
eqptIngrStormMcHist 10063u --- NO COMMENTS
eqptIngrStormMc5min 10064u --- NO COMMENTS
eqptIngrStormMcHist5min 10065u --- NO COMMENTS
eqptIngrStormMc15min 10066u --- NO COMMENTS
eqptIngrStormMcHist15min 10067u --- NO COMMENTS
eqptIngrStormMc1h 10068u --- NO COMMENTS
eqptIngrStormMcHist1h 10069u --- NO COMMENTS
fabricAPolGrp 1006u --- NO COMMENTS
eqptIngrStormMc1d 10070u --- NO COMMENTS
eqptIngrStormMcHist1d 10071u --- NO COMMENTS
eqptIngrStormMc1w 10072u --- NO COMMENTS
eqptIngrStormMcHist1w 10073u --- NO COMMENTS
eqptIngrStormMc1mo 10074u --- NO COMMENTS
eqptIngrStormMcHist1mo 10075u --- NO COMMENTS
eqptIngrStormMc1qtr 10076u --- NO COMMENTS
eqptIngrStormMcHist1qtr 10077u --- NO COMMENTS
eqptIngrStormMc1year 10078u --- NO COMMENTS
eqptIngrStormMcHist1year 10079u --- NO COMMENTS
fabricALocale 1007u --- NO COMMENTS
recoveryStStCont 10080u --- NO COMMENTS
recoveryStStSh 10081u --- NO COMMENTS
recoveryStStShTask 10082u --- NO COMMENTS
eqptMacsecrxbytes 10083u --- NO COMMENTS
eqptMacsecrxbytesHist 10084u --- NO COMMENTS
eqptMacsecrxbytes5min 10085u --- NO COMMENTS
eqptMacsecrxbytesHist5min 10086u --- NO COMMENTS
eqptMacsecrxbytes15min 10087u --- NO COMMENTS
eqptMacsecrxbytesHist15min 10088u --- NO COMMENTS
eqptMacsecrxbytes1h 10089u --- NO COMMENTS
fabricLocale 1008u --- NO COMMENTS
eqptMacsecrxbytesHist1h 10090u --- NO COMMENTS
eqptMacsecrxbytes1d 10091u --- NO COMMENTS
eqptMacsecrxbytesHist1d 10092u --- NO COMMENTS
eqptMacsecrxbytes1w 10093u --- NO COMMENTS
eqptMacsecrxbytesHist1w 10094u --- NO COMMENTS
eqptMacsecrxbytes1mo 10095u --- NO COMMENTS
eqptMacsecrxbytesHist1mo 10096u --- NO COMMENTS
eqptMacsecrxbytes1qtr 10097u --- NO COMMENTS
eqptMacsecrxbytesHist1qtr 10098u --- NO COMMENTS
eqptMacsecrxbytes1year 10099u --- NO COMMENTS
fabricConnGEp 1009u --- NO COMMENTS
hvsVSpanSessionSrc 100u --- NO COMMENTS
eqptMacsecrxbytesHist1year 10100u --- NO COMMENTS
eqptMacsecrxpkts 10101u --- NO COMMENTS
eqptMacsecrxpktsHist 10102u --- NO COMMENTS
eqptMacsecrxpkts5min 10103u --- NO COMMENTS
eqptMacsecrxpktsHist5min 10104u --- NO COMMENTS
eqptMacsecrxpkts15min 10105u --- NO COMMENTS
eqptMacsecrxpktsHist15min 10106u --- NO COMMENTS
eqptMacsecrxpkts1h 10107u --- NO COMMENTS
eqptMacsecrxpktsHist1h 10108u --- NO COMMENTS
eqptMacsecrxpkts1d 10109u --- NO COMMENTS
fabricPodGEp 1010u --- NO COMMENTS
eqptMacsecrxpktsHist1d 10110u --- NO COMMENTS
eqptMacsecrxpkts1w 10111u --- NO COMMENTS
eqptMacsecrxpktsHist1w 10112u --- NO COMMENTS
eqptMacsecrxpkts1mo 10113u --- NO COMMENTS
eqptMacsecrxpktsHist1mo 10114u --- NO COMMENTS
eqptMacsecrxpkts1qtr 10115u --- NO COMMENTS
eqptMacsecrxpktsHist1qtr 10116u --- NO COMMENTS
eqptMacsecrxpkts1year 10117u --- NO COMMENTS
eqptMacsecrxpktsHist1year 10118u --- NO COMMENTS
eqptMacsectxbytes 10119u --- NO COMMENTS
fabricNodeGEp 1011u --- NO COMMENTS
eqptMacsectxbytesHist 10120u --- NO COMMENTS
eqptMacsectxbytes5min 10121u --- NO COMMENTS
eqptMacsectxbytesHist5min 10122u --- NO COMMENTS
eqptMacsectxbytes15min 10123u --- NO COMMENTS
eqptMacsectxbytesHist15min 10124u --- NO COMMENTS
eqptMacsectxbytes1h 10125u --- NO COMMENTS
eqptMacsectxbytesHist1h 10126u --- NO COMMENTS
eqptMacsectxbytes1d 10127u --- NO COMMENTS
eqptMacsectxbytesHist1d 10128u --- NO COMMENTS
eqptMacsectxbytes1w 10129u --- NO COMMENTS
fabricPortGEp 1012u --- NO COMMENTS
eqptMacsectxbytesHist1w 10130u --- NO COMMENTS
eqptMacsectxbytes1mo 10131u --- NO COMMENTS
eqptMacsectxbytesHist1mo 10132u --- NO COMMENTS
eqptMacsectxbytes1qtr 10133u --- NO COMMENTS
eqptMacsectxbytesHist1qtr 10134u --- NO COMMENTS
eqptMacsectxbytes1year 10135u --- NO COMMENTS
eqptMacsectxbytesHist1year 10136u --- NO COMMENTS
eqptMacsectxpkts 10137u --- NO COMMENTS
eqptMacsectxpktsHist 10138u --- NO COMMENTS
eqptMacsectxpkts5min 10139u --- NO COMMENTS
fabricCardGEp 1013u --- NO COMMENTS
eqptMacsectxpktsHist5min 10140u --- NO COMMENTS
eqptMacsectxpkts15min 10141u --- NO COMMENTS
eqptMacsectxpktsHist15min 10142u --- NO COMMENTS
eqptMacsectxpkts1h 10143u --- NO COMMENTS
eqptMacsectxpktsHist1h 10144u --- NO COMMENTS
eqptMacsectxpkts1d 10145u --- NO COMMENTS
eqptMacsectxpktsHist1d 10146u --- NO COMMENTS
eqptMacsectxpkts1w 10147u --- NO COMMENTS
eqptMacsectxpktsHist1w 10148u --- NO COMMENTS
eqptMacsectxpkts1mo 10149u --- NO COMMENTS
vsvcAProvLbl 1014u --- NO COMMENTS
eqptMacsectxpktsHist1mo 10150u --- NO COMMENTS
eqptMacsectxpkts1qtr 10151u --- NO COMMENTS
eqptMacsectxpktsHist1qtr 10152u --- NO COMMENTS
eqptMacsectxpkts1year 10153u --- NO COMMENTS
eqptMacsectxpktsHist1year 10154u --- NO COMMENTS
rmonIfMacsecrx 10155u --- NO COMMENTS
rmonIfMacsectx 10156u --- NO COMMENTS
coppIf 10157u --- NO COMMENTS
coppRule 10158u --- NO COMMENTS
coppFilter 10159u --- NO COMMENTS
vsvcProvLbl 1015u --- NO COMMENTS
netflowExporterPolHolder 10160u --- NO COMMENTS
fvRsToRemoteNetflowExporterPolDef 10161u --- NO COMMENTS
netflowRtToRemoteNetflowExporterPolDef 10162u --- NO COMMENTS
recoveryPmCfgShContTask 10166u --- NO COMMENTS
fabricNodePublicKey 10167u --- NO COMMENTS
ospfAuthKeyDef 10168u --- NO COMMENTS
l2EpCtrl 10169u --- NO COMMENTS
vsvcAConsLbl 1016u --- NO COMMENTS
infraCPMtuPol 10170u --- NO COMMENTS
coppArpAllow 10171u --- NO COMMENTS
coppArpAllowHist 10172u --- NO COMMENTS
coppArpAllow5min 10173u --- NO COMMENTS
coppArpAllowHist5min 10174u --- NO COMMENTS
coppArpAllow15min 10175u --- NO COMMENTS
coppArpAllowHist15min 10176u --- NO COMMENTS
coppArpAllow1h 10177u --- NO COMMENTS
coppArpAllowHist1h 10178u --- NO COMMENTS
coppArpAllow1d 10179u --- NO COMMENTS
vsvcConsLbl 1017u --- NO COMMENTS
coppArpAllowHist1d 10180u --- NO COMMENTS
coppArpAllow1w 10181u --- NO COMMENTS
coppArpAllowHist1w 10182u --- NO COMMENTS
coppArpAllow1mo 10183u --- NO COMMENTS
coppArpAllowHist1mo 10184u --- NO COMMENTS
coppArpAllow1qtr 10185u --- NO COMMENTS
coppArpAllowHist1qtr 10186u --- NO COMMENTS
coppArpAllow1year 10187u --- NO COMMENTS
coppArpAllowHist1year 10188u --- NO COMMENTS
coppArpDrop 10189u --- NO COMMENTS
polRsClientRel 1018u --- NO COMMENTS
coppArpDropHist 10190u --- NO COMMENTS
coppArpDrop5min 10191u --- NO COMMENTS
coppArpDropHist5min 10192u --- NO COMMENTS
coppArpDrop15min 10193u --- NO COMMENTS
coppArpDropHist15min 10194u --- NO COMMENTS
coppArpDrop1h 10195u --- NO COMMENTS
coppArpDropHist1h 10196u --- NO COMMENTS
coppArpDrop1d 10197u --- NO COMMENTS
coppArpDropHist1d 10198u --- NO COMMENTS
coppArpDrop1w 10199u --- NO COMMENTS
dhcpRtClientRel 1019u --- NO COMMENTS
hvsVSpanSession 101u --- NO COMMENTS
coppArpDropHist1w 10200u --- NO COMMENTS
coppArpDrop1mo 10201u --- NO COMMENTS
coppArpDropHist1mo 10202u --- NO COMMENTS
coppArpDrop1qtr 10203u --- NO COMMENTS
coppArpDropHist1qtr 10204u --- NO COMMENTS
coppArpDrop1year 10205u --- NO COMMENTS
coppArpDropHist1year 10206u --- NO COMMENTS
coppOspfAllow 10207u --- NO COMMENTS
coppOspfAllowHist 10208u --- NO COMMENTS
coppOspfAllow5min 10209u --- NO COMMENTS
polRsNodeident 1020u --- NO COMMENTS
coppOspfAllowHist5min 10210u --- NO COMMENTS
coppOspfAllow15min 10211u --- NO COMMENTS
coppOspfAllowHist15min 10212u --- NO COMMENTS
coppOspfAllow1h 10213u --- NO COMMENTS
coppOspfAllowHist1h 10214u --- NO COMMENTS
coppOspfAllow1d 10215u --- NO COMMENTS
coppOspfAllowHist1d 10216u --- NO COMMENTS
coppOspfAllow1w 10217u --- NO COMMENTS
coppOspfAllowHist1w 10218u --- NO COMMENTS
coppOspfAllow1mo 10219u --- NO COMMENTS
fabricRtNodeident 1021u --- NO COMMENTS
coppOspfAllowHist1mo 10220u --- NO COMMENTS
coppOspfAllow1qtr 10221u --- NO COMMENTS
coppOspfAllowHist1qtr 10222u --- NO COMMENTS
coppOspfAllow1year 10223u --- NO COMMENTS
coppOspfAllowHist1year 10224u --- NO COMMENTS
coppOspfDrop 10225u --- NO COMMENTS
coppOspfDropHist 10226u --- NO COMMENTS
coppOspfDrop5min 10227u --- NO COMMENTS
coppOspfDropHist5min 10228u --- NO COMMENTS
coppOspfDrop15min 10229u --- NO COMMENTS
polRsCatalog 1022u --- NO COMMENTS
coppOspfDropHist15min 10230u --- NO COMMENTS
coppOspfDrop1h 10231u --- NO COMMENTS
coppOspfDropHist1h 10232u --- NO COMMENTS
coppOspfDrop1d 10233u --- NO COMMENTS
coppOspfDropHist1d 10234u --- NO COMMENTS
coppOspfDrop1w 10235u --- NO COMMENTS
coppOspfDropHist1w 10236u --- NO COMMENTS
coppOspfDrop1mo 10237u --- NO COMMENTS
coppOspfDropHist1mo 10238u --- NO COMMENTS
coppOspfDrop1qtr 10239u --- NO COMMENTS
compatRtCatalog 1023u --- NO COMMENTS
coppOspfDropHist1qtr 10240u --- NO COMMENTS
coppOspfDrop1year 10241u --- NO COMMENTS
coppOspfDropHist1year 10242u --- NO COMMENTS
coppIcmpAllow 10243u --- NO COMMENTS
coppIcmpAllowHist 10244u --- NO COMMENTS
coppIcmpAllow5min 10245u --- NO COMMENTS
coppIcmpAllowHist5min 10246u --- NO COMMENTS
coppIcmpAllow15min 10247u --- NO COMMENTS
coppIcmpAllowHist15min 10248u --- NO COMMENTS
coppIcmpAllow1h 10249u --- NO COMMENTS
polRsFirmwareRepoP 1024u --- NO COMMENTS
coppIcmpAllowHist1h 10250u --- NO COMMENTS
coppIcmpAllow1d 10251u --- NO COMMENTS
coppIcmpAllowHist1d 10252u --- NO COMMENTS
coppIcmpAllow1w 10253u --- NO COMMENTS
coppIcmpAllowHist1w 10254u --- NO COMMENTS
coppIcmpAllow1mo 10255u --- NO COMMENTS
coppIcmpAllowHist1mo 10256u --- NO COMMENTS
coppIcmpAllow1qtr 10257u --- NO COMMENTS
coppIcmpAllowHist1qtr 10258u --- NO COMMENTS
coppIcmpAllow1year 10259u --- NO COMMENTS
firmwareRtFirmwareRepoP 1025u --- NO COMMENTS
coppIcmpAllowHist1year 10260u --- NO COMMENTS
coppIcmpDrop 10261u --- NO COMMENTS
coppIcmpDropHist 10262u --- NO COMMENTS
coppIcmpDrop5min 10263u --- NO COMMENTS
coppIcmpDropHist5min 10264u --- NO COMMENTS
coppIcmpDrop15min 10265u --- NO COMMENTS
coppIcmpDropHist15min 10266u --- NO COMMENTS
coppIcmpDrop1h 10267u --- NO COMMENTS
coppIcmpDropHist1h 10268u --- NO COMMENTS
coppIcmpDrop1d 10269u --- NO COMMENTS
opflexIDEpRxPkts 1026u --- NO COMMENTS
coppIcmpDropHist1d 10270u --- NO COMMENTS
coppIcmpDrop1w 10271u --- NO COMMENTS
coppIcmpDropHist1w 10272u --- NO COMMENTS
coppIcmpDrop1mo 10273u --- NO COMMENTS
coppIcmpDropHist1mo 10274u --- NO COMMENTS
coppIcmpDrop1qtr 10275u --- NO COMMENTS
coppIcmpDropHist1qtr 10276u --- NO COMMENTS
coppIcmpDrop1year 10277u --- NO COMMENTS
coppIcmpDropHist1year 10278u --- NO COMMENTS
coppCdpAllow 10279u --- NO COMMENTS
opflexIDEpRxPktsHist 1027u --- NO COMMENTS
coppCdpAllowHist 10280u --- NO COMMENTS
coppCdpAllow5min 10281u --- NO COMMENTS
coppCdpAllowHist5min 10282u --- NO COMMENTS
coppCdpAllow15min 10283u --- NO COMMENTS
coppCdpAllowHist15min 10284u --- NO COMMENTS
coppCdpAllow1h 10285u --- NO COMMENTS
coppCdpAllowHist1h 10286u --- NO COMMENTS
coppCdpAllow1d 10287u --- NO COMMENTS
coppCdpAllowHist1d 10288u --- NO COMMENTS
coppCdpAllow1w 10289u --- NO COMMENTS
opflexIDEpRxPkts5min 1028u --- NO COMMENTS
coppCdpAllowHist1w 10290u --- NO COMMENTS
coppCdpAllow1mo 10291u --- NO COMMENTS
coppCdpAllowHist1mo 10292u --- NO COMMENTS
coppCdpAllow1qtr 10293u --- NO COMMENTS
coppCdpAllowHist1qtr 10294u --- NO COMMENTS
coppCdpAllow1year 10295u --- NO COMMENTS
coppCdpAllowHist1year 10296u --- NO COMMENTS
coppCdpDrop 10297u --- NO COMMENTS
coppCdpDropHist 10298u --- NO COMMENTS
coppCdpDrop5min 10299u --- NO COMMENTS
opflexIDEpRxPktsHist5min 1029u --- NO COMMENTS
hvsVSpanSessionCont 102u --- NO COMMENTS
coppCdpDropHist5min 10300u --- NO COMMENTS
coppCdpDrop15min 10301u --- NO COMMENTS
coppCdpDropHist15min 10302u --- NO COMMENTS
coppCdpDrop1h 10303u --- NO COMMENTS
coppCdpDropHist1h 10304u --- NO COMMENTS
coppCdpDrop1d 10305u --- NO COMMENTS
coppCdpDropHist1d 10306u --- NO COMMENTS
coppCdpDrop1w 10307u --- NO COMMENTS
coppCdpDropHist1w 10308u --- NO COMMENTS
coppCdpDrop1mo 10309u --- NO COMMENTS
opflexIDEpRxPkts15min 1030u --- NO COMMENTS
coppCdpDropHist1mo 10310u --- NO COMMENTS
coppCdpDrop1qtr 10311u --- NO COMMENTS
coppCdpDropHist1qtr 10312u --- NO COMMENTS
coppCdpDrop1year 10313u --- NO COMMENTS
coppCdpDropHist1year 10314u --- NO COMMENTS
coppLldpAllow 10315u --- NO COMMENTS
coppLldpAllowHist 10316u --- NO COMMENTS
coppLldpAllow5min 10317u --- NO COMMENTS
coppLldpAllowHist5min 10318u --- NO COMMENTS
coppLldpAllow15min 10319u --- NO COMMENTS
opflexIDEpRxPktsHist15min 1031u --- NO COMMENTS
coppLldpAllowHist15min 10320u --- NO COMMENTS
coppLldpAllow1h 10321u --- NO COMMENTS
coppLldpAllowHist1h 10322u --- NO COMMENTS
coppLldpAllow1d 10323u --- NO COMMENTS
coppLldpAllowHist1d 10324u --- NO COMMENTS
coppLldpAllow1w 10325u --- NO COMMENTS
coppLldpAllowHist1w 10326u --- NO COMMENTS
coppLldpAllow1mo 10327u --- NO COMMENTS
coppLldpAllowHist1mo 10328u --- NO COMMENTS
coppLldpAllow1qtr 10329u --- NO COMMENTS
opflexIDEpRxPkts1h 1032u --- NO COMMENTS
coppLldpAllowHist1qtr 10330u --- NO COMMENTS
coppLldpAllow1year 10331u --- NO COMMENTS
coppLldpAllowHist1year 10332u --- NO COMMENTS
coppLldpDrop 10333u --- NO COMMENTS
coppLldpDropHist 10334u --- NO COMMENTS
coppLldpDrop5min 10335u --- NO COMMENTS
coppLldpDropHist5min 10336u --- NO COMMENTS
coppLldpDrop15min 10337u --- NO COMMENTS
coppLldpDropHist15min 10338u --- NO COMMENTS
coppLldpDrop1h 10339u --- NO COMMENTS
opflexIDEpRxPktsHist1h 1033u --- NO COMMENTS
coppLldpDropHist1h 10340u --- NO COMMENTS
coppLldpDrop1d 10341u --- NO COMMENTS
coppLldpDropHist1d 10342u --- NO COMMENTS
coppLldpDrop1w 10343u --- NO COMMENTS
coppLldpDropHist1w 10344u --- NO COMMENTS
coppLldpDrop1mo 10345u --- NO COMMENTS
coppLldpDropHist1mo 10346u --- NO COMMENTS
coppLldpDrop1qtr 10347u --- NO COMMENTS
coppLldpDropHist1qtr 10348u --- NO COMMENTS
coppLldpDrop1year 10349u --- NO COMMENTS
opflexIDEpRxPkts1d 1034u --- NO COMMENTS
coppLldpDropHist1year 10350u --- NO COMMENTS
coppLacpAllow 10351u --- NO COMMENTS
coppLacpAllowHist 10352u --- NO COMMENTS
coppLacpAllow5min 10353u --- NO COMMENTS
coppLacpAllowHist5min 10354u --- NO COMMENTS
coppLacpAllow15min 10355u --- NO COMMENTS
coppLacpAllowHist15min 10356u --- NO COMMENTS
coppLacpAllow1h 10357u --- NO COMMENTS
coppLacpAllowHist1h 10358u --- NO COMMENTS
coppLacpAllow1d 10359u --- NO COMMENTS
opflexIDEpRxPktsHist1d 1035u --- NO COMMENTS
coppLacpAllowHist1d 10360u --- NO COMMENTS
coppLacpAllow1w 10361u --- NO COMMENTS
coppLacpAllowHist1w 10362u --- NO COMMENTS
coppLacpAllow1mo 10363u --- NO COMMENTS
coppLacpAllowHist1mo 10364u --- NO COMMENTS
coppLacpAllow1qtr 10365u --- NO COMMENTS
coppLacpAllowHist1qtr 10366u --- NO COMMENTS
coppLacpAllow1year 10367u --- NO COMMENTS
coppLacpAllowHist1year 10368u --- NO COMMENTS
coppLacpDrop 10369u --- NO COMMENTS
opflexIDEpRxPkts1w 1036u --- NO COMMENTS
coppLacpDropHist 10370u --- NO COMMENTS
coppLacpDrop5min 10371u --- NO COMMENTS
coppLacpDropHist5min 10372u --- NO COMMENTS
coppLacpDrop15min 10373u --- NO COMMENTS
coppLacpDropHist15min 10374u --- NO COMMENTS
coppLacpDrop1h 10375u --- NO COMMENTS
coppLacpDropHist1h 10376u --- NO COMMENTS
coppLacpDrop1d 10377u --- NO COMMENTS
coppLacpDropHist1d 10378u --- NO COMMENTS
coppLacpDrop1w 10379u --- NO COMMENTS
opflexIDEpRxPktsHist1w 1037u --- NO COMMENTS
coppLacpDropHist1w 10380u --- NO COMMENTS
coppLacpDrop1mo 10381u --- NO COMMENTS
coppLacpDropHist1mo 10382u --- NO COMMENTS
coppLacpDrop1qtr 10383u --- NO COMMENTS
coppLacpDropHist1qtr 10384u --- NO COMMENTS
coppLacpDrop1year 10385u --- NO COMMENTS
coppLacpDropHist1year 10386u --- NO COMMENTS
coppBgpAllow 10387u --- NO COMMENTS
coppBgpAllowHist 10388u --- NO COMMENTS
coppBgpAllow5min 10389u --- NO COMMENTS
opflexIDEpRxPkts1mo 1038u --- NO COMMENTS
coppBgpAllowHist5min 10390u --- NO COMMENTS
coppBgpAllow15min 10391u --- NO COMMENTS
coppBgpAllowHist15min 10392u --- NO COMMENTS
coppBgpAllow1h 10393u --- NO COMMENTS
coppBgpAllowHist1h 10394u --- NO COMMENTS
coppBgpAllow1d 10395u --- NO COMMENTS
coppBgpAllowHist1d 10396u --- NO COMMENTS
coppBgpAllow1w 10397u --- NO COMMENTS
coppBgpAllowHist1w 10398u --- NO COMMENTS
coppBgpAllow1mo 10399u --- NO COMMENTS
opflexIDEpRxPktsHist1mo 1039u --- NO COMMENTS
hvsLNode 103u --- NO COMMENTS
coppBgpAllowHist1mo 10400u --- NO COMMENTS
coppBgpAllow1qtr 10401u --- NO COMMENTS
coppBgpAllowHist1qtr 10402u --- NO COMMENTS
coppBgpAllow1year 10403u --- NO COMMENTS
coppBgpAllowHist1year 10404u --- NO COMMENTS
coppBgpDrop 10405u --- NO COMMENTS
coppBgpDropHist 10406u --- NO COMMENTS
coppBgpDrop5min 10407u --- NO COMMENTS
coppBgpDropHist5min 10408u --- NO COMMENTS
coppBgpDrop15min 10409u --- NO COMMENTS
opflexIDEpRxPkts1qtr 1040u --- NO COMMENTS
coppBgpDropHist15min 10410u --- NO COMMENTS
coppBgpDrop1h 10411u --- NO COMMENTS
coppBgpDropHist1h 10412u --- NO COMMENTS
coppBgpDrop1d 10413u --- NO COMMENTS
coppBgpDropHist1d 10414u --- NO COMMENTS
coppBgpDrop1w 10415u --- NO COMMENTS
coppBgpDropHist1w 10416u --- NO COMMENTS
coppBgpDrop1mo 10417u --- NO COMMENTS
coppBgpDropHist1mo 10418u --- NO COMMENTS
coppBgpDrop1qtr 10419u --- NO COMMENTS
opflexIDEpRxPktsHist1qtr 1041u --- NO COMMENTS
coppBgpDropHist1qtr 10420u --- NO COMMENTS
coppBgpDrop1year 10421u --- NO COMMENTS
coppBgpDropHist1year 10422u --- NO COMMENTS
coppStpAllow 10423u --- NO COMMENTS
coppStpAllowHist 10424u --- NO COMMENTS
coppStpAllow5min 10425u --- NO COMMENTS
coppStpAllowHist5min 10426u --- NO COMMENTS
coppStpAllow15min 10427u --- NO COMMENTS
coppStpAllowHist15min 10428u --- NO COMMENTS
coppStpAllow1h 10429u --- NO COMMENTS
opflexIDEpRxPkts1year 1042u --- NO COMMENTS
coppStpAllowHist1h 10430u --- NO COMMENTS
coppStpAllow1d 10431u --- NO COMMENTS
coppStpAllowHist1d 10432u --- NO COMMENTS
coppStpAllow1w 10433u --- NO COMMENTS
coppStpAllowHist1w 10434u --- NO COMMENTS
coppStpAllow1mo 10435u --- NO COMMENTS
coppStpAllowHist1mo 10436u --- NO COMMENTS
coppStpAllow1qtr 10437u --- NO COMMENTS
coppStpAllowHist1qtr 10438u --- NO COMMENTS
coppStpAllow1year 10439u --- NO COMMENTS
opflexIDEpRxPktsHist1year 1043u --- NO COMMENTS
coppStpAllowHist1year 10440u --- NO COMMENTS
coppStpDrop 10441u --- NO COMMENTS
coppStpDropHist 10442u --- NO COMMENTS
coppStpDrop5min 10443u --- NO COMMENTS
coppStpDropHist5min 10444u --- NO COMMENTS
coppStpDrop15min 10445u --- NO COMMENTS
coppStpDropHist15min 10446u --- NO COMMENTS
coppStpDrop1h 10447u --- NO COMMENTS
coppStpDropHist1h 10448u --- NO COMMENTS
coppStpDrop1d 10449u --- NO COMMENTS
coppStpDropHist1d 10450u --- NO COMMENTS
coppStpDrop1w 10451u --- NO COMMENTS
coppStpDropHist1w 10452u --- NO COMMENTS
coppStpDrop1mo 10453u --- NO COMMENTS
coppStpDropHist1mo 10454u --- NO COMMENTS
coppStpDrop1qtr 10455u --- NO COMMENTS
coppStpDropHist1qtr 10456u --- NO COMMENTS
coppStpDrop1year 10457u --- NO COMMENTS
coppStpDropHist1year 10458u --- NO COMMENTS
coppBfdAllow 10459u --- NO COMMENTS
opflexIDEpRxBytes 1045u --- NO COMMENTS
coppBfdAllowHist 10460u --- NO COMMENTS
coppBfdAllow5min 10461u --- NO COMMENTS
coppBfdAllowHist5min 10462u --- NO COMMENTS
coppBfdAllow15min 10463u --- NO COMMENTS
coppBfdAllowHist15min 10464u --- NO COMMENTS
coppBfdAllow1h 10465u --- NO COMMENTS
coppBfdAllowHist1h 10466u --- NO COMMENTS
coppBfdAllow1d 10467u --- NO COMMENTS
coppBfdAllowHist1d 10468u --- NO COMMENTS
coppBfdAllow1w 10469u --- NO COMMENTS
opflexIDEpRxBytesHist 1046u --- NO COMMENTS
coppBfdAllowHist1w 10470u --- NO COMMENTS
coppBfdAllow1mo 10471u --- NO COMMENTS
coppBfdAllowHist1mo 10472u --- NO COMMENTS
coppBfdAllow1qtr 10473u --- NO COMMENTS
coppBfdAllowHist1qtr 10474u --- NO COMMENTS
coppBfdAllow1year 10475u --- NO COMMENTS
coppBfdAllowHist1year 10476u --- NO COMMENTS
coppBfdDrop 10477u --- NO COMMENTS
coppBfdDropHist 10478u --- NO COMMENTS
coppBfdDrop5min 10479u --- NO COMMENTS
opflexIDEpRxBytes5min 1047u --- NO COMMENTS
coppBfdDropHist5min 10480u --- NO COMMENTS
coppBfdDrop15min 10481u --- NO COMMENTS
coppBfdDropHist15min 10482u --- NO COMMENTS
coppBfdDrop1h 10483u --- NO COMMENTS
coppBfdDropHist1h 10484u --- NO COMMENTS
coppBfdDrop1d 10485u --- NO COMMENTS
coppBfdDropHist1d 10486u --- NO COMMENTS
coppBfdDrop1w 10487u --- NO COMMENTS
coppBfdDropHist1w 10488u --- NO COMMENTS
coppBfdDrop1mo 10489u --- NO COMMENTS
opflexIDEpRxBytesHist5min 1048u --- NO COMMENTS
coppBfdDropHist1mo 10490u --- NO COMMENTS
coppBfdDrop1qtr 10491u --- NO COMMENTS
coppBfdDropHist1qtr 10492u --- NO COMMENTS
coppBfdDrop1year 10493u --- NO COMMENTS
coppBfdDropHist1year 10494u --- NO COMMENTS
coppFilterStats 10495u --- NO COMMENTS
coppFilterStatsHist 10496u --- NO COMMENTS
coppFilterStats5min 10497u --- NO COMMENTS
coppFilterStatsHist5min 10498u --- NO COMMENTS
coppFilterStats15min 10499u --- NO COMMENTS
opflexIDEpRxBytes15min 1049u --- NO COMMENTS
hvsVNode 104u --- NO COMMENTS
coppFilterStatsHist15min 10500u --- NO COMMENTS
coppFilterStats1h 10501u --- NO COMMENTS
coppFilterStatsHist1h 10502u --- NO COMMENTS
coppFilterStats1d 10503u --- NO COMMENTS
coppFilterStatsHist1d 10504u --- NO COMMENTS
coppFilterStats1w 10505u --- NO COMMENTS
coppFilterStatsHist1w 10506u --- NO COMMENTS
coppFilterStats1mo 10507u --- NO COMMENTS
coppFilterStatsHist1mo 10508u --- NO COMMENTS
coppFilterStats1qtr 10509u --- NO COMMENTS
opflexIDEpRxBytesHist15min 1050u --- NO COMMENTS
coppFilterStatsHist1qtr 10510u --- NO COMMENTS
coppFilterStats1year 10511u --- NO COMMENTS
coppFilterStatsHist1year 10512u --- NO COMMENTS
fvPeerContextDn 10513u --- NO COMMENTS
fvPeerContextDefDn 10514u --- NO COMMENTS
aaaFipsState 10515u --- NO COMMENTS
pconsVmmCleanupCont 10516u --- NO COMMENTS
pconsVmmCleanup 10517u --- NO COMMENTS
pconsVmmCleanupTask 10518u --- NO COMMENTS
topoctrlFwdScaleProf 10519u --- NO COMMENTS
opflexIDEpRxBytes1h 1051u --- NO COMMENTS
ethpmFault 10520u --- NO COMMENTS
opflexpOpflexpKeyRing 10521u --- NO COMMENTS
fvRsDppPol 10522u --- NO COMMENTS
qosRtDppPol 10523u --- NO COMMENTS
bdEnforceExceptionCont 10524u --- NO COMMENTS
bdEnforceExceptIp 10525u --- NO COMMENTS
bdEnforceExpCont 10526u --- NO COMMENTS
bdEnforceExpIp 10527u --- NO COMMENTS
poeEntity 10528u --- NO COMMENTS
poeInst 10529u --- NO COMMENTS
opflexIDEpRxBytesHist1h 1052u --- NO COMMENTS
poeIf 10530u --- NO COMMENTS
poeModule 10531u --- NO COMMENTS
dot1xEntity 10532u --- NO COMMENTS
dot1xInst 10533u --- NO COMMENTS
dot1xIfStats 10534u --- NO COMMENTS
dot1xIf 10535u --- NO COMMENTS
fhsViolationEvent 10536u --- NO COMMENTS
opflexIDEpRxBytes1d 1053u --- NO COMMENTS
opflexIDEpRxBytesHist1d 1054u --- NO COMMENTS
opflexIDEpRxBytes1w 1055u --- NO COMMENTS
opflexIDEpRxBytesHist1w 1056u --- NO COMMENTS
dppCkt 10574u --- NO COMMENTS
dppIfCktAllow 10575u --- NO COMMENTS
dppIfCktAllowHist 10576u --- NO COMMENTS
dppIfCktAllow5min 10577u --- NO COMMENTS
dppIfCktAllowHist5min 10578u --- NO COMMENTS
dppIfCktAllow15min 10579u --- NO COMMENTS
opflexIDEpRxBytes1mo 1057u --- NO COMMENTS
dppIfCktAllowHist15min 10580u --- NO COMMENTS
dppIfCktAllow1h 10581u --- NO COMMENTS
dppIfCktAllowHist1h 10582u --- NO COMMENTS
dppIfCktAllow1d 10583u --- NO COMMENTS
dppIfCktAllowHist1d 10584u --- NO COMMENTS
dppIfCktAllow1w 10585u --- NO COMMENTS
dppIfCktAllowHist1w 10586u --- NO COMMENTS
dppIfCktAllow1mo 10587u --- NO COMMENTS
dppIfCktAllowHist1mo 10588u --- NO COMMENTS
dppIfCktAllow1qtr 10589u --- NO COMMENTS
opflexIDEpRxBytesHist1mo 1058u --- NO COMMENTS
dppIfCktAllowHist1qtr 10590u --- NO COMMENTS
dppIfCktAllow1year 10591u --- NO COMMENTS
dppIfCktAllowHist1year 10592u --- NO COMMENTS
dppIfCktDrop 10593u --- NO COMMENTS
dppIfCktDropHist 10594u --- NO COMMENTS
dppIfCktDrop5min 10595u --- NO COMMENTS
dppIfCktDropHist5min 10596u --- NO COMMENTS
dppIfCktDrop15min 10597u --- NO COMMENTS
dppIfCktDropHist15min 10598u --- NO COMMENTS
dppIfCktDrop1h 10599u --- NO COMMENTS
opflexIDEpRxBytes1qtr 1059u --- NO COMMENTS
hvsExtPol 105u --- NO COMMENTS
dppIfCktDropHist1h 10600u --- NO COMMENTS
dppIfCktDrop1d 10601u --- NO COMMENTS
dppIfCktDropHist1d 10602u --- NO COMMENTS
dppIfCktDrop1w 10603u --- NO COMMENTS
dppIfCktDropHist1w 10604u --- NO COMMENTS
dppIfCktDrop1mo 10605u --- NO COMMENTS
dppIfCktDropHist1mo 10606u --- NO COMMENTS
dppIfCktDrop1qtr 10607u --- NO COMMENTS
dppIfCktDropHist1qtr 10608u --- NO COMMENTS
dppIfCktDrop1year 10609u --- NO COMMENTS
opflexIDEpRxBytesHist1qtr 1060u --- NO COMMENTS
dppIfCktDropHist1year 10610u --- NO COMMENTS
l3extOutDefCont 10611u --- NO COMMENTS
l3extRsOutDefContToOut 10612u --- NO COMMENTS
l3extRtOutDefContToOut 10613u --- NO COMMENTS
vnsRsLIfCtxToOutDef 10614u --- NO COMMENTS
l3extRtLIfCtxToOutDef 10615u --- NO COMMENTS
l3extRtOutDefContToOutTask 10616u --- NO COMMENTS
l1RsMacsecFabPolCons 10617u --- NO COMMENTS
macsecRtMacsecFabPolCons 10618u --- NO COMMENTS
l3StaticRouteIpEp 10619u --- NO COMMENTS
opflexIDEpRxBytes1year 1061u --- NO COMMENTS
lldpInstIfSendTask 10620u --- NO COMMENTS
lldpInstIfSendTaskTask 10621u --- NO COMMENTS
dot1xDAEp 10622u --- NO COMMENTS
radiusEntity 10623u --- NO COMMENTS
radiusInst 10624u --- NO COMMENTS
radiusAAAServerGroup 10625u --- NO COMMENTS
radiusAAAServer 10626u --- NO COMMENTS
radiusServerHost 10627u --- NO COMMENTS
kcEntryTask 10628u --- NO COMMENTS
dbgRsLatencyOgMode 10629u --- NO COMMENTS
opflexIDEpRxBytesHist1year 1062u --- NO COMMENTS
latencyRtLatencyOgMode 10630u --- NO COMMENTS
infraNodeS 10631u --- NO COMMENTS
analyticsStatistics 10632u --- NO COMMENTS
fhsViolationEventClearViolationLTask 10633u --- NO COMMENTS
fhsViolationEventClearViolationRslt 10634u --- NO COMMENTS
presRtmapDenyActionSupport 10635u --- NO COMMENTS
aaaSamlEp 10636u --- NO COMMENTS
aaaSamlProvider 10637u --- NO COMMENTS
aaaSamlProviderGroup 10638u --- NO COMMENTS
certEntity 10639u --- NO COMMENTS
l2MacCktCons 10640u --- NO COMMENTS
topoctrlFwdScaleProfilePol 10641u --- NO COMMENTS
infraRsTopoctrlFwdScaleProfPol 10642u --- NO COMMENTS
topoctrlRtTopoctrlFwdScaleProfPol 10643u --- NO COMMENTS
qinqCktEp 10644u --- NO COMMENTS
qinqRsQinqEppAtt 10645u --- NO COMMENTS
fvRtQinqEppAtt 10646u --- NO COMMENTS
qinqCktEpExtn 10647u --- NO COMMENTS
latencyAverageDef 10648u --- NO COMMENTS
latencyHistogramDef 10649u --- NO COMMENTS
opflexIDEpTxPkts 1064u --- NO COMMENTS
tunnelLSite 10650u --- NO COMMENTS
rtctrlASetASPath 10651u --- NO COMMENTS
rtctrlSetASPath 10652u --- NO COMMENTS
rtctrlSetASPathDef 10653u --- NO COMMENTS
rtctrlASetASPathASN 10654u --- NO COMMENTS
rtctrlSetASPathASN 10655u --- NO COMMENTS
rtmapSetASPath 10656u --- NO COMMENTS
rtmapSetASPathASN 10657u --- NO COMMENTS
l2PortAuthPol 10658u --- NO COMMENTS
l2RsAaaRadiusProviderGroup 10659u --- NO COMMENTS
opflexIDEpTxPktsHist 1065u --- NO COMMENTS
aaaRtAaaRadiusProviderGroup 10660u --- NO COMMENTS
infraRsL2PortAuthPol 10661u --- NO COMMENTS
l2RtL2PortAuthPol 10662u --- NO COMMENTS
latencyExtToEp 10663u --- NO COMMENTS
latencyExtToEpg 10664u --- NO COMMENTS
actionDomainmgrSubj 10665u --- NO COMMENTS
fvADnsAttr 10666u --- NO COMMENTS
fvDnsAttr 10667u --- NO COMMENTS
dnsepgFault 10668u --- NO COMMENTS
dnsepgASvrGrp 10669u --- NO COMMENTS
opflexIDEpTxPkts5min 1066u --- NO COMMENTS
dnsepgRsSvrEpg 10670u --- NO COMMENTS
fvRtSvrEpg 10671u --- NO COMMENTS
dnsepgSvrGrp 10672u --- NO COMMENTS
dnsepgAMgmt 10673u --- NO COMMENTS
dnsepgASvr 10674u --- NO COMMENTS
dnsepgSvr 10675u --- NO COMMENTS
dnsepgADomain 10676u --- NO COMMENTS
dnsepgDomain 10677u --- NO COMMENTS
dnsepgZoneDB 10678u --- NO COMMENTS
dnsepgZoneEntry 10679u --- NO COMMENTS
opflexIDEpTxPktsHist5min 1067u --- NO COMMENTS
dnsepgIpAddrBlk 10680u --- NO COMMENTS
polRsDnsAttrRel 10681u --- NO COMMENTS
fvRtDnsAttrRel 10682u --- NO COMMENTS
polRsDnsSvrRel 10683u --- NO COMMENTS
dnsepgRtDnsSvrRel 10684u --- NO COMMENTS
dnsepgSvrTask 10685u --- NO COMMENTS
fvTenantTask 10686u --- NO COMMENTS
dot1xVDAEp 10688u --- NO COMMENTS
dot1xVDAEpTask 10689u --- NO COMMENTS
opflexIDEpTxPkts15min 1068u --- NO COMMENTS
fvRsIntraEpg 10690u --- NO COMMENTS
vzRtIntraEpg 10691u --- NO COMMENTS
topRsSysFwdScaleProfPolCons 10692u --- NO COMMENTS
topoctrlRtSysFwdScaleProfPolCons 10693u --- NO COMMENTS
presAddCommunityNoExportNoAdvert 10694u --- NO COMMENTS
rtctrlSetASPathASNDef 10695u --- NO COMMENTS
macsecParamPol 10696u --- NO COMMENTS
ipsecEntity 10697u --- NO COMMENTS
ipsecInst 10698u --- NO COMMENTS
ipsecSecAssoc 10699u --- NO COMMENTS
opflexIDEpTxPktsHist15min 1069u --- NO COMMENTS
hvsRsEpPD 106u --- NO COMMENTS
ipsecStSecAssoc 10700u --- NO COMMENTS
ipsecAuthP 10701u --- NO COMMENTS
ipsecEncrP 10702u --- NO COMMENTS
ospfv3RsDomSecAssocAtt 10703u --- NO COMMENTS
ipsecRtDomSecAssocAtt 10704u --- NO COMMENTS
ospfv3RsIfSecAssocAtt 10705u --- NO COMMENTS
ipsecRtIfSecAssocAtt 10706u --- NO COMMENTS
ospfv3RsAreaSecAssocAtt 10707u --- NO COMMENTS
ipsecRtAreaSecAssocAtt 10708u --- NO COMMENTS
pkiFabricCommunicationEpTask 10709u --- NO COMMENTS
opflexIDEpTxPkts1h 1070u --- NO COMMENTS
dot1xNic 10710u --- NO COMMENTS
l3StaticRtIpEp 10711u --- NO COMMENTS
l1RsL2PortAuthCons 10712u --- NO COMMENTS
l2RtL2PortAuthCons 10713u --- NO COMMENTS
vzIntraEPgDef 10714u --- NO COMMENTS
vzIntraSecurityDef 10715u --- NO COMMENTS
fvEpReachability 10716u --- NO COMMENTS
ipANexthopEpP 10717u --- NO COMMENTS
ipNexthopEpP 10718u --- NO COMMENTS
ipNexthopEpPDef 10719u --- NO COMMENTS
opflexIDEpTxPktsHist1h 1071u --- NO COMMENTS
infraSetPol 10720u --- NO COMMENTS
fvARsToRemoteTask 10721u --- NO COMMENTS
eltmIf 10722u --- NO COMMENTS
eltmPhysIf 10723u --- NO COMMENTS
eltmAggrIf 10724u --- NO COMMENTS
eltmTnnlIf 10725u --- NO COMMENTS
netflowRsExporterToTopSystem 10726u --- NO COMMENTS
topRtExporterToTopSystem 10727u --- NO COMMENTS
aaaUserConf 10728u --- NO COMMENTS
aaaUserSelf 10729u --- NO COMMENTS
opflexIDEpTxPkts1d 1072u --- NO COMMENTS
aaaUserProfile 10730u --- NO COMMENTS
aaaUserPreferences 10731u --- NO COMMENTS
presQosIngressDppPolHolderSupport 10732u --- NO COMMENTS
fabricRsL3IfPol 10733u --- NO COMMENTS
l3RtL3IfPol 10734u --- NO COMMENTS
l3IfPol 10735u --- NO COMMENTS
l1RsL3IfPolCons 10736u --- NO COMMENTS
l3RtL3IfPolCons 10737u --- NO COMMENTS
tagExtMngdInst 10739u --- NO COMMENTS
opflexIDEpTxPktsHist1d 1073u --- NO COMMENTS
l2NodeAuthPol 10740u --- NO COMMENTS
infraRsL2NodeAuthPol 10741u --- NO COMMENTS
l2RtL2NodeAuthPol 10742u --- NO COMMENTS
ipv4RouteEP 10743u --- NO COMMENTS
ipv4NexthopEP 10744u --- NO COMMENTS
ipRouteEP 10745u --- NO COMMENTS
ipNexthopEP 10746u --- NO COMMENTS
ipv6RouteEP 10747u --- NO COMMENTS
ipv6NexthopEP 10748u --- NO COMMENTS
fvRsBDToFhs 10749u --- NO COMMENTS
opflexIDEpTxPkts1w 1074u --- NO COMMENTS
fhsRtBDToFhs 10750u --- NO COMMENTS
fhsABDPol 10751u --- NO COMMENTS
fhsBDPol 10752u --- NO COMMENTS
fhsBDDef 10753u --- NO COMMENTS
topRsSysL2NodePolAuthCons 10754u --- NO COMMENTS
l2RtSysL2NodePolAuthCons 10755u --- NO COMMENTS
topRsSysErrDisRecoverPolCons 10756u --- NO COMMENTS
edrRtSysErrDisRecoverPolCons 10757u --- NO COMMENTS
opflexIDEpTxPktsHist1w 1075u --- NO COMMENTS
fvGipoCont 10763u --- NO COMMENTS
fvRsToInfraSetPol 10764u --- NO COMMENTS
infraRtToInfraSetPol 10765u --- NO COMMENTS
fvStretchedCont 10766u --- NO COMMENTS
fvNonStretchedCont 10767u --- NO COMMENTS
fvGipoInfo 10768u --- NO COMMENTS
fvGipoTaskAggr 10769u --- NO COMMENTS
opflexIDEpTxPkts1mo 1076u --- NO COMMENTS
fvGipoRequestor 10770u --- NO COMMENTS
fvGipoSyncCont 10771u --- NO COMMENTS
fvGipoSync 10772u --- NO COMMENTS
fvShardSynced 10773u --- NO COMMENTS
fvGipoSyncTask 10774u --- NO COMMENTS
fvGipoTaskAggrTask 10775u --- NO COMMENTS
fvShardSyncedTask 10776u --- NO COMMENTS
opflexpEpLabel 10777u --- NO COMMENTS
consRoot 10778u --- NO COMMENTS
consNode 10779u --- NO COMMENTS
opflexIDEpTxPktsHist1mo 1077u --- NO COMMENTS
consSubNode 10780u --- NO COMMENTS
dnsepgNwIssues 10781u --- NO COMMENTS
plannerRsExistingTopoDeplPref 10782u --- NO COMMENTS
plannerRtExistingTopoDeplPref 10783u --- NO COMMENTS
plannerExistingTopoDeplPref 10784u --- NO COMMENTS
plannerAffinityGroup 10785u --- NO COMMENTS
dppRsDppIfCreatedByFvIfConn 10789u --- NO COMMENTS
opflexIDEpTxPkts1qtr 1078u --- NO COMMENTS
fvRtDppIfCreatedByFvIfConn 10790u --- NO COMMENTS
configpushTxContTask 10791u --- NO COMMENTS
aaaPwdStrengthProfile 10792u --- NO COMMENTS
coppPermit 10793u --- NO COMMENTS
coppPermitHist 10794u --- NO COMMENTS
coppPermit5min 10795u --- NO COMMENTS
coppPermitHist5min 10796u --- NO COMMENTS
coppPermit15min 10797u --- NO COMMENTS
coppPermitHist15min 10798u --- NO COMMENTS
coppPermit1h 10799u --- NO COMMENTS
opflexIDEpTxPktsHist1qtr 1079u --- NO COMMENTS
compRtEpPD 107u --- NO COMMENTS
coppPermitHist1h 10800u --- NO COMMENTS
coppPermit1d 10801u --- NO COMMENTS
coppPermitHist1d 10802u --- NO COMMENTS
coppPermit1w 10803u --- NO COMMENTS
coppPermitHist1w 10804u --- NO COMMENTS
coppPermit1mo 10805u --- NO COMMENTS
coppPermitHist1mo 10806u --- NO COMMENTS
coppPermit1qtr 10807u --- NO COMMENTS
coppPermitHist1qtr 10808u --- NO COMMENTS
coppPermit1year 10809u --- NO COMMENTS
opflexIDEpTxPkts1year 1080u --- NO COMMENTS
coppPermitHist1year 10810u --- NO COMMENTS
coppDropped 10811u --- NO COMMENTS
coppDroppedHist 10812u --- NO COMMENTS
coppDropped5min 10813u --- NO COMMENTS
coppDroppedHist5min 10814u --- NO COMMENTS
coppDropped15min 10815u --- NO COMMENTS
coppDroppedHist15min 10816u --- NO COMMENTS
coppDropped1h 10817u --- NO COMMENTS
coppDroppedHist1h 10818u --- NO COMMENTS
coppDropped1d 10819u --- NO COMMENTS
opflexIDEpTxPktsHist1year 1081u --- NO COMMENTS
coppDroppedHist1d 10820u --- NO COMMENTS
coppDropped1w 10821u --- NO COMMENTS
coppDroppedHist1w 10822u --- NO COMMENTS
coppDropped1mo 10823u --- NO COMMENTS
coppDroppedHist1mo 10824u --- NO COMMENTS
coppDropped1qtr 10825u --- NO COMMENTS
coppDroppedHist1qtr 10826u --- NO COMMENTS
coppDropped1year 10827u --- NO COMMENTS
coppDroppedHist1year 10828u --- NO COMMENTS
configpushImportTxCont 10831u --- NO COMMENTS
compNamespace 10832u --- NO COMMENTS
compContGrp 10833u --- NO COMMENTS
compRsReplSet 10834u --- NO COMMENTS
compRtReplSet 10835u --- NO COMMENTS
compService 10836u --- NO COMMENTS
compRsEndpoint 10837u --- NO COMMENTS
compRtEndpoint 10838u --- NO COMMENTS
compServicePort 10839u --- NO COMMENTS
opflexIDEpTxBytes 1083u --- NO COMMENTS
compDeployment 10840u --- NO COMMENTS
compReplicaSet 10841u --- NO COMMENTS
compRsDeployment 10842u --- NO COMMENTS
compRtDeployment 10843u --- NO COMMENTS
vmmInjectedCont 10844u --- NO COMMENTS
vmmInjectedObject 10845u --- NO COMMENTS
vmmInjectedNs 10846u --- NO COMMENTS
vmmInjectedHost 10847u --- NO COMMENTS
vmmInjectedContGrp 10848u --- NO COMMENTS
vmmInjectedDepl 10849u --- NO COMMENTS
opflexIDEpTxBytesHist 1084u --- NO COMMENTS
vmmInjectedReplSet 10850u --- NO COMMENTS
vmmInjectedSvc 10851u --- NO COMMENTS
vmmInjectedSvcPort 10852u --- NO COMMENTS
vmmInjectedSvcEp 10853u --- NO COMMENTS
dppIfCktAllowPart 10854u --- NO COMMENTS
dppIfCktAllowPartHist 10855u --- NO COMMENTS
dppIfCktAllowPart5min 10856u --- NO COMMENTS
dppIfCktAllowPartHist5min 10857u --- NO COMMENTS
dppIfCktAllowPart15min 10858u --- NO COMMENTS
dppIfCktAllowPartHist15min 10859u --- NO COMMENTS
opflexIDEpTxBytes5min 1085u --- NO COMMENTS
dppIfCktAllowPart1h 10860u --- NO COMMENTS
dppIfCktAllowPartHist1h 10861u --- NO COMMENTS
dppIfCktAllowPart1d 10862u --- NO COMMENTS
dppIfCktAllowPartHist1d 10863u --- NO COMMENTS
dppIfCktAllowPart1w 10864u --- NO COMMENTS
dppIfCktAllowPartHist1w 10865u --- NO COMMENTS
dppIfCktAllowPart1mo 10866u --- NO COMMENTS
dppIfCktAllowPartHist1mo 10867u --- NO COMMENTS
dppIfCktAllowPart1qtr 10868u --- NO COMMENTS
dppIfCktAllowPartHist1qtr 10869u --- NO COMMENTS
opflexIDEpTxBytesHist5min 1086u --- NO COMMENTS
dppIfCktAllowPart1year 10870u --- NO COMMENTS
dppIfCktAllowPartHist1year 10871u --- NO COMMENTS
dppIfCktAllowAg 10872u --- NO COMMENTS
dppIfCktAllowAgHist 10873u --- NO COMMENTS
dppIfCktAllowAg5min 10874u --- NO COMMENTS
dppIfCktAllowAgHist5min 10875u --- NO COMMENTS
dppIfCktAllowAg15min 10876u --- NO COMMENTS
dppIfCktAllowAgHist15min 10877u --- NO COMMENTS
dppIfCktAllowAg1h 10878u --- NO COMMENTS
dppIfCktAllowAgHist1h 10879u --- NO COMMENTS
opflexIDEpTxBytes15min 1087u --- NO COMMENTS
dppIfCktAllowAg1d 10880u --- NO COMMENTS
dppIfCktAllowAgHist1d 10881u --- NO COMMENTS
dppIfCktAllowAg1w 10882u --- NO COMMENTS
dppIfCktAllowAgHist1w 10883u --- NO COMMENTS
dppIfCktAllowAg1mo 10884u --- NO COMMENTS
dppIfCktAllowAgHist1mo 10885u --- NO COMMENTS
dppIfCktAllowAg1qtr 10886u --- NO COMMENTS
dppIfCktAllowAgHist1qtr 10887u --- NO COMMENTS
dppIfCktAllowAg1year 10888u --- NO COMMENTS
dppIfCktAllowAgHist1year 10889u --- NO COMMENTS
opflexIDEpTxBytesHist15min 1088u --- NO COMMENTS
dppIfCktDropPart 10890u --- NO COMMENTS
dppIfCktDropPartHist 10891u --- NO COMMENTS
dppIfCktDropPart5min 10892u --- NO COMMENTS
dppIfCktDropPartHist5min 10893u --- NO COMMENTS
dppIfCktDropPart15min 10894u --- NO COMMENTS
dppIfCktDropPartHist15min 10895u --- NO COMMENTS
dppIfCktDropPart1h 10896u --- NO COMMENTS
dppIfCktDropPartHist1h 10897u --- NO COMMENTS
dppIfCktDropPart1d 10898u --- NO COMMENTS
dppIfCktDropPartHist1d 10899u --- NO COMMENTS
opflexIDEpTxBytes1h 1089u --- NO COMMENTS
hvsRsExtPol 108u --- NO COMMENTS
dppIfCktDropPart1w 10900u --- NO COMMENTS
dppIfCktDropPartHist1w 10901u --- NO COMMENTS
dppIfCktDropPart1mo 10902u --- NO COMMENTS
dppIfCktDropPartHist1mo 10903u --- NO COMMENTS
dppIfCktDropPart1qtr 10904u --- NO COMMENTS
dppIfCktDropPartHist1qtr 10905u --- NO COMMENTS
dppIfCktDropPart1year 10906u --- NO COMMENTS
dppIfCktDropPartHist1year 10907u --- NO COMMENTS
dppIfCktDropAg 10908u --- NO COMMENTS
dppIfCktDropAgHist 10909u --- NO COMMENTS
opflexIDEpTxBytesHist1h 1090u --- NO COMMENTS
dppIfCktDropAg5min 10910u --- NO COMMENTS
dppIfCktDropAgHist5min 10911u --- NO COMMENTS
dppIfCktDropAg15min 10912u --- NO COMMENTS
dppIfCktDropAgHist15min 10913u --- NO COMMENTS
dppIfCktDropAg1h 10914u --- NO COMMENTS
dppIfCktDropAgHist1h 10915u --- NO COMMENTS
dppIfCktDropAg1d 10916u --- NO COMMENTS
dppIfCktDropAgHist1d 10917u --- NO COMMENTS
dppIfCktDropAg1w 10918u --- NO COMMENTS
dppIfCktDropAgHist1w 10919u --- NO COMMENTS
opflexIDEpTxBytes1d 1091u --- NO COMMENTS
dppIfCktDropAg1mo 10920u --- NO COMMENTS
dppIfCktDropAgHist1mo 10921u --- NO COMMENTS
dppIfCktDropAg1qtr 10922u --- NO COMMENTS
dppIfCktDropAgHist1qtr 10923u --- NO COMMENTS
dppIfCktDropAg1year 10924u --- NO COMMENTS
dppIfCktDropAgHist1year 10925u --- NO COMMENTS
configpushRunningImport 10926u --- NO COMMENTS
topRsSysPoeInstPolCons 10927u --- NO COMMENTS
poeRtSysPoeInstPolCons 10928u --- NO COMMENTS
poeInstPol 10929u --- NO COMMENTS
opflexIDEpTxBytesHist1d 1092u --- NO COMMENTS
poeAIfPol 10930u --- NO COMMENTS
poeIfPol 10931u --- NO COMMENTS
l1RsPoeIfPolCons 10932u --- NO COMMENTS
poeRtPoeIfPolCons 10933u --- NO COMMENTS
infraRsPoeInstPol 10934u --- NO COMMENTS
poeRtPoeInstPol 10935u --- NO COMMENTS
infraRsPoeIfPol 10936u --- NO COMMENTS
poeRtPoeIfPol 10937u --- NO COMMENTS
aaaLdapGroupMap 10938u --- NO COMMENTS
aaaLdapGroupMapRuleRef 10939u --- NO COMMENTS
opflexIDEpTxBytes1w 1093u --- NO COMMENTS
aaaLdapGroupMapRule 10940u --- NO COMMENTS
opflexIDEpLabel 10941u --- NO COMMENTS
compPendEpCont 10942u --- NO COMMENTS
fvQinqFabEncapDef 10943u --- NO COMMENTS
fvQinqFabEncap 10944u --- NO COMMENTS
svcredirHealthGrp 10945u --- NO COMMENTS
svcredirRsHealthGrpAtt 10946u --- NO COMMENTS
svcredirRtHealthGrpAtt 10947u --- NO COMMENTS
svcredirDestmon 10948u --- NO COMMENTS
svcredirHealthGrpDest 10949u --- NO COMMENTS
opflexIDEpTxBytesHist1w 1094u --- NO COMMENTS
fvVNodeAtt 10950u --- NO COMMENTS
fvIPSLAMonitoringPol 10951u --- NO COMMENTS
vnsRsIPSLAMonitoringPol 10952u --- NO COMMENTS
fvRtIPSLAMonitoringPol 10953u --- NO COMMENTS
vnsRedirectHealthGroup 10954u --- NO COMMENTS
vnsRsRedirectHealthGroup 10955u --- NO COMMENTS
vnsRtRedirectHealthGroup 10956u --- NO COMMENTS
fvAREpPDomDefDependencyResolver 10957u --- NO COMMENTS
compPendDpVerify 10958u --- NO COMMENTS
compTenantCont 10959u --- NO COMMENTS
opflexIDEpTxBytes1mo 1095u --- NO COMMENTS
compTenantContTask 10960u --- NO COMMENTS
ospfRsExtDefToOspfArea 10961u --- NO COMMENTS
ospfRtExtDefToOspfArea 10962u --- NO COMMENTS
l3extOspfAreaIdSrcRefs 10963u --- NO COMMENTS
fabricRsResRsaEp 10965u --- NO COMMENTS
aaaRtResRsaEp 10966u --- NO COMMENTS
aaaRsaEp 10967u --- NO COMMENTS
aaaRsaProvider 10968u --- NO COMMENTS
aaaRsaProviderGroup 10969u --- NO COMMENTS
opflexIDEpTxBytesHist1mo 1096u --- NO COMMENTS
infraRsIaclSpineProfile 10970u --- NO COMMENTS
iaclRtIaclSpineProfile 10971u --- NO COMMENTS
infraRsIaclLeafProfile 10972u --- NO COMMENTS
iaclRtIaclLeafProfile 10973u --- NO COMMENTS
iaclAProfile 10974u --- NO COMMENTS
iaclLeafProfile 10975u --- NO COMMENTS
iaclSpineProfile 10976u --- NO COMMENTS
iaclEntry 10977u --- NO COMMENTS
l3RsIntersiteLbIfToOutRef 10978u --- NO COMMENTS
l3extRtIntersiteLbIfToOutRef 10979u --- NO COMMENTS
opflexIDEpTxBytes1qtr 1097u --- NO COMMENTS
l3extIntersiteLoopBackIfP 10980u --- NO COMMENTS
l3extIntersiteLoopBackIfPDef 10981u --- NO COMMENTS
dlgtPostponer 10982u --- NO COMMENTS
dciCreatedBy 10983u --- NO COMMENTS
stpAllocEncapBlkDefDependencyResolver 10984u --- NO COMMENTS
fvLocalInstPDef 10985u --- NO COMMENTS
fvRemoteInstPDef 10986u --- NO COMMENTS
configDumpP 10987u --- NO COMMENTS
configDumpPTask 10988u --- NO COMMENTS
opflexIDEpTxBytesHist1qtr 1098u --- NO COMMENTS
vmmUsrCustomAggr 10991u --- NO COMMENTS
vmmIntCustomAggr 10992u --- NO COMMENTS
vmmIntCustomAggrContext 10993u --- NO COMMENTS
vmmUsrCustomAggrContext 10994u --- NO COMMENTS
qinqCktEpClearEpLTask 10995u --- NO COMMENTS
qinqCktEpClearEpRslt 10996u --- NO COMMENTS
dbgRsRelPtpMode 10997u --- NO COMMENTS
latencyRtRelPtpMode 10998u --- NO COMMENTS
infraRsSpineBfdIpv4InstPol 10999u --- NO COMMENTS
opflexIDEpTxBytes1year 1099u --- NO COMMENTS
hvsRtExtPol 109u --- NO COMMENTS
moOwnable 10u --- NO COMMENTS
bfdRtSpineBfdIpv4InstPol 11000u --- NO COMMENTS
infraRsSpineBfdIpv6InstPol 11001u --- NO COMMENTS
bfdRtSpineBfdIpv6InstPol 11002u --- NO COMMENTS
eqptPortP 11003u --- NO COMMENTS
infraPortDirecPol 11004u --- NO COMMENTS
infraRsPortDirection 11005u --- NO COMMENTS
fabricRtPortDirection 11006u --- NO COMMENTS
fvFailedXlateCont 11007u --- NO COMMENTS
fvFailedXlate 11008u --- NO COMMENTS
aaaUserSessionEp 11009u --- NO COMMENTS
opflexIDEpTxBytesHist1year 1100u --- NO COMMENTS
aaaActiveUserSession 11010u --- NO COMMENTS
aaaDeletedUserSession 11011u --- NO COMMENTS
aaaUserSessionEpRelnHolder 11012u --- NO COMMENTS
aaaRsUserSessEp 11013u --- NO COMMENTS
aaaRtUserSessEp 11014u --- NO COMMENTS
fabricExtSetupP 11015u --- NO COMMENTS
dhcpExtSubnet 11016u --- NO COMMENTS
fvExtNodeDef 11018u --- NO COMMENTS
fvExtTepPoolDef 11019u --- NO COMMENTS
vnsAbsFuncProfNormalized 11020u --- NO COMMENTS
vnsSvcPol 11021u --- NO COMMENTS
fvLocalCtxPcTagDef 11022u --- NO COMMENTS
fvRemoteCtxPcTagDef 11023u --- NO COMMENTS
faultRsHealthRetPolicy 11024u --- NO COMMENTS
healthRtHealthRetPolicy 11025u --- NO COMMENTS
faultRsHealthRetPolicyLocal 11026u --- NO COMMENTS
healthRtHealthRetPolicyLocal 11027u --- NO COMMENTS
telemetryAServer 11029u --- NO COMMENTS
opflexIDEpCntr 1102u --- NO COMMENTS
telemetryServers 11030u --- NO COMMENTS
telemetryServer 11031u --- NO COMMENTS
opflexAStaticEpConfig 11034u --- NO COMMENTS
opflexStaticEpConfig 11035u --- NO COMMENTS
fvIntersiteIpDef 11036u --- NO COMMENTS
topoctrlFastLinkFailover 11037u --- NO COMMENTS
coppPermitPart 11038u --- NO COMMENTS
coppPermitPartHist 11039u --- NO COMMENTS
opflexSubject 1103u --- NO COMMENTS
coppPermitPart5min 11040u --- NO COMMENTS
coppPermitPartHist5min 11041u --- NO COMMENTS
coppPermitPart15min 11042u --- NO COMMENTS
coppPermitPartHist15min 11043u --- NO COMMENTS
coppPermitPart1h 11044u --- NO COMMENTS
coppPermitPartHist1h 11045u --- NO COMMENTS
coppPermitPart1d 11046u --- NO COMMENTS
coppPermitPartHist1d 11047u --- NO COMMENTS
coppPermitPart1w 11048u --- NO COMMENTS
coppPermitPartHist1w 11049u --- NO COMMENTS
opflexIDEp 1104u --- NO COMMENTS
coppPermitPart1mo 11050u --- NO COMMENTS
coppPermitPartHist1mo 11051u --- NO COMMENTS
coppPermitPart1qtr 11052u --- NO COMMENTS
coppPermitPartHist1qtr 11053u --- NO COMMENTS
coppPermitPart1year 11054u --- NO COMMENTS
coppPermitPartHist1year 11055u --- NO COMMENTS
coppPermitAg 11056u --- NO COMMENTS
coppPermitAgHist 11057u --- NO COMMENTS
coppPermitAg5min 11058u --- NO COMMENTS
coppPermitAgHist5min 11059u --- NO COMMENTS
opflexODev 1105u --- NO COMMENTS
coppPermitAg15min 11060u --- NO COMMENTS
coppPermitAgHist15min 11061u --- NO COMMENTS
coppPermitAg1h 11062u --- NO COMMENTS
coppPermitAgHist1h 11063u --- NO COMMENTS
coppPermitAg1d 11064u --- NO COMMENTS
coppPermitAgHist1d 11065u --- NO COMMENTS
coppPermitAg1w 11066u --- NO COMMENTS
coppPermitAgHist1w 11067u --- NO COMMENTS
coppPermitAg1mo 11068u --- NO COMMENTS
coppPermitAgHist1mo 11069u --- NO COMMENTS
opflexEppDevInfo 1106u --- NO COMMENTS
coppPermitAg1qtr 11070u --- NO COMMENTS
coppPermitAgHist1qtr 11071u --- NO COMMENTS
coppPermitAg1year 11072u --- NO COMMENTS
coppPermitAgHist1year 11073u --- NO COMMENTS
orchsRsIpPoolRefv2 11074u --- NO COMMENTS
fvnsRtIpPoolRefv2 11075u --- NO COMMENTS
orchsRsAbsGraphRef 11076u --- NO COMMENTS
vnsRtAbsGraphRef 11077u --- NO COMMENTS
orchsFuncProfileCont 11078u --- NO COMMENTS
orchsRsToMdev 11079u --- NO COMMENTS
opflexODevCap 1107u --- NO COMMENTS
vnsRtToMdev 11080u --- NO COMMENTS
orchsRsToFuncProfile 11081u --- NO COMMENTS
vnsRtToFuncProfile 11082u --- NO COMMENTS
dhcpExtPool 11083u --- NO COMMENTS
fabricPodTaskHolder 11086u --- NO COMMENTS
aaaCertGenReq 11087u --- NO COMMENTS
aaaCertGenRes 11088u --- NO COMMENTS
pkiFabricSelfCAEp 11089u --- NO COMMENTS
opflexAODevCmd 1108u --- NO COMMENTS
pkiFabricIssuedSSLCertificate 11090u --- NO COMMENTS
pkiSvmInfo 11091u --- NO COMMENTS
aaaFabricSelfCAEpRelnHolder 11092u --- NO COMMENTS
aaaRsSelfcaEp 11093u --- NO COMMENTS
pkiRtSelfcaEp 11094u --- NO COMMENTS
opflexODevInv 11095u --- NO COMMENTS
opflexPortGroupInfo 11096u --- NO COMMENTS
compSvmNicInfo 11097u --- NO COMMENTS
compSvmNicInfoTask 11098u --- NO COMMENTS
opflexOvsContract 11099u --- NO COMMENTS
opflexODevCmdReq 1109u --- NO COMMENTS
hvsEncap 110u --- NO COMMENTS
opflexOvsContractHist 11100u --- NO COMMENTS
opflexOvsContract5min 11101u --- NO COMMENTS
opflexOvsContractHist5min 11102u --- NO COMMENTS
opflexOvsContract15min 11103u --- NO COMMENTS
opflexOvsContractHist15min 11104u --- NO COMMENTS
opflexOvsContract1h 11105u --- NO COMMENTS
opflexOvsContractHist1h 11106u --- NO COMMENTS
opflexOvsContract1d 11107u --- NO COMMENTS
opflexOvsContractHist1d 11108u --- NO COMMENTS
opflexOvsContract1w 11109u --- NO COMMENTS
opflexODevCmdResp 1110u --- NO COMMENTS
opflexOvsContractHist1w 11110u --- NO COMMENTS
opflexOvsContract1mo 11111u --- NO COMMENTS
opflexOvsContractHist1mo 11112u --- NO COMMENTS
opflexOvsContract1qtr 11113u --- NO COMMENTS
opflexOvsContractHist1qtr 11114u --- NO COMMENTS
opflexOvsContract1year 11115u --- NO COMMENTS
opflexOvsContractHist1year 11116u --- NO COMMENTS
opflexOvsContractPart 11117u --- NO COMMENTS
opflexOvsContractPartHist 11118u --- NO COMMENTS
opflexOvsContractPart5min 11119u --- NO COMMENTS
compASvcVM 1111u --- NO COMMENTS
opflexOvsContractPartHist5min 11120u --- NO COMMENTS
opflexOvsContractPart15min 11121u --- NO COMMENTS
opflexOvsContractPartHist15min 11122u --- NO COMMENTS
opflexOvsContractPart1h 11123u --- NO COMMENTS
opflexOvsContractPartHist1h 11124u --- NO COMMENTS
opflexOvsContractPart1d 11125u --- NO COMMENTS
opflexOvsContractPartHist1d 11126u --- NO COMMENTS
opflexOvsContractPart1w 11127u --- NO COMMENTS
opflexOvsContractPartHist1w 11128u --- NO COMMENTS
opflexOvsContractPart1mo 11129u --- NO COMMENTS
compSvcVMDef 1112u --- NO COMMENTS
opflexOvsContractPartHist1mo 11130u --- NO COMMENTS
opflexOvsContractPart1qtr 11131u --- NO COMMENTS
opflexOvsContractPartHist1qtr 11132u --- NO COMMENTS
opflexOvsContractPart1year 11133u --- NO COMMENTS
opflexOvsContractPartHist1year 11134u --- NO COMMENTS
opflexOvsContractAg 11135u --- NO COMMENTS
opflexOvsContractAgHist 11136u --- NO COMMENTS
opflexOvsContractAg5min 11137u --- NO COMMENTS
opflexOvsContractAgHist5min 11138u --- NO COMMENTS
opflexOvsContractAg15min 11139u --- NO COMMENTS
compAVNicPD 1113u --- NO COMMENTS
opflexOvsContractAgHist15min 11140u --- NO COMMENTS
opflexOvsContractAg1h 11141u --- NO COMMENTS
opflexOvsContractAgHist1h 11142u --- NO COMMENTS
opflexOvsContractAg1d 11143u --- NO COMMENTS
opflexOvsContractAgHist1d 11144u --- NO COMMENTS
opflexOvsContractAg1w 11145u --- NO COMMENTS
opflexOvsContractAgHist1w 11146u --- NO COMMENTS
opflexOvsContractAg1mo 11147u --- NO COMMENTS
opflexOvsContractAgHist1mo 11148u --- NO COMMENTS
opflexOvsContractAg1qtr 11149u --- NO COMMENTS
compVNicPDDef 1114u --- NO COMMENTS
opflexOvsContractAgHist1qtr 11150u --- NO COMMENTS
opflexOvsContractAg1year 11151u --- NO COMMENTS
opflexOvsContractAgHist1year 11152u --- NO COMMENTS
opflexOvsHpp 11153u --- NO COMMENTS
opflexOvsHppHist 11154u --- NO COMMENTS
opflexOvsHpp5min 11155u --- NO COMMENTS
opflexOvsHppHist5min 11156u --- NO COMMENTS
opflexOvsHpp15min 11157u --- NO COMMENTS
opflexOvsHppHist15min 11158u --- NO COMMENTS
opflexOvsHpp1h 11159u --- NO COMMENTS
compNic 1115u --- NO COMMENTS
opflexOvsHppHist1h 11160u --- NO COMMENTS
opflexOvsHpp1d 11161u --- NO COMMENTS
opflexOvsHppHist1d 11162u --- NO COMMENTS
opflexOvsHpp1w 11163u --- NO COMMENTS
opflexOvsHppHist1w 11164u --- NO COMMENTS
opflexOvsHpp1mo 11165u --- NO COMMENTS
opflexOvsHppHist1mo 11166u --- NO COMMENTS
opflexOvsHpp1qtr 11167u --- NO COMMENTS
opflexOvsHppHist1qtr 11168u --- NO COMMENTS
opflexOvsHpp1year 11169u --- NO COMMENTS
compRsNicAdj 1116u --- NO COMMENTS
opflexOvsHppHist1year 11170u --- NO COMMENTS
opflexOvsHppPart 11171u --- NO COMMENTS
opflexOvsHppPartHist 11172u --- NO COMMENTS
opflexOvsHppPart5min 11173u --- NO COMMENTS
opflexOvsHppPartHist5min 11174u --- NO COMMENTS
opflexOvsHppPart15min 11175u --- NO COMMENTS
opflexOvsHppPartHist15min 11176u --- NO COMMENTS
opflexOvsHppPart1h 11177u --- NO COMMENTS
opflexOvsHppPartHist1h 11178u --- NO COMMENTS
opflexOvsHppPart1d 11179u --- NO COMMENTS
hvsRtNicAdj 1117u --- NO COMMENTS
opflexOvsHppPartHist1d 11180u --- NO COMMENTS
opflexOvsHppPart1w 11181u --- NO COMMENTS
opflexOvsHppPartHist1w 11182u --- NO COMMENTS
opflexOvsHppPart1mo 11183u --- NO COMMENTS
opflexOvsHppPartHist1mo 11184u --- NO COMMENTS
opflexOvsHppPart1qtr 11185u --- NO COMMENTS
opflexOvsHppPartHist1qtr 11186u --- NO COMMENTS
opflexOvsHppPart1year 11187u --- NO COMMENTS
opflexOvsHppPartHist1year 11188u --- NO COMMENTS
opflexOvsHppAg 11189u --- NO COMMENTS
compPNic 1118u --- NO COMMENTS
opflexOvsHppAgHist 11190u --- NO COMMENTS
opflexOvsHppAg5min 11191u --- NO COMMENTS
opflexOvsHppAgHist5min 11192u --- NO COMMENTS
opflexOvsHppAg15min 11193u --- NO COMMENTS
opflexOvsHppAgHist15min 11194u --- NO COMMENTS
opflexOvsHppAg1h 11195u --- NO COMMENTS
opflexOvsHppAgHist1h 11196u --- NO COMMENTS
opflexOvsHppAg1d 11197u --- NO COMMENTS
opflexOvsHppAgHist1d 11198u --- NO COMMENTS
opflexOvsHppAg1w 11199u --- NO COMMENTS
compPpNic 1119u --- NO COMMENTS
hvsAdj 111u --- NO COMMENTS
opflexOvsHppAgHist1w 11200u --- NO COMMENTS
opflexOvsHppAg1mo 11201u --- NO COMMENTS
opflexOvsHppAgHist1mo 11202u --- NO COMMENTS
opflexOvsHppAg1qtr 11203u --- NO COMMENTS
opflexOvsHppAgHist1qtr 11204u --- NO COMMENTS
opflexOvsHppAg1year 11205u --- NO COMMENTS
opflexOvsHppAgHist1year 11206u --- NO COMMENTS
compHpNic 1120u --- NO COMMENTS
compRsPpNic 1121u --- NO COMMENTS
compRtPpNic 1122u --- NO COMMENTS
compRsUlPol 1123u --- NO COMMENTS
hvsRtUlPol 1124u --- NO COMMENTS
compVNic 1125u --- NO COMMENTS
dbgacRsToAbsEpgForEpgToEpg 11261u --- NO COMMENTS
fvRtToAbsEpgForEpgToEpg 11262u --- NO COMMENTS
orchsRsSvcsIpToIpPoolRef 11263u --- NO COMMENTS
orchsRtSvcsIpToIpPoolRef 11264u --- NO COMMENTS
topRsSysFastLinkFailoverInstPolCons 11268u --- NO COMMENTS
topoctrlRtSysFastLinkFailoverInstPolCons 11269u --- NO COMMENTS
compRsDlPol 1126u --- NO COMMENTS
topoctrlFastLinkFailoverInstPol 11270u --- NO COMMENTS
infraRsTopoctrlFastLinkFailoverInstPol 11271u --- NO COMMENTS
topoctrlRtTopoctrlFastLinkFailoverInstPol 11272u --- NO COMMENTS
fvIDCont 11273u --- NO COMMENTS
fvIDAggregator 11274u --- NO COMMENTS
fvIDEPgInfo 11275u --- NO COMMENTS
eqptcapacityWideTcamPrefixEntries 11276u --- NO COMMENTS
eqptcapacityWideTcamPrefixEntriesHist 11277u --- NO COMMENTS
eqptcapacityWideTcamPrefixEntries5min 11278u --- NO COMMENTS
eqptcapacityWideTcamPrefixEntriesHist5min 11279u --- NO COMMENTS
hvsRtDlPol 1127u --- NO COMMENTS
eqptcapacityWideTcamPrefixEntries15min 11280u --- NO COMMENTS
eqptcapacityWideTcamPrefixEntriesHist15min 11281u --- NO COMMENTS
eqptcapacityWideTcamPrefixEntries1h 11282u --- NO COMMENTS
eqptcapacityWideTcamPrefixEntriesHist1h 11283u --- NO COMMENTS
eqptcapacityWideTcamPrefixEntries1d 11284u --- NO COMMENTS
eqptcapacityWideTcamPrefixEntriesHist1d 11285u --- NO COMMENTS
eqptcapacityWideTcamPrefixEntries1w 11286u --- NO COMMENTS
eqptcapacityWideTcamPrefixEntriesHist1w 11287u --- NO COMMENTS
eqptcapacityWideTcamPrefixEntries1mo 11288u --- NO COMMENTS
eqptcapacityWideTcamPrefixEntriesHist1mo 11289u --- NO COMMENTS
compDNic 1128u --- NO COMMENTS
eqptcapacityWideTcamPrefixEntries1qtr 11290u --- NO COMMENTS
eqptcapacityWideTcamPrefixEntriesHist1qtr 11291u --- NO COMMENTS
eqptcapacityWideTcamPrefixEntries1year 11292u --- NO COMMENTS
eqptcapacityWideTcamPrefixEntriesHist1year 11293u --- NO COMMENTS
fvVStaticEpCont 11294u --- NO COMMENTS
fvVStaticEp 11295u --- NO COMMENTS
snmpATrapFwdServerP 11296u --- NO COMMENTS
snmpTrapFwdServerP 11297u --- NO COMMENTS
l2PortAuthCfgPol 11298u --- NO COMMENTS
compMgmtNic 1129u --- NO COMMENTS
hvsRsLsNode 112u --- NO COMMENTS
fvExtPoolDef 11301u --- NO COMMENTS
dwdmAOptChnlIfPol 11302u --- NO COMMENTS
dwdmIfPol 11303u --- NO COMMENTS
dwdmFabIfPol 11304u --- NO COMMENTS
l1RsDwdmIfPolCons 11307u --- NO COMMENTS
dwdmRtDwdmIfPolCons 11308u --- NO COMMENTS
l1RsDwdmFabIfPolCons 11309u --- NO COMMENTS
compRsMgmtPol 1130u --- NO COMMENTS
dwdmRtDwdmFabIfPolCons 11310u --- NO COMMENTS
compRsNestedInVm 11311u --- NO COMMENTS
compRtNestedInVm 11312u --- NO COMMENTS
dhcpExtPoolTask 11313u --- NO COMMENTS
analyticsSlot 11314u --- NO COMMENTS
analyticsOclass 11315u --- NO COMMENTS
nfmIf 11316u --- NO COMMENTS
nfmPhysIf 11317u --- NO COMMENTS
fhsArpStatsClearArpStatsLTask 11318u --- NO COMMENTS
fhsArpStatsClearArpStatsRslt 11319u --- NO COMMENTS
hvsRtMgmtPol 1131u --- NO COMMENTS
fhsDhcpv4StatsClearDhcpv4StatsLTask 11320u --- NO COMMENTS
fhsDhcpv4StatsClearDhcpv4StatsRslt 11321u --- NO COMMENTS
fhsDhcpv6StatsClearDhcpv6StatsLTask 11322u --- NO COMMENTS
fhsDhcpv6StatsClearDhcpv6StatsRslt 11323u --- NO COMMENTS
fhsNdStatsClearNdStatsLTask 11324u --- NO COMMENTS
fhsNdStatsClearNdStatsRslt 11325u --- NO COMMENTS
fabricRsDwdmFabIfPol 11326u --- NO COMMENTS
dwdmRtDwdmFabIfPol 11327u --- NO COMMENTS
ndPfxP 11328u --- NO COMMENTS
ndRsPfxPToNdPfxPol 11329u --- NO COMMENTS
compHostStats 1132u --- NO COMMENTS
ndRtPfxPToNdPfxPol 11330u --- NO COMMENTS
infraRsDwdmIfPol 11331u --- NO COMMENTS
dwdmRtDwdmIfPol 11332u --- NO COMMENTS
vzARuleOwner 11333u --- NO COMMENTS
vzObservableRuleOwner 11334u --- NO COMMENTS
compHostStatsHist 1133u --- NO COMMENTS
fabricRsRemoteStatsServer 11341u --- NO COMMENTS
telemetryRtRemoteStatsServer 11342u --- NO COMMENTS
telemetryInst 11343u --- NO COMMENTS
telemetryLogServer 11344u --- NO COMMENTS
telemetryAServerPol 11345u --- NO COMMENTS
telemetryLogServerP 11346u --- NO COMMENTS
telemetryStatsServerP 11347u --- NO COMMENTS
recoveryCheckerDiffCont 11348u --- NO COMMENTS
recoveryCheckerDiffNode 11349u --- NO COMMENTS
compHostStats5min 1134u --- NO COMMENTS
recoveryCheckerDiff 11350u --- NO COMMENTS
recoveryCheckerPropDiff 11351u --- NO COMMENTS
telemetryStatsServerPTask 11352u --- NO COMMENTS
telemetryARemoteServer 11353u --- NO COMMENTS
telemetryAFlowServers 11354u --- NO COMMENTS
telemetryFlowServers 11355u --- NO COMMENTS
fabricRsNodeFlowServers 11356u --- NO COMMENTS
telemetryRtNodeFlowServers 11357u --- NO COMMENTS
macsecMgmt 11358u --- NO COMMENTS
svcredirEpPRedirPolCons 11359u --- NO COMMENTS
compHostStatsHist5min 1135u --- NO COMMENTS
fabricANodeRole 11360u --- NO COMMENTS
fabricSpineNodeRole 11361u --- NO COMMENTS
fabricLeafNodeRole 11362u --- NO COMMENTS
fabricRemoteLeafNodeRole 11363u --- NO COMMENTS
telemetryAServerP 11364u --- NO COMMENTS
telemetryRsServerToCtx 11365u --- NO COMMENTS
fvRtServerToCtx 11366u --- NO COMMENTS
telemetryStatsServer 11367u --- NO COMMENTS
telemetryVipP 11368u --- NO COMMENTS
telemetryRsToInbEpg 11369u --- NO COMMENTS
compHostStats15min 1136u --- NO COMMENTS
mgmtRtToInbEpg 11370u --- NO COMMENTS
telemetryStNode 11371u --- NO COMMENTS
telemetryRsToApicConnDef 11372u --- NO COMMENTS
fvRtToApicConnDef 11373u --- NO COMMENTS
telemetryProvider 11374u --- NO COMMENTS
telemetryRsToInbCtxDef 11375u --- NO COMMENTS
fvRtToInbCtxDef 11376u --- NO COMMENTS
eqptReloadSwitch 11377u --- NO COMMENTS
presEtherTypeSupport 11378u --- NO COMMENTS
compHostStatsHist15min 1137u --- NO COMMENTS
epmMacEpFault 11380u --- NO COMMENTS
actrlPfxEntryConsumerCount 11381u --- NO COMMENTS
apRsPluginToVipP 11382u --- NO COMMENTS
telemetryRtPluginToVipP 11383u --- NO COMMENTS
opflexODevInvDone 11384u --- NO COMMENTS
epmRogueIpEp 11385u --- NO COMMENTS
epmSviIpEp 11386u --- NO COMMENTS
l3extVrfValidationPol 11387u --- NO COMMENTS
fvRsVrfValidationPol 11388u --- NO COMMENTS
l3extRtVrfValidationPol 11389u --- NO COMMENTS
compHostStats1h 1138u --- NO COMMENTS
telemetryPodLogServerGrp 11390u --- NO COMMENTS
telemetryRsToLogServerGrp 11391u --- NO COMMENTS
telemetryRtToLogServerGrp 11392u --- NO COMMENTS
telemetryLogServerGrp 11393u --- NO COMMENTS
telemetryRsToRemoteLogServer 11394u --- NO COMMENTS
telemetryRtToRemoteLogServer 11395u --- NO COMMENTS
opflexODevVmInv 11396u --- NO COMMENTS
vzRuleIdTracker 11397u --- NO COMMENTS
vzCons 11398u --- NO COMMENTS
compHostStatsHist1h 1139u --- NO COMMENTS
fabricRtLsNode 113u --- NO COMMENTS
compHostStats1d 1140u --- NO COMMENTS
compHostStatsHist1d 1141u --- NO COMMENTS
compHostStats1w 1142u --- NO COMMENTS
compHostStatsHist1w 1143u --- NO COMMENTS
compHostStats1mo 1144u --- NO COMMENTS
compHostStatsHist1mo 1145u --- NO COMMENTS
compHostStats1qtr 1146u --- NO COMMENTS
compHostStatsHist1qtr 1147u --- NO COMMENTS
compHostStats1year 1148u --- NO COMMENTS
compHostStatsHist1year 1149u --- NO COMMENTS
capCat 114u --- NO COMMENTS
compRcvdPkts 1150u --- NO COMMENTS
compRcvdPktsHist 1151u --- NO COMMENTS
compRcvdPkts5min 1152u --- NO COMMENTS
compRcvdPktsHist5min 1153u --- NO COMMENTS
fabricMMUpgrader 11544u --- NO COMMENTS
compOrg 11545u --- NO COMMENTS
compOrgUnit 11546u --- NO COMMENTS
compRsContGrpDepl 11547u --- NO COMMENTS
compRtContGrpDepl 11548u --- NO COMMENTS
vmmInjectedOrg 11549u --- NO COMMENTS
compRcvdPkts15min 1154u --- NO COMMENTS
vmmInjectedOrgUnit 11550u --- NO COMMENTS
eqptcapacityL2RemoteUsage 11551u --- NO COMMENTS
eqptcapacityL2RemoteUsageHist 11552u --- NO COMMENTS
eqptcapacityL2RemoteUsage5min 11553u --- NO COMMENTS
eqptcapacityL2RemoteUsageHist5min 11554u --- NO COMMENTS
eqptcapacityL2RemoteUsage15min 11555u --- NO COMMENTS
eqptcapacityL2RemoteUsageHist15min 11556u --- NO COMMENTS
eqptcapacityL2RemoteUsage1h 11557u --- NO COMMENTS
eqptcapacityL2RemoteUsageHist1h 11558u --- NO COMMENTS
eqptcapacityL2RemoteUsage1d 11559u --- NO COMMENTS
compRcvdPktsHist15min 1155u --- NO COMMENTS
eqptcapacityL2RemoteUsageHist1d 11560u --- NO COMMENTS
eqptcapacityL2RemoteUsage1w 11561u --- NO COMMENTS
eqptcapacityL2RemoteUsageHist1w 11562u --- NO COMMENTS
eqptcapacityL2RemoteUsage1mo 11563u --- NO COMMENTS
eqptcapacityL2RemoteUsageHist1mo 11564u --- NO COMMENTS
eqptcapacityL2RemoteUsage1qtr 11565u --- NO COMMENTS
eqptcapacityL2RemoteUsageHist1qtr 11566u --- NO COMMENTS
eqptcapacityL2RemoteUsage1year 11567u --- NO COMMENTS
eqptcapacityL2RemoteUsageHist1year 11568u --- NO COMMENTS
eqptcapacityL2TotalUsage 11569u --- NO COMMENTS
compRcvdPkts1h 1156u --- NO COMMENTS
eqptcapacityL2TotalUsageHist 11570u --- NO COMMENTS
eqptcapacityL2TotalUsage5min 11571u --- NO COMMENTS
eqptcapacityL2TotalUsageHist5min 11572u --- NO COMMENTS
eqptcapacityL2TotalUsage15min 11573u --- NO COMMENTS
eqptcapacityL2TotalUsageHist15min 11574u --- NO COMMENTS
eqptcapacityL2TotalUsage1h 11575u --- NO COMMENTS
eqptcapacityL2TotalUsageHist1h 11576u --- NO COMMENTS
eqptcapacityL2TotalUsage1d 11577u --- NO COMMENTS
eqptcapacityL2TotalUsageHist1d 11578u --- NO COMMENTS
eqptcapacityL2TotalUsage1w 11579u --- NO COMMENTS
compRcvdPktsHist1h 1157u --- NO COMMENTS
eqptcapacityL2TotalUsageHist1w 11580u --- NO COMMENTS
eqptcapacityL2TotalUsage1mo 11581u --- NO COMMENTS
eqptcapacityL2TotalUsageHist1mo 11582u --- NO COMMENTS
eqptcapacityL2TotalUsage1qtr 11583u --- NO COMMENTS
eqptcapacityL2TotalUsageHist1qtr 11584u --- NO COMMENTS
eqptcapacityL2TotalUsage1year 11585u --- NO COMMENTS
eqptcapacityL2TotalUsageHist1year 11586u --- NO COMMENTS
eqptcapacityL3RemoteUsage 11587u --- NO COMMENTS
eqptcapacityL3RemoteUsageHist 11588u --- NO COMMENTS
eqptcapacityL3RemoteUsage5min 11589u --- NO COMMENTS
compRcvdPkts1d 1158u --- NO COMMENTS
eqptcapacityL3RemoteUsageHist5min 11590u --- NO COMMENTS
eqptcapacityL3RemoteUsage15min 11591u --- NO COMMENTS
eqptcapacityL3RemoteUsageHist15min 11592u --- NO COMMENTS
eqptcapacityL3RemoteUsage1h 11593u --- NO COMMENTS
eqptcapacityL3RemoteUsageHist1h 11594u --- NO COMMENTS
eqptcapacityL3RemoteUsage1d 11595u --- NO COMMENTS
eqptcapacityL3RemoteUsageHist1d 11596u --- NO COMMENTS
eqptcapacityL3RemoteUsage1w 11597u --- NO COMMENTS
eqptcapacityL3RemoteUsageHist1w 11598u --- NO COMMENTS
eqptcapacityL3RemoteUsage1mo 11599u --- NO COMMENTS
compRcvdPktsHist1d 1159u --- NO COMMENTS
capProvider 115u --- NO COMMENTS
eqptcapacityL3RemoteUsageHist1mo 11600u --- NO COMMENTS
eqptcapacityL3RemoteUsage1qtr 11601u --- NO COMMENTS
eqptcapacityL3RemoteUsageHist1qtr 11602u --- NO COMMENTS
eqptcapacityL3RemoteUsage1year 11603u --- NO COMMENTS
eqptcapacityL3RemoteUsageHist1year 11604u --- NO COMMENTS
eqptcapacityL3RemoteUsagePer 11605u --- NO COMMENTS
eqptcapacityL3RemoteUsagePerHist 11606u --- NO COMMENTS
eqptcapacityL3RemoteUsagePer5min 11607u --- NO COMMENTS
eqptcapacityL3RemoteUsagePerHist5min 11608u --- NO COMMENTS
eqptcapacityL3RemoteUsagePer15min 11609u --- NO COMMENTS
compRcvdPkts1w 1160u --- NO COMMENTS
eqptcapacityL3RemoteUsagePerHist15min 11610u --- NO COMMENTS
eqptcapacityL3RemoteUsagePer1h 11611u --- NO COMMENTS
eqptcapacityL3RemoteUsagePerHist1h 11612u --- NO COMMENTS
eqptcapacityL3RemoteUsagePer1d 11613u --- NO COMMENTS
eqptcapacityL3RemoteUsagePerHist1d 11614u --- NO COMMENTS
eqptcapacityL3RemoteUsagePer1w 11615u --- NO COMMENTS
eqptcapacityL3RemoteUsagePerHist1w 11616u --- NO COMMENTS
eqptcapacityL3RemoteUsagePer1mo 11617u --- NO COMMENTS
eqptcapacityL3RemoteUsagePerHist1mo 11618u --- NO COMMENTS
eqptcapacityL3RemoteUsagePer1qtr 11619u --- NO COMMENTS
compRcvdPktsHist1w 1161u --- NO COMMENTS
eqptcapacityL3RemoteUsagePerHist1qtr 11620u --- NO COMMENTS
eqptcapacityL3RemoteUsagePer1year 11621u --- NO COMMENTS
eqptcapacityL3RemoteUsagePerHist1year 11622u --- NO COMMENTS
eqptcapacityL3RemoteUsageCap 11623u --- NO COMMENTS
eqptcapacityL3RemoteUsageCapHist 11624u --- NO COMMENTS
eqptcapacityL3RemoteUsageCap5min 11625u --- NO COMMENTS
eqptcapacityL3RemoteUsageCapHist5min 11626u --- NO COMMENTS
eqptcapacityL3RemoteUsageCap15min 11627u --- NO COMMENTS
eqptcapacityL3RemoteUsageCapHist15min 11628u --- NO COMMENTS
eqptcapacityL3RemoteUsageCap1h 11629u --- NO COMMENTS
compRcvdPkts1mo 1162u --- NO COMMENTS
eqptcapacityL3RemoteUsageCapHist1h 11630u --- NO COMMENTS
eqptcapacityL3RemoteUsageCap1d 11631u --- NO COMMENTS
eqptcapacityL3RemoteUsageCapHist1d 11632u --- NO COMMENTS
eqptcapacityL3RemoteUsageCap1w 11633u --- NO COMMENTS
eqptcapacityL3RemoteUsageCapHist1w 11634u --- NO COMMENTS
eqptcapacityL3RemoteUsageCap1mo 11635u --- NO COMMENTS
eqptcapacityL3RemoteUsageCapHist1mo 11636u --- NO COMMENTS
eqptcapacityL3RemoteUsageCap1qtr 11637u --- NO COMMENTS
eqptcapacityL3RemoteUsageCapHist1qtr 11638u --- NO COMMENTS
eqptcapacityL3RemoteUsageCap1year 11639u --- NO COMMENTS
compRcvdPktsHist1mo 1163u --- NO COMMENTS
eqptcapacityL3RemoteUsageCapHist1year 11640u --- NO COMMENTS
eqptcapacityL3TotalUsage 11641u --- NO COMMENTS
eqptcapacityL3TotalUsageHist 11642u --- NO COMMENTS
eqptcapacityL3TotalUsage5min 11643u --- NO COMMENTS
eqptcapacityL3TotalUsageHist5min 11644u --- NO COMMENTS
eqptcapacityL3TotalUsage15min 11645u --- NO COMMENTS
eqptcapacityL3TotalUsageHist15min 11646u --- NO COMMENTS
eqptcapacityL3TotalUsage1h 11647u --- NO COMMENTS
eqptcapacityL3TotalUsageHist1h 11648u --- NO COMMENTS
eqptcapacityL3TotalUsage1d 11649u --- NO COMMENTS
compRcvdPkts1qtr 1164u --- NO COMMENTS
eqptcapacityL3TotalUsageHist1d 11650u --- NO COMMENTS
eqptcapacityL3TotalUsage1w 11651u --- NO COMMENTS
eqptcapacityL3TotalUsageHist1w 11652u --- NO COMMENTS
eqptcapacityL3TotalUsage1mo 11653u --- NO COMMENTS
eqptcapacityL3TotalUsageHist1mo 11654u --- NO COMMENTS
eqptcapacityL3TotalUsage1qtr 11655u --- NO COMMENTS
eqptcapacityL3TotalUsageHist1qtr 11656u --- NO COMMENTS
eqptcapacityL3TotalUsage1year 11657u --- NO COMMENTS
eqptcapacityL3TotalUsageHist1year 11658u --- NO COMMENTS
eqptcapacityL3TotalUsagePer 11659u --- NO COMMENTS
compRcvdPktsHist1qtr 1165u --- NO COMMENTS
eqptcapacityL3TotalUsagePerHist 11660u --- NO COMMENTS
eqptcapacityL3TotalUsagePer5min 11661u --- NO COMMENTS
eqptcapacityL3TotalUsagePerHist5min 11662u --- NO COMMENTS
eqptcapacityL3TotalUsagePer15min 11663u --- NO COMMENTS
eqptcapacityL3TotalUsagePerHist15min 11664u --- NO COMMENTS
eqptcapacityL3TotalUsagePer1h 11665u --- NO COMMENTS
eqptcapacityL3TotalUsagePerHist1h 11666u --- NO COMMENTS
eqptcapacityL3TotalUsagePer1d 11667u --- NO COMMENTS
eqptcapacityL3TotalUsagePerHist1d 11668u --- NO COMMENTS
eqptcapacityL3TotalUsagePer1w 11669u --- NO COMMENTS
compRcvdPkts1year 1166u --- NO COMMENTS
eqptcapacityL3TotalUsagePerHist1w 11670u --- NO COMMENTS
eqptcapacityL3TotalUsagePer1mo 11671u --- NO COMMENTS
eqptcapacityL3TotalUsagePerHist1mo 11672u --- NO COMMENTS
eqptcapacityL3TotalUsagePer1qtr 11673u --- NO COMMENTS
eqptcapacityL3TotalUsagePerHist1qtr 11674u --- NO COMMENTS
eqptcapacityL3TotalUsagePer1year 11675u --- NO COMMENTS
eqptcapacityL3TotalUsagePerHist1year 11676u --- NO COMMENTS
eqptcapacityL3TotalUsageCap 11677u --- NO COMMENTS
eqptcapacityL3TotalUsageCapHist 11678u --- NO COMMENTS
eqptcapacityL3TotalUsageCap5min 11679u --- NO COMMENTS
compRcvdPktsHist1year 1167u --- NO COMMENTS
eqptcapacityL3TotalUsageCapHist5min 11680u --- NO COMMENTS
eqptcapacityL3TotalUsageCap15min 11681u --- NO COMMENTS
eqptcapacityL3TotalUsageCapHist15min 11682u --- NO COMMENTS
eqptcapacityL3TotalUsageCap1h 11683u --- NO COMMENTS
eqptcapacityL3TotalUsageCapHist1h 11684u --- NO COMMENTS
eqptcapacityL3TotalUsageCap1d 11685u --- NO COMMENTS
eqptcapacityL3TotalUsageCapHist1d 11686u --- NO COMMENTS
eqptcapacityL3TotalUsageCap1w 11687u --- NO COMMENTS
eqptcapacityL3TotalUsageCapHist1w 11688u --- NO COMMENTS
eqptcapacityL3TotalUsageCap1mo 11689u --- NO COMMENTS
compRcvdErrPkts 1168u --- NO COMMENTS
eqptcapacityL3TotalUsageCapHist1mo 11690u --- NO COMMENTS
eqptcapacityL3TotalUsageCap1qtr 11691u --- NO COMMENTS
eqptcapacityL3TotalUsageCapHist1qtr 11692u --- NO COMMENTS
eqptcapacityL3TotalUsageCap1year 11693u --- NO COMMENTS
eqptcapacityL3TotalUsageCapHist1year 11694u --- NO COMMENTS
fabricVmmDecommissionJob 11695u --- NO COMMENTS
fabricVmmDecommissionJobTask 11696u --- NO COMMENTS
telemetryRsToStatsServerGrp 11697u --- NO COMMENTS
telemetryRtToStatsServerGrp 11698u --- NO COMMENTS
telemetryStatsServerGrp 11699u --- NO COMMENTS
compRcvdErrPktsHist 1169u --- NO COMMENTS
capDef 116u --- NO COMMENTS
telemetryRsToRemoteStatsServer 11700u --- NO COMMENTS
telemetryRtToRemoteStatsServer 11701u --- NO COMMENTS
vnsRsProfToCloudModeMDev 11702u --- NO COMMENTS
vnsRtProfToCloudModeMDev 11703u --- NO COMMENTS
vzDnPair 11704u --- NO COMMENTS
svcredirDestCons 11705u --- NO COMMENTS
statslimitInstLimitPol 11708u --- NO COMMENTS
licenseCont 11709u --- NO COMMENTS
compRcvdErrPkts5min 1170u --- NO COMMENTS
licenseLicPolicy 11710u --- NO COMMENTS
apAnomaly 11711u --- NO COMMENTS
aaaRsWebTokenData 11712u --- NO COMMENTS
pkiRtWebTokenData 11713u --- NO COMMENTS
compRsSvmVm 11714u --- NO COMMENTS
compRtSvmVm 11715u --- NO COMMENTS
actionLicensemgrSubj 11716u --- NO COMMENTS
fvEpAnycast 11717u --- NO COMMENTS
compRcvdErrPktsHist5min 1171u --- NO COMMENTS
eqptFeatureEx 11720u --- NO COMMENTS
licenseHolder 11721u --- NO COMMENTS
licenseManager 11722u --- NO COMMENTS
licensePermLicReserve 11723u --- NO COMMENTS
licenseConsumed 11724u --- NO COMMENTS
licenseConsumedInst 11725u --- NO COMMENTS
licenseEntitlement 11726u --- NO COMMENTS
licenseEvaluation 11727u --- NO COMMENTS
licenseCatalog 11728u --- NO COMMENTS
licenseProductProvider 11729u --- NO COMMENTS
compRcvdErrPkts15min 1172u --- NO COMMENTS
licenseEntitlementDef 11730u --- NO COMMENTS
plannerImportACIConfig 11731u --- NO COMMENTS
plannerACIConfigFilter 11732u --- NO COMMENTS
plannerTenant 11733u --- NO COMMENTS
plannerTenantAny 11734u --- NO COMMENTS
plannerAEpgFilter 11735u --- NO COMMENTS
plannerEpg 11736u --- NO COMMENTS
plannerEpgAny 11737u --- NO COMMENTS
plannerPlacementAlgorithm 11738u --- NO COMMENTS
plannerResourceCapPct 11739u --- NO COMMENTS
compRcvdErrPktsHist15min 1173u --- NO COMMENTS
licenseConsumedTask 11740u --- NO COMMENTS
licenseConsumedInstDef 11741u --- NO COMMENTS
vzException 11742u --- NO COMMENTS
licenseConsumedTaskTask 11743u --- NO COMMENTS
coopFabMcGrpRec 11744u --- NO COMMENTS
coopRsFabMcgrp2Leaf 11745u --- NO COMMENTS
coopRtFabMcgrp2Leaf 11746u --- NO COMMENTS
telemetryRsToFlowServerGrp 11747u --- NO COMMENTS
telemetryRtToFlowServerGrp 11748u --- NO COMMENTS
telemetryFlowServerGrp 11749u --- NO COMMENTS
compRcvdErrPkts1h 1174u --- NO COMMENTS
telemetryRsToFltPolGrp 11750u --- NO COMMENTS
telemetryRtToFltPolGrp 11751u --- NO COMMENTS
telemetryFltPolGrp 11752u --- NO COMMENTS
telemetryFilterPolicy 11753u --- NO COMMENTS
telemetryFlowServerP 11754u --- NO COMMENTS
aclInst 11755u --- NO COMMENTS
aclACEHolder 11756u --- NO COMMENTS
aclcapProv 11757u --- NO COMMENTS
aclcapRule 11758u --- NO COMMENTS
compRcvdErrPktsHist1h 1175u --- NO COMMENTS
callhomeASrc 11765u --- NO COMMENTS
callhomeSmartSrc 11766u --- NO COMMENTS
callhomeRsSmartdestGroup 11767u --- NO COMMENTS
callhomeRtSmartdestGroup 11768u --- NO COMMENTS
callhomeADest 11769u --- NO COMMENTS
compRcvdErrPkts1d 1176u --- NO COMMENTS
callhomeSmartDest 11770u --- NO COMMENTS
callhomeAGroup 11771u --- NO COMMENTS
callhomeSmartGroup 11772u --- NO COMMENTS
callhomeSmartCallhomeFault 11773u --- NO COMMENTS
twampServerPol 11774u --- NO COMMENTS
twampResponderPol 11775u --- NO COMMENTS
fabricRsTwampServerPol 11776u --- NO COMMENTS
twampRtTwampServerPol 11777u --- NO COMMENTS
fabricRsTwampResponderPol 11778u --- NO COMMENTS
twampRtTwampResponderPol 11779u --- NO COMMENTS
compRcvdErrPktsHist1d 1177u --- NO COMMENTS
twampEntity 11780u --- NO COMMENTS
twampServerInst 11781u --- NO COMMENTS
twampResponderInst 11782u --- NO COMMENTS
fabricNodeInfoLM 11783u --- NO COMMENTS
epmRogueMacEp 11785u --- NO COMMENTS
spanRsSpanSrcToL3OutAtt 11787u --- NO COMMENTS
l3RtSpanSrcToL3OutAtt 11788u --- NO COMMENTS
l2CfgMacEp 11789u --- NO COMMENTS
compRcvdErrPkts1w 1178u --- NO COMMENTS
fabricNodeInfoLMTask 11790u --- NO COMMENTS
opflexUsegInfoCont 11791u --- NO COMMENTS
opflexUsegTenantCont 11792u --- NO COMMENTS
opflexUsegEpP 11793u --- NO COMMENTS
fvAEpAnycast 11794u --- NO COMMENTS
acLatencyPtpModeDef 11795u --- NO COMMENTS
spanRsSrcToL3extOut 11796u --- NO COMMENTS
l3extRtSrcToL3extOut 11797u --- NO COMMENTS
spanRsSrcToFvIfConn 11798u --- NO COMMENTS
fvRtSrcToFvIfConn 11799u --- NO COMMENTS
compRcvdErrPktsHist1w 1179u --- NO COMMENTS
capItem 117u --- NO COMMENTS
spanSrcTargetShadowL3If 11800u --- NO COMMENTS
ipEpAnycastDef 11801u --- NO COMMENTS
adcomAwiOobKeys 11802u --- NO COMMENTS
licenseBaseNode 11803u --- NO COMMENTS
licenseApicNode 11804u --- NO COMMENTS
licenseLeafNode 11805u --- NO COMMENTS
licenseSpineNode 11806u --- NO COMMENTS
licenseContTask 11807u --- NO COMMENTS
polRsContainerPol 11808u --- NO COMMENTS
apRtContainerPol 11809u --- NO COMMENTS
compRcvdErrPkts1mo 1180u --- NO COMMENTS
apContainerPol 11810u --- NO COMMENTS
l2L2AnycastEP 11811u --- NO COMMENTS
ipv6L3AnycastEP 11812u --- NO COMMENTS
ipv4L3AnycastEP 11813u --- NO COMMENTS
ipL3AnycastEP 11814u --- NO COMMENTS
topRsSysIaclProfilePolCons 11815u --- NO COMMENTS
iaclRtSysIaclProfilePolCons 11816u --- NO COMMENTS
opflexEppDevInfoContext 11818u --- NO COMMENTS
opflexODevInvContext 11819u --- NO COMMENTS
compRcvdErrPktsHist1mo 1181u --- NO COMMENTS
fvImplEpAnycast 11820u --- NO COMMENTS
twampServerStandard 11821u --- NO COMMENTS
twampResponderStandard 11822u --- NO COMMENTS
twampSession 11823u --- NO COMMENTS
twampConnection 11824u --- NO COMMENTS
telemetrySelector 11825u --- NO COMMENTS
telemetryAFltGrp 11826u --- NO COMMENTS
telemetrySubnetFltGrp 11827u --- NO COMMENTS
telemetryAFilter 11828u --- NO COMMENTS
telemetrySubnetFilter 11829u --- NO COMMENTS
compRcvdErrPkts1qtr 1182u --- NO COMMENTS
compVmFolder 11830u --- NO COMMENTS
compRsAssocVm 11831u --- NO COMMENTS
compRtAssocVm 11832u --- NO COMMENTS
tagTag 11833u --- NO COMMENTS
tagAnnotation 11834u --- NO COMMENTS
tagASelector 11835u --- NO COMMENTS
l3extCtxRtdOutRef 11836u --- NO COMMENTS
l3extRtdOutCont 11837u --- NO COMMENTS
l3extRtdOutDef 11838u --- NO COMMENTS
l3extRtdNodeDef 11839u --- NO COMMENTS
compRcvdErrPktsHist1qtr 1183u --- NO COMMENTS
l3extRtdOutDefRef 11840u --- NO COMMENTS
l3extFailedRtdOutDefCont 11842u --- NO COMMENTS
l3extFailedRtdOutDef 11843u --- NO COMMENTS
fvPndgRtdOutDefCont 11844u --- NO COMMENTS
fvRsToRemoteRtdOutDef 11845u --- NO COMMENTS
l3extRtToRemoteRtdOutDef 11846u --- NO COMMENTS
fvPndgRtdOutDef 11847u --- NO COMMENTS
twampSessionCont 11848u --- NO COMMENTS
twampConnCont 11849u --- NO COMMENTS
compRcvdErrPkts1year 1184u --- NO COMMENTS
macsecIfTracker 11850u --- NO COMMENTS
presRtdEppOptimized 11851u --- NO COMMENTS
presL3PcSupport 11852u --- NO COMMENTS
infraUsedByRtdOutDef 11853u --- NO COMMENTS
vnsMscGraphXlateCont 11854u --- NO COMMENTS
vnsEpgDefXlate 11855u --- NO COMMENTS
licenseLicPolicyTask 11856u --- NO COMMENTS
l3extRtdNodeDefContext 11857u --- NO COMMENTS
fvRsStFcGrpAtt 11858u --- NO COMMENTS
infraRtStFcGrpAtt 11859u --- NO COMMENTS
compRcvdErrPktsHist1year 1185u --- NO COMMENTS
infraFcAccGrp 11862u --- NO COMMENTS
infraRsFcL2IfPol 11863u --- NO COMMENTS
fcRtFcL2IfPol 11864u --- NO COMMENTS
infraRsFcAttEntP 11865u --- NO COMMENTS
infraRtFcAttEntP 11866u --- NO COMMENTS
infraAFcAccBndlGrp 11867u --- NO COMMENTS
infraRsFcLagPol 11868u --- NO COMMENTS
lacpRtFcLagPol 11869u --- NO COMMENTS
compRcvdBytes 1186u --- NO COMMENTS
infraRsFcAccBndlGrpToFcAggrIf 11870u --- NO COMMENTS
pcRtFcAccBndlGrpToFcAggrIf 11871u --- NO COMMENTS
infraFcAccPortGrp 11872u --- NO COMMENTS
infraFcAccBndlGrp 11873u --- NO COMMENTS
infraFcAccBndlPolGrp 11874u --- NO COMMENTS
eqptFcP 11877u --- NO COMMENTS
nwAPathEp 11878u --- NO COMMENTS
nwLabelEp 11879u --- NO COMMENTS
compRcvdBytesHist 1187u --- NO COMMENTS
nwRsLabelEpToAllowedEthIf 11880u --- NO COMMENTS
l1RtLabelEpToAllowedEthIf 11881u --- NO COMMENTS
nwRsLabelEpToConsumerEthIf 11882u --- NO COMMENTS
l1RtLabelEpToConsumerEthIf 11883u --- NO COMMENTS
nwRsLabelToPathAtt 11884u --- NO COMMENTS
fvRtLabelToPathAtt 11885u --- NO COMMENTS
nwRsLabelAttEntityPCons 11886u --- NO COMMENTS
infraRtLabelAttEntityPCons 11887u --- NO COMMENTS
nwRsLabelL2IfPolCons 11888u --- NO COMMENTS
l2RtLabelL2IfPolCons 11889u --- NO COMMENTS
compRcvdBytes5min 1188u --- NO COMMENTS
fcUnifiedSlotProfile 11890u --- NO COMMENTS
vsanARsVsanPathAtt 11891u --- NO COMMENTS
vsanARtVsanPathAtt 11892u --- NO COMMENTS
vsanRsVsanLabelAtt 11893u --- NO COMMENTS
nwRtVsanLabelAtt 11894u --- NO COMMENTS
l2FcBrIf 11895u --- NO COMMENTS
l2RsFcBrConf 11896u --- NO COMMENTS
l1RtFcBrConf 11897u --- NO COMMENTS
l2FcAggrIf 11898u --- NO COMMENTS
l2RsPcFcAggrBrConf 11899u --- NO COMMENTS
compRcvdBytesHist5min 1189u --- NO COMMENTS
capProv 118u --- NO COMMENTS
pcRtPcFcAggrBrConf 11900u --- NO COMMENTS
vethEntity 11901u --- NO COMMENTS
vethInst 11902u --- NO COMMENTS
unifiedportsEntity 11903u --- NO COMMENTS
unifiedportsIf 11904u --- NO COMMENTS
l1FcIf 11905u --- NO COMMENTS
l1RsNfcIfPolCons 11906u --- NO COMMENTS
fcRtNfcIfPolCons 11907u --- NO COMMENTS
l1FcPhysIf 11908u --- NO COMMENTS
pcFcAggrIf 11909u --- NO COMMENTS
compRcvdBytes15min 1190u --- NO COMMENTS
pcRsFcMbrIfs 11910u --- NO COMMENTS
l1RtFcMbrIfs 11911u --- NO COMMENTS
pcRsFcLacpPolCons 11912u --- NO COMMENTS
lacpRtFcLacpPolCons 11913u --- NO COMMENTS
pcFcAggrMbrIf 11914u --- NO COMMENTS
pcFcEntity 11915u --- NO COMMENTS
pcFcInst 11916u --- NO COMMENTS
l1VethIf 11917u --- NO COMMENTS
fcpmIf 11918u --- NO COMMENTS
fcpmFcAggrIf 11919u --- NO COMMENTS
compRcvdBytesHist15min 1191u --- NO COMMENTS
fcpmPortCap 11920u --- NO COMMENTS
fcpmFcotBase 11921u --- NO COMMENTS
fcpmAFcot 11922u --- NO COMMENTS
fcpmFcot 11923u --- NO COMMENTS
fcpmAFcotX2 11924u --- NO COMMENTS
fcpmFcotX2 11925u --- NO COMMENTS
l1FcPhysIfClearCountersLTask 11926u --- NO COMMENTS
l1FcPhysIfClearCountersRslt 11927u --- NO COMMENTS
telemetrySubnetFltGrpDef 11928u --- NO COMMENTS
telemetrySubnetFilterDef 11929u --- NO COMMENTS
compRcvdBytes1h 1192u --- NO COMMENTS
opflexRsIDEp 11930u --- NO COMMENTS
opflexRtIDEp 11931u --- NO COMMENTS
fvIDEpToEpDefRef 11932u --- NO COMMENTS
twampRsServerPolCons 11933u --- NO COMMENTS
twampRtServerPolCons 11934u --- NO COMMENTS
twampRsResponderPolCons 11935u --- NO COMMENTS
twampRtResponderPolCons 11936u --- NO COMMENTS
actrlBootstrap 11937u --- NO COMMENTS
compRcvdBytesHist1h 1193u --- NO COMMENTS
compRcvdBytes1d 1194u --- NO COMMENTS
vmmRsBaseCompCtrlr 11951u --- NO COMMENTS
compRtBaseCompCtrlr 11952u --- NO COMMENTS
rmonIfFcmac 11953u --- NO COMMENTS
telemetryMatchedSelector 11954u --- NO COMMENTS
tagSelectorDef 11955u --- NO COMMENTS
tagMatched 11956u --- NO COMMENTS
epmAnycastIpEp 11957u --- NO COMMENTS
polRsPlugin 11958u --- NO COMMENTS
apRtPlugin 11959u --- NO COMMENTS
compRcvdBytesHist1d 1195u --- NO COMMENTS
rmonIngrCounters 11960u --- NO COMMENTS
rmonEgrCounters 11961u --- NO COMMENTS
compLastEventInfo 11964u --- NO COMMENTS
tunnelRLTepPool 11965u --- NO COMMENTS
opflexDomainInfo 11966u --- NO COMMENTS
identSegUpdateCont 11967u --- NO COMMENTS
identSegUpdateInst 11968u --- NO COMMENTS
identSegUpdateContTask 11969u --- NO COMMENTS
compRcvdBytes1w 1196u --- NO COMMENTS
topoctrlIDP 11970u --- NO COMMENTS
commRLTepInfo 11971u --- NO COMMENTS
telemetrySubnetFilterQuota 11972u --- NO COMMENTS
apBasePackage 11973u --- NO COMMENTS
topoctrlSecurityToken 11974u --- NO COMMENTS
aaaSamlEncCert 11975u --- NO COMMENTS
telemetryFlowCollectorP 11976u --- NO COMMENTS
telemetryRsToInbandEpg 11977u --- NO COMMENTS
mgmtRtToInbandEpg 11978u --- NO COMMENTS
telemetryCollectorProvider 11979u --- NO COMMENTS
compRcvdBytesHist1w 1197u --- NO COMMENTS
telemetryRsToCtxDef 11980u --- NO COMMENTS
fvRtToCtxDef 11981u --- NO COMMENTS
telemetryCollectorServer 11982u --- NO COMMENTS
telemetryRsToFvConnDef 11983u --- NO COMMENTS
fvRtToFvConnDef 11984u --- NO COMMENTS
telemetryCollectorDef 11985u --- NO COMMENTS
vmmInjectedVm 11986u --- NO COMMENTS
vmmInjectedVnic 11987u --- NO COMMENTS
tacacsSrc 11988u --- NO COMMENTS
tacacsRsDestGroup 11989u --- NO COMMENTS
compRcvdBytes1mo 1198u --- NO COMMENTS
tacacsRtDestGroup 11990u --- NO COMMENTS
tacacsTacacsDest 11991u --- NO COMMENTS
tacacsGroup 11992u --- NO COMMENTS
infraDRRPol 11993u --- NO COMMENTS
fvWanIpDef 11994u --- NO COMMENTS
fcInputFrames 11995u --- NO COMMENTS
fcInputFramesHist 11996u --- NO COMMENTS
fcInputFrames5min 11997u --- NO COMMENTS
fcInputFramesHist5min 11998u --- NO COMMENTS
fcInputFrames15min 11999u --- NO COMMENTS
compRcvdBytesHist1mo 1199u --- NO COMMENTS
capRule 119u --- NO COMMENTS
moResolvable 11u --- NO COMMENTS
fcInputFramesHist15min 12000u --- NO COMMENTS
fcInputFrames1h 12001u --- NO COMMENTS
fcInputFramesHist1h 12002u --- NO COMMENTS
fcInputFrames1d 12003u --- NO COMMENTS
fcInputFramesHist1d 12004u --- NO COMMENTS
fcInputFrames1w 12005u --- NO COMMENTS
fcInputFramesHist1w 12006u --- NO COMMENTS
fcInputFrames1mo 12007u --- NO COMMENTS
fcInputFramesHist1mo 12008u --- NO COMMENTS
fcInputFrames1qtr 12009u --- NO COMMENTS
compRcvdBytes1qtr 1200u --- NO COMMENTS
fcInputFramesHist1qtr 12010u --- NO COMMENTS
fcInputFrames1year 12011u --- NO COMMENTS
fcInputFramesHist1year 12012u --- NO COMMENTS
fcInputDisFrames 12013u --- NO COMMENTS
fcInputDisFramesHist 12014u --- NO COMMENTS
fcInputDisFrames5min 12015u --- NO COMMENTS
fcInputDisFramesHist5min 12016u --- NO COMMENTS
fcInputDisFrames15min 12017u --- NO COMMENTS
fcInputDisFramesHist15min 12018u --- NO COMMENTS
fcInputDisFrames1h 12019u --- NO COMMENTS
compRcvdBytesHist1qtr 1201u --- NO COMMENTS
fcInputDisFramesHist1h 12020u --- NO COMMENTS
fcInputDisFrames1d 12021u --- NO COMMENTS
fcInputDisFramesHist1d 12022u --- NO COMMENTS
fcInputDisFrames1w 12023u --- NO COMMENTS
fcInputDisFramesHist1w 12024u --- NO COMMENTS
fcInputDisFrames1mo 12025u --- NO COMMENTS
fcInputDisFramesHist1mo 12026u --- NO COMMENTS
fcInputDisFrames1qtr 12027u --- NO COMMENTS
fcInputDisFramesHist1qtr 12028u --- NO COMMENTS
fcInputDisFrames1year 12029u --- NO COMMENTS
compRcvdBytes1year 1202u --- NO COMMENTS
fcInputDisFramesHist1year 12030u --- NO COMMENTS
fcInputUnkClass 12031u --- NO COMMENTS
fcInputUnkClassHist 12032u --- NO COMMENTS
fcInputUnkClass5min 12033u --- NO COMMENTS
fcInputUnkClassHist5min 12034u --- NO COMMENTS
fcInputUnkClass15min 12035u --- NO COMMENTS
fcInputUnkClassHist15min 12036u --- NO COMMENTS
fcInputUnkClass1h 12037u --- NO COMMENTS
fcInputUnkClassHist1h 12038u --- NO COMMENTS
fcInputUnkClass1d 12039u --- NO COMMENTS
compRcvdBytesHist1year 1203u --- NO COMMENTS
fcInputUnkClassHist1d 12040u --- NO COMMENTS
fcInputUnkClass1w 12041u --- NO COMMENTS
fcInputUnkClassHist1w 12042u --- NO COMMENTS
fcInputUnkClass1mo 12043u --- NO COMMENTS
fcInputUnkClassHist1mo 12044u --- NO COMMENTS
fcInputUnkClass1qtr 12045u --- NO COMMENTS
fcInputUnkClassHist1qtr 12046u --- NO COMMENTS
fcInputUnkClass1year 12047u --- NO COMMENTS
fcInputUnkClassHist1year 12048u --- NO COMMENTS
fcInputBytes 12049u --- NO COMMENTS
compTrnsmtdPkts 1204u --- NO COMMENTS
fcInputBytesHist 12050u --- NO COMMENTS
fcInputBytes5min 12051u --- NO COMMENTS
fcInputBytesHist5min 12052u --- NO COMMENTS
fcInputBytes15min 12053u --- NO COMMENTS
fcInputBytesHist15min 12054u --- NO COMMENTS
fcInputBytes1h 12055u --- NO COMMENTS
fcInputBytesHist1h 12056u --- NO COMMENTS
fcInputBytes1d 12057u --- NO COMMENTS
fcInputBytesHist1d 12058u --- NO COMMENTS
fcInputBytes1w 12059u --- NO COMMENTS
compTrnsmtdPktsHist 1205u --- NO COMMENTS
fcInputBytesHist1w 12060u --- NO COMMENTS
fcInputBytes1mo 12061u --- NO COMMENTS
fcInputBytesHist1mo 12062u --- NO COMMENTS
fcInputBytes1qtr 12063u --- NO COMMENTS
fcInputBytesHist1qtr 12064u --- NO COMMENTS
fcInputBytes1year 12065u --- NO COMMENTS
fcInputBytesHist1year 12066u --- NO COMMENTS
fcInputLink 12067u --- NO COMMENTS
fcInputLinkHist 12068u --- NO COMMENTS
fcInputLink5min 12069u --- NO COMMENTS
compTrnsmtdPkts5min 1206u --- NO COMMENTS
fcInputLinkHist5min 12070u --- NO COMMENTS
fcInputLink15min 12071u --- NO COMMENTS
fcInputLinkHist15min 12072u --- NO COMMENTS
fcInputLink1h 12073u --- NO COMMENTS
fcInputLinkHist1h 12074u --- NO COMMENTS
fcInputLink1d 12075u --- NO COMMENTS
fcInputLinkHist1d 12076u --- NO COMMENTS
fcInputLink1w 12077u --- NO COMMENTS
fcInputLinkHist1w 12078u --- NO COMMENTS
fcInputLink1mo 12079u --- NO COMMENTS
compTrnsmtdPktsHist5min 1207u --- NO COMMENTS
fcInputLinkHist1mo 12080u --- NO COMMENTS
fcInputLink1qtr 12081u --- NO COMMENTS
fcInputLinkHist1qtr 12082u --- NO COMMENTS
fcInputLink1year 12083u --- NO COMMENTS
fcInputLinkHist1year 12084u --- NO COMMENTS
fcInputTotalByte 12085u --- NO COMMENTS
fcInputTotalByteHist 12086u --- NO COMMENTS
fcInputTotalByte5min 12087u --- NO COMMENTS
fcInputTotalByteHist5min 12088u --- NO COMMENTS
fcInputTotalByte15min 12089u --- NO COMMENTS
compTrnsmtdPkts15min 1208u --- NO COMMENTS
fcInputTotalByteHist15min 12090u --- NO COMMENTS
fcInputTotalByte1h 12091u --- NO COMMENTS
fcInputTotalByteHist1h 12092u --- NO COMMENTS
fcInputTotalByte1d 12093u --- NO COMMENTS
fcInputTotalByteHist1d 12094u --- NO COMMENTS
fcInputTotalByte1w 12095u --- NO COMMENTS
fcInputTotalByteHist1w 12096u --- NO COMMENTS
fcInputTotalByte1mo 12097u --- NO COMMENTS
fcInputTotalByteHist1mo 12098u --- NO COMMENTS
fcInputTotalByte1qtr 12099u --- NO COMMENTS
compTrnsmtdPktsHist15min 1209u --- NO COMMENTS
replCont 120u --- NO COMMENTS
fcInputTotalByteHist1qtr 12100u --- NO COMMENTS
fcInputTotalByte1year 12101u --- NO COMMENTS
fcInputTotalByteHist1year 12102u --- NO COMMENTS
fcReceiveB2BCredit 12103u --- NO COMMENTS
fcReceiveB2BCreditHist 12104u --- NO COMMENTS
fcReceiveB2BCredit5min 12105u --- NO COMMENTS
fcReceiveB2BCreditHist5min 12106u --- NO COMMENTS
fcReceiveB2BCredit15min 12107u --- NO COMMENTS
fcReceiveB2BCreditHist15min 12108u --- NO COMMENTS
fcReceiveB2BCredit1h 12109u --- NO COMMENTS
compTrnsmtdPkts1h 1210u --- NO COMMENTS
fcReceiveB2BCreditHist1h 12110u --- NO COMMENTS
fcReceiveB2BCredit1d 12111u --- NO COMMENTS
fcReceiveB2BCreditHist1d 12112u --- NO COMMENTS
fcReceiveB2BCredit1w 12113u --- NO COMMENTS
fcReceiveB2BCreditHist1w 12114u --- NO COMMENTS
fcReceiveB2BCredit1mo 12115u --- NO COMMENTS
fcReceiveB2BCreditHist1mo 12116u --- NO COMMENTS
fcReceiveB2BCredit1qtr 12117u --- NO COMMENTS
fcReceiveB2BCreditHist1qtr 12118u --- NO COMMENTS
fcReceiveB2BCredit1year 12119u --- NO COMMENTS
compTrnsmtdPktsHist1h 1211u --- NO COMMENTS
fcReceiveB2BCreditHist1year 12120u --- NO COMMENTS
fcOutputFrames 12121u --- NO COMMENTS
fcOutputFramesHist 12122u --- NO COMMENTS
fcOutputFrames5min 12123u --- NO COMMENTS
fcOutputFramesHist5min 12124u --- NO COMMENTS
fcOutputFrames15min 12125u --- NO COMMENTS
fcOutputFramesHist15min 12126u --- NO COMMENTS
fcOutputFrames1h 12127u --- NO COMMENTS
fcOutputFramesHist1h 12128u --- NO COMMENTS
fcOutputFrames1d 12129u --- NO COMMENTS
compTrnsmtdPkts1d 1212u --- NO COMMENTS
fcOutputFramesHist1d 12130u --- NO COMMENTS
fcOutputFrames1w 12131u --- NO COMMENTS
fcOutputFramesHist1w 12132u --- NO COMMENTS
fcOutputFrames1mo 12133u --- NO COMMENTS
fcOutputFramesHist1mo 12134u --- NO COMMENTS
fcOutputFrames1qtr 12135u --- NO COMMENTS
fcOutputFramesHist1qtr 12136u --- NO COMMENTS
fcOutputFrames1year 12137u --- NO COMMENTS
fcOutputFramesHist1year 12138u --- NO COMMENTS
fcOutputDisFrames 12139u --- NO COMMENTS
compTrnsmtdPktsHist1d 1213u --- NO COMMENTS
fcOutputDisFramesHist 12140u --- NO COMMENTS
fcOutputDisFrames5min 12141u --- NO COMMENTS
fcOutputDisFramesHist5min 12142u --- NO COMMENTS
fcOutputDisFrames15min 12143u --- NO COMMENTS
fcOutputDisFramesHist15min 12144u --- NO COMMENTS
fcOutputDisFrames1h 12145u --- NO COMMENTS
fcOutputDisFramesHist1h 12146u --- NO COMMENTS
fcOutputDisFrames1d 12147u --- NO COMMENTS
fcOutputDisFramesHist1d 12148u --- NO COMMENTS
fcOutputDisFrames1w 12149u --- NO COMMENTS
compTrnsmtdPkts1w 1214u --- NO COMMENTS
fcOutputDisFramesHist1w 12150u --- NO COMMENTS
fcOutputDisFrames1mo 12151u --- NO COMMENTS
fcOutputDisFramesHist1mo 12152u --- NO COMMENTS
fcOutputDisFrames1qtr 12153u --- NO COMMENTS
fcOutputDisFramesHist1qtr 12154u --- NO COMMENTS
fcOutputDisFrames1year 12155u --- NO COMMENTS
fcOutputDisFramesHist1year 12156u --- NO COMMENTS
fcOutputBytes 12157u --- NO COMMENTS
fcOutputBytesHist 12158u --- NO COMMENTS
fcOutputBytes5min 12159u --- NO COMMENTS
compTrnsmtdPktsHist1w 1215u --- NO COMMENTS
fcOutputBytesHist5min 12160u --- NO COMMENTS
fcOutputBytes15min 12161u --- NO COMMENTS
fcOutputBytesHist15min 12162u --- NO COMMENTS
fcOutputBytes1h 12163u --- NO COMMENTS
fcOutputBytesHist1h 12164u --- NO COMMENTS
fcOutputBytes1d 12165u --- NO COMMENTS
fcOutputBytesHist1d 12166u --- NO COMMENTS
fcOutputBytes1w 12167u --- NO COMMENTS
fcOutputBytesHist1w 12168u --- NO COMMENTS
fcOutputBytes1mo 12169u --- NO COMMENTS
compTrnsmtdPkts1mo 1216u --- NO COMMENTS
fcOutputBytesHist1mo 12170u --- NO COMMENTS
fcOutputBytes1qtr 12171u --- NO COMMENTS
fcOutputBytesHist1qtr 12172u --- NO COMMENTS
fcOutputBytes1year 12173u --- NO COMMENTS
fcOutputBytesHist1year 12174u --- NO COMMENTS
fcOutputLink 12175u --- NO COMMENTS
fcOutputLinkHist 12176u --- NO COMMENTS
fcOutputLink5min 12177u --- NO COMMENTS
fcOutputLinkHist5min 12178u --- NO COMMENTS
fcOutputLink15min 12179u --- NO COMMENTS
compTrnsmtdPktsHist1mo 1217u --- NO COMMENTS
fcOutputLinkHist15min 12180u --- NO COMMENTS
fcOutputLink1h 12181u --- NO COMMENTS
fcOutputLinkHist1h 12182u --- NO COMMENTS
fcOutputLink1d 12183u --- NO COMMENTS
fcOutputLinkHist1d 12184u --- NO COMMENTS
fcOutputLink1w 12185u --- NO COMMENTS
fcOutputLinkHist1w 12186u --- NO COMMENTS
fcOutputLink1mo 12187u --- NO COMMENTS
fcOutputLinkHist1mo 12188u --- NO COMMENTS
fcOutputLink1qtr 12189u --- NO COMMENTS
compTrnsmtdPkts1qtr 1218u --- NO COMMENTS
fcOutputLinkHist1qtr 12190u --- NO COMMENTS
fcOutputLink1year 12191u --- NO COMMENTS
fcOutputLinkHist1year 12192u --- NO COMMENTS
fcLinkFail 12193u --- NO COMMENTS
fcLinkFailHist 12194u --- NO COMMENTS
fcLinkFail5min 12195u --- NO COMMENTS
fcLinkFailHist5min 12196u --- NO COMMENTS
fcLinkFail15min 12197u --- NO COMMENTS
fcLinkFailHist15min 12198u --- NO COMMENTS
fcLinkFail1h 12199u --- NO COMMENTS
compTrnsmtdPktsHist1qtr 1219u --- NO COMMENTS
replTxCont 121u --- NO COMMENTS
fcLinkFailHist1h 12200u --- NO COMMENTS
fcLinkFail1d 12201u --- NO COMMENTS
fcLinkFailHist1d 12202u --- NO COMMENTS
fcLinkFail1w 12203u --- NO COMMENTS
fcLinkFailHist1w 12204u --- NO COMMENTS
fcLinkFail1mo 12205u --- NO COMMENTS
fcLinkFailHist1mo 12206u --- NO COMMENTS
fcLinkFail1qtr 12207u --- NO COMMENTS
fcLinkFailHist1qtr 12208u --- NO COMMENTS
fcLinkFail1year 12209u --- NO COMMENTS
compTrnsmtdPkts1year 1220u --- NO COMMENTS
fcLinkFailHist1year 12210u --- NO COMMENTS
fcOutputTotalByte 12211u --- NO COMMENTS
fcOutputTotalByteHist 12212u --- NO COMMENTS
fcOutputTotalByte5min 12213u --- NO COMMENTS
fcOutputTotalByteHist5min 12214u --- NO COMMENTS
fcOutputTotalByte15min 12215u --- NO COMMENTS
fcOutputTotalByteHist15min 12216u --- NO COMMENTS
fcOutputTotalByte1h 12217u --- NO COMMENTS
fcOutputTotalByteHist1h 12218u --- NO COMMENTS
fcOutputTotalByte1d 12219u --- NO COMMENTS
compTrnsmtdPktsHist1year 1221u --- NO COMMENTS
fcOutputTotalByteHist1d 12220u --- NO COMMENTS
fcOutputTotalByte1w 12221u --- NO COMMENTS
fcOutputTotalByteHist1w 12222u --- NO COMMENTS
fcOutputTotalByte1mo 12223u --- NO COMMENTS
fcOutputTotalByteHist1mo 12224u --- NO COMMENTS
fcOutputTotalByte1qtr 12225u --- NO COMMENTS
fcOutputTotalByteHist1qtr 12226u --- NO COMMENTS
fcOutputTotalByte1year 12227u --- NO COMMENTS
fcOutputTotalByteHist1year 12228u --- NO COMMENTS
fcTransmitB2BCredit 12229u --- NO COMMENTS
compTrnsmtdErrPkts 1222u --- NO COMMENTS
fcTransmitB2BCreditHist 12230u --- NO COMMENTS
fcTransmitB2BCredit5min 12231u --- NO COMMENTS
fcTransmitB2BCreditHist5min 12232u --- NO COMMENTS
fcTransmitB2BCredit15min 12233u --- NO COMMENTS
fcTransmitB2BCreditHist15min 12234u --- NO COMMENTS
fcTransmitB2BCredit1h 12235u --- NO COMMENTS
fcTransmitB2BCreditHist1h 12236u --- NO COMMENTS
fcTransmitB2BCredit1d 12237u --- NO COMMENTS
fcTransmitB2BCreditHist1d 12238u --- NO COMMENTS
fcTransmitB2BCredit1w 12239u --- NO COMMENTS
compTrnsmtdErrPktsHist 1223u --- NO COMMENTS
fcTransmitB2BCreditHist1w 12240u --- NO COMMENTS
fcTransmitB2BCredit1mo 12241u --- NO COMMENTS
fcTransmitB2BCreditHist1mo 12242u --- NO COMMENTS
fcTransmitB2BCredit1qtr 12243u --- NO COMMENTS
fcTransmitB2BCreditHist1qtr 12244u --- NO COMMENTS
fcTransmitB2BCredit1year 12245u --- NO COMMENTS
fcTransmitB2BCreditHist1year 12246u --- NO COMMENTS
dot1xDUEp 12247u --- NO COMMENTS
l3RsL3dscpRuleAtt 12248u --- NO COMMENTS
qospRtL3dscpRuleAtt 12249u --- NO COMMENTS
compTrnsmtdErrPkts5min 1224u --- NO COMMENTS
l3RsL3dot1pRuleAtt 12250u --- NO COMMENTS
qospRtL3dot1pRuleAtt 12251u --- NO COMMENTS
cloudsecEntity 12252u --- NO COMMENTS
cloudsecInst 12253u --- NO COMMENTS
cloudsecIf 12255u --- NO COMMENTS
cloudsecDom 12256u --- NO COMMENTS
cloudsecSaPeer 12257u --- NO COMMENTS
cloudsecSaKey 12258u --- NO COMMENTS
telemetryAggrSubnetFilterCont 12259u --- NO COMMENTS
compTrnsmtdErrPktsHist5min 1225u --- NO COMMENTS
telemetryCtxSubnetFilterCont 12260u --- NO COMMENTS
pkiSchedulerToken 12261u --- NO COMMENTS
pkiSchedulerCert 12262u --- NO COMMENTS
polRsSchedulerTokenPol 12263u --- NO COMMENTS
pkiRtSchedulerTokenPol 12264u --- NO COMMENTS
polRsHostCertPol 12265u --- NO COMMENTS
pkiRtHostCertPol 12266u --- NO COMMENTS
rmonIfBvMacsecrx 12267u --- NO COMMENTS
rmonIfBvMacsectx 12268u --- NO COMMENTS
fabricSecurityTokenHelper 12269u --- NO COMMENTS
compTrnsmtdErrPkts15min 1226u --- NO COMMENTS
presACISupport 12270u --- NO COMMENTS
presACIClass 12271u --- NO COMMENTS
presACIListener 12272u --- NO COMMENTS
polRsFabricSelfCAEp 12273u --- NO COMMENTS
pkiRtFabricSelfCAEp 12274u --- NO COMMENTS
cloudsecSaRxKey 12275u --- NO COMMENTS
cloudsecSaTxKey 12276u --- NO COMMENTS
topSystemClearEpLTask 12277u --- NO COMMENTS
topSystemClearEpRslt 12278u --- NO COMMENTS
vzSubjectToFilter 12279u --- NO COMMENTS
compTrnsmtdErrPktsHist15min 1227u --- NO COMMENTS
licenseSmartLicenseStatus 12280u --- NO COMMENTS
licenseSmartLicenseTechSupport 12281u --- NO COMMENTS
telemetryAStreamEnable 12282u --- NO COMMENTS
telemetryStatsStreamP 12283u --- NO COMMENTS
telemetryEventStreamP 12284u --- NO COMMENTS
cloudsecASaKeyP 12285u --- NO COMMENTS
cloudsecControl 12288u --- NO COMMENTS
cloudsecIfPol 12289u --- NO COMMENTS
compTrnsmtdErrPkts1h 1228u --- NO COMMENTS
cloudsecRekeyInfo 12290u --- NO COMMENTS
cloudsecPreSharedKey 12291u --- NO COMMENTS
cloudsecRxSaKeyDef 12292u --- NO COMMENTS
cloudsecTxSaKeyDef 12293u --- NO COMMENTS
licenseEntitlementDetail 12294u --- NO COMMENTS
fcpmDOMStats 12295u --- NO COMMENTS
fcpmDOMVoltStats 12296u --- NO COMMENTS
fcpmDOMTempStats 12297u --- NO COMMENTS
fcpmDOMCurrentStats 12298u --- NO COMMENTS
fcpmDOMTxPwrStats 12299u --- NO COMMENTS
compTrnsmtdErrPktsHist1h 1229u --- NO COMMENTS
replDelObj 122u --- NO COMMENTS
fcpmDOMRxPwrStats 12300u --- NO COMMENTS
telemetryEnableP 12301u --- NO COMMENTS
qosClassLevelDef 12302u --- NO COMMENTS
l3extRsLIfPCustQosPol 12303u --- NO COMMENTS
qosRtLIfPCustQosPol 12304u --- NO COMMENTS
poeNic 12305u --- NO COMMENTS
poeVDAEp 12306u --- NO COMMENTS
cloudsecTepRxCounter 12307u --- NO COMMENTS
cloudsecTepTxCounter 12308u --- NO COMMENTS
vnsRsLIfCtxToCustQosPol 12309u --- NO COMMENTS
compTrnsmtdErrPkts1d 1230u --- NO COMMENTS
qosRtLIfCtxToCustQosPol 12310u --- NO COMMENTS
poeVDAEpTask 12311u --- NO COMMENTS
opflexEncapBlk 12312u --- NO COMMENTS
vnsL1L2RedirectDest 12313u --- NO COMMENTS
vnsRsL1L2RedirectHealthGroup 12314u --- NO COMMENTS
vnsRtL1L2RedirectHealthGroup 12315u --- NO COMMENTS
eqptBvmacsecrxpkts 12316u --- NO COMMENTS
eqptBvmacsecrxpktsHist 12317u --- NO COMMENTS
eqptBvmacsecrxpkts5min 12318u --- NO COMMENTS
eqptBvmacsecrxpktsHist5min 12319u --- NO COMMENTS
compTrnsmtdErrPktsHist1d 1231u --- NO COMMENTS
eqptBvmacsecrxpkts15min 12320u --- NO COMMENTS
eqptBvmacsecrxpktsHist15min 12321u --- NO COMMENTS
eqptBvmacsecrxpkts1h 12322u --- NO COMMENTS
eqptBvmacsecrxpktsHist1h 12323u --- NO COMMENTS
eqptBvmacsecrxpkts1d 12324u --- NO COMMENTS
eqptBvmacsecrxpktsHist1d 12325u --- NO COMMENTS
eqptBvmacsecrxpkts1w 12326u --- NO COMMENTS
eqptBvmacsecrxpktsHist1w 12327u --- NO COMMENTS
eqptBvmacsecrxpkts1mo 12328u --- NO COMMENTS
eqptBvmacsecrxpktsHist1mo 12329u --- NO COMMENTS
compTrnsmtdErrPkts1w 1232u --- NO COMMENTS
eqptBvmacsecrxpkts1qtr 12330u --- NO COMMENTS
eqptBvmacsecrxpktsHist1qtr 12331u --- NO COMMENTS
eqptBvmacsecrxpkts1year 12332u --- NO COMMENTS
eqptBvmacsecrxpktsHist1year 12333u --- NO COMMENTS
eqptBvmacsectxpkts 12334u --- NO COMMENTS
eqptBvmacsectxpktsHist 12335u --- NO COMMENTS
eqptBvmacsectxpkts5min 12336u --- NO COMMENTS
eqptBvmacsectxpktsHist5min 12337u --- NO COMMENTS
eqptBvmacsectxpkts15min 12338u --- NO COMMENTS
eqptBvmacsectxpktsHist15min 12339u --- NO COMMENTS
compTrnsmtdErrPktsHist1w 1233u --- NO COMMENTS
eqptBvmacsectxpkts1h 12340u --- NO COMMENTS
eqptBvmacsectxpktsHist1h 12341u --- NO COMMENTS
eqptBvmacsectxpkts1d 12342u --- NO COMMENTS
eqptBvmacsectxpktsHist1d 12343u --- NO COMMENTS
eqptBvmacsectxpkts1w 12344u --- NO COMMENTS
eqptBvmacsectxpktsHist1w 12345u --- NO COMMENTS
eqptBvmacsectxpkts1mo 12346u --- NO COMMENTS
eqptBvmacsectxpktsHist1mo 12347u --- NO COMMENTS
eqptBvmacsectxpkts1qtr 12348u --- NO COMMENTS
eqptBvmacsectxpktsHist1qtr 12349u --- NO COMMENTS
compTrnsmtdErrPkts1mo 1234u --- NO COMMENTS
eqptBvmacsectxpkts1year 12350u --- NO COMMENTS
eqptBvmacsectxpktsHist1year 12351u --- NO COMMENTS
vnsHealthDest 12352u --- NO COMMENTS
vnsHealthDestTask 12353u --- NO COMMENTS
vnsVmmConfigFile 12354u --- NO COMMENTS
vnsRsLDevVipToInstPol 12355u --- NO COMMENTS
vnsRtLDevVipToInstPol 12356u --- NO COMMENTS
vnsRsCDevToVm 12357u --- NO COMMENTS
compRtCDevToVm 12358u --- NO COMMENTS
vnsInstPol 12359u --- NO COMMENTS
compTrnsmtdErrPktsHist1mo 1235u --- NO COMMENTS
vnsRsInstPolToVmmConfigFile 12360u --- NO COMMENTS
vnsRtInstPolToVmmConfigFile 12361u --- NO COMMENTS
compInstPol 12362u --- NO COMMENTS
compInst 12363u --- NO COMMENTS
compDataStore 12364u --- NO COMMENTS
compResourcePool 12365u --- NO COMMENTS
compCdrom 12366u --- NO COMMENTS
compVNicConf 12367u --- NO COMMENTS
vnsALDevTask 12368u --- NO COMMENTS
compInstTask 12369u --- NO COMMENTS
compTrnsmtdErrPkts1qtr 1236u --- NO COMMENTS
compVmTask 12370u --- NO COMMENTS
rtdmcAInterVRFPol 12371u --- NO COMMENTS
rtdmcAInterVRFEntry 12372u --- NO COMMENTS
cloudsecAControl 12373u --- NO COMMENTS
cloudsecControlDef 12374u --- NO COMMENTS
commRsClientCertCA 12375u --- NO COMMENTS
pkiRtClientCertCA 12376u --- NO COMMENTS
pimInterVRFPol 12377u --- NO COMMENTS
pimInterVRFDef 12378u --- NO COMMENTS
pimInterVRFEntryPol 12379u --- NO COMMENTS
compTrnsmtdErrPktsHist1qtr 1237u --- NO COMMENTS
pimInterVRFEntryDef 12380u --- NO COMMENTS
rtdmcAInterVRFP 12381u --- NO COMMENTS
rtdmcAInterVRF 12382u --- NO COMMENTS
pimInterVRFP 12383u --- NO COMMENTS
pimInterVRF 12384u --- NO COMMENTS
vzReeval 12385u --- NO COMMENTS
presACIListenerCont 12386u --- NO COMMENTS
fcInputC2Frames 12387u --- NO COMMENTS
fcInputC2FramesHist 12388u --- NO COMMENTS
fcInputC2Frames5min 12389u --- NO COMMENTS
compTrnsmtdErrPkts1year 1238u --- NO COMMENTS
fcInputC2FramesHist5min 12390u --- NO COMMENTS
fcInputC2Frames15min 12391u --- NO COMMENTS
fcInputC2FramesHist15min 12392u --- NO COMMENTS
fcInputC2Frames1h 12393u --- NO COMMENTS
fcInputC2FramesHist1h 12394u --- NO COMMENTS
fcInputC2Frames1d 12395u --- NO COMMENTS
fcInputC2FramesHist1d 12396u --- NO COMMENTS
fcInputC2Frames1w 12397u --- NO COMMENTS
fcInputC2FramesHist1w 12398u --- NO COMMENTS
fcInputC2Frames1mo 12399u --- NO COMMENTS
compTrnsmtdErrPktsHist1year 1239u --- NO COMMENTS
replSenderState 123u --- NO COMMENTS
fcInputC2FramesHist1mo 12400u --- NO COMMENTS
fcInputC2Frames1qtr 12401u --- NO COMMENTS
fcInputC2FramesHist1qtr 12402u --- NO COMMENTS
fcInputC2Frames1year 12403u --- NO COMMENTS
fcInputC2FramesHist1year 12404u --- NO COMMENTS
fcInputClassDiscards 12405u --- NO COMMENTS
fcInputClassDiscardsHist 12406u --- NO COMMENTS
fcInputClassDiscards5min 12407u --- NO COMMENTS
fcInputClassDiscardsHist5min 12408u --- NO COMMENTS
fcInputClassDiscards15min 12409u --- NO COMMENTS
compTrnsmtdBytes 1240u --- NO COMMENTS
fcInputClassDiscardsHist15min 12410u --- NO COMMENTS
fcInputClassDiscards1h 12411u --- NO COMMENTS
fcInputClassDiscardsHist1h 12412u --- NO COMMENTS
fcInputClassDiscards1d 12413u --- NO COMMENTS
fcInputClassDiscardsHist1d 12414u --- NO COMMENTS
fcInputClassDiscards1w 12415u --- NO COMMENTS
fcInputClassDiscardsHist1w 12416u --- NO COMMENTS
fcInputClassDiscards1mo 12417u --- NO COMMENTS
fcInputClassDiscardsHist1mo 12418u --- NO COMMENTS
fcInputClassDiscards1qtr 12419u --- NO COMMENTS
compTrnsmtdBytesHist 1241u --- NO COMMENTS
fcInputClassDiscardsHist1qtr 12420u --- NO COMMENTS
fcInputClassDiscards1year 12421u --- NO COMMENTS
fcInputClassDiscardsHist1year 12422u --- NO COMMENTS
fcInputCastFrames 12423u --- NO COMMENTS
fcInputCastFramesHist 12424u --- NO COMMENTS
fcInputCastFrames5min 12425u --- NO COMMENTS
fcInputCastFramesHist5min 12426u --- NO COMMENTS
fcInputCastFrames15min 12427u --- NO COMMENTS
fcInputCastFramesHist15min 12428u --- NO COMMENTS
fcInputCastFrames1h 12429u --- NO COMMENTS
compTrnsmtdBytes5min 1242u --- NO COMMENTS
fcInputCastFramesHist1h 12430u --- NO COMMENTS
fcInputCastFrames1d 12431u --- NO COMMENTS
fcInputCastFramesHist1d 12432u --- NO COMMENTS
fcInputCastFrames1w 12433u --- NO COMMENTS
fcInputCastFramesHist1w 12434u --- NO COMMENTS
fcInputCastFrames1mo 12435u --- NO COMMENTS
fcInputCastFramesHist1mo 12436u --- NO COMMENTS
fcInputCastFrames1qtr 12437u --- NO COMMENTS
fcInputCastFramesHist1qtr 12438u --- NO COMMENTS
fcInputCastFrames1year 12439u --- NO COMMENTS
compTrnsmtdBytesHist5min 1243u --- NO COMMENTS
fcInputCastFramesHist1year 12440u --- NO COMMENTS
fcInputErrors 12441u --- NO COMMENTS
fcInputErrorsHist 12442u --- NO COMMENTS
fcInputErrors5min 12443u --- NO COMMENTS
fcInputErrorsHist5min 12444u --- NO COMMENTS
fcInputErrors15min 12445u --- NO COMMENTS
fcInputErrorsHist15min 12446u --- NO COMMENTS
fcInputErrors1h 12447u --- NO COMMENTS
fcInputErrorsHist1h 12448u --- NO COMMENTS
fcInputErrors1d 12449u --- NO COMMENTS
compTrnsmtdBytes15min 1244u --- NO COMMENTS
fcInputErrorsHist1d 12450u --- NO COMMENTS
fcInputErrors1w 12451u --- NO COMMENTS
fcInputErrorsHist1w 12452u --- NO COMMENTS
fcInputErrors1mo 12453u --- NO COMMENTS
fcInputErrorsHist1mo 12454u --- NO COMMENTS
fcInputErrors1qtr 12455u --- NO COMMENTS
fcInputErrorsHist1qtr 12456u --- NO COMMENTS
fcInputErrors1year 12457u --- NO COMMENTS
fcInputErrorsHist1year 12458u --- NO COMMENTS
fcInputOtherErrors 12459u --- NO COMMENTS
compTrnsmtdBytesHist15min 1245u --- NO COMMENTS
fcInputOtherErrorsHist 12460u --- NO COMMENTS
fcInputOtherErrors5min 12461u --- NO COMMENTS
fcInputOtherErrorsHist5min 12462u --- NO COMMENTS
fcInputOtherErrors15min 12463u --- NO COMMENTS
fcInputOtherErrorsHist15min 12464u --- NO COMMENTS
fcInputOtherErrors1h 12465u --- NO COMMENTS
fcInputOtherErrorsHist1h 12466u --- NO COMMENTS
fcInputOtherErrors1d 12467u --- NO COMMENTS
fcInputOtherErrorsHist1d 12468u --- NO COMMENTS
fcInputOtherErrors1w 12469u --- NO COMMENTS
compTrnsmtdBytes1h 1246u --- NO COMMENTS
fcInputOtherErrorsHist1w 12470u --- NO COMMENTS
fcInputOtherErrors1mo 12471u --- NO COMMENTS
fcInputOtherErrorsHist1mo 12472u --- NO COMMENTS
fcInputOtherErrors1qtr 12473u --- NO COMMENTS
fcInputOtherErrorsHist1qtr 12474u --- NO COMMENTS
fcInputOtherErrors1year 12475u --- NO COMMENTS
fcInputOtherErrorsHist1year 12476u --- NO COMMENTS
fcInputLIPErrors 12477u --- NO COMMENTS
fcInputLIPErrorsHist 12478u --- NO COMMENTS
fcInputLIPErrors5min 12479u --- NO COMMENTS
compTrnsmtdBytesHist1h 1247u --- NO COMMENTS
fcInputLIPErrorsHist5min 12480u --- NO COMMENTS
fcInputLIPErrors15min 12481u --- NO COMMENTS
fcInputLIPErrorsHist15min 12482u --- NO COMMENTS
fcInputLIPErrors1h 12483u --- NO COMMENTS
fcInputLIPErrorsHist1h 12484u --- NO COMMENTS
fcInputLIPErrors1d 12485u --- NO COMMENTS
fcInputLIPErrorsHist1d 12486u --- NO COMMENTS
fcInputLIPErrors1w 12487u --- NO COMMENTS
fcInputLIPErrorsHist1w 12488u --- NO COMMENTS
fcInputLIPErrors1mo 12489u --- NO COMMENTS
compTrnsmtdBytes1d 1248u --- NO COMMENTS
fcInputLIPErrorsHist1mo 12490u --- NO COMMENTS
fcInputLIPErrors1qtr 12491u --- NO COMMENTS
fcInputLIPErrorsHist1qtr 12492u --- NO COMMENTS
fcInputLIPErrors1year 12493u --- NO COMMENTS
fcInputLIPErrorsHist1year 12494u --- NO COMMENTS
fcOutputCastFrames 12495u --- NO COMMENTS
fcOutputCastFramesHist 12496u --- NO COMMENTS
fcOutputCastFrames5min 12497u --- NO COMMENTS
fcOutputCastFramesHist5min 12498u --- NO COMMENTS
fcOutputCastFrames15min 12499u --- NO COMMENTS
compTrnsmtdBytesHist1d 1249u --- NO COMMENTS
osInstance 124u --- NO COMMENTS
fcOutputCastFramesHist15min 12500u --- NO COMMENTS
fcOutputCastFrames1h 12501u --- NO COMMENTS
fcOutputCastFramesHist1h 12502u --- NO COMMENTS
fcOutputCastFrames1d 12503u --- NO COMMENTS
fcOutputCastFramesHist1d 12504u --- NO COMMENTS
fcOutputCastFrames1w 12505u --- NO COMMENTS
fcOutputCastFramesHist1w 12506u --- NO COMMENTS
fcOutputCastFrames1mo 12507u --- NO COMMENTS
fcOutputCastFramesHist1mo 12508u --- NO COMMENTS
fcOutputCastFrames1qtr 12509u --- NO COMMENTS
compTrnsmtdBytes1w 1250u --- NO COMMENTS
fcOutputCastFramesHist1qtr 12510u --- NO COMMENTS
fcOutputCastFrames1year 12511u --- NO COMMENTS
fcOutputCastFramesHist1year 12512u --- NO COMMENTS
fcOutputLIPErrors 12513u --- NO COMMENTS
fcOutputLIPErrorsHist 12514u --- NO COMMENTS
fcOutputLIPErrors5min 12515u --- NO COMMENTS
fcOutputLIPErrorsHist5min 12516u --- NO COMMENTS
fcOutputLIPErrors15min 12517u --- NO COMMENTS
fcOutputLIPErrorsHist15min 12518u --- NO COMMENTS
fcOutputLIPErrors1h 12519u --- NO COMMENTS
compTrnsmtdBytesHist1w 1251u --- NO COMMENTS
fcOutputLIPErrorsHist1h 12520u --- NO COMMENTS
fcOutputLIPErrors1d 12521u --- NO COMMENTS
fcOutputLIPErrorsHist1d 12522u --- NO COMMENTS
fcOutputLIPErrors1w 12523u --- NO COMMENTS
fcOutputLIPErrorsHist1w 12524u --- NO COMMENTS
fcOutputLIPErrors1mo 12525u --- NO COMMENTS
fcOutputLIPErrorsHist1mo 12526u --- NO COMMENTS
fcOutputLIPErrors1qtr 12527u --- NO COMMENTS
fcOutputLIPErrorsHist1qtr 12528u --- NO COMMENTS
fcOutputLIPErrors1year 12529u --- NO COMMENTS
compTrnsmtdBytes1mo 1252u --- NO COMMENTS
fcOutputLIPErrorsHist1year 12530u --- NO COMMENTS
adcomAwiExt 12531u --- NO COMMENTS
opflexpHppReference 12532u --- NO COMMENTS
opflexRsHpp 12533u --- NO COMMENTS
hostprotRtHpp 12534u --- NO COMMENTS
trigRoProxyCont 12535u --- NO COMMENTS
trigRoProxy 12536u --- NO COMMENTS
fvRsCtxTask 12538u --- NO COMMENTS
telemetryRequirement 12539u --- NO COMMENTS
compTrnsmtdBytesHist1mo 1253u --- NO COMMENTS
coopRibLeakP 12541u --- NO COMMENTS
coopBD 12542u --- NO COMMENTS
coopRsBD2Dom 12543u --- NO COMMENTS
coopRtBD2Dom 12544u --- NO COMMENTS
pimFabricRPPol 12545u --- NO COMMENTS
pimFabricRPDef 12546u --- NO COMMENTS
l3RsLbIfToStaticRP 12547u --- NO COMMENTS
pimRtLbIfToStaticRP 12548u --- NO COMMENTS
oamRsSrcToL3OutAtt 12549u --- NO COMMENTS
compTrnsmtdBytes1qtr 1254u --- NO COMMENTS
l3RtSrcToL3OutAtt 12550u --- NO COMMENTS
traceroutepTrExtEp 12551u --- NO COMMENTS
traceroutepRsTrExtEpIpDst 12552u --- NO COMMENTS
fvRtTrExtEpIpDst 12553u --- NO COMMENTS
traceroutepRsTrExtEpl3extOutSrc 12554u --- NO COMMENTS
l3extRtTrExtEpl3extOutSrc 12555u --- NO COMMENTS
traceroutepRsTrExtEpSrcToPathEp 12556u --- NO COMMENTS
fabricRtTrExtEpSrcToPathEp 12557u --- NO COMMENTS
traceroutepRsTrExtEpSrcToFvIfConn 12558u --- NO COMMENTS
fvRtTrExtEpSrcToFvIfConn 12559u --- NO COMMENTS
compTrnsmtdBytesHist1qtr 1255u --- NO COMMENTS
traceroutepTrExtExt 12560u --- NO COMMENTS
traceroutepRsTrExtExtl3extOutSrc 12561u --- NO COMMENTS
l3extRtTrExtExtl3extOutSrc 12562u --- NO COMMENTS
traceroutepRsTrExtExtSrcToPathEp 12563u --- NO COMMENTS
fabricRtTrExtExtSrcToPathEp 12564u --- NO COMMENTS
traceroutepRsTrExtExtSrcToFvIfConn 12565u --- NO COMMENTS
fvRtTrExtExtSrcToFvIfConn 12566u --- NO COMMENTS
traceroutepTrExtSummary 12567u --- NO COMMENTS
traceroutepToExtEpSummary 12568u --- NO COMMENTS
traceroutepFromExtEpSummary 12569u --- NO COMMENTS
compTrnsmtdBytes1year 1256u --- NO COMMENTS
traceroutepFromExtExtSummary 12570u --- NO COMMENTS
vnsRsREPpInfoToBD 12571u --- NO COMMENTS
fvRtREPpInfoToBD 12572u --- NO COMMENTS
eqptIngrErrPkts 12573u --- NO COMMENTS
eqptIngrErrPktsHist 12574u --- NO COMMENTS
eqptIngrErrPkts5min 12575u --- NO COMMENTS
eqptIngrErrPktsHist5min 12576u --- NO COMMENTS
eqptIngrErrPkts15min 12577u --- NO COMMENTS
eqptIngrErrPktsHist15min 12578u --- NO COMMENTS
eqptIngrErrPkts1h 12579u --- NO COMMENTS
compTrnsmtdBytesHist1year 1257u --- NO COMMENTS
eqptIngrErrPktsHist1h 12580u --- NO COMMENTS
eqptIngrErrPkts1d 12581u --- NO COMMENTS
eqptIngrErrPktsHist1d 12582u --- NO COMMENTS
eqptIngrErrPkts1w 12583u --- NO COMMENTS
eqptIngrErrPktsHist1w 12584u --- NO COMMENTS
eqptIngrErrPkts1mo 12585u --- NO COMMENTS
eqptIngrErrPktsHist1mo 12586u --- NO COMMENTS
eqptIngrErrPkts1qtr 12587u --- NO COMMENTS
eqptIngrErrPktsHist1qtr 12588u --- NO COMMENTS
eqptIngrErrPkts1year 12589u --- NO COMMENTS
compAEpPD 1258u --- NO COMMENTS
eqptIngrErrPktsHist1year 12590u --- NO COMMENTS
adepgGroupUsrData 12592u --- NO COMMENTS
adepgAResElement 12593u --- NO COMMENTS
adepgResCont 12594u --- NO COMMENTS
adepgResTenant 12595u --- NO COMMENTS
adepgResEpPFltAttrCont 12596u --- NO COMMENTS
adepgResFltAttr 12597u --- NO COMMENTS
adepgRsFltIp 12598u --- NO COMMENTS
adepgRtFltIp 12599u --- NO COMMENTS
compRsCtrlrP 1259u --- NO COMMENTS
osAgent 125u --- NO COMMENTS
adepgRsPriAttrToGroup 12600u --- NO COMMENTS
adepgRtPriAttrToGroup 12601u --- NO COMMENTS
adepgRsSecAttrToGroup 12602u --- NO COMMENTS
adepgRtSecAttrToGroup 12603u --- NO COMMENTS
polRsIdgAttrRel 12604u --- NO COMMENTS
fvRtIdgAttrRel 12605u --- NO COMMENTS
adepgAElement 12606u --- NO COMMENTS
adepgACont 12607u --- NO COMMENTS
adepgAOrgUnit 12608u --- NO COMMENTS
adepgDomain 12609u --- NO COMMENTS
vmmRtCtrlrP 1260u --- NO COMMENTS
adepgGroup 12610u --- NO COMMENTS
adepgUser 12611u --- NO COMMENTS
adepgRsUsrGroup 12612u --- NO COMMENTS
adepgRtUsrGroup 12613u --- NO COMMENTS
adepgEvent 12614u --- NO COMMENTS
adepgRsEvtUser 12615u --- NO COMMENTS
adepgRtEvtUser 12616u --- NO COMMENTS
adepgUserCont 12617u --- NO COMMENTS
adepgGroupCont 12618u --- NO COMMENTS
adepgEventCont 12619u --- NO COMMENTS
compAAppEpPD 1261u --- NO COMMENTS
adepgEntity 12620u --- NO COMMENTS
adepgContE 12621u --- NO COMMENTS
adepgUni 12622u --- NO COMMENTS
adepgASvr 12623u --- NO COMMENTS
adepgRsSvrKeyRing 12624u --- NO COMMENTS
pkiRtSvrKeyRing 12625u --- NO COMMENTS
adepgRsSvrCertChain 12626u --- NO COMMENTS
pkiRtSvrCertChain 12627u --- NO COMMENTS
adepgSvr 12628u --- NO COMMENTS
adsCtxt 12629u --- NO COMMENTS
compEpPD 1262u --- NO COMMENTS
fvAIdAttr 12630u --- NO COMMENTS
fvIdGroupAttr 12632u --- NO COMMENTS
fvRsFltIdGrp 12633u --- NO COMMENTS
adepgRtFltIdGrp 12634u --- NO COMMENTS
fvRsEpcpToRemoteADResEpPAttr 12635u --- NO COMMENTS
adepgRtEpcpToRemoteADResEpPAttr 12636u --- NO COMMENTS
fvIdGroupAttrContDef 12637u --- NO COMMENTS
edmObj 12638u --- NO COMMENTS
edmCont 12639u --- NO COMMENTS
compEpPConn 1263u --- NO COMMENTS
edmGroupP 12640u --- NO COMMENTS
edmMgrP 12641u --- NO COMMENTS
edmEntity 12642u --- NO COMMENTS
edmElement 12643u --- NO COMMENTS
edmContE 12644u --- NO COMMENTS
edmUni 12645u --- NO COMMENTS
edmAMgr 12646u --- NO COMMENTS
edmMgr 12647u --- NO COMMENTS
edmDomainCont 12648u --- NO COMMENTS
edmRsDomRef 12649u --- NO COMMENTS
compEntity 1264u --- NO COMMENTS
infraRtDomRef 12650u --- NO COMMENTS
edmSysInfo 12651u --- NO COMMENTS
edmSyncInfo 12652u --- NO COMMENTS
edmDomainEncap 12653u --- NO COMMENTS
edmANicProf 12654u --- NO COMMENTS
edmRsExtDevDomP 12655u --- NO COMMENTS
infraRtExtDevDomP 12656u --- NO COMMENTS
edmNicProf 12657u --- NO COMMENTS
edmRsEncapDef 12658u --- NO COMMENTS
edmRtEncapDef 12659u --- NO COMMENTS
compElement 1265u --- NO COMMENTS
edmEncapDef 12660u --- NO COMMENTS
edmUplinkProf 12661u --- NO COMMENTS
authASvrGroup 12662u --- NO COMMENTS
authASvr 12663u --- NO COMMENTS
authBaseUsrAccP 12664u --- NO COMMENTS
authUsrAccP 12665u --- NO COMMENTS
authSvrGroup 12666u --- NO COMMENTS
authSvr 12667u --- NO COMMENTS
authRsSvrToMgmtEPg 12668u --- NO COMMENTS
fvRtSvrToMgmtEPg 12669u --- NO COMMENTS
compContE 1266u --- NO COMMENTS
authRsSvrToMonPol 12670u --- NO COMMENTS
monRtSvrToMonPol 12671u --- NO COMMENTS
extdevGroupP 12672u --- NO COMMENTS
extdevMgrP 12673u --- NO COMMENTS
extdevRsExtdevMgrMgmtEPg 12674u --- NO COMMENTS
fvRtExtdevMgrMgmtEPg 12675u --- NO COMMENTS
extdevDomainCont 12676u --- NO COMMENTS
extdevRsDomDef 12677u --- NO COMMENTS
infraRtDomDef 12678u --- NO COMMENTS
extdevUplinkProf 12679u --- NO COMMENTS
compUni 1267u --- NO COMMENTS
extdevNicProf 12680u --- NO COMMENTS
extdevRsNicProfToDomP 12681u --- NO COMMENTS
infraRtNicProfToDomP 12682u --- NO COMMENTS
extdevCtxt 12683u --- NO COMMENTS
polRsEsDompRel 12684u --- NO COMMENTS
extdevRtEsDompRel 12685u --- NO COMMENTS
edmMgrFsm 12687u --- NO COMMENTS
edmMgrTask 12688u --- NO COMMENTS
compProv 1268u --- NO COMMENTS
authSvrTask 12691u --- NO COMMENTS
extdevDomainContTask 12692u --- NO COMMENTS
extdevMgrPTask 12693u --- NO COMMENTS
extdevNicProfTask 12694u --- NO COMMENTS
extdevRsDomDefTask 12695u --- NO COMMENTS
extdevRsNicProfToDomPTask 12696u --- NO COMMENTS
extdevUplinkProfTask 12697u --- NO COMMENTS
infraRtDomDefTask 12698u --- NO COMMENTS
adepgSvrContext 12699u --- NO COMMENTS
compRsProvP 1269u --- NO COMMENTS
qosInstPol 126u --- NO COMMENTS
edmMgrContext 12700u --- NO COMMENTS
edmNicProfContext 12701u --- NO COMMENTS
edmUplinkProfContext 12702u --- NO COMMENTS
extdevNicProfContext 12703u --- NO COMMENTS
extdevUplinkProfContext 12704u --- NO COMMENTS
eqptcapacityL3v4Usage32 12705u --- NO COMMENTS
eqptcapacityL3v4Usage32Hist 12706u --- NO COMMENTS
eqptcapacityL3v4Usage325min 12707u --- NO COMMENTS
eqptcapacityL3v4Usage32Hist5min 12708u --- NO COMMENTS
eqptcapacityL3v4Usage3215min 12709u --- NO COMMENTS
vmmRtProvP 1270u --- NO COMMENTS
eqptcapacityL3v4Usage32Hist15min 12710u --- NO COMMENTS
eqptcapacityL3v4Usage321h 12711u --- NO COMMENTS
eqptcapacityL3v4Usage32Hist1h 12712u --- NO COMMENTS
eqptcapacityL3v4Usage321d 12713u --- NO COMMENTS
eqptcapacityL3v4Usage32Hist1d 12714u --- NO COMMENTS
eqptcapacityL3v4Usage321w 12715u --- NO COMMENTS
eqptcapacityL3v4Usage32Hist1w 12716u --- NO COMMENTS
eqptcapacityL3v4Usage321mo 12717u --- NO COMMENTS
eqptcapacityL3v4Usage32Hist1mo 12718u --- NO COMMENTS
eqptcapacityL3v4Usage321qtr 12719u --- NO COMMENTS
compDom 1271u --- NO COMMENTS
eqptcapacityL3v4Usage32Hist1qtr 12720u --- NO COMMENTS
eqptcapacityL3v4Usage321year 12721u --- NO COMMENTS
eqptcapacityL3v4Usage32Hist1year 12722u --- NO COMMENTS
eqptcapacityL3v4Usage32Per 12723u --- NO COMMENTS
eqptcapacityL3v4Usage32PerHist 12724u --- NO COMMENTS
eqptcapacityL3v4Usage32Per5min 12725u --- NO COMMENTS
eqptcapacityL3v4Usage32PerHist5min 12726u --- NO COMMENTS
eqptcapacityL3v4Usage32Per15min 12727u --- NO COMMENTS
eqptcapacityL3v4Usage32PerHist15min 12728u --- NO COMMENTS
eqptcapacityL3v4Usage32Per1h 12729u --- NO COMMENTS
compRsDomP 1272u --- NO COMMENTS
eqptcapacityL3v4Usage32PerHist1h 12730u --- NO COMMENTS
eqptcapacityL3v4Usage32Per1d 12731u --- NO COMMENTS
eqptcapacityL3v4Usage32PerHist1d 12732u --- NO COMMENTS
eqptcapacityL3v4Usage32Per1w 12733u --- NO COMMENTS
eqptcapacityL3v4Usage32PerHist1w 12734u --- NO COMMENTS
eqptcapacityL3v4Usage32Per1mo 12735u --- NO COMMENTS
eqptcapacityL3v4Usage32PerHist1mo 12736u --- NO COMMENTS
eqptcapacityL3v4Usage32Per1qtr 12737u --- NO COMMENTS
eqptcapacityL3v4Usage32PerHist1qtr 12738u --- NO COMMENTS
eqptcapacityL3v4Usage32Per1year 12739u --- NO COMMENTS
vmmRtDomP 1273u --- NO COMMENTS
eqptcapacityL3v4Usage32PerHist1year 12740u --- NO COMMENTS
eqptcapacityL3v4Usage32Cap 12741u --- NO COMMENTS
eqptcapacityL3v4Usage32CapHist 12742u --- NO COMMENTS
eqptcapacityL3v4Usage32Cap5min 12743u --- NO COMMENTS
eqptcapacityL3v4Usage32CapHist5min 12744u --- NO COMMENTS
eqptcapacityL3v4Usage32Cap15min 12745u --- NO COMMENTS
eqptcapacityL3v4Usage32CapHist15min 12746u --- NO COMMENTS
eqptcapacityL3v4Usage32Cap1h 12747u --- NO COMMENTS
eqptcapacityL3v4Usage32CapHist1h 12748u --- NO COMMENTS
eqptcapacityL3v4Usage32Cap1d 12749u --- NO COMMENTS
compPolCont 1274u --- NO COMMENTS
eqptcapacityL3v4Usage32CapHist1d 12750u --- NO COMMENTS
eqptcapacityL3v4Usage32Cap1w 12751u --- NO COMMENTS
eqptcapacityL3v4Usage32CapHist1w 12752u --- NO COMMENTS
eqptcapacityL3v4Usage32Cap1mo 12753u --- NO COMMENTS
eqptcapacityL3v4Usage32CapHist1mo 12754u --- NO COMMENTS
eqptcapacityL3v4Usage32Cap1qtr 12755u --- NO COMMENTS
eqptcapacityL3v4Usage32CapHist1qtr 12756u --- NO COMMENTS
eqptcapacityL3v4Usage32Cap1year 12757u --- NO COMMENTS
eqptcapacityL3v4Usage32CapHist1year 12758u --- NO COMMENTS
eqptcapacityL3v6Usage128 12759u --- NO COMMENTS
compCtrlr 1275u --- NO COMMENTS
eqptcapacityL3v6Usage128Hist 12760u --- NO COMMENTS
eqptcapacityL3v6Usage1285min 12761u --- NO COMMENTS
eqptcapacityL3v6Usage128Hist5min 12762u --- NO COMMENTS
eqptcapacityL3v6Usage12815min 12763u --- NO COMMENTS
eqptcapacityL3v6Usage128Hist15min 12764u --- NO COMMENTS
eqptcapacityL3v6Usage1281h 12765u --- NO COMMENTS
eqptcapacityL3v6Usage128Hist1h 12766u --- NO COMMENTS
eqptcapacityL3v6Usage1281d 12767u --- NO COMMENTS
eqptcapacityL3v6Usage128Hist1d 12768u --- NO COMMENTS
eqptcapacityL3v6Usage1281w 12769u --- NO COMMENTS
compRsDom 1276u --- NO COMMENTS
eqptcapacityL3v6Usage128Hist1w 12770u --- NO COMMENTS
eqptcapacityL3v6Usage1281mo 12771u --- NO COMMENTS
eqptcapacityL3v6Usage128Hist1mo 12772u --- NO COMMENTS
eqptcapacityL3v6Usage1281qtr 12773u --- NO COMMENTS
eqptcapacityL3v6Usage128Hist1qtr 12774u --- NO COMMENTS
eqptcapacityL3v6Usage1281year 12775u --- NO COMMENTS
eqptcapacityL3v6Usage128Hist1year 12776u --- NO COMMENTS
eqptcapacityL3v6Usage128Per 12777u --- NO COMMENTS
eqptcapacityL3v6Usage128PerHist 12778u --- NO COMMENTS
eqptcapacityL3v6Usage128Per5min 12779u --- NO COMMENTS
compRtDom 1277u --- NO COMMENTS
eqptcapacityL3v6Usage128PerHist5min 12780u --- NO COMMENTS
eqptcapacityL3v6Usage128Per15min 12781u --- NO COMMENTS
eqptcapacityL3v6Usage128PerHist15min 12782u --- NO COMMENTS
eqptcapacityL3v6Usage128Per1h 12783u --- NO COMMENTS
eqptcapacityL3v6Usage128PerHist1h 12784u --- NO COMMENTS
eqptcapacityL3v6Usage128Per1d 12785u --- NO COMMENTS
eqptcapacityL3v6Usage128PerHist1d 12786u --- NO COMMENTS
eqptcapacityL3v6Usage128Per1w 12787u --- NO COMMENTS
eqptcapacityL3v6Usage128PerHist1w 12788u --- NO COMMENTS
eqptcapacityL3v6Usage128Per1mo 12789u --- NO COMMENTS
compRsCtrlr 1278u --- NO COMMENTS
eqptcapacityL3v6Usage128PerHist1mo 12790u --- NO COMMENTS
eqptcapacityL3v6Usage128Per1qtr 12791u --- NO COMMENTS
eqptcapacityL3v6Usage128PerHist1qtr 12792u --- NO COMMENTS
eqptcapacityL3v6Usage128Per1year 12793u --- NO COMMENTS
eqptcapacityL3v6Usage128PerHist1year 12794u --- NO COMMENTS
eqptcapacityL3v6Usage128Cap 12795u --- NO COMMENTS
eqptcapacityL3v6Usage128CapHist 12796u --- NO COMMENTS
eqptcapacityL3v6Usage128Cap5min 12797u --- NO COMMENTS
eqptcapacityL3v6Usage128CapHist5min 12798u --- NO COMMENTS
eqptcapacityL3v6Usage128Cap15min 12799u --- NO COMMENTS
compRtCtrlr 1279u --- NO COMMENTS
qosClass 127u --- NO COMMENTS
eqptcapacityL3v6Usage128CapHist15min 12800u --- NO COMMENTS
eqptcapacityL3v6Usage128Cap1h 12801u --- NO COMMENTS
eqptcapacityL3v6Usage128CapHist1h 12802u --- NO COMMENTS
eqptcapacityL3v6Usage128Cap1d 12803u --- NO COMMENTS
eqptcapacityL3v6Usage128CapHist1d 12804u --- NO COMMENTS
eqptcapacityL3v6Usage128Cap1w 12805u --- NO COMMENTS
eqptcapacityL3v6Usage128CapHist1w 12806u --- NO COMMENTS
eqptcapacityL3v6Usage128Cap1mo 12807u --- NO COMMENTS
eqptcapacityL3v6Usage128CapHist1mo 12808u --- NO COMMENTS
eqptcapacityL3v6Usage128Cap1qtr 12809u --- NO COMMENTS
compStatsPol 1280u --- NO COMMENTS
eqptcapacityL3v6Usage128CapHist1qtr 12810u --- NO COMMENTS
eqptcapacityL3v6Usage128Cap1year 12811u --- NO COMMENTS
eqptcapacityL3v6Usage128CapHist1year 12812u --- NO COMMENTS
rmonIfBvCloudsecrx 12813u --- NO COMMENTS
rmonIfBvCloudsectx 12814u --- NO COMMENTS
eqptcapacityPrefixEntriesUsage 12815u --- NO COMMENTS
eqptcapacityPrefixEntriesUsageHist 12816u --- NO COMMENTS
eqptcapacityPrefixEntriesUsage5min 12817u --- NO COMMENTS
eqptcapacityPrefixEntriesUsageHist5min 12818u --- NO COMMENTS
eqptcapacityPrefixEntriesUsage15min 12819u --- NO COMMENTS
compObj 1281u --- NO COMMENTS
eqptcapacityPrefixEntriesUsageHist15min 12820u --- NO COMMENTS
eqptcapacityPrefixEntriesUsage1h 12821u --- NO COMMENTS
eqptcapacityPrefixEntriesUsageHist1h 12822u --- NO COMMENTS
eqptcapacityPrefixEntriesUsage1d 12823u --- NO COMMENTS
eqptcapacityPrefixEntriesUsageHist1d 12824u --- NO COMMENTS
eqptcapacityPrefixEntriesUsage1w 12825u --- NO COMMENTS
eqptcapacityPrefixEntriesUsageHist1w 12826u --- NO COMMENTS
eqptcapacityPrefixEntriesUsage1mo 12827u --- NO COMMENTS
eqptcapacityPrefixEntriesUsageHist1mo 12828u --- NO COMMENTS
eqptcapacityPrefixEntriesUsage1qtr 12829u --- NO COMMENTS
compCont 1282u --- NO COMMENTS
eqptcapacityPrefixEntriesUsageHist1qtr 12830u --- NO COMMENTS
eqptcapacityPrefixEntriesUsage1year 12831u --- NO COMMENTS
eqptcapacityPrefixEntriesUsageHist1year 12832u --- NO COMMENTS
eqptcapacityPrefixEntriesUsageCap 12833u --- NO COMMENTS
eqptcapacityPrefixEntriesUsageCapHist 12834u --- NO COMMENTS
eqptcapacityPrefixEntriesUsageCap5min 12835u --- NO COMMENTS
eqptcapacityPrefixEntriesUsageCapHist5min 12836u --- NO COMMENTS
eqptcapacityPrefixEntriesUsageCap15min 12837u --- NO COMMENTS
eqptcapacityPrefixEntriesUsageCapHist15min 12838u --- NO COMMENTS
eqptcapacityPrefixEntriesUsageCap1h 12839u --- NO COMMENTS
compProvP 1283u --- NO COMMENTS
eqptcapacityPrefixEntriesUsageCapHist1h 12840u --- NO COMMENTS
eqptcapacityPrefixEntriesUsageCap1d 12841u --- NO COMMENTS
eqptcapacityPrefixEntriesUsageCapHist1d 12842u --- NO COMMENTS
eqptcapacityPrefixEntriesUsageCap1w 12843u --- NO COMMENTS
eqptcapacityPrefixEntriesUsageCapHist1w 12844u --- NO COMMENTS
eqptcapacityPrefixEntriesUsageCap1mo 12845u --- NO COMMENTS
eqptcapacityPrefixEntriesUsageCapHist1mo 12846u --- NO COMMENTS
eqptcapacityPrefixEntriesUsageCap1qtr 12847u --- NO COMMENTS
eqptcapacityPrefixEntriesUsageCapHist1qtr 12848u --- NO COMMENTS
eqptcapacityPrefixEntriesUsageCap1year 12849u --- NO COMMENTS
compDomP 1284u --- NO COMMENTS
eqptcapacityPrefixEntriesUsageCapHist1year 12850u --- NO COMMENTS
licenseEntity 12851u --- NO COMMENTS
licenseInst 12852u --- NO COMMENTS
hvsEnhancedLagPol 12853u --- NO COMMENTS
hvsRsEnhancedLagPol 12854u --- NO COMMENTS
lacpRtEnhancedLagPol 12855u --- NO COMMENTS
lacpEnhancedLagPol 12856u --- NO COMMENTS
lacpEnhancedLagPolDef 12857u --- NO COMMENTS
compCtrlrP 1285u --- NO COMMENTS
lacpEnhancedLagPolDefTask 12860u --- NO COMMENTS
eqptcapacityPGLabelEntry 12861u --- NO COMMENTS
eqptcapacityPGLabelEntryHist 12862u --- NO COMMENTS
eqptcapacityPGLabelEntry5min 12863u --- NO COMMENTS
eqptcapacityPGLabelEntryHist5min 12864u --- NO COMMENTS
eqptcapacityPGLabelEntry15min 12865u --- NO COMMENTS
eqptcapacityPGLabelEntryHist15min 12866u --- NO COMMENTS
eqptcapacityPGLabelEntry1h 12867u --- NO COMMENTS
eqptcapacityPGLabelEntryHist1h 12868u --- NO COMMENTS
eqptcapacityPGLabelEntry1d 12869u --- NO COMMENTS
compAccessP 1286u --- NO COMMENTS
eqptcapacityPGLabelEntryHist1d 12870u --- NO COMMENTS
eqptcapacityPGLabelEntry1w 12871u --- NO COMMENTS
eqptcapacityPGLabelEntryHist1w 12872u --- NO COMMENTS
eqptcapacityPGLabelEntry1mo 12873u --- NO COMMENTS
eqptcapacityPGLabelEntryHist1mo 12874u --- NO COMMENTS
eqptcapacityPGLabelEntry1qtr 12875u --- NO COMMENTS
eqptcapacityPGLabelEntryHist1qtr 12876u --- NO COMMENTS
eqptcapacityPGLabelEntry1year 12877u --- NO COMMENTS
eqptcapacityPGLabelEntryHist1year 12878u --- NO COMMENTS
eqptcapacityPGLabelUsage 12879u --- NO COMMENTS
compUsrAccP 1287u --- NO COMMENTS
eqptcapacityPGLabelUsageHist 12880u --- NO COMMENTS
eqptcapacityPGLabelUsage5min 12881u --- NO COMMENTS
eqptcapacityPGLabelUsageHist5min 12882u --- NO COMMENTS
eqptcapacityPGLabelUsage15min 12883u --- NO COMMENTS
eqptcapacityPGLabelUsageHist15min 12884u --- NO COMMENTS
eqptcapacityPGLabelUsage1h 12885u --- NO COMMENTS
eqptcapacityPGLabelUsageHist1h 12886u --- NO COMMENTS
eqptcapacityPGLabelUsage1d 12887u --- NO COMMENTS
eqptcapacityPGLabelUsageHist1d 12888u --- NO COMMENTS
eqptcapacityPGLabelUsage1w 12889u --- NO COMMENTS
compHost 1288u --- NO COMMENTS
eqptcapacityPGLabelUsageHist1w 12890u --- NO COMMENTS
eqptcapacityPGLabelUsage1mo 12891u --- NO COMMENTS
eqptcapacityPGLabelUsageHist1mo 12892u --- NO COMMENTS
eqptcapacityPGLabelUsage1qtr 12893u --- NO COMMENTS
eqptcapacityPGLabelUsageHist1qtr 12894u --- NO COMMENTS
eqptcapacityPGLabelUsage1year 12895u --- NO COMMENTS
eqptcapacityPGLabelUsageHist1year 12896u --- NO COMMENTS
actionPlatformmgrSubj 12897u --- NO COMMENTS
fabricStaticNodeIpSequence 12898u --- NO COMMENTS
compPHost 1289u --- NO COMMENTS
qosCustomPol 128u --- NO COMMENTS
fabricPodDhcpServer 12901u --- NO COMMENTS
fvExtPodSubnetDef 12902u --- NO COMMENTS
fvPodDhcpServerInfo 12903u --- NO COMMENTS
fvPasswordConfig 12904u --- NO COMMENTS
fvPasswordConfigDef 12905u --- NO COMMENTS
opflexCloudSvmInfo 12906u --- NO COMMENTS
cpinfraEntity 12907u --- NO COMMENTS
cpinfraInst 12908u --- NO COMMENTS
cpinfraIod 12909u --- NO COMMENTS
compPhys 1290u --- NO COMMENTS
l3vmCtx 12910u --- NO COMMENTS
mpExtPodSubnet 12911u --- NO COMMENTS
mpExtPodMcastHrep 12912u --- NO COMMENTS
mpUcastExtn 12913u --- NO COMMENTS
mpMcastExtn 12914u --- NO COMMENTS
mpPeerNodeInfo 12916u --- NO COMMENTS
opflexpVmmFaultConfig 12917u --- NO COMMENTS
opflexpVmmODevFaultInfo 12918u --- NO COMMENTS
opflexpVmmIDEpFaultInfo 12919u --- NO COMMENTS
compHv 1291u --- NO COMMENTS
opflexpTechSuppVmmRslt 12920u --- NO COMMENTS
hvsStdExtPol 12923u --- NO COMMENTS
cloudsecSaKeyUsage 12924u --- NO COMMENTS
cloudsecKeyStCont 12925u --- NO COMMENTS
cloudsecKeyStNodeCont 12926u --- NO COMMENTS
cloudsecSpRxKeySt 12927u --- NO COMMENTS
cloudsecFabricSpRxKeySt 12928u --- NO COMMENTS
cloudsecSiteRxKeySt 12929u --- NO COMMENTS
compRsPhys 1292u --- NO COMMENTS
cloudsecSpTxKeySt 12930u --- NO COMMENTS
cloudsecFabricSpTxKeySt 12931u --- NO COMMENTS
cloudsecSiteTxKeySt 12932u --- NO COMMENTS
cloudsecASaKeyPLocal 12933u --- NO COMMENTS
cloudsecSaKeyPLocal 12934u --- NO COMMENTS
cloudsecASaKeyPRemote 12935u --- NO COMMENTS
cloudsecSaKeyPRemote 12936u --- NO COMMENTS
cloudsecASaKeyStatus 12937u --- NO COMMENTS
cloudsecASaKeyStatusLocal 12938u --- NO COMMENTS
cloudsecSaKeyStatusLocal 12939u --- NO COMMENTS
compRtPhys 1293u --- NO COMMENTS
cloudsecASaKeyStatusRemote 12940u --- NO COMMENTS
cloudsecSaKeyStatusRemote 12941u --- NO COMMENTS
cloudsecSpRxKeyStTask 12942u --- NO COMMENTS
cloudsecSpTxKeyStTask 12943u --- NO COMMENTS
cloudsecSiteRxKeyStTask 12944u --- NO COMMENTS
cloudsecSiteTxKeyStTask 12945u --- NO COMMENTS
cloudsecASpKeySt 12946u --- NO COMMENTS
actionEdmgrSubj 12947u --- NO COMMENTS
aaaApplianceCertRes 12948u --- NO COMMENTS
compMigratingVmCont 12949u --- NO COMMENTS
compVm 1294u --- NO COMMENTS
compMigratingVm 12950u --- NO COMMENTS
compMigratingVmTask 12951u --- NO COMMENTS
eltmLbIf 12952u --- NO COMMENTS
compRsHv 1295u --- NO COMMENTS
fvRsAssocBDDefContToBDHolder 12960u --- NO COMMENTS
fvRtAssocBDDefContToBDHolder 12961u --- NO COMMENTS
fvAssocBDDefMcastAllowCont 12962u --- NO COMMENTS
fvL3EpDef 12963u --- NO COMMENTS
fvL3EpDefContext 12964u --- NO COMMENTS
hvsHealthProvider 12965u --- NO COMMENTS
hvsRsCompHv 12966u --- NO COMMENTS
compRtCompHv 12967u --- NO COMMENTS
hvsHvHealth 12968u --- NO COMMENTS
compHealthPolCont 12969u --- NO COMMENTS
compRtHv 1296u --- NO COMMENTS
compHvHealthDef 12970u --- NO COMMENTS
compRsHealthDef 12971u --- NO COMMENTS
compRtHealthDef 12972u --- NO COMMENTS
vmmHvAvailPol 12973u --- NO COMMENTS
vmmHvDesiredSt 12974u --- NO COMMENTS
compHealthPolContTask 12975u --- NO COMMENTS
hvsRsCompHvTask 12976u --- NO COMMENTS
opflexpAveCliCmdResp 12977u --- NO COMMENTS
cloudsecACapability 12978u --- NO COMMENTS
cloudsecCapabilityLocal 12979u --- NO COMMENTS
vzACollection 1297u --- NO COMMENTS
cloudsecCapabilityRemote 12980u --- NO COMMENTS
aaaRbacAnnotation 12981u --- NO COMMENTS
topoctrlEndpointDebugControlP 12982u --- NO COMMENTS
fvRsL3EpDefToPathEp 12983u --- NO COMMENTS
nwRtL3EpDefToPathEp 12984u --- NO COMMENTS
fvL3SubInterface 12985u --- NO COMMENTS
vnsLDevOperInfoTask 12986u --- NO COMMENTS
vnsRsLIfCtxToSvcEPgPol 12987u --- NO COMMENTS
vnsRtLIfCtxToSvcEPgPol 12988u --- NO COMMENTS
vnsSvcEPgPol 12989u --- NO COMMENTS
vzACtrct 1298u --- NO COMMENTS
compRsRpToHost 12990u --- NO COMMENTS
compRtRpToHost 12991u --- NO COMMENTS
compRsRpToDataStore 12992u --- NO COMMENTS
compRtRpToDataStore 12993u --- NO COMMENTS
vnsRsCDevTemplateToAddrInst 12994u --- NO COMMENTS
fvnsRtCDevTemplateToAddrInst 12995u --- NO COMMENTS
vnsDynamicCDevIp 12996u --- NO COMMENTS
vnsHAPortGroup 12997u --- NO COMMENTS
infraImplicitSetPol 12998u --- NO COMMENTS
fvL3Out 12999u --- NO COMMENTS
vzABrCP 1299u --- NO COMMENTS
qosCustomPolDef 129u --- NO COMMENTS
moASubj 12u --- NO COMMENTS
aaaKafkaEp 13000u --- NO COMMENTS
aaaKafkaTopic 13001u --- NO COMMENTS
aaaKafkaAcl 13002u --- NO COMMENTS
mpExtPodCpAddr 13003u --- NO COMMENTS
poeRsPoeEpg 13004u --- NO COMMENTS
fvRtPoeEpg 13005u --- NO COMMENTS
lacpAEnhancedLagPol 13006u --- NO COMMENTS
opflexpOpflexpClientKeyRing 13007u --- NO COMMENTS
opflexPodInfo 13008u --- NO COMMENTS
fvAEPgLagPolAtt 13009u --- NO COMMENTS
vzBrCP 1300u --- NO COMMENTS
fvRsVmmVSwitchEnhancedLagPol 13010u --- NO COMMENTS
lacpRtVmmVSwitchEnhancedLagPol 13011u --- NO COMMENTS
vmmRsPrefEnhancedLagPol 13012u --- NO COMMENTS
lacpRtPrefEnhancedLagPol 13013u --- NO COMMENTS
infraRsToImplicitSetPol 13014u --- NO COMMENTS
infraRtToImplicitSetPol 13015u --- NO COMMENTS
licenseThirdPartyKeyReq 13016u --- NO COMMENTS
licenseThirdPartyKeyResp 13017u --- NO COMMENTS
licenseThirdPartyKeyReqTask 13018u --- NO COMMENTS
coopAf 13019u --- NO COMMENTS
coopDomAf 13020u --- NO COMMENTS
apInstalledInAppliance 13021u --- NO COMMENTS
lldpPduStats 13022u --- NO COMMENTS
lldpPduStatsHist 13023u --- NO COMMENTS
lldpPduStats5min 13024u --- NO COMMENTS
lldpPduStatsHist5min 13025u --- NO COMMENTS
lldpPduStats15min 13026u --- NO COMMENTS
lldpPduStatsHist15min 13027u --- NO COMMENTS
lldpPduStats1h 13028u --- NO COMMENTS
lldpPduStatsHist1h 13029u --- NO COMMENTS
lldpPduStats1d 13030u --- NO COMMENTS
lldpPduStatsHist1d 13031u --- NO COMMENTS
lldpPduStats1w 13032u --- NO COMMENTS
lldpPduStatsHist1w 13033u --- NO COMMENTS
lldpPduStats1mo 13034u --- NO COMMENTS
lldpPduStatsHist1mo 13035u --- NO COMMENTS
lldpPduStats1qtr 13036u --- NO COMMENTS
lldpPduStatsHist1qtr 13037u --- NO COMMENTS
lldpPduStats1year 13038u --- NO COMMENTS
lldpPduStatsHist1year 13039u --- NO COMMENTS
vzRsGraphAtt 1303u --- NO COMMENTS
lacpPduStats 13040u --- NO COMMENTS
lacpPduStatsHist 13041u --- NO COMMENTS
lacpPduStats5min 13042u --- NO COMMENTS
lacpPduStatsHist5min 13043u --- NO COMMENTS
lacpPduStats15min 13044u --- NO COMMENTS
lacpPduStatsHist15min 13045u --- NO COMMENTS
lacpPduStats1h 13046u --- NO COMMENTS
lacpPduStatsHist1h 13047u --- NO COMMENTS
lacpPduStats1d 13048u --- NO COMMENTS
lacpPduStatsHist1d 13049u --- NO COMMENTS
vnsRtGraphAtt 1304u --- NO COMMENTS
lacpPduStats1w 13050u --- NO COMMENTS
lacpPduStatsHist1w 13051u --- NO COMMENTS
lacpPduStats1mo 13052u --- NO COMMENTS
lacpPduStatsHist1mo 13053u --- NO COMMENTS
lacpPduStats1qtr 13054u --- NO COMMENTS
lacpPduStatsHist1qtr 13055u --- NO COMMENTS
lacpPduStats1year 13056u --- NO COMMENTS
lacpPduStatsHist1year 13057u --- NO COMMENTS
fcReceiveFecCounters 13058u --- NO COMMENTS
fcReceiveFecCountersHist 13059u --- NO COMMENTS
vzOOBBrCP 1305u --- NO COMMENTS
fcReceiveFecCounters5min 13060u --- NO COMMENTS
fcReceiveFecCountersHist5min 13061u --- NO COMMENTS
fcReceiveFecCounters15min 13062u --- NO COMMENTS
fcReceiveFecCountersHist15min 13063u --- NO COMMENTS
fcReceiveFecCounters1h 13064u --- NO COMMENTS
fcReceiveFecCountersHist1h 13065u --- NO COMMENTS
fcReceiveFecCounters1d 13066u --- NO COMMENTS
fcReceiveFecCountersHist1d 13067u --- NO COMMENTS
fcReceiveFecCounters1w 13068u --- NO COMMENTS
fcReceiveFecCountersHist1w 13069u --- NO COMMENTS
vzTaboo 1306u --- NO COMMENTS
fcReceiveFecCounters1mo 13070u --- NO COMMENTS
fcReceiveFecCountersHist1mo 13071u --- NO COMMENTS
fcReceiveFecCounters1qtr 13072u --- NO COMMENTS
fcReceiveFecCountersHist1qtr 13073u --- NO COMMENTS
fcReceiveFecCounters1year 13074u --- NO COMMENTS
fcReceiveFecCountersHist1year 13075u --- NO COMMENTS
compHostResourcePool 13078u --- NO COMMENTS
vzAIf 1307u --- NO COMMENTS
dhcpLostIp 13080u --- NO COMMENTS
licenseFeatureCont 13081u --- NO COMMENTS
licenseFeature 13082u --- NO COMMENTS
licenseFeatureEntitlement 13083u --- NO COMMENTS
firmwareSyncStCont 13084u --- NO COMMENTS
firmwareSyncStNode 13085u --- NO COMMENTS
firmwareFwGlobal 13086u --- NO COMMENTS
ipRsConsRoot 13087u --- NO COMMENTS
consRtConsRoot 13088u --- NO COMMENTS
licenseConsumedAppInst 13089u --- NO COMMENTS
vzCPIf 1308u --- NO COMMENTS
licenseConsumedAppInstDef 13090u --- NO COMMENTS
configprofileCatalog 13097u --- NO COMMENTS
configprofileEntity 13098u --- NO COMMENTS
fabricExtRoutableSubnetCont 13099u --- NO COMMENTS
vzRsIf 1309u --- NO COMMENTS
qosRsDefToCustomPol 130u --- NO COMMENTS
fabricSetupAllocP 13100u --- NO COMMENTS
fabricAssociatedSetupP 13101u --- NO COMMENTS
fabricExtRoutablePodSubnet 13102u --- NO COMMENTS
fabricExtRoutablePodSubnetCont 13103u --- NO COMMENTS
fabricExtRoutableSubnet 13104u --- NO COMMENTS
fabricRsUsedNodeIp 13105u --- NO COMMENTS
fabricRtUsedNodeIp 13106u --- NO COMMENTS
fabricRsUsedMcastIp 13107u --- NO COMMENTS
fabricRtUsedMcastIp 13108u --- NO COMMENTS
fabricExtRoutablePool 13109u --- NO COMMENTS
vzRtIf 1310u --- NO COMMENTS
fabricExtRoutableNodeIp 13110u --- NO COMMENTS
fabricExtRoutableUcastIp 13111u --- NO COMMENTS
fabricExtRoutableMcastIp 13112u --- NO COMMENTS
fabricExtRoutableNodeDef 13113u --- NO COMMENTS
fvExtRoutableUcastIpDef 13114u --- NO COMMENTS
fvExtRoutableMcastIpDef 13115u --- NO COMMENTS
fvMgmtPoolDef 13116u --- NO COMMENTS
fvReservedSubnetDef 13117u --- NO COMMENTS
fvDataPoolDef 13118u --- NO COMMENTS
fvExtRoutableIpDef 13121u --- NO COMMENTS
natEntity 13122u --- NO COMMENTS
natEntry 13123u --- NO COMMENTS
mpMgmtSubnetInfo 13124u --- NO COMMENTS
mpReservedSubnetInfo 13125u --- NO COMMENTS
fabricAssociatedSetupPTask 13126u --- NO COMMENTS
fabricExtRoutableMcastIpTask 13127u --- NO COMMENTS
fabricExtRoutableNodeIpTask 13128u --- NO COMMENTS
fabricExtRoutablePodSubnetTask 13129u --- NO COMMENTS
fabricExtRoutableUcastIpTask 13130u --- NO COMMENTS
fabricExtSetupPTask 13131u --- NO COMMENTS
fabricExtRoutableNodeDefContext 13132u --- NO COMMENTS
fcoeIf 13133u --- NO COMMENTS
fcoeFcBrIf 13134u --- NO COMMENTS
fcoeFcAggrIf 13135u --- NO COMMENTS
fcoeIfLogin 13136u --- NO COMMENTS
fcoeFcBrLogin 13137u --- NO COMMENTS
fcoeFcAggrLogin 13138u --- NO COMMENTS
mpDataSubnetInfo 13139u --- NO COMMENTS
pcFcAggrIfClearCountersLTask 13140u --- NO COMMENTS
pcFcAggrIfClearCountersRslt 13141u --- NO COMMENTS
opflexRsODevToIDEp 13142u --- NO COMMENTS
opflexRtODevToIDEp 13143u --- NO COMMENTS
opflexRsODevToTunnelIDEp 13144u --- NO COMMENTS
opflexRtODevToTunnelIDEp 13145u --- NO COMMENTS
vzAFilterable 1314u --- NO COMMENTS
compAHvHealth 13158u --- NO COMMENTS
compHvHealth 13159u --- NO COMMENTS
vzRsFiltGraphAtt 1315u --- NO COMMENTS
compAveHealth 13160u --- NO COMMENTS
compAveHealthInst 13161u --- NO COMMENTS
fvVNodeTask 13162u --- NO COMMENTS
fvFreePoolDef 13163u --- NO COMMENTS
opflexpBDReg 13164u --- NO COMMENTS
opflexpBDRef 13165u --- NO COMMENTS
opflexpBDHolderRef 13166u --- NO COMMENTS
vnsRtFiltGraphAtt 1316u --- NO COMMENTS
vzAFilterableUnit 1317u --- NO COMMENTS
fvExtRoutableUcastConnP 13186u --- NO COMMENTS
fvExtRoutableUcastConnPDef 13187u --- NO COMMENTS
cpinfraAHBeatProfile 13188u --- NO COMMENTS
cpinfraCoopHBProfile 13189u --- NO COMMENTS
vzASubj 1318u --- NO COMMENTS
cpinfraBgpHBProfile 13190u --- NO COMMENTS
cpinfraSmmHBProfile 13191u --- NO COMMENTS
cpinfraRpmHBProfile 13192u --- NO COMMENTS
cpinfraUribv4HBProfile 13193u --- NO COMMENTS
cpinfraUribv6HBProfile 13194u --- NO COMMENTS
cpinfraL3vmHBProfile 13195u --- NO COMMENTS
cpinfraNtpdHBProfile 13196u --- NO COMMENTS
smmEntity 13197u --- NO COMMENTS
smmInst 13198u --- NO COMMENTS
vzSubj 1319u --- NO COMMENTS
qosRtDefToCustomPol 131u --- NO COMMENTS
l2TrafficMapConfIssue 13201u --- NO COMMENTS
opflexIp 13206u --- NO COMMENTS
presQosCustomPolSupport 13208u --- NO COMMENTS
vzRsSubjFiltAtt 1320u --- NO COMMENTS
tunnelIngrTepCntrs 13215u --- NO COMMENTS
tunnelIngrTepCntrsHist 13216u --- NO COMMENTS
tunnelIngrTepCntrs5min 13217u --- NO COMMENTS
tunnelIngrTepCntrsHist5min 13218u --- NO COMMENTS
tunnelIngrTepCntrs15min 13219u --- NO COMMENTS
vzRtSubjFiltAtt 1321u --- NO COMMENTS
tunnelIngrTepCntrsHist15min 13220u --- NO COMMENTS
tunnelIngrTepCntrs1h 13221u --- NO COMMENTS
tunnelIngrTepCntrsHist1h 13222u --- NO COMMENTS
tunnelIngrTepCntrs1d 13223u --- NO COMMENTS
tunnelIngrTepCntrsHist1d 13224u --- NO COMMENTS
tunnelIngrTepCntrs1w 13225u --- NO COMMENTS
tunnelIngrTepCntrsHist1w 13226u --- NO COMMENTS
tunnelIngrTepCntrs1mo 13227u --- NO COMMENTS
tunnelIngrTepCntrsHist1mo 13228u --- NO COMMENTS
tunnelIngrTepCntrs1qtr 13229u --- NO COMMENTS
vzRsSubjGraphAtt 1322u --- NO COMMENTS
tunnelIngrTepCntrsHist1qtr 13230u --- NO COMMENTS
tunnelIngrTepCntrs1year 13231u --- NO COMMENTS
tunnelIngrTepCntrsHist1year 13232u --- NO COMMENTS
tunnelEgrTepCntrs 13233u --- NO COMMENTS
tunnelEgrTepCntrsHist 13234u --- NO COMMENTS
tunnelEgrTepCntrs5min 13235u --- NO COMMENTS
tunnelEgrTepCntrsHist5min 13236u --- NO COMMENTS
tunnelEgrTepCntrs15min 13237u --- NO COMMENTS
tunnelEgrTepCntrsHist15min 13238u --- NO COMMENTS
tunnelEgrTepCntrs1h 13239u --- NO COMMENTS
vnsRtSubjGraphAtt 1323u --- NO COMMENTS
tunnelEgrTepCntrsHist1h 13240u --- NO COMMENTS
tunnelEgrTepCntrs1d 13241u --- NO COMMENTS
tunnelEgrTepCntrsHist1d 13242u --- NO COMMENTS
tunnelEgrTepCntrs1w 13243u --- NO COMMENTS
tunnelEgrTepCntrsHist1w 13244u --- NO COMMENTS
tunnelEgrTepCntrs1mo 13245u --- NO COMMENTS
tunnelEgrTepCntrsHist1mo 13246u --- NO COMMENTS
tunnelEgrTepCntrs1qtr 13247u --- NO COMMENTS
tunnelEgrTepCntrsHist1qtr 13248u --- NO COMMENTS
tunnelEgrTepCntrs1year 13249u --- NO COMMENTS
vzTSubj 1324u --- NO COMMENTS
tunnelEgrTepCntrsHist1year 13250u --- NO COMMENTS
tunnelTunnelFlapCntrs 13251u --- NO COMMENTS
tunnelTunnelFlapCntrsHist 13252u --- NO COMMENTS
tunnelTunnelFlapCntrs5min 13253u --- NO COMMENTS
tunnelTunnelFlapCntrsHist5min 13254u --- NO COMMENTS
tunnelTunnelFlapCntrs15min 13255u --- NO COMMENTS
tunnelTunnelFlapCntrsHist15min 13256u --- NO COMMENTS
tunnelTunnelFlapCntrs1h 13257u --- NO COMMENTS
tunnelTunnelFlapCntrsHist1h 13258u --- NO COMMENTS
tunnelTunnelFlapCntrs1d 13259u --- NO COMMENTS
vzRsDenyRule 1325u --- NO COMMENTS
tunnelTunnelFlapCntrsHist1d 13260u --- NO COMMENTS
tunnelTunnelFlapCntrs1w 13261u --- NO COMMENTS
tunnelTunnelFlapCntrsHist1w 13262u --- NO COMMENTS
tunnelTunnelFlapCntrs1mo 13263u --- NO COMMENTS
tunnelTunnelFlapCntrsHist1mo 13264u --- NO COMMENTS
tunnelTunnelFlapCntrs1qtr 13265u --- NO COMMENTS
tunnelTunnelFlapCntrsHist1qtr 13266u --- NO COMMENTS
tunnelTunnelFlapCntrs1year 13267u --- NO COMMENTS
tunnelTunnelFlapCntrsHist1year 13268u --- NO COMMENTS
vzRtDenyRule 1326u --- NO COMMENTS
vzATerm 1327u --- NO COMMENTS
vzASTerm 1328u --- NO COMMENTS
vzRsFiltAtt 1329u --- NO COMMENTS
qosACong 132u --- NO COMMENTS
isisIsisP2pStats 13305u --- NO COMMENTS
isisIsisP2pStatsHist 13306u --- NO COMMENTS
isisIsisP2pStats5min 13307u --- NO COMMENTS
isisIsisP2pStatsHist5min 13308u --- NO COMMENTS
isisIsisP2pStats15min 13309u --- NO COMMENTS
vzRtFiltAtt 1330u --- NO COMMENTS
isisIsisP2pStatsHist15min 13310u --- NO COMMENTS
isisIsisP2pStats1h 13311u --- NO COMMENTS
isisIsisP2pStatsHist1h 13312u --- NO COMMENTS
isisIsisP2pStats1d 13313u --- NO COMMENTS
isisIsisP2pStatsHist1d 13314u --- NO COMMENTS
isisIsisP2pStats1w 13315u --- NO COMMENTS
isisIsisP2pStatsHist1w 13316u --- NO COMMENTS
isisIsisP2pStats1mo 13317u --- NO COMMENTS
isisIsisP2pStatsHist1mo 13318u --- NO COMMENTS
isisIsisP2pStats1qtr 13319u --- NO COMMENTS
vzInTerm 1331u --- NO COMMENTS
isisIsisP2pStatsHist1qtr 13320u --- NO COMMENTS
isisIsisP2pStats1year 13321u --- NO COMMENTS
isisIsisP2pStatsHist1year 13322u --- NO COMMENTS
isisIsisLanStats 13323u --- NO COMMENTS
isisIsisLanStatsHist 13324u --- NO COMMENTS
isisIsisLanStats5min 13325u --- NO COMMENTS
isisIsisLanStatsHist5min 13326u --- NO COMMENTS
isisIsisLanStats15min 13327u --- NO COMMENTS
isisIsisLanStatsHist15min 13328u --- NO COMMENTS
isisIsisLanStats1h 13329u --- NO COMMENTS
vzRsInTermGraphAtt 1332u --- NO COMMENTS
isisIsisLanStatsHist1h 13330u --- NO COMMENTS
isisIsisLanStats1d 13331u --- NO COMMENTS
isisIsisLanStatsHist1d 13332u --- NO COMMENTS
isisIsisLanStats1w 13333u --- NO COMMENTS
isisIsisLanStatsHist1w 13334u --- NO COMMENTS
isisIsisLanStats1mo 13335u --- NO COMMENTS
isisIsisLanStatsHist1mo 13336u --- NO COMMENTS
isisIsisLanStats1qtr 13337u --- NO COMMENTS
isisIsisLanStatsHist1qtr 13338u --- NO COMMENTS
isisIsisLanStats1year 13339u --- NO COMMENTS
vnsRtInTermGraphAtt 1333u --- NO COMMENTS
isisIsisLanStatsHist1year 13340u --- NO COMMENTS
isisIsisCsnpStats 13341u --- NO COMMENTS
isisIsisCsnpStatsHist 13342u --- NO COMMENTS
isisIsisCsnpStats5min 13343u --- NO COMMENTS
isisIsisCsnpStatsHist5min 13344u --- NO COMMENTS
isisIsisCsnpStats15min 13345u --- NO COMMENTS
isisIsisCsnpStatsHist15min 13346u --- NO COMMENTS
isisIsisCsnpStats1h 13347u --- NO COMMENTS
isisIsisCsnpStatsHist1h 13348u --- NO COMMENTS
isisIsisCsnpStats1d 13349u --- NO COMMENTS
vzOutTerm 1334u --- NO COMMENTS
isisIsisCsnpStatsHist1d 13350u --- NO COMMENTS
isisIsisCsnpStats1w 13351u --- NO COMMENTS
isisIsisCsnpStatsHist1w 13352u --- NO COMMENTS
isisIsisCsnpStats1mo 13353u --- NO COMMENTS
isisIsisCsnpStatsHist1mo 13354u --- NO COMMENTS
isisIsisCsnpStats1qtr 13355u --- NO COMMENTS
isisIsisCsnpStatsHist1qtr 13356u --- NO COMMENTS
isisIsisCsnpStats1year 13357u --- NO COMMENTS
isisIsisCsnpStatsHist1year 13358u --- NO COMMENTS
isisIsisCsnpErrStats 13359u --- NO COMMENTS
vzRsOutTermGraphAtt 1335u --- NO COMMENTS
isisIsisCsnpErrStatsHist 13360u --- NO COMMENTS
isisIsisCsnpErrStats5min 13361u --- NO COMMENTS
isisIsisCsnpErrStatsHist5min 13362u --- NO COMMENTS
isisIsisCsnpErrStats15min 13363u --- NO COMMENTS
isisIsisCsnpErrStatsHist15min 13364u --- NO COMMENTS
isisIsisCsnpErrStats1h 13365u --- NO COMMENTS
isisIsisCsnpErrStatsHist1h 13366u --- NO COMMENTS
isisIsisCsnpErrStats1d 13367u --- NO COMMENTS
isisIsisCsnpErrStatsHist1d 13368u --- NO COMMENTS
isisIsisCsnpErrStats1w 13369u --- NO COMMENTS
vnsRtOutTermGraphAtt 1336u --- NO COMMENTS
isisIsisCsnpErrStatsHist1w 13370u --- NO COMMENTS
isisIsisCsnpErrStats1mo 13371u --- NO COMMENTS
isisIsisCsnpErrStatsHist1mo 13372u --- NO COMMENTS
isisIsisCsnpErrStats1qtr 13373u --- NO COMMENTS
isisIsisCsnpErrStatsHist1qtr 13374u --- NO COMMENTS
isisIsisCsnpErrStats1year 13375u --- NO COMMENTS
isisIsisCsnpErrStatsHist1year 13376u --- NO COMMENTS
isisIsisPsnpStats 13377u --- NO COMMENTS
isisIsisPsnpStatsHist 13378u --- NO COMMENTS
isisIsisPsnpStats5min 13379u --- NO COMMENTS
vzALbl 1337u --- NO COMMENTS
isisIsisPsnpStatsHist5min 13380u --- NO COMMENTS
isisIsisPsnpStats15min 13381u --- NO COMMENTS
isisIsisPsnpStatsHist15min 13382u --- NO COMMENTS
isisIsisPsnpStats1h 13383u --- NO COMMENTS
isisIsisPsnpStatsHist1h 13384u --- NO COMMENTS
isisIsisPsnpStats1d 13385u --- NO COMMENTS
isisIsisPsnpStatsHist1d 13386u --- NO COMMENTS
isisIsisPsnpStats1w 13387u --- NO COMMENTS
isisIsisPsnpStatsHist1w 13388u --- NO COMMENTS
isisIsisPsnpStats1mo 13389u --- NO COMMENTS
vzACompLbl 1338u --- NO COMMENTS
isisIsisPsnpStatsHist1mo 13390u --- NO COMMENTS
isisIsisPsnpStats1qtr 13391u --- NO COMMENTS
isisIsisPsnpStatsHist1qtr 13392u --- NO COMMENTS
isisIsisPsnpStats1year 13393u --- NO COMMENTS
isisIsisPsnpStatsHist1year 13394u --- NO COMMENTS
isisIsisLspStats 13395u --- NO COMMENTS
isisIsisLspStatsHist 13396u --- NO COMMENTS
isisIsisLspStats5min 13397u --- NO COMMENTS
isisIsisLspStatsHist5min 13398u --- NO COMMENTS
isisIsisLspStats15min 13399u --- NO COMMENTS
vzProvLbl 1339u --- NO COMMENTS
qosCong 133u --- NO COMMENTS
isisIsisLspStatsHist15min 13400u --- NO COMMENTS
isisIsisLspStats1h 13401u --- NO COMMENTS
isisIsisLspStatsHist1h 13402u --- NO COMMENTS
isisIsisLspStats1d 13403u --- NO COMMENTS
isisIsisLspStatsHist1d 13404u --- NO COMMENTS
isisIsisLspStats1w 13405u --- NO COMMENTS
isisIsisLspStatsHist1w 13406u --- NO COMMENTS
isisIsisLspStats1mo 13407u --- NO COMMENTS
isisIsisLspStatsHist1mo 13408u --- NO COMMENTS
isisIsisLspStats1qtr 13409u --- NO COMMENTS
vzConsLbl 1340u --- NO COMMENTS
isisIsisLspStatsHist1qtr 13410u --- NO COMMENTS
isisIsisLspStats1year 13411u --- NO COMMENTS
isisIsisLspStatsHist1year 13412u --- NO COMMENTS
isisIsisLspErrStats 13413u --- NO COMMENTS
isisIsisLspErrStatsHist 13414u --- NO COMMENTS
isisIsisLspErrStats5min 13415u --- NO COMMENTS
isisIsisLspErrStatsHist5min 13416u --- NO COMMENTS
isisIsisLspErrStats15min 13417u --- NO COMMENTS
isisIsisLspErrStatsHist15min 13418u --- NO COMMENTS
isisIsisLspErrStats1h 13419u --- NO COMMENTS
vzProvSubjLbl 1341u --- NO COMMENTS
isisIsisLspErrStatsHist1h 13420u --- NO COMMENTS
isisIsisLspErrStats1d 13421u --- NO COMMENTS
isisIsisLspErrStatsHist1d 13422u --- NO COMMENTS
isisIsisLspErrStats1w 13423u --- NO COMMENTS
isisIsisLspErrStatsHist1w 13424u --- NO COMMENTS
isisIsisLspErrStats1mo 13425u --- NO COMMENTS
isisIsisLspErrStatsHist1mo 13426u --- NO COMMENTS
isisIsisLspErrStats1qtr 13427u --- NO COMMENTS
isisIsisLspErrStatsHist1qtr 13428u --- NO COMMENTS
isisIsisLspErrStats1year 13429u --- NO COMMENTS
vzConsSubjLbl 1342u --- NO COMMENTS
isisIsisLspErrStatsHist1year 13430u --- NO COMMENTS
vzProvCtrctLbl 1343u --- NO COMMENTS
vzConsCtrctLbl 1344u --- NO COMMENTS
vzAnyToCollection 1345u --- NO COMMENTS
vzAny 1346u --- NO COMMENTS
vzRsAnyToProv 1347u --- NO COMMENTS
vzRtAnyToProv 1348u --- NO COMMENTS
vzRsAnyToCons 1349u --- NO COMMENTS
qosAQueue 134u --- NO COMMENTS
vzRtAnyToCons 1350u --- NO COMMENTS
vzRsAnyToConsIf 1351u --- NO COMMENTS
vzRtAnyToConsIf 1352u --- NO COMMENTS
qosQueue 135u --- NO COMMENTS
opflexpEpPrr 13611u --- NO COMMENTS
fcpmFcPhysIf 13612u --- NO COMMENTS
vzAFilter 1361u --- NO COMMENTS
vzFilter 1362u --- NO COMMENTS
vzRsFwdRFltPAtt 1363u --- NO COMMENTS
vzRtFwdRFltPAtt 1364u --- NO COMMENTS
vzRsRevRFltPAtt 1365u --- NO COMMENTS
vzRtRevRFltPAtt 1366u --- NO COMMENTS
eqptcapacityVrfUsage 13673u --- NO COMMENTS
eqptcapacityVrfUsageHist 13674u --- NO COMMENTS
eqptcapacityVrfUsage5min 13675u --- NO COMMENTS
eqptcapacityVrfUsageHist5min 13676u --- NO COMMENTS
eqptcapacityVrfUsage15min 13677u --- NO COMMENTS
eqptcapacityVrfUsageHist15min 13678u --- NO COMMENTS
eqptcapacityVrfUsage1h 13679u --- NO COMMENTS
vzAFiltEntry 1367u --- NO COMMENTS
eqptcapacityVrfUsageHist1h 13680u --- NO COMMENTS
eqptcapacityVrfUsage1d 13681u --- NO COMMENTS
eqptcapacityVrfUsageHist1d 13682u --- NO COMMENTS
eqptcapacityVrfUsage1w 13683u --- NO COMMENTS
eqptcapacityVrfUsageHist1w 13684u --- NO COMMENTS
eqptcapacityVrfUsage1mo 13685u --- NO COMMENTS
eqptcapacityVrfUsageHist1mo 13686u --- NO COMMENTS
eqptcapacityVrfUsage1qtr 13687u --- NO COMMENTS
eqptcapacityVrfUsageHist1qtr 13688u --- NO COMMENTS
eqptcapacityVrfUsage1year 13689u --- NO COMMENTS
vzEntry 1368u --- NO COMMENTS
eqptcapacityVrfUsageHist1year 13690u --- NO COMMENTS
eqptcapacityBdUsage 13691u --- NO COMMENTS
eqptcapacityBdUsageHist 13692u --- NO COMMENTS
eqptcapacityBdUsage5min 13693u --- NO COMMENTS
eqptcapacityBdUsageHist5min 13694u --- NO COMMENTS
eqptcapacityBdUsage15min 13695u --- NO COMMENTS
eqptcapacityBdUsageHist15min 13696u --- NO COMMENTS
eqptcapacityBdUsage1h 13697u --- NO COMMENTS
eqptcapacityBdUsageHist1h 13698u --- NO COMMENTS
eqptcapacityBdUsage1d 13699u --- NO COMMENTS
vzRFltP 1369u --- NO COMMENTS
qosABuffer 136u --- NO COMMENTS
eqptcapacityBdUsageHist1d 13700u --- NO COMMENTS
eqptcapacityBdUsage1w 13701u --- NO COMMENTS
eqptcapacityBdUsageHist1w 13702u --- NO COMMENTS
eqptcapacityBdUsage1mo 13703u --- NO COMMENTS
eqptcapacityBdUsageHist1mo 13704u --- NO COMMENTS
eqptcapacityBdUsage1qtr 13705u --- NO COMMENTS
eqptcapacityBdUsageHist1qtr 13706u --- NO COMMENTS
eqptcapacityBdUsage1year 13707u --- NO COMMENTS
eqptcapacityBdUsageHist1year 13708u --- NO COMMENTS
eqptcapacityEpgUsage 13709u --- NO COMMENTS
vzRsRFltPOwner 1370u --- NO COMMENTS
eqptcapacityEpgUsageHist 13710u --- NO COMMENTS
eqptcapacityEpgUsage5min 13711u --- NO COMMENTS
eqptcapacityEpgUsageHist5min 13712u --- NO COMMENTS
eqptcapacityEpgUsage15min 13713u --- NO COMMENTS
eqptcapacityEpgUsageHist15min 13714u --- NO COMMENTS
eqptcapacityEpgUsage1h 13715u --- NO COMMENTS
eqptcapacityEpgUsageHist1h 13716u --- NO COMMENTS
eqptcapacityEpgUsage1d 13717u --- NO COMMENTS
eqptcapacityEpgUsageHist1d 13718u --- NO COMMENTS
eqptcapacityEpgUsage1w 13719u --- NO COMMENTS
vzRtRFltPOwner 1371u --- NO COMMENTS
eqptcapacityEpgUsageHist1w 13720u --- NO COMMENTS
eqptcapacityEpgUsage1mo 13721u --- NO COMMENTS
eqptcapacityEpgUsageHist1mo 13722u --- NO COMMENTS
eqptcapacityEpgUsage1qtr 13723u --- NO COMMENTS
eqptcapacityEpgUsageHist1qtr 13724u --- NO COMMENTS
eqptcapacityEpgUsage1year 13725u --- NO COMMENTS
eqptcapacityEpgUsageHist1year 13726u --- NO COMMENTS
eqptcapacityPortUsage 13727u --- NO COMMENTS
eqptcapacityPortUsageHist 13728u --- NO COMMENTS
eqptcapacityPortUsage5min 13729u --- NO COMMENTS
vzRFltE 1372u --- NO COMMENTS
eqptcapacityPortUsageHist5min 13730u --- NO COMMENTS
eqptcapacityPortUsage15min 13731u --- NO COMMENTS
eqptcapacityPortUsageHist15min 13732u --- NO COMMENTS
eqptcapacityPortUsage1h 13733u --- NO COMMENTS
eqptcapacityPortUsageHist1h 13734u --- NO COMMENTS
eqptcapacityPortUsage1d 13735u --- NO COMMENTS
eqptcapacityPortUsageHist1d 13736u --- NO COMMENTS
eqptcapacityPortUsage1w 13737u --- NO COMMENTS
eqptcapacityPortUsageHist1w 13738u --- NO COMMENTS
eqptcapacityPortUsage1mo 13739u --- NO COMMENTS
vzACollectionDef 1373u --- NO COMMENTS
eqptcapacityPortUsageHist1mo 13740u --- NO COMMENTS
eqptcapacityPortUsage1qtr 13741u --- NO COMMENTS
eqptcapacityPortUsageHist1qtr 13742u --- NO COMMENTS
eqptcapacityPortUsage1year 13743u --- NO COMMENTS
eqptcapacityPortUsageHist1year 13744u --- NO COMMENTS
telemetryLogServerPTask 13747u --- NO COMMENTS
vzCollectionDef 1374u --- NO COMMENTS
vzTabooDef 1375u --- NO COMMENTS
bgpPeerOpen 13760u --- NO COMMENTS
bgpPeerOpenHist 13761u --- NO COMMENTS
bgpPeerOpen5min 13762u --- NO COMMENTS
bgpPeerOpenHist5min 13763u --- NO COMMENTS
bgpPeerOpen15min 13764u --- NO COMMENTS
bgpPeerOpenHist15min 13765u --- NO COMMENTS
bgpPeerOpen1h 13766u --- NO COMMENTS
bgpPeerOpenHist1h 13767u --- NO COMMENTS
bgpPeerOpen1d 13768u --- NO COMMENTS
bgpPeerOpenHist1d 13769u --- NO COMMENTS
vzRsTabooRFltAtt 1376u --- NO COMMENTS
bgpPeerOpen1w 13770u --- NO COMMENTS
bgpPeerOpenHist1w 13771u --- NO COMMENTS
bgpPeerOpen1mo 13772u --- NO COMMENTS
bgpPeerOpenHist1mo 13773u --- NO COMMENTS
bgpPeerOpen1qtr 13774u --- NO COMMENTS
bgpPeerOpenHist1qtr 13775u --- NO COMMENTS
bgpPeerOpen1year 13776u --- NO COMMENTS
bgpPeerOpenHist1year 13777u --- NO COMMENTS
bgpPeerKeepAlive 13778u --- NO COMMENTS
bgpPeerKeepAliveHist 13779u --- NO COMMENTS
vzRtTabooRFltAtt 1377u --- NO COMMENTS
bgpPeerKeepAlive5min 13780u --- NO COMMENTS
bgpPeerKeepAliveHist5min 13781u --- NO COMMENTS
bgpPeerKeepAlive15min 13782u --- NO COMMENTS
bgpPeerKeepAliveHist15min 13783u --- NO COMMENTS
bgpPeerKeepAlive1h 13784u --- NO COMMENTS
bgpPeerKeepAliveHist1h 13785u --- NO COMMENTS
bgpPeerKeepAlive1d 13786u --- NO COMMENTS
bgpPeerKeepAliveHist1d 13787u --- NO COMMENTS
bgpPeerKeepAlive1w 13788u --- NO COMMENTS
bgpPeerKeepAliveHist1w 13789u --- NO COMMENTS
vzCtrctEPgCont 1378u --- NO COMMENTS
bgpPeerKeepAlive1mo 13790u --- NO COMMENTS
bgpPeerKeepAliveHist1mo 13791u --- NO COMMENTS
bgpPeerKeepAlive1qtr 13792u --- NO COMMENTS
bgpPeerKeepAliveHist1qtr 13793u --- NO COMMENTS
bgpPeerKeepAlive1year 13794u --- NO COMMENTS
bgpPeerKeepAliveHist1year 13795u --- NO COMMENTS
bgpPeerRoute 13796u --- NO COMMENTS
bgpPeerRouteHist 13797u --- NO COMMENTS
bgpPeerRoute5min 13798u --- NO COMMENTS
bgpPeerRouteHist5min 13799u --- NO COMMENTS
vzFromEPg 1379u --- NO COMMENTS
qosBuffer 137u --- NO COMMENTS
bgpPeerRoute15min 13800u --- NO COMMENTS
bgpPeerRouteHist15min 13801u --- NO COMMENTS
bgpPeerRoute1h 13802u --- NO COMMENTS
bgpPeerRouteHist1h 13803u --- NO COMMENTS
bgpPeerRoute1d 13804u --- NO COMMENTS
bgpPeerRouteHist1d 13805u --- NO COMMENTS
bgpPeerRoute1w 13806u --- NO COMMENTS
bgpPeerRouteHist1w 13807u --- NO COMMENTS
bgpPeerRoute1mo 13808u --- NO COMMENTS
bgpPeerRouteHist1mo 13809u --- NO COMMENTS
vzToEPg 1380u --- NO COMMENTS
bgpPeerRoute1qtr 13810u --- NO COMMENTS
bgpPeerRouteHist1qtr 13811u --- NO COMMENTS
bgpPeerRoute1year 13812u --- NO COMMENTS
bgpPeerRouteHist1year 13813u --- NO COMMENTS
bgpPeerMsg 13814u --- NO COMMENTS
bgpPeerMsgHist 13815u --- NO COMMENTS
bgpPeerMsg5min 13816u --- NO COMMENTS
bgpPeerMsgHist5min 13817u --- NO COMMENTS
bgpPeerMsg15min 13818u --- NO COMMENTS
bgpPeerMsgHist15min 13819u --- NO COMMENTS
bgpPeerMsg1h 13820u --- NO COMMENTS
bgpPeerMsgHist1h 13821u --- NO COMMENTS
bgpPeerMsg1d 13822u --- NO COMMENTS
bgpPeerMsgHist1d 13823u --- NO COMMENTS
bgpPeerMsg1w 13824u --- NO COMMENTS
bgpPeerMsgHist1w 13825u --- NO COMMENTS
bgpPeerMsg1mo 13826u --- NO COMMENTS
bgpPeerMsgHist1mo 13827u --- NO COMMENTS
bgpPeerMsg1qtr 13828u --- NO COMMENTS
bgpPeerMsgHist1qtr 13829u --- NO COMMENTS
bgpPeerMsg1year 13830u --- NO COMMENTS
bgpPeerMsgHist1year 13831u --- NO COMMENTS
bgpPeerBytes 13832u --- NO COMMENTS
bgpPeerBytesHist 13833u --- NO COMMENTS
bgpPeerBytes5min 13834u --- NO COMMENTS
bgpPeerBytesHist5min 13835u --- NO COMMENTS
bgpPeerBytes15min 13836u --- NO COMMENTS
bgpPeerBytesHist15min 13837u --- NO COMMENTS
bgpPeerBytes1h 13838u --- NO COMMENTS
bgpPeerBytesHist1h 13839u --- NO COMMENTS
vzRsRFltAtt 1383u --- NO COMMENTS
bgpPeerBytes1d 13840u --- NO COMMENTS
bgpPeerBytesHist1d 13841u --- NO COMMENTS
bgpPeerBytes1w 13842u --- NO COMMENTS
bgpPeerBytesHist1w 13843u --- NO COMMENTS
bgpPeerBytes1mo 13844u --- NO COMMENTS
bgpPeerBytesHist1mo 13845u --- NO COMMENTS
bgpPeerBytes1qtr 13846u --- NO COMMENTS
bgpPeerBytesHist1qtr 13847u --- NO COMMENTS
bgpPeerBytes1year 13848u --- NO COMMENTS
bgpPeerBytesHist1year 13849u --- NO COMMENTS
vzRtRFltAtt 1384u --- NO COMMENTS
ospfRcvdPktStats 13850u --- NO COMMENTS
ospfRcvdPktStatsHist 13851u --- NO COMMENTS
ospfRcvdPktStats5min 13852u --- NO COMMENTS
ospfRcvdPktStatsHist5min 13853u --- NO COMMENTS
ospfRcvdPktStats15min 13854u --- NO COMMENTS
ospfRcvdPktStatsHist15min 13855u --- NO COMMENTS
ospfRcvdPktStats1h 13856u --- NO COMMENTS
ospfRcvdPktStatsHist1h 13857u --- NO COMMENTS
ospfRcvdPktStats1d 13858u --- NO COMMENTS
ospfRcvdPktStatsHist1d 13859u --- NO COMMENTS
vzALblDef 1385u --- NO COMMENTS
ospfRcvdPktStats1w 13860u --- NO COMMENTS
ospfRcvdPktStatsHist1w 13861u --- NO COMMENTS
ospfRcvdPktStats1mo 13862u --- NO COMMENTS
ospfRcvdPktStatsHist1mo 13863u --- NO COMMENTS
ospfRcvdPktStats1qtr 13864u --- NO COMMENTS
ospfRcvdPktStatsHist1qtr 13865u --- NO COMMENTS
ospfRcvdPktStats1year 13866u --- NO COMMENTS
ospfRcvdPktStatsHist1year 13867u --- NO COMMENTS
ospfErrPktStats 13868u --- NO COMMENTS
ospfErrPktStatsHist 13869u --- NO COMMENTS
vzACompLblDef 1386u --- NO COMMENTS
ospfErrPktStats5min 13870u --- NO COMMENTS
ospfErrPktStatsHist5min 13871u --- NO COMMENTS
ospfErrPktStats15min 13872u --- NO COMMENTS
ospfErrPktStatsHist15min 13873u --- NO COMMENTS
ospfErrPktStats1h 13874u --- NO COMMENTS
ospfErrPktStatsHist1h 13875u --- NO COMMENTS
ospfErrPktStats1d 13876u --- NO COMMENTS
ospfErrPktStatsHist1d 13877u --- NO COMMENTS
ospfErrPktStats1w 13878u --- NO COMMENTS
ospfErrPktStatsHist1w 13879u --- NO COMMENTS
vzCreatedBy 1387u --- NO COMMENTS
ospfErrPktStats1mo 13880u --- NO COMMENTS
ospfErrPktStatsHist1mo 13881u --- NO COMMENTS
ospfErrPktStats1qtr 13882u --- NO COMMENTS
ospfErrPktStatsHist1qtr 13883u --- NO COMMENTS
ospfErrPktStats1year 13884u --- NO COMMENTS
ospfErrPktStatsHist1year 13885u --- NO COMMENTS
ospfLsRcvdPktStats 13886u --- NO COMMENTS
ospfLsRcvdPktStatsHist 13887u --- NO COMMENTS
ospfLsRcvdPktStats5min 13888u --- NO COMMENTS
ospfLsRcvdPktStatsHist5min 13889u --- NO COMMENTS
vzProvLblDef 1388u --- NO COMMENTS
ospfLsRcvdPktStats15min 13890u --- NO COMMENTS
ospfLsRcvdPktStatsHist15min 13891u --- NO COMMENTS
ospfLsRcvdPktStats1h 13892u --- NO COMMENTS
ospfLsRcvdPktStatsHist1h 13893u --- NO COMMENTS
ospfLsRcvdPktStats1d 13894u --- NO COMMENTS
ospfLsRcvdPktStatsHist1d 13895u --- NO COMMENTS
ospfLsRcvdPktStats1w 13896u --- NO COMMENTS
ospfLsRcvdPktStatsHist1w 13897u --- NO COMMENTS
ospfLsRcvdPktStats1mo 13898u --- NO COMMENTS
ospfLsRcvdPktStatsHist1mo 13899u --- NO COMMENTS
vzConsLblDef 1389u --- NO COMMENTS
qosASched 138u --- NO COMMENTS
ospfLsRcvdPktStats1qtr 13900u --- NO COMMENTS
ospfLsRcvdPktStatsHist1qtr 13901u --- NO COMMENTS
ospfLsRcvdPktStats1year 13902u --- NO COMMENTS
ospfLsRcvdPktStatsHist1year 13903u --- NO COMMENTS
ospfLsRcvdErrPktStats 13904u --- NO COMMENTS
ospfLsRcvdErrPktStatsHist 13905u --- NO COMMENTS
ospfLsRcvdErrPktStats5min 13906u --- NO COMMENTS
ospfLsRcvdErrPktStatsHist5min 13907u --- NO COMMENTS
ospfLsRcvdErrPktStats15min 13908u --- NO COMMENTS
ospfLsRcvdErrPktStatsHist15min 13909u --- NO COMMENTS
vzProvSubjLblDef 1390u --- NO COMMENTS
ospfLsRcvdErrPktStats1h 13910u --- NO COMMENTS
ospfLsRcvdErrPktStatsHist1h 13911u --- NO COMMENTS
ospfLsRcvdErrPktStats1d 13912u --- NO COMMENTS
ospfLsRcvdErrPktStatsHist1d 13913u --- NO COMMENTS
ospfLsRcvdErrPktStats1w 13914u --- NO COMMENTS
ospfLsRcvdErrPktStatsHist1w 13915u --- NO COMMENTS
ospfLsRcvdErrPktStats1mo 13916u --- NO COMMENTS
ospfLsRcvdErrPktStatsHist1mo 13917u --- NO COMMENTS
ospfLsRcvdErrPktStats1qtr 13918u --- NO COMMENTS
ospfLsRcvdErrPktStatsHist1qtr 13919u --- NO COMMENTS
vzConsSubjLblDef 1391u --- NO COMMENTS
ospfLsRcvdErrPktStats1year 13920u --- NO COMMENTS
ospfLsRcvdErrPktStatsHist1year 13921u --- NO COMMENTS
ospfDropUnkStats 13922u --- NO COMMENTS
ospfDropUnkStatsHist 13923u --- NO COMMENTS
ospfDropUnkStats5min 13924u --- NO COMMENTS
ospfDropUnkStatsHist5min 13925u --- NO COMMENTS
ospfDropUnkStats15min 13926u --- NO COMMENTS
ospfDropUnkStatsHist15min 13927u --- NO COMMENTS
ospfDropUnkStats1h 13928u --- NO COMMENTS
ospfDropUnkStatsHist1h 13929u --- NO COMMENTS
vzProvCtrctLblDef 1392u --- NO COMMENTS
ospfDropUnkStats1d 13930u --- NO COMMENTS
ospfDropUnkStatsHist1d 13931u --- NO COMMENTS
ospfDropUnkStats1w 13932u --- NO COMMENTS
ospfDropUnkStatsHist1w 13933u --- NO COMMENTS
ospfDropUnkStats1mo 13934u --- NO COMMENTS
ospfDropUnkStatsHist1mo 13935u --- NO COMMENTS
ospfDropUnkStats1qtr 13936u --- NO COMMENTS
ospfDropUnkStatsHist1qtr 13937u --- NO COMMENTS
ospfDropUnkStats1year 13938u --- NO COMMENTS
ospfDropUnkStatsHist1year 13939u --- NO COMMENTS
vzConsCtrctLblDef 1393u --- NO COMMENTS
ospfInvalidStats 13940u --- NO COMMENTS
ospfInvalidStatsHist 13941u --- NO COMMENTS
ospfInvalidStats5min 13942u --- NO COMMENTS
ospfInvalidStatsHist5min 13943u --- NO COMMENTS
ospfInvalidStats15min 13944u --- NO COMMENTS
ospfInvalidStatsHist15min 13945u --- NO COMMENTS
ospfInvalidStats1h 13946u --- NO COMMENTS
ospfInvalidStatsHist1h 13947u --- NO COMMENTS
ospfInvalidStats1d 13948u --- NO COMMENTS
ospfInvalidStatsHist1d 13949u --- NO COMMENTS
vzAContDef 1394u --- NO COMMENTS
ospfInvalidStats1w 13950u --- NO COMMENTS
ospfInvalidStatsHist1w 13951u --- NO COMMENTS
ospfInvalidStats1mo 13952u --- NO COMMENTS
ospfInvalidStatsHist1mo 13953u --- NO COMMENTS
ospfInvalidStats1qtr 13954u --- NO COMMENTS
ospfInvalidStatsHist1qtr 13955u --- NO COMMENTS
ospfInvalidStats1year 13956u --- NO COMMENTS
ospfInvalidStatsHist1year 13957u --- NO COMMENTS
ospfDupStats 13958u --- NO COMMENTS
ospfDupStatsHist 13959u --- NO COMMENTS
vzDirAssDef 1395u --- NO COMMENTS
ospfDupStats5min 13960u --- NO COMMENTS
ospfDupStatsHist5min 13961u --- NO COMMENTS
ospfDupStats15min 13962u --- NO COMMENTS
ospfDupStatsHist15min 13963u --- NO COMMENTS
ospfDupStats1h 13964u --- NO COMMENTS
ospfDupStatsHist1h 13965u --- NO COMMENTS
ospfDupStats1d 13966u --- NO COMMENTS
ospfDupStatsHist1d 13967u --- NO COMMENTS
ospfDupStats1w 13968u --- NO COMMENTS
ospfDupStatsHist1w 13969u --- NO COMMENTS
vzEpgAnyDef 1396u --- NO COMMENTS
ospfDupStats1mo 13970u --- NO COMMENTS
ospfDupStatsHist1mo 13971u --- NO COMMENTS
ospfDupStats1qtr 13972u --- NO COMMENTS
ospfDupStatsHist1qtr 13973u --- NO COMMENTS
ospfDupStats1year 13974u --- NO COMMENTS
ospfDupStatsHist1year 13975u --- NO COMMENTS
ospfBadPktStats 13976u --- NO COMMENTS
ospfBadPktStatsHist 13977u --- NO COMMENTS
ospfBadPktStats5min 13978u --- NO COMMENTS
ospfBadPktStatsHist5min 13979u --- NO COMMENTS
vzIntDef 1397u --- NO COMMENTS
ospfBadPktStats15min 13980u --- NO COMMENTS
ospfBadPktStatsHist15min 13981u --- NO COMMENTS
ospfBadPktStats1h 13982u --- NO COMMENTS
ospfBadPktStatsHist1h 13983u --- NO COMMENTS
ospfBadPktStats1d 13984u --- NO COMMENTS
ospfBadPktStatsHist1d 13985u --- NO COMMENTS
ospfBadPktStats1w 13986u --- NO COMMENTS
ospfBadPktStatsHist1w 13987u --- NO COMMENTS
ospfBadPktStats1mo 13988u --- NO COMMENTS
ospfBadPktStatsHist1mo 13989u --- NO COMMENTS
vzSubjDef 1398u --- NO COMMENTS
ospfBadPktStats1qtr 13990u --- NO COMMENTS
ospfBadPktStatsHist1qtr 13991u --- NO COMMENTS
ospfBadPktStats1year 13992u --- NO COMMENTS
ospfBadPktStatsHist1year 13993u --- NO COMMENTS
ospfBadErrPktStats 13994u --- NO COMMENTS
ospfBadErrPktStatsHist 13995u --- NO COMMENTS
ospfBadErrPktStats5min 13996u --- NO COMMENTS
ospfBadErrPktStatsHist5min 13997u --- NO COMMENTS
ospfBadErrPktStats15min 13998u --- NO COMMENTS
ospfBadErrPktStatsHist15min 13999u --- NO COMMENTS
vzACtrctEpgDef 1399u --- NO COMMENTS
qosSched 139u --- NO COMMENTS
topRsMonPolSystemPolCons 13u --- NO COMMENTS
ospfBadErrPktStats1h 14000u --- NO COMMENTS
ospfBadErrPktStatsHist1h 14001u --- NO COMMENTS
ospfBadErrPktStats1d 14002u --- NO COMMENTS
ospfBadErrPktStatsHist1d 14003u --- NO COMMENTS
ospfBadErrPktStats1w 14004u --- NO COMMENTS
ospfBadErrPktStatsHist1w 14005u --- NO COMMENTS
ospfBadErrPktStats1mo 14006u --- NO COMMENTS
ospfBadErrPktStatsHist1mo 14007u --- NO COMMENTS
ospfBadErrPktStats1qtr 14008u --- NO COMMENTS
ospfBadErrPktStatsHist1qtr 14009u --- NO COMMENTS
vzProvDef 1400u --- NO COMMENTS
ospfBadErrPktStats1year 14010u --- NO COMMENTS
ospfBadErrPktStatsHist1year 14011u --- NO COMMENTS
ospfPeerPktStats 14012u --- NO COMMENTS
ospfPeerPktStatsHist 14013u --- NO COMMENTS
ospfPeerPktStats5min 14014u --- NO COMMENTS
ospfPeerPktStatsHist5min 14015u --- NO COMMENTS
ospfPeerPktStats15min 14016u --- NO COMMENTS
ospfPeerPktStatsHist15min 14017u --- NO COMMENTS
ospfPeerPktStats1h 14018u --- NO COMMENTS
ospfPeerPktStatsHist1h 14019u --- NO COMMENTS
vzConsDef 1401u --- NO COMMENTS
ospfPeerPktStats1d 14020u --- NO COMMENTS
ospfPeerPktStatsHist1d 14021u --- NO COMMENTS
ospfPeerPktStats1w 14022u --- NO COMMENTS
ospfPeerPktStatsHist1w 14023u --- NO COMMENTS
ospfPeerPktStats1mo 14024u --- NO COMMENTS
ospfPeerPktStatsHist1mo 14025u --- NO COMMENTS
ospfPeerPktStats1qtr 14026u --- NO COMMENTS
ospfPeerPktStatsHist1qtr 14027u --- NO COMMENTS
ospfPeerPktStats1year 14028u --- NO COMMENTS
ospfPeerPktStatsHist1year 14029u --- NO COMMENTS
vzFltTaskAggrCont 1402u --- NO COMMENTS
ospfIntfStats 14030u --- NO COMMENTS
ospfIntfStatsHist 14031u --- NO COMMENTS
ospfIntfStats5min 14032u --- NO COMMENTS
ospfIntfStatsHist5min 14033u --- NO COMMENTS
ospfIntfStats15min 14034u --- NO COMMENTS
ospfIntfStatsHist15min 14035u --- NO COMMENTS
ospfIntfStats1h 14036u --- NO COMMENTS
ospfIntfStatsHist1h 14037u --- NO COMMENTS
ospfIntfStats1d 14038u --- NO COMMENTS
ospfIntfStatsHist1d 14039u --- NO COMMENTS
vzFltTaskAggr 1403u --- NO COMMENTS
ospfIntfStats1w 14040u --- NO COMMENTS
ospfIntfStatsHist1w 14041u --- NO COMMENTS
ospfIntfStats1mo 14042u --- NO COMMENTS
ospfIntfStatsHist1mo 14043u --- NO COMMENTS
ospfIntfStats1qtr 14044u --- NO COMMENTS
ospfIntfStatsHist1qtr 14045u --- NO COMMENTS
ospfIntfStats1year 14046u --- NO COMMENTS
ospfIntfStatsHist1year 14047u --- NO COMMENTS
ospfLsaStats 14048u --- NO COMMENTS
ospfLsaStatsHist 14049u --- NO COMMENTS
vzGraphCont 1404u --- NO COMMENTS
ospfLsaStats5min 14050u --- NO COMMENTS
ospfLsaStatsHist5min 14051u --- NO COMMENTS
ospfLsaStats15min 14052u --- NO COMMENTS
ospfLsaStatsHist15min 14053u --- NO COMMENTS
ospfLsaStats1h 14054u --- NO COMMENTS
ospfLsaStatsHist1h 14055u --- NO COMMENTS
ospfLsaStats1d 14056u --- NO COMMENTS
ospfLsaStatsHist1d 14057u --- NO COMMENTS
ospfLsaStats1w 14058u --- NO COMMENTS
ospfLsaStatsHist1w 14059u --- NO COMMENTS
vzGraphDef 1405u --- NO COMMENTS
ospfLsaStats1mo 14060u --- NO COMMENTS
ospfLsaStatsHist1mo 14061u --- NO COMMENTS
ospfLsaStats1qtr 14062u --- NO COMMENTS
ospfLsaStatsHist1qtr 14063u --- NO COMMENTS
ospfLsaStats1year 14064u --- NO COMMENTS
ospfLsaStatsHist1year 14065u --- NO COMMENTS
ospfSentPktStats 14066u --- NO COMMENTS
ospfSentPktStatsHist 14067u --- NO COMMENTS
ospfSentPktStats5min 14068u --- NO COMMENTS
ospfSentPktStatsHist5min 14069u --- NO COMMENTS
vzRsGraphDefToGraph 1406u --- NO COMMENTS
ospfSentPktStats15min 14070u --- NO COMMENTS
ospfSentPktStatsHist15min 14071u --- NO COMMENTS
ospfSentPktStats1h 14072u --- NO COMMENTS
ospfSentPktStatsHist1h 14073u --- NO COMMENTS
ospfSentPktStats1d 14074u --- NO COMMENTS
ospfSentPktStatsHist1d 14075u --- NO COMMENTS
ospfSentPktStats1w 14076u --- NO COMMENTS
ospfSentPktStatsHist1w 14077u --- NO COMMENTS
ospfSentPktStats1mo 14078u --- NO COMMENTS
ospfSentPktStatsHist1mo 14079u --- NO COMMENTS
vnsRtGraphDefToGraph 1407u --- NO COMMENTS
ospfSentPktStats1qtr 14080u --- NO COMMENTS
ospfSentPktStatsHist1qtr 14081u --- NO COMMENTS
ospfSentPktStats1year 14082u --- NO COMMENTS
ospfSentPktStatsHist1year 14083u --- NO COMMENTS
ospfLsSentStats 14084u --- NO COMMENTS
ospfLsSentStatsHist 14085u --- NO COMMENTS
ospfLsSentStats5min 14086u --- NO COMMENTS
ospfLsSentStatsHist5min 14087u --- NO COMMENTS
ospfLsSentStats15min 14088u --- NO COMMENTS
ospfLsSentStatsHist15min 14089u --- NO COMMENTS
vzCollectionCont 1408u --- NO COMMENTS
ospfLsSentStats1h 14090u --- NO COMMENTS
ospfLsSentStatsHist1h 14091u --- NO COMMENTS
ospfLsSentStats1d 14092u --- NO COMMENTS
ospfLsSentStatsHist1d 14093u --- NO COMMENTS
ospfLsSentStats1w 14094u --- NO COMMENTS
ospfLsSentStatsHist1w 14095u --- NO COMMENTS
ospfLsSentStats1mo 14096u --- NO COMMENTS
ospfLsSentStatsHist1mo 14097u --- NO COMMENTS
ospfLsSentStats1qtr 14098u --- NO COMMENTS
ospfLsSentStatsHist1qtr 14099u --- NO COMMENTS
qosClassification 140u --- NO COMMENTS
ospfLsSentStats1year 14100u --- NO COMMENTS
ospfLsSentStatsHist1year 14101u --- NO COMMENTS
ospfSentPktErrStats 14102u --- NO COMMENTS
ospfSentPktErrStatsHist 14103u --- NO COMMENTS
ospfSentPktErrStats5min 14104u --- NO COMMENTS
ospfSentPktErrStatsHist5min 14105u --- NO COMMENTS
ospfSentPktErrStats15min 14106u --- NO COMMENTS
ospfSentPktErrStatsHist15min 14107u --- NO COMMENTS
ospfSentPktErrStats1h 14108u --- NO COMMENTS
ospfSentPktErrStatsHist1h 14109u --- NO COMMENTS
ospfSentPktErrStats1d 14110u --- NO COMMENTS
ospfSentPktErrStatsHist1d 14111u --- NO COMMENTS
ospfSentPktErrStats1w 14112u --- NO COMMENTS
ospfSentPktErrStatsHist1w 14113u --- NO COMMENTS
ospfSentPktErrStats1mo 14114u --- NO COMMENTS
ospfSentPktErrStatsHist1mo 14115u --- NO COMMENTS
ospfSentPktErrStats1qtr 14116u --- NO COMMENTS
ospfSentPktErrStatsHist1qtr 14117u --- NO COMMENTS
ospfSentPktErrStats1year 14118u --- NO COMMENTS
ospfSentPktErrStatsHist1year 14119u --- NO COMMENTS
ospfLsuStats 14120u --- NO COMMENTS
ospfLsuStatsHist 14121u --- NO COMMENTS
ospfLsuStats5min 14122u --- NO COMMENTS
ospfLsuStatsHist5min 14123u --- NO COMMENTS
ospfLsuStats15min 14124u --- NO COMMENTS
ospfLsuStatsHist15min 14125u --- NO COMMENTS
ospfLsuStats1h 14126u --- NO COMMENTS
ospfLsuStatsHist1h 14127u --- NO COMMENTS
ospfLsuStats1d 14128u --- NO COMMENTS
ospfLsuStatsHist1d 14129u --- NO COMMENTS
ospfLsuStats1w 14130u --- NO COMMENTS
ospfLsuStatsHist1w 14131u --- NO COMMENTS
ospfLsuStats1mo 14132u --- NO COMMENTS
ospfLsuStatsHist1mo 14133u --- NO COMMENTS
ospfLsuStats1qtr 14134u --- NO COMMENTS
ospfLsuStatsHist1qtr 14135u --- NO COMMENTS
ospfLsuStats1year 14136u --- NO COMMENTS
ospfLsuStatsHist1year 14137u --- NO COMMENTS
ospfThrottleStats 14138u --- NO COMMENTS
ospfThrottleStatsHist 14139u --- NO COMMENTS
ospfThrottleStats5min 14140u --- NO COMMENTS
ospfThrottleStatsHist5min 14141u --- NO COMMENTS
ospfThrottleStats15min 14142u --- NO COMMENTS
ospfThrottleStatsHist15min 14143u --- NO COMMENTS
ospfThrottleStats1h 14144u --- NO COMMENTS
ospfThrottleStatsHist1h 14145u --- NO COMMENTS
ospfThrottleStats1d 14146u --- NO COMMENTS
ospfThrottleStatsHist1d 14147u --- NO COMMENTS
ospfThrottleStats1w 14148u --- NO COMMENTS
ospfThrottleStatsHist1w 14149u --- NO COMMENTS
ospfThrottleStats1mo 14150u --- NO COMMENTS
ospfThrottleStatsHist1mo 14151u --- NO COMMENTS
ospfThrottleStats1qtr 14152u --- NO COMMENTS
ospfThrottleStatsHist1qtr 14153u --- NO COMMENTS
ospfThrottleStats1year 14154u --- NO COMMENTS
ospfThrottleStatsHist1year 14155u --- NO COMMENTS
ospfSelfStats 14156u --- NO COMMENTS
ospfSelfStatsHist 14157u --- NO COMMENTS
ospfSelfStats5min 14158u --- NO COMMENTS
ospfSelfStatsHist5min 14159u --- NO COMMENTS
ospfACtxPol 1415u --- NO COMMENTS
ospfSelfStats15min 14160u --- NO COMMENTS
ospfSelfStatsHist15min 14161u --- NO COMMENTS
ospfSelfStats1h 14162u --- NO COMMENTS
ospfSelfStatsHist1h 14163u --- NO COMMENTS
ospfSelfStats1d 14164u --- NO COMMENTS
ospfSelfStatsHist1d 14165u --- NO COMMENTS
ospfSelfStats1w 14166u --- NO COMMENTS
ospfSelfStatsHist1w 14167u --- NO COMMENTS
ospfSelfStats1mo 14168u --- NO COMMENTS
ospfSelfStatsHist1mo 14169u --- NO COMMENTS
ospfCtxPol 1416u --- NO COMMENTS
ospfSelfStats1qtr 14170u --- NO COMMENTS
ospfSelfStatsHist1qtr 14171u --- NO COMMENTS
ospfSelfStats1year 14172u --- NO COMMENTS
ospfSelfStatsHist1year 14173u --- NO COMMENTS
ospfPeerStats 14174u --- NO COMMENTS
ospfPeerStatsHist 14175u --- NO COMMENTS
ospfPeerStats5min 14176u --- NO COMMENTS
ospfPeerStatsHist5min 14177u --- NO COMMENTS
ospfPeerStats15min 14178u --- NO COMMENTS
ospfPeerStatsHist15min 14179u --- NO COMMENTS
ospfCtxDef 1417u --- NO COMMENTS
ospfPeerStats1h 14180u --- NO COMMENTS
ospfPeerStatsHist1h 14181u --- NO COMMENTS
ospfPeerStats1d 14182u --- NO COMMENTS
ospfPeerStatsHist1d 14183u --- NO COMMENTS
ospfPeerStats1w 14184u --- NO COMMENTS
ospfPeerStatsHist1w 14185u --- NO COMMENTS
ospfPeerStats1mo 14186u --- NO COMMENTS
ospfPeerStatsHist1mo 14187u --- NO COMMENTS
ospfPeerStats1qtr 14188u --- NO COMMENTS
ospfPeerStatsHist1qtr 14189u --- NO COMMENTS
ospfIfPol 1418u --- NO COMMENTS
ospfPeerStats1year 14190u --- NO COMMENTS
ospfPeerStatsHist1year 14191u --- NO COMMENTS
ospfAIfP 1419u --- NO COMMENTS
qosADscpClass 141u --- NO COMMENTS
ospfIfP 1420u --- NO COMMENTS
ospfRsIfPol 1421u --- NO COMMENTS
ospfRtIfPol 1422u --- NO COMMENTS
ospfIfDef 1423u --- NO COMMENTS
bfdPduStats 14249u --- NO COMMENTS
ospfRsIfDefToOspfIf 1424u --- NO COMMENTS
bfdPduStatsHist 14250u --- NO COMMENTS
bfdPduStats5min 14251u --- NO COMMENTS
bfdPduStatsHist5min 14252u --- NO COMMENTS
bfdPduStats15min 14253u --- NO COMMENTS
bfdPduStatsHist15min 14254u --- NO COMMENTS
bfdPduStats1h 14255u --- NO COMMENTS
bfdPduStatsHist1h 14256u --- NO COMMENTS
bfdPduStats1d 14257u --- NO COMMENTS
bfdPduStatsHist1d 14258u --- NO COMMENTS
bfdPduStats1w 14259u --- NO COMMENTS
ospfRtIfDefToOspfIf 1425u --- NO COMMENTS
bfdPduStatsHist1w 14260u --- NO COMMENTS
bfdPduStats1mo 14261u --- NO COMMENTS
bfdPduStatsHist1mo 14262u --- NO COMMENTS
bfdPduStats1qtr 14263u --- NO COMMENTS
bfdPduStatsHist1qtr 14264u --- NO COMMENTS
bfdPduStats1year 14265u --- NO COMMENTS
bfdPduStatsHist1year 14266u --- NO COMMENTS
ospfAExtP 1426u --- NO COMMENTS
ospfExtP 1427u --- NO COMMENTS
ospfExtDef 1428u --- NO COMMENTS
dhcpARelayP 1429u --- NO COMMENTS
qosADot1PClass 142u --- NO COMMENTS
dhcpRelayP 1430u --- NO COMMENTS
dhcpRsProv 1431u --- NO COMMENTS
fvRtProv 1432u --- NO COMMENTS
fabricRsUsedUcastIp 14335u --- NO COMMENTS
fabricRtUsedUcastIp 14336u --- NO COMMENTS
platformmgrPlmgrTrig 14337u --- NO COMMENTS
opflexpHupTrigger 14339u --- NO COMMENTS
dhcpALbl 1433u --- NO COMMENTS
dhcpLbl 1434u --- NO COMMENTS
dhcpRsDhcpOptionPol 1435u --- NO COMMENTS
dhcpRtDhcpOptionPol 1436u --- NO COMMENTS
fvSyntheticIp 14376u --- NO COMMENTS
opflexpCoopOracleAdjRef 14377u --- NO COMMENTS
dhcpLblDef 1437u --- NO COMMENTS
dhcpRsLblDefToRelayP 1438u --- NO COMMENTS
dhcpRtLblDefToRelayP 1439u --- NO COMMENTS
qosDscpClassDef 143u --- NO COMMENTS
dhcpAInfraProvP 1440u --- NO COMMENTS
dhcpInfraProvP 1441u --- NO COMMENTS
dhcpInfraProvPDef 1442u --- NO COMMENTS
dhcpOptionPol 1443u --- NO COMMENTS
dhcpAOption 1444u --- NO COMMENTS
dhcpOption 1445u --- NO COMMENTS
dhcpOptionDef 1446u --- NO COMMENTS
dhcpEp 1447u --- NO COMMENTS
dhcpNodeGrp 1448u --- NO COMMENTS
dhcpRsRelayP 1449u --- NO COMMENTS
qosRsDefToDscpClass 144u --- NO COMMENTS
dhcpRtRelayP 1450u --- NO COMMENTS
dhcpLeaseDb 1451u --- NO COMMENTS
dhcpLease 1452u --- NO COMMENTS
dhcpRsClient 1453u --- NO COMMENTS
dhcpRtClient 1454u --- NO COMMENTS
dhcpProvider 1455u --- NO COMMENTS
dhcpRsLeaseDb 1456u --- NO COMMENTS
dhcpRtLeaseDb 1457u --- NO COMMENTS
dhcpSubnet 1458u --- NO COMMENTS
dhcpPool 1459u --- NO COMMENTS
qosRtDefToDscpClass 145u --- NO COMMENTS
dhcpClientClass 1460u --- NO COMMENTS
dhcpRsAllowedPools 1461u --- NO COMMENTS
dhcpRtAllowedPools 1462u --- NO COMMENTS
dhcpClient 1463u --- NO COMMENTS
dhcpProvDhcp 1464u --- NO COMMENTS
dhcpProvAddrDef 1465u --- NO COMMENTS
dhcpPRelPg 1466u --- NO COMMENTS
dhcpCRelPg 1467u --- NO COMMENTS
dhcpPEp 1468u --- NO COMMENTS
dhcpCEp 1469u --- NO COMMENTS
qosDscpClass 146u --- NO COMMENTS
dhcpProvLbl 1470u --- NO COMMENTS
dhcpConsLbl 1471u --- NO COMMENTS
poolUni 1472u --- NO COMMENTS
poolSegment 1473u --- NO COMMENTS
poolElement 1474u --- NO COMMENTS
poolPoolable 1475u --- NO COMMENTS
poolPoolMember 1476u --- NO COMMENTS
poolPool 1477u --- NO COMMENTS
pkiEp 1478u --- NO COMMENTS
pkiItem 1479u --- NO COMMENTS
qosDot1PClassDef 147u --- NO COMMENTS
pkiWebTokenData 1480u --- NO COMMENTS
pkiCertReq 1481u --- NO COMMENTS
pkiKeyRing 1482u --- NO COMMENTS
pkiTP 1483u --- NO COMMENTS
pkiCsyncSharedKey 1484u --- NO COMMENTS
pkiCsyncPolicy 1485u --- NO COMMENTS
pkiCsyncElement 1486u --- NO COMMENTS
pkiDebugPluginChallenge 1487u --- NO COMMENTS
aaaDefinition 1488u --- NO COMMENTS
commDefinition 1489u --- NO COMMENTS
qosRsDefToDot1PClass 148u --- NO COMMENTS
pkiDefinition 1490u --- NO COMMENTS
aaaUserEp 1491u --- NO COMMENTS
aaaSystemUser 1492u --- NO COMMENTS
aaaBanner 1493u --- NO COMMENTS
aaaPreLoginBanner 1494u --- NO COMMENTS
aaaRemoteUser 1495u --- NO COMMENTS
aaaUser 1496u --- NO COMMENTS
aaaSshAuth 1497u --- NO COMMENTS
aaaUserCert 1498u --- NO COMMENTS
aaaUserRole 1499u --- NO COMMENTS
qosRtDefToDot1PClass 149u --- NO COMMENTS
monRtMonPolSystemPolCons 14u --- NO COMMENTS
aaaRole 1500u --- NO COMMENTS
aaaUserDomain 1501u --- NO COMMENTS
aaaDomain 1502u --- NO COMMENTS
aaaPwdProfile 1503u --- NO COMMENTS
aaaUserData 1504u --- NO COMMENTS
aaaDomainRolesTuple 1505u --- NO COMMENTS
aaaChangePassword 1506u --- NO COMMENTS
aaaChangeSshKey 1507u --- NO COMMENTS
aaaChangeX509Cert 1508u --- NO COMMENTS
vnsRxPkts 1509u --- NO COMMENTS
qosDot1PClass 150u --- NO COMMENTS
vnsRxPktsHist 1510u --- NO COMMENTS
vnsRxPkts5min 1511u --- NO COMMENTS
vnsRxPktsHist5min 1512u --- NO COMMENTS
vnsRxPkts15min 1513u --- NO COMMENTS
vnsRxPktsHist15min 1514u --- NO COMMENTS
aaaSecRelnHolder 1515u --- NO COMMENTS
vnsRxPkts1h 1516u --- NO COMMENTS
vnsRxPktsHist1h 1517u --- NO COMMENTS
aaaRsUserEp 1518u --- NO COMMENTS
vnsRxPkts1d 1519u --- NO COMMENTS
lacpALagPol 151u --- NO COMMENTS
aaaRtUserEp 1520u --- NO COMMENTS
vnsRxPktsHist1d 1521u --- NO COMMENTS
aaaRsFvEppInband 1522u --- NO COMMENTS
vnsRxPkts1w 1523u --- NO COMMENTS
fvRtFvEppInband 1524u --- NO COMMENTS
vnsRxPktsHist1w 1525u --- NO COMMENTS
aaaRsFvEppOob 1526u --- NO COMMENTS
fvRtFvEppOob 1527u --- NO COMMENTS
vnsRxPkts1mo 1528u --- NO COMMENTS
aaaRsPol 1529u --- NO COMMENTS
lacpLagPol 152u --- NO COMMENTS
vnsRxPktsHist1mo 1530u --- NO COMMENTS
commRtPol 1531u --- NO COMMENTS
vnsRxPkts1qtr 1532u --- NO COMMENTS
aaaRsDomainRef 1533u --- NO COMMENTS
vnsRxPktsHist1qtr 1534u --- NO COMMENTS
aaaRtDomainRef 1535u --- NO COMMENTS
vnsRxPkts1year 1536u --- NO COMMENTS
aaaRsLoginDomain 1537u --- NO COMMENTS
aaaRtLoginDomain 1538u --- NO COMMENTS
vnsRxPktsHist1year 1539u --- NO COMMENTS
lacpLagPolDef 153u --- NO COMMENTS
aaaRsPreLoginBanner 1541u --- NO COMMENTS
aaaRtPreLoginBanner 1542u --- NO COMMENTS
vnsTxPkts 1543u --- NO COMMENTS
vnsTxPktsHist 1544u --- NO COMMENTS
vnsTxPkts5min 1545u --- NO COMMENTS
vnsTxPktsHist5min 1546u --- NO COMMENTS
vnsTxPkts15min 1547u --- NO COMMENTS
vnsTxPktsHist15min 1548u --- NO COMMENTS
vnsTxPkts1h 1549u --- NO COMMENTS
lacpIfPol 154u --- NO COMMENTS
vnsTxPktsHist1h 1550u --- NO COMMENTS
vnsTxPkts1d 1551u --- NO COMMENTS
vnsTxPktsHist1d 1552u --- NO COMMENTS
vnsTxPkts1w 1553u --- NO COMMENTS
vnsTxPktsHist1w 1554u --- NO COMMENTS
vnsTxPkts1mo 1555u --- NO COMMENTS
vnsTxPktsHist1mo 1556u --- NO COMMENTS
vnsTxPkts1qtr 1557u --- NO COMMENTS
vnsTxPktsHist1qtr 1558u --- NO COMMENTS
vnsTxPkts1year 1559u --- NO COMMENTS
pconsRegistry 155u --- NO COMMENTS
vnsTxPktsHist1year 1560u --- NO COMMENTS
aaaDomainRef 1562u --- NO COMMENTS
adcomSrc 1563u --- NO COMMENTS
aaaUserAction 1564u --- NO COMMENTS
aaaModLR 1565u --- NO COMMENTS
aaaSessionLR 1566u --- NO COMMENTS
aaaARetP 1567u --- NO COMMENTS
aaaSwRetP 1568u --- NO COMMENTS
aaaCtrlrRetP 1569u --- NO COMMENTS
pconsClass 156u --- NO COMMENTS
aaaRtAaaCtrlrRetP 1571u --- NO COMMENTS
commPol 1572u --- NO COMMENTS
commSetup 1573u --- NO COMMENTS
commComp 1574u --- NO COMMENTS
commWeb 1575u --- NO COMMENTS
commWebProxy 1576u --- NO COMMENTS
commHttp 1577u --- NO COMMENTS
commHttps 1578u --- NO COMMENTS
pconsDeployCtx 157u --- NO COMMENTS
commShell 1581u --- NO COMMENTS
commTelnet 1582u --- NO COMMENTS
commSsh 1583u --- NO COMMENTS
adcomFnwi 1585u --- NO COMMENTS
adcomFnwiCont 1586u --- NO COMMENTS
aaaRealm 1587u --- NO COMMENTS
aaaConfig 1588u --- NO COMMENTS
aaaAuthMethod 1589u --- NO COMMENTS
pconsDeployCons 158u --- NO COMMENTS
aaaDefaultAuth 1590u --- NO COMMENTS
aaaConsoleAuth 1591u --- NO COMMENTS
aaaDomainAuth 1592u --- NO COMMENTS
aaaLoginDomain 1593u --- NO COMMENTS
aaaAuthRealm 1594u --- NO COMMENTS
aaaEp 1595u --- NO COMMENTS
aaaRadiusEp 1596u --- NO COMMENTS
aaaLdapEp 1597u --- NO COMMENTS
aaaTacacsPlusEp 1598u --- NO COMMENTS
adcomAwi 1599u --- NO COMMENTS
pconsPolicy 159u --- NO COMMENTS
topRsSystemRack 15u --- NO COMMENTS
aaaAProvider 1600u --- NO COMMENTS
adcomTsClusterSize 1601u --- NO COMMENTS
adcomAwiCont 1602u --- NO COMMENTS
aaaRsSecProvToEpg 1603u --- NO COMMENTS
fvRtSecProvToEpg 1604u --- NO COMMENTS
aaaRadiusProvider 1605u --- NO COMMENTS
aaaLdapProvider 1606u --- NO COMMENTS
aaaTacacsPlusProvider 1607u --- NO COMMENTS
aaaProviderGroup 1608u --- NO COMMENTS
aaaLdapProviderGroup 1609u --- NO COMMENTS
pconsDepRegistry 160u --- NO COMMENTS
aaaRadiusProviderGroup 1610u --- NO COMMENTS
aaaTacacsPlusProviderGroup 1611u --- NO COMMENTS
aaaProviderRef 1612u --- NO COMMENTS
adcomNetIdent 1613u --- NO COMMENTS
adcomMsg 1614u --- NO COMMENTS
adcomATsInfoUnit 1615u --- NO COMMENTS
polRsFirmware 1616u --- NO COMMENTS
firmwareRtFirmware 1617u --- NO COMMENTS
polRsRepo 1618u --- NO COMMENTS
firmwareRtRepo 1619u --- NO COMMENTS
pconsDep 161u --- NO COMMENTS
polRsIsrc 1620u --- NO COMMENTS
firmwareRtIsrc 1621u --- NO COMMENTS
adcomSvcHlth 1622u --- NO COMMENTS
adcomCtrlrHlth 1623u --- NO COMMENTS
adcomHlthMon 1624u --- NO COMMENTS
healthLevelP 1625u --- NO COMMENTS
healthLevelsP 1626u --- NO COMMENTS
adcomARwi 1627u --- NO COMMENTS
adcomRwiAp 1628u --- NO COMMENTS
adcomRwiFn 1629u --- NO COMMENTS
pconsSubtreeDepClass 162u --- NO COMMENTS
adcomRwiContAp 1631u --- NO COMMENTS
adcomRwiContFn 1632u --- NO COMMENTS
adcomRwiCont 1633u --- NO COMMENTS
adcomFormat 1634u --- NO COMMENTS
adcomTime 1635u --- NO COMMENTS
healthPol 1636u --- NO COMMENTS
pconsRsSubtreeDep 163u --- NO COMMENTS
healthRecord 1640u --- NO COMMENTS
healthARetP 1641u --- NO COMMENTS
healthSwRetP 1642u --- NO COMMENTS
healthCtrlrRetP 1643u --- NO COMMENTS
healthRtHealthCtrlrRetP 1645u --- NO COMMENTS
healthAInst 1646u --- NO COMMENTS
healthInst 1647u --- NO COMMENTS
healthNodeInst 1648u --- NO COMMENTS
healthCont 1649u --- NO COMMENTS
pconsRtSubtreeDep 164u --- NO COMMENTS
healthPolCont 1650u --- NO COMMENTS
healthSubj 1651u --- NO COMMENTS
healthEvalP 1652u --- NO COMMENTS
tagObj 1653u --- NO COMMENTS
tagDef 1654u --- NO COMMENTS
tagAliasDef 1655u --- NO COMMENTS
tagRef 1656u --- NO COMMENTS
tagAInst 1657u --- NO COMMENTS
tagInst 1658u --- NO COMMENTS
tagAliasInst 1659u --- NO COMMENTS
pconsDepClass 165u --- NO COMMENTS
tagAliasDelInst 1660u --- NO COMMENTS
igmpASnoopPol 1661u --- NO COMMENTS
igmpSnoopPol 1662u --- NO COMMENTS
igmpSnoopDef 1663u --- NO COMMENTS
sysfileEp 1664u --- NO COMMENTS
sysfileRepository 1665u --- NO COMMENTS
sysfileMutation 1668u --- NO COMMENTS
sysfileInstance 1669u --- NO COMMENTS
pconsRsClDep 166u --- NO COMMENTS
fileARemoteHost 1670u --- NO COMMENTS
fileRsARemoteHostToEpg 1671u --- NO COMMENTS
fvRtARemoteHostToEpg 1672u --- NO COMMENTS
fileARemotePath 1673u --- NO COMMENTS
fileRemotePath 1674u --- NO COMMENTS
monProtoP 1675u --- NO COMMENTS
monSecAuthP 1676u --- NO COMMENTS
monGroup 1677u --- NO COMMENTS
monSubj 1678u --- NO COMMENTS
monSrc 1679u --- NO COMMENTS
pconsRtClDep 167u --- NO COMMENTS
polRsMonToFvEppInband 1680u --- NO COMMENTS
fvRtMonToFvEppInband 1681u --- NO COMMENTS
polRsMonToFvEppOob 1682u --- NO COMMENTS
fvRtMonToFvEppOob 1683u --- NO COMMENTS
eventSevAsnP 1684u --- NO COMMENTS
snmpSrc 1688u --- NO COMMENTS
snmpRsDestGroup 1689u --- NO COMMENTS
pconsRsSubtreeClDep 168u --- NO COMMENTS
snmpRtDestGroup 1690u --- NO COMMENTS
snmpTrapDest 1691u --- NO COMMENTS
snmpGroup 1692u --- NO COMMENTS
callhomeProf 1693u --- NO COMMENTS
callhomeSrc 1694u --- NO COMMENTS
callhomeRsDestGroup 1695u --- NO COMMENTS
callhomeRtDestGroup 1696u --- NO COMMENTS
callhomeRsQueryGroupRel 1697u --- NO COMMENTS
callhomeRtQueryGroupRel 1698u --- NO COMMENTS
callhomeDest 1699u --- NO COMMENTS
pconsRtSubtreeClDep 169u --- NO COMMENTS
geoRtSystemRack 16u --- NO COMMENTS
callhomeGroup 1700u --- NO COMMENTS
callhomeSmtpServer 1701u --- NO COMMENTS
callhomeInvP 1702u --- NO COMMENTS
callhomeRsInvScheduler 1703u --- NO COMMENTS
trigRtInvScheduler 1704u --- NO COMMENTS
callhomeRsDestGroupRel 1705u --- NO COMMENTS
callhomeRtDestGroupRel 1706u --- NO COMMENTS
callhomeInvTrig 1707u --- NO COMMENTS
callhomeQuery 1708u --- NO COMMENTS
callhomeQueryGroup 1709u --- NO COMMENTS
pconsAPolDep 170u --- NO COMMENTS
polRsInvPRef 1710u --- NO COMMENTS
callhomeRtInvPRef 1711u --- NO COMMENTS
syslogProf 1712u --- NO COMMENTS
syslogSrc 1713u --- NO COMMENTS
syslogRsDestGroup 1714u --- NO COMMENTS
syslogRtDestGroup 1715u --- NO COMMENTS
syslogRemoteDest 1716u --- NO COMMENTS
syslogFile 1717u --- NO COMMENTS
syslogConsole 1718u --- NO COMMENTS
syslogGroup 1719u --- NO COMMENTS
pconsPolOwner 171u --- NO COMMENTS
syslogPseudoTerminal 1720u --- NO COMMENTS
conditionNodePolGrp 1724u --- NO COMMENTS
conditionRsNodeFaultRecRetP 1725u --- NO COMMENTS
faultRtNodeFaultRecRetP 1726u --- NO COMMENTS
conditionRsNodeEventRecRetP 1727u --- NO COMMENTS
eventRtNodeEventRecRetP 1728u --- NO COMMENTS
conditionRsNodeAaaRecRetP 1729u --- NO COMMENTS
pconsPolClOwner 172u --- NO COMMENTS
aaaRtNodeAaaRecRetP 1730u --- NO COMMENTS
conditionRsNodeHealthRecRetP 1731u --- NO COMMENTS
healthRtNodeHealthRecRetP 1732u --- NO COMMENTS
faultSevAsnP 1733u --- NO COMMENTS
faultLcP 1734u --- NO COMMENTS
conditionCondP 1735u --- NO COMMENTS
ctrlrDom 1736u --- NO COMMENTS
ctrlrInst 1737u --- NO COMMENTS
l2extOut 1738u --- NO COMMENTS
l2extRsL2DomAtt 1739u --- NO COMMENTS
pconsPolDep 173u --- NO COMMENTS
l2extRtL2DomAtt 1740u --- NO COMMENTS
l2extRsEBd 1741u --- NO COMMENTS
fvRtEBd 1742u --- NO COMMENTS
l2extADomP 1743u --- NO COMMENTS
l2extDomP 1744u --- NO COMMENTS
l2extDomDef 1745u --- NO COMMENTS
l2extInstP 1746u --- NO COMMENTS
l2extRsL2InstPToDomP 1747u --- NO COMMENTS
l2extRtL2InstPToDomP 1748u --- NO COMMENTS
l2extALNodeP 1749u --- NO COMMENTS
pconsRsOwner 174u --- NO COMMENTS
l2extLNodeP 1750u --- NO COMMENTS
l2extLNodePDef 1751u --- NO COMMENTS
l2extAIfP 1752u --- NO COMMENTS
l2extLIfP 1753u --- NO COMMENTS
l2extRsPathL2OutAtt 1754u --- NO COMMENTS
fabricRtPathL2OutAtt 1755u --- NO COMMENTS
l2extLIfPDef 1756u --- NO COMMENTS
l2extRsPathDefL2OutAtt 1757u --- NO COMMENTS
fabricRtPathDefL2OutAtt 1758u --- NO COMMENTS
l2extAInstPSubnet 1759u --- NO COMMENTS
pconsRtOwner 175u --- NO COMMENTS
extnwEPg 1760u --- NO COMMENTS
extnwOut 1761u --- NO COMMENTS
extnwDomP 1762u --- NO COMMENTS
extnwRsOut 1763u --- NO COMMENTS
infraRtOut 1764u --- NO COMMENTS
extnwAInstPSubnet 1765u --- NO COMMENTS
extnwALNodeP 1766u --- NO COMMENTS
extnwALIfP 1767u --- NO COMMENTS
extnwLblCont 1768u --- NO COMMENTS
extnwAccGrpCont 1769u --- NO COMMENTS
pconsCont 176u --- NO COMMENTS
l3extOut 1770u --- NO COMMENTS
l3extRsEctx 1771u --- NO COMMENTS
fvRtEctx 1772u --- NO COMMENTS
l3extRsL3DomAtt 1773u --- NO COMMENTS
extnwRtL3DomAtt 1774u --- NO COMMENTS
l3extInstP 1775u --- NO COMMENTS
l3extRsL3InstPToDomP 1776u --- NO COMMENTS
extnwRtL3InstPToDomP 1777u --- NO COMMENTS
l3extADomP 1778u --- NO COMMENTS
l3extDomP 1779u --- NO COMMENTS
pconsRefCont 177u --- NO COMMENTS
l3extDomDef 1780u --- NO COMMENTS
l3extALNodeP 1781u --- NO COMMENTS
l3extLNodeP 1782u --- NO COMMENTS
l3extRsNodeL3OutAtt 1783u --- NO COMMENTS
fabricRtNodeL3OutAtt 1784u --- NO COMMENTS
l3extLNodePDef 1785u --- NO COMMENTS
l3extRsNodeDefL3OutAtt 1786u --- NO COMMENTS
fabricRtNodeDefL3OutAtt 1787u --- NO COMMENTS
l3extAIfP 1788u --- NO COMMENTS
l3extLIfP 1789u --- NO COMMENTS
pconsRef 178u --- NO COMMENTS
l3extRsPathL3OutAtt 1790u --- NO COMMENTS
fabricRtPathL3OutAtt 1791u --- NO COMMENTS
l3extLIfPDef 1792u --- NO COMMENTS
l3extRsPathDefL3OutAtt 1793u --- NO COMMENTS
fabricRtPathDefL3OutAtt 1794u --- NO COMMENTS
l3extAMember 1795u --- NO COMMENTS
l3extMember 1796u --- NO COMMENTS
l3extMemberDef 1797u --- NO COMMENTS
l3extAInstPSubnet 1798u --- NO COMMENTS
l3extRsSubnetToProfile 1799u --- NO COMMENTS
pconsRefClass 179u --- NO COMMENTS
topMetaInf 17u --- NO COMMENTS
rtctrlRtSubnetToProfile 1800u --- NO COMMENTS
l3extSubnet 1801u --- NO COMMENTS
l3extSubnetDef 1802u --- NO COMMENTS
l3extException 1803u --- NO COMMENTS
l3extAExtEncapAllocator 1804u --- NO COMMENTS
l3extExtEncapAllocator 1805u --- NO COMMENTS
l3extExtEncapDef 1806u --- NO COMMENTS
l3extEncapLocale 1807u --- NO COMMENTS
lbpPol 1808u --- NO COMMENTS
physDomP 1809u --- NO COMMENTS
pconsRefDn 180u --- NO COMMENTS
trigSchedP 1810u --- NO COMMENTS
trigSchedWindowP 1811u --- NO COMMENTS
trigAbsWindowP 1812u --- NO COMMENTS
trigRecurrWindowP 1813u --- NO COMMENTS
trigInst 1814u --- NO COMMENTS
trigWindow 1815u --- NO COMMENTS
trigCont 1816u --- NO COMMENTS
trigPolicy 1817u --- NO COMMENTS
trigState 1818u --- NO COMMENTS
trigSched 1819u --- NO COMMENTS
pconsDelRef 181u --- NO COMMENTS
trigSchedWindow 1820u --- NO COMMENTS
trigAbsWindow 1821u --- NO COMMENTS
trigRecurrWindow 1822u --- NO COMMENTS
trigMeta 1823u --- NO COMMENTS
trigTriggered 1824u --- NO COMMENTS
trigExecutable 1825u --- NO COMMENTS
trigRsTriggerable 1826u --- NO COMMENTS
trigRtTriggerable 1827u --- NO COMMENTS
trigTriggerable 1828u --- NO COMMENTS
trigSingleTriggerable 1829u --- NO COMMENTS
pconsModRef 182u --- NO COMMENTS
trigTriggeredWindow 1830u --- NO COMMENTS
trigTest 1831u --- NO COMMENTS
fvSubnet 1832u --- NO COMMENTS
fvRsBDSubnetToProfile 1833u --- NO COMMENTS
rtctrlRtBDSubnetToProfile 1834u --- NO COMMENTS
fvRsBDSubnetToOut 1835u --- NO COMMENTS
l3extRtBDSubnetToOut 1836u --- NO COMMENTS
fvACont 1837u --- NO COMMENTS
fvADeplCont 1838u --- NO COMMENTS
fvExtNwDepl 1839u --- NO COMMENTS
pconsResolverCont 183u --- NO COMMENTS
fvStDepl 1840u --- NO COMMENTS
fvInfraDepl 1841u --- NO COMMENTS
fvMgmtDepl 1842u --- NO COMMENTS
fvSvcDepl 1843u --- NO COMMENTS
fvAttEntPDepl 1844u --- NO COMMENTS
fvAccGrpCont 1845u --- NO COMMENTS
fvAPathEpDef 1846u --- NO COMMENTS
fvPathEpDef 1847u --- NO COMMENTS
fvExtPathEpDef 1848u --- NO COMMENTS
fvEncapDef 1849u --- NO COMMENTS
pconsResolver 184u --- NO COMMENTS
fvNodeCont 1850u --- NO COMMENTS
fvDomCont 1851u --- NO COMMENTS
fvDomDef 1852u --- NO COMMENTS
fvRsDomDefNs 1853u --- NO COMMENTS
fvnsRtDomDefNs 1854u --- NO COMMENTS
fvRsDomDefNsLocal 1855u --- NO COMMENTS
fvnsRtDomDefNsLocal 1856u --- NO COMMENTS
fvRsTenantMonPol 1857u --- NO COMMENTS
monRtTenantMonPol 1858u --- NO COMMENTS
fvRsApMonPol 1859u --- NO COMMENTS
pconsInst 185u --- NO COMMENTS
monRtApMonPol 1860u --- NO COMMENTS
fvRsAEPgMonPol 1861u --- NO COMMENTS
monRtAEPgMonPol 1862u --- NO COMMENTS
fvRsCtxMonPol 1863u --- NO COMMENTS
monRtCtxMonPol 1864u --- NO COMMENTS
fvRsABDPolMonPol 1865u --- NO COMMENTS
monRtABDPolMonPol 1866u --- NO COMMENTS
fvL2Dom 1867u --- NO COMMENTS
fvABD 1868u --- NO COMMENTS
fvPolMod 1869u --- NO COMMENTS
pconsInstClass 186u --- NO COMMENTS
fvUnkMacUcastActMod 1870u --- NO COMMENTS
fvBDDef 1871u --- NO COMMENTS
fvABDPol 1872u --- NO COMMENTS
fvRsCtx 1873u --- NO COMMENTS
fvRtCtx 1874u --- NO COMMENTS
fvRsIgmpsn 1875u --- NO COMMENTS
igmpRtIgmpsn 1876u --- NO COMMENTS
fvRsBdToEpRet 1877u --- NO COMMENTS
fvRtBdToEpRet 1878u --- NO COMMENTS
fvRsBdFloodTo 1879u --- NO COMMENTS
pconsInstDn 187u --- NO COMMENTS
vzRtBdFloodTo 1880u --- NO COMMENTS
fvRsBDToProfile 1881u --- NO COMMENTS
rtctrlRtBDToProfile 1882u --- NO COMMENTS
fvRsBDToOut 1883u --- NO COMMENTS
l3extRtBDToOut 1884u --- NO COMMENTS
fvRsBDToRelayP 1885u --- NO COMMENTS
dhcpRtBDToRelayP 1886u --- NO COMMENTS
fvBD 1887u --- NO COMMENTS
fvSvcBD 1888u --- NO COMMENTS
fvRsSvcBDToBDAtt 1889u --- NO COMMENTS
pconsRA 188u --- NO COMMENTS
fvRtSvcBDToBDAtt 1890u --- NO COMMENTS
fvAEpRetPol 1891u --- NO COMMENTS
fvEpRetDef 1892u --- NO COMMENTS
fvEpRetPol 1893u --- NO COMMENTS
fvComp 1894u --- NO COMMENTS
fvATg 1895u --- NO COMMENTS
fvRInfoHolder 1896u --- NO COMMENTS
fvEPgToCollection 1897u --- NO COMMENTS
fvADomP 1898u --- NO COMMENTS
fvEPg 1899u --- NO COMMENTS
pconsCons 189u --- NO COMMENTS
topSysDefaults 18u --- NO COMMENTS
fvRsCustQosPol 1900u --- NO COMMENTS
qosRtCustQosPol 1901u --- NO COMMENTS
fvRsProv 1902u --- NO COMMENTS
vzRtProv 1903u --- NO COMMENTS
fvRsCons 1904u --- NO COMMENTS
vzRtCons 1905u --- NO COMMENTS
fvRsConsIf 1906u --- NO COMMENTS
vzRtConsIf 1907u --- NO COMMENTS
identCont 190u --- NO COMMENTS
fvRsProtBy 1916u --- NO COMMENTS
vzRtProtBy 1917u --- NO COMMENTS
fvCEPg 1918u --- NO COMMENTS
identSubj 191u --- NO COMMENTS
fvCCg 1920u --- NO COMMENTS
fvEpPCont 1921u --- NO COMMENTS
fvConnDef 1922u --- NO COMMENTS
fvAEpP 1923u --- NO COMMENTS
fvAREpP 1924u --- NO COMMENTS
fvRsEppToMonPol 1925u --- NO COMMENTS
monRtEppToMonPol 1926u --- NO COMMENTS
fvExtEpP 1927u --- NO COMMENTS
fvBrEpP 1928u --- NO COMMENTS
fvRtdEpP 1929u --- NO COMMENTS
identNs 192u --- NO COMMENTS
fvRsEppBgpCtxPol 1930u --- NO COMMENTS
bgpRtEppBgpCtxPol 1931u --- NO COMMENTS
fvRsEppOspfCtxPol 1932u --- NO COMMENTS
ospfRtEppOspfCtxPol 1933u --- NO COMMENTS
fvRsEppOspfIfPol 1934u --- NO COMMENTS
ospfRtEppOspfIfPol 1935u --- NO COMMENTS
fvEpP 1936u --- NO COMMENTS
fvAMgmtEpP 1939u --- NO COMMENTS
identBlock 193u --- NO COMMENTS
fvOoBEpP 1940u --- NO COMMENTS
fvInBEpP 1941u --- NO COMMENTS
fvSvcEpP 1942u --- NO COMMENTS
fvConfigLocale 1943u --- NO COMMENTS
fvREpPCont 1944u --- NO COMMENTS
fvAREpPCtrct 1945u --- NO COMMENTS
fvRsToCtrct 1946u --- NO COMMENTS
vzRtToCtrct 1947u --- NO COMMENTS
fvREpPCtrct 1948u --- NO COMMENTS
fvIfConn 1949u --- NO COMMENTS
identBlock16 194u --- NO COMMENTS
fvRsToDomDef 1950u --- NO COMMENTS
fvRtToDomDef 1951u --- NO COMMENTS
fvAPathAtt 1952u --- NO COMMENTS
fvRsStPathAtt 1953u --- NO COMMENTS
nwRtStPathAtt 1954u --- NO COMMENTS
fvRsStGrpAtt 1955u --- NO COMMENTS
infraRtStGrpAtt 1956u --- NO COMMENTS
fvAttEntityPathAtt 1957u --- NO COMMENTS
fvRsStAttEntPAtt 1958u --- NO COMMENTS
infraRtStAttEntPAtt 1959u --- NO COMMENTS
identBlock32 195u --- NO COMMENTS
fvStPathAtt 1960u --- NO COMMENTS
fvExtStPathAtt 1961u --- NO COMMENTS
fvDyPathAtt 1962u --- NO COMMENTS
fvRsDyPathAtt 1963u --- NO COMMENTS
nwRtDyPathAtt 1964u --- NO COMMENTS
fvRsLsNodeAtt 1965u --- NO COMMENTS
leqptRtLsNodeAtt 1966u --- NO COMMENTS
fvLocale 1967u --- NO COMMENTS
fvRsNodePortAtt 1968u --- NO COMMENTS
l1RtNodePortAtt 1969u --- NO COMMENTS
identBlock64 196u --- NO COMMENTS
fvLEpP 1970u --- NO COMMENTS
fvExtLocaleCont 1971u --- NO COMMENTS
fvExtLocale 1972u --- NO COMMENTS
fvLocaleDomCont 1973u --- NO COMMENTS
fvLocaleDomDef 1974u --- NO COMMENTS
fvTenant 1975u --- NO COMMENTS
fvRsTnDenyRule 1976u --- NO COMMENTS
vzRtTnDenyRule 1977u --- NO COMMENTS
fvAp 1978u --- NO COMMENTS
identBlockIp 197u --- NO COMMENTS
fvAEPg 1981u --- NO COMMENTS
fvRsNodeAtt 1982u --- NO COMMENTS
fabricRtNodeAtt 1983u --- NO COMMENTS
fvRsPathAtt 1984u --- NO COMMENTS
fabricRtPathAtt 1985u --- NO COMMENTS
fvRsDomAtt 1986u --- NO COMMENTS
infraRtDomAtt 1987u --- NO COMMENTS
fvRsBd 1988u --- NO COMMENTS
fvRtBd 1989u --- NO COMMENTS
identAllocRule 198u --- NO COMMENTS
fvRsGraphDef 1990u --- NO COMMENTS
vzRtGraphDef 1991u --- NO COMMENTS
fvRsProvDef 1992u --- NO COMMENTS
vzRtProvDef 1993u --- NO COMMENTS
fvDom 1994u --- NO COMMENTS
fvL3Dom 1995u --- NO COMMENTS
fvACtx 1996u --- NO COMMENTS
fvCtx 1997u --- NO COMMENTS
fvRsCtxToEpRet 1998u --- NO COMMENTS
fvRtCtxToEpRet 1999u --- NO COMMENTS
identMulti 199u --- NO COMMENTS
topInfo 19u --- NO COMMENTS
fvRsCtxMcastTo 2002u --- NO COMMENTS
vzRtCtxMcastTo 2003u --- NO COMMENTS
fvRsBgpCtxPol 2004u --- NO COMMENTS
bgpRtBgpCtxPol 2005u --- NO COMMENTS
fvRsOspfCtxPol 2006u --- NO COMMENTS
ospfRtOspfCtxPol 2007u --- NO COMMENTS
fvCtxDef 2008u --- NO COMMENTS
fvOverallHealth 2009u --- NO COMMENTS
identUni 200u --- NO COMMENTS
fvOverallHealthHist 2010u --- NO COMMENTS
fvOverallHealth5min 2011u --- NO COMMENTS
fvOverallHealthHist5min 2012u --- NO COMMENTS
fvOverallHealth15min 2013u --- NO COMMENTS
fvOverallHealthHist15min 2014u --- NO COMMENTS
fvOverallHealth1h 2015u --- NO COMMENTS
fvOverallHealthHist1h 2016u --- NO COMMENTS
fvOverallHealth1d 2017u --- NO COMMENTS
fvOverallHealthHist1d 2018u --- NO COMMENTS
fvOverallHealth1w 2019u --- NO COMMENTS
identSUni 201u --- NO COMMENTS
fvOverallHealthHist1w 2020u --- NO COMMENTS
fvOverallHealth1mo 2021u --- NO COMMENTS
fvOverallHealthHist1mo 2022u --- NO COMMENTS
fvOverallHealth1qtr 2023u --- NO COMMENTS
fvOverallHealthHist1qtr 2024u --- NO COMMENTS
fvOverallHealth1year 2025u --- NO COMMENTS
fvOverallHealthHist1year 2026u --- NO COMMENTS
fvEpCont 2027u --- NO COMMENTS
fvNwEp 2028u --- NO COMMENTS
fvATp 2029u --- NO COMMENTS
identRUni 202u --- NO COMMENTS
fvEp 2030u --- NO COMMENTS
fvRsHyper 2031u --- NO COMMENTS
compRtHyper 2032u --- NO COMMENTS
fvCEp 2033u --- NO COMMENTS
fvRsCEpToPathEp 2034u --- NO COMMENTS
fabricRtCEpToPathEp 2035u --- NO COMMENTS
fvRsNic 2036u --- NO COMMENTS
compRtNic 2037u --- NO COMMENTS
fvRsVm 2038u --- NO COMMENTS
compRtVm 2039u --- NO COMMENTS
identContext 203u --- NO COMMENTS
fvStCEp 2040u --- NO COMMENTS
fvRsStCEpToPathEp 2041u --- NO COMMENTS
fabricRtStCEpToPathEp 2042u --- NO COMMENTS
fvStCEpDef 2043u --- NO COMMENTS
fvRsStCEpDefToPathEp 2044u --- NO COMMENTS
fabricRtStCEpDefToPathEp 2045u --- NO COMMENTS
fvPEp 2046u --- NO COMMENTS
fvCCEp 2047u --- NO COMMENTS
fvRsCcepConn 2048u --- NO COMMENTS
eqptRtCcepConn 2049u --- NO COMMENTS
identContextElement 204u --- NO COMMENTS
fvAEpDef 2050u --- NO COMMENTS
fvEpDef 2051u --- NO COMMENTS
fvRsEpDefToPathEp 2054u --- NO COMMENTS
nwRtEpDefToPathEp 2055u --- NO COMMENTS
fvEpDefRef 2056u --- NO COMMENTS
fvRsToEpDef 2057u --- NO COMMENTS
fvRtToEpDef 2058u --- NO COMMENTS
fvReportingNode 2059u --- NO COMMENTS
identSegment 205u --- NO COMMENTS
fvATunDef 2061u --- NO COMMENTS
fvTunDef 2062u --- NO COMMENTS
fvTunDefRef 2063u --- NO COMMENTS
fvRsToTunDef 2064u --- NO COMMENTS
fvRtToTunDef 2065u --- NO COMMENTS
fvDEp 2066u --- NO COMMENTS
fvVDEp 2067u --- NO COMMENTS
fvRsVNode 2068u --- NO COMMENTS
fvRtVNode 2069u --- NO COMMENTS
identSegment16 206u --- NO COMMENTS
fvVNode 2070u --- NO COMMENTS
fvRsLNode 2071u --- NO COMMENTS
hvsRtLNode 2072u --- NO COMMENTS
fvEpNs 2073u --- NO COMMENTS
fvPathEp 2074u --- NO COMMENTS
fvEPgCont 2075u --- NO COMMENTS
fvEPgDef 2076u --- NO COMMENTS
fvAEPgDef 2077u --- NO COMMENTS
fvProtEPg 2078u --- NO COMMENTS
fvRsToTabooDef 2079u --- NO COMMENTS
identSegment32 207u --- NO COMMENTS
vzRtToTabooDef 2080u --- NO COMMENTS
fvAEPgCont 2081u --- NO COMMENTS
fvCollectionCont 2083u --- NO COMMENTS
fvRemotePolHolder 2085u --- NO COMMENTS
fvRsToRemoteBDDef 2086u --- NO COMMENTS
fvRtToRemoteBDDef 2087u --- NO COMMENTS
fvRsToRemoteRFltAtt 2088u --- NO COMMENTS
vzRtToRemoteRFltAtt 2089u --- NO COMMENTS
identSegment64 208u --- NO COMMENTS
fvRsToRemoteCtxDef 2090u --- NO COMMENTS
fvRtToRemoteCtxDef 2091u --- NO COMMENTS
fvRsToRemoteMonPol 2092u --- NO COMMENTS
monRtToRemoteMonPol 2093u --- NO COMMENTS
fvRsToRemoteTabooDef 2094u --- NO COMMENTS
vzRtToRemoteTabooDef 2095u --- NO COMMENTS
fvRsToRemoteConnInstrPol 2096u --- NO COMMENTS
fvRtToRemoteConnInstrPol 2097u --- NO COMMENTS
fvCons 2098u --- NO COMMENTS
fvEpTaskAggrCont 2099u --- NO COMMENTS
identSegmentIp 209u --- NO COMMENTS
actionACont 20u --- NO COMMENTS
fvEpTaskAggr 2100u --- NO COMMENTS
fvtopoEpCont 2101u --- NO COMMENTS
fvtopoPort 2102u --- NO COMMENTS
fvtopoRsEp 2103u --- NO COMMENTS
fvtopoRtEp 2104u --- NO COMMENTS
fvtopoEp 2105u --- NO COMMENTS
fvConnInstrPol 2106u --- NO COMMENTS
fvTo 2107u --- NO COMMENTS
fvFrom 2108u --- NO COMMENTS
fvEncap 2109u --- NO COMMENTS
identElement 210u --- NO COMMENTS
fvMac 2110u --- NO COMMENTS
fvAConfIssues 2111u --- NO COMMENTS
fvAEpPConfIssues 2112u --- NO COMMENTS
fvNwIssues 2113u --- NO COMMENTS
fvCompIssues 2114u --- NO COMMENTS
fvStorageIssues 2115u --- NO COMMENTS
fvConfigState 2116u --- NO COMMENTS
fvCtxConfigIssues 2117u --- NO COMMENTS
fvBDConfigIssues 2118u --- NO COMMENTS
fvFailedEpPCont 2119u --- NO COMMENTS
identElement16 211u --- NO COMMENTS
fvFailedEpP 2120u --- NO COMMENTS
fmcastTreePol 2121u --- NO COMMENTS
fmcastNodePEp 2122u --- NO COMMENTS
fmcastTreeEp 2123u --- NO COMMENTS
fmcastNumTree 2124u --- NO COMMENTS
vmmSvcVM 2125u --- NO COMMENTS
vmmVNicPD 2126u --- NO COMMENTS
vmmObject 2127u --- NO COMMENTS
vmmEventRecord 2128u --- NO COMMENTS
vmmCtxt 2129u --- NO COMMENTS
identElement32 212u --- NO COMMENTS
polRsDompRel 2130u --- NO COMMENTS
vmmRtDompRel 2131u --- NO COMMENTS
polRsCatRel 2132u --- NO COMMENTS
compatRtCatRel 2133u --- NO COMMENTS
vmmEpPD 2134u --- NO COMMENTS
vmmProvP 2135u --- NO COMMENTS
vmmDomP 2136u --- NO COMMENTS
vmmRsDefaultLldpIfPol 2139u --- NO COMMENTS
identElement64 213u --- NO COMMENTS
lldpRtDefaultLldpIfPol 2140u --- NO COMMENTS
vmmRsDefaultCdpIfPol 2141u --- NO COMMENTS
cdpRtDefaultCdpIfPol 2142u --- NO COMMENTS
vmmRsDefaultL2InstPol 2143u --- NO COMMENTS
l2RtDefaultL2InstPol 2144u --- NO COMMENTS
vmmRsDefaultStpIfPol 2145u --- NO COMMENTS
stpRtDefaultStpIfPol 2146u --- NO COMMENTS
vmmDomPDef 2147u --- NO COMMENTS
vmmRsBaseDomP 2148u --- NO COMMENTS
vmmRtBaseDomP 2149u --- NO COMMENTS
identElementIp 214u --- NO COMMENTS
vmmCtrlrP 2150u --- NO COMMENTS
vmmRsAcc 2151u --- NO COMMENTS
vmmRtAcc 2152u --- NO COMMENTS
vmmRsVmmCtrlrP 2153u --- NO COMMENTS
vmmRtVmmCtrlrP 2154u --- NO COMMENTS
vmmRsVxlanNs 2155u --- NO COMMENTS
fvnsRtVxlanNs 2156u --- NO COMMENTS
vmmRsMcastAddrNs 2157u --- NO COMMENTS
fvnsRtMcastAddrNs 2158u --- NO COMMENTS
vmmRsMgmtEPg 2159u --- NO COMMENTS
identConsumer 215u --- NO COMMENTS
fvRtMgmtEPg 2160u --- NO COMMENTS
vmmRsCtrlrPMonPol 2161u --- NO COMMENTS
monRtCtrlrPMonPol 2162u --- NO COMMENTS
vmmCtrlrPDef 2163u --- NO COMMENTS
vmmRsBaseCtrlrP 2164u --- NO COMMENTS
vmmRtBaseCtrlrP 2165u --- NO COMMENTS
vmmUsrAccP 2166u --- NO COMMENTS
vmmAttEntityPCont 2167u --- NO COMMENTS
vmmAccGrpCont 2168u --- NO COMMENTS
mgmtGrp 2169u --- NO COMMENTS
identCachedElement 216u --- NO COMMENTS
mgmtAZone 2170u --- NO COMMENTS
mgmtRsAddrInst 2171u --- NO COMMENTS
fvnsRtAddrInst 2172u --- NO COMMENTS
mgmtOoBZone 2173u --- NO COMMENTS
mgmtRsOobEpg 2174u --- NO COMMENTS
mgmtRtOobEpg 2175u --- NO COMMENTS
mgmtInBZone 2176u --- NO COMMENTS
mgmtRsInbEpg 2177u --- NO COMMENTS
mgmtRtInbEpg 2178u --- NO COMMENTS
mgmtNodeGrp 2179u --- NO COMMENTS
identSource 217u --- NO COMMENTS
mgmtRsGrp 2180u --- NO COMMENTS
mgmtRtGrp 2181u --- NO COMMENTS
mgmtExtMgmtEntity 2182u --- NO COMMENTS
mgmtInstP 2183u --- NO COMMENTS
mgmtRsOoBCons 2184u --- NO COMMENTS
vzRtOoBCons 2185u --- NO COMMENTS
mgmtInstPDef 2186u --- NO COMMENTS
mgmtAInstPSubnet 2187u --- NO COMMENTS
mgmtSubnet 2188u --- NO COMMENTS
mgmtSubnetDef 2189u --- NO COMMENTS
identInst 218u --- NO COMMENTS
mgmtMgmtP 2190u --- NO COMMENTS
mgmtOoB 2191u --- NO COMMENTS
mgmtRsOoBProv 2192u --- NO COMMENTS
vzRtOoBProv 2193u --- NO COMMENTS
mgmtInB 2194u --- NO COMMENTS
mgmtRsMgmtBD 2195u --- NO COMMENTS
fvRtMgmtBD 2196u --- NO COMMENTS
mgmtZoneDef 2197u --- NO COMMENTS
mgmtNodeDef 2198u --- NO COMMENTS
mgmtCollectionCont 2199u --- NO COMMENTS
identInst16 219u --- NO COMMENTS
actionCont 21u --- NO COMMENTS
eqptdiagpLeTsBtSc 2200u --- NO COMMENTS
eqptdiagpLeTsBtLc 2201u --- NO COMMENTS
eqptdiagpLeTsBtEcc 2202u --- NO COMMENTS
eqptdiagpLeTsHlSc 2203u --- NO COMMENTS
eqptdiagpLeTsHlLc 2204u --- NO COMMENTS
eqptdiagpLeTsHlEcc 2205u --- NO COMMENTS
eqptdiagpLeTsOdSc 2206u --- NO COMMENTS
eqptdiagpLeTsOdLc 2207u --- NO COMMENTS
eqptdiagpLeTsOdEcc 2208u --- NO COMMENTS
eqptdiagpGrpTests 2209u --- NO COMMENTS
identInst32 220u --- NO COMMENTS
eqptdiagpSpTsBtLc 2210u --- NO COMMENTS
eqptdiagpSpTsBtFc 2211u --- NO COMMENTS
eqptdiagpSpTsBtSc 2212u --- NO COMMENTS
eqptdiagpSpTsBtScc 2213u --- NO COMMENTS
eqptdiagpSpTsHlLc 2214u --- NO COMMENTS
eqptdiagpSpTsHlFc 2215u --- NO COMMENTS
eqptdiagpSpTsHlSc 2216u --- NO COMMENTS
eqptdiagpSpTsHlScc 2217u --- NO COMMENTS
eqptdiagpSpTsOdLc 2218u --- NO COMMENTS
eqptdiagpSpTsOdFc 2219u --- NO COMMENTS
identInst64 221u --- NO COMMENTS
eqptdiagpSpTsOdSc 2220u --- NO COMMENTS
eqptdiagpSpTsOdScc 2221u --- NO COMMENTS
eqptdiagpTestSet 2222u --- NO COMMENTS
eqptdiagpTestSetBoot 2223u --- NO COMMENTS
eqptdiagpTestSetHealth 2224u --- NO COMMENTS
eqptdiagpTestSetOd 2225u --- NO COMMENTS
eqptdiagpPortTestSetOd 2226u --- NO COMMENTS
eqptdiagpPortTestSetBt 2227u --- NO COMMENTS
eqptdiagpPortTestSetHl 2228u --- NO COMMENTS
eqptdiagpLpTsOd 2229u --- NO COMMENTS
identInstIp 222u --- NO COMMENTS
eqptdiagpRsLpOdDiag 2230u --- NO COMMENTS
eqptRtLpOdDiag 2231u --- NO COMMENTS
eqptdiagpFpTsOd 2232u --- NO COMMENTS
eqptdiagpRsFpOdDiag 2233u --- NO COMMENTS
eqptRtFpOdDiag 2234u --- NO COMMENTS
eqptdiagpCardTestSetOd 2235u --- NO COMMENTS
eqptdiagpSupCTsOd 2236u --- NO COMMENTS
eqptdiagpRsSupCOdDiag 2237u --- NO COMMENTS
eqptRtSupCOdDiag 2238u --- NO COMMENTS
eqptdiagpSysCTsOd 2239u --- NO COMMENTS
eventRecord 223u --- NO COMMENTS
eqptdiagpRsSysCOdDiag 2240u --- NO COMMENTS
eqptRtSysCOdDiag 2241u --- NO COMMENTS
eqptdiagpFcTsOd 2242u --- NO COMMENTS
eqptdiagpRsFcOdDiag 2243u --- NO COMMENTS
eqptRtFcOdDiag 2244u --- NO COMMENTS
eqptdiagpLcTsOd 2245u --- NO COMMENTS
eqptdiagpRsLcOdDiag 2246u --- NO COMMENTS
eqptRtLcOdDiag 2247u --- NO COMMENTS
eqptdiagpExtChCardTsOd 2248u --- NO COMMENTS
eqptdiagpRsExtChCardOdDiag 2249u --- NO COMMENTS
eventARetP 224u --- NO COMMENTS
eqptRtExtChCardOdDiag 2250u --- NO COMMENTS
eqptdiagpTsBtLeafP 2251u --- NO COMMENTS
eqptdiagpTsHlLeafP 2252u --- NO COMMENTS
eqptdiagpTsOdLeafP 2253u --- NO COMMENTS
eqptdiagpTsBtFabP 2254u --- NO COMMENTS
eqptdiagpTsHlFabP 2255u --- NO COMMENTS
eqptdiagpTsOdFabP 2256u --- NO COMMENTS
eqptdiagpPol 2257u --- NO COMMENTS
eqptdiagpBootPol 2258u --- NO COMMENTS
eqptdiagpHealthPol 2259u --- NO COMMENTS
eventSwRetP 225u --- NO COMMENTS
eqptdiagpNodeHealthPol 2260u --- NO COMMENTS
eqptdiagpCardHealthPol 2261u --- NO COMMENTS
eqptdiagpPortHealthPol 2262u --- NO COMMENTS
eqptdiagpASynthObj 2263u --- NO COMMENTS
epmEpRec 2264u --- NO COMMENTS
epmIpEp 2265u --- NO COMMENTS
epmMacEp 2266u --- NO COMMENTS
epmRsMacEpToIpEpAtt 2267u --- NO COMMENTS
epmRtMacEpToIpEpAtt 2268u --- NO COMMENTS
epmDb 2269u --- NO COMMENTS
eventCtrlrRetP 226u --- NO COMMENTS
epmRec 2270u --- NO COMMENTS
dnsEntity 2271u --- NO COMMENTS
dnsProf 2272u --- NO COMMENTS
dnsProvider 2273u --- NO COMMENTS
dnsDom 2274u --- NO COMMENTS
stsFabInBase 2275u --- NO COMMENTS
stsAFabIn 2276u --- NO COMMENTS
stsRsFabInExtInAtt 2277u --- NO COMMENTS
stsRtFabInExtInAtt 2278u --- NO COMMENTS
stsFabIn 2279u --- NO COMMENTS
stsFabInDef 2280u --- NO COMMENTS
stsAFabInRev 2281u --- NO COMMENTS
stsRsFabInRevExtOutAtt 2282u --- NO COMMENTS
stsRtFabInRevExtOutAtt 2283u --- NO COMMENTS
stsFabInRev 2284u --- NO COMMENTS
stsFabInRevDef 2285u --- NO COMMENTS
stsExtInBase 2286u --- NO COMMENTS
stsAExtIn 2287u --- NO COMMENTS
stsRsExtInFabOutRevAtt 2288u --- NO COMMENTS
stsRtExtInFabOutRevAtt 2289u --- NO COMMENTS
eventRtEventCtrlrRetP 228u --- NO COMMENTS
stsExtIn 2290u --- NO COMMENTS
stsExtInDef 2291u --- NO COMMENTS
stsChain 2292u --- NO COMMENTS
stsStage 2293u --- NO COMMENTS
stsExtOutBase 2294u --- NO COMMENTS
stsAExtOut 2295u --- NO COMMENTS
stsRsExtOutFabOutAtt 2296u --- NO COMMENTS
stsRtExtOutFabOutAtt 2297u --- NO COMMENTS
stsExtOut 2298u --- NO COMMENTS
stsExtOutDef 2299u --- NO COMMENTS
faultCont 229u --- NO COMMENTS
actionLCont 22u --- NO COMMENTS
stsNode 2300u --- NO COMMENTS
stsVNode 2301u --- NO COMMENTS
stsRsNodeAtt 2302u --- NO COMMENTS
stsRtNodeAtt 2303u --- NO COMMENTS
stsTap 2304u --- NO COMMENTS
stsPath 2305u --- NO COMMENTS
stsFabOutBase 2306u --- NO COMMENTS
stsAFabOut 2307u --- NO COMMENTS
stsRsFabOutNxtExtInAtt 2308u --- NO COMMENTS
stsRtFabOutNxtExtInAtt 2309u --- NO COMMENTS
faultSubj 230u --- NO COMMENTS
stsFabOut 2310u --- NO COMMENTS
stsFabOutDef 2311u --- NO COMMENTS
stsAFabOutRev 2312u --- NO COMMENTS
stsRsFabOutRevPrevExtOutAtt 2313u --- NO COMMENTS
stsRtFabOutRevPrevExtOutAtt 2314u --- NO COMMENTS
stsFabOutRev 2315u --- NO COMMENTS
stsFabOutRevDef 2316u --- NO COMMENTS
stsEntity 2317u --- NO COMMENTS
stsInst 2318u --- NO COMMENTS
oamExec 2319u --- NO COMMENTS
faultAThrValue 231u --- NO COMMENTS
oamRsSrcEncap 2320u --- NO COMMENTS
vlanRtSrcEncap 2321u --- NO COMMENTS
oamRslt 2322u --- NO COMMENTS
spanSession 2323u --- NO COMMENTS
spanASource 2324u --- NO COMMENTS
spanRsSpanSrcToL1IfAtt 2325u --- NO COMMENTS
l1RtSpanSrcToL1IfAtt 2326u --- NO COMMENTS
spanSource 2327u --- NO COMMENTS
spanRsSpanSrcToL2CktEpAtt 2328u --- NO COMMENTS
l2RtSpanSrcToL2CktEpAtt 2329u --- NO COMMENTS
faultACounts 232u --- NO COMMENTS
spanFabSource 2330u --- NO COMMENTS
spanDestination 2331u --- NO COMMENTS
spanERDestination 2332u --- NO COMMENTS
spanLDestination 2333u --- NO COMMENTS
spanEpRec 2334u --- NO COMMENTS
spanDb 2335u --- NO COMMENTS
spanRec 2336u --- NO COMMENTS
spanEntity 2337u --- NO COMMENTS
topoctrlEntity 2338u --- NO COMMENTS
topoctrlShardRdnP 2339u --- NO COMMENTS
faultCounts 233u --- NO COMMENTS
topoctrlShardChP 2340u --- NO COMMENTS
topoctrlVirtDom 2341u --- NO COMMENTS
topoctrlEncapBlk 2342u --- NO COMMENTS
topoctrlLbP 2343u --- NO COMMENTS
policerClass 2344u --- NO COMMENTS
policerMatch 2345u --- NO COMMENTS
pingAExec 2346u --- NO COMMENTS
pingExecFab 2347u --- NO COMMENTS
pingExecTn 2348u --- NO COMMENTS
pingRslt 2349u --- NO COMMENTS
faultTypeCounts 234u --- NO COMMENTS
pingRsltFab 2350u --- NO COMMENTS
pingRsltTn 2351u --- NO COMMENTS
qosmClass 2352u --- NO COMMENTS
qosmIngrPkts 2353u --- NO COMMENTS
qosmIngrPktsHist 2354u --- NO COMMENTS
qosmIngrPkts5min 2355u --- NO COMMENTS
qosmIngrPktsHist5min 2356u --- NO COMMENTS
qosmIngrPkts15min 2357u --- NO COMMENTS
qosmIngrPktsHist15min 2358u --- NO COMMENTS
qosmIngrPkts1h 2359u --- NO COMMENTS
faultDomainCounts 235u --- NO COMMENTS
qosmIngrPktsHist1h 2360u --- NO COMMENTS
qosmIngrPkts1d 2361u --- NO COMMENTS
qosmIngrPktsHist1d 2362u --- NO COMMENTS
qosmIngrPkts1w 2363u --- NO COMMENTS
qosmIngrPktsHist1w 2364u --- NO COMMENTS
qosmIngrPkts1mo 2365u --- NO COMMENTS
qosmIngrPktsHist1mo 2366u --- NO COMMENTS
qosmIngrPkts1qtr 2367u --- NO COMMENTS
qosmIngrPktsHist1qtr 2368u --- NO COMMENTS
qosmIngrPkts1year 2369u --- NO COMMENTS
faultRecord 236u --- NO COMMENTS
qosmIngrPktsHist1year 2370u --- NO COMMENTS
qosmEgrPkts 2372u --- NO COMMENTS
qosmEgrPktsHist 2373u --- NO COMMENTS
qosmEgrPkts5min 2374u --- NO COMMENTS
qosmEgrPktsHist5min 2375u --- NO COMMENTS
qosmEgrPkts15min 2376u --- NO COMMENTS
qosmEgrPktsHist15min 2377u --- NO COMMENTS
qosmEgrPkts1h 2378u --- NO COMMENTS
qosmEgrPktsHist1h 2379u --- NO COMMENTS
faultARetP 237u --- NO COMMENTS
qosmEgrPkts1d 2380u --- NO COMMENTS
qosmEgrPktsHist1d 2381u --- NO COMMENTS
qosmEgrPkts1w 2382u --- NO COMMENTS
qosmEgrPktsHist1w 2383u --- NO COMMENTS
qosmEgrPkts1mo 2384u --- NO COMMENTS
qosmEgrPktsHist1mo 2385u --- NO COMMENTS
qosmEgrPkts1qtr 2386u --- NO COMMENTS
qosmEgrPktsHist1qtr 2387u --- NO COMMENTS
qosmEgrPkts1year 2388u --- NO COMMENTS
qosmEgrPktsHist1year 2389u --- NO COMMENTS
faultSwRetP 238u --- NO COMMENTS
qosmIf 2391u --- NO COMMENTS
qosmIfClass 2392u --- NO COMMENTS
qosmEntity 2393u --- NO COMMENTS
monitorSession 2394u --- NO COMMENTS
monitorSource 2395u --- NO COMMENTS
monitorDestination 2396u --- NO COMMENTS
monitorERDest 2397u --- NO COMMENTS
monitorLocalDest 2398u --- NO COMMENTS
monitorEpRec 2399u --- NO COMMENTS
faultCtrlrRetP 239u --- NO COMMENTS
actionMoContext 23u --- NO COMMENTS
monitorDb 2400u --- NO COMMENTS
monitorRec 2401u --- NO COMMENTS
monitorEntity 2402u --- NO COMMENTS
gleanDom 2403u --- NO COMMENTS
gleanBD 2404u --- NO COMMENTS
gleanGateway 2405u --- NO COMMENTS
gleanEntity 2406u --- NO COMMENTS
gleanInst 2407u --- NO COMMENTS
actrlRuleHit 2408u --- NO COMMENTS
actrlRuleHitHist 2409u --- NO COMMENTS
actrlRuleHitPart 2410u --- NO COMMENTS
actrlRuleHitPartHist 2411u --- NO COMMENTS
actrlRuleHitAg 2412u --- NO COMMENTS
actrlRuleHitAgHist 2413u --- NO COMMENTS
actrlRuleHit5min 2414u --- NO COMMENTS
actrlRuleHitHist5min 2415u --- NO COMMENTS
actrlRuleHitPart5min 2416u --- NO COMMENTS
actrlRuleHitPartHist5min 2417u --- NO COMMENTS
actrlRuleHitAg5min 2418u --- NO COMMENTS
actrlRuleHitAgHist5min 2419u --- NO COMMENTS
faultRtFaultCtrlrRetP 241u --- NO COMMENTS
actrlRuleHit15min 2420u --- NO COMMENTS
actrlRuleHitHist15min 2421u --- NO COMMENTS
actrlRuleHitPart15min 2422u --- NO COMMENTS
actrlRuleHitPartHist15min 2423u --- NO COMMENTS
actrlRuleHitAg15min 2424u --- NO COMMENTS
actrlRuleHitAgHist15min 2425u --- NO COMMENTS
actrlRuleHit1h 2426u --- NO COMMENTS
actrlRuleHitHist1h 2427u --- NO COMMENTS
actrlRuleHitPart1h 2428u --- NO COMMENTS
actrlRuleHitPartHist1h 2429u --- NO COMMENTS
ctxMultiData 242u --- NO COMMENTS
actrlRuleHitAg1h 2430u --- NO COMMENTS
actrlRuleHitAgHist1h 2431u --- NO COMMENTS
actrlRuleHit1d 2432u --- NO COMMENTS
actrlRuleHitHist1d 2433u --- NO COMMENTS
actrlRuleHitPart1d 2434u --- NO COMMENTS
actrlRuleHitPartHist1d 2435u --- NO COMMENTS
actrlRuleHitAg1d 2436u --- NO COMMENTS
actrlRuleHitAgHist1d 2437u --- NO COMMENTS
actrlRuleHit1w 2438u --- NO COMMENTS
actrlRuleHitHist1w 2439u --- NO COMMENTS
ctxData 243u --- NO COMMENTS
actrlRuleHitPart1w 2440u --- NO COMMENTS
actrlRuleHitPartHist1w 2441u --- NO COMMENTS
actrlRuleHitAg1w 2442u --- NO COMMENTS
actrlRuleHitAgHist1w 2443u --- NO COMMENTS
actrlRuleHit1mo 2444u --- NO COMMENTS
actrlRuleHitHist1mo 2445u --- NO COMMENTS
actrlRuleHitPart1mo 2446u --- NO COMMENTS
actrlRuleHitPartHist1mo 2447u --- NO COMMENTS
actrlRuleHitAg1mo 2448u --- NO COMMENTS
actrlRuleHitAgHist1mo 2449u --- NO COMMENTS
ctxLocal 244u --- NO COMMENTS
actrlRuleHit1qtr 2450u --- NO COMMENTS
actrlRuleHitHist1qtr 2451u --- NO COMMENTS
actrlRuleHitPart1qtr 2452u --- NO COMMENTS
actrlRuleHitPartHist1qtr 2453u --- NO COMMENTS
actrlRuleHitAg1qtr 2454u --- NO COMMENTS
actrlRuleHitAgHist1qtr 2455u --- NO COMMENTS
actrlRuleHit1year 2456u --- NO COMMENTS
actrlRuleHitHist1year 2457u --- NO COMMENTS
actrlRuleHitPart1year 2458u --- NO COMMENTS
actrlRuleHitPartHist1year 2459u --- NO COMMENTS
ctxApplication 245u --- NO COMMENTS
actrlRuleHitAg1year 2460u --- NO COMMENTS
actrlRuleHitAgHist1year 2461u --- NO COMMENTS
actrlAuxSt 2463u --- NO COMMENTS
actrlAuxScope 2464u --- NO COMMENTS
actrlAuxRule 2465u --- NO COMMENTS
actrlAuxFlt 2466u --- NO COMMENTS
actrlAuxEntry 2467u --- NO COMMENTS
actrlMgmtAuxRule 2468u --- NO COMMENTS
actrlMgmtAuxFlt 2469u --- NO COMMENTS
ctxSubjHolder 246u --- NO COMMENTS
actrlPfxEntry 2470u --- NO COMMENTS
actrlcapProv 2471u --- NO COMMENTS
actrlcapRule 2472u --- NO COMMENTS
actrlARule 2474u --- NO COMMENTS
actrlRsToEpgConn 2475u --- NO COMMENTS
vzRtToEpgConn 2476u --- NO COMMENTS
actrlRsToStsVNode 2477u --- NO COMMENTS
stsRtToStsVNode 2478u --- NO COMMENTS
actrlRsAuxRule 2479u --- NO COMMENTS
ctxNotification 247u --- NO COMMENTS
actrlRtAuxRule 2480u --- NO COMMENTS
actrlRule 2481u --- NO COMMENTS
actrlMgmtRule 2483u --- NO COMMENTS
actrlSnmpRule 2484u --- NO COMMENTS
actrlEntity 2485u --- NO COMMENTS
actrlInst 2486u --- NO COMMENTS
actrlScope 2487u --- NO COMMENTS
actrlRsTenConn 2488u --- NO COMMENTS
l3RtTenConn 2489u --- NO COMMENTS
moCount 248u --- NO COMMENTS
actrlFlt 2490u --- NO COMMENTS
actrlRsRfltpConn 2491u --- NO COMMENTS
vzRtRfltpConn 2492u --- NO COMMENTS
actrlEntry 2493u --- NO COMMENTS
qospClass 2494u --- NO COMMENTS
qospCong 2495u --- NO COMMENTS
qospQueue 2496u --- NO COMMENTS
qospBuffer 2497u --- NO COMMENTS
qospSched 2498u --- NO COMMENTS
qospClassRule 2499u --- NO COMMENTS
monFabricPol 249u --- NO COMMENTS
actionSubj 24u --- NO COMMENTS
qospDscpRule 2500u --- NO COMMENTS
qospDot1pRule 2501u --- NO COMMENTS
qospIpRule 2502u --- NO COMMENTS
coppClass 2503u --- NO COMMENTS
coppMatch 2504u --- NO COMMENTS
coppMatchProto 2505u --- NO COMMENTS
coppEntity 2506u --- NO COMMENTS
tracerouteAExec 2507u --- NO COMMENTS
tracerouteExecFab 2508u --- NO COMMENTS
tracerouteExecTn 2509u --- NO COMMENTS
monFabricTarget 250u --- NO COMMENTS
tracerouteARslt 2510u --- NO COMMENTS
tracerouteRsltFab 2511u --- NO COMMENTS
tracerouteRsltTn 2512u --- NO COMMENTS
traceroutePathGrp 2513u --- NO COMMENTS
traceroutePath 2514u --- NO COMMENTS
tracerouteNode 2515u --- NO COMMENTS
acIngrHit 2516u --- NO COMMENTS
acEgrHit 2517u --- NO COMMENTS
acRule 2518u --- NO COMMENTS
acRuleIp 2519u --- NO COMMENTS
monInfraPol 251u --- NO COMMENTS
acRuleMac 2520u --- NO COMMENTS
acRuleArp 2521u --- NO COMMENTS
acBank 2522u --- NO COMMENTS
acEntity 2523u --- NO COMMENTS
snmpClientGrp 2524u --- NO COMMENTS
snmpRsCommSecPClientGrpAtt 2525u --- NO COMMENTS
snmpRtCommSecPClientGrpAtt 2526u --- NO COMMENTS
snmpClient 2529u --- NO COMMENTS
monInfraTarget 252u --- NO COMMENTS
snmpCommSecP 2530u --- NO COMMENTS
snmpUserSecP 2531u --- NO COMMENTS
snmpCtx 2532u --- NO COMMENTS
snmpEntity 2533u --- NO COMMENTS
snmpInst 2534u --- NO COMMENTS
lacpAdjEp 2535u --- NO COMMENTS
lacpIfStats 2536u --- NO COMMENTS
lacpIf 2537u --- NO COMMENTS
lacpEntity 2538u --- NO COMMENTS
lacpInst 2539u --- NO COMMENTS
monEPGPol 253u --- NO COMMENTS
arpAAdjEp 2540u --- NO COMMENTS
arpStAdjEp 2541u --- NO COMMENTS
arpAdjEp 2542u --- NO COMMENTS
arpIfStatsTx 2543u --- NO COMMENTS
arpIfStatsRx 2544u --- NO COMMENTS
arpIfStatsAdj 2545u --- NO COMMENTS
arpIfStatsMisc 2546u --- NO COMMENTS
arpIf 2547u --- NO COMMENTS
arpDomStatsTx 2548u --- NO COMMENTS
arpDomStatsRx 2549u --- NO COMMENTS
monEPGTarget 254u --- NO COMMENTS
arpDomStatsAdj 2550u --- NO COMMENTS
arpDomStatsMisc 2551u --- NO COMMENTS
arpDb 2552u --- NO COMMENTS
arpDbRec 2553u --- NO COMMENTS
arpEntity 2554u --- NO COMMENTS
arpInst 2555u --- NO COMMENTS
arpDom 2556u --- NO COMMENTS
icmpv4If 2557u --- NO COMMENTS
icmpv4Entity 2558u --- NO COMMENTS
icmpv4Inst 2559u --- NO COMMENTS
monCommonPol 255u --- NO COMMENTS
icmpv4Dom 2560u --- NO COMMENTS
mcpIf 2561u --- NO COMMENTS
mcpEntity 2562u --- NO COMMENTS
mcpInst 2563u --- NO COMMENTS
stpDom 2564u --- NO COMMENTS
stpMstDom 2565u --- NO COMMENTS
stpVlanRange 2566u --- NO COMMENTS
stpIf 2567u --- NO COMMENTS
stpRegion 2568u --- NO COMMENTS
stpEntity 2569u --- NO COMMENTS
moUpdateInfo 256u --- NO COMMENTS
stpInst 2570u --- NO COMMENTS
coopAdjEp 2571u --- NO COMMENTS
coopOracleAdj 2572u --- NO COMMENTS
coopCitizenAdj 2573u --- NO COMMENTS
coopShardSt 2574u --- NO COMMENTS
coopDom 2575u --- NO COMMENTS
coopEp 2576u --- NO COMMENTS
coopIpAddr 2577u --- NO COMMENTS
coopLeafRec 2578u --- NO COMMENTS
coopMrtrRec 2579u --- NO COMMENTS
configABackupP 257u --- NO COMMENTS
coopRsMrtr2Leaf 2580u --- NO COMMENTS
coopRtMrtr2Leaf 2581u --- NO COMMENTS
coopEpRec 2582u --- NO COMMENTS
coopIpRec 2583u --- NO COMMENTS
coopIpv4Rec 2584u --- NO COMMENTS
coopIpv6Rec 2585u --- NO COMMENTS
coopEpVpcRec 2586u --- NO COMMENTS
coopRepP 2587u --- NO COMMENTS
coopDb 2588u --- NO COMMENTS
coopRec 2589u --- NO COMMENTS
configExportP 258u --- NO COMMENTS
coopCtxRec 2590u --- NO COMMENTS
coopRsCtx2Leaf 2591u --- NO COMMENTS
coopRtCtx2Leaf 2592u --- NO COMMENTS
coopMcGrpRec 2593u --- NO COMMENTS
coopRsMcgrp2Leaf 2594u --- NO COMMENTS
coopRtMcgrp2Leaf 2595u --- NO COMMENTS
coopMcGrpv4Rec 2596u --- NO COMMENTS
coopMcGrpv6Rec 2597u --- NO COMMENTS
coopEntity 2598u --- NO COMMENTS
coopInst 2599u --- NO COMMENTS
configBackupStatusCont 259u --- NO COMMENTS
actionLSubj 25u --- NO COMMENTS
coopVpcRec 2600u --- NO COMMENTS
coopVpcNodeRec 2601u --- NO COMMENTS
bgpRttP 2602u --- NO COMMENTS
bgpRttEntry 2603u --- NO COMMENTS
bgpAf 2604u --- NO COMMENTS
bgpDom 2605u --- NO COMMENTS
bgpDomAf 2606u --- NO COMMENTS
bgpPeerEntryStats 2607u --- NO COMMENTS
bgpPeer 2608u --- NO COMMENTS
bgpPeerEntry 2609u --- NO COMMENTS
configJobCont 260u --- NO COMMENTS
bgpPeerEvents 2610u --- NO COMMENTS
bgpPeerAf 2611u --- NO COMMENTS
bgpPeerAfEntry 2612u --- NO COMMENTS
bgpMaxPfxP 2613u --- NO COMMENTS
bgpGr 2614u --- NO COMMENTS
bgpGrSt 2615u --- NO COMMENTS
bgpARoute 2616u --- NO COMMENTS
bgpRoute 2617u --- NO COMMENTS
bgpVpnRoute 2618u --- NO COMMENTS
bgpNextHop 2619u --- NO COMMENTS
configJob 261u --- NO COMMENTS
bgpAttNextHop 2620u --- NO COMMENTS
bgpRtCtrlP 2621u --- NO COMMENTS
bgpPath 2622u --- NO COMMENTS
bgpAsSeg 2623u --- NO COMMENTS
bgpAsItem 2624u --- NO COMMENTS
bgpComm 2625u --- NO COMMENTS
bgpRegComm 2626u --- NO COMMENTS
bgpExtComm 2627u --- NO COMMENTS
bgpEntity 2628u --- NO COMMENTS
bgpInst 2629u --- NO COMMENTS
configSubJob 262u --- NO COMMENTS
bgpDefRtLeakP 2630u --- NO COMMENTS
bgpInterLeakP 2631u --- NO COMMENTS
cdpAdjEp 2632u --- NO COMMENTS
cdpIfStats 2633u --- NO COMMENTS
cdpAddr 2634u --- NO COMMENTS
cdpMgmtAddr 2635u --- NO COMMENTS
cdpIntfAddr 2636u --- NO COMMENTS
cdpIf 2637u --- NO COMMENTS
cdpAdjStats 2638u --- NO COMMENTS
cdpEntity 2639u --- NO COMMENTS
configRsExportScheduler 263u --- NO COMMENTS
cdpInst 2640u --- NO COMMENTS
ndIf 2641u --- NO COMMENTS
ndEntity 2642u --- NO COMMENTS
ndInst 2643u --- NO COMMENTS
ndDom 2644u --- NO COMMENTS
ospfAdjEp 2645u --- NO COMMENTS
ospfTrafficStats 2646u --- NO COMMENTS
ospfIfStats 2647u --- NO COMMENTS
ospfAreaStats 2648u --- NO COMMENTS
ospfDom 2649u --- NO COMMENTS
trigRtExportScheduler 264u --- NO COMMENTS
ospfSpfComp 2650u --- NO COMMENTS
ospfLsaCtrl 2651u --- NO COMMENTS
ospfGr 2652u --- NO COMMENTS
ospfGrSt 2653u --- NO COMMENTS
ospfAuthP 2654u --- NO COMMENTS
ospfIf 2655u --- NO COMMENTS
ospfRoute 2656u --- NO COMMENTS
ospfUcNexthop 2658u --- NO COMMENTS
ospfMcNexthop 2659u --- NO COMMENTS
configRsExportDestination 265u --- NO COMMENTS
ospfDomStats 2660u --- NO COMMENTS
ospfDb 2661u --- NO COMMENTS
ospfAdjStats 2663u --- NO COMMENTS
ospfArea 2664u --- NO COMMENTS
ospfEntity 2665u --- NO COMMENTS
ospfInst 2666u --- NO COMMENTS
ospfLsaRec 2667u --- NO COMMENTS
ospfDefRtLeakP 2668u --- NO COMMENTS
ospfInterLeakP 2669u --- NO COMMENTS
fileRtExportDestination 266u --- NO COMMENTS
ospfLeakCtrlP 2670u --- NO COMMENTS
icmpv6If 2671u --- NO COMMENTS
icmpv6Entity 2672u --- NO COMMENTS
icmpv6Inst 2673u --- NO COMMENTS
dhcpAddr 2675u --- NO COMMENTS
dhcpClientAddr 2676u --- NO COMMENTS
dhcpRelayAddr 2677u --- NO COMMENTS
dhcptlvpolComplex 2678u --- NO COMMENTS
dhcptlvpolText 2679u --- NO COMMENTS
configExportJobTrig 267u --- NO COMMENTS
dhcptlvpolMac 2680u --- NO COMMENTS
dhcptlvpolIp 2681u --- NO COMMENTS
dhcptlvpolUInt64 2682u --- NO COMMENTS
dhcptlvpolUInt32 2683u --- NO COMMENTS
dhcptlvpolUInt16 2684u --- NO COMMENTS
dhcptlvpolUByte 2685u --- NO COMMENTS
dhcpIf 2686u --- NO COMMENTS
dhcpClientIf 2687u --- NO COMMENTS
dhcpRsPseudoIf 2688u --- NO COMMENTS
l3RtPseudoIf 2689u --- NO COMMENTS
configSort 268u --- NO COMMENTS
dhcpRelayIf 2690u --- NO COMMENTS
dhcpPseudoIf 2691u --- NO COMMENTS
dhcpServerIf 2692u --- NO COMMENTS
dhcpMsgStats 2693u --- NO COMMENTS
dhcpRelayIfStats 2694u --- NO COMMENTS
dhcpRelayAddrStats 2695u --- NO COMMENTS
dhcptlvComplex 2696u --- NO COMMENTS
dhcptlvText 2697u --- NO COMMENTS
dhcptlvMac 2698u --- NO COMMENTS
dhcptlvIp 2699u --- NO COMMENTS
configImportP 269u --- NO COMMENTS
actionInst 26u --- NO COMMENTS
dhcptlvUInt64 2700u --- NO COMMENTS
dhcptlvUInt32 2701u --- NO COMMENTS
dhcptlvUInt16 2702u --- NO COMMENTS
dhcptlvUByte 2703u --- NO COMMENTS
dhcpNode 2704u --- NO COMMENTS
dhcpDiscNode 2705u --- NO COMMENTS
dhcpResp 2706u --- NO COMMENTS
dhcpClientResp 2707u --- NO COMMENTS
dhcpEntity 2708u --- NO COMMENTS
dhcpInst 2709u --- NO COMMENTS
configRsImportSource 270u --- NO COMMENTS
igmpsnoopDom 2710u --- NO COMMENTS
igmpsnoopQuerierP 2712u --- NO COMMENTS
igmpsnoopQuerierSt 2713u --- NO COMMENTS
igmpsnoopStRtrIf 2715u --- NO COMMENTS
igmpsnoopRtrIf 2716u --- NO COMMENTS
igmpsnoopDomStats 2717u --- NO COMMENTS
igmpsnoopDb 2718u --- NO COMMENTS
igmpsnoopRec 2719u --- NO COMMENTS
fileRtImportSource 271u --- NO COMMENTS
igmpsnoopMcGrpRec 2720u --- NO COMMENTS
igmpsnoopEpgRec 2721u --- NO COMMENTS
igmpsnoopReportRec 2722u --- NO COMMENTS
igmpsnoopOIFRec 2723u --- NO COMMENTS
igmpsnoopHostRec 2724u --- NO COMMENTS
igmpsnoopEntity 2725u --- NO COMMENTS
igmpsnoopInst 2726u --- NO COMMENTS
igmpsnoopInstStats 2727u --- NO COMMENTS
lldpAdjEp 2728u --- NO COMMENTS
lldpCtrlrAdjEp 2729u --- NO COMMENTS
configImportJobTrig 272u --- NO COMMENTS
lldpIfStats 2730u --- NO COMMENTS
lldpAddr 2731u --- NO COMMENTS
lldpMgmtAddr 2732u --- NO COMMENTS
lldptlvpolComplex 2733u --- NO COMMENTS
lldptlvpolText 2734u --- NO COMMENTS
lldptlvpolMac 2735u --- NO COMMENTS
lldptlvpolIp 2736u --- NO COMMENTS
lldptlvpolUInt64 2737u --- NO COMMENTS
lldptlvpolUInt32 2738u --- NO COMMENTS
lldptlvpolUInt16 2739u --- NO COMMENTS
polRsDbgrConfigExportP 273u --- NO COMMENTS
lldptlvpolUByte 2740u --- NO COMMENTS
lldpIf 2741u --- NO COMMENTS
lldpIfSendTask 2742u --- NO COMMENTS
lldptlvComplex 2743u --- NO COMMENTS
lldptlvText 2744u --- NO COMMENTS
lldptlvMac 2745u --- NO COMMENTS
lldptlvIp 2746u --- NO COMMENTS
lldptlvUInt64 2747u --- NO COMMENTS
lldptlvUInt32 2748u --- NO COMMENTS
lldptlvUInt16 2749u --- NO COMMENTS
configRtDbgrConfigExportP 274u --- NO COMMENTS
lldptlvUByte 2750u --- NO COMMENTS
lldpAdjStats 2751u --- NO COMMENTS
lldpEntity 2752u --- NO COMMENTS
lldpInst 2753u --- NO COMMENTS
lldpRsLldpInstPolCons 2754u --- NO COMMENTS
lldpRtLldpInstPolCons 2755u --- NO COMMENTS
lldpInstSendTask 2756u --- NO COMMENTS
lldpInstStats 2757u --- NO COMMENTS
isisAdjEp 2758u --- NO COMMENTS
isisPeerIpAddr 2759u --- NO COMMENTS
polRsDbgrConfigImportP 275u --- NO COMMENTS
isisGrpRec 2760u --- NO COMMENTS
isisFtagOifRec 2761u --- NO COMMENTS
isisGrpIdRec 2762u --- NO COMMENTS
isisBdIdRec 2763u --- NO COMMENTS
isisAf 2764u --- NO COMMENTS
isisDTEp 2765u --- NO COMMENTS
isisFmcastTree 2766u --- NO COMMENTS
isisOifListLeaf 2767u --- NO COMMENTS
isisOifListSpine 2768u --- NO COMMENTS
isisTreeCalcStats 2769u --- NO COMMENTS
configRtDbgrConfigImportP 276u --- NO COMMENTS
isisTreeCalcStatsHist 2770u --- NO COMMENTS
isisTreeCalcStats5min 2771u --- NO COMMENTS
isisTreeCalcStatsHist5min 2772u --- NO COMMENTS
isisTreeCalcStats15min 2773u --- NO COMMENTS
isisTreeCalcStatsHist15min 2774u --- NO COMMENTS
isisTreeCalcStats1h 2775u --- NO COMMENTS
isisTreeCalcStatsHist1h 2776u --- NO COMMENTS
isisTreeCalcStats1d 2777u --- NO COMMENTS
isisTreeCalcStatsHist1d 2778u --- NO COMMENTS
isisTreeCalcStats1w 2779u --- NO COMMENTS
dnsAProfile 277u --- NO COMMENTS
isisTreeCalcStatsHist1w 2780u --- NO COMMENTS
isisTreeCalcStats1mo 2781u --- NO COMMENTS
isisTreeCalcStatsHist1mo 2782u --- NO COMMENTS
isisTreeCalcStats1qtr 2783u --- NO COMMENTS
isisTreeCalcStatsHist1qtr 2784u --- NO COMMENTS
isisTreeCalcStats1year 2785u --- NO COMMENTS
isisTreeCalcStatsHist1year 2786u --- NO COMMENTS
isisTreeCalcNodeStats 2788u --- NO COMMENTS
isisTreeCalcNodeStatsHist 2789u --- NO COMMENTS
dnsProfile 278u --- NO COMMENTS
isisTreeCalcNodeStats5min 2790u --- NO COMMENTS
isisTreeCalcNodeStatsHist5min 2791u --- NO COMMENTS
isisTreeCalcNodeStats15min 2792u --- NO COMMENTS
isisTreeCalcNodeStatsHist15min 2793u --- NO COMMENTS
isisTreeCalcNodeStats1h 2794u --- NO COMMENTS
isisTreeCalcNodeStatsHist1h 2795u --- NO COMMENTS
isisTreeCalcNodeStats1d 2796u --- NO COMMENTS
isisTreeCalcNodeStatsHist1d 2797u --- NO COMMENTS
isisTreeCalcNodeStats1w 2798u --- NO COMMENTS
isisTreeCalcNodeStatsHist1w 2799u --- NO COMMENTS
dnsRsProfileToEpg 279u --- NO COMMENTS
actionLInst 27u --- NO COMMENTS
isisTreeCalcNodeStats1mo 2800u --- NO COMMENTS
isisTreeCalcNodeStatsHist1mo 2801u --- NO COMMENTS
isisTreeCalcNodeStats1qtr 2802u --- NO COMMENTS
isisTreeCalcNodeStatsHist1qtr 2803u --- NO COMMENTS
isisTreeCalcNodeStats1year 2804u --- NO COMMENTS
isisTreeCalcNodeStatsHist1year 2805u --- NO COMMENTS
isisFtagTreeStats 2807u --- NO COMMENTS
isisFtagTreeStatsHist 2808u --- NO COMMENTS
isisFtagTreeStats5min 2809u --- NO COMMENTS
fvRtProfileToEpg 280u --- NO COMMENTS
isisFtagTreeStatsHist5min 2810u --- NO COMMENTS
isisFtagTreeStats15min 2811u --- NO COMMENTS
isisFtagTreeStatsHist15min 2812u --- NO COMMENTS
isisFtagTreeStats1h 2813u --- NO COMMENTS
isisFtagTreeStatsHist1h 2814u --- NO COMMENTS
isisFtagTreeStats1d 2815u --- NO COMMENTS
isisFtagTreeStatsHist1d 2816u --- NO COMMENTS
isisFtagTreeStats1w 2817u --- NO COMMENTS
isisFtagTreeStatsHist1w 2818u --- NO COMMENTS
isisFtagTreeStats1mo 2819u --- NO COMMENTS
dnsAProv 281u --- NO COMMENTS
isisFtagTreeStatsHist1mo 2820u --- NO COMMENTS
isisFtagTreeStats1qtr 2821u --- NO COMMENTS
isisFtagTreeStatsHist1qtr 2822u --- NO COMMENTS
isisFtagTreeStats1year 2823u --- NO COMMENTS
isisFtagTreeStatsHist1year 2824u --- NO COMMENTS
isisDom 2826u --- NO COMMENTS
isisOverload 2827u --- NO COMMENTS
isisDomLvl 2828u --- NO COMMENTS
isisLspGen 2829u --- NO COMMENTS
dnsProv 282u --- NO COMMENTS
isisSpfComp 2830u --- NO COMMENTS
isisDomAf 2831u --- NO COMMENTS
isisLvl 2832u --- NO COMMENTS
isisGr 2833u --- NO COMMENTS
isisIf 2834u --- NO COMMENTS
isisMeshGrp 2835u --- NO COMMENTS
isisIfLvl 2836u --- NO COMMENTS
isisIfTraffic 2837u --- NO COMMENTS
isisRoute 2838u --- NO COMMENTS
isisRsNhAtt 2839u --- NO COMMENTS
dnsADomain 283u --- NO COMMENTS
isisRtNhAtt 2840u --- NO COMMENTS
isistlvComplex 2841u --- NO COMMENTS
isistlvText 2842u --- NO COMMENTS
isistlvMac 2843u --- NO COMMENTS
isistlvIp 2844u --- NO COMMENTS
isistlvUInt64 2845u --- NO COMMENTS
isistlvUInt32 2846u --- NO COMMENTS
isistlvUInt16 2847u --- NO COMMENTS
isistlvUByte 2848u --- NO COMMENTS
isisNexthop 2849u --- NO COMMENTS
dnsDomain 284u --- NO COMMENTS
isisRtSum 2850u --- NO COMMENTS
isisDb 2851u --- NO COMMENTS
isisDbRec 2852u --- NO COMMENTS
isisNodeRec 2853u --- NO COMMENTS
isisNodeIdRec 2854u --- NO COMMENTS
isisEntity 2855u --- NO COMMENTS
isisInst 2856u --- NO COMMENTS
isisLspRec 2857u --- NO COMMENTS
isisExtIsRec 2858u --- NO COMMENTS
isisTlvRec 2859u --- NO COMMENTS
dnsALbl 285u --- NO COMMENTS
isisIpRec 2860u --- NO COMMENTS
isisDefRtLeakP 2861u --- NO COMMENTS
isisIntraLeakP 2862u --- NO COMMENTS
isisInterLeakP 2863u --- NO COMMENTS
isisLeakCtrlP 2864u --- NO COMMENTS
icmpIf 2865u --- NO COMMENTS
icmpEntity 2866u --- NO COMMENTS
icmpInst 2867u --- NO COMMENTS
icmpDom 2868u --- NO COMMENTS
imginstallRslt 2869u --- NO COMMENTS
dnsLbl 286u --- NO COMMENTS
eqptcapacityBDEntry 2870u --- NO COMMENTS
eqptcapacityBDEntryHist 2871u --- NO COMMENTS
eqptcapacityBDEntry5min 2872u --- NO COMMENTS
eqptcapacityBDEntryHist5min 2873u --- NO COMMENTS
eqptcapacityBDEntry15min 2874u --- NO COMMENTS
eqptcapacityBDEntryHist15min 2875u --- NO COMMENTS
eqptcapacityBDEntry1h 2876u --- NO COMMENTS
eqptcapacityBDEntryHist1h 2877u --- NO COMMENTS
eqptcapacityBDEntry1d 2878u --- NO COMMENTS
eqptcapacityBDEntryHist1d 2879u --- NO COMMENTS
dnsLblDef 287u --- NO COMMENTS
eqptcapacityBDEntry1w 2880u --- NO COMMENTS
eqptcapacityBDEntryHist1w 2881u --- NO COMMENTS
eqptcapacityBDEntry1mo 2882u --- NO COMMENTS
eqptcapacityBDEntryHist1mo 2883u --- NO COMMENTS
eqptcapacityBDEntry1qtr 2884u --- NO COMMENTS
eqptcapacityBDEntryHist1qtr 2885u --- NO COMMENTS
eqptcapacityBDEntry1year 2886u --- NO COMMENTS
eqptcapacityBDEntryHist1year 2887u --- NO COMMENTS
eqptcapacityL2Entry 2889u --- NO COMMENTS
dnsRsDnsProfile 288u --- NO COMMENTS
eqptcapacityL2EntryHist 2890u --- NO COMMENTS
eqptcapacityL2Entry5min 2891u --- NO COMMENTS
eqptcapacityL2EntryHist5min 2892u --- NO COMMENTS
eqptcapacityL2Entry15min 2893u --- NO COMMENTS
eqptcapacityL2EntryHist15min 2894u --- NO COMMENTS
eqptcapacityL2Entry1h 2895u --- NO COMMENTS
eqptcapacityL2EntryHist1h 2896u --- NO COMMENTS
eqptcapacityL2Entry1d 2897u --- NO COMMENTS
eqptcapacityL2EntryHist1d 2898u --- NO COMMENTS
eqptcapacityL2Entry1w 2899u --- NO COMMENTS
dnsRtDnsProfile 289u --- NO COMMENTS
actionRInst 28u --- NO COMMENTS
eqptcapacityL2EntryHist1w 2900u --- NO COMMENTS
eqptcapacityL2Entry1mo 2901u --- NO COMMENTS
eqptcapacityL2EntryHist1mo 2902u --- NO COMMENTS
eqptcapacityL2Entry1qtr 2903u --- NO COMMENTS
eqptcapacityL2EntryHist1qtr 2904u --- NO COMMENTS
eqptcapacityL2Entry1year 2905u --- NO COMMENTS
eqptcapacityL2EntryHist1year 2906u --- NO COMMENTS
eqptcapacityEntity 2908u --- NO COMMENTS
eqptcapacityL3Entry 2909u --- NO COMMENTS
observerTopology 290u --- NO COMMENTS
eqptcapacityL3EntryHist 2910u --- NO COMMENTS
eqptcapacityL3Entry5min 2911u --- NO COMMENTS
eqptcapacityL3EntryHist5min 2912u --- NO COMMENTS
eqptcapacityL3Entry15min 2913u --- NO COMMENTS
eqptcapacityL3EntryHist15min 2914u --- NO COMMENTS
eqptcapacityL3Entry1h 2915u --- NO COMMENTS
eqptcapacityL3EntryHist1h 2916u --- NO COMMENTS
eqptcapacityL3Entry1d 2917u --- NO COMMENTS
eqptcapacityL3EntryHist1d 2918u --- NO COMMENTS
eqptcapacityL3Entry1w 2919u --- NO COMMENTS
observerPod 291u --- NO COMMENTS
eqptcapacityL3EntryHist1w 2920u --- NO COMMENTS
eqptcapacityL3Entry1mo 2921u --- NO COMMENTS
eqptcapacityL3EntryHist1mo 2922u --- NO COMMENTS
eqptcapacityL3Entry1qtr 2923u --- NO COMMENTS
eqptcapacityL3EntryHist1qtr 2924u --- NO COMMENTS
eqptcapacityL3Entry1year 2925u --- NO COMMENTS
eqptcapacityL3EntryHist1year 2926u --- NO COMMENTS
eqptcapacityPolEntry 2928u --- NO COMMENTS
eqptcapacityPolEntryHist 2929u --- NO COMMENTS
observerNode 292u --- NO COMMENTS
eqptcapacityPolEntry5min 2930u --- NO COMMENTS
eqptcapacityPolEntryHist5min 2931u --- NO COMMENTS
eqptcapacityPolEntry15min 2932u --- NO COMMENTS
eqptcapacityPolEntryHist15min 2933u --- NO COMMENTS
eqptcapacityPolEntry1h 2934u --- NO COMMENTS
eqptcapacityPolEntryHist1h 2935u --- NO COMMENTS
eqptcapacityPolEntry1d 2936u --- NO COMMENTS
eqptcapacityPolEntryHist1d 2937u --- NO COMMENTS
eqptcapacityPolEntry1w 2938u --- NO COMMENTS
eqptcapacityPolEntryHist1w 2939u --- NO COMMENTS
polRsMonPolRef 293u --- NO COMMENTS
eqptcapacityPolEntry1mo 2940u --- NO COMMENTS
eqptcapacityPolEntryHist1mo 2941u --- NO COMMENTS
eqptcapacityPolEntry1qtr 2942u --- NO COMMENTS
eqptcapacityPolEntryHist1qtr 2943u --- NO COMMENTS
eqptcapacityPolEntry1year 2944u --- NO COMMENTS
eqptcapacityPolEntryHist1year 2945u --- NO COMMENTS
eqptcapacityMcastEntry 2947u --- NO COMMENTS
eqptcapacityMcastEntryHist 2948u --- NO COMMENTS
eqptcapacityMcastEntry5min 2949u --- NO COMMENTS
monRtMonPolRef 294u --- NO COMMENTS
eqptcapacityMcastEntryHist5min 2950u --- NO COMMENTS
eqptcapacityMcastEntry15min 2951u --- NO COMMENTS
eqptcapacityMcastEntryHist15min 2952u --- NO COMMENTS
eqptcapacityMcastEntry1h 2953u --- NO COMMENTS
eqptcapacityMcastEntryHist1h 2954u --- NO COMMENTS
eqptcapacityMcastEntry1d 2955u --- NO COMMENTS
eqptcapacityMcastEntryHist1d 2956u --- NO COMMENTS
eqptcapacityMcastEntry1w 2957u --- NO COMMENTS
eqptcapacityMcastEntryHist1w 2958u --- NO COMMENTS
eqptcapacityMcastEntry1mo 2959u --- NO COMMENTS
polRsMonPolDefRef 295u --- NO COMMENTS
eqptcapacityMcastEntryHist1mo 2960u --- NO COMMENTS
eqptcapacityMcastEntry1qtr 2961u --- NO COMMENTS
eqptcapacityMcastEntryHist1qtr 2962u --- NO COMMENTS
eqptcapacityMcastEntry1year 2963u --- NO COMMENTS
eqptcapacityMcastEntryHist1year 2964u --- NO COMMENTS
eqptdiagEntity 2966u --- NO COMMENTS
eqptdiagARule 2967u --- NO COMMENTS
eqptdiagRule 2968u --- NO COMMENTS
eqptdiagOnDRule 2969u --- NO COMMENTS
statsRtMonPolDefRef 296u --- NO COMMENTS
eqptdiagASubj 2970u --- NO COMMENTS
eqptdiagSubj 2971u --- NO COMMENTS
eqptdiagOnDSubj 2972u --- NO COMMENTS
eqptdiagRslt 2973u --- NO COMMENTS
eqptdiagPortTestStats 2974u --- NO COMMENTS
satmRemoteFcot 2975u --- NO COMMENTS
satmRemoteFcotX2 2976u --- NO COMMENTS
satmDExtCh 2977u --- NO COMMENTS
satmEntity 2978u --- NO COMMENTS
satmFabP 2979u --- NO COMMENTS
observerRsFabricNodeRef 297u --- NO COMMENTS
satmHostP 2980u --- NO COMMENTS
firmwareRunning 2981u --- NO COMMENTS
firmwareExtChRunning 2982u --- NO COMMENTS
firmwareCardRunning 2983u --- NO COMMENTS
firmwareCompRunning 2984u --- NO COMMENTS
syshistRstRec 2985u --- NO COMMENTS
syshistCardRstRec 2986u --- NO COMMENTS
syshistRemCardRstRec 2987u --- NO COMMENTS
syshistExtChCardRstRec 2988u --- NO COMMENTS
eqptPsu 2989u --- NO COMMENTS
fabricRtFabricNodeRef 298u --- NO COMMENTS
eqptPsgP 2990u --- NO COMMENTS
eqptRsPsuInstPolCons 2991u --- NO COMMENTS
psuRtPsuInstPolCons 2992u --- NO COMMENTS
eqptPort 2993u --- NO COMMENTS
eqptExtP 2994u --- NO COMMENTS
eqptIntP 2995u --- NO COMMENTS
eqptCpuP 2996u --- NO COMMENTS
eqptEobcP 2997u --- NO COMMENTS
eqptEpcP 2998u --- NO COMMENTS
eqptMgmtP 2999u --- NO COMMENTS
resCont 299u --- NO COMMENTS
taskInst 29u --- NO COMMENTS
topRoot 2u --- NO COMMENTS
eqptConsP 3000u --- NO COMMENTS
eqptIoP 3001u --- NO COMMENTS
eqptRsIoPPhysConf 3002u --- NO COMMENTS
l1RtIoPPhysConf 3003u --- NO COMMENTS
eqptFabP 3004u --- NO COMMENTS
eqptLeafP 3005u --- NO COMMENTS
eqptExtChHP 3006u --- NO COMMENTS
eqptExtChFP 3007u --- NO COMMENTS
eqptALPort 3008u --- NO COMMENTS
eqptLPort 3009u --- NO COMMENTS
resASubj 300u --- NO COMMENTS
eqptIngrPkts 3010u --- NO COMMENTS
eqptIngrPktsHist 3011u --- NO COMMENTS
eqptIngrPkts5min 3012u --- NO COMMENTS
eqptIngrPktsHist5min 3013u --- NO COMMENTS
eqptIngrPkts15min 3014u --- NO COMMENTS
eqptIngrPktsHist15min 3015u --- NO COMMENTS
eqptIngrPkts1h 3016u --- NO COMMENTS
eqptIngrPktsHist1h 3017u --- NO COMMENTS
eqptIngrPkts1d 3018u --- NO COMMENTS
eqptIngrPktsHist1d 3019u --- NO COMMENTS
resSubj 301u --- NO COMMENTS
eqptIngrPkts1w 3020u --- NO COMMENTS
eqptIngrPktsHist1w 3021u --- NO COMMENTS
eqptIngrPkts1mo 3022u --- NO COMMENTS
eqptIngrPktsHist1mo 3023u --- NO COMMENTS
eqptIngrPkts1qtr 3024u --- NO COMMENTS
eqptIngrPktsHist1qtr 3025u --- NO COMMENTS
eqptIngrPkts1year 3026u --- NO COMMENTS
eqptIngrPktsHist1year 3027u --- NO COMMENTS
eqptIngrUnkPkts 3029u --- NO COMMENTS
resUSubj 302u --- NO COMMENTS
eqptIngrUnkPktsHist 3030u --- NO COMMENTS
eqptIngrUnkPkts5min 3031u --- NO COMMENTS
eqptIngrUnkPktsHist5min 3032u --- NO COMMENTS
eqptIngrUnkPkts15min 3033u --- NO COMMENTS
eqptIngrUnkPktsHist15min 3034u --- NO COMMENTS
eqptIngrUnkPkts1h 3035u --- NO COMMENTS
eqptIngrUnkPktsHist1h 3036u --- NO COMMENTS
eqptIngrUnkPkts1d 3037u --- NO COMMENTS
eqptIngrUnkPktsHist1d 3038u --- NO COMMENTS
eqptIngrUnkPkts1w 3039u --- NO COMMENTS
resACtx 303u --- NO COMMENTS
eqptIngrUnkPktsHist1w 3040u --- NO COMMENTS
eqptIngrUnkPkts1mo 3041u --- NO COMMENTS
eqptIngrUnkPktsHist1mo 3042u --- NO COMMENTS
eqptIngrUnkPkts1qtr 3043u --- NO COMMENTS
eqptIngrUnkPktsHist1qtr 3044u --- NO COMMENTS
eqptIngrUnkPkts1year 3045u --- NO COMMENTS
eqptIngrUnkPktsHist1year 3046u --- NO COMMENTS
eqptIngrBytes 3048u --- NO COMMENTS
eqptIngrBytesHist 3049u --- NO COMMENTS
resCtx 304u --- NO COMMENTS
eqptIngrBytes5min 3050u --- NO COMMENTS
eqptIngrBytesHist5min 3051u --- NO COMMENTS
eqptIngrBytes15min 3052u --- NO COMMENTS
eqptIngrBytesHist15min 3053u --- NO COMMENTS
eqptIngrBytes1h 3054u --- NO COMMENTS
eqptIngrBytesHist1h 3055u --- NO COMMENTS
eqptIngrBytes1d 3056u --- NO COMMENTS
eqptIngrBytesHist1d 3057u --- NO COMMENTS
eqptIngrBytes1w 3058u --- NO COMMENTS
eqptIngrBytesHist1w 3059u --- NO COMMENTS
resAReqCtx 305u --- NO COMMENTS
eqptIngrBytes1mo 3060u --- NO COMMENTS
eqptIngrBytesHist1mo 3061u --- NO COMMENTS
eqptIngrBytes1qtr 3062u --- NO COMMENTS
eqptIngrBytesHist1qtr 3063u --- NO COMMENTS
eqptIngrBytes1year 3064u --- NO COMMENTS
eqptIngrBytesHist1year 3065u --- NO COMMENTS
eqptIngrUnkBytes 3067u --- NO COMMENTS
eqptIngrUnkBytesHist 3068u --- NO COMMENTS
eqptIngrUnkBytes5min 3069u --- NO COMMENTS
resReqCtx 306u --- NO COMMENTS
eqptIngrUnkBytesHist5min 3070u --- NO COMMENTS
eqptIngrUnkBytes15min 3071u --- NO COMMENTS
eqptIngrUnkBytesHist15min 3072u --- NO COMMENTS
eqptIngrUnkBytes1h 3073u --- NO COMMENTS
eqptIngrUnkBytesHist1h 3074u --- NO COMMENTS
eqptIngrUnkBytes1d 3075u --- NO COMMENTS
eqptIngrUnkBytesHist1d 3076u --- NO COMMENTS
eqptIngrUnkBytes1w 3077u --- NO COMMENTS
eqptIngrUnkBytesHist1w 3078u --- NO COMMENTS
eqptIngrUnkBytes1mo 3079u --- NO COMMENTS
resUReqCtx 307u --- NO COMMENTS
eqptIngrUnkBytesHist1mo 3080u --- NO COMMENTS
eqptIngrUnkBytes1qtr 3081u --- NO COMMENTS
eqptIngrUnkBytesHist1qtr 3082u --- NO COMMENTS
eqptIngrUnkBytes1year 3083u --- NO COMMENTS
eqptIngrUnkBytesHist1year 3084u --- NO COMMENTS
eqptIngrDropPkts 3086u --- NO COMMENTS
eqptIngrDropPktsHist 3087u --- NO COMMENTS
eqptIngrDropPkts5min 3088u --- NO COMMENTS
eqptIngrDropPktsHist5min 3089u --- NO COMMENTS
resConsumer 308u --- NO COMMENTS
eqptIngrDropPkts15min 3090u --- NO COMMENTS
eqptIngrDropPktsHist15min 3091u --- NO COMMENTS
eqptIngrDropPkts1h 3092u --- NO COMMENTS
eqptIngrDropPktsHist1h 3093u --- NO COMMENTS
eqptIngrDropPkts1d 3094u --- NO COMMENTS
eqptIngrDropPktsHist1d 3095u --- NO COMMENTS
eqptIngrDropPkts1w 3096u --- NO COMMENTS
eqptIngrDropPktsHist1w 3097u --- NO COMMENTS
eqptIngrDropPkts1mo 3098u --- NO COMMENTS
eqptIngrDropPktsHist1mo 3099u --- NO COMMENTS
sysdebugEp 309u --- NO COMMENTS
taskExec 30u --- NO COMMENTS
eqptIngrDropPkts1qtr 3100u --- NO COMMENTS
eqptIngrDropPktsHist1qtr 3101u --- NO COMMENTS
eqptIngrDropPkts1year 3102u --- NO COMMENTS
eqptIngrDropPktsHist1year 3103u --- NO COMMENTS
eqptEgrPkts 3105u --- NO COMMENTS
eqptEgrPktsHist 3106u --- NO COMMENTS
eqptEgrPkts5min 3107u --- NO COMMENTS
eqptEgrPktsHist5min 3108u --- NO COMMENTS
eqptEgrPkts15min 3109u --- NO COMMENTS
sysdebugRepository 310u --- NO COMMENTS
eqptEgrPktsHist15min 3110u --- NO COMMENTS
eqptEgrPkts1h 3111u --- NO COMMENTS
eqptEgrPktsHist1h 3112u --- NO COMMENTS
eqptEgrPkts1d 3113u --- NO COMMENTS
eqptEgrPktsHist1d 3114u --- NO COMMENTS
eqptEgrPkts1w 3115u --- NO COMMENTS
eqptEgrPktsHist1w 3116u --- NO COMMENTS
eqptEgrPkts1mo 3117u --- NO COMMENTS
eqptEgrPktsHist1mo 3118u --- NO COMMENTS
eqptEgrPkts1qtr 3119u --- NO COMMENTS
sysdebugCoreFileRepository 311u --- NO COMMENTS
eqptEgrPktsHist1qtr 3120u --- NO COMMENTS
eqptEgrPkts1year 3121u --- NO COMMENTS
eqptEgrPktsHist1year 3122u --- NO COMMENTS
eqptEgrBytes 3124u --- NO COMMENTS
eqptEgrBytesHist 3125u --- NO COMMENTS
eqptEgrBytes5min 3126u --- NO COMMENTS
eqptEgrBytesHist5min 3127u --- NO COMMENTS
eqptEgrBytes15min 3128u --- NO COMMENTS
eqptEgrBytesHist15min 3129u --- NO COMMENTS
eqptEgrBytes1h 3130u --- NO COMMENTS
eqptEgrBytesHist1h 3131u --- NO COMMENTS
eqptEgrBytes1d 3132u --- NO COMMENTS
eqptEgrBytesHist1d 3133u --- NO COMMENTS
eqptEgrBytes1w 3134u --- NO COMMENTS
eqptEgrBytesHist1w 3135u --- NO COMMENTS
eqptEgrBytes1mo 3136u --- NO COMMENTS
eqptEgrBytesHist1mo 3137u --- NO COMMENTS
eqptEgrBytes1qtr 3138u --- NO COMMENTS
eqptEgrBytesHist1qtr 3139u --- NO COMMENTS
eqptEgrBytes1year 3140u --- NO COMMENTS
eqptEgrBytesHist1year 3141u --- NO COMMENTS
eqptEgrDropPkts 3143u --- NO COMMENTS
eqptEgrDropPktsHist 3144u --- NO COMMENTS
eqptEgrDropPkts5min 3145u --- NO COMMENTS
eqptEgrDropPktsHist5min 3146u --- NO COMMENTS
eqptEgrDropPkts15min 3147u --- NO COMMENTS
eqptEgrDropPktsHist15min 3148u --- NO COMMENTS
eqptEgrDropPkts1h 3149u --- NO COMMENTS
eqptEgrDropPktsHist1h 3150u --- NO COMMENTS
eqptEgrDropPkts1d 3151u --- NO COMMENTS
eqptEgrDropPktsHist1d 3152u --- NO COMMENTS
eqptEgrDropPkts1w 3153u --- NO COMMENTS
eqptEgrDropPktsHist1w 3154u --- NO COMMENTS
eqptEgrDropPkts1mo 3155u --- NO COMMENTS
eqptEgrDropPktsHist1mo 3156u --- NO COMMENTS
eqptEgrDropPkts1qtr 3157u --- NO COMMENTS
eqptEgrDropPktsHist1qtr 3158u --- NO COMMENTS
eqptEgrDropPkts1year 3159u --- NO COMMENTS
eqptEgrDropPktsHist1year 3160u --- NO COMMENTS
eqptIngrTotal 3162u --- NO COMMENTS
eqptIngrTotalHist 3163u --- NO COMMENTS
eqptIngrTotal5min 3164u --- NO COMMENTS
eqptIngrTotalHist5min 3165u --- NO COMMENTS
eqptIngrTotal15min 3166u --- NO COMMENTS
eqptIngrTotalHist15min 3167u --- NO COMMENTS
eqptIngrTotal1h 3168u --- NO COMMENTS
eqptIngrTotalHist1h 3169u --- NO COMMENTS
sysdebugFile 316u --- NO COMMENTS
eqptIngrTotal1d 3170u --- NO COMMENTS
eqptIngrTotalHist1d 3171u --- NO COMMENTS
eqptIngrTotal1w 3172u --- NO COMMENTS
eqptIngrTotalHist1w 3173u --- NO COMMENTS
eqptIngrTotal1mo 3174u --- NO COMMENTS
eqptIngrTotalHist1mo 3175u --- NO COMMENTS
eqptIngrTotal1qtr 3176u --- NO COMMENTS
eqptIngrTotalHist1qtr 3177u --- NO COMMENTS
eqptIngrTotal1year 3178u --- NO COMMENTS
eqptIngrTotalHist1year 3179u --- NO COMMENTS
sysdebugCore 317u --- NO COMMENTS
eqptEgrTotal 3181u --- NO COMMENTS
eqptEgrTotalHist 3182u --- NO COMMENTS
eqptEgrTotal5min 3183u --- NO COMMENTS
eqptEgrTotalHist5min 3184u --- NO COMMENTS
eqptEgrTotal15min 3185u --- NO COMMENTS
eqptEgrTotalHist15min 3186u --- NO COMMENTS
eqptEgrTotal1h 3187u --- NO COMMENTS
eqptEgrTotalHist1h 3188u --- NO COMMENTS
eqptEgrTotal1d 3189u --- NO COMMENTS
sysdebugTechSupFileRepository 318u --- NO COMMENTS
eqptEgrTotalHist1d 3190u --- NO COMMENTS
eqptEgrTotal1w 3191u --- NO COMMENTS
eqptEgrTotalHist1w 3192u --- NO COMMENTS
eqptEgrTotal1mo 3193u --- NO COMMENTS
eqptEgrTotalHist1mo 3194u --- NO COMMENTS
eqptEgrTotal1qtr 3195u --- NO COMMENTS
eqptEgrTotalHist1qtr 3196u --- NO COMMENTS
eqptEgrTotal1year 3197u --- NO COMMENTS
eqptEgrTotalHist1year 3198u --- NO COMMENTS
sysdebugTechSupport 319u --- NO COMMENTS
taskRslt 31u --- NO COMMENTS
eqptCard 3200u --- NO COMMENTS
eqptRsMonPolModulePolCons 3201u --- NO COMMENTS
monRtMonPolModulePolCons 3202u --- NO COMMENTS
eqptSupC 3203u --- NO COMMENTS
eqptLC 3204u --- NO COMMENTS
eqptFC 3205u --- NO COMMENTS
eqptSysC 3206u --- NO COMMENTS
eqptExtChCard 3207u --- NO COMMENTS
eqptObfl 3208u --- NO COMMENTS
sysdebugTechSupportCmdOpt 320u --- NO COMMENTS
sysdebugLogControlEp 321u --- NO COMMENTS
eqptMem 3228u --- NO COMMENTS
eqptDimm 3229u --- NO COMMENTS
sysdebugLogControlDomain 322u --- NO COMMENTS
eqptFlash 3230u --- NO COMMENTS
eqptFpga 3231u --- NO COMMENTS
eqptConsoleP 3232u --- NO COMMENTS
eqptEjPol 3233u --- NO COMMENTS
eqptEjec 3234u --- NO COMMENTS
eqptSpBlkHdr 3235u --- NO COMMENTS
eqptSpCmnBlk 3236u --- NO COMMENTS
eqptSpPd 3237u --- NO COMMENTS
eqptSpSd 3238u --- NO COMMENTS
eqptBpSpWWN 3239u --- NO COMMENTS
sysdebugLogControlModule 323u --- NO COMMENTS
eqptBpSpLic 3240u --- NO COMMENTS
eqptBpSpSSN 3241u --- NO COMMENTS
eqptSpromFanBlk 3242u --- NO COMMENTS
eqptSpromFanSN 3243u --- NO COMMENTS
eqptSpromPsuBlk 3244u --- NO COMMENTS
eqptSpromBPBlk 3245u --- NO COMMENTS
eqptSpromSupBlk 3246u --- NO COMMENTS
eqptSpromLcBlk 3247u --- NO COMMENTS
eqptSpSensorBlk 3248u --- NO COMMENTS
eqptSprom 3249u --- NO COMMENTS
sysdebugLogControlDestinationFile 324u --- NO COMMENTS
eqptSpromFan 3250u --- NO COMMENTS
eqptSpromPsu 3251u --- NO COMMENTS
eqptSpromBP 3252u --- NO COMMENTS
eqptSpromSup 3253u --- NO COMMENTS
eqptSpromLc 3254u --- NO COMMENTS
eqptSensor 3255u --- NO COMMENTS
eqptTemp 3256u --- NO COMMENTS
eqptTempHist 3257u --- NO COMMENTS
eqptTemp5min 3258u --- NO COMMENTS
eqptTempHist5min 3259u --- NO COMMENTS
sysdebugLogControlDestinationSyslog 325u --- NO COMMENTS
eqptTemp15min 3260u --- NO COMMENTS
eqptTempHist15min 3261u --- NO COMMENTS
eqptTemp1h 3262u --- NO COMMENTS
eqptTempHist1h 3263u --- NO COMMENTS
eqptTemp1d 3264u --- NO COMMENTS
eqptTempHist1d 3265u --- NO COMMENTS
eqptTemp1w 3266u --- NO COMMENTS
eqptTempHist1w 3267u --- NO COMMENTS
eqptTemp1mo 3268u --- NO COMMENTS
eqptTempHist1mo 3269u --- NO COMMENTS
eqptTemp1qtr 3270u --- NO COMMENTS
eqptTempHist1qtr 3271u --- NO COMMENTS
eqptTemp1year 3272u --- NO COMMENTS
eqptTempHist1year 3273u --- NO COMMENTS
eqptComp 3275u --- NO COMMENTS
eqptFru 3276u --- NO COMMENTS
eqptSilicon 3277u --- NO COMMENTS
eqptFt 3278u --- NO COMMENTS
eqptFan 3279u --- NO COMMENTS
eqptFruPower 3280u --- NO COMMENTS
eqptFruPowerHist 3281u --- NO COMMENTS
eqptFruPower5min 3282u --- NO COMMENTS
eqptFruPowerHist5min 3283u --- NO COMMENTS
eqptFruPower15min 3284u --- NO COMMENTS
eqptFruPowerHist15min 3285u --- NO COMMENTS
eqptFruPower1h 3286u --- NO COMMENTS
eqptFruPowerHist1h 3287u --- NO COMMENTS
eqptFruPower1d 3288u --- NO COMMENTS
eqptFruPowerHist1d 3289u --- NO COMMENTS
eqptFruPower1w 3290u --- NO COMMENTS
eqptFruPowerHist1w 3291u --- NO COMMENTS
eqptFruPower1mo 3292u --- NO COMMENTS
eqptFruPowerHist1mo 3293u --- NO COMMENTS
eqptFruPower1qtr 3294u --- NO COMMENTS
eqptFruPowerHist1qtr 3295u --- NO COMMENTS
eqptFruPower1year 3296u --- NO COMMENTS
eqptFruPowerHist1year 3297u --- NO COMMENTS
eqptPsPower 3299u --- NO COMMENTS
sysdebugLogBehavior 329u --- NO COMMENTS
fsmInst 32u --- NO COMMENTS
eqptPsPowerHist 3300u --- NO COMMENTS
eqptPsPower5min 3301u --- NO COMMENTS
eqptPsPowerHist5min 3302u --- NO COMMENTS
eqptPsPower15min 3303u --- NO COMMENTS
eqptPsPowerHist15min 3304u --- NO COMMENTS
eqptPsPower1h 3305u --- NO COMMENTS
eqptPsPowerHist1h 3306u --- NO COMMENTS
eqptPsPower1d 3307u --- NO COMMENTS
eqptPsPowerHist1d 3308u --- NO COMMENTS
eqptPsPower1w 3309u --- NO COMMENTS
sysdebugBackupBehavior 330u --- NO COMMENTS
eqptPsPowerHist1w 3310u --- NO COMMENTS
eqptPsPower1mo 3311u --- NO COMMENTS
eqptPsPowerHist1mo 3312u --- NO COMMENTS
eqptPsPower1qtr 3313u --- NO COMMENTS
eqptPsPowerHist1qtr 3314u --- NO COMMENTS
eqptPsPower1year 3315u --- NO COMMENTS
eqptPsPowerHist1year 3316u --- NO COMMENTS
eqptFanStats 3318u --- NO COMMENTS
eqptFanStatsHist 3319u --- NO COMMENTS
statsExportP 331u --- NO COMMENTS
eqptFanStats5min 3320u --- NO COMMENTS
eqptFanStatsHist5min 3321u --- NO COMMENTS
eqptFanStats15min 3322u --- NO COMMENTS
eqptFanStatsHist15min 3323u --- NO COMMENTS
eqptFanStats1h 3324u --- NO COMMENTS
eqptFanStatsHist1h 3325u --- NO COMMENTS
eqptFanStats1d 3326u --- NO COMMENTS
eqptFanStatsHist1d 3327u --- NO COMMENTS
eqptFanStats1w 3328u --- NO COMMENTS
eqptFanStatsHist1w 3329u --- NO COMMENTS
statsDestP 332u --- NO COMMENTS
eqptFanStats1mo 3330u --- NO COMMENTS
eqptFanStatsHist1mo 3331u --- NO COMMENTS
eqptFanStats1qtr 3332u --- NO COMMENTS
eqptFanStatsHist1qtr 3333u --- NO COMMENTS
eqptFanStats1year 3334u --- NO COMMENTS
eqptFanStatsHist1year 3335u --- NO COMMENTS
eqptCh 3337u --- NO COMMENTS
eqptExtCh 3338u --- NO COMMENTS
eqptSlot 3339u --- NO COMMENTS
statsExportStatusCont 333u --- NO COMMENTS
eqptSupCSlot 3340u --- NO COMMENTS
eqptLCSlot 3341u --- NO COMMENTS
eqptFCSlot 3342u --- NO COMMENTS
eqptSysCSlot 3343u --- NO COMMENTS
eqptExtChCardSlot 3344u --- NO COMMENTS
eqptPsuSlot 3345u --- NO COMMENTS
eqptFtSlot 3346u --- NO COMMENTS
eqptSlotP 3347u --- NO COMMENTS
eqptACPU 3348u --- NO COMMENTS
eqptCPU 3349u --- NO COMMENTS
statsAExportJob 334u --- NO COMMENTS
eqptExtChCPU 3350u --- NO COMMENTS
eqptACore 3351u --- NO COMMENTS
eqptCore 3352u --- NO COMMENTS
eqptLed 3353u --- NO COMMENTS
eqptIndLed 3354u --- NO COMMENTS
eqptALocLed 3355u --- NO COMMENTS
eqptLocLed 3356u --- NO COMMENTS
eqptExtChLocLed 3357u --- NO COMMENTS
eqptItem 3358u --- NO COMMENTS
eqptEntity 3359u --- NO COMMENTS
statsExportJob 335u --- NO COMMENTS
eqptCont 3360u --- NO COMMENTS
eqptAsic 3361u --- NO COMMENTS
leqptLooseNode 3362u --- NO COMMENTS
leqptRsLsNodeToIf 3363u --- NO COMMENTS
l1RtLsNodeToIf 3364u --- NO COMMENTS
leqptRsLsAttLink 3365u --- NO COMMENTS
fabricRtLsAttLink 3366u --- NO COMMENTS
rtpfxRule 3367u --- NO COMMENTS
rtpfxEntry 3368u --- NO COMMENTS
rtfltRule 3369u --- NO COMMENTS
statsShardExportSubJob 336u --- NO COMMENTS
rtfltEntry 3370u --- NO COMMENTS
rtfltItem 3371u --- NO COMMENTS
regressIf 3372u --- NO COMMENTS
rtregcomRule 3373u --- NO COMMENTS
rtregcomEntry 3374u --- NO COMMENTS
rtregcomItem 3375u --- NO COMMENTS
rtsumRtSum 3376u --- NO COMMENTS
l2BD 3377u --- NO COMMENTS
statsSubj 337u --- NO COMMENTS
l2RsExtBD 3380u --- NO COMMENTS
fvRtExtBD 3381u --- NO COMMENTS
l2EpRetPol 3382u --- NO COMMENTS
l2ProtEntity 3383u --- NO COMMENTS
l2ProtInst 3384u --- NO COMMENTS
l2ProtDom 3385u --- NO COMMENTS
l2ProtIf 3386u --- NO COMMENTS
l2RsEthIf 3387u --- NO COMMENTS
l1RtEthIf 3388u --- NO COMMENTS
l2ProtAdjEp 3389u --- NO COMMENTS
statsMonPolDefCont 338u --- NO COMMENTS
vlanCktEp 3390u --- NO COMMENTS
vlanRsVlanEppAtt 3391u --- NO COMMENTS
fvRtVlanEppAtt 3392u --- NO COMMENTS
vxlanCktEp 3393u --- NO COMMENTS
vxlanRsVxlanEppAtt 3394u --- NO COMMENTS
fvRtVxlanEppAtt 3395u --- NO COMMENTS
l2If 3396u --- NO COMMENTS
l2InbandIf 3397u --- NO COMMENTS
l2RsInbandConf 3398u --- NO COMMENTS
l1RtInbandConf 3399u --- NO COMMENTS
mockMockRoot 339u --- NO COMMENTS
namingNamedObject 33u --- NO COMMENTS
l2ExtIf 3400u --- NO COMMENTS
l2RsExtConf 3401u --- NO COMMENTS
l1RtExtConf 3402u --- NO COMMENTS
l2BrIf 3403u --- NO COMMENTS
l2RsBrConf 3404u --- NO COMMENTS
l1RtBrConf 3405u --- NO COMMENTS
l2DomMbrIf 3406u --- NO COMMENTS
l2capRule 3407u --- NO COMMENTS
l2capProv 3408u --- NO COMMENTS
l2MacEp 3409u --- NO COMMENTS
mockMockSession 340u --- NO COMMENTS
l2LPort 3410u --- NO COMMENTS
l2Dom 3411u --- NO COMMENTS
l2RsPathDomAtt 3412u --- NO COMMENTS
nwRtPathDomAtt 3413u --- NO COMMENTS
l2EncapUni 3418u --- NO COMMENTS
l2EncapRef 3419u --- NO COMMENTS
mockStats 341u --- NO COMMENTS
vlanmgrEntity 3420u --- NO COMMENTS
vlanmgrInst 3421u --- NO COMMENTS
l2CktEp 3422u --- NO COMMENTS
l2RsDscpRuleAtt 3423u --- NO COMMENTS
qospRtDscpRuleAtt 3424u --- NO COMMENTS
l2RsDot1pRuleAtt 3425u --- NO COMMENTS
qospRtDot1pRuleAtt 3426u --- NO COMMENTS
l2Cons 3427u --- NO COMMENTS
vpcIf 3428u --- NO COMMENTS
vpcRsVpcConf 3429u --- NO COMMENTS
mockCounter 342u --- NO COMMENTS
pcRtVpcConf 3430u --- NO COMMENTS
vpcEntity 3431u --- NO COMMENTS
vpcInst 3432u --- NO COMMENTS
vpcDom 3433u --- NO COMMENTS
vpcRsVpcInstPolCons 3434u --- NO COMMENTS
vpcRtVpcInstPolCons 3435u --- NO COMMENTS
vpcKeepalive 3436u --- NO COMMENTS
vpcAppParams 3437u --- NO COMMENTS
vpcAppParamInfo 3438u --- NO COMMENTS
l2IngrPkts 3439u --- NO COMMENTS
maintLocalInstall 343u --- NO COMMENTS
l2IngrPktsHist 3440u --- NO COMMENTS
l2IngrPktsPart 3441u --- NO COMMENTS
l2IngrPktsPartHist 3442u --- NO COMMENTS
l2IngrPktsAg 3443u --- NO COMMENTS
l2IngrPktsAgHist 3444u --- NO COMMENTS
l2IngrPkts5min 3445u --- NO COMMENTS
l2IngrPktsHist5min 3446u --- NO COMMENTS
l2IngrPktsPart5min 3447u --- NO COMMENTS
l2IngrPktsPartHist5min 3448u --- NO COMMENTS
l2IngrPktsAg5min 3449u --- NO COMMENTS
firmwareRepoP 344u --- NO COMMENTS
l2IngrPktsAgHist5min 3450u --- NO COMMENTS
l2IngrPkts15min 3451u --- NO COMMENTS
l2IngrPktsHist15min 3452u --- NO COMMENTS
l2IngrPktsPart15min 3453u --- NO COMMENTS
l2IngrPktsPartHist15min 3454u --- NO COMMENTS
l2IngrPktsAg15min 3455u --- NO COMMENTS
l2IngrPktsAgHist15min 3456u --- NO COMMENTS
l2IngrPkts1h 3457u --- NO COMMENTS
l2IngrPktsHist1h 3458u --- NO COMMENTS
l2IngrPktsPart1h 3459u --- NO COMMENTS
firmwareSource 345u --- NO COMMENTS
l2IngrPktsPartHist1h 3460u --- NO COMMENTS
l2IngrPktsAg1h 3461u --- NO COMMENTS
l2IngrPktsAgHist1h 3462u --- NO COMMENTS
l2IngrPkts1d 3463u --- NO COMMENTS
l2IngrPktsHist1d 3464u --- NO COMMENTS
l2IngrPktsPart1d 3465u --- NO COMMENTS
l2IngrPktsPartHist1d 3466u --- NO COMMENTS
l2IngrPktsAg1d 3467u --- NO COMMENTS
l2IngrPktsAgHist1d 3468u --- NO COMMENTS
l2IngrPkts1w 3469u --- NO COMMENTS
firmwareDownload 346u --- NO COMMENTS
l2IngrPktsHist1w 3470u --- NO COMMENTS
l2IngrPktsPart1w 3471u --- NO COMMENTS
l2IngrPktsPartHist1w 3472u --- NO COMMENTS
l2IngrPktsAg1w 3473u --- NO COMMENTS
l2IngrPktsAgHist1w 3474u --- NO COMMENTS
l2IngrPkts1mo 3475u --- NO COMMENTS
l2IngrPktsHist1mo 3476u --- NO COMMENTS
l2IngrPktsPart1mo 3477u --- NO COMMENTS
l2IngrPktsPartHist1mo 3478u --- NO COMMENTS
l2IngrPktsAg1mo 3479u --- NO COMMENTS
firmwareCcoSource 347u --- NO COMMENTS
l2IngrPktsAgHist1mo 3480u --- NO COMMENTS
l2IngrPkts1qtr 3481u --- NO COMMENTS
l2IngrPktsHist1qtr 3482u --- NO COMMENTS
l2IngrPktsPart1qtr 3483u --- NO COMMENTS
l2IngrPktsPartHist1qtr 3484u --- NO COMMENTS
l2IngrPktsAg1qtr 3485u --- NO COMMENTS
l2IngrPktsAgHist1qtr 3486u --- NO COMMENTS
l2IngrPkts1year 3487u --- NO COMMENTS
l2IngrPktsHist1year 3488u --- NO COMMENTS
l2IngrPktsPart1year 3489u --- NO COMMENTS
firmwareOSource 348u --- NO COMMENTS
l2IngrPktsPartHist1year 3490u --- NO COMMENTS
l2IngrPktsAg1year 3491u --- NO COMMENTS
l2IngrPktsAgHist1year 3492u --- NO COMMENTS
l2IngrBytes 3494u --- NO COMMENTS
l2IngrBytesHist 3495u --- NO COMMENTS
l2IngrBytesPart 3496u --- NO COMMENTS
l2IngrBytesPartHist 3497u --- NO COMMENTS
l2IngrBytesAg 3498u --- NO COMMENTS
l2IngrBytesAgHist 3499u --- NO COMMENTS
firmwareInternalSource 349u --- NO COMMENTS
namingNamedIdentifiedObject 34u --- NO COMMENTS
l2IngrBytes5min 3500u --- NO COMMENTS
l2IngrBytesHist5min 3501u --- NO COMMENTS
l2IngrBytesPart5min 3502u --- NO COMMENTS
l2IngrBytesPartHist5min 3503u --- NO COMMENTS
l2IngrBytesAg5min 3504u --- NO COMMENTS
l2IngrBytesAgHist5min 3505u --- NO COMMENTS
l2IngrBytes15min 3506u --- NO COMMENTS
l2IngrBytesHist15min 3507u --- NO COMMENTS
l2IngrBytesPart15min 3508u --- NO COMMENTS
l2IngrBytesPartHist15min 3509u --- NO COMMENTS
firmwareRepo 350u --- NO COMMENTS
l2IngrBytesAg15min 3510u --- NO COMMENTS
l2IngrBytesAgHist15min 3511u --- NO COMMENTS
l2IngrBytes1h 3512u --- NO COMMENTS
l2IngrBytesHist1h 3513u --- NO COMMENTS
l2IngrBytesPart1h 3514u --- NO COMMENTS
l2IngrBytesPartHist1h 3515u --- NO COMMENTS
l2IngrBytesAg1h 3516u --- NO COMMENTS
l2IngrBytesAgHist1h 3517u --- NO COMMENTS
l2IngrBytes1d 3518u --- NO COMMENTS
l2IngrBytesHist1d 3519u --- NO COMMENTS
firmwareFirmware 351u --- NO COMMENTS
l2IngrBytesPart1d 3520u --- NO COMMENTS
l2IngrBytesPartHist1d 3521u --- NO COMMENTS
l2IngrBytesAg1d 3522u --- NO COMMENTS
l2IngrBytesAgHist1d 3523u --- NO COMMENTS
l2IngrBytes1w 3524u --- NO COMMENTS
l2IngrBytesHist1w 3525u --- NO COMMENTS
l2IngrBytesPart1w 3526u --- NO COMMENTS
l2IngrBytesPartHist1w 3527u --- NO COMMENTS
l2IngrBytesAg1w 3528u --- NO COMMENTS
l2IngrBytesAgHist1w 3529u --- NO COMMENTS
firmwareFwLocal 352u --- NO COMMENTS
l2IngrBytes1mo 3530u --- NO COMMENTS
l2IngrBytesHist1mo 3531u --- NO COMMENTS
l2IngrBytesPart1mo 3532u --- NO COMMENTS
l2IngrBytesPartHist1mo 3533u --- NO COMMENTS
l2IngrBytesAg1mo 3534u --- NO COMMENTS
l2IngrBytesAgHist1mo 3535u --- NO COMMENTS
l2IngrBytes1qtr 3536u --- NO COMMENTS
l2IngrBytesHist1qtr 3537u --- NO COMMENTS
l2IngrBytesPart1qtr 3538u --- NO COMMENTS
l2IngrBytesPartHist1qtr 3539u --- NO COMMENTS
firmwareFwGrp 353u --- NO COMMENTS
l2IngrBytesAg1qtr 3540u --- NO COMMENTS
l2IngrBytesAgHist1qtr 3541u --- NO COMMENTS
l2IngrBytes1year 3542u --- NO COMMENTS
l2IngrBytesHist1year 3543u --- NO COMMENTS
l2IngrBytesPart1year 3544u --- NO COMMENTS
l2IngrBytesPartHist1year 3545u --- NO COMMENTS
l2IngrBytesAg1year 3546u --- NO COMMENTS
l2IngrBytesAgHist1year 3547u --- NO COMMENTS
rpmEntity 3549u --- NO COMMENTS
firmwareRsFwgrpp 354u --- NO COMMENTS
aibAdj 3550u --- NO COMMENTS
aibAdjOwner 3551u --- NO COMMENTS
aibEntity 3552u --- NO COMMENTS
aibDom 3553u --- NO COMMENTS
aibDb 3554u --- NO COMMENTS
nwAdjEp 3555u --- NO COMMENTS
nwProtAdjEp 3556u --- NO COMMENTS
nwVdc 3557u --- NO COMMENTS
nwCpEntity 3558u --- NO COMMENTS
nwProtEntity 3559u --- NO COMMENTS
firmwareRtFwgrpp 355u --- NO COMMENTS
nwIf 3560u --- NO COMMENTS
nwLogicalIf 3561u --- NO COMMENTS
nwProtIf 3562u --- NO COMMENTS
nwConnGrp 3563u --- NO COMMENTS
nwItem 3564u --- NO COMMENTS
nwConn 3565u --- NO COMMENTS
nwEp 3566u --- NO COMMENTS
nwConnEp 3567u --- NO COMMENTS
nwGEp 3568u --- NO COMMENTS
nwFwDom 3569u --- NO COMMENTS
firmwareAFwStatusCont 356u --- NO COMMENTS
nwCpDom 3570u --- NO COMMENTS
nwProtDom 3571u --- NO COMMENTS
nwCpTopo 3572u --- NO COMMENTS
nwProtTopo 3573u --- NO COMMENTS
nwDb 3574u --- NO COMMENTS
nwProtDb 3575u --- NO COMMENTS
nwDbRec 3576u --- NO COMMENTS
nwProtDbRec 3577u --- NO COMMENTS
nwPathEp 3578u --- NO COMMENTS
nwRsPathToIf 3579u --- NO COMMENTS
firmwareFwStatusCont 357u --- NO COMMENTS
nwRtPathToIf 3580u --- NO COMMENTS
nwTree 3581u --- NO COMMENTS
nwCpInst 3582u --- NO COMMENTS
nwProtInst 3583u --- NO COMMENTS
nwProtNode 3584u --- NO COMMENTS
nwCpSt 3585u --- NO COMMENTS
nwFltRule 3586u --- NO COMMENTS
nwFltEntry 3587u --- NO COMMENTS
rtextcomRule 3588u --- NO COMMENTS
rtextcomEntry 3589u --- NO COMMENTS
firmwareCtrlrFwStatusCont 358u --- NO COMMENTS
rtextcomItem 3590u --- NO COMMENTS
ipv6Addr 3591u --- NO COMMENTS
ipv6Dom 3592u --- NO COMMENTS
ipv6If 3593u --- NO COMMENTS
ipv6Route 3594u --- NO COMMENTS
ipv6Nexthop 3595u --- NO COMMENTS
ipv6Entity 3596u --- NO COMMENTS
ipv6Inst 3597u --- NO COMMENTS
sysmgrEntity 3598u --- NO COMMENTS
sysmgrSysSt 3599u --- NO COMMENTS
firmwareCatFwStatusCont 359u --- NO COMMENTS
conditionSubj 35u --- NO COMMENTS
sysmgrSupSt 3600u --- NO COMMENTS
sysmgrFwSt 3601u --- NO COMMENTS
fmcastGrp 3602u --- NO COMMENTS
fmcastTree 3603u --- NO COMMENTS
rtleakDefRtLeakP 3604u --- NO COMMENTS
rtleakIntraLeakP 3605u --- NO COMMENTS
rtleakLeakP 3606u --- NO COMMENTS
rtleakLeakCtrlP 3607u --- NO COMMENTS
rtleakInterLeakP 3608u --- NO COMMENTS
l1ProtEntity 3609u --- NO COMMENTS
firmwareARunning 360u --- NO COMMENTS
l1ProtInst 3610u --- NO COMMENTS
l1ProtIf 3611u --- NO COMMENTS
l1ProtAdjEp 3612u --- NO COMMENTS
l1If 3613u --- NO COMMENTS
l1EthIf 3614u --- NO COMMENTS
l1RsHIfPolCons 3615u --- NO COMMENTS
fabricRtHIfPolCons 3616u --- NO COMMENTS
l1RsCdpIfPolCons 3617u --- NO COMMENTS
cdpRtCdpIfPolCons 3618u --- NO COMMENTS
l1RsLacpIfPolCons 3619u --- NO COMMENTS
firmwareCtrlrRunning 361u --- NO COMMENTS
lacpRtLacpIfPolCons 3620u --- NO COMMENTS
l1RsLldpIfPolCons 3621u --- NO COMMENTS
lldpRtLldpIfPolCons 3622u --- NO COMMENTS
l1RsMonPolIfPolCons 3623u --- NO COMMENTS
monRtMonPolIfPolCons 3624u --- NO COMMENTS
l1RsStpIfPolCons 3625u --- NO COMMENTS
stpRtStpIfPolCons 3626u --- NO COMMENTS
l1PhysIf 3627u --- NO COMMENTS
l1EeeP 3628u --- NO COMMENTS
l1LoadP 3629u --- NO COMMENTS
firmwareAFwP 362u --- NO COMMENTS
l1capProv 3630u --- NO COMMENTS
l1capRule 3631u --- NO COMMENTS
mgmtMgmtIf 3633u --- NO COMMENTS
ethpmEntity 3634u --- NO COMMENTS
ethpmInst 3635u --- NO COMMENTS
ethpmInstRuntime 3636u --- NO COMMENTS
ethpmErrDisRecover 3637u --- NO COMMENTS
ethpmVlan 3638u --- NO COMMENTS
ethpmModule 3639u --- NO COMMENTS
firmwareFwP 363u --- NO COMMENTS
ethpmIf 3640u --- NO COMMENTS
ethpmPhysIf 3641u --- NO COMMENTS
ethpmAggrIf 3642u --- NO COMMENTS
ethpmEncRtdIf 3643u --- NO COMMENTS
ethpmLbRtdIf 3644u --- NO COMMENTS
ethpmPortCap 3645u --- NO COMMENTS
ethpmFcotBase 3646u --- NO COMMENTS
ethpmAFcot 3647u --- NO COMMENTS
ethpmFcot 3648u --- NO COMMENTS
ethpmAFcotX2 3649u --- NO COMMENTS
firmwareCatFwP 364u --- NO COMMENTS
ethpmFcotX2 3650u --- NO COMMENTS
imMgmtIf 3651u --- NO COMMENTS
imPhysIf 3652u --- NO COMMENTS
imEntity 3653u --- NO COMMENTS
imInst 3654u --- NO COMMENTS
imCapability 3655u --- NO COMMENTS
imModule 3656u --- NO COMMENTS
imPortInfo 3657u --- NO COMMENTS
pcAggrMbrIf 3658u --- NO COMMENTS
pcAggrIf 3659u --- NO COMMENTS
firmwareCtrlrFwP 365u --- NO COMMENTS
pcRsMbrIfs 3660u --- NO COMMENTS
l1RtMbrIfs 3661u --- NO COMMENTS
pcRsLacpPolCons 3666u --- NO COMMENTS
lacpRtLacpPolCons 3667u --- NO COMMENTS
pcEntity 3668u --- NO COMMENTS
pcInst 3669u --- NO COMMENTS
maintAMaintP 366u --- NO COMMENTS
testRule 3670u --- NO COMMENTS
testSubj 3671u --- NO COMMENTS
testRslt 3672u --- NO COMMENTS
sysmgrpDef 3673u --- NO COMMENTS
sysmgrpCores 3674u --- NO COMMENTS
tunnelIngrTep 3675u --- NO COMMENTS
tunnelEgrTep 3676u --- NO COMMENTS
tunnelIf 3677u --- NO COMMENTS
tunnelRsTunnelMbrIfs 3678u --- NO COMMENTS
l1RtTunnelMbrIfs 3679u --- NO COMMENTS
maintMaintP 367u --- NO COMMENTS
tunnelRsTunnelToLooseNode 3680u --- NO COMMENTS
leqptRtTunnelToLooseNode 3681u --- NO COMMENTS
tunnelEp 3682u --- NO COMMENTS
tunnelDEp 3683u --- NO COMMENTS
tunnelPortIf 3684u --- NO COMMENTS
tunnelBank 3685u --- NO COMMENTS
rtmapMatch 3686u --- NO COMMENTS
rtmapMatchComm 3687u --- NO COMMENTS
rtmapMatchRegComm 3688u --- NO COMMENTS
rtmapRsRegCommAtt 3689u --- NO COMMENTS
maintMaintPOnD 368u --- NO COMMENTS
rtregcomRtRegCommAtt 3690u --- NO COMMENTS
rtmapMatchExtComm 3691u --- NO COMMENTS
rtmapRsExtCommAtt 3692u --- NO COMMENTS
rtextcomRtExtCommAtt 3693u --- NO COMMENTS
rtmapMatchRtDst 3694u --- NO COMMENTS
rtmapRsRtDstAtt 3695u --- NO COMMENTS
rtpfxRtRtDstAtt 3696u --- NO COMMENTS
rtmapMatchRtNh 3697u --- NO COMMENTS
rtmapRsRtNhAtt 3698u --- NO COMMENTS
rtpfxRtRtNhAtt 3699u --- NO COMMENTS
maintRsFwinstlsrc 369u --- NO COMMENTS
conditionInfo 36u --- NO COMMENTS
rtmapMatchRtSrc 3700u --- NO COMMENTS
rtmapRsRtSrcAtt 3701u --- NO COMMENTS
rtpfxRtRtSrcAtt 3702u --- NO COMMENTS
rtmapMatchRtType 3703u --- NO COMMENTS
rtmapMatchRtTag 3704u --- NO COMMENTS
rtmapMatchRtPervasive 3705u --- NO COMMENTS
rtmapRule 3706u --- NO COMMENTS
rtmapEntry 3707u --- NO COMMENTS
rtmapSet 3708u --- NO COMMENTS
rtmapSetComm 3709u --- NO COMMENTS
topRtFwinstlsrc 370u --- NO COMMENTS
rtmapSetRegComm 3710u --- NO COMMENTS
rtmapSetExtComm 3711u --- NO COMMENTS
rtmapSetRttComm 3712u --- NO COMMENTS
rtmapSetCommItem 3713u --- NO COMMENTS
rtmapSetRtTag 3714u --- NO COMMENTS
rtmapSetWeight 3715u --- NO COMMENTS
rtmapSetPref 3716u --- NO COMMENTS
rtmapSetMetric 3717u --- NO COMMENTS
rtmapSetOspfNssa 3718u --- NO COMMENTS
rtmapSetOspfFwdAddr 3719u --- NO COMMENTS
maintRsPolScheduler 371u --- NO COMMENTS
rtmapSetNh 3720u --- NO COMMENTS
rmonIfIn 3721u --- NO COMMENTS
rmonIfOut 3722u --- NO COMMENTS
rmonIpIn 3723u --- NO COMMENTS
rmonDot1d 3724u --- NO COMMENTS
rmonEtherStats 3725u --- NO COMMENTS
rmonDot3Stats 3726u --- NO COMMENTS
rmonIfHCIn 3727u --- NO COMMENTS
rmonIfHCOut 3728u --- NO COMMENTS
rmonIpv6IfStats 3729u --- NO COMMENTS
trigRtPolScheduler 372u --- NO COMMENTS
rtcomRule 3730u --- NO COMMENTS
rtcomEntry 3731u --- NO COMMENTS
rtcomItem 3732u --- NO COMMENTS
mcastGrp 3733u --- NO COMMENTS
mcastTree 3734u --- NO COMMENTS
mcastOif 3735u --- NO COMMENTS
ribEntity 3736u --- NO COMMENTS
ribDom 3737u --- NO COMMENTS
ribDb 3738u --- NO COMMENTS
ribDbRec 3739u --- NO COMMENTS
maintRsPolNotif 373u --- NO COMMENTS
l3ProtEntity 3740u --- NO COMMENTS
l3ProtInst 3741u --- NO COMMENTS
l3ProtDom 3742u --- NO COMMENTS
l3ProtNode 3743u --- NO COMMENTS
l3ProtIf 3744u --- NO COMMENTS
l3ProtAdjEp 3745u --- NO COMMENTS
l3Db 3746u --- NO COMMENTS
l3ProtDb 3747u --- NO COMMENTS
l3DbRec 3748u --- NO COMMENTS
l3ProtDbRec 3749u --- NO COMMENTS
maintRtPolNotif 374u --- NO COMMENTS
l3Ctx 3750u --- NO COMMENTS
l3RsCtxToEpP 3751u --- NO COMMENTS
fvRtCtxToEpP 3752u --- NO COMMENTS
l3Inst 3753u --- NO COMMENTS
l3vmEntity 3754u --- NO COMMENTS
l3vmInst 3755u --- NO COMMENTS
l3vmTbl 3756u --- NO COMMENTS
sviIf 3757u --- NO COMMENTS
l3If 3758u --- NO COMMENTS
l3RsL3If 3759u --- NO COMMENTS
maintUserNotif 375u --- NO COMMENTS
fvRtL3If 3760u --- NO COMMENTS
l3RtdIf 3761u --- NO COMMENTS
l3RsPhysRtdConf 3762u --- NO COMMENTS
l1RtPhysRtdConf 3763u --- NO COMMENTS
l3DomMbrIf 3764u --- NO COMMENTS
l3capRule 3765u --- NO COMMENTS
l3capProv 3766u --- NO COMMENTS
l3EncRtdIf 3767u --- NO COMMENTS
l3RsEncPhysRtdConf 3768u --- NO COMMENTS
l1RtEncPhysRtdConf 3769u --- NO COMMENTS
maintEmailNotif 376u --- NO COMMENTS
l3Dom 3770u --- NO COMMENTS
uribv4Entity 3776u --- NO COMMENTS
uribv4Dom 3777u --- NO COMMENTS
uribv4Route 3778u --- NO COMMENTS
uribv4RouteOwner 3779u --- NO COMMENTS
maintTextNotif 377u --- NO COMMENTS
uribv4RsRouteOwnerToNexthopAtt 3780u --- NO COMMENTS
uribv4RtRouteOwnerToNexthopAtt 3781u --- NO COMMENTS
uribv4Nexthop 3782u --- NO COMMENTS
uribv4Db 3783u --- NO COMMENTS
mgmtRtdMgmtIf 3784u --- NO COMMENTS
mgmtRsRtdMgmtConf 3785u --- NO COMMENTS
mgmtRtRtdMgmtConf 3786u --- NO COMMENTS
l3LbRtdIf 3787u --- NO COMMENTS
l3RsProtLbIf 3788u --- NO COMMENTS
fabricRtProtLbIf 3789u --- NO COMMENTS
maintMaintGrp 378u --- NO COMMENTS
l3RsLbIfToLocale 3790u --- NO COMMENTS
fvRtLbIfToLocale 3791u --- NO COMMENTS
ipv4Addr 3792u --- NO COMMENTS
ipv4Dom 3793u --- NO COMMENTS
ipv4If 3794u --- NO COMMENTS
ipv4Route 3795u --- NO COMMENTS
ipv4Nexthop 3796u --- NO COMMENTS
ipv4Entity 3797u --- NO COMMENTS
ipv4Inst 3798u --- NO COMMENTS
ipAddr 3799u --- NO COMMENTS
maintRsMgrpp 379u --- NO COMMENTS
conditionRetP 37u --- NO COMMENTS
ipRsIpAddr 3800u --- NO COMMENTS
fvRtIpAddr 3801u --- NO COMMENTS
ipRsRtDefIpAddr 3802u --- NO COMMENTS
ipRtRtDefIpAddr 3803u --- NO COMMENTS
ipDom 3804u --- NO COMMENTS
ipIf 3805u --- NO COMMENTS
ipRoute 3806u --- NO COMMENTS
ipRsRouteToRouteDef 3807u --- NO COMMENTS
ipRtRouteToRouteDef 3808u --- NO COMMENTS
ipRsRouteToIfConn 3809u --- NO COMMENTS
maintRtMgrpp 380u --- NO COMMENTS
fvRtRouteToIfConn 3810u --- NO COMMENTS
ipNexthop 3811u --- NO COMMENTS
ipRsNexthopToNexthopDef 3812u --- NO COMMENTS
ipRtNexthopToNexthopDef 3813u --- NO COMMENTS
ipRsNexthopToProtG 3814u --- NO COMMENTS
fabricRtNexthopToProtG 3815u --- NO COMMENTS
ipEntity 3816u --- NO COMMENTS
ipInst 3817u --- NO COMMENTS
procSystem 3818u --- NO COMMENTS
procProc 3819u --- NO COMMENTS
maintMaintTrig 381u --- NO COMMENTS
procSysLoad 3820u --- NO COMMENTS
procSysLoadHist 3821u --- NO COMMENTS
procSysLoad5min 3822u --- NO COMMENTS
procSysLoadHist5min 3823u --- NO COMMENTS
procSysLoad15min 3824u --- NO COMMENTS
procSysLoadHist15min 3825u --- NO COMMENTS
procSysLoad1h 3826u --- NO COMMENTS
procSysLoadHist1h 3827u --- NO COMMENTS
procSysLoad1d 3828u --- NO COMMENTS
procSysLoadHist1d 3829u --- NO COMMENTS
maintUpgJob 382u --- NO COMMENTS
procSysLoad1w 3830u --- NO COMMENTS
procSysLoadHist1w 3831u --- NO COMMENTS
procSysLoad1mo 3832u --- NO COMMENTS
procSysLoadHist1mo 3833u --- NO COMMENTS
procSysLoad1qtr 3834u --- NO COMMENTS
procSysLoadHist1qtr 3835u --- NO COMMENTS
procSysLoad1year 3836u --- NO COMMENTS
procSysLoadHist1year 3837u --- NO COMMENTS
procSysCPU 3839u --- NO COMMENTS
maintCatUpgJob 383u --- NO COMMENTS
procSysCPUHist 3840u --- NO COMMENTS
procSysCPU5min 3841u --- NO COMMENTS
procSysCPUHist5min 3842u --- NO COMMENTS
procSysCPU15min 3843u --- NO COMMENTS
procSysCPUHist15min 3844u --- NO COMMENTS
procSysCPU1h 3845u --- NO COMMENTS
procSysCPUHist1h 3846u --- NO COMMENTS
procSysCPU1d 3847u --- NO COMMENTS
procSysCPUHist1d 3848u --- NO COMMENTS
procSysCPU1w 3849u --- NO COMMENTS
maintRsWindowStarted 384u --- NO COMMENTS
procSysCPUHist1w 3850u --- NO COMMENTS
procSysCPU1mo 3851u --- NO COMMENTS
procSysCPUHist1mo 3852u --- NO COMMENTS
procSysCPU1qtr 3853u --- NO COMMENTS
procSysCPUHist1qtr 3854u --- NO COMMENTS
procSysCPU1year 3855u --- NO COMMENTS
procSysCPUHist1year 3856u --- NO COMMENTS
procSysMem 3858u --- NO COMMENTS
procSysMemHist 3859u --- NO COMMENTS
trigRtWindowStarted 385u --- NO COMMENTS
procSysMem5min 3860u --- NO COMMENTS
procSysMemHist5min 3861u --- NO COMMENTS
procSysMem15min 3862u --- NO COMMENTS
procSysMemHist15min 3863u --- NO COMMENTS
procSysMem1h 3864u --- NO COMMENTS
procSysMemHist1h 3865u --- NO COMMENTS
procSysMem1d 3866u --- NO COMMENTS
procSysMemHist1d 3867u --- NO COMMENTS
procSysMem1w 3868u --- NO COMMENTS
procSysMemHist1w 3869u --- NO COMMENTS
maintUpgStatusCont 386u --- NO COMMENTS
procSysMem1mo 3870u --- NO COMMENTS
procSysMemHist1mo 3871u --- NO COMMENTS
procSysMem1qtr 3872u --- NO COMMENTS
procSysMemHist1qtr 3873u --- NO COMMENTS
procSysMem1year 3874u --- NO COMMENTS
procSysMemHist1year 3875u --- NO COMMENTS
procProcCPU 3877u --- NO COMMENTS
procProcCPUHist 3878u --- NO COMMENTS
procProcCPU5min 3879u --- NO COMMENTS
maintUpgWindowStats 387u --- NO COMMENTS
procProcCPUHist5min 3880u --- NO COMMENTS
procProcCPU15min 3881u --- NO COMMENTS
procProcCPUHist15min 3882u --- NO COMMENTS
procProcCPU1h 3883u --- NO COMMENTS
procProcCPUHist1h 3884u --- NO COMMENTS
procProcCPU1d 3885u --- NO COMMENTS
procProcCPUHist1d 3886u --- NO COMMENTS
procProcCPU1w 3887u --- NO COMMENTS
procProcCPUHist1w 3888u --- NO COMMENTS
procProcCPU1mo 3889u --- NO COMMENTS
maintUpgStatus 388u --- NO COMMENTS
procProcCPUHist1mo 3890u --- NO COMMENTS
procProcCPU1qtr 3891u --- NO COMMENTS
procProcCPUHist1qtr 3892u --- NO COMMENTS
procProcCPU1year 3893u --- NO COMMENTS
procProcCPUHist1year 3894u --- NO COMMENTS
procProcMem 3896u --- NO COMMENTS
procProcMemHist 3897u --- NO COMMENTS
procProcMem5min 3898u --- NO COMMENTS
procProcMemHist5min 3899u --- NO COMMENTS
maintNodeInMaint 389u --- NO COMMENTS
conditionRecord 38u --- NO COMMENTS
procProcMem15min 3900u --- NO COMMENTS
procProcMemHist15min 3901u --- NO COMMENTS
procProcMem1h 3902u --- NO COMMENTS
procProcMemHist1h 3903u --- NO COMMENTS
procProcMem1d 3904u --- NO COMMENTS
procProcMemHist1d 3905u --- NO COMMENTS
procProcMem1w 3906u --- NO COMMENTS
procProcMemHist1w 3907u --- NO COMMENTS
procProcMem1mo 3908u --- NO COMMENTS
procProcMemHist1mo 3909u --- NO COMMENTS
maintCtrlrMaintP 390u --- NO COMMENTS
procProcMem1qtr 3910u --- NO COMMENTS
procProcMemHist1qtr 3911u --- NO COMMENTS
procProcMem1year 3912u --- NO COMMENTS
procProcMemHist1year 3913u --- NO COMMENTS
procEntity 3915u --- NO COMMENTS
procEntry 3916u --- NO COMMENTS
procCPU 3917u --- NO COMMENTS
procCPUHist 3918u --- NO COMMENTS
procCPU5min 3919u --- NO COMMENTS
maintCatMaintP 391u --- NO COMMENTS
procCPUHist5min 3920u --- NO COMMENTS
procCPU15min 3921u --- NO COMMENTS
procCPUHist15min 3922u --- NO COMMENTS
procCPU1h 3923u --- NO COMMENTS
procCPUHist1h 3924u --- NO COMMENTS
procCPU1d 3925u --- NO COMMENTS
procCPUHist1d 3926u --- NO COMMENTS
procCPU1w 3927u --- NO COMMENTS
procCPUHist1w 3928u --- NO COMMENTS
procCPU1mo 3929u --- NO COMMENTS
maintRsPolCtrlrScheduler 392u --- NO COMMENTS
procCPUHist1mo 3930u --- NO COMMENTS
procCPU1qtr 3931u --- NO COMMENTS
procCPUHist1qtr 3932u --- NO COMMENTS
procCPU1year 3933u --- NO COMMENTS
procCPUHist1year 3934u --- NO COMMENTS
procMem 3936u --- NO COMMENTS
procMemHist 3937u --- NO COMMENTS
procMem5min 3938u --- NO COMMENTS
procMemHist5min 3939u --- NO COMMENTS
trigRtPolCtrlrScheduler 393u --- NO COMMENTS
procMem15min 3940u --- NO COMMENTS
procMemHist15min 3941u --- NO COMMENTS
procMem1h 3942u --- NO COMMENTS
procMemHist1h 3943u --- NO COMMENTS
procMem1d 3944u --- NO COMMENTS
procMemHist1d 3945u --- NO COMMENTS
procMem1w 3946u --- NO COMMENTS
procMemHist1w 3947u --- NO COMMENTS
procMem1mo 3948u --- NO COMMENTS
procMemHist1mo 3949u --- NO COMMENTS
maintRsPolCatalogScheduler 394u --- NO COMMENTS
procMem1qtr 3950u --- NO COMMENTS
procMemHist1qtr 3951u --- NO COMMENTS
procMem1year 3952u --- NO COMMENTS
procMemHist1year 3953u --- NO COMMENTS
datetimeClkPol 3955u --- NO COMMENTS
datetimeNtpAuth 3956u --- NO COMMENTS
datetimeNtpProvider 3957u --- NO COMMENTS
datetimeRsNtpProviderToNtpAuth 3958u --- NO COMMENTS
datetimeRtNtpProviderToNtpAuth 3959u --- NO COMMENTS
trigRtPolCatalogScheduler 395u --- NO COMMENTS
datetimeNtpProviderStatus 3960u --- NO COMMENTS
datetimeStatistics 3961u --- NO COMMENTS
presRegistryCont 3962u --- NO COMMENTS
presRegistry 3963u --- NO COMMENTS
presRelnHolder 3964u --- NO COMMENTS
presRsPresClass 3965u --- NO COMMENTS
presRtPresClass 3966u --- NO COMMENTS
presClass 3967u --- NO COMMENTS
presListener 3968u --- NO COMMENTS
presResolver 3969u --- NO COMMENTS
cnwAggrIf 396u --- NO COMMENTS
presResolverDef 3970u --- NO COMMENTS
tlvTLV 3971u --- NO COMMENTS
tlvBasic 3972u --- NO COMMENTS
tlvComplex 3973u --- NO COMMENTS
tlvText 3974u --- NO COMMENTS
tlvMac 3975u --- NO COMMENTS
tlvIp 3976u --- NO COMMENTS
tlvUInt64 3977u --- NO COMMENTS
tlvUInt32 3978u --- NO COMMENTS
tlvUInt16 3979u --- NO COMMENTS
cnwRsMbrIfs 397u --- NO COMMENTS
tlvUByte 3980u --- NO COMMENTS
dbgNDbgs 3981u --- NO COMMENTS
dbgCont 3982u --- NO COMMENTS
dbgAC 3983u --- NO COMMENTS
dbgCores 3984u --- NO COMMENTS
dbgRemotePort 3985u --- NO COMMENTS
dbgACA 3986u --- NO COMMENTS
dbgODAC 3987u --- NO COMMENTS
dbgACBankA 3988u --- NO COMMENTS
dbgODACB0 3989u --- NO COMMENTS
cnwRtMbrIfs 398u --- NO COMMENTS
dbgODACB1 3990u --- NO COMMENTS
dbgAcOdE 3991u --- NO COMMENTS
dbgEpToEp 3992u --- NO COMMENTS
dbgEpToIp 3993u --- NO COMMENTS
dbgIpToEp 3994u --- NO COMMENTS
dbgEpToAny 3995u --- NO COMMENTS
dbgAnyToEp 3996u --- NO COMMENTS
dbgEpToEpg 3997u --- NO COMMENTS
dbgEpgToEp 3998u --- NO COMMENTS
dbgEpgToIp 3999u --- NO COMMENTS
cnwRsActiveIf 399u --- NO COMMENTS
conditionLoggable 39u --- NO COMMENTS
topSystem 3u --- NO COMMENTS
dbgIpToEpg 4000u --- NO COMMENTS
dbgEpgToEpg 4001u --- NO COMMENTS
dbgExpert 4002u --- NO COMMENTS
dbgFiveTuple 4003u --- NO COMMENTS
dbgDebugP 4004u --- NO COMMENTS
dbgAtomicCntrP 4005u --- NO COMMENTS
dbgACRulePCommon 4006u --- NO COMMENTS
dbgACRuleIp 4007u --- NO COMMENTS
dbgacTenantSpaceCmn 4008u --- NO COMMENTS
cnwRtActiveIf 400u --- NO COMMENTS
dbgacTenantSpaceCmnDef 4011u --- NO COMMENTS
dbgacEpSummary 4012u --- NO COMMENTS
dbgacFromEpSummary 4013u --- NO COMMENTS
dbgacToEpSummary 4014u --- NO COMMENTS
dbgacEpgSummary 4015u --- NO COMMENTS
dbgacFromEpgSummary 4016u --- NO COMMENTS
dbgacToEpgSummary 4017u --- NO COMMENTS
dbgacAFilter 4018u --- NO COMMENTS
dbgacFilter 4019u --- NO COMMENTS
cnwPhysIf 401u --- NO COMMENTS
dbgacFilterSummary 4020u --- NO COMMENTS
dbgOGAC 4021u --- NO COMMENTS
dbgOGACB0 4022u --- NO COMMENTS
dbgOGACB1 4023u --- NO COMMENTS
dbgAcOgE 4024u --- NO COMMENTS
dbgAcPathTx 4025u --- NO COMMENTS
dbgAcPathRx 4026u --- NO COMMENTS
dbgAcTrailTx 4029u --- NO COMMENTS
fabricTopology 402u --- NO COMMENTS
dbgAcTrailRx 4030u --- NO COMMENTS
dbgAcLinkA 4031u --- NO COMMENTS
dbgAcLinkS2TTx 4032u --- NO COMMENTS
dbgAcLinkS2TRx 4033u --- NO COMMENTS
dbgAcLinkT2DTx 4034u --- NO COMMENTS
dbgAcLinkT2DRx 4035u --- NO COMMENTS
dbgNode 4036u --- NO COMMENTS
dbgACProbes 4037u --- NO COMMENTS
dbgTenant 4038u --- NO COMMENTS
dbgProfile 4039u --- NO COMMENTS
fabricHealthTotal 403u --- NO COMMENTS
dbgOdAggRslt 4040u --- NO COMMENTS
dbgEpToEpRslt 4041u --- NO COMMENTS
dbgEpToIpRslt 4042u --- NO COMMENTS
dbgIpToEpRslt 4043u --- NO COMMENTS
dbgEpToAnyRslt 4044u --- NO COMMENTS
dbgAnyToEpRslt 4045u --- NO COMMENTS
dbgEpToEpgRslt 4046u --- NO COMMENTS
dbgEpgToEpRslt 4047u --- NO COMMENTS
dbgEpgToIpRslt 4048u --- NO COMMENTS
dbgIpToEpgRslt 4049u --- NO COMMENTS
fabricAcTxRx 404u --- NO COMMENTS
dbgEpgToEpgRslt 4050u --- NO COMMENTS
dbgExpertRslt 4051u --- NO COMMENTS
dbgFiveTupleRslt 4052u --- NO COMMENTS
dbgACProbe 4053u --- NO COMMENTS
dbgACPbStats 4054u --- NO COMMENTS
dbgAcPbDataA 4055u --- NO COMMENTS
dbgACPbPathStats 4056u --- NO COMMENTS
dbgAcPathA 4057u --- NO COMMENTS
dbgAcPath 4058u --- NO COMMENTS
dbgAcTrailA 4059u --- NO COMMENTS
fabricAcTxRxHist 405u --- NO COMMENTS
dbgAcTrail 4060u --- NO COMMENTS
dbgAcLinkS2T 4061u --- NO COMMENTS
dbgAcLinkT2D 4062u --- NO COMMENTS
dbgAcFsmSt 4063u --- NO COMMENTS
dbgAcFsmNodeSt 4064u --- NO COMMENTS
dbgacEpgCmn 4065u --- NO COMMENTS
dbgacFromEpgCmn 4066u --- NO COMMENTS
dbgacRsFromEpg 4067u --- NO COMMENTS
fvRtFromEpg 4068u --- NO COMMENTS
dbgacToEpgCmn 4069u --- NO COMMENTS
fabricAcTxRx5min 406u --- NO COMMENTS
dbgacRsToEpg 4070u --- NO COMMENTS
fvRtToEpg 4071u --- NO COMMENTS
dbgacEpgToEpg 4072u --- NO COMMENTS
dbgacRsToEpgForEpgToEpg 4073u --- NO COMMENTS
fvRtToEpgForEpgToEpg 4074u --- NO COMMENTS
dbgacEpgToIp 4075u --- NO COMMENTS
dbgacRsToLDevForEpgToIp 4076u --- NO COMMENTS
vnsRtToLDevForEpgToIp 4077u --- NO COMMENTS
dbgacIpToEpg 4078u --- NO COMMENTS
dbgacRsFromLDevForIpToEpg 4079u --- NO COMMENTS
fabricAcTxRxHist5min 407u --- NO COMMENTS
vnsRtFromLDevForIpToEpg 4080u --- NO COMMENTS
dbgacEpToEpg 4081u --- NO COMMENTS
dbgacRsFromEpForEpToEpg 4082u --- NO COMMENTS
fvRtFromEpForEpToEpg 4083u --- NO COMMENTS
dbgacEpgToEp 4084u --- NO COMMENTS
dbgacRsToEpForEpgToEp 4085u --- NO COMMENTS
fvRtToEpForEpgToEp 4086u --- NO COMMENTS
dbgacFromEpCmn 4087u --- NO COMMENTS
dbgacRsFromEp 4088u --- NO COMMENTS
fvRtFromEp 4089u --- NO COMMENTS
fabricAcTxRx15min 408u --- NO COMMENTS
dbgacToEpCmn 4090u --- NO COMMENTS
dbgacRsToEp 4091u --- NO COMMENTS
fvRtToEp 4092u --- NO COMMENTS
dbgacEpToAny 4093u --- NO COMMENTS
dbgacAnyToEp 4094u --- NO COMMENTS
dbgacEpToEp 4095u --- NO COMMENTS
dbgacRsToEpForEpToEp 4096u --- NO COMMENTS
fvRtToEpForEpToEp 4097u --- NO COMMENTS
dbgacEpToExt 4098u --- NO COMMENTS
dbgacRsToLDevForEpToExt 4099u --- NO COMMENTS
fabricAcTxRxHist15min 409u --- NO COMMENTS
faultInfo 40u --- NO COMMENTS
vnsRtToLDevForEpToExt 4100u --- NO COMMENTS
dbgacExtToEp 4101u --- NO COMMENTS
dbgacRsFromLDevForExtToEp 4102u --- NO COMMENTS
vnsRtFromLDevForExtToEp 4103u --- NO COMMENTS
dbgexpExportP 4104u --- NO COMMENTS
dbgexpRsExportDest 4105u --- NO COMMENTS
fileRtExportDest 4106u --- NO COMMENTS
dbgexpRsData 4107u --- NO COMMENTS
dbgexpRtData 4108u --- NO COMMENTS
dbgexpRsUserCtx 4109u --- NO COMMENTS
fabricAcTxRx1h 410u --- NO COMMENTS
l3RtUserCtx 4110u --- NO COMMENTS
dbgexpCoreP 4111u --- NO COMMENTS
dbgexpTechSupP 4112u --- NO COMMENTS
dbgexpRsTSScheduler 4113u --- NO COMMENTS
trigRtTSScheduler 4114u --- NO COMMENTS
dbgexpTechSupOnD 4115u --- NO COMMENTS
dbgexpRsTsSrc 4116u --- NO COMMENTS
topRtTsSrc 4117u --- NO COMMENTS
dbgexpTechSupTrig 4118u --- NO COMMENTS
dbgexpDbgrCont 4119u --- NO COMMENTS
fabricAcTxRxHist1h 411u --- NO COMMENTS
dbgexpRsExportPol 4120u --- NO COMMENTS
dbgexpRtExportPol 4121u --- NO COMMENTS
dbgexpExportStatusCont 4124u --- NO COMMENTS
dbgexpPolicyStatus 4125u --- NO COMMENTS
dbgexpPolicyStatusInstance 4126u --- NO COMMENTS
dbgexpNodeStatus 4127u --- NO COMMENTS
dbgexpTechSupStatus 4128u --- NO COMMENTS
dbgexpCoreStatus 4129u --- NO COMMENTS
fabricAcTxRx1d 412u --- NO COMMENTS
spanASrcGrp 4130u --- NO COMMENTS
spanSrcGrp 4131u --- NO COMMENTS
spanSrcGrpDef 4132u --- NO COMMENTS
spanSpanCont 4133u --- NO COMMENTS
spanASrc 4134u --- NO COMMENTS
spanRsSrcToPathEp 4137u --- NO COMMENTS
fabricRtSrcToPathEp 4138u --- NO COMMENTS
fabricAcTxRxHist1d 413u --- NO COMMENTS
spanRsSrcToEpg 4141u --- NO COMMENTS
fvRtSrcToEpg 4142u --- NO COMMENTS
spanSrc 4143u --- NO COMMENTS
spanRsSrcToEpP 4144u --- NO COMMENTS
fvRtSrcToEpP 4145u --- NO COMMENTS
spanRsSrcToBD 4146u --- NO COMMENTS
fvRtSrcToBD 4147u --- NO COMMENTS
spanRsSrcToBDDef 4148u --- NO COMMENTS
fvRtSrcToBDDef 4149u --- NO COMMENTS
fabricAcTxRx1w 414u --- NO COMMENTS
spanRsSrcToCtx 4150u --- NO COMMENTS
fvRtSrcToCtx 4151u --- NO COMMENTS
spanRsSrcToCtxDef 4152u --- NO COMMENTS
fvRtSrcToCtxDef 4153u --- NO COMMENTS
spanSrcDef 4154u --- NO COMMENTS
spanASpanLbl 4155u --- NO COMMENTS
spanSpanLbl 4156u --- NO COMMENTS
spanSpanLblDef 4157u --- NO COMMENTS
spanDestGrp 4158u --- NO COMMENTS
spanADest 4159u --- NO COMMENTS
fabricAcTxRxHist1w 415u --- NO COMMENTS
spanRsDestEpg 4160u --- NO COMMENTS
fvRtDestEpg 4161u --- NO COMMENTS
spanRsDestPathEp 4164u --- NO COMMENTS
fabricRtDestPathEp 4165u --- NO COMMENTS
spanDest 4166u --- NO COMMENTS
spanADestSummary 4167u --- NO COMMENTS
spanAEpgSummary 4168u --- NO COMMENTS
spanEpgSummary 4169u --- NO COMMENTS
fabricAcTxRx1mo 416u --- NO COMMENTS
spanSpanProv 4170u --- NO COMMENTS
spanRsProvDestGrp 4171u --- NO COMMENTS
spanRtProvDestGrp 4172u --- NO COMMENTS
spanAcct 4173u --- NO COMMENTS
spanTaskParam 4174u --- NO COMMENTS
spanAVSrc 4175u --- NO COMMENTS
spanRsSrcToVPort 4176u --- NO COMMENTS
fvRtSrcToVPort 4177u --- NO COMMENTS
spanVSrc 4178u --- NO COMMENTS
spanVSrcDef 4179u --- NO COMMENTS
fabricAcTxRxHist1mo 417u --- NO COMMENTS
spanRsVsrcToEpg 4180u --- NO COMMENTS
fvRtVsrcToEpg 4181u --- NO COMMENTS
spanAVSrcGrp 4182u --- NO COMMENTS
spanVSrcGrp 4183u --- NO COMMENTS
spanVSrcGrpDef 4184u --- NO COMMENTS
spanAVDestGrp 4185u --- NO COMMENTS
spanVDestGrp 4186u --- NO COMMENTS
spanVDestGrpDef 4187u --- NO COMMENTS
spanAVDest 4188u --- NO COMMENTS
spanRsDestToVPort 4189u --- NO COMMENTS
fabricAcTxRx1qtr 418u --- NO COMMENTS
fvRtDestToVPort 4190u --- NO COMMENTS
spanVDest 4191u --- NO COMMENTS
spanVDestDef 4192u --- NO COMMENTS
spanVEpgSummaryDef 4193u --- NO COMMENTS
spanVSpanProv 4194u --- NO COMMENTS
spanRsProvToVDestGrp 4195u --- NO COMMENTS
spanRtProvToVDestGrp 4196u --- NO COMMENTS
spanCEpDef 4197u --- NO COMMENTS
svccoreCtrlrPol 4198u --- NO COMMENTS
svccoreCtrlr 4199u --- NO COMMENTS
fabricAcTxRxHist1qtr 419u --- NO COMMENTS
faultInst 41u --- NO COMMENTS
svccorePol 4200u --- NO COMMENTS
svccoreACore 4201u --- NO COMMENTS
svccoreNodePol 4202u --- NO COMMENTS
svccoreNode 4203u --- NO COMMENTS
polRsExportPRel 4204u --- NO COMMENTS
dbgexpRtExportPRel 4205u --- NO COMMENTS
polRsDbgrPolRel 4206u --- NO COMMENTS
dbgexpRtDbgrPolRel 4207u --- NO COMMENTS
polRsWebtokenRel 4208u --- NO COMMENTS
pkiRtWebtokenRel 4209u --- NO COMMENTS
fabricAcTxRx1year 420u --- NO COMMENTS
polRsDbgrTechSupDataContRel 4210u --- NO COMMENTS
dbgexpRtDbgrTechSupDataContRel 4211u --- NO COMMENTS
dbgexpTechSupDataCont 4212u --- NO COMMENTS
dbgexpTechSupData 4213u --- NO COMMENTS
dbgexpTechSupCollect 4214u --- NO COMMENTS
traceroutepTrP 4215u --- NO COMMENTS
traceroutepTrEp 4216u --- NO COMMENTS
traceroutepRsTrEpSrc 4217u --- NO COMMENTS
fvRtTrEpSrc 4218u --- NO COMMENTS
fabricAcTxRxHist1year 421u --- NO COMMENTS
traceroutepRsTrEpDst 4221u --- NO COMMENTS
fvRtTrEpDst 4222u --- NO COMMENTS
traceroutepTrNode 4223u --- NO COMMENTS
traceroutepRsTrSrc 4224u --- NO COMMENTS
topRtTrSrc 4225u --- NO COMMENTS
traceroutepRsTrDst 4226u --- NO COMMENTS
topRtTrDst 4227u --- NO COMMENTS
syntheticClusterTest 4228u --- NO COMMENTS
syntheticCtSubtree 4229u --- NO COMMENTS
syntheticCtAv 4230u --- NO COMMENTS
syntheticCtWiNode 4231u --- NO COMMENTS
syntheticClusterTestShardInstance 4232u --- NO COMMENTS
syntheticFrameworkTest 4233u --- NO COMMENTS
syntheticTestBigObj 4234u --- NO COMMENTS
syntheticTestObj 4235u --- NO COMMENTS
syntheticAnotherTestObj 4236u --- NO COMMENTS
syntheticObject 4237u --- NO COMMENTS
syntheticUniverse 4238u --- NO COMMENTS
syntheticAContext 4239u --- NO COMMENTS
fabricAcDropExcess 423u --- NO COMMENTS
syntheticRsPhysIf 4240u --- NO COMMENTS
l1RtPhysIf 4241u --- NO COMMENTS
syntheticContext 4242u --- NO COMMENTS
syntheticContext2 4243u --- NO COMMENTS
syntheticRelUnenfTest 4244u --- NO COMMENTS
syntheticRsUnenfPolicy 4245u --- NO COMMENTS
syntheticRtUnenfPolicy 4246u --- NO COMMENTS
syntheticRelNTest 4247u --- NO COMMENTS
syntheticRsPolicy 4248u --- NO COMMENTS
syntheticRtPolicy 4249u --- NO COMMENTS
fabricAcDropExcessHist 424u --- NO COMMENTS
syntheticRelETest 4250u --- NO COMMENTS
syntheticEpGroup 4251u --- NO COMMENTS
syntheticEp 4252u --- NO COMMENTS
syntheticPolicy 4253u --- NO COMMENTS
syntheticLocalPol 4254u --- NO COMMENTS
syntheticPropFilterTest 4255u --- NO COMMENTS
syntheticHierarchyObj 4256u --- NO COMMENTS
testinfralabCont 4257u --- NO COMMENTS
testinfralabSnackP 4258u --- NO COMMENTS
testinfralabFreebies 4259u --- NO COMMENTS
fabricAcDropExcess5min 425u --- NO COMMENTS
testinfralabRsSnacks 4260u --- NO COMMENTS
testinfralabRtSnacks 4261u --- NO COMMENTS
testinfralabBudget 4262u --- NO COMMENTS
testinfralabSnackC 4263u --- NO COMMENTS
polRsSynpolicy 4264u --- NO COMMENTS
syntheticRtSynpolicy 4265u --- NO COMMENTS
syntheticATestObj 4266u --- NO COMMENTS
syntheticTLTestObj 4267u --- NO COMMENTS
syntheticIfcTLTestObj 4268u --- NO COMMENTS
syntheticSwTLTestObj 4269u --- NO COMMENTS
fabricAcDropExcessHist5min 426u --- NO COMMENTS
syntheticCTestObj 4270u --- NO COMMENTS
syntheticIfcCTestObj 4271u --- NO COMMENTS
syntheticSwCTestObj 4272u --- NO COMMENTS
syntheticRsToObj 4273u --- NO COMMENTS
syntheticRtToObj 4274u --- NO COMMENTS
isisDomPol 4275u --- NO COMMENTS
isisLvlComp 4276u --- NO COMMENTS
monExportP 4277u --- NO COMMENTS
ipARouteP 4278u --- NO COMMENTS
ipRouteP 4279u --- NO COMMENTS
fabricAcDropExcess15min 427u --- NO COMMENTS
ipRouteDef 4280u --- NO COMMENTS
ipANexthopP 4281u --- NO COMMENTS
ipNexthopP 4282u --- NO COMMENTS
ipNexthopDef 4283u --- NO COMMENTS
fabricAcDropExcessHist15min 428u --- NO COMMENTS
infraConnNodeS 4293u --- NO COMMENTS
infraRsConnPortS 4294u --- NO COMMENTS
infraRtConnPortS 4295u --- NO COMMENTS
infraRsConnFexS 4296u --- NO COMMENTS
infraRtConnFexS 4297u --- NO COMMENTS
infraConnFexS 4298u --- NO COMMENTS
infraHConnPortS 4299u --- NO COMMENTS
fabricAcDropExcess1h 429u --- NO COMMENTS
faultDelegate 42u --- NO COMMENTS
infraConnPortBlk 4300u --- NO COMMENTS
infraConnNodeBlk 4301u --- NO COMMENTS
infraConnFexBlk 4302u --- NO COMMENTS
infraNodeBlk 4303u --- NO COMMENTS
infraFexBlk 4304u --- NO COMMENTS
infraANodeS 4305u --- NO COMMENTS
infraNodeGrp 4306u --- NO COMMENTS
infraLeafS 4307u --- NO COMMENTS
infraRsAccNodePGrp 4308u --- NO COMMENTS
infraRtAccNodePGrp 4309u --- NO COMMENTS
fabricAcDropExcessHist1h 430u --- NO COMMENTS
infraCardS 4310u --- NO COMMENTS
infraRsCardPGrp 4311u --- NO COMMENTS
infraRtCardPGrp 4312u --- NO COMMENTS
infraPortS 4313u --- NO COMMENTS
infraHPortS 4314u --- NO COMMENTS
infraRsAccBaseGrp 4315u --- NO COMMENTS
infraRtAccBaseGrp 4316u --- NO COMMENTS
infraPortBlk 4317u --- NO COMMENTS
infraRsAccBndlSubgrp 4318u --- NO COMMENTS
infraRtAccBndlSubgrp 4319u --- NO COMMENTS
fabricAcDropExcess1d 431u --- NO COMMENTS
infraEPg 4320u --- NO COMMENTS
infraRsInfraBD 4321u --- NO COMMENTS
fvRtInfraBD 4322u --- NO COMMENTS
infraACEPg 4323u --- NO COMMENTS
infraAPEPg 4324u --- NO COMMENTS
infraPEPg 4325u --- NO COMMENTS
infraCEPg 4326u --- NO COMMENTS
infraANode 4327u --- NO COMMENTS
infraNode 4328u --- NO COMMENTS
infraNodeDef 4329u --- NO COMMENTS
fabricAcDropExcessHist1d 432u --- NO COMMENTS
infraEncapDef 4330u --- NO COMMENTS
infraAIpP 4331u --- NO COMMENTS
infraIpP 4332u --- NO COMMENTS
infraNodeCfgCont 4333u --- NO COMMENTS
infraRsProtectionGrp 4334u --- NO COMMENTS
fabricRtProtectionGrp 4335u --- NO COMMENTS
infraNodeCfg 4336u --- NO COMMENTS
infraRsProtGroup 4337u --- NO COMMENTS
fabricRtProtGroup 4338u --- NO COMMENTS
infraRsVpcBndlGrp 4339u --- NO COMMENTS
fabricAcDropExcess1w 433u --- NO COMMENTS
infraRtVpcBndlGrp 4340u --- NO COMMENTS
infraRsFexp 4341u --- NO COMMENTS
infraRtFexp 4342u --- NO COMMENTS
infraRsNodePolGroup 4343u --- NO COMMENTS
infraRtNodePolGroup 4344u --- NO COMMENTS
infraRsModulePolProfile 4345u --- NO COMMENTS
infraRtModulePolProfile 4346u --- NO COMMENTS
infraRsInterfacePolProfile 4347u --- NO COMMENTS
infraRtInterfacePolProfile 4348u --- NO COMMENTS
infraFexCfg 4349u --- NO COMMENTS
fabricAcDropExcessHist1w 434u --- NO COMMENTS
infraRsFexGrp 4350u --- NO COMMENTS
infraRtFexGrp 4351u --- NO COMMENTS
infraHostCfg 4352u --- NO COMMENTS
infraRsConnectivityProfile 4353u --- NO COMMENTS
infraRtConnectivityProfile 4354u --- NO COMMENTS
infraContNS 4356u --- NO COMMENTS
infraRsToEncapInstDef 4357u --- NO COMMENTS
stpRtToEncapInstDef 4358u --- NO COMMENTS
infraProfile 4359u --- NO COMMENTS
fabricAcDropExcess1mo 435u --- NO COMMENTS
infraPolGrp 4360u --- NO COMMENTS
infraNodeP 4361u --- NO COMMENTS
infraRsAccCardP 4362u --- NO COMMENTS
infraRtAccCardP 4363u --- NO COMMENTS
infraRsAccPortP 4364u --- NO COMMENTS
infraRtAccPortP 4365u --- NO COMMENTS
infraAccCardP 4366u --- NO COMMENTS
infraAccPortP 4367u --- NO COMMENTS
infraFuncP 4368u --- NO COMMENTS
infraFexP 4369u --- NO COMMENTS
fabricAcDropExcessHist1mo 436u --- NO COMMENTS
infraAccNodePGrp 4370u --- NO COMMENTS
infraRsMstInstPol 4371u --- NO COMMENTS
stpRtMstInstPol 4372u --- NO COMMENTS
infraRsMonNodeInfraPol 4373u --- NO COMMENTS
monRtMonNodeInfraPol 4374u --- NO COMMENTS
infraAccCardPGrp 4375u --- NO COMMENTS
fabricAcDropExcess1qtr 437u --- NO COMMENTS
infraRsMonModuleInfraPol 4382u --- NO COMMENTS
monRtMonModuleInfraPol 4383u --- NO COMMENTS
infraAccBaseGrp 4384u --- NO COMMENTS
infraFexGrp 4385u --- NO COMMENTS
infraFexBndlGrp 4386u --- NO COMMENTS
infraAccGrp 4387u --- NO COMMENTS
infraRsL2InstPol 4388u --- NO COMMENTS
l2RtL2InstPol 4389u --- NO COMMENTS
fabricAcDropExcessHist1qtr 438u --- NO COMMENTS
infraRsLldpIfPol 4390u --- NO COMMENTS
lldpRtLldpIfPol 4391u --- NO COMMENTS
infraRsCdpIfPol 4392u --- NO COMMENTS
cdpRtCdpIfPol 4393u --- NO COMMENTS
infraRsSpanVSrcGrp 4394u --- NO COMMENTS
spanRtSpanVSrcGrp 4395u --- NO COMMENTS
infraRsSpanVDestGrp 4396u --- NO COMMENTS
spanRtSpanVDestGrp 4397u --- NO COMMENTS
infraRsHIfPol 4398u --- NO COMMENTS
fabricRtHIfPol 4399u --- NO COMMENTS
fabricAcDropExcess1year 439u --- NO COMMENTS
relnInst 43u --- NO COMMENTS
infraRsMonIfInfraPol 4400u --- NO COMMENTS
monRtMonIfInfraPol 4401u --- NO COMMENTS
infraRsStpIfPol 4402u --- NO COMMENTS
stpRtStpIfPol 4403u --- NO COMMENTS
infraRsAttEntP 4404u --- NO COMMENTS
infraRtAttEntP 4405u --- NO COMMENTS
infraAccBndlGrp 4406u --- NO COMMENTS
infraRsLacpPol 4407u --- NO COMMENTS
lacpRtLacpPol 4408u --- NO COMMENTS
infraAccPortGrp 4409u --- NO COMMENTS
fabricAcDropExcessHist1year 440u --- NO COMMENTS
infraAccBndlSubgrp 4416u --- NO COMMENTS
infraRsLacpIfPol 4417u --- NO COMMENTS
lacpRtLacpIfPol 4418u --- NO COMMENTS
infraLbl 4419u --- NO COMMENTS
infraNodeLblDef 4420u --- NO COMMENTS
infraIfLblDef 4421u --- NO COMMENTS
infraEncap 4422u --- NO COMMENTS
infraRsResLldpIfPol 4423u --- NO COMMENTS
lldpRtResLldpIfPol 4424u --- NO COMMENTS
infraRsResLacpIfPol 4425u --- NO COMMENTS
lacpRtResLacpIfPol 4426u --- NO COMMENTS
infraRsResCdpIfPol 4427u --- NO COMMENTS
cdpRtResCdpIfPol 4428u --- NO COMMENTS
infraRsResLacpLagPol 4429u --- NO COMMENTS
fabricPod 442u --- NO COMMENTS
lacpRtResLacpLagPol 4430u --- NO COMMENTS
infraRsResHIfPol 4431u --- NO COMMENTS
fabricRtResHIfPol 4432u --- NO COMMENTS
infraRsResQoSPol 4433u --- NO COMMENTS
qosRtResQoSPol 4434u --- NO COMMENTS
infraRsResQosInstPol 4435u --- NO COMMENTS
qosRtResQosInstPol 4436u --- NO COMMENTS
infraAPEp 4437u --- NO COMMENTS
infraACEp 4439u --- NO COMMENTS
fabricNode 443u --- NO COMMENTS
infraAttEntityP 4441u --- NO COMMENTS
infraRsDomP 4442u --- NO COMMENTS
infraRtDomP 4443u --- NO COMMENTS
infraAFunc 4444u --- NO COMMENTS
infraRsFuncToEpg 4445u --- NO COMMENTS
fvRtFuncToEpg 4446u --- NO COMMENTS
infraProvAcc 4447u --- NO COMMENTS
infraBoot 4448u --- NO COMMENTS
infraMgmt 4449u --- NO COMMENTS
fabricOverallHealth 444u --- NO COMMENTS
infraStorage 4450u --- NO COMMENTS
infraImage 4451u --- NO COMMENTS
infraGeneric 4452u --- NO COMMENTS
infraAttPolicyGroup 4453u --- NO COMMENTS
infraRsOverrideLldpIfPol 4454u --- NO COMMENTS
lldpRtOverrideLldpIfPol 4455u --- NO COMMENTS
infraRsOverrideCdpIfPol 4456u --- NO COMMENTS
cdpRtOverrideCdpIfPol 4457u --- NO COMMENTS
infraRsOverrideLacpPol 4458u --- NO COMMENTS
lacpRtOverrideLacpPol 4459u --- NO COMMENTS
fabricOverallHealthHist 445u --- NO COMMENTS
infraAEpPD 4460u --- NO COMMENTS
infraEpPD 4461u --- NO COMMENTS
infraEpPDDef 4462u --- NO COMMENTS
infraClusterPol 4463u --- NO COMMENTS
infraGeNode 4464u --- NO COMMENTS
infraWiNode 4465u --- NO COMMENTS
infraCont 4466u --- NO COMMENTS
infraLoNode 4467u --- NO COMMENTS
infraPeNode 4468u --- NO COMMENTS
infraClusterStats 4469u --- NO COMMENTS
fabricOverallHealth5min 446u --- NO COMMENTS
infraClusterStatsHist 4470u --- NO COMMENTS
infraClusterStats5min 4471u --- NO COMMENTS
infraClusterStatsHist5min 4472u --- NO COMMENTS
infraClusterStats15min 4473u --- NO COMMENTS
infraClusterStatsHist15min 4474u --- NO COMMENTS
infraClusterStats1h 4475u --- NO COMMENTS
infraClusterStatsHist1h 4476u --- NO COMMENTS
infraClusterStats1d 4477u --- NO COMMENTS
infraClusterStatsHist1d 4478u --- NO COMMENTS
infraClusterStats1w 4479u --- NO COMMENTS
fabricOverallHealthHist5min 447u --- NO COMMENTS
infraClusterStatsHist1w 4480u --- NO COMMENTS
infraClusterStats1mo 4481u --- NO COMMENTS
infraClusterStatsHist1mo 4482u --- NO COMMENTS
infraClusterStats1qtr 4483u --- NO COMMENTS
infraClusterStatsHist1qtr 4484u --- NO COMMENTS
infraClusterStats1year 4485u --- NO COMMENTS
infraClusterStatsHist1year 4486u --- NO COMMENTS
infraService 4488u --- NO COMMENTS
infraReplica 4489u --- NO COMMENTS
fabricOverallHealth15min 448u --- NO COMMENTS
infraReplicaStats 4490u --- NO COMMENTS
infraReplicaStatsHist 4491u --- NO COMMENTS
infraReplicaStats5min 4492u --- NO COMMENTS
infraReplicaStatsHist5min 4493u --- NO COMMENTS
infraReplicaStats15min 4494u --- NO COMMENTS
infraReplicaStatsHist15min 4495u --- NO COMMENTS
infraReplicaStats1h 4496u --- NO COMMENTS
infraReplicaStatsHist1h 4497u --- NO COMMENTS
infraReplicaStats1d 4498u --- NO COMMENTS
infraReplicaStatsHist1d 4499u --- NO COMMENTS
fabricOverallHealthHist15min 449u --- NO COMMENTS
relnTo 44u --- NO COMMENTS
infraReplicaStats1w 4500u --- NO COMMENTS
infraReplicaStatsHist1w 4501u --- NO COMMENTS
infraReplicaStats1mo 4502u --- NO COMMENTS
infraReplicaStatsHist1mo 4503u --- NO COMMENTS
infraReplicaStats1qtr 4504u --- NO COMMENTS
infraReplicaStatsHist1qtr 4505u --- NO COMMENTS
infraReplicaStats1year 4506u --- NO COMMENTS
infraReplicaStatsHist1year 4507u --- NO COMMENTS
infraPeReplica 4509u --- NO COMMENTS
fabricOverallHealth1h 450u --- NO COMMENTS
infraLocation 4510u --- NO COMMENTS
infraModeDef 4511u --- NO COMMENTS
infraIDDef 4512u --- NO COMMENTS
infraInfra 4513u --- NO COMMENTS
infraADomP 4514u --- NO COMMENTS
infraRsVlanNs 4515u --- NO COMMENTS
fvnsRtVlanNs 4516u --- NO COMMENTS
infraDomP 4517u --- NO COMMENTS
infraExP 4518u --- NO COMMENTS
infraProvP 4519u --- NO COMMENTS
fabricOverallHealthHist1h 451u --- NO COMMENTS
infraClP 4520u --- NO COMMENTS
infraAConfIssues 4521u --- NO COMMENTS
infraSelectorIssues 4522u --- NO COMMENTS
infraNsIssues 4523u --- NO COMMENTS
datetimeAPol 4524u --- NO COMMENTS
datetimePol 4525u --- NO COMMENTS
datetimeANtpAuthKey 4526u --- NO COMMENTS
datetimeNtpAuthKey 4527u --- NO COMMENTS
datetimeANtpProv 4528u --- NO COMMENTS
datetimeNtpProv 4529u --- NO COMMENTS
fabricOverallHealth1d 452u --- NO COMMENTS
datetimeRsNtpProvToEpg 4530u --- NO COMMENTS
fvRtNtpProvToEpg 4531u --- NO COMMENTS
datetimeRsNtpProvToNtpAuthKey 4532u --- NO COMMENTS
datetimeRtNtpProvToNtpAuthKey 4533u --- NO COMMENTS
datetimeFormat 4534u --- NO COMMENTS
fabricOverallHealthHist1d 453u --- NO COMMENTS
fvnsAddrInst 4548u --- NO COMMENTS
fvnsAAddrBlk 4549u --- NO COMMENTS
fabricOverallHealth1w 454u --- NO COMMENTS
fvnsUcastAddrBlk 4550u --- NO COMMENTS
fvnsAEncapBlk 4551u --- NO COMMENTS
fvnsEncapBlk 4552u --- NO COMMENTS
fvnsEncapBlkDef 4553u --- NO COMMENTS
fvnsMcastAddrBlk 4554u --- NO COMMENTS
fvnsMcastAddrBlkDef 4555u --- NO COMMENTS
fvnsAInstP 4558u --- NO COMMENTS
fvnsVlanInstP 4559u --- NO COMMENTS
fabricOverallHealthHist1w 455u --- NO COMMENTS
fvnsAVxlanInstP 4560u --- NO COMMENTS
fvnsVxlanInstP 4561u --- NO COMMENTS
fvnsVxlanInstDef 4562u --- NO COMMENTS
fvnsMcastAddrInstDef 4563u --- NO COMMENTS
fvnsAAddrInstP 4564u --- NO COMMENTS
fvnsMcastAddrInstP 4565u --- NO COMMENTS
polAttTgt 4566u --- NO COMMENTS
polVirtAttTgt 4567u --- NO COMMENTS
polPhysAttTgt 4568u --- NO COMMENTS
polHv 4569u --- NO COMMENTS
fabricOverallHealth1mo 456u --- NO COMMENTS
snmpAPol 4570u --- NO COMMENTS
snmpPol 4571u --- NO COMMENTS
snmpACommunityP 4572u --- NO COMMENTS
snmpRsCommToCtxAtt 4573u --- NO COMMENTS
snmpRtCommToCtxAtt 4574u --- NO COMMENTS
snmpCommunityP 4575u --- NO COMMENTS
snmpAUserP 4576u --- NO COMMENTS
snmpUserP 4577u --- NO COMMENTS
snmpAClientGrpP 4578u --- NO COMMENTS
snmpClientGrpP 4579u --- NO COMMENTS
fabricOverallHealthHist1mo 457u --- NO COMMENTS
snmpRsEpg 4580u --- NO COMMENTS
fvRtEpg 4581u --- NO COMMENTS
snmpAClientP 4584u --- NO COMMENTS
snmpClientP 4585u --- NO COMMENTS
snmpACtxP 4586u --- NO COMMENTS
snmpCtxP 4587u --- NO COMMENTS
snmpCtxDef 4588u --- NO COMMENTS
fvDef 4589u --- NO COMMENTS
fabricOverallHealth1qtr 458u --- NO COMMENTS
fvNp 4590u --- NO COMMENTS
fvUp 4591u --- NO COMMENTS
polNToRef 4592u --- NO COMMENTS
polNFromRef 4593u --- NO COMMENTS
polObj 4594u --- NO COMMENTS
polDef 4595u --- NO COMMENTS
polDefRoot 4596u --- NO COMMENTS
polComp 4597u --- NO COMMENTS
polInstr 4598u --- NO COMMENTS
polCont 4599u --- NO COMMENTS
fabricOverallHealthHist1qtr 459u --- NO COMMENTS
relnFrom 45u --- NO COMMENTS
polDom 4600u --- NO COMMENTS
polCtrlr 4601u --- NO COMMENTS
polUni 4602u --- NO COMMENTS
polCompl 4603u --- NO COMMENTS
polComplElem 4604u --- NO COMMENTS
polConsElem 4605u --- NO COMMENTS
polLbl 4606u --- NO COMMENTS
polProvLbl 4607u --- NO COMMENTS
polConsLbl 4608u --- NO COMMENTS
polIf 4609u --- NO COMMENTS
fabricOverallHealth1year 460u --- NO COMMENTS
polProvIf 4610u --- NO COMMENTS
polConsIf 4611u --- NO COMMENTS
polRelnHolder 4612u --- NO COMMENTS
polDefRelnHolder 4613u --- NO COMMENTS
polNs 4614u --- NO COMMENTS
polAConfIssues 4615u --- NO COMMENTS
polRsClusterPolRel 4616u --- NO COMMENTS
infraRtClusterPolRel 4617u --- NO COMMENTS
polRsFormatPol 4618u --- NO COMMENTS
datetimeRtFormatPol 4619u --- NO COMMENTS
fabricOverallHealthHist1year 461u --- NO COMMENTS
polRsCtrlrSRel 4620u --- NO COMMENTS
fabricRtCtrlrSRel 4621u --- NO COMMENTS
vnsSvcGraphVersion 4622u --- NO COMMENTS
vnsAGraph 4623u --- NO COMMENTS
vnsAbsGraph 4624u --- NO COMMENTS
vnsANode 4625u --- NO COMMENTS
vnsAFuncNode 4626u --- NO COMMENTS
vnsRsDefaultScopeToTerm 4627u --- NO COMMENTS
vnsRtDefaultScopeToTerm 4628u --- NO COMMENTS
vnsAbsNode 4629u --- NO COMMENTS
fabricNodeHealth 462u --- NO COMMENTS
vnsRsNodeToMFunc 4630u --- NO COMMENTS
vnsRtNodeToMFunc 4631u --- NO COMMENTS
vnsRsNodeToAbsFuncProf 4632u --- NO COMMENTS
vnsRtNodeToAbsFuncProf 4633u --- NO COMMENTS
vnsAFolder 4634u --- NO COMMENTS
vnsRsScopeToTerm 4635u --- NO COMMENTS
vnsRtScopeToTerm 4636u --- NO COMMENTS
vnsACCfgRel 4637u --- NO COMMENTS
vnsAParam 4638u --- NO COMMENTS
vnsAbsParam 4639u --- NO COMMENTS
fabricNodeHealthHist 463u --- NO COMMENTS
vnsAbsFolder 4640u --- NO COMMENTS
vnsAbsCfgRel 4641u --- NO COMMENTS
vnsAbsFuncProfContr 4642u --- NO COMMENTS
vnsAbsFuncProfGrp 4643u --- NO COMMENTS
vnsAbsFuncProf 4644u --- NO COMMENTS
vnsRsProfToMFunc 4645u --- NO COMMENTS
vnsRtProfToMFunc 4646u --- NO COMMENTS
vnsAbsDevCfg 4647u --- NO COMMENTS
fabricNodeHealth5min 464u --- NO COMMENTS
vnsAbsGrpCfg 4650u --- NO COMMENTS
vnsAbsFuncCfg 4651u --- NO COMMENTS
vnsATerm 4652u --- NO COMMENTS
vnsRsTermToEPg 4653u --- NO COMMENTS
fvRtTermToEPg 4654u --- NO COMMENTS
vnsInTerm 4655u --- NO COMMENTS
vnsOutTerm 4656u --- NO COMMENTS
vnsATermNode 4657u --- NO COMMENTS
vnsAbsTermNode 4658u --- NO COMMENTS
vnsALDevCtx 4659u --- NO COMMENTS
fabricNodeHealthHist5min 465u --- NO COMMENTS
vnsALIfCtx 4660u --- NO COMMENTS
vnsLIfHint 4661u --- NO COMMENTS
vnsLIfCtx 4662u --- NO COMMENTS
vnsRsLIfCtxToLIf 4663u --- NO COMMENTS
vnsRtLIfCtxToLIf 4664u --- NO COMMENTS
vnsLDevHint 4665u --- NO COMMENTS
vnsLDevCtx 4666u --- NO COMMENTS
vnsRsLDevCtxToLDev 4667u --- NO COMMENTS
vnsRtLDevCtxToLDev 4668u --- NO COMMENTS
fabricNodeHealth15min 466u --- NO COMMENTS
vnsAConn 4675u --- NO COMMENTS
vnsAFuncConn 4676u --- NO COMMENTS
vnsRsMConnAtt 4677u --- NO COMMENTS
vnsRtMConnAtt 4678u --- NO COMMENTS
vnsRsConnToFlt 4679u --- NO COMMENTS
fabricNodeHealthHist15min 467u --- NO COMMENTS
vzRtConnToFlt 4680u --- NO COMMENTS
vnsRsConnToCtxTerm 4681u --- NO COMMENTS
vnsRtConnToCtxTerm 4682u --- NO COMMENTS
vnsATermConn 4685u --- NO COMMENTS
vnsAbsFuncConn 4686u --- NO COMMENTS
vnsAbsTermConn 4687u --- NO COMMENTS
vnsAConnection 4688u --- NO COMMENTS
vnsAbsConnection 4689u --- NO COMMENTS
fabricNodeHealth1h 468u --- NO COMMENTS
vnsRsAbsConnectionConns 4690u --- NO COMMENTS
vnsRtAbsConnectionConns 4691u --- NO COMMENTS
vnsRndrInfo 4692u --- NO COMMENTS
vnsEPpContr 4693u --- NO COMMENTS
vnsEPpInfo 4694u --- NO COMMENTS
vnsHealthUpdate 4695u --- NO COMMENTS
vnsFaultUpdate 4696u --- NO COMMENTS
vnsCapacityUpdate 4697u --- NO COMMENTS
vnsConsumptionUpdate 4698u --- NO COMMENTS
fabricNodeHealthHist1h 469u --- NO COMMENTS
relnTargetClass 46u --- NO COMMENTS
fabricNodeHealth1d 470u --- NO COMMENTS
polRsVnsmdev 4718u --- NO COMMENTS
vnsRtVnsmdev 4719u --- NO COMMENTS
fabricNodeHealthHist1d 471u --- NO COMMENTS
polRsFabricipv4expg 4720u --- NO COMMENTS
fabricRtFabricipv4expg 4721u --- NO COMMENTS
polRsFabricmacexpg 4722u --- NO COMMENTS
fabricRtFabricmacexpg 4723u --- NO COMMENTS
polRsVnsldev 4724u --- NO COMMENTS
vnsRtVnsldev 4725u --- NO COMMENTS
polRsVnsldevctx 4726u --- NO COMMENTS
vnsRtVnsldevctx 4727u --- NO COMMENTS
vnsRsSvcMgmtEpg 4728u --- NO COMMENTS
fvRtSvcMgmtEpg 4729u --- NO COMMENTS
fabricNodeHealth1w 472u --- NO COMMENTS
vnsAMName 4732u --- NO COMMENTS
vnsAMItem 4733u --- NO COMMENTS
vnsRsConnector 4734u --- NO COMMENTS
vnsRtConnector 4735u --- NO COMMENTS
vnsMFolder 4736u --- NO COMMENTS
vnsMParam 4737u --- NO COMMENTS
vnsMRel 4738u --- NO COMMENTS
vnsRsTarget 4739u --- NO COMMENTS
fabricNodeHealthHist1w 473u --- NO COMMENTS
vnsRtTarget 4740u --- NO COMMENTS
vnsSvcPkgSource 4741u --- NO COMMENTS
vnsMDev 4742u --- NO COMMENTS
vnsMIfLbl 4743u --- NO COMMENTS
vnsMCred 4744u --- NO COMMENTS
vnsMCredSecret 4745u --- NO COMMENTS
vnsDevScript 4746u --- NO COMMENTS
vnsDevMod 4747u --- NO COMMENTS
vnsMCap 4748u --- NO COMMENTS
vnsClusterCfg 4749u --- NO COMMENTS
fabricNodeHealth1mo 474u --- NO COMMENTS
vnsDevCfg 4750u --- NO COMMENTS
vnsMDevCfg 4751u --- NO COMMENTS
vnsMGrpCfg 4752u --- NO COMMENTS
vnsMFunc 4753u --- NO COMMENTS
vnsMImage 4754u --- NO COMMENTS
vnsMConn 4756u --- NO COMMENTS
vnsRsInterface 4757u --- NO COMMENTS
vnsRtInterface 4758u --- NO COMMENTS
vnsAssertion 4759u --- NO COMMENTS
fabricNodeHealthHist1mo 475u --- NO COMMENTS
vnsSAssertion 4760u --- NO COMMENTS
vnsCAssertion 4761u --- NO COMMENTS
vnsComparison 4762u --- NO COMMENTS
vnsRange 4763u --- NO COMMENTS
vnsComposite 4764u --- NO COMMENTS
vnsMDfctCats 4765u --- NO COMMENTS
vnsMDfctCat 4766u --- NO COMMENTS
vnsMDfcts 4767u --- NO COMMENTS
vnsMDfct 4768u --- NO COMMENTS
vnsRsDfctToCat 4769u --- NO COMMENTS
fabricNodeHealth1qtr 476u --- NO COMMENTS
vnsRtDfctToCat 4770u --- NO COMMENTS
vnsGraphInst 4771u --- NO COMMENTS
vnsRsGraphInstanceMeta 4772u --- NO COMMENTS
vnsRtGraphInstanceMeta 4773u --- NO COMMENTS
vnsRsLDevInst 4776u --- NO COMMENTS
vnsRtLDevInst 4777u --- NO COMMENTS
vnsGraphIdCntnr 4778u --- NO COMMENTS
vnsANodeInst 4779u --- NO COMMENTS
fabricNodeHealthHist1qtr 477u --- NO COMMENTS
vnsNodeInst 4780u --- NO COMMENTS
vnsRsNodeInstToLDevCtx 4781u --- NO COMMENTS
vnsRtNodeInstToLDevCtx 4782u --- NO COMMENTS
vnsRsNodeInstMeta 4783u --- NO COMMENTS
vnsRtNodeInstMeta 4784u --- NO COMMENTS
vnsNodeInstDef 4785u --- NO COMMENTS
vnsLDevInst 4786u --- NO COMMENTS
vnsDevCtxLblInfo 4787u --- NO COMMENTS
vnsGParam 4788u --- NO COMMENTS
vnsGFolder 4789u --- NO COMMENTS
fabricNodeHealth1year 478u --- NO COMMENTS
vnsRsFolderInstAtt 4790u --- NO COMMENTS
vnsRtFolderInstAtt 4791u --- NO COMMENTS
vnsGRel 4792u --- NO COMMENTS
vnsParamInst 4793u --- NO COMMENTS
vnsFolderInst 4794u --- NO COMMENTS
vnsRsFolderInstToMFolder 4795u --- NO COMMENTS
vnsRtFolderInstToMFolder 4796u --- NO COMMENTS
vnsCfgRelInst 4797u --- NO COMMENTS
vnsCfgDef 4798u --- NO COMMENTS
vnsDevCfgInst 4799u --- NO COMMENTS
fabricNodeHealthHist1year 479u --- NO COMMENTS
statsItem 47u --- NO COMMENTS
vnsRsGraphInstToLDevCtx 4800u --- NO COMMENTS
vnsRtGraphInstToLDevCtx 4801u --- NO COMMENTS
vnsGrpCfgInst 4802u --- NO COMMENTS
vnsFuncCfgInst 4803u --- NO COMMENTS
vnsTermNodeInst 4804u --- NO COMMENTS
vnsRsTermInstMeta 4805u --- NO COMMENTS
vnsRtTermInstMeta 4806u --- NO COMMENTS
vnsFltInst 4807u --- NO COMMENTS
vnsAVNode 4808u --- NO COMMENTS
vnsStsVNode 4809u --- NO COMMENTS
vnsLegVNode 4810u --- NO COMMENTS
vnsVNodeDef 4811u --- NO COMMENTS
vnsEPgDef 4812u --- NO COMMENTS
vnsRsEPpInfoAtt 4813u --- NO COMMENTS
vnsRtEPpInfoAtt 4814u --- NO COMMENTS
vnsRsEPgDefToConn 4815u --- NO COMMENTS
vnsRtEPgDefToConn 4816u --- NO COMMENTS
vnsRsEPgDefToLIf 4817u --- NO COMMENTS
vnsRtEPgDefToLIf 4818u --- NO COMMENTS
fabricCtrlrCont 481u --- NO COMMENTS
vnsBDDef 4821u --- NO COMMENTS
vnsRsBDDefToBD 4822u --- NO COMMENTS
fvRtBDDefToBD 4823u --- NO COMMENTS
vnsRsBDDefToLIf 4824u --- NO COMMENTS
vnsRtBDDefToLIf 4825u --- NO COMMENTS
vnsRsBDDefToConn 4826u --- NO COMMENTS
vnsRtBDDefToConn 4827u --- NO COMMENTS
fabricCtrlr 482u --- NO COMMENTS
vnsFuncConnInst 4830u --- NO COMMENTS
vnsRsConnToFltInst 4831u --- NO COMMENTS
vzRtConnToFltInst 4832u --- NO COMMENTS
vnsRsConnToCtxTermInst 4833u --- NO COMMENTS
vnsRtConnToCtxTermInst 4834u --- NO COMMENTS
vnsRsConnToLIfInst 4835u --- NO COMMENTS
vnsRtConnToLIfInst 4836u --- NO COMMENTS
vnsRsBdConn 4837u --- NO COMMENTS
vnsRtBdConn 4838u --- NO COMMENTS
vnsRsEventConn 4839u --- NO COMMENTS
fabricPath 483u --- NO COMMENTS
vnsRtEventConn 4840u --- NO COMMENTS
vnsRsPolModAtt 4841u --- NO COMMENTS
fvRtPolModAtt 4842u --- NO COMMENTS
vnsRsUnkMacActModAtt 4843u --- NO COMMENTS
fvRtUnkMacActModAtt 4844u --- NO COMMENTS
vnsTermConnInst 4845u --- NO COMMENTS
vnsConnectionInst 4846u --- NO COMMENTS
vnsRsConnectionInstConns 4847u --- NO COMMENTS
vnsRtConnectionInstConns 4848u --- NO COMMENTS
vnsAL4L7ServiceFault 4849u --- NO COMMENTS
fabricRsAcPath 484u --- NO COMMENTS
vnsScriptHandlerState 4850u --- NO COMMENTS
vnsScriptHandlerUserState 4851u --- NO COMMENTS
vnsScriptRTInfo 4852u --- NO COMMENTS
vnsCDevState 4853u --- NO COMMENTS
vnsCtrlrEpProxy 4855u --- NO COMMENTS
vnsDevHealth 4856u --- NO COMMENTS
vnsCfgRoot 4857u --- NO COMMENTS
vnsACCfg 4858u --- NO COMMENTS
vnsRsCfgToConn 4859u --- NO COMMENTS
dbgRtAcPath 485u --- NO COMMENTS
vnsRtCfgToConn 4860u --- NO COMMENTS
vnsRsCfgToVConn 4861u --- NO COMMENTS
vnsRtCfgToVConn 4862u --- NO COMMENTS
vnsCFolder 4863u --- NO COMMENTS
vnsRsCDevAtt 4864u --- NO COMMENTS
vnsRtCDevAtt 4865u --- NO COMMENTS
vnsCParam 4866u --- NO COMMENTS
vnsCRel 4867u --- NO COMMENTS
vnsALDevIf 4868u --- NO COMMENTS
vnsLDevIf 4869u --- NO COMMENTS
fabricTrail 486u --- NO COMMENTS
vnsRsLdevIfToLDev 4870u --- NO COMMENTS
vnsRtLdevIfToLDev 4871u --- NO COMMENTS
vnsALDev 4872u --- NO COMMENTS
vnsRsMDevAtt 4873u --- NO COMMENTS
vnsRtMDevAtt 4874u --- NO COMMENTS
vnsRsALDevToDomP 4875u --- NO COMMENTS
vmmRtALDevToDomP 4876u --- NO COMMENTS
vnsRsALDevToPhysDomP 4877u --- NO COMMENTS
physRtALDevToPhysDomP 4878u --- NO COMMENTS
vnsRsALDevToVxlanInstP 4879u --- NO COMMENTS
fabricRsAcTrail 487u --- NO COMMENTS
fvnsRtALDevToVxlanInstP 4880u --- NO COMMENTS
vnsRsALDevToVlanInstP 4881u --- NO COMMENTS
fvnsRtALDevToVlanInstP 4882u --- NO COMMENTS
vnsRsDevEpg 4883u --- NO COMMENTS
fvRtDevEpg 4884u --- NO COMMENTS
vnsALIf 4885u --- NO COMMENTS
vnsRsMetaIf 4886u --- NO COMMENTS
vnsRtMetaIf 4887u --- NO COMMENTS
vnsRsCIfAtt 4888u --- NO COMMENTS
vnsRtCIfAtt 4889u --- NO COMMENTS
dbgRtAcTrail 488u --- NO COMMENTS
vnsALDevLIf 4890u --- NO COMMENTS
vnsLDevIfLIf 4891u --- NO COMMENTS
vnsLIf 4892u --- NO COMMENTS
vnsMgmtLIf 4893u --- NO COMMENTS
vnsLDevVip 4894u --- NO COMMENTS
vnsLDevOperInfo 4895u --- NO COMMENTS
vnsRsLDevOperInfoToALDev 4896u --- NO COMMENTS
vnsRtLDevOperInfoToALDev 4897u --- NO COMMENTS
vnsTxId 4898u --- NO COMMENTS
vnsVDev 4899u --- NO COMMENTS
fabricPathEpCont 489u --- NO COMMENTS
statsCurr 48u --- NO COMMENTS
vnsRsLDevAtt 4900u --- NO COMMENTS
vnsRtLDevAtt 4901u --- NO COMMENTS
vnsVGrp 4902u --- NO COMMENTS
vnsVFunc 4903u --- NO COMMENTS
vnsRsFunction 4904u --- NO COMMENTS
vnsRtFunction 4905u --- NO COMMENTS
vnsVConn 4906u --- NO COMMENTS
vnsVEpg 4909u --- NO COMMENTS
fabricProtPathEpCont 490u --- NO COMMENTS
vnsRsVConnToEpgSubnet 4910u --- NO COMMENTS
fvRtVConnToEpgSubnet 4911u --- NO COMMENTS
vnsRsVConnToEpgEp 4912u --- NO COMMENTS
fvRtVConnToEpgEp 4913u --- NO COMMENTS
vnsRsVConnToVConn 4914u --- NO COMMENTS
vnsRtVConnToVConn 4915u --- NO COMMENTS
vnsVIf 4916u --- NO COMMENTS
vnsVEncapAsc 4919u --- NO COMMENTS
fabricExtPathEpCont 491u --- NO COMMENTS
vnsCDev 4924u --- NO COMMENTS
vnsCDevOperInfo 4925u --- NO COMMENTS
vnsRsCDevOperInfoToCDev 4926u --- NO COMMENTS
vnsRtCDevOperInfoToCDev 4927u --- NO COMMENTS
vnsCCred 4928u --- NO COMMENTS
vnsCCredSecret 4929u --- NO COMMENTS
fabricAPathEp 492u --- NO COMMENTS
vnsCMgmt 4930u --- NO COMMENTS
vnsCIf 4931u --- NO COMMENTS
vnsRsCIfPathAtt 4932u --- NO COMMENTS
fabricRtCIfPathAtt 4933u --- NO COMMENTS
vnsCtrlrMgmtPol 4934u --- NO COMMENTS
vnsRsMgmtAddr 4935u --- NO COMMENTS
vnsCtrlrEp 4937u --- NO COMMENTS
vnsNatInst 4938u --- NO COMMENTS
vnsEpInst 4939u --- NO COMMENTS
fabricPathEp 493u --- NO COMMENTS
vnsVEncap 4940u --- NO COMMENTS
vnsVEncapRel 4941u --- NO COMMENTS
vnsDevItem 4942u --- NO COMMENTS
vnsDevFolder 4943u --- NO COMMENTS
vnsRsDevFolderToMFolder 4944u --- NO COMMENTS
vnsRtDevFolderToMFolder 4945u --- NO COMMENTS
vnsDevParam 4946u --- NO COMMENTS
vnsDevIssues 4947u --- NO COMMENTS
vnsDevPing 4948u --- NO COMMENTS
vnsRsDevPingToCDev 4949u --- NO COMMENTS
fabricPathGrp 494u --- NO COMMENTS
vnsRtDevPingToCDev 4950u --- NO COMMENTS
vnsCapct 4951u --- NO COMMENTS
vnsConsump 4952u --- NO COMMENTS
drawInst 4953u --- NO COMMENTS
drawCont 4954u --- NO COMMENTS
statsThrTriggerP 4955u --- NO COMMENTS
statsThrSint16P 4956u --- NO COMMENTS
statsThrSint32P 4957u --- NO COMMENTS
statsThrUint16P 4958u --- NO COMMENTS
statsThrSByteP 4959u --- NO COMMENTS
fabricComp 495u --- NO COMMENTS
statsThrUint32P 4960u --- NO COMMENTS
statsThrUByteP 4961u --- NO COMMENTS
statsThrDoubleP 4962u --- NO COMMENTS
statsThrSint64P 4963u --- NO COMMENTS
statsThrFloatP 4964u --- NO COMMENTS
statsThrUint64P 4965u --- NO COMMENTS
faultThrValueTrigger 4966u --- NO COMMENTS
faultThrValueSint16 4967u --- NO COMMENTS
faultThrValueSint32 4968u --- NO COMMENTS
faultThrValueUint16 4969u --- NO COMMENTS
fabricANode 496u --- NO COMMENTS
faultThrValueSByte 4970u --- NO COMMENTS
faultThrValueUint32 4971u --- NO COMMENTS
faultThrValueUByte 4972u --- NO COMMENTS
faultThrValueDouble 4973u --- NO COMMENTS
faultThrValueSint64 4974u --- NO COMMENTS
faultThrValueFloat 4975u --- NO COMMENTS
faultThrValueUint64 4976u --- NO COMMENTS
bgpPeerEntryClearPeerLTask 4979u --- NO COMMENTS
fabricALink 497u --- NO COMMENTS
bgpPeerEntryClearPeerRslt 4980u --- NO COMMENTS
cdpIfClearIfLTask 4981u --- NO COMMENTS
cdpIfClearIfRslt 4982u --- NO COMMENTS
coopCitizenAdjClearLTask 4983u --- NO COMMENTS
coopCitizenAdjClearRslt 4984u --- NO COMMENTS
coopOracleAdjClearLTask 4985u --- NO COMMENTS
coopOracleAdjClearRslt 4986u --- NO COMMENTS
dbgexpTechSupTrigCollectLTask 4987u --- NO COMMENTS
dbgexpTechSupTrigCollectRslt 4988u --- NO COMMENTS
eqptChLocateLTask 4989u --- NO COMMENTS
fabricLooseNode 498u --- NO COMMENTS
eqptChLocateRslt 4990u --- NO COMMENTS
eqptChOutOfServiceLTask 4991u --- NO COMMENTS
eqptChOutOfServiceRslt 4992u --- NO COMMENTS
eqptChReloadLTask 4993u --- NO COMMENTS
eqptChReloadRslt 4994u --- NO COMMENTS
eqptExtChLocateLTask 4995u --- NO COMMENTS
eqptExtChLocateRslt 4996u --- NO COMMENTS
eqptExtChReloadLTask 4997u --- NO COMMENTS
eqptExtChReloadRslt 4998u --- NO COMMENTS
eqptFCLocateLTask 4999u --- NO COMMENTS
fabricLooseLink 499u --- NO COMMENTS
statsCurrAgPart 49u --- NO COMMENTS
monPol 4u --- NO COMMENTS
eqptFCLocateRslt 5000u --- NO COMMENTS
eqptFCReloadLTask 5001u --- NO COMMENTS
eqptFCReloadRslt 5002u --- NO COMMENTS
eqptFtLocateLTask 5003u --- NO COMMENTS
eqptFtLocateRslt 5004u --- NO COMMENTS
eqptLCLocateLTask 5005u --- NO COMMENTS
eqptLCLocateRslt 5006u --- NO COMMENTS
eqptLCReloadLTask 5007u --- NO COMMENTS
eqptLCReloadRslt 5008u --- NO COMMENTS
eqptSupCLocateLTask 5009u --- NO COMMENTS
fabricLooseAttLink 500u --- NO COMMENTS
eqptSupCLocateRslt 5010u --- NO COMMENTS
eqptSupCReloadLTask 5011u --- NO COMMENTS
eqptSupCReloadRslt 5012u --- NO COMMENTS
eqptSysCLocateLTask 5013u --- NO COMMENTS
eqptSysCLocateRslt 5014u --- NO COMMENTS
eqptSysCReloadLTask 5015u --- NO COMMENTS
eqptSysCReloadRslt 5016u --- NO COMMENTS
eqptdiagSubjTestLTask 5017u --- NO COMMENTS
eqptdiagSubjTestRslt 5018u --- NO COMMENTS
isisAdjEpClearLTask 5019u --- NO COMMENTS
fabricGroupRef 501u --- NO COMMENTS
isisAdjEpClearRslt 5020u --- NO COMMENTS
isisInterLeakPClearLTask 5021u --- NO COMMENTS
isisInterLeakPClearRslt 5022u --- NO COMMENTS
l1EthIfSetInServiceLTask 5023u --- NO COMMENTS
l1EthIfSetInServiceRslt 5024u --- NO COMMENTS
l1PhysIfLocateLTask 5025u --- NO COMMENTS
l1PhysIfLocateRslt 5026u --- NO COMMENTS
l1PhysIfResetLTask 5027u --- NO COMMENTS
l1PhysIfResetRslt 5028u --- NO COMMENTS
l2BDClearEpLTask 5029u --- NO COMMENTS
fabricALinkCont 502u --- NO COMMENTS
l2BDClearEpRslt 5030u --- NO COMMENTS
l3CtxClearEpLTask 5031u --- NO COMMENTS
l3CtxClearEpRslt 5032u --- NO COMMENTS
l3InstClearEpLTask 5033u --- NO COMMENTS
l3InstClearEpRslt 5034u --- NO COMMENTS
maintUpgJobInstallLTask 5035u --- NO COMMENTS
topSystemPingLTask 5036u --- NO COMMENTS
topSystemPingRslt 5037u --- NO COMMENTS
vlanCktEpClearEpLTask 5038u --- NO COMMENTS
vlanCktEpClearEpRslt 5039u --- NO COMMENTS
fabricLinkCont 503u --- NO COMMENTS
vxlanCktEpClearEpLTask 5040u --- NO COMMENTS
vxlanCktEpClearEpRslt 5041u --- NO COMMENTS
identConsumerTask 5042u --- NO COMMENTS
identSourceTask 5043u --- NO COMMENTS
pconsRefTask 5044u --- NO COMMENTS
relnRelTaskContTask 5045u --- NO COMMENTS
relnReleaseRefTask 5046u --- NO COMMENTS
resConsumerTask 5047u --- NO COMMENTS
tagAliasDelInstTask 5048u --- NO COMMENTS
tagAliasInstTask 5049u --- NO COMMENTS
fabricLink 504u --- NO COMMENTS
tagInstTask 5050u --- NO COMMENTS
firmwareCtrlrFwStatusContTask 5053u --- NO COMMENTS
firmwareFirmwareTask 5054u --- NO COMMENTS
maintNodeInMaintTask 5056u --- NO COMMENTS
topSystemTask 5057u --- NO COMMENTS
firmwareDownloadTask 5059u --- NO COMMENTS
fabricRsAcLinkS2T 505u --- NO COMMENTS
firmwareSourceTask 5060u --- NO COMMENTS
dbgexpNodeStatusTask 5061u --- NO COMMENTS
svccoreACoreTask 5062u --- NO COMMENTS
svccoreNodeTask 5063u --- NO COMMENTS
aaaUserTask 5064u --- NO COMMENTS
identContextTask 5065u --- NO COMMENTS
identElementTask 5066u --- NO COMMENTS
dbgRemotePortTask 5067u --- NO COMMENTS
dhcpDiscNodeTask 5068u --- NO COMMENTS
dbgRtAcLinkS2T 506u --- NO COMMENTS
fvEpDefTask 5070u --- NO COMMENTS
fvEpTaskAggrTask 5071u --- NO COMMENTS
fvVDEpTask 5072u --- NO COMMENTS
leqptLooseNodeTask 5073u --- NO COMMENTS
lldpIfTask 5074u --- NO COMMENTS
lldpIfSendTaskTask 5075u --- NO COMMENTS
nwPathEpTask 5077u --- NO COMMENTS
pconsResolverTask 5078u --- NO COMMENTS
vpcIfTask 5079u --- NO COMMENTS
fabricRsAcLinkT2D 507u --- NO COMMENTS
compRsCtrlrPTask 5080u --- NO COMMENTS
dbgacEpgSummaryTask 5082u --- NO COMMENTS
dbgexpExportPTask 5083u --- NO COMMENTS
dbgexpTechSupOnDTask 5084u --- NO COMMENTS
dbgexpTechSupPTask 5085u --- NO COMMENTS
dhcpRsProvTask 5086u --- NO COMMENTS
fabricAProtGEpTask 5087u --- NO COMMENTS
fabricDecommissionJobTask 5088u --- NO COMMENTS
fabricNodePEpTask 5089u --- NO COMMENTS
dbgRtAcLinkT2D 508u --- NO COMMENTS
fabricRsDecommissionNodeTask 5090u --- NO COMMENTS
fvAEPgTask 5091u --- NO COMMENTS
fvAEpDefTask 5092u --- NO COMMENTS
fvCollectionContTask 5094u --- NO COMMENTS
fvEPgTask 5096u --- NO COMMENTS
fvRsDomAttTask 5097u --- NO COMMENTS
fvRtDestEpgTask 5098u --- NO COMMENTS
fvRtProvTask 5099u --- NO COMMENTS
fabricProtLinkCont 509u --- NO COMMENTS
statsHist 50u --- NO COMMENTS
identSegmentTask 5100u --- NO COMMENTS
infraEpPDTask 5101u --- NO COMMENTS
infraNodeCfgTask 5102u --- NO COMMENTS
infraRsDomPTask 5103u --- NO COMMENTS
infraRsFuncToEpgTask 5104u --- NO COMMENTS
mgmtCollectionContTask 5105u --- NO COMMENTS
mgmtInBZoneTask 5106u --- NO COMMENTS
mgmtOoBTask 5107u --- NO COMMENTS
mgmtOoBZoneTask 5108u --- NO COMMENTS
presResolverTask 5109u --- NO COMMENTS
fabricExtLinkCont 510u --- NO COMMENTS
spanSrcTask 5110u --- NO COMMENTS
spanTaskParamTask 5111u --- NO COMMENTS
syntheticContextTask 5112u --- NO COMMENTS
syntheticContextFsm 5113u --- NO COMMENTS
sysdebugCoreFsm 5115u --- NO COMMENTS
sysdebugLogControlEpFsm 5116u --- NO COMMENTS
sysdebugTechSupportFsm 5118u --- NO COMMENTS
tagRefTask 5119u --- NO COMMENTS
fabricProtLink 511u --- NO COMMENTS
testinfralabFreebiesTask 5120u --- NO COMMENTS
vmmCtrlrPTask 5121u --- NO COMMENTS
vnsEPgDefTask 5123u --- NO COMMENTS
vnsEPpInfoTask 5126u --- NO COMMENTS
vnsLDevInstTask 5128u --- NO COMMENTS
eqptBoard 512u --- NO COMMENTS
vnsRsTermToEPgTask 5130u --- NO COMMENTS
vzACollectionTask 5131u --- NO COMMENTS
vzBrCPTask 5132u --- NO COMMENTS
vzCollectionContTask 5133u --- NO COMMENTS
vzCtrctEPgContTask 5134u --- NO COMMENTS
vzFilterTask 5135u --- NO COMMENTS
vzFltTaskAggrTask 5136u --- NO COMMENTS
vzProvDefTask 5137u --- NO COMMENTS
eqptNic 513u --- NO COMMENTS
vzTabooTask 5141u --- NO COMMENTS
fabricNodeTask 5142u --- NO COMMENTS
compCtrlrFsm 5143u --- NO COMMENTS
compCtrlrTask 5144u --- NO COMMENTS
compEpPConnTask 5145u --- NO COMMENTS
compEpPDTask 5146u --- NO COMMENTS
compHpNicTask 5147u --- NO COMMENTS
compHvTask 5148u --- NO COMMENTS
compMgmtNicTask 5149u --- NO COMMENTS
eqptExtAP 514u --- NO COMMENTS
compPolContTask 5150u --- NO COMMENTS
compRsCtrlrTask 5151u --- NO COMMENTS
compStatsPolTask 5152u --- NO COMMENTS
compVNicPDDefTask 5153u --- NO COMMENTS
fvnsMcastAddrInstDefTask 5154u --- NO COMMENTS
fvnsVxlanInstDefTask 5155u --- NO COMMENTS
hvsExtPolTask 5156u --- NO COMMENTS
hvsLNodeTask 5157u --- NO COMMENTS
hvsRtNicAdjTask 5158u --- NO COMMENTS
lacpLagPolDefTask 5159u --- NO COMMENTS
eqptBSlot 515u --- NO COMMENTS
compCtrlrContext 5160u --- NO COMMENTS
compEpPConnContext 5161u --- NO COMMENTS
fabricLocaleContext 5162u --- NO COMMENTS
fvEpDefContext 5163u --- NO COMMENTS
fvExtLocaleContext 5164u --- NO COMMENTS
fvLocaleContext 5165u --- NO COMMENTS
fvReportingNodeContext 5166u --- NO COMMENTS
fvVNodeContext 5167u --- NO COMMENTS
identSegment16Context 5168u --- NO COMMENTS
identSegment32Context 5169u --- NO COMMENTS
eqptNSlot 516u --- NO COMMENTS
identSegment64Context 5170u --- NO COMMENTS
identSegmentIpContext 5171u --- NO COMMENTS
identSourceContext 5172u --- NO COMMENTS
l3extEncapLocaleContext 5173u --- NO COMMENTS
opflexODevContext 5174u --- NO COMMENTS
opflexODevCapContext 5175u --- NO COMMENTS
resConsumerContext 5176u --- NO COMMENTS
syntheticContextContext 5177u --- NO COMMENTS
statstoreObsClassHolder 5178u --- NO COMMENTS
statstoreObsHolder 5179u --- NO COMMENTS
eqptStorage 517u --- NO COMMENTS
statstoreCurrDataHolder 5180u --- NO COMMENTS
statstoreHistDataHolder 5181u --- NO COMMENTS
fabricOosPathIssues 5182u --- NO COMMENTS
fabricAPathIssues 5183u --- NO COMMENTS
conditionSevAsnP 5184u --- NO COMMENTS
fvAccP 5185u --- NO COMMENTS
fvRsDomIfConn 5186u --- NO COMMENTS
l2RtDomIfConn 5187u --- NO COMMENTS
fvAStCEp 5188u --- NO COMMENTS
fvRsStCEpToNode 5189u --- NO COMMENTS
geoSite 518u --- NO COMMENTS
fabricRtStCEpToNode 5190u --- NO COMMENTS
fvRsStCEpDefToNode 5191u --- NO COMMENTS
fabricRtStCEpDefToNode 5192u --- NO COMMENTS
fvRsEPgDefToL3Dom 5193u --- NO COMMENTS
l3RtEPgDefToL3Dom 5194u --- NO COMMENTS
fvRsEPgDefToL2Dom 5195u --- NO COMMENTS
l2RtEPgDefToL2Dom 5196u --- NO COMMENTS
vmmRsDomMcastAddrNs 5197u --- NO COMMENTS
fvnsRtDomMcastAddrNs 5198u --- NO COMMENTS
infraRsMonFexInfraPol 5199u --- NO COMMENTS
geoBuilding 519u --- NO COMMENTS
statsHistAgPart 51u --- NO COMMENTS
monRtMonFexInfraPol 5200u --- NO COMMENTS
datetimeRsNtpProvToEpp 5201u --- NO COMMENTS
fvRtNtpProvToEpp 5202u --- NO COMMENTS
vnsAbsTermNodeCon 5203u --- NO COMMENTS
vnsAbsTermNodeProv 5204u --- NO COMMENTS
fvIp 5205u --- NO COMMENTS
fabricRsApplTechSupOnD 5207u --- NO COMMENTS
dbgexpRtApplTechSupOnD 5208u --- NO COMMENTS
compatExclusion 5209u --- NO COMMENTS
geoFloor 520u --- NO COMMENTS
actionConfelemSubj 5210u --- NO COMMENTS
fabricRsResPsuInstPol 5211u --- NO COMMENTS
psuRtResPsuInstPol 5212u --- NO COMMENTS
coopCoopRec 5213u --- NO COMMENTS
geoRoom 521u --- NO COMMENTS
eqptdiagpTsBtExtChHP 5223u --- NO COMMENTS
eqptdiagpTsHlExtChHP 5224u --- NO COMMENTS
eqptdiagpTsBtExtChFP 5226u --- NO COMMENTS
eqptdiagpTsHlExtChFP 5227u --- NO COMMENTS
geoRack 522u --- NO COMMENTS
infraRsFexBndlGrpToAggrIf 5237u --- NO COMMENTS
pcRtFexBndlGrpToAggrIf 5238u --- NO COMMENTS
infraRsAccBndlGrpToAggrIf 5239u --- NO COMMENTS
geoRsNodeLocation 523u --- NO COMMENTS
pcRtAccBndlGrpToAggrIf 5240u --- NO COMMENTS
fabricHeartbeat 5241u --- NO COMMENTS
polRsBootmgrcatfirmwarep 5242u --- NO COMMENTS
firmwareRtBootmgrcatfirmwarep 5243u --- NO COMMENTS
infraRsFabricNode 5244u --- NO COMMENTS
fabricRtFabricNode 5245u --- NO COMMENTS
fvPolResolver 5246u --- NO COMMENTS
fvRsLocale 5247u --- NO COMMENTS
fvRtLocale 5248u --- NO COMMENTS
infraProfileIssues 5249u --- NO COMMENTS
fabricRtNodeLocation 524u --- NO COMMENTS
l1PhysIfClearCountersLTask 5250u --- NO COMMENTS
l1PhysIfClearCountersRslt 5251u --- NO COMMENTS
l3EncRtdIfClearCountersLTask 5252u --- NO COMMENTS
l3EncRtdIfClearCountersRslt 5253u --- NO COMMENTS
l3LbRtdIfClearCountersLTask 5254u --- NO COMMENTS
l3LbRtdIfClearCountersRslt 5255u --- NO COMMENTS
mgmtMgmtIfClearCountersLTask 5256u --- NO COMMENTS
mgmtMgmtIfClearCountersRslt 5257u --- NO COMMENTS
pcAggrIfClearCountersLTask 5258u --- NO COMMENTS
pcAggrIfClearCountersRslt 5259u --- NO COMMENTS
ruleDefinition 525u --- NO COMMENTS
sviIfClearCountersLTask 5260u --- NO COMMENTS
sviIfClearCountersRslt 5261u --- NO COMMENTS
tunnelIfClearCountersLTask 5262u --- NO COMMENTS
tunnelIfClearCountersRslt 5263u --- NO COMMENTS
callhomeInvPTask 5264u --- NO COMMENTS
vnsRsLDevInstTask 5265u --- NO COMMENTS
vmmRsDefaultLacpLagPol 5266u --- NO COMMENTS
lacpRtDefaultLacpLagPol 5267u --- NO COMMENTS
fvInstPEpP 5268u --- NO COMMENTS
mgmtInstPTask 5269u --- NO COMMENTS
ruleItem 526u --- NO COMMENTS
fabricNodeInfo 5270u --- NO COMMENTS
fabricNodeTaskHolder 5271u --- NO COMMENTS
fabricShardTaskHolder 5272u --- NO COMMENTS
fabricNodeInfoTask 5273u --- NO COMMENTS
fabricShardTaskHolderTask 5274u --- NO COMMENTS
datetimeConfIssues 5275u --- NO COMMENTS
ipCons 5276u --- NO COMMENTS
fabricNodeToPolicy 5277u --- NO COMMENTS
fabricRsNodeGroup 5278u --- NO COMMENTS
fabricRtNodeGroup 5279u --- NO COMMENTS
ruleRequirement 527u --- NO COMMENTS
fabricNodeGroupPolicy 5280u --- NO COMMENTS
polRsFwGrp 5281u --- NO COMMENTS
firmwareRtFwGrp 5282u --- NO COMMENTS
fvPolDeliveryStatus 5283u --- NO COMMENTS
polRsVnsCtrlrEp 5284u --- NO COMMENTS
vnsRtVnsCtrlrEp 5285u --- NO COMMENTS
vnsCIfAtt 5286u --- NO COMMENTS
snmpConfIssues 5287u --- NO COMMENTS
dbgacTenantSpaceCmnTask 5288u --- NO COMMENTS
vnsRsMConnAttInst 5289u --- NO COMMENTS
ruleSizeRequirement 528u --- NO COMMENTS
vnsRtMConnAttInst 5290u --- NO COMMENTS
actrlRsToEpgProt 5291u --- NO COMMENTS
fvRtToEpgProt 5292u --- NO COMMENTS
aaaADomainRef 5293u --- NO COMMENTS
aaaIDomainRef 5294u --- NO COMMENTS
vnsRsVDevToDomainRef 5295u --- NO COMMENTS
aaaRtVDevToDomainRef 5296u --- NO COMMENTS
fabricALooseLink 5297u --- NO COMMENTS
fabricRsToGrpRef 5298u --- NO COMMENTS
fabricRtToGrpRef 5299u --- NO COMMENTS
compatCat 529u --- NO COMMENTS
fabricProtLooseLink 5300u --- NO COMMENTS
fvRsEpDefToLooseNode 5301u --- NO COMMENTS
leqptRtEpDefToLooseNode 5302u --- NO COMMENTS
bgpDomClearDomLTask 5303u --- NO COMMENTS
bgpDomClearDomRslt 5304u --- NO COMMENTS
vnsCMgmtProxy 5305u --- NO COMMENTS
fvSharedService 5306u --- NO COMMENTS
fvAEpTaskAggr 5307u --- NO COMMENTS
fvDelEpTaskAggr 5308u --- NO COMMENTS
fvDelEpDef 5309u --- NO COMMENTS
compatFw 530u --- NO COMMENTS
fvDelEpTaskAggrTask 5310u --- NO COMMENTS
polRsObsCtrlrSRel 5311u --- NO COMMENTS
fabricRtObsCtrlrSRel 5312u --- NO COMMENTS
vnsTransactionUpdate 5313u --- NO COMMENTS
infraRsResDatetimeFormat 5314u --- NO COMMENTS
datetimeRtResDatetimeFormat 5315u --- NO COMMENTS
vzToRFltP 5316u --- NO COMMENTS
callhomeDestState 5317u --- NO COMMENTS
compatSwitchFw 531u --- NO COMMENTS
vnsRsScriptHandlerStateToDomainRef 5322u --- NO COMMENTS
aaaRtScriptHandlerStateToDomainRef 5323u --- NO COMMENTS
adcomDiffTime 5324u --- NO COMMENTS
infraDomInfoCont 5325u --- NO COMMENTS
infraDomInfo 5326u --- NO COMMENTS
infraUsedByEpP 5327u --- NO COMMENTS
vnsNodeInstIdCntnr 5328u --- NO COMMENTS
spanVEpgSummary 5329u --- NO COMMENTS
compatVSwitchFw 532u --- NO COMMENTS
l3extPolRefCont 5330u --- NO COMMENTS
l3extOutRef 5331u --- NO COMMENTS
l3extCons 5332u --- NO COMMENTS
l3RsLbIfToOutRef 5333u --- NO COMMENTS
l3extRtLbIfToOutRef 5334u --- NO COMMENTS
fvImplSubnet 5335u --- NO COMMENTS
infraIlClMsgSrc 5336u --- NO COMMENTS
fabricRtDecommissionNode 5337u --- NO COMMENTS
fvOutCont 5338u --- NO COMMENTS
fvAToBD 5339u --- NO COMMENTS
compatCtlrFw 533u --- NO COMMENTS
dbgacRsFromEpIpForEpToEpg 5340u --- NO COMMENTS
fvRtFromEpIpForEpToEpg 5341u --- NO COMMENTS
dbgacRsToEpIpForEpgToEp 5342u --- NO COMMENTS
fvRtToEpIpForEpgToEp 5343u --- NO COMMENTS
dbgacRsFromEpIp 5344u --- NO COMMENTS
fvRtFromEpIp 5345u --- NO COMMENTS
dbgacRsToEpIp 5346u --- NO COMMENTS
fvRtToEpIp 5347u --- NO COMMENTS
dbgacRsToEpIpForEpToEp 5348u --- NO COMMENTS
fvRtToEpIpForEpToEp 5349u --- NO COMMENTS
compatLcFw 534u --- NO COMMENTS
traceroutepRsTrEpIpSrc 5350u --- NO COMMENTS
fvRtTrEpIpSrc 5351u --- NO COMMENTS
traceroutepRsTrEpIpDst 5352u --- NO COMMENTS
fvRtTrEpIpDst 5353u --- NO COMMENTS
spanRetryCont 5354u --- NO COMMENTS
spanRetrySrc 5355u --- NO COMMENTS
spanRetryTarget 5356u --- NO COMMENTS
fabricNodeIdentPTask 5357u --- NO COMMENTS
dhcpGwDef 5358u --- NO COMMENTS
dhcpRelayGw 5359u --- NO COMMENTS
compatFexFw 535u --- NO COMMENTS
fileRsARemoteHostToEpp 5360u --- NO COMMENTS
fvRtARemoteHostToEpp 5361u --- NO COMMENTS
opflexIDEpBcastPkts 5362u --- NO COMMENTS
opflexIDEpBcastPktsHist 5363u --- NO COMMENTS
opflexIDEpBcastPkts5min 5364u --- NO COMMENTS
opflexIDEpBcastPktsHist5min 5365u --- NO COMMENTS
opflexIDEpBcastPkts15min 5366u --- NO COMMENTS
opflexIDEpBcastPktsHist15min 5367u --- NO COMMENTS
opflexIDEpBcastPkts1h 5368u --- NO COMMENTS
opflexIDEpBcastPktsHist1h 5369u --- NO COMMENTS
compatHw 536u --- NO COMMENTS
opflexIDEpBcastPkts1d 5370u --- NO COMMENTS
opflexIDEpBcastPktsHist1d 5371u --- NO COMMENTS
opflexIDEpBcastPkts1w 5372u --- NO COMMENTS
opflexIDEpBcastPktsHist1w 5373u --- NO COMMENTS
opflexIDEpBcastPkts1mo 5374u --- NO COMMENTS
opflexIDEpBcastPktsHist1mo 5375u --- NO COMMENTS
opflexIDEpBcastPkts1qtr 5376u --- NO COMMENTS
opflexIDEpBcastPktsHist1qtr 5377u --- NO COMMENTS
opflexIDEpBcastPkts1year 5378u --- NO COMMENTS
opflexIDEpBcastPktsHist1year 5379u --- NO COMMENTS
compatSwitchHw 537u --- NO COMMENTS
vnsAScriptRTInfo 5380u --- NO COMMENTS
vnsRTInfo 5381u --- NO COMMENTS
vnsScriptRTInfoTask 5382u --- NO COMMENTS
syslogSystemMsgP 5383u --- NO COMMENTS
syslogFacilityFilter 5384u --- NO COMMENTS
spanSrcTargetShadow 5385u --- NO COMMENTS
compatLcHw 538u --- NO COMMENTS
compatFexHw 539u --- NO COMMENTS
compatCtlrHw 540u --- NO COMMENTS
compatFilter 541u --- NO COMMENTS
compatLfFilter 542u --- NO COMMENTS
eventProcessEventLogPayload 5430u --- NO COMMENTS
faultProcessFaultPayload 5431u --- NO COMMENTS
faultUpdateDelegatePayload 5432u --- NO COMMENTS
faultProcessCleanupPayload 5433u --- NO COMMENTS
faultConfMoPayload 5434u --- NO COMMENTS
faultUpdateTcaFaultMaskPayload 5435u --- NO COMMENTS
frmwrkDeliveryCont 5436u --- NO COMMENTS
frmwrkDeliveryDest 5437u --- NO COMMENTS
frmwrkCtrlrDeliveryCont 5438u --- NO COMMENTS
frmwrkCtrlrDeliveryDest 5439u --- NO COMMENTS
compatCompFilter 543u --- NO COMMENTS
frmwrkEMgrDeliveryCont 5440u --- NO COMMENTS
frmwrkEMgrDeliveryDest 5441u --- NO COMMENTS
frmwrkPEDeliveryCont 5442u --- NO COMMENTS
frmwrkPEDeliveryDest 5443u --- NO COMMENTS
frmwrkARelDelCont 5444u --- NO COMMENTS
frmwrkReliableDeliveryResp 5445u --- NO COMMENTS
healthUpdateDelegateHealthPayload 5446u --- NO COMMENTS
frmwrkDeliveryDestTask 5447u --- NO COMMENTS
frmwrkEMgrDeliveryDestTask 5448u --- NO COMMENTS
frmwrkPEDeliveryDestTask 5449u --- NO COMMENTS
compatSuppFw 544u --- NO COMMENTS
dbgSVPCPathTx 5451u --- NO COMMENTS
dbgDVPCPathTx 5452u --- NO COMMENTS
dbgSVPCPathRx 5454u --- NO COMMENTS
dbgDVPCPathRx 5455u --- NO COMMENTS
dbgSDVPCPath 5456u --- NO COMMENTS
dbgSVPCPath 5457u --- NO COMMENTS
dbgDVPCPath 5458u --- NO COMMENTS
compatRsSuppHw 545u --- NO COMMENTS
fvnsRtDomVxlanNsDef 5460u --- NO COMMENTS
vmmRsVxlanNsDef 5461u --- NO COMMENTS
fvnsRtVxlanNsDef 5462u --- NO COMMENTS
infraDomainToNs 5463u --- NO COMMENTS
infraToAInstP 5464u --- NO COMMENTS
infraRsVlanNsDef 5465u --- NO COMMENTS
fvnsRtVlanNsDef 5466u --- NO COMMENTS
spanSrcTargetShadowBD 5467u --- NO COMMENTS
spanSrcTargetShadowCtx 5468u --- NO COMMENTS
vnsVDevOperInfo 5469u --- NO COMMENTS
compatRtSuppHw 546u --- NO COMMENTS
aaaRbacEpRelnHolder 5470u --- NO COMMENTS
aaaRsRbacEp 5471u --- NO COMMENTS
aaaRtRbacEp 5472u --- NO COMMENTS
aaaRbacEp 5473u --- NO COMMENTS
aaaARbacRule 5474u --- NO COMMENTS
aaaRbacRule 5475u --- NO COMMENTS
aaaIRbacRule 5476u --- NO COMMENTS
aaaADomainRefTask 5477u --- NO COMMENTS
snmpRsClientGrpToEpp 5478u --- NO COMMENTS
fvRtClientGrpToEpp 5479u --- NO COMMENTS
compatRsProtGRel 547u --- NO COMMENTS
pconsTokenRef 5480u --- NO COMMENTS
pconsResolveCompleteRef 5481u --- NO COMMENTS
pconsBootStrap 5482u --- NO COMMENTS
fabricCtrlrAdjEp 5483u --- NO COMMENTS
pconsResolverContTask 5484u --- NO COMMENTS
pconsResolveCompleteRefTask 5485u --- NO COMMENTS
vnsRsLIfCtxToBD 5486u --- NO COMMENTS
fvRtLIfCtxToBD 5487u --- NO COMMENTS
vnsRsEPpInfoToBD 5488u --- NO COMMENTS
fvRtEPpInfoToBD 5489u --- NO COMMENTS
compatRtProtGRel 548u --- NO COMMENTS
dnsRsProfileToEpp 5490u --- NO COMMENTS
fvRtProfileToEpp 5491u --- NO COMMENTS
fvRsEpDefRefToStAdjEp 5492u --- NO COMMENTS
arpRtEpDefRefToStAdjEp 5493u --- NO COMMENTS
lldpRsCtrlrAdjEpToStAdjEp 5494u --- NO COMMENTS
arpRtCtrlrAdjEpToStAdjEp 5495u --- NO COMMENTS
vzCtrctEntityDef 5496u --- NO COMMENTS
fvABDDefCont 5497u --- NO COMMENTS
fvSubnetBDDefCont 5498u --- NO COMMENTS
fvACtxDefCont 5499u --- NO COMMENTS
compatRsNeighRel 549u --- NO COMMENTS
statsReportable 54u --- NO COMMENTS
fvTabooCtxDefCont 5500u --- NO COMMENTS
fvCtrctCtxDefCont 5501u --- NO COMMENTS
fvCtrctCtxDefContTask 5502u --- NO COMMENTS
fvSubnetBDDefContTask 5503u --- NO COMMENTS
fvTabooCtxDefContTask 5504u --- NO COMMENTS
statsDebugItem 5505u --- NO COMMENTS
faultUpdateRecordPayload 5506u --- NO COMMENTS
vnsAddrInst 5507u --- NO COMMENTS
vnsUnitHolder 5508u --- NO COMMENTS
vnsUnit 5509u --- NO COMMENTS
compatRtNeighRel 550u --- NO COMMENTS
vnsRtMgmtAddr 5510u --- NO COMMENTS
faultRsEventCtrlrRetP 5511u --- NO COMMENTS
faultRelnHolder 5512u --- NO COMMENTS
faultRsMonPolRefEvent 5513u --- NO COMMENTS
monRtMonPolRefEvent 5514u --- NO COMMENTS
faultRsSynPolicyEvent 5515u --- NO COMMENTS
syntheticRtSynPolicyEvent 5516u --- NO COMMENTS
faultRsMonToFvEppInbandEvent 5517u --- NO COMMENTS
fvRtMonToFvEppInbandEvent 5518u --- NO COMMENTS
faultRsMonToFvEppOobEvent 5519u --- NO COMMENTS
compatRsFabRel 551u --- NO COMMENTS
fvRtMonToFvEppOobEvent 5520u --- NO COMMENTS
faultRsInvPRefEvent 5521u --- NO COMMENTS
callhomeRtInvPRefEvent 5522u --- NO COMMENTS
faultRsFaultCtrlrRetP 5523u --- NO COMMENTS
faultRsAaaCtrlrRetP 5524u --- NO COMMENTS
faultRsHealthCtrlrRetP 5525u --- NO COMMENTS
dhcpClientTask 5526u --- NO COMMENTS
ipv4NexthopStub 5527u --- NO COMMENTS
mgmtRsOoBCtx 5528u --- NO COMMENTS
fvRtOoBCtx 5529u --- NO COMMENTS
compatRtFabRel 552u --- NO COMMENTS
commRsKeyRing 5530u --- NO COMMENTS
pkiRtKeyRing 5531u --- NO COMMENTS
mgmtRsInstPCtx 5532u --- NO COMMENTS
fvRtInstPCtx 5533u --- NO COMMENTS
vzAllocateSharedService 5534u --- NO COMMENTS
infraClSzEqObst 5535u --- NO COMMENTS
vnsInBHolder 5536u --- NO COMMENTS
vnsInBEpPInfo 5537u --- NO COMMENTS
fvInBEpPTask 5538u --- NO COMMENTS
vnsLDevCtxTask 5539u --- NO COMMENTS
compatRsUpgRel 553u --- NO COMMENTS
lldpInstSendTaskTask 5540u --- NO COMMENTS
faultRsHealthLevelP 5541u --- NO COMMENTS
healthRtHealthLevelP 5542u --- NO COMMENTS
syslogDestState 5543u --- NO COMMENTS
fvRsEpDefRefToL2MacEp 5544u --- NO COMMENTS
l2RtEpDefRefToL2MacEp 5545u --- NO COMMENTS
fvBDHolder 5546u --- NO COMMENTS
fvAssocBDDefCont 5547u --- NO COMMENTS
fvRsToRemoteBDHolder 5548u --- NO COMMENTS
fvRtToRemoteBDHolder 5549u --- NO COMMENTS
compatRtUpgRel 554u --- NO COMMENTS
fabricRsOosSlot 5550u --- NO COMMENTS
eqptRtOosSlot 5551u --- NO COMMENTS
eqptSlotSetInServiceLTask 5552u --- NO COMMENTS
eqptSlotSetInServiceRslt 5553u --- NO COMMENTS
vzTrigCollectionCont 5554u --- NO COMMENTS
vzInterfaceToCollection 5555u --- NO COMMENTS
aaaKeyringRelnHolder 5556u --- NO COMMENTS
aaaRsKeyringRef 5557u --- NO COMMENTS
pkiRtKeyringRef 5558u --- NO COMMENTS
vnsLIfHintInst 5559u --- NO COMMENTS
fabricRsFabFw 555u --- NO COMMENTS
dbgRsTenantToDomainRef 5560u --- NO COMMENTS
aaaRtTenantToDomainRef 5561u --- NO COMMENTS
frmwrkOEDeliveryCont 5562u --- NO COMMENTS
frmwrkOEDeliveryDest 5563u --- NO COMMENTS
frmwrkOEDeliveryDestTask 5564u --- NO COMMENTS
fabricNodeTaskHolderTask 5565u --- NO COMMENTS
fvOrchsInfo 5566u --- NO COMMENTS
fvOrchsLBCfg 5567u --- NO COMMENTS
infraRsVipAddrNs 5568u --- NO COMMENTS
fvnsRtVipAddrNs 5569u --- NO COMMENTS
compatRtFabFw 556u --- NO COMMENTS
actionRsLSubjToDomainRef 5570u --- NO COMMENTS
aaaRtLSubjToDomainRef 5571u --- NO COMMENTS
vmmOrchsProv 5572u --- NO COMMENTS
vmmOrchsProvPlan 5573u --- NO COMMENTS
vmmOrchsProvPlanLB 5574u --- NO COMMENTS
maintRsReltomaintp 5575u --- NO COMMENTS
maintRtReltomaintp 5576u --- NO COMMENTS
healthUpdateDelegateWeightPayload 5577u --- NO COMMENTS
fabricSubscribeToPMAction 5578u --- NO COMMENTS
spanAToCEp 5579u --- NO COMMENTS
topRsNeighFw 557u --- NO COMMENTS
spanCEpDefCont 5580u --- NO COMMENTS
spanRsSrcToVPortDef 5581u --- NO COMMENTS
spanRtSrcToVPortDef 5582u --- NO COMMENTS
spanRsDestToVPortDef 5583u --- NO COMMENTS
spanRtDestToVPortDef 5584u --- NO COMMENTS
fabricAOOSReln 5585u --- NO COMMENTS
fvPndgCont 5586u --- NO COMMENTS
fvRsToRemoteCtrctEPgCont 5587u --- NO COMMENTS
vzRtToRemoteCtrctEPgCont 5588u --- NO COMMENTS
fvPndgCtrct 5589u --- NO COMMENTS
compatRtNeighFw 558u --- NO COMMENTS
fabricProtGEpTask 5594u --- NO COMMENTS
opflexOPNic 5595u --- NO COMMENTS
actionVtapSubj 5596u --- NO COMMENTS
l4AVxlanInstPol 5597u --- NO COMMENTS
l4VxlanInstPol 5598u --- NO COMMENTS
l4VxlanInstPolDef 5599u --- NO COMMENTS
topRsProtGFw 559u --- NO COMMENTS
statsAColl 55u --- NO COMMENTS
fabricVxlanInstPol 5600u --- NO COMMENTS
fabricL1IfPol 5601u --- NO COMMENTS
fvRsAeToCtrct 5602u --- NO COMMENTS
vzRtAeToCtrct 5603u --- NO COMMENTS
faultCountsWithDelta 5604u --- NO COMMENTS
faultCountsWithDetails 5605u --- NO COMMENTS
stormctrlIfPol 5606u --- NO COMMENTS
infraRsStormctrlIfPol 5607u --- NO COMMENTS
stormctrlRtStormctrlIfPol 5608u --- NO COMMENTS
callhomeInvTask 5609u --- NO COMMENTS
compatRtProtGFw 560u --- NO COMMENTS
l1RsStormctrlIfPolCons 5610u --- NO COMMENTS
stormctrlRtStormctrlIfPolCons 5611u --- NO COMMENTS
l1StormCtrlP 5612u --- NO COMMENTS
topoctrlVxlanP 5613u --- NO COMMENTS
frmwrkARelDelControl 5614u --- NO COMMENTS
vtapNatEntryCont 5615u --- NO COMMENTS
vtapNatEntry 5616u --- NO COMMENTS
spanACEpDef 5617u --- NO COMMENTS
spanCEpDefRef 5618u --- NO COMMENTS
mgmtRsOoBStNode 5619u --- NO COMMENTS
compatVmmCtrlrVer 561u --- NO COMMENTS
fabricRtOoBStNode 5620u --- NO COMMENTS
mgmtRsInBStNode 5621u --- NO COMMENTS
fabricRtInBStNode 5622u --- NO COMMENTS
mgmtANodeDef 5623u --- NO COMMENTS
mgmtStNodeDefCont 5624u --- NO COMMENTS
mgmtStNodeDef 5625u --- NO COMMENTS
callhomeInvTaskTask 5626u --- NO COMMENTS
vnsCMgmtTask 5627u --- NO COMMENTS
vnsCtrlrEpTask 5628u --- NO COMMENTS
vmmPlInf 5629u --- NO COMMENTS
compatRsVmmCtrlrVerRel 562u --- NO COMMENTS
fabricRsResOngoingAcMode 5630u --- NO COMMENTS
dbgRtResOngoingAcMode 5631u --- NO COMMENTS
dbgOngoingAcMode 5632u --- NO COMMENTS
spanRsSessionToDomainRef 5633u --- NO COMMENTS
aaaRtSessionToDomainRef 5634u --- NO COMMENTS
fvOptedPlanSrvc 5635u --- NO COMMENTS
vmmOrchsProvPlanSrvc 5636u --- NO COMMENTS
vzAToEPg 5637u --- NO COMMENTS
vzToEPgAny 5638u --- NO COMMENTS
vzRsToAnyDef 5639u --- NO COMMENTS
compatRtVmmCtrlrVerRel 563u --- NO COMMENTS
vzRtToAnyDef 5640u --- NO COMMENTS
vzAnyDefCont 5641u --- NO COMMENTS
vzAnyDef 5642u --- NO COMMENTS
fvAPndgCont 5643u --- NO COMMENTS
fvPndgCtrctCont 5644u --- NO COMMENTS
fvPndgAnyDefCont 5645u --- NO COMMENTS
fvRsToRemoteAnyDef 5646u --- NO COMMENTS
vzRtToRemoteAnyDef 5647u --- NO COMMENTS
fvAPndg 5648u --- NO COMMENTS
fvPndgAnyDef 5649u --- NO COMMENTS
stpInstPol 564u --- NO COMMENTS
aaaFabricNodeRelnHolder 5650u --- NO COMMENTS
aaaRsNginxFabricNode 5651u --- NO COMMENTS
fabricRtNginxFabricNode 5652u --- NO COMMENTS
vzAnyREpPCont 5653u --- NO COMMENTS
vzAnyREpPCtrct 5654u --- NO COMMENTS
vzRsAnyToCtrct 5655u --- NO COMMENTS
vzRtAnyToCtrct 5656u --- NO COMMENTS
faultRsHealthFabricNode 5657u --- NO COMMENTS
fabricRtHealthFabricNode 5658u --- NO COMMENTS
coppAllow 5659u --- NO COMMENTS
stpMstRegionPol 565u --- NO COMMENTS
coppAllowHist 5660u --- NO COMMENTS
coppAllow5min 5661u --- NO COMMENTS
coppAllowHist5min 5662u --- NO COMMENTS
coppAllow15min 5663u --- NO COMMENTS
coppAllowHist15min 5664u --- NO COMMENTS
coppAllow1h 5665u --- NO COMMENTS
coppAllowHist1h 5666u --- NO COMMENTS
coppAllow1d 5667u --- NO COMMENTS
coppAllowHist1d 5668u --- NO COMMENTS
coppAllow1w 5669u --- NO COMMENTS
stpMstDomPol 566u --- NO COMMENTS
coppAllowHist1w 5670u --- NO COMMENTS
coppAllow1mo 5671u --- NO COMMENTS
coppAllowHist1mo 5672u --- NO COMMENTS
coppAllow1qtr 5673u --- NO COMMENTS
coppAllowHist1qtr 5674u --- NO COMMENTS
coppAllow1year 5675u --- NO COMMENTS
coppAllowHist1year 5676u --- NO COMMENTS
coppDrop 5677u --- NO COMMENTS
coppDropHist 5678u --- NO COMMENTS
coppDrop5min 5679u --- NO COMMENTS
stpAIfPol 567u --- NO COMMENTS
coppDropHist5min 5680u --- NO COMMENTS
coppDrop15min 5681u --- NO COMMENTS
coppDropHist15min 5682u --- NO COMMENTS
coppDrop1h 5683u --- NO COMMENTS
coppDropHist1h 5684u --- NO COMMENTS
coppDrop1d 5685u --- NO COMMENTS
coppDropHist1d 5686u --- NO COMMENTS
coppDrop1w 5687u --- NO COMMENTS
coppDropHist1w 5688u --- NO COMMENTS
coppDrop1mo 5689u --- NO COMMENTS
stpIfPol 568u --- NO COMMENTS
coppDropHist1mo 5690u --- NO COMMENTS
coppDrop1qtr 5691u --- NO COMMENTS
coppDropHist1qtr 5692u --- NO COMMENTS
coppDrop1year 5693u --- NO COMMENTS
coppDropHist1year 5694u --- NO COMMENTS
vzERFltP 5695u --- NO COMMENTS
vzRsERFltPOwner 5696u --- NO COMMENTS
vzRtERFltPOwner 5697u --- NO COMMENTS
fvRsToRemoteCtrct 5698u --- NO COMMENTS
vzRtToRemoteCtrct 5699u --- NO COMMENTS
stpIfPolDef 569u --- NO COMMENTS
statsColl 56u --- NO COMMENTS
fvPndgCtrctEpgCont 5700u --- NO COMMENTS
eptrkIpEpExec 5701u --- NO COMMENTS
eptrkMacEpExec 5702u --- NO COMMENTS
eptrkEpRslt 5703u --- NO COMMENTS
eptrkIpEpRslt 5706u --- NO COMMENTS
eptrkMacEpRslt 5709u --- NO COMMENTS
stpEncapInstDef 570u --- NO COMMENTS
maintUpgJobFault 5712u --- NO COMMENTS
vnsRsTermToAny 5713u --- NO COMMENTS
vzRtTermToAny 5714u --- NO COMMENTS
vnsRsTermToAnyTask 5715u --- NO COMMENTS
adcomAcap 5716u --- NO COMMENTS
aaaIDomainRefTask 5717u --- NO COMMENTS
mcpInstPol 5718u --- NO COMMENTS
mcpAIfPol 5719u --- NO COMMENTS
stpAEncapBlkDef 571u --- NO COMMENTS
mcpIfPol 5720u --- NO COMMENTS
fabricRsResFabricIPV6ProtPol 5722u --- NO COMMENTS
fabricRtResFabricIPV6ProtPol 5723u --- NO COMMENTS
fvRsEpDefRefToStAdjEpV6 5724u --- NO COMMENTS
ndRtEpDefRefToStAdjEpV6 5725u --- NO COMMENTS
ipmcsnoopDom 5728u --- NO COMMENTS
stpAllocEncapBlkDef 572u --- NO COMMENTS
ipmcsnoopQuerierP 5730u --- NO COMMENTS
ipmcsnoopQuerierSt 5731u --- NO COMMENTS
ipmcsnoopIf 5732u --- NO COMMENTS
ipmcsnoopStRtrIf 5733u --- NO COMMENTS
ipmcsnoopRtrIf 5734u --- NO COMMENTS
ipmcsnoopDomStats 5735u --- NO COMMENTS
ipmcsnoopDb 5736u --- NO COMMENTS
ipmcsnoopRec 5737u --- NO COMMENTS
ipmcsnoopMcGrpRec 5738u --- NO COMMENTS
ipmcsnoopEpgRec 5739u --- NO COMMENTS
stpUnAllocEncapBlkDef 573u --- NO COMMENTS
ipmcsnoopReportRec 5740u --- NO COMMENTS
ipmcsnoopOIFRec 5741u --- NO COMMENTS
ipmcsnoopHostRec 5742u --- NO COMMENTS
ipmcsnoopEntity 5743u --- NO COMMENTS
ipmcsnoopInst 5744u --- NO COMMENTS
ipmcsnoopInstStats 5745u --- NO COMMENTS
coopEpRecBase 5746u --- NO COMMENTS
coopIpOnlyRec 5747u --- NO COMMENTS
mldsnoopDom 5748u --- NO COMMENTS
mldsnoopQuerierP 5749u --- NO COMMENTS
stpAEncapCont 574u --- NO COMMENTS
mldsnoopQuerierSt 5750u --- NO COMMENTS
mldsnoopStRtrIf 5751u --- NO COMMENTS
mldsnoopRtrIf 5752u --- NO COMMENTS
mldsnoopDomStats 5753u --- NO COMMENTS
mldsnoopDb 5754u --- NO COMMENTS
mldsnoopRec 5755u --- NO COMMENTS
mldsnoopMcGrpRec 5756u --- NO COMMENTS
mldsnoopEpgRec 5757u --- NO COMMENTS
mldsnoopReportRec 5758u --- NO COMMENTS
mldsnoopOIFRec 5759u --- NO COMMENTS
stpAllocEncapCont 575u --- NO COMMENTS
mldsnoopHostRec 5760u --- NO COMMENTS
mldsnoopEntity 5761u --- NO COMMENTS
mldsnoopInst 5762u --- NO COMMENTS
mldsnoopInstStats 5763u --- NO COMMENTS
bgpAdminDist 5764u --- NO COMMENTS
bgpLocalAsn 5765u --- NO COMMENTS
bfdAf 5766u --- NO COMMENTS
bfdSess 5767u --- NO COMMENTS
bfdRsMbrSess 5768u --- NO COMMENTS
bfdRtMbrSess 5769u --- NO COMMENTS
stpUnAllocEncapCont 576u --- NO COMMENTS
bfdSessStats 5770u --- NO COMMENTS
bfdPeerV 5771u --- NO COMMENTS
bfdSessApp 5772u --- NO COMMENTS
bfdAuthP 5773u --- NO COMMENTS
bfdIf 5774u --- NO COMMENTS
bfdIfAf 5775u --- NO COMMENTS
bfdEntity 5776u --- NO COMMENTS
bfdInst 5777u --- NO COMMENTS
bfdInstHaCtx 5778u --- NO COMMENTS
bfdInstAf 5779u --- NO COMMENTS
stpEncapSegIdPair 577u --- NO COMMENTS
bfdKaP 5780u --- NO COMMENTS
ndAAdjEp 5781u --- NO COMMENTS
ndStAdjEp 5782u --- NO COMMENTS
ndAdjEp 5783u --- NO COMMENTS
ndIfStats 5784u --- NO COMMENTS
ndPfx 5785u --- NO COMMENTS
ndDb 5786u --- NO COMMENTS
ndDbRec 5787u --- NO COMMENTS
ospfAAdjEp 5788u --- NO COMMENTS
ospfAf 5789u --- NO COMMENTS
haHaTest 578u --- NO COMMENTS
ospfATrafficStats 5790u --- NO COMMENTS
ospfAIfStats 5791u --- NO COMMENTS
ospfAAreaStats 5792u --- NO COMMENTS
ospfADom 5793u --- NO COMMENTS
ospfASpfComp 5794u --- NO COMMENTS
ospfALsaCtrl 5795u --- NO COMMENTS
ospfAGr 5796u --- NO COMMENTS
ospfAGrSt 5797u --- NO COMMENTS
ospfAIf 5798u --- NO COMMENTS
ospfARoute 5799u --- NO COMMENTS
psuInstPol 579u --- NO COMMENTS
statsHierColl 57u --- NO COMMENTS
ospfANexthop 5800u --- NO COMMENTS
ospfADomStats 5801u --- NO COMMENTS
ospfARtSum 5802u --- NO COMMENTS
ospfAInterAreaRtSum 5803u --- NO COMMENTS
ospfInterAreaRtSum 5804u --- NO COMMENTS
ospfAExtRtSum 5805u --- NO COMMENTS
ospfExtRtSum 5806u --- NO COMMENTS
ospfADb 5807u --- NO COMMENTS
ospfADbRec 5808u --- NO COMMENTS
ospfAAdjStats 5809u --- NO COMMENTS
rtctrlSubjP 580u --- NO COMMENTS
ospfAArea 5810u --- NO COMMENTS
ospfAEntity 5811u --- NO COMMENTS
ospfAInst 5812u --- NO COMMENTS
ospfALsaRec 5813u --- NO COMMENTS
ospfADefRtLeakP 5814u --- NO COMMENTS
ospfAInterLeakP 5815u --- NO COMMENTS
ospfALeakCtrlP 5816u --- NO COMMENTS
icmpv6IfStats 5817u --- NO COMMENTS
ospfv3AdjEp 5818u --- NO COMMENTS
ospfv3TrafficStats 5819u --- NO COMMENTS
rtctrlSubjDef 581u --- NO COMMENTS
ospfv3IfStats 5820u --- NO COMMENTS
ospfv3AreaStats 5821u --- NO COMMENTS
ospfv3Dom 5822u --- NO COMMENTS
ospfv3DomAf 5823u --- NO COMMENTS
ospfv3SpfComp 5824u --- NO COMMENTS
ospfv3LsaCtrl 5825u --- NO COMMENTS
ospfv3Gr 5826u --- NO COMMENTS
ospfv3GrSt 5827u --- NO COMMENTS
ospfv3If 5828u --- NO COMMENTS
ospfv3Route 5829u --- NO COMMENTS
rtctrlAMatchRule 582u --- NO COMMENTS
ospfv3UcNexthop 5830u --- NO COMMENTS
ospfv3McNexthop 5831u --- NO COMMENTS
ospfv3DomStats 5832u --- NO COMMENTS
ospfv3InterAreaRtSum 5833u --- NO COMMENTS
ospfv3ExtRtSum 5834u --- NO COMMENTS
ospfv3Db 5835u --- NO COMMENTS
ospfv3AdjStats 5836u --- NO COMMENTS
ospfv3Area 5837u --- NO COMMENTS
ospfv3AreaAf 5838u --- NO COMMENTS
ospfv3Entity 5839u --- NO COMMENTS
rtctrlAMatchIpRule 583u --- NO COMMENTS
ospfv3Inst 5840u --- NO COMMENTS
ospfv3LsaRec 5841u --- NO COMMENTS
ospfv3DefRtLeakP 5842u --- NO COMMENTS
ospfv3InterLeakP 5843u --- NO COMMENTS
ospfv3LeakCtrlP 5844u --- NO COMMENTS
eigrpAdjEp 5845u --- NO COMMENTS
eigrpAf 5846u --- NO COMMENTS
eigrpIfAfStats 5847u --- NO COMMENTS
eigrpEntity 5848u --- NO COMMENTS
eigrpInst 5849u --- NO COMMENTS
rtctrlMatchRtDest 584u --- NO COMMENTS
eigrpDomAfStats 5850u --- NO COMMENTS
eigrpDom 5851u --- NO COMMENTS
eigrpDomAf 5852u --- NO COMMENTS
eigrpStubP 5853u --- NO COMMENTS
eigrpIf 5854u --- NO COMMENTS
eigrpIfAf 5855u --- NO COMMENTS
eigrpRoute 5856u --- NO COMMENTS
eigrpNexthop 5857u --- NO COMMENTS
eigrpExtCommNhRec 5858u --- NO COMMENTS
eigrpExtProtNhRec 5859u --- NO COMMENTS
rtctrlMatchRtDestDef 585u --- NO COMMENTS
eigrpDb 5861u --- NO COMMENTS
eigrpDbRec 5862u --- NO COMMENTS
eigrpAdjStats 5863u --- NO COMMENTS
eigrpInterLeakP 5864u --- NO COMMENTS
ipv6LLaddr 5865u --- NO COMMENTS
ipv6NexthopStub 5866u --- NO COMMENTS
ribRoute 5867u --- NO COMMENTS
ribRouteOwner 5868u --- NO COMMENTS
ribRsRouteOwnerToNexthopAtt 5869u --- NO COMMENTS
ribRtRouteOwnerToNexthopAtt 5870u --- NO COMMENTS
ribNexthop 5871u --- NO COMMENTS
uribv6Entity 5872u --- NO COMMENTS
uribv6Dom 5873u --- NO COMMENTS
uribv6Route 5874u --- NO COMMENTS
uribv6RouteOwner 5875u --- NO COMMENTS
uribv6Nexthop 5876u --- NO COMMENTS
uribv6Db 5877u --- NO COMMENTS
infraRsMcpIfPol 5878u --- NO COMMENTS
mcpRtMcpIfPol 5879u --- NO COMMENTS
infraRsResMcpIfPol 5880u --- NO COMMENTS
mcpRtResMcpIfPol 5881u --- NO COMMENTS
infraRsOverrideMcpIfPol 5882u --- NO COMMENTS
mcpRtOverrideMcpIfPol 5883u --- NO COMMENTS
vnsDeviceScriptBackups 5884u --- NO COMMENTS
vnsDebugLog 5885u --- NO COMMENTS
rtmapSetMetricType 5886u --- NO COMMENTS
bgpALocalAsnP 5887u --- NO COMMENTS
bgpLocalAsnP 5888u --- NO COMMENTS
bgpLocalAsnDef 5889u --- NO COMMENTS
bgpACtxAfPol 5890u --- NO COMMENTS
bgpCtxAfPol 5891u --- NO COMMENTS
bgpCtxAfDef 5892u --- NO COMMENTS
ospfCtxDefAf 5893u --- NO COMMENTS
ospfRsIfDefToOspfv3If 5894u --- NO COMMENTS
ospfv3RtIfDefToOspfv3If 5895u --- NO COMMENTS
l3extADefaultRouteLeakP 5896u --- NO COMMENTS
l3extDefaultRouteLeakP 5897u --- NO COMMENTS
l3extDefaultRouteLeakDef 5898u --- NO COMMENTS
fvRsEppBgpCtxAfPol 5899u --- NO COMMENTS
rtctrlAMatchRtType 589u --- NO COMMENTS
statsAThrP 58u --- NO COMMENTS
bgpRtEppBgpCtxAfPol 5900u --- NO COMMENTS
fvRsEppOspfAfCtxPol 5901u --- NO COMMENTS
ospfRtEppOspfAfCtxPol 5902u --- NO COMMENTS
fvRsCtxToOspfCtxPol 5903u --- NO COMMENTS
ospfRtCtxToOspfCtxPol 5904u --- NO COMMENTS
fvRsCtxToBgpCtxAfPol 5905u --- NO COMMENTS
bgpRtCtxToBgpCtxAfPol 5906u --- NO COMMENTS
rmonIfStorm 5907u --- NO COMMENTS
fvAStIp 5908u --- NO COMMENTS
fvStIp 5909u --- NO COMMENTS
rtctrlMatchRtType 590u --- NO COMMENTS
fvStIpDef 5910u --- NO COMMENTS
aaaFactoryRole 5911u --- NO COMMENTS
vnsMFeature 5912u --- NO COMMENTS
syslogLogMsg 5913u --- NO COMMENTS
syslogAcct 5914u --- NO COMMENTS
vnsDevProf 5917u --- NO COMMENTS
vnsDevInt 5918u --- NO COMMENTS
vnsDevSlot 5919u --- NO COMMENTS
rtctrlMatchRtTypeDef 591u --- NO COMMENTS
ospfAMaxLsaP 5920u --- NO COMMENTS
ospfMaxLsaP 5921u --- NO COMMENTS
ospfALsaLeakP 5922u --- NO COMMENTS
ospfLsaLeakP 5923u --- NO COMMENTS
ospfv3MaxLsaP 5924u --- NO COMMENTS
ospfv3LsaLeakP 5925u --- NO COMMENTS
l3FwdCtx 5926u --- NO COMMENTS
rtctrlASetRtMetricType 5927u --- NO COMMENTS
rtctrlSetRtMetricType 5928u --- NO COMMENTS
rtctrlSetRtMetricTypeDef 5929u --- NO COMMENTS
rtctrlMatchRtNh 592u --- NO COMMENTS
fvPndgRFltPCont 5930u --- NO COMMENTS
fvRsToRemoteRFltP 5931u --- NO COMMENTS
vzRtToRemoteRFltP 5932u --- NO COMMENTS
fvPndgRFltP 5933u --- NO COMMENTS
infraRsDomVxlanNsDef 5934u --- NO COMMENTS
l3extRsInstPToProfile 5935u --- NO COMMENTS
rtctrlRtInstPToProfile 5936u --- NO COMMENTS
eqptIngrStorm 5937u --- NO COMMENTS
eqptIngrStormHist 5938u --- NO COMMENTS
eqptIngrStorm5min 5939u --- NO COMMENTS
rtctrlMatchRtNhDef 593u --- NO COMMENTS
eqptIngrStormHist5min 5940u --- NO COMMENTS
eqptIngrStorm15min 5941u --- NO COMMENTS
eqptIngrStormHist15min 5942u --- NO COMMENTS
eqptIngrStorm1h 5943u --- NO COMMENTS
eqptIngrStormHist1h 5944u --- NO COMMENTS
eqptIngrStorm1d 5945u --- NO COMMENTS
eqptIngrStormHist1d 5946u --- NO COMMENTS
eqptIngrStorm1w 5947u --- NO COMMENTS
eqptIngrStormHist1w 5948u --- NO COMMENTS
eqptIngrStorm1mo 5949u --- NO COMMENTS
rtctrlMatchRtSrc 594u --- NO COMMENTS
eqptIngrStormHist1mo 5950u --- NO COMMENTS
eqptIngrStorm1qtr 5951u --- NO COMMENTS
eqptIngrStormHist1qtr 5952u --- NO COMMENTS
eqptIngrStorm1year 5953u --- NO COMMENTS
eqptIngrStormHist1year 5954u --- NO COMMENTS
l1RsMcpIfPolCons 5955u --- NO COMMENTS
mcpRtMcpIfPolCons 5956u --- NO COMMENTS
vnsAEPpInfo 5957u --- NO COMMENTS
vnsSDEPpInfo 5958u --- NO COMMENTS
vnsREPpInfo 5959u --- NO COMMENTS
rtctrlMatchRtSrcDef 595u --- NO COMMENTS
vnsRsSEPpInfo 5960u --- NO COMMENTS
vnsRtSEPpInfo 5961u --- NO COMMENTS
vnsCons 5962u --- NO COMMENTS
vnsEPgDefCons 5963u --- NO COMMENTS
vnsSLDevInstCons 5964u --- NO COMMENTS
vnsRsRLdevInst 5965u --- NO COMMENTS
vnsRtRLdevInst 5966u --- NO COMMENTS
vnsSLDevInst 5967u --- NO COMMENTS
vnsRsSEPpInfoAtt 5968u --- NO COMMENTS
vnsRtSEPpInfoAtt 5969u --- NO COMMENTS
rtctrlLNodeP 596u --- NO COMMENTS
vnsREPpInfoTask 5970u --- NO COMMENTS
vnsSDEPpInfoTask 5971u --- NO COMMENTS
vnsSLDevInstConsTask 5972u --- NO COMMENTS
vnsSLDevInstTask 5973u --- NO COMMENTS
fvModEpTaskAggr 5974u --- NO COMMENTS
fvModEpTaskAggrTask 5975u --- NO COMMENTS
ndAIfPol 5976u --- NO COMMENTS
ndIfPol 5977u --- NO COMMENTS
ndIfPolDef 5978u --- NO COMMENTS
ndAPfxPol 5979u --- NO COMMENTS
rtctrlLNodePDef 597u --- NO COMMENTS
ndPfxPol 5980u --- NO COMMENTS
ndPfxPolDef 5981u --- NO COMMENTS
fvRsBDToNdP 5984u --- NO COMMENTS
ndRtBDToNdP 5985u --- NO COMMENTS
l3extOutDef 5986u --- NO COMMENTS
l3extInstPDef 5987u --- NO COMMENTS
l3extLoopBackIfP 5988u --- NO COMMENTS
vnsRsLIfCtxToOut 5989u --- NO COMMENTS
rtctrlCtxP 598u --- NO COMMENTS
l3extRtLIfCtxToOut 5990u --- NO COMMENTS
vnsRoutingCfg 5991u --- NO COMMENTS
vnsAVRoutingDeviceCfg 5992u --- NO COMMENTS
vnsVOspfDevCfg 5993u --- NO COMMENTS
vnsVBgpDevCfg 5994u --- NO COMMENTS
vnsPrefix 5996u --- NO COMMENTS
rtctrlRsCtxPToSubjP 599u --- NO COMMENTS
actionEventmgrSubj 59u --- NO COMMENTS
monATarget 5u --- NO COMMENTS
l3extRtLIfCtxToOutTask 6002u --- NO COMMENTS
presRsDefInfraBd 6003u --- NO COMMENTS
fvRtDefInfraBd 6004u --- NO COMMENTS
vmmAgtStatus 6005u --- NO COMMENTS
dbgRelnHolder 6006u --- NO COMMENTS
dbgRsOgAcMode 6007u --- NO COMMENTS
dbgRtOgAcMode 6008u --- NO COMMENTS
topoctrlLoopProtectP 6009u --- NO COMMENTS
rtctrlRtCtxPToSubjP 600u --- NO COMMENTS
fvModEpDef 6010u --- NO COMMENTS
datetimeNtpq 6011u --- NO COMMENTS
fabricVpcRTContainer 6012u --- NO COMMENTS
fabricVpcRT 6013u --- NO COMMENTS
fabricVpcResource 6014u --- NO COMMENTS
fabricVpcConsumer 6015u --- NO COMMENTS
fabricVpcResourceTask 6016u --- NO COMMENTS
mcpRsMcpInstPolCons 6017u --- NO COMMENTS
mcpRtMcpInstPolCons 6018u --- NO COMMENTS
rtctrlASubnet 601u --- NO COMMENTS
vzLToEPg 6021u --- NO COMMENTS
vzLFromEPg 6022u --- NO COMMENTS
opflexONic 6023u --- NO COMMENTS
fabricExtProtPathEpCont 6024u --- NO COMMENTS
fabricRsToPeerNodeCfg 6025u --- NO COMMENTS
infraRtToPeerNodeCfg 6026u --- NO COMMENTS
infraAccGrpCfg 6027u --- NO COMMENTS
dhcpRsRelayAddrToProv 6028u --- NO COMMENTS
dhcpRtRelayAddrToProv 6029u --- NO COMMENTS
rtctrlProfile 602u --- NO COMMENTS
polResPolCont 6030u --- NO COMMENTS
fvRsToRemoteRtdEpPInfoHolder 6031u --- NO COMMENTS
fvRtToRemoteRtdEpPInfoHolder 6032u --- NO COMMENTS
fvRtdEpPInfoCont 6033u --- NO COMMENTS
fvRtdEpPInfoHolder 6034u --- NO COMMENTS
opflexOVm 6035u --- NO COMMENTS
eigrpACtxAfPol 6036u --- NO COMMENTS
eigrpCtxAfPol 6037u --- NO COMMENTS
eigrpCtxAfDef 6038u --- NO COMMENTS
eigrpAStubP 6039u --- NO COMMENTS
rtctrlScope 603u --- NO COMMENTS
eigrpStubPol 6040u --- NO COMMENTS
eigrpStubDef 6041u --- NO COMMENTS
eigrpIfPol 6042u --- NO COMMENTS
eigrpAIfP 6043u --- NO COMMENTS
eigrpIfP 6044u --- NO COMMENTS
eigrpRsIfPol 6045u --- NO COMMENTS
eigrpRtIfPol 6046u --- NO COMMENTS
eigrpIfDef 6047u --- NO COMMENTS
eigrpRsIfDefToEigrpIf 6048u --- NO COMMENTS
eigrpRtIfDefToEigrpIf 6049u --- NO COMMENTS
rtctrlRsScopeToAttrP 604u --- NO COMMENTS
eigrpASummP 6050u --- NO COMMENTS
eigrpSummPol 6051u --- NO COMMENTS
eigrpSummDef 6052u --- NO COMMENTS
eigrpAExtP 6053u --- NO COMMENTS
eigrpExtP 6054u --- NO COMMENTS
eigrpExtDef 6055u --- NO COMMENTS
fvRsEppEigrpCtxAfPol 6056u --- NO COMMENTS
eigrpRtEppEigrpCtxAfPol 6057u --- NO COMMENTS
fvRsEppEigrpIfPol 6058u --- NO COMMENTS
eigrpRtEppEigrpIfPol 6059u --- NO COMMENTS
rtctrlRtScopeToAttrP 605u --- NO COMMENTS
fvRsCtxToEigrpCtxAfPol 6060u --- NO COMMENTS
eigrpRtCtxToEigrpCtxAfPol 6061u --- NO COMMENTS
eigrpRtCtrlP 6062u --- NO COMMENTS
eigrpDefRtLeakP 6063u --- NO COMMENTS
rtctrlRtCtrlP 6064u --- NO COMMENTS
vnsVGrpUpdate 6065u --- NO COMMENTS
infraRsResMcpInstPol 6066u --- NO COMMENTS
mcpRtResMcpInstPol 6067u --- NO COMMENTS
dbgexpRsSnmpPRel 6068u --- NO COMMENTS
snmpRtSnmpPRel 6069u --- NO COMMENTS
rtctrlAAttrP 606u --- NO COMMENTS
vnsVDevDomainRefCont 6070u --- NO COMMENTS
vnsRsVDevDomainRefContToDomainRef 6071u --- NO COMMENTS
aaaRtVDevDomainRefContToDomainRef 6072u --- NO COMMENTS
vnsRsLIfCtxToInstP 6073u --- NO COMMENTS
fvRtLIfCtxToInstP 6074u --- NO COMMENTS
topoctrlRsEpLoopProtectPolCons 6075u --- NO COMMENTS
epRtEpLoopProtectPolCons 6076u --- NO COMMENTS
infraRsResLoopProtectPol 6077u --- NO COMMENTS
epRtResLoopProtectPol 6078u --- NO COMMENTS
epLoopProtectP 6079u --- NO COMMENTS
rtctrlAttrP 607u --- NO COMMENTS
ipRsAddrToIpDef 6080u --- NO COMMENTS
l3extRtAddrToIpDef 6081u --- NO COMMENTS
l3extAIp 6082u --- NO COMMENTS
l3extIp 6083u --- NO COMMENTS
l3extIpDef 6084u --- NO COMMENTS
fabricProtoConsFrom 6085u --- NO COMMENTS
fabricProtoConsTo 6086u --- NO COMMENTS
rtctrlAttrDef 608u --- NO COMMENTS
fabricAPathS 6090u --- NO COMMENTS
fabricLFPathS 6091u --- NO COMMENTS
fabricRsLFPathAtt 6092u --- NO COMMENTS
fabricRtLFPathAtt 6093u --- NO COMMENTS
fabricRsPathToLePortPGrp 6094u --- NO COMMENTS
fabricRtPathToLePortPGrp 6095u --- NO COMMENTS
fabricSFPathS 6096u --- NO COMMENTS
fabricRsSFPathAtt 6097u --- NO COMMENTS
fabricRtSFPathAtt 6098u --- NO COMMENTS
fabricRsPathToSpPortPGrp 6099u --- NO COMMENTS
rtctrlASetRule 609u --- NO COMMENTS
actionExtXMLApiSubj 60u --- NO COMMENTS
fabricRtPathToSpPortPGrp 6100u --- NO COMMENTS
infraAAccBndlGrp 6101u --- NO COMMENTS
infraAccBndlPolGrp 6102u --- NO COMMENTS
infraHPathS 6105u --- NO COMMENTS
infraRsHPathAtt 6106u --- NO COMMENTS
fabricRtHPathAtt 6107u --- NO COMMENTS
infraRsPathToAccBaseGrp 6108u --- NO COMMENTS
infraRtPathToAccBaseGrp 6109u --- NO COMMENTS
rtctrlASetTag 610u --- NO COMMENTS
fabricNodeToPathOverridePolicy 6110u --- NO COMMENTS
fabricRsToFabricPathS 6111u --- NO COMMENTS
fabricRtToFabricPathS 6112u --- NO COMMENTS
infraRsToInfraPathS 6113u --- NO COMMENTS
fabricRtToInfraPathS 6114u --- NO COMMENTS
vnsRelnHolder 6115u --- NO COMMENTS
vnsRsTenant 6116u --- NO COMMENTS
fvRtTenant 6117u --- NO COMMENTS
vnsRelnCons 6118u --- NO COMMENTS
l3extRsNdIfPol 6119u --- NO COMMENTS
rtctrlSetTag 611u --- NO COMMENTS
ndRtNdIfPol 6120u --- NO COMMENTS
fvRsNdPfxPol 6121u --- NO COMMENTS
ndRtNdPfxPol 6122u --- NO COMMENTS
edrErrDisRecoverPol 6123u --- NO COMMENTS
edrEventP 6124u --- NO COMMENTS
ethpmRsErrDisRecoverPolCons 6126u --- NO COMMENTS
edrRtErrDisRecoverPolCons 6127u --- NO COMMENTS
ethpmEvent 6128u --- NO COMMENTS
infraRsResErrDisRecoverPol 6129u --- NO COMMENTS
rtctrlSetTagDef 612u --- NO COMMENTS
edrRtResErrDisRecoverPol 6130u --- NO COMMENTS
vnsSHEPpInfo 6131u --- NO COMMENTS
eptrkCompInfo 6132u --- NO COMMENTS
eptrkKVInfo 6133u --- NO COMMENTS
polDependencyCont 6134u --- NO COMMENTS
polDependentOn 6135u --- NO COMMENTS
polDependencyExpression 6136u --- NO COMMENTS
l3extConfigOutDef 6139u --- NO COMMENTS
rtctrlASetComm 613u --- NO COMMENTS
l2IfPol 6140u --- NO COMMENTS
infraRsL2IfPol 6141u --- NO COMMENTS
l2RtL2IfPol 6142u --- NO COMMENTS
relnTcPolCons 6143u --- NO COMMENTS
l1RsL2IfPolCons 6144u --- NO COMMENTS
l2RtL2IfPolCons 6145u --- NO COMMENTS
polRsFwFw 6146u --- NO COMMENTS
firmwareRtFwFw 6147u --- NO COMMENTS
l1RsAttEntityPCons 6148u --- NO COMMENTS
infraRtAttEntityPCons 6149u --- NO COMMENTS
rtctrlSetComm 614u --- NO COMMENTS
vnsAVRoutingVEncapAsc 6150u --- NO COMMENTS
vnsVOspfVEncapAsc 6151u --- NO COMMENTS
vnsVBgpVEncapAsc 6152u --- NO COMMENTS
troubleshootReportStatus 6153u --- NO COMMENTS
adcomSvcHlthAdvanced 6154u --- NO COMMENTS
adcomARwiAdvanced 6155u --- NO COMMENTS
adcomRwiApAdvanced 6156u --- NO COMMENTS
adcomRwiFnAdvanced 6157u --- NO COMMENTS
vmmRsAEP 6158u --- NO COMMENTS
infraRtAEP 6159u --- NO COMMENTS
rtctrlSetCommDef 615u --- NO COMMENTS
infraPreProv 6160u --- NO COMMENTS
vnsMChassis 6161u --- NO COMMENTS
vnsRsMChassisToMDev 6162u --- NO COMMENTS
vnsRtMChassisToMDev 6163u --- NO COMMENTS
vnsMDevMgr 6164u --- NO COMMENTS
vnsRsMDevMgrToMDev 6165u --- NO COMMENTS
vnsRtMDevMgrToMDev 6166u --- NO COMMENTS
vnsRsALDevToDevMgr 6167u --- NO COMMENTS
vnsRtALDevToDevMgr 6168u --- NO COMMENTS
vnsChassis 6169u --- NO COMMENTS
rtctrlASetRtMetric 616u --- NO COMMENTS
vnsRsChassisEpg 6170u --- NO COMMENTS
fvRtChassisEpg 6171u --- NO COMMENTS
vnsRsChassisToMChassis 6172u --- NO COMMENTS
vnsRtChassisToMChassis 6173u --- NO COMMENTS
vnsDevMgr 6174u --- NO COMMENTS
vnsRsDevMgrEpg 6175u --- NO COMMENTS
fvRtDevMgrEpg 6176u --- NO COMMENTS
vnsRsDevMgrToMDevMgr 6177u --- NO COMMENTS
vnsRtDevMgrToMDevMgr 6178u --- NO COMMENTS
vnsRsCDevToChassis 6179u --- NO COMMENTS
rtctrlSetRtMetric 617u --- NO COMMENTS
vnsRtCDevToChassis 6180u --- NO COMMENTS
vmmRsAEPTask 6181u --- NO COMMENTS
infraContDomP 6182u --- NO COMMENTS
infraAssocDomP 6183u --- NO COMMENTS
polRsDependencyToFailedEpP 6185u --- NO COMMENTS
fvRtDependencyToFailedEpP 6186u --- NO COMMENTS
vnsVBgpPeer 6187u --- NO COMMENTS
vnsVBgpNetworks 6188u --- NO COMMENTS
fvAClassifier 6189u --- NO COMMENTS
rtctrlSetRtMetricDef 618u --- NO COMMENTS
fvACrtrn 6190u --- NO COMMENTS
fvCrtrn 6191u --- NO COMMENTS
fvAttr 6192u --- NO COMMENTS
fvAVmAttr 6193u --- NO COMMENTS
fvVmAttr 6194u --- NO COMMENTS
fvAIpAttr 6195u --- NO COMMENTS
fvIpAttr 6196u --- NO COMMENTS
fvAMacAttr 6197u --- NO COMMENTS
fvMacAttr 6198u --- NO COMMENTS
fvAProtoAttr 6199u --- NO COMMENTS
rtctrlASetPref 619u --- NO COMMENTS
actionPolicyelemSubj 61u --- NO COMMENTS
fvProtoAttr 6200u --- NO COMMENTS
fvEpCPCont 6201u --- NO COMMENTS
fvEpCP 6202u --- NO COMMENTS
fvCrtrnDef 6203u --- NO COMMENTS
fvVmAttrDef 6204u --- NO COMMENTS
fvIpAttrDef 6205u --- NO COMMENTS
fvMacAttrDef 6206u --- NO COMMENTS
fvProtoAttrDef 6207u --- NO COMMENTS
polADependentOn 6208u --- NO COMMENTS
polDependentOnClass 6209u --- NO COMMENTS
rtctrlSetPref 620u --- NO COMMENTS
geoRow 6210u --- NO COMMENTS
mgmtEffNodeDef 6211u --- NO COMMENTS
configRsRemotePath 6212u --- NO COMMENTS
fileRtRemotePath 6213u --- NO COMMENTS
vnsSHSEPpInfo 6214u --- NO COMMENTS
vnsSHEPgDefCons 6215u --- NO COMMENTS
vnsEPgDefConsTask 6216u --- NO COMMENTS
vnsSHEPpInfoTask 6217u --- NO COMMENTS
vnsSHSEPpInfoTask 6218u --- NO COMMENTS
stpDomFabEncap 6219u --- NO COMMENTS
rtctrlSetPrefDef 621u --- NO COMMENTS
l2EncapCons 6220u --- NO COMMENTS
vnsAVRoutingNetworks 6221u --- NO COMMENTS
vnsVOspfNetworks 6222u --- NO COMMENTS
bgpRibLeakP 6223u --- NO COMMENTS
ospfARibLeakP 6224u --- NO COMMENTS
ospfRibLeakP 6225u --- NO COMMENTS
ospfv3RibLeakP 6226u --- NO COMMENTS
eigrpRibLeakP 6227u --- NO COMMENTS
rtleakRibLeakP 6228u --- NO COMMENTS
rtmapSetRtDist 6229u --- NO COMMENTS
rtctrlASetNh 622u --- NO COMMENTS
spanRsDestApic 6230u --- NO COMMENTS
fabricRtDestApic 6231u --- NO COMMENTS
hvsResCont 6232u --- NO COMMENTS
eigrpGr 6233u --- NO COMMENTS
l3extARouteTagPol 6234u --- NO COMMENTS
l3extRouteTagPol 6235u --- NO COMMENTS
l3extRouteTagDef 6236u --- NO COMMENTS
fvRsEppExtRouteTagPol 6237u --- NO COMMENTS
l3extRtEppExtRouteTagPol 6238u --- NO COMMENTS
rtctrlSetNh 623u --- NO COMMENTS
troubleshootSession 6241u --- NO COMMENTS
troubleshootSpanPktUrl 6243u --- NO COMMENTS
traceroutepTrEpNode 6244u --- NO COMMENTS
polRsMaintpol 6246u --- NO COMMENTS
maintRtMaintpol 6247u --- NO COMMENTS
fvCustomRtDomIfConn 6248u --- NO COMMENTS
vnsConfIssue 6249u --- NO COMMENTS
rtctrlSetNhDef 624u --- NO COMMENTS
fvRsCtxToExtRouteTagPol 6250u --- NO COMMENTS
l3extRtCtxToExtRouteTagPol 6251u --- NO COMMENTS
compRsLocalEpCP 6252u --- NO COMMENTS
fvRtLocalEpCP 6253u --- NO COMMENTS
fvPndgEpCPCont 6254u --- NO COMMENTS
fvRsToRemoteEpCP 6255u --- NO COMMENTS
fvRtToRemoteEpCP 6256u --- NO COMMENTS
fvPndgEpCP 6257u --- NO COMMENTS
ndRaSubnet 6258u --- NO COMMENTS
ndRsRaSubnetToNdPfxPol 6259u --- NO COMMENTS
rtctrlASetOspfFwdAddr 625u --- NO COMMENTS
ndRtRaSubnetToNdPfxPol 6260u --- NO COMMENTS
ndRaSubnetDef 6261u --- NO COMMENTS
dbgacRsFromAbsEpg 6262u --- NO COMMENTS
fvRtFromAbsEpg 6263u --- NO COMMENTS
dbgacRsToAbsEpg 6264u --- NO COMMENTS
fvRtToAbsEpg 6265u --- NO COMMENTS
polRsTroubleshootSessionRel 6266u --- NO COMMENTS
troubleshootRtTroubleshootSessionRel 6267u --- NO COMMENTS
troubleshootRsSessionScheduler 6268u --- NO COMMENTS
trigRtSessionScheduler 6269u --- NO COMMENTS
rtctrlSetOspfFwdAddr 626u --- NO COMMENTS
troubleshootSessionTrigger 6270u --- NO COMMENTS
l3extRsBgpAsP 6271u --- NO COMMENTS
bgpRtBgpAsP 6272u --- NO COMMENTS
polDeploymentRecord 6273u --- NO COMMENTS
compIp 6274u --- NO COMMENTS
eigrpRsEppEigrpCtxDefaultPol 6275u --- NO COMMENTS
eigrpRtEppEigrpCtxDefaultPol 6276u --- NO COMMENTS
rtctrlSetOspfFwdAddrDef 627u --- NO COMMENTS
rtctrlASetOspfNssa 628u --- NO COMMENTS
rtctrlSetOspfNssa 629u --- NO COMMENTS
actionPolicymgrSubj 62u --- NO COMMENTS
rtctrlSetOspfNssaDef 630u --- NO COMMENTS
coopPol 631u --- NO COMMENTS
coopGrp 632u --- NO COMMENTS
coopNodePEp 633u --- NO COMMENTS
coopRep 634u --- NO COMMENTS
bgpInstPol 635u --- NO COMMENTS
opflexEpCPDevInfo 6367u --- NO COMMENTS
vmmRsBaseCtrlr 6368u --- NO COMMENTS
compRtBaseCtrlr 6369u --- NO COMMENTS
bgpAAsP 636u --- NO COMMENTS
l3extLoopBackIfPDef 6370u --- NO COMMENTS
fabricSystemInfo 6371u --- NO COMMENTS
traceroutepTrEpExt 6372u --- NO COMMENTS
traceroutepRsTrEpExtIpSrc 6373u --- NO COMMENTS
fvRtTrEpExtIpSrc 6374u --- NO COMMENTS
vnsRsMDev 6376u --- NO COMMENTS
vnsRtMDev 6377u --- NO COMMENTS
nwsAFwPol 6378u --- NO COMMENTS
nwsFwPol 6379u --- NO COMMENTS
bgpAsP 637u --- NO COMMENTS
nwsFwPolDef 6380u --- NO COMMENTS
fabricL4IfPol 6381u --- NO COMMENTS
vmmRsDefaultFwPol 6382u --- NO COMMENTS
nwsRtDefaultFwPol 6383u --- NO COMMENTS
infraRsResNwsFwPol 6386u --- NO COMMENTS
nwsRtResNwsFwPol 6387u --- NO COMMENTS
infraRsOverrideFwPol 6388u --- NO COMMENTS
nwsRtOverrideFwPol 6389u --- NO COMMENTS
bgpAsDef 638u --- NO COMMENTS
opflexIDEpDfwConn 6390u --- NO COMMENTS
opflexIDEpDfwConnHist 6391u --- NO COMMENTS
opflexIDEpDfwConn5min 6392u --- NO COMMENTS
opflexIDEpDfwConnHist5min 6393u --- NO COMMENTS
opflexIDEpDfwConn15min 6394u --- NO COMMENTS
opflexIDEpDfwConnHist15min 6395u --- NO COMMENTS
opflexIDEpDfwConn1h 6396u --- NO COMMENTS
opflexIDEpDfwConnHist1h 6397u --- NO COMMENTS
opflexIDEpDfwConn1d 6398u --- NO COMMENTS
opflexIDEpDfwConnHist1d 6399u --- NO COMMENTS
bgpRRP 639u --- NO COMMENTS
actionAeSubj 63u --- NO COMMENTS
opflexIDEpDfwConn1w 6400u --- NO COMMENTS
opflexIDEpDfwConnHist1w 6401u --- NO COMMENTS
opflexIDEpDfwConn1mo 6402u --- NO COMMENTS
opflexIDEpDfwConnHist1mo 6403u --- NO COMMENTS
opflexIDEpDfwConn1qtr 6404u --- NO COMMENTS
opflexIDEpDfwConnHist1qtr 6405u --- NO COMMENTS
opflexIDEpDfwConn1year 6406u --- NO COMMENTS
opflexIDEpDfwConnHist1year 6407u --- NO COMMENTS
opflexIDEpDfwConnDenied 6408u --- NO COMMENTS
opflexIDEpDfwConnDeniedHist 6409u --- NO COMMENTS
bgpRRNodePEp 640u --- NO COMMENTS
opflexIDEpDfwConnDenied5min 6410u --- NO COMMENTS
opflexIDEpDfwConnDeniedHist5min 6411u --- NO COMMENTS
opflexIDEpDfwConnDenied15min 6412u --- NO COMMENTS
opflexIDEpDfwConnDeniedHist15min 6413u --- NO COMMENTS
opflexIDEpDfwConnDenied1h 6414u --- NO COMMENTS
opflexIDEpDfwConnDeniedHist1h 6415u --- NO COMMENTS
opflexIDEpDfwConnDenied1d 6416u --- NO COMMENTS
opflexIDEpDfwConnDeniedHist1d 6417u --- NO COMMENTS
opflexIDEpDfwConnDenied1w 6418u --- NO COMMENTS
opflexIDEpDfwConnDeniedHist1w 6419u --- NO COMMENTS
bgpInvalidRREp 641u --- NO COMMENTS
opflexIDEpDfwConnDenied1mo 6420u --- NO COMMENTS
opflexIDEpDfwConnDeniedHist1mo 6421u --- NO COMMENTS
opflexIDEpDfwConnDenied1qtr 6422u --- NO COMMENTS
opflexIDEpDfwConnDeniedHist1qtr 6423u --- NO COMMENTS
opflexIDEpDfwConnDenied1year 6424u --- NO COMMENTS
opflexIDEpDfwConnDeniedHist1year 6425u --- NO COMMENTS
opflexIDEpDfwPktDrop 6426u --- NO COMMENTS
opflexIDEpDfwPktDropHist 6427u --- NO COMMENTS
opflexIDEpDfwPktDrop5min 6428u --- NO COMMENTS
opflexIDEpDfwPktDropHist5min 6429u --- NO COMMENTS
bgpACtxPol 642u --- NO COMMENTS
opflexIDEpDfwPktDrop15min 6430u --- NO COMMENTS
opflexIDEpDfwPktDropHist15min 6431u --- NO COMMENTS
opflexIDEpDfwPktDrop1h 6432u --- NO COMMENTS
opflexIDEpDfwPktDropHist1h 6433u --- NO COMMENTS
opflexIDEpDfwPktDrop1d 6434u --- NO COMMENTS
opflexIDEpDfwPktDropHist1d 6435u --- NO COMMENTS
opflexIDEpDfwPktDrop1w 6436u --- NO COMMENTS
opflexIDEpDfwPktDropHist1w 6437u --- NO COMMENTS
opflexIDEpDfwPktDrop1mo 6438u --- NO COMMENTS
opflexIDEpDfwPktDropHist1mo 6439u --- NO COMMENTS
bgpCtxPol 643u --- NO COMMENTS
opflexIDEpDfwPktDrop1qtr 6440u --- NO COMMENTS
opflexIDEpDfwPktDropHist1qtr 6441u --- NO COMMENTS
opflexIDEpDfwPktDrop1year 6442u --- NO COMMENTS
opflexIDEpDfwPktDropHist1year 6443u --- NO COMMENTS
commWebServer 6444u --- NO COMMENTS
commWebReq 6445u --- NO COMMENTS
commWebReqHist 6446u --- NO COMMENTS
commWebReqAg 6449u --- NO COMMENTS
bgpCtxDef 644u --- NO COMMENTS
commWebReqAgHist 6450u --- NO COMMENTS
commWebReq5min 6451u --- NO COMMENTS
commWebReqHist5min 6452u --- NO COMMENTS
commWebReqAg5min 6455u --- NO COMMENTS
commWebReqAgHist5min 6456u --- NO COMMENTS
commWebReq15min 6457u --- NO COMMENTS
commWebReqHist15min 6458u --- NO COMMENTS
bgpAPeerPfxPol 645u --- NO COMMENTS
commWebReqAg15min 6461u --- NO COMMENTS
commWebReqAgHist15min 6462u --- NO COMMENTS
commWebReq1h 6463u --- NO COMMENTS
commWebReqHist1h 6464u --- NO COMMENTS
commWebReqAg1h 6467u --- NO COMMENTS
commWebReqAgHist1h 6468u --- NO COMMENTS
commWebReq1d 6469u --- NO COMMENTS
bgpPeerPfxPol 646u --- NO COMMENTS
commWebReqHist1d 6470u --- NO COMMENTS
commWebReqAg1d 6473u --- NO COMMENTS
commWebReqAgHist1d 6474u --- NO COMMENTS
commWebReq1w 6475u --- NO COMMENTS
commWebReqHist1w 6476u --- NO COMMENTS
commWebReqAg1w 6479u --- NO COMMENTS
bgpAPeerP 647u --- NO COMMENTS
commWebReqAgHist1w 6480u --- NO COMMENTS
commWebReq1mo 6481u --- NO COMMENTS
commWebReqHist1mo 6482u --- NO COMMENTS
commWebReqAg1mo 6485u --- NO COMMENTS
commWebReqAgHist1mo 6486u --- NO COMMENTS
commWebReq1qtr 6487u --- NO COMMENTS
commWebReqHist1qtr 6488u --- NO COMMENTS
bgpPeerP 648u --- NO COMMENTS
commWebReqAg1qtr 6491u --- NO COMMENTS
commWebReqAgHist1qtr 6492u --- NO COMMENTS
commWebReq1year 6493u --- NO COMMENTS
commWebReqHist1year 6494u --- NO COMMENTS
commWebReqAg1year 6497u --- NO COMMENTS
commWebReqAgHist1year 6498u --- NO COMMENTS
commWebConn 6499u --- NO COMMENTS
bgpRsPeerPfxPol 649u --- NO COMMENTS
actionTopomgrSubj 64u --- NO COMMENTS
commWebConnHist 6500u --- NO COMMENTS
commWebConnAg 6503u --- NO COMMENTS
commWebConnAgHist 6504u --- NO COMMENTS
commWebConn5min 6505u --- NO COMMENTS
commWebConnHist5min 6506u --- NO COMMENTS
commWebConnAg5min 6509u --- NO COMMENTS
bgpRtPeerPfxPol 650u --- NO COMMENTS
commWebConnAgHist5min 6510u --- NO COMMENTS
commWebConn15min 6511u --- NO COMMENTS
commWebConnHist15min 6512u --- NO COMMENTS
commWebConnAg15min 6515u --- NO COMMENTS
commWebConnAgHist15min 6516u --- NO COMMENTS
commWebConn1h 6517u --- NO COMMENTS
commWebConnHist1h 6518u --- NO COMMENTS
bgpPeerDef 651u --- NO COMMENTS
commWebConnAg1h 6521u --- NO COMMENTS
commWebConnAgHist1h 6522u --- NO COMMENTS
commWebConn1d 6523u --- NO COMMENTS
commWebConnHist1d 6524u --- NO COMMENTS
commWebConnAg1d 6527u --- NO COMMENTS
commWebConnAgHist1d 6528u --- NO COMMENTS
commWebConn1w 6529u --- NO COMMENTS
bgpAExtP 652u --- NO COMMENTS
commWebConnHist1w 6530u --- NO COMMENTS
commWebConnAg1w 6533u --- NO COMMENTS
commWebConnAgHist1w 6534u --- NO COMMENTS
commWebConn1mo 6535u --- NO COMMENTS
commWebConnHist1mo 6536u --- NO COMMENTS
commWebConnAg1mo 6539u --- NO COMMENTS
bgpExtP 653u --- NO COMMENTS
commWebConnAgHist1mo 6540u --- NO COMMENTS
commWebConn1qtr 6541u --- NO COMMENTS
commWebConnHist1qtr 6542u --- NO COMMENTS
commWebConnAg1qtr 6545u --- NO COMMENTS
commWebConnAgHist1qtr 6546u --- NO COMMENTS
commWebConn1year 6547u --- NO COMMENTS
commWebConnHist1year 6548u --- NO COMMENTS
bgpExtDef 654u --- NO COMMENTS
commWebConnAg1year 6551u --- NO COMMENTS
commWebConnAgHist1year 6552u --- NO COMMENTS
commWebConnStates 6553u --- NO COMMENTS
commWebConnStatesHist 6554u --- NO COMMENTS
commWebConnStatesAg 6557u --- NO COMMENTS
commWebConnStatesAgHist 6558u --- NO COMMENTS
commWebConnStates5min 6559u --- NO COMMENTS
polRsAectrlrfirmwarep 655u --- NO COMMENTS
commWebConnStatesHist5min 6560u --- NO COMMENTS
commWebConnStatesAg5min 6563u --- NO COMMENTS
commWebConnStatesAgHist5min 6564u --- NO COMMENTS
commWebConnStates15min 6565u --- NO COMMENTS
commWebConnStatesHist15min 6566u --- NO COMMENTS
commWebConnStatesAg15min 6569u --- NO COMMENTS
firmwareRtAectrlrfirmwarep 656u --- NO COMMENTS
commWebConnStatesAgHist15min 6570u --- NO COMMENTS
commWebConnStates1h 6571u --- NO COMMENTS
commWebConnStatesHist1h 6572u --- NO COMMENTS
commWebConnStatesAg1h 6575u --- NO COMMENTS
commWebConnStatesAgHist1h 6576u --- NO COMMENTS
commWebConnStates1d 6577u --- NO COMMENTS
commWebConnStatesHist1d 6578u --- NO COMMENTS
polRsAectrlrmaintp 657u --- NO COMMENTS
commWebConnStatesAg1d 6581u --- NO COMMENTS
commWebConnStatesAgHist1d 6582u --- NO COMMENTS
commWebConnStates1w 6583u --- NO COMMENTS
commWebConnStatesHist1w 6584u --- NO COMMENTS
commWebConnStatesAg1w 6587u --- NO COMMENTS
commWebConnStatesAgHist1w 6588u --- NO COMMENTS
commWebConnStates1mo 6589u --- NO COMMENTS
maintRtAectrlrmaintp 658u --- NO COMMENTS
commWebConnStatesHist1mo 6590u --- NO COMMENTS
commWebConnStatesAg1mo 6593u --- NO COMMENTS
commWebConnStatesAgHist1mo 6594u --- NO COMMENTS
commWebConnStates1qtr 6595u --- NO COMMENTS
commWebConnStatesHist1qtr 6596u --- NO COMMENTS
commWebConnStatesAg1qtr 6599u --- NO COMMENTS
polRsAecatfirmwarep 659u --- NO COMMENTS
actionObserverSubj 65u --- NO COMMENTS
commWebConnStatesAgHist1qtr 6600u --- NO COMMENTS
commWebConnStates1year 6601u --- NO COMMENTS
commWebConnStatesHist1year 6602u --- NO COMMENTS
commWebConnStatesAg1year 6605u --- NO COMMENTS
commWebConnStatesAgHist1year 6606u --- NO COMMENTS
l3IpEp 6607u --- NO COMMENTS
compatSw 6608u --- NO COMMENTS
compatFvSw 6609u --- NO COMMENTS
firmwareRtAecatfirmwarep 660u --- NO COMMENTS
fvcapRule 6610u --- NO COMMENTS
fvcapProv 6611u --- NO COMMENTS
compALabel 6612u --- NO COMMENTS
compLabelDef 6613u --- NO COMMENTS
compLabelVal 6614u --- NO COMMENTS
compRsDef 6615u --- NO COMMENTS
compRtDef 6616u --- NO COMMENTS
dhcpMsgStatsv6 6617u --- NO COMMENTS
dhcpRelayIfStatsv6 6618u --- NO COMMENTS
commRequestCont 6619u --- NO COMMENTS
polRsAecatmaintp 661u --- NO COMMENTS
commRequestStatus 6620u --- NO COMMENTS
fvAVip 6621u --- NO COMMENTS
fvVip 6622u --- NO COMMENTS
fvVipDef 6623u --- NO COMMENTS
fvVipUpdate 6624u --- NO COMMENTS
fvVipUpdateTask 6625u --- NO COMMENTS
eqptcapacityPrefixEntries 6626u --- NO COMMENTS
eqptcapacityPrefixEntriesHist 6627u --- NO COMMENTS
eqptcapacityPrefixEntries5min 6628u --- NO COMMENTS
eqptcapacityPrefixEntriesHist5min 6629u --- NO COMMENTS
maintRtAecatmaintp 662u --- NO COMMENTS
eqptcapacityPrefixEntries15min 6630u --- NO COMMENTS
eqptcapacityPrefixEntriesHist15min 6631u --- NO COMMENTS
eqptcapacityPrefixEntries1h 6632u --- NO COMMENTS
eqptcapacityPrefixEntriesHist1h 6633u --- NO COMMENTS
eqptcapacityPrefixEntries1d 6634u --- NO COMMENTS
eqptcapacityPrefixEntriesHist1d 6635u --- NO COMMENTS
eqptcapacityPrefixEntries1w 6636u --- NO COMMENTS
eqptcapacityPrefixEntriesHist1w 6637u --- NO COMMENTS
eqptcapacityPrefixEntries1mo 6638u --- NO COMMENTS
eqptcapacityPrefixEntriesHist1mo 6639u --- NO COMMENTS
polRsAeCtrlrL2InstPol 663u --- NO COMMENTS
eqptcapacityPrefixEntries1qtr 6640u --- NO COMMENTS
eqptcapacityPrefixEntriesHist1qtr 6641u --- NO COMMENTS
eqptcapacityPrefixEntries1year 6642u --- NO COMMENTS
eqptcapacityPrefixEntriesHist1year 6643u --- NO COMMENTS
epmDynEpgPolicyTrig 6644u --- NO COMMENTS
vnsSvcRelnHolder 6645u --- NO COMMENTS
vnsRsAbsFuncProf 6646u --- NO COMMENTS
vnsRtAbsFuncProf 6647u --- NO COMMENTS
vnsRtrCfg 6648u --- NO COMMENTS
vnsRsLDevCtxToRtrCfg 6649u --- NO COMMENTS
l2RtAeCtrlrL2InstPol 664u --- NO COMMENTS
vnsRtLDevCtxToRtrCfg 6650u --- NO COMMENTS
vnsRtrIdInfo 6651u --- NO COMMENTS
mgmtAddrCont 6652u --- NO COMMENTS
mgmtConfigAddr 6653u --- NO COMMENTS
mgmtAddrProv 6654u --- NO COMMENTS
fvAREpPUpd 6656u --- NO COMMENTS
fvRsRegisterUpdates 6657u --- NO COMMENTS
fvRtRegisterUpdates 6658u --- NO COMMENTS
fvNodeAREpPUpd 6659u --- NO COMMENTS
polRsResCtrlrCompatCat 665u --- NO COMMENTS
fvInProgressUpdCont 6660u --- NO COMMENTS
fvPostponedUpdCont 6661u --- NO COMMENTS
fvAAREpPUpdate 6662u --- NO COMMENTS
fvInProgressUpd 6663u --- NO COMMENTS
fvPostponedUpd 6664u --- NO COMMENTS
fvNodeAREpPUpdContext 6665u --- NO COMMENTS
conditionSummary 6666u --- NO COMMENTS
faultSummary 6667u --- NO COMMENTS
opflexIDEpRefCont 6668u --- NO COMMENTS
opflexIDEpRef 6669u --- NO COMMENTS
compatRtResCtrlrCompatCat 666u --- NO COMMENTS
opflexIDEpEncapRef 6670u --- NO COMMENTS
eqptcapacityMcastUsage 6671u --- NO COMMENTS
eqptcapacityMcastUsageHist 6672u --- NO COMMENTS
eqptcapacityMcastUsage5min 6673u --- NO COMMENTS
eqptcapacityMcastUsageHist5min 6674u --- NO COMMENTS
eqptcapacityMcastUsage15min 6675u --- NO COMMENTS
eqptcapacityMcastUsageHist15min 6676u --- NO COMMENTS
eqptcapacityMcastUsage1h 6677u --- NO COMMENTS
eqptcapacityMcastUsageHist1h 6678u --- NO COMMENTS
eqptcapacityMcastUsage1d 6679u --- NO COMMENTS
polRsCtrlrDatetimeFormat 667u --- NO COMMENTS
eqptcapacityMcastUsageHist1d 6680u --- NO COMMENTS
eqptcapacityMcastUsage1w 6681u --- NO COMMENTS
eqptcapacityMcastUsageHist1w 6682u --- NO COMMENTS
eqptcapacityMcastUsage1mo 6683u --- NO COMMENTS
eqptcapacityMcastUsageHist1mo 6684u --- NO COMMENTS
eqptcapacityMcastUsage1qtr 6685u --- NO COMMENTS
eqptcapacityMcastUsageHist1qtr 6686u --- NO COMMENTS
eqptcapacityMcastUsage1year 6687u --- NO COMMENTS
eqptcapacityMcastUsageHist1year 6688u --- NO COMMENTS
eqptcapacityL2Usage 6689u --- NO COMMENTS
datetimeRtCtrlrDatetimeFormat 668u --- NO COMMENTS
eqptcapacityL2UsageHist 6690u --- NO COMMENTS
eqptcapacityL2Usage5min 6691u --- NO COMMENTS
eqptcapacityL2UsageHist5min 6692u --- NO COMMENTS
eqptcapacityL2Usage15min 6693u --- NO COMMENTS
eqptcapacityL2UsageHist15min 6694u --- NO COMMENTS
eqptcapacityL2Usage1h 6695u --- NO COMMENTS
eqptcapacityL2UsageHist1h 6696u --- NO COMMENTS
eqptcapacityL2Usage1d 6697u --- NO COMMENTS
eqptcapacityL2UsageHist1d 6698u --- NO COMMENTS
eqptcapacityL2Usage1w 6699u --- NO COMMENTS
polRsCtrlrDnsProfile 669u --- NO COMMENTS
actionDbgrSubj 66u --- NO COMMENTS
eqptcapacityL2UsageHist1w 6700u --- NO COMMENTS
eqptcapacityL2Usage1mo 6701u --- NO COMMENTS
eqptcapacityL2UsageHist1mo 6702u --- NO COMMENTS
eqptcapacityL2Usage1qtr 6703u --- NO COMMENTS
eqptcapacityL2UsageHist1qtr 6704u --- NO COMMENTS
eqptcapacityL2Usage1year 6705u --- NO COMMENTS
eqptcapacityL2UsageHist1year 6706u --- NO COMMENTS
eqptcapacityPolUsage 6707u --- NO COMMENTS
eqptcapacityPolUsageHist 6708u --- NO COMMENTS
eqptcapacityPolUsage5min 6709u --- NO COMMENTS
dnsRtCtrlrDnsProfile 670u --- NO COMMENTS
eqptcapacityPolUsageHist5min 6710u --- NO COMMENTS
eqptcapacityPolUsage15min 6711u --- NO COMMENTS
eqptcapacityPolUsageHist15min 6712u --- NO COMMENTS
eqptcapacityPolUsage1h 6713u --- NO COMMENTS
eqptcapacityPolUsageHist1h 6714u --- NO COMMENTS
eqptcapacityPolUsage1d 6715u --- NO COMMENTS
eqptcapacityPolUsageHist1d 6716u --- NO COMMENTS
eqptcapacityPolUsage1w 6717u --- NO COMMENTS
eqptcapacityPolUsageHist1w 6718u --- NO COMMENTS
eqptcapacityPolUsage1mo 6719u --- NO COMMENTS
fabricOOServicePol 671u --- NO COMMENTS
eqptcapacityPolUsageHist1mo 6720u --- NO COMMENTS
eqptcapacityPolUsage1qtr 6721u --- NO COMMENTS
eqptcapacityPolUsageHist1qtr 6722u --- NO COMMENTS
eqptcapacityPolUsage1year 6723u --- NO COMMENTS
eqptcapacityPolUsageHist1year 6724u --- NO COMMENTS
eqptcapacityL3Usage 6725u --- NO COMMENTS
eqptcapacityL3UsageHist 6726u --- NO COMMENTS
eqptcapacityL3Usage5min 6727u --- NO COMMENTS
eqptcapacityL3UsageHist5min 6728u --- NO COMMENTS
eqptcapacityL3Usage15min 6729u --- NO COMMENTS
eqptcapacityL3UsageHist15min 6730u --- NO COMMENTS
eqptcapacityL3Usage1h 6731u --- NO COMMENTS
eqptcapacityL3UsageHist1h 6732u --- NO COMMENTS
eqptcapacityL3Usage1d 6733u --- NO COMMENTS
eqptcapacityL3UsageHist1d 6734u --- NO COMMENTS
eqptcapacityL3Usage1w 6735u --- NO COMMENTS
eqptcapacityL3UsageHist1w 6736u --- NO COMMENTS
eqptcapacityL3Usage1mo 6737u --- NO COMMENTS
eqptcapacityL3UsageHist1mo 6738u --- NO COMMENTS
eqptcapacityL3Usage1qtr 6739u --- NO COMMENTS
eqptcapacityL3UsageHist1qtr 6740u --- NO COMMENTS
eqptcapacityL3Usage1year 6741u --- NO COMMENTS
eqptcapacityL3UsageHist1year 6742u --- NO COMMENTS
eqptcapacityVlanUsage 6743u --- NO COMMENTS
eqptcapacityVlanUsageHist 6744u --- NO COMMENTS
eqptcapacityVlanUsage5min 6745u --- NO COMMENTS
eqptcapacityVlanUsageHist5min 6746u --- NO COMMENTS
eqptcapacityVlanUsage15min 6747u --- NO COMMENTS
eqptcapacityVlanUsageHist15min 6748u --- NO COMMENTS
eqptcapacityVlanUsage1h 6749u --- NO COMMENTS
fabricRsOosPath 674u --- NO COMMENTS
eqptcapacityVlanUsageHist1h 6750u --- NO COMMENTS
eqptcapacityVlanUsage1d 6751u --- NO COMMENTS
eqptcapacityVlanUsageHist1d 6752u --- NO COMMENTS
eqptcapacityVlanUsage1w 6753u --- NO COMMENTS
eqptcapacityVlanUsageHist1w 6754u --- NO COMMENTS
eqptcapacityVlanUsage1mo 6755u --- NO COMMENTS
eqptcapacityVlanUsageHist1mo 6756u --- NO COMMENTS
eqptcapacityVlanUsage1qtr 6757u --- NO COMMENTS
eqptcapacityVlanUsageHist1qtr 6758u --- NO COMMENTS
eqptcapacityVlanUsage1year 6759u --- NO COMMENTS
fabricRtOosPath 675u --- NO COMMENTS
eqptcapacityVlanUsageHist1year 6760u --- NO COMMENTS
eqptcapacityRouterIpEntries 6761u --- NO COMMENTS
eqptcapacityRouterIpEntriesHist 6762u --- NO COMMENTS
eqptcapacityRouterIpEntries5min 6763u --- NO COMMENTS
eqptcapacityRouterIpEntriesHist5min 6764u --- NO COMMENTS
eqptcapacityRouterIpEntries15min 6765u --- NO COMMENTS
eqptcapacityRouterIpEntriesHist15min 6766u --- NO COMMENTS
eqptcapacityRouterIpEntries1h 6767u --- NO COMMENTS
eqptcapacityRouterIpEntriesHist1h 6768u --- NO COMMENTS
eqptcapacityRouterIpEntries1d 6769u --- NO COMMENTS
eqptcapacityRouterIpEntriesHist1d 6770u --- NO COMMENTS
eqptcapacityRouterIpEntries1w 6771u --- NO COMMENTS
eqptcapacityRouterIpEntriesHist1w 6772u --- NO COMMENTS
eqptcapacityRouterIpEntries1mo 6773u --- NO COMMENTS
eqptcapacityRouterIpEntriesHist1mo 6774u --- NO COMMENTS
eqptcapacityRouterIpEntries1qtr 6775u --- NO COMMENTS
eqptcapacityRouterIpEntriesHist1qtr 6776u --- NO COMMENTS
eqptcapacityRouterIpEntries1year 6777u --- NO COMMENTS
eqptcapacityRouterIpEntriesHist1year 6778u --- NO COMMENTS
troubleshootEpTransition 6779u --- NO COMMENTS
fvExtConnTrack 6780u --- NO COMMENTS
infraRsOverrideStpPol 6781u --- NO COMMENTS
stpRtOverrideStpPol 6782u --- NO COMMENTS
fvRsEpDefRefToPathEp 6783u --- NO COMMENTS
nwRtEpDefRefToPathEp 6784u --- NO COMMENTS
eventAclDropRecord 6785u --- NO COMMENTS
eventAclL2DropRecord 6786u --- NO COMMENTS
eventAclL3DropRecord 6787u --- NO COMMENTS
polRsDbgrConfigRollbackP 6788u --- NO COMMENTS
configRtDbgrConfigRollbackP 6789u --- NO COMMENTS
fabricRsDecommissionNode 678u --- NO COMMENTS
configRollbackP 6790u --- NO COMMENTS
configRollbackJobTrig 6791u --- NO COMMENTS
configSnapshotCont 6792u --- NO COMMENTS
configSnapshot 6793u --- NO COMMENTS
aaaRsNginxRbacRule 6794u --- NO COMMENTS
aaaRtNginxRbacRule 6795u --- NO COMMENTS
aaaRsNginxIRbacRule 6796u --- NO COMMENTS
aaaRtNginxIRbacRule 6797u --- NO COMMENTS
aaaRsNginxIPRbacRule 6798u --- NO COMMENTS
aaaRtNginxIPRbacRule 6799u --- NO COMMENTS
actionObserverelemSubj 67u --- NO COMMENTS
aaaIPRbacRule 6800u --- NO COMMENTS
aaaPartialRbacRule 6801u --- NO COMMENTS
fabricDecommission 680u --- NO COMMENTS
fabricDecommissionJob 681u --- NO COMMENTS
cdpInstPol 682u --- NO COMMENTS
vnsSvcVip 6836u --- NO COMMENTS
vnsSvcVipUpdate 6837u --- NO COMMENTS
vnsSvcVipDef 6838u --- NO COMMENTS
vnsSvcVipCons 6839u --- NO COMMENTS
cdpAIfPol 683u --- NO COMMENTS
vnsSvcEpgCont 6840u --- NO COMMENTS
configSubJobTask 6841u --- NO COMMENTS
aaaPartialRbacRuleTask 6842u --- NO COMMENTS
vnsSvcVipUpdateTask 6843u --- NO COMMENTS
l3extRsOutToBDPublicSubnetHolder 6844u --- NO COMMENTS
fvRtOutToBDPublicSubnetHolder 6845u --- NO COMMENTS
fvBDPublicSubnetHolder 6846u --- NO COMMENTS
polAPrToPol 6847u --- NO COMMENTS
polResolver 6848u --- NO COMMENTS
polRsPrToBDSubnetHolder 6849u --- NO COMMENTS
cdpIfPol 684u --- NO COMMENTS
fvRtPrToBDSubnetHolder 6850u --- NO COMMENTS
polConsumer 6851u --- NO COMMENTS
polAObjToPolReln 6852u --- NO COMMENTS
fvACrRule 6853u --- NO COMMENTS
fvASCrtrn 6854u --- NO COMMENTS
fvRsBDToProfileDef 6855u --- NO COMMENTS
rtctrlRtBDToProfileDef 6856u --- NO COMMENTS
fvBDSubnet 6857u --- NO COMMENTS
polResCont 6858u --- NO COMMENTS
cdpIfPolDef 685u --- NO COMMENTS
dlgtDelegate 6866u --- NO COMMENTS
fvSCrtrn 6867u --- NO COMMENTS
fvSCrtrnDef 6868u --- NO COMMENTS
bgpRtCtrlMapP 6869u --- NO COMMENTS
fabricProtoIfPol 686u --- NO COMMENTS
rtctrlRtCtrlPBase 6870u --- NO COMMENTS
fvnsAVlanInstP 6871u --- NO COMMENTS
fvnsVlanInstDef 6872u --- NO COMMENTS
presRsPresRegdPodCont 6873u --- NO COMMENTS
presRtPresRegdPodCont 6874u --- NO COMMENTS
presPodEvntLsn 6875u --- NO COMMENTS
presRegdPodCont 6876u --- NO COMMENTS
presRegdPod 6877u --- NO COMMENTS
presRegdNode 6878u --- NO COMMENTS
vnsNodeInstCons 6879u --- NO COMMENTS
fabricL2IfPol 687u --- NO COMMENTS
fabricSubsDfltPolicy 6880u --- NO COMMENTS
fabricRsToFabricIPV6ProtPol 6881u --- NO COMMENTS
fabricRtToFabricIPV6ProtPol 6882u --- NO COMMENTS
presDltNodeRegs 6883u --- NO COMMENTS
infraSubsDfltPolicy 6884u --- NO COMMENTS
infraRsToErrDisRecoverPol 6885u --- NO COMMENTS
edrRtToErrDisRecoverPol 6886u --- NO COMMENTS
presDltNodeRegsTask 6887u --- NO COMMENTS
polRsDbgrConfigSnapshotMgrP 6888u --- NO COMMENTS
configRtDbgrConfigSnapshotMgrP 6889u --- NO COMMENTS
fabricL3IfPol 688u --- NO COMMENTS
configSnapshotMgrP 6890u --- NO COMMENTS
configSnapshotMgrJobTrig 6891u --- NO COMMENTS
vnsRLDevInstCons 6892u --- NO COMMENTS
opflexODevRefCont 6893u --- NO COMMENTS
opflexODevRef 6894u --- NO COMMENTS
vnsRsCDevToCtrlrP 6896u --- NO COMMENTS
vmmRtCDevToCtrlrP 6897u --- NO COMMENTS
actionSnmpdSubj 6898u --- NO COMMENTS
fvPullREpPCont 6899u --- NO COMMENTS
lldpInstPol 689u --- NO COMMENTS
actionDbgrelemSubj 68u --- NO COMMENTS
fvRsToRemoteREpPCont 6900u --- NO COMMENTS
fvRtToRemoteREpPCont 6901u --- NO COMMENTS
vnsChkr 6902u --- NO COMMENTS
l2MacCktEp 6903u --- NO COMMENTS
l3IpCktEp 6904u --- NO COMMENTS
vnsRsClusterPol 6905u --- NO COMMENTS
infraRtClusterPol 6906u --- NO COMMENTS
eqptcapacityL3UsageCap 6907u --- NO COMMENTS
eqptcapacityL3UsageCapHist 6908u --- NO COMMENTS
eqptcapacityL3UsageCap5min 6909u --- NO COMMENTS
lldpAIfPol 690u --- NO COMMENTS
eqptcapacityL3UsageCapHist5min 6910u --- NO COMMENTS
eqptcapacityL3UsageCap15min 6911u --- NO COMMENTS
eqptcapacityL3UsageCapHist15min 6912u --- NO COMMENTS
eqptcapacityL3UsageCap1h 6913u --- NO COMMENTS
eqptcapacityL3UsageCapHist1h 6914u --- NO COMMENTS
eqptcapacityL3UsageCap1d 6915u --- NO COMMENTS
eqptcapacityL3UsageCapHist1d 6916u --- NO COMMENTS
eqptcapacityL3UsageCap1w 6917u --- NO COMMENTS
eqptcapacityL3UsageCapHist1w 6918u --- NO COMMENTS
eqptcapacityL3UsageCap1mo 6919u --- NO COMMENTS
lldpIfPol 691u --- NO COMMENTS
eqptcapacityL3UsageCapHist1mo 6920u --- NO COMMENTS
eqptcapacityL3UsageCap1qtr 6921u --- NO COMMENTS
eqptcapacityL3UsageCapHist1qtr 6922u --- NO COMMENTS
eqptcapacityL3UsageCap1year 6923u --- NO COMMENTS
eqptcapacityL3UsageCapHist1year 6924u --- NO COMMENTS
syntheticRsToAObj 6925u --- NO COMMENTS
syntheticRtToAObj 6926u --- NO COMMENTS
mgmtConfigNode 6927u --- NO COMMENTS
commWebPolCont 6928u --- NO COMMENTS
commRsWebCommPolRel 6929u --- NO COMMENTS
lldpIfPolDef 692u --- NO COMMENTS
commRtWebCommPolRel 6930u --- NO COMMENTS
polRsWebPolRel 6931u --- NO COMMENTS
commRtWebPolRel 6932u --- NO COMMENTS
epmDTEp 6933u --- NO COMMENTS
coopDTEp 6934u --- NO COMMENTS
coopRsDTEp2Leaf 6935u --- NO COMMENTS
coopRtDTEp2Leaf 6936u --- NO COMMENTS
coopMcGrpv4RecBase 6937u --- NO COMMENTS
coopFabMcGrpv4Rec 6938u --- NO COMMENTS
coopMcGrpv6RecBase 6939u --- NO COMMENTS
vpcInstPol 693u --- NO COMMENTS
bgpARtP 6940u --- NO COMMENTS
bgpRtP 6941u --- NO COMMENTS
bgpDTEp 6942u --- NO COMMENTS
bgpEviBase 6943u --- NO COMMENTS
bgpEncapGroupEvi 6944u --- NO COMMENTS
bgpEncapEviBase 6945u --- NO COMMENTS
bgpDomEvi 6946u --- NO COMMENTS
bgpBDEvi 6947u --- NO COMMENTS
bgpCktEpEvi 6948u --- NO COMMENTS
bgpVpnCtrlP 6949u --- NO COMMENTS
vpcKAPol 694u --- NO COMMENTS
bgpPfxRoute 6950u --- NO COMMENTS
bgpEVpnMacIpRoute 6951u --- NO COMMENTS
bgpEVpnImetRoute 6952u --- NO COMMENTS
bgpEVpnPfxRoute 6953u --- NO COMMENTS
bgpRtExpP 6954u --- NO COMMENTS
bgpDb 6955u --- NO COMMENTS
bgpPfxLeakP 6956u --- NO COMMENTS
igmpExtDom 6957u --- NO COMMENTS
igmpExtIf 6958u --- NO COMMENTS
igmpEntity 6959u --- NO COMMENTS
fabricProtoPol 695u --- NO COMMENTS
igmpInst 6960u --- NO COMMENTS
isisExtIf 6961u --- NO COMMENTS
mpPodExtn 6962u --- NO COMMENTS
mpLocalfabric 6963u --- NO COMMENTS
mpFabric 6964u --- NO COMMENTS
mpFabricreach 6965u --- NO COMMENTS
mpAnycastExtn 6966u --- NO COMMENTS
mpSite 6967u --- NO COMMENTS
l2MpBd 6968u --- NO COMMENTS
l2BDExtn 6969u --- NO COMMENTS
fabricProtoComp 696u --- NO COMMENTS
vlanCktEpExtn 6970u --- NO COMMENTS
vxlanCktEpExtn 6971u --- NO COMMENTS
l2CktEpExtn 6972u --- NO COMMENTS
rtleakPfxLeakP 6973u --- NO COMMENTS
tunnelEpRetPol 6974u --- NO COMMENTS
tunnelCtx 6975u --- NO COMMENTS
tunnelDb 6976u --- NO COMMENTS
tunnelAPfxEntry 6977u --- NO COMMENTS
tunnelPfxEntry 6978u --- NO COMMENTS
fabricL2ProtoPol 697u --- NO COMMENTS
l3CtxExtn 6980u --- NO COMMENTS
vnsRsConnToAConn 6984u --- NO COMMENTS
vnsRtConnToAConn 6985u --- NO COMMENTS
vnsRsConnToAConnInst 6986u --- NO COMMENTS
vnsRtConnToAConnInst 6987u --- NO COMMENTS
commRsWebCommDefault 6988u --- NO COMMENTS
commRtWebCommDefault 6989u --- NO COMMENTS
fabricL3ProtoPol 698u --- NO COMMENTS
opflexEpPDIDEpRefCont 6990u --- NO COMMENTS
opflexEpPDIDEpRef 6991u --- NO COMMENTS
polCountCont 6992u --- NO COMMENTS
polLCountCont 6993u --- NO COMMENTS
polACount 6994u --- NO COMMENTS
polCount 6995u --- NO COMMENTS
polScopedCount 6997u --- NO COMMENTS
svcredirADest 6998u --- NO COMMENTS
svcredirDestGrp 6999u --- NO COMMENTS
fabricL2ProtoComp 699u --- NO COMMENTS
actionVmmmgrSubj 69u --- NO COMMENTS
monTarget 6u --- NO COMMENTS
svcredirRsDestAtt 7000u --- NO COMMENTS
svcredirRtDestAtt 7001u --- NO COMMENTS
svcredirDest 7002u --- NO COMMENTS
svcredirEntity 7003u --- NO COMMENTS
svcredirInst 7004u --- NO COMMENTS
actrlRsToRedirDestGrp 7005u --- NO COMMENTS
svcredirRtToRedirDestGrp 7006u --- NO COMMENTS
arpSvcAdjEp 7007u --- NO COMMENTS
arpBD 7008u --- NO COMMENTS
tracerouteProbeInfo 7009u --- NO COMMENTS
fabricL3ProtoComp 700u --- NO COMMENTS
tracerouteProbe 7010u --- NO COMMENTS
vzAnyToInterface 7011u --- NO COMMENTS
fvEPgToInterface 7012u --- NO COMMENTS
vnsSvcRelnCons 7015u --- NO COMMENTS
eqptcapacityFSPartition 7016u --- NO COMMENTS
vnsRsNodeToLDev 7017u --- NO COMMENTS
vnsRtNodeToLDev 7018u --- NO COMMENTS
actrlStats 7019u --- NO COMMENTS
fabricProtoInstPol 701u --- NO COMMENTS
firmwarePodFwGrp 7020u --- NO COMMENTS
firmwareRsToFwGrp 7021u --- NO COMMENTS
firmwareRtToFwGrp 7022u --- NO COMMENTS
maintPodMaintGrp 7023u --- NO COMMENTS
maintRsToMaintGrp 7024u --- NO COMMENTS
maintRtToMaintGrp 7025u --- NO COMMENTS
fabricPodGrp 7026u --- NO COMMENTS
fabricAPodS 7027u --- NO COMMENTS
fabricACreatedBy 7028u --- NO COMMENTS
fabricRsLeNodeP 7029u --- NO COMMENTS
fabricUtilInstPol 702u --- NO COMMENTS
fabricRtLeNodeP 7030u --- NO COMMENTS
fabricRsSpNodeP 7031u --- NO COMMENTS
fabricRtSpNodeP 7032u --- NO COMMENTS
dhcpPodGrp 7033u --- NO COMMENTS
dhcpRsToNodeGrp 7034u --- NO COMMENTS
dhcpRtToNodeGrp 7035u --- NO COMMENTS
conditionPodPolGrp 7036u --- NO COMMENTS
conditionRsToNodePolGrp 7037u --- NO COMMENTS
conditionRtToNodePolGrp 7038u --- NO COMMENTS
mgmtPodGrp 7039u --- NO COMMENTS
fabricL2InstPol 703u --- NO COMMENTS
mgmtRsToNodeGrp 7040u --- NO COMMENTS
mgmtRtToNodeGrp 7041u --- NO COMMENTS
infraPodBlk 7042u --- NO COMMENTS
infraPodS 7043u --- NO COMMENTS
infraPodGrp 7044u --- NO COMMENTS
infraHPortSInfo 7045u --- NO COMMENTS
infraRsBndlGrp 7046u --- NO COMMENTS
infraRtBndlGrp 7047u --- NO COMMENTS
infraPodP 7048u --- NO COMMENTS
infraRsNodeP 7049u --- NO COMMENTS
fabricL3InstPol 704u --- NO COMMENTS
infraRtNodeP 7050u --- NO COMMENTS
polScopedCountTgt 7051u --- NO COMMENTS
eqptcapacityVlanXlateEntries 7052u --- NO COMMENTS
eqptcapacityVlanXlateEntriesHist 7053u --- NO COMMENTS
eqptcapacityVlanXlateEntries5min 7054u --- NO COMMENTS
eqptcapacityVlanXlateEntriesHist5min 7055u --- NO COMMENTS
eqptcapacityVlanXlateEntries15min 7056u --- NO COMMENTS
eqptcapacityVlanXlateEntriesHist15min 7057u --- NO COMMENTS
eqptcapacityVlanXlateEntries1h 7058u --- NO COMMENTS
eqptcapacityVlanXlateEntriesHist1h 7059u --- NO COMMENTS
fabricProtoDomPol 705u --- NO COMMENTS
eqptcapacityVlanXlateEntries1d 7060u --- NO COMMENTS
eqptcapacityVlanXlateEntriesHist1d 7061u --- NO COMMENTS
eqptcapacityVlanXlateEntries1w 7062u --- NO COMMENTS
eqptcapacityVlanXlateEntriesHist1w 7063u --- NO COMMENTS
eqptcapacityVlanXlateEntries1mo 7064u --- NO COMMENTS
eqptcapacityVlanXlateEntriesHist1mo 7065u --- NO COMMENTS
eqptcapacityVlanXlateEntries1qtr 7066u --- NO COMMENTS
eqptcapacityVlanXlateEntriesHist1qtr 7067u --- NO COMMENTS
eqptcapacityVlanXlateEntries1year 7068u --- NO COMMENTS
eqptcapacityVlanXlateEntriesHist1year 7069u --- NO COMMENTS
fabricL2DomPol 706u --- NO COMMENTS
fvDomWithLearnedEps 7070u --- NO COMMENTS
bgpAddlPath 7071u --- NO COMMENTS
rtmapSetPathSelect 7072u --- NO COMMENTS
fvRsEppToEpCP 7073u --- NO COMMENTS
fvRtEppToEpCP 7074u --- NO COMMENTS
l3RsIpEppAtt 7075u --- NO COMMENTS
fvRtIpEppAtt 7076u --- NO COMMENTS
vnsAMgmt 7077u --- NO COMMENTS
vnsCMgmts 7078u --- NO COMMENTS
vnsRsLIfCtxToSvcRedirectPol 7079u --- NO COMMENTS
fabricL3DomPol 707u --- NO COMMENTS
vnsRtLIfCtxToSvcRedirectPol 7080u --- NO COMMENTS
vnsSvcCont 7081u --- NO COMMENTS
vnsSvcRedirectPol 7082u --- NO COMMENTS
vnsRedirectDest 7083u --- NO COMMENTS
vnsSvcContDef 7088u --- NO COMMENTS
vnsSvcRedirCons 7089u --- NO COMMENTS
fabricL3CtxPol 708u --- NO COMMENTS
fvRsLocaleToObservedEthIf 7090u --- NO COMMENTS
l1RtLocaleToObservedEthIf 7091u --- NO COMMENTS
infraRsToMcpIfPol 7092u --- NO COMMENTS
mcpRtToMcpIfPol 7093u --- NO COMMENTS
infraRsToMcpInstPol 7094u --- NO COMMENTS
mcpRtToMcpInstPol 7095u --- NO COMMENTS
infraRsToEpLoopProtectP 7096u --- NO COMMENTS
epRtToEpLoopProtectP 7097u --- NO COMMENTS
l1ProcessNodeAtt 7098u --- NO COMMENTS
l1ObservedEthIf 7099u --- NO COMMENTS
fabricBlacklistPol 709u --- NO COMMENTS
actionNxosmockSubj 70u --- NO COMMENTS
l1RsToObservedEthIf 7100u --- NO COMMENTS
l1RtToObservedEthIf 7101u --- NO COMMENTS
opflexVtepRefCont 7102u --- NO COMMENTS
opflexVtepRef 7103u --- NO COMMENTS
presIPv6Support 7104u --- NO COMMENTS
infraIncmptblClsPeer 7105u --- NO COMMENTS
fabricPolicyGrpToMonitoring 7106u --- NO COMMENTS
plannerCont 7107u --- NO COMMENTS
plannerConfigTmpl 7108u --- NO COMMENTS
plannerTenantTmpl 7109u --- NO COMMENTS
l2AInstPol 710u --- NO COMMENTS
plannerIPs 7110u --- NO COMMENTS
plannerSubnets 7111u --- NO COMMENTS
plannerEpgPrefixes 7112u --- NO COMMENTS
plannerLpmRoutes 7113u --- NO COMMENTS
plannerSecondaryIPs 7114u --- NO COMMENTS
plannerEPs 7115u --- NO COMMENTS
plannerAObject 7116u --- NO COMMENTS
plannerContractTmpl 7117u --- NO COMMENTS
plannerVrfTmpl 7118u --- NO COMMENTS
plannerBdTmpl 7119u --- NO COMMENTS
l2InstPol 711u --- NO COMMENTS
plannerRsBdVrf 7120u --- NO COMMENTS
plannerRtBdVrf 7121u --- NO COMMENTS
plannerAEpg 7123u --- NO COMMENTS
plannerRsProvidedContracts 7124u --- NO COMMENTS
plannerRtProvidedContracts 7125u --- NO COMMENTS
plannerRsConsumedContracts 7126u --- NO COMMENTS
plannerRtConsumedContracts 7127u --- NO COMMENTS
plannerEpgTmpl 7128u --- NO COMMENTS
plannerRsEpgBd 7129u --- NO COMMENTS
l2InstPolDef 712u --- NO COMMENTS
plannerRtEpgBd 7130u --- NO COMMENTS
plannerL3OutTmpl 7133u --- NO COMMENTS
plannerRsL3OutVrf 7134u --- NO COMMENTS
plannerRtL3OutVrf 7135u --- NO COMMENTS
plannerL2OutTmpl 7136u --- NO COMMENTS
plannerRsL2OutBd 7137u --- NO COMMENTS
plannerRtL2OutBd 7138u --- NO COMMENTS
plannerL4L7ClusterTmpl 7139u --- NO COMMENTS
fabricRsResLldpInstPol 713u --- NO COMMENTS
plannerGraphTmpl 7140u --- NO COMMENTS
plannerRsGraphContracts 7141u --- NO COMMENTS
plannerRtGraphContracts 7142u --- NO COMMENTS
plannerGraphNode 7143u --- NO COMMENTS
plannerRsGraphBd 7144u --- NO COMMENTS
plannerRtGraphBd 7145u --- NO COMMENTS
plannerRsGraphL3Out 7146u --- NO COMMENTS
plannerRtGraphL3Out 7147u --- NO COMMENTS
plannerRsToConsumerBd 7148u --- NO COMMENTS
plannerRtToConsumerBd 7149u --- NO COMMENTS
lldpRtResLldpInstPol 714u --- NO COMMENTS
plannerRsToConsumerL3Out 7150u --- NO COMMENTS
plannerRtToConsumerL3Out 7151u --- NO COMMENTS
plannerRsToProviderBd 7152u --- NO COMMENTS
plannerRtToProviderBd 7153u --- NO COMMENTS
plannerRsToProviderL3Out 7154u --- NO COMMENTS
plannerRtToProviderL3Out 7155u --- NO COMMENTS
pconsMinCont 7156u --- NO COMMENTS
pconsLocation 7157u --- NO COMMENTS
pconsMinPol 7158u --- NO COMMENTS
pconsPolicySyncRespArgs 7159u --- NO COMMENTS
fabricRsResLbPol 715u --- NO COMMENTS
pconsLocationTask 7160u --- NO COMMENTS
topoctrlEndpointControlP 7161u --- NO COMMENTS
fvRsRegisterAREpPBootStrap 7162u --- NO COMMENTS
fvRtRegisterAREpPBootStrap 7163u --- NO COMMENTS
fvAREpPBootStrap 7164u --- NO COMMENTS
fvVDEpContext 7166u --- NO COMMENTS
polGCountCont 7167u --- NO COMMENTS
polEnforcedCount 7168u --- NO COMMENTS
polGCount 7169u --- NO COMMENTS
lbpRtResLbPol 716u --- NO COMMENTS
polLCount 7170u --- NO COMMENTS
dlgtDelegateTask 7171u --- NO COMMENTS
plannerOptions 7172u --- NO COMMENTS
plannerResource 7173u --- NO COMMENTS
plannerDeployment 7174u --- NO COMMENTS
plannerNode 7175u --- NO COMMENTS
plannerLeaf 7176u --- NO COMMENTS
plannerRsDeployedObject 7177u --- NO COMMENTS
plannerRtDeployedObject 7178u --- NO COMMENTS
pconsDeploymentCont 7179u --- NO COMMENTS
fabricRsResCoopPol 717u --- NO COMMENTS
polLCountContTask 7180u --- NO COMMENTS
arpCktEp 7181u --- NO COMMENTS
plannerLeafTmpl 7182u --- NO COMMENTS
plannerFexTmpl 7183u --- NO COMMENTS
plannerRsDeployedFex 7184u --- NO COMMENTS
plannerRtDeployedFex 7185u --- NO COMMENTS
fabricPathEpCleanup 7186u --- NO COMMENTS
fabricPmPathEpCleanup 7187u --- NO COMMENTS
fabricPathEpCleanupShard 7188u --- NO COMMENTS
fabricPmPathEpCleanupTask 7189u --- NO COMMENTS
coopRtResCoopPol 718u --- NO COMMENTS
fabricPathEpCleanupShardTask 7190u --- NO COMMENTS
compAPltfmP 7191u --- NO COMMENTS
compAVmmPltfmP 7192u --- NO COMMENTS
compAVmmSecP 7193u --- NO COMMENTS
vmmSecP 7194u --- NO COMMENTS
syntheticLooseNodeEPInfo 7195u --- NO COMMENTS
coopTepDb 7196u --- NO COMMENTS
ospfOverload 7197u --- NO COMMENTS
ospfOverloadEntry 7198u --- NO COMMENTS
rtctrlRtOverload 7199u --- NO COMMENTS
fabricRsResFabricMACProtPol 719u --- NO COMMENTS
actionBootmgrSubj 71u --- NO COMMENTS
plannerLabel 7200u --- NO COMMENTS
plannerRsLeafLabels 7201u --- NO COMMENTS
plannerRtLeafLabels 7202u --- NO COMMENTS
plannerRsFexLabel 7203u --- NO COMMENTS
plannerRtFexLabel 7204u --- NO COMMENTS
plannerRsConnectedLeaf 7205u --- NO COMMENTS
plannerRtConnectedLeaf 7206u --- NO COMMENTS
plannerRsEpgLabel 7207u --- NO COMMENTS
plannerRtEpgLabel 7208u --- NO COMMENTS
fabricRtResFabricMACProtPol 720u --- NO COMMENTS
plannerRsNodeLabels 7211u --- NO COMMENTS
plannerRtNodeLabels 7212u --- NO COMMENTS
svccoreCoreState 7213u --- NO COMMENTS
infraFabricRecovery 7214u --- NO COMMENTS
fvCtxSharedServiceUpdate 7215u --- NO COMMENTS
fvcapScopeRule 7216u --- NO COMMENTS
fvcapScopeReg 7217u --- NO COMMENTS
polSCountLimit 7218u --- NO COMMENTS
fvCtxSharedServiceUpdateTask 7219u --- NO COMMENTS
fabricRsResFabricIPV4ProtPol 721u --- NO COMMENTS
fvcapScopeRegTask 7220u --- NO COMMENTS
bgpARRP 7221u --- NO COMMENTS
bgpExtRRP 7222u --- NO COMMENTS
bgpInfraPeerP 7223u --- NO COMMENTS
bgpAPeerDef 7224u --- NO COMMENTS
bgpInfraPeerDef 7225u --- NO COMMENTS
bgpARtTargetP 7226u --- NO COMMENTS
bgpRtTargetP 7227u --- NO COMMENTS
bgpRtTargetPDef 7228u --- NO COMMENTS
bgpARtTarget 7229u --- NO COMMENTS
fabricRtResFabricIPV4ProtPol 722u --- NO COMMENTS
bgpRtTarget 7230u --- NO COMMENTS
bgpRtTargetDef 7231u --- NO COMMENTS
fabricSetupPol 7234u --- NO COMMENTS
fabricSetupP 7235u --- NO COMMENTS
polRsSetupPol 7236u --- NO COMMENTS
fabricRtSetupPol 7237u --- NO COMMENTS
polRsInfraOutExp 7238u --- NO COMMENTS
l3extRtInfraOutExp 7239u --- NO COMMENTS
fabricRsResFabricProtChainP 723u --- NO COMMENTS
polRsInfraOutRtdEpP 7240u --- NO COMMENTS
fvRtInfraOutRtdEpP 7241u --- NO COMMENTS
dhcpRsAllowedSubnets 7242u --- NO COMMENTS
dhcpRtAllowedSubnets 7243u --- NO COMMENTS
dhcpExtIf 7244u --- NO COMMENTS
l3extInfraOutExp 7245u --- NO COMMENTS
l3extConsLbl 7246u --- NO COMMENTS
l3extRsProvLblDef 7247u --- NO COMMENTS
l3extRtProvLblDef 7248u --- NO COMMENTS
l3extProvLbl 7249u --- NO COMMENTS
fabricRtResFabricProtChainP 724u --- NO COMMENTS
l3extProvLblDef 7250u --- NO COMMENTS
l3extInfraNodeP 7251u --- NO COMMENTS
l3extAFabricExtRoutingP 7252u --- NO COMMENTS
l3extFabricExtRoutingP 7253u --- NO COMMENTS
l3extFabricExtRoutingPDef 7254u --- NO COMMENTS
fvL3extOutLblDepl 7255u --- NO COMMENTS
fvL3extConsLblDepl 7256u --- NO COMMENTS
fvAFabricExtConnP 7257u --- NO COMMENTS
fvFabricExtConnP 7258u --- NO COMMENTS
fabricRsResCatFwP 725u --- NO COMMENTS
fvFabricExtConnPDef 7261u --- NO COMMENTS
fvAPodConnP 7262u --- NO COMMENTS
fvPodConnP 7263u --- NO COMMENTS
fvPodConnPDef 7264u --- NO COMMENTS
fvTepPoolDef 7265u --- NO COMMENTS
fvPoolDef 7266u --- NO COMMENTS
fvAPeeringP 7267u --- NO COMMENTS
fvPeeringP 7268u --- NO COMMENTS
fvPeeringDef 7269u --- NO COMMENTS
firmwareRtResCatFwP 726u --- NO COMMENTS
fvIpDef 7270u --- NO COMMENTS
fvRsToRemoteFabricExtConnPDef 7271u --- NO COMMENTS
fvRtToRemoteFabricExtConnPDef 7272u --- NO COMMENTS
fvANode 7273u --- NO COMMENTS
fvNodeDef 7274u --- NO COMMENTS
tunnelCons 7277u --- NO COMMENTS
l3CtxSubstitute 7278u --- NO COMMENTS
polRsPrToL3extProvLblDef 7279u --- NO COMMENTS
fabricRsResNodeIdentP 727u --- NO COMMENTS
l3extRtPrToL3extProvLblDef 7280u --- NO COMMENTS
fabricSetupPTask 7281u --- NO COMMENTS
configShardLocator 7282u --- NO COMMENTS
plannerSpineTmpl 7283u --- NO COMMENTS
plannerRsConnectedSpine 7284u --- NO COMMENTS
plannerRtConnectedSpine 7285u --- NO COMMENTS
pkiExportEncryptionKey 7286u --- NO COMMENTS
pkiExportEncryptionKeyRelnHolder 7287u --- NO COMMENTS
pkiRsExportEncryptionKey 7288u --- NO COMMENTS
pkiRtExportEncryptionKey 7289u --- NO COMMENTS
fabricRtResNodeIdentP 728u --- NO COMMENTS
opflexPathAtt 7290u --- NO COMMENTS
plannerATmpl 7291u --- NO COMMENTS
fvRsOpflexHv 7292u --- NO COMMENTS
compRtOpflexHv 7293u --- NO COMMENTS
plannerViolation 7294u --- NO COMMENTS
nwsASrc 7295u --- NO COMMENTS
nwsASyslogSrc 7296u --- NO COMMENTS
nwsSyslogSrc 7297u --- NO COMMENTS
nwsRsNwsSyslogSrcToDestGroup 7298u --- NO COMMENTS
syslogRtNwsSyslogSrcToDestGroup 7299u --- NO COMMENTS
fabricRsResMonFabricPol 729u --- NO COMMENTS
actionAppliancedirectorSubj 72u --- NO COMMENTS
nwsSyslogSrcDef 7300u --- NO COMMENTS
nwsRsNwsSyslogSrcDefToDestGroup 7301u --- NO COMMENTS
syslogRtNwsSyslogSrcDefToDestGroup 7302u --- NO COMMENTS
vnsRsVlanInstP 7303u --- NO COMMENTS
fvnsRtVlanInstP 7304u --- NO COMMENTS
epRecord 7305u --- NO COMMENTS
infraRsToEpControlP 7306u --- NO COMMENTS
epRtToEpControlP 7307u --- NO COMMENTS
epControlP 7308u --- NO COMMENTS
configImportIdP 7309u --- NO COMMENTS
monRtResMonFabricPol 730u --- NO COMMENTS
configImportIdJobTrig 7310u --- NO COMMENTS
polRsDbgrConfigImportIdP 7311u --- NO COMMENTS
configRtDbgrConfigImportIdP 7312u --- NO COMMENTS
identShardCont 7313u --- NO COMMENTS
identAllocCont 7314u --- NO COMMENTS
identReleaseCont 7315u --- NO COMMENTS
identAllocInst 7316u --- NO COMMENTS
identReleaseInst 7317u --- NO COMMENTS
recoveryReconcileConfigP 7318u --- NO COMMENTS
recoveryReconcileConfigJobTrig 7319u --- NO COMMENTS
infraRsResMonInfraPol 731u --- NO COMMENTS
recoveryReconcileCont 7320u --- NO COMMENTS
recoveryReconcileLoc 7321u --- NO COMMENTS
recoveryReconcileInst 7322u --- NO COMMENTS
recoveryReconcileNode 7323u --- NO COMMENTS
recoveryReconcileLocTask 7324u --- NO COMMENTS
identAllocContTask 7325u --- NO COMMENTS
identReleaseContTask 7326u --- NO COMMENTS
recoveryReconcileNodeTask 7327u --- NO COMMENTS
l2EgrPkts 7328u --- NO COMMENTS
l2EgrPktsHist 7329u --- NO COMMENTS
monRtResMonInfraPol 732u --- NO COMMENTS
l2EgrPktsPart 7330u --- NO COMMENTS
l2EgrPktsPartHist 7331u --- NO COMMENTS
l2EgrPktsAg 7332u --- NO COMMENTS
l2EgrPktsAgHist 7333u --- NO COMMENTS
l2EgrPkts5min 7334u --- NO COMMENTS
l2EgrPktsHist5min 7335u --- NO COMMENTS
l2EgrPktsPart5min 7336u --- NO COMMENTS
l2EgrPktsPartHist5min 7337u --- NO COMMENTS
l2EgrPktsAg5min 7338u --- NO COMMENTS
l2EgrPktsAgHist5min 7339u --- NO COMMENTS
fabricRsResMonCommonPol 733u --- NO COMMENTS
l2EgrPkts15min 7340u --- NO COMMENTS
l2EgrPktsHist15min 7341u --- NO COMMENTS
l2EgrPktsPart15min 7342u --- NO COMMENTS
l2EgrPktsPartHist15min 7343u --- NO COMMENTS
l2EgrPktsAg15min 7344u --- NO COMMENTS
l2EgrPktsAgHist15min 7345u --- NO COMMENTS
l2EgrPkts1h 7346u --- NO COMMENTS
l2EgrPktsHist1h 7347u --- NO COMMENTS
l2EgrPktsPart1h 7348u --- NO COMMENTS
l2EgrPktsPartHist1h 7349u --- NO COMMENTS
monRtResMonCommonPol 734u --- NO COMMENTS
l2EgrPktsAg1h 7350u --- NO COMMENTS
l2EgrPktsAgHist1h 7351u --- NO COMMENTS
l2EgrPkts1d 7352u --- NO COMMENTS
l2EgrPktsHist1d 7353u --- NO COMMENTS
l2EgrPktsPart1d 7354u --- NO COMMENTS
l2EgrPktsPartHist1d 7355u --- NO COMMENTS
l2EgrPktsAg1d 7356u --- NO COMMENTS
l2EgrPktsAgHist1d 7357u --- NO COMMENTS
l2EgrPkts1w 7358u --- NO COMMENTS
l2EgrPktsHist1w 7359u --- NO COMMENTS
l2EgrPktsPart1w 7360u --- NO COMMENTS
l2EgrPktsPartHist1w 7361u --- NO COMMENTS
l2EgrPktsAg1w 7362u --- NO COMMENTS
l2EgrPktsAgHist1w 7363u --- NO COMMENTS
l2EgrPkts1mo 7364u --- NO COMMENTS
l2EgrPktsHist1mo 7365u --- NO COMMENTS
l2EgrPktsPart1mo 7366u --- NO COMMENTS
l2EgrPktsPartHist1mo 7367u --- NO COMMENTS
l2EgrPktsAg1mo 7368u --- NO COMMENTS
l2EgrPktsAgHist1mo 7369u --- NO COMMENTS
l2EgrPkts1qtr 7370u --- NO COMMENTS
l2EgrPktsHist1qtr 7371u --- NO COMMENTS
l2EgrPktsPart1qtr 7372u --- NO COMMENTS
l2EgrPktsPartHist1qtr 7373u --- NO COMMENTS
l2EgrPktsAg1qtr 7374u --- NO COMMENTS
l2EgrPktsAgHist1qtr 7375u --- NO COMMENTS
l2EgrPkts1year 7376u --- NO COMMENTS
l2EgrPktsHist1year 7377u --- NO COMMENTS
l2EgrPktsPart1year 7378u --- NO COMMENTS
l2EgrPktsPartHist1year 7379u --- NO COMMENTS
l2EgrPktsAg1year 7380u --- NO COMMENTS
l2EgrPktsAgHist1year 7381u --- NO COMMENTS
l2EgrBytes 7382u --- NO COMMENTS
l2EgrBytesHist 7383u --- NO COMMENTS
l2EgrBytesPart 7384u --- NO COMMENTS
l2EgrBytesPartHist 7385u --- NO COMMENTS
l2EgrBytesAg 7386u --- NO COMMENTS
l2EgrBytesAgHist 7387u --- NO COMMENTS
l2EgrBytes5min 7388u --- NO COMMENTS
l2EgrBytesHist5min 7389u --- NO COMMENTS
l2EgrBytesPart5min 7390u --- NO COMMENTS
l2EgrBytesPartHist5min 7391u --- NO COMMENTS
l2EgrBytesAg5min 7392u --- NO COMMENTS
l2EgrBytesAgHist5min 7393u --- NO COMMENTS
l2EgrBytes15min 7394u --- NO COMMENTS
l2EgrBytesHist15min 7395u --- NO COMMENTS
l2EgrBytesPart15min 7396u --- NO COMMENTS
l2EgrBytesPartHist15min 7397u --- NO COMMENTS
l2EgrBytesAg15min 7398u --- NO COMMENTS
l2EgrBytesAgHist15min 7399u --- NO COMMENTS
actionVleafelemSubj 73u --- NO COMMENTS
l2EgrBytes1h 7400u --- NO COMMENTS
l2EgrBytesHist1h 7401u --- NO COMMENTS
l2EgrBytesPart1h 7402u --- NO COMMENTS
l2EgrBytesPartHist1h 7403u --- NO COMMENTS
l2EgrBytesAg1h 7404u --- NO COMMENTS
l2EgrBytesAgHist1h 7405u --- NO COMMENTS
l2EgrBytes1d 7406u --- NO COMMENTS
l2EgrBytesHist1d 7407u --- NO COMMENTS
l2EgrBytesPart1d 7408u --- NO COMMENTS
l2EgrBytesPartHist1d 7409u --- NO COMMENTS
l2EgrBytesAg1d 7410u --- NO COMMENTS
l2EgrBytesAgHist1d 7411u --- NO COMMENTS
l2EgrBytes1w 7412u --- NO COMMENTS
l2EgrBytesHist1w 7413u --- NO COMMENTS
l2EgrBytesPart1w 7414u --- NO COMMENTS
l2EgrBytesPartHist1w 7415u --- NO COMMENTS
l2EgrBytesAg1w 7416u --- NO COMMENTS
l2EgrBytesAgHist1w 7417u --- NO COMMENTS
l2EgrBytes1mo 7418u --- NO COMMENTS
l2EgrBytesHist1mo 7419u --- NO COMMENTS
l2EgrBytesPart1mo 7420u --- NO COMMENTS
l2EgrBytesPartHist1mo 7421u --- NO COMMENTS
l2EgrBytesAg1mo 7422u --- NO COMMENTS
l2EgrBytesAgHist1mo 7423u --- NO COMMENTS
l2EgrBytes1qtr 7424u --- NO COMMENTS
l2EgrBytesHist1qtr 7425u --- NO COMMENTS
l2EgrBytesPart1qtr 7426u --- NO COMMENTS
l2EgrBytesPartHist1qtr 7427u --- NO COMMENTS
l2EgrBytesAg1qtr 7428u --- NO COMMENTS
l2EgrBytesAgHist1qtr 7429u --- NO COMMENTS
l2EgrBytes1year 7430u --- NO COMMENTS
l2EgrBytesHist1year 7431u --- NO COMMENTS
l2EgrBytesPart1year 7432u --- NO COMMENTS
l2EgrBytesPartHist1year 7433u --- NO COMMENTS
l2EgrBytesAg1year 7434u --- NO COMMENTS
l2EgrBytesAgHist1year 7435u --- NO COMMENTS
vizTimeSeries 7436u --- NO COMMENTS
vizCounter 7437u --- NO COMMENTS
vizSample 7438u --- NO COMMENTS
vzGlobalPcTagRequestCont 7439u --- NO COMMENTS
vzGlobalPcTagRequest 7440u --- NO COMMENTS
vzGlobalPcTagRequestTask 7441u --- NO COMMENTS
syntheticAccessPolicyInfo 7442u --- NO COMMENTS
fabricScriptHandlerDeployLock 7443u --- NO COMMENTS
polRsScriptHandlerLock 7444u --- NO COMMENTS
fabricRtScriptHandlerLock 7445u --- NO COMMENTS
aaaVMMCertificateRule 7446u --- NO COMMENTS
vnsChkr2 7447u --- NO COMMENTS
fvRsToRemoteSyslogGroup 7449u --- NO COMMENTS
syslogRtToRemoteSyslogGroup 7450u --- NO COMMENTS
vnsRsAbsGraph 7451u --- NO COMMENTS
vnsRtAbsGraph 7452u --- NO COMMENTS
plannerRsClusterLabel 7453u --- NO COMMENTS
plannerRtClusterLabel 7454u --- NO COMMENTS
plannerRsGraphCluster 7455u --- NO COMMENTS
plannerRtGraphCluster 7456u --- NO COMMENTS
rtctrlConsSubjDefCont 7457u --- NO COMMENTS
rtctrlEpPRef 7458u --- NO COMMENTS
svccopyDestGrp 7459u --- NO COMMENTS
svccopyRsCopyDestAtt 7460u --- NO COMMENTS
svccopyRtCopyDestAtt 7461u --- NO COMMENTS
svccopyDest 7462u --- NO COMMENTS
svccopyEntity 7463u --- NO COMMENTS
svccopyInst 7464u --- NO COMMENTS
actrlRsToCopyDestGrp 7465u --- NO COMMENTS
svccopyRtToCopyDestGrp 7466u --- NO COMMENTS
bgpPfxLeakCtrlP 7467u --- NO COMMENTS
vnsRsCIfAttN 7468u --- NO COMMENTS
vnsRtCIfAttN 7469u --- NO COMMENTS
topoctrlPortTrackIf 7471u --- NO COMMENTS
l2EpScanInfo 7472u --- NO COMMENTS
infraRsLacpInterfacePol 7473u --- NO COMMENTS
lacpRtLacpInterfacePol 7474u --- NO COMMENTS
infraRsToInterfacePolProfile 7475u --- NO COMMENTS
infraRtToInterfacePolProfile 7476u --- NO COMMENTS
l3extCtxRef 7477u --- NO COMMENTS
aaaRsToUserEp 7478u --- NO COMMENTS
aaaRtToUserEp 7479u --- NO COMMENTS
throttlerSubCont 7480u --- NO COMMENTS
throttlerRsToCustomNoTracking 7481u --- NO COMMENTS
throttlerRtToCustomNoTracking 7482u --- NO COMMENTS
throttlerClassCont 7483u --- NO COMMENTS
throttlerNodeCont 7484u --- NO COMMENTS
throttlerInProgressCont 7485u --- NO COMMENTS
throttlerPostponedCont 7486u --- NO COMMENTS
throttlerASub 7487u --- NO COMMENTS
throttlerInProgress 7488u --- NO COMMENTS
throttlerPostponed 7489u --- NO COMMENTS
throttlerSubContContext 7490u --- NO COMMENTS
actionOpflexpSubj 7491u --- NO COMMENTS
fvRsRtdEpPToNatMappingEPg 7492u --- NO COMMENTS
fvRtRtdEpPToNatMappingEPg 7493u --- NO COMMENTS
l3extRsInstPToNatMappingEPg 7494u --- NO COMMENTS
fvRtInstPToNatMappingEPg 7495u --- NO COMMENTS
opflexpRegistry 7496u --- NO COMMENTS
opflexpPEpReg 7497u --- NO COMMENTS
opflexpPEp 7498u --- NO COMMENTS
opflexpTEp 7499u --- NO COMMENTS
actionDhcpdSubj 74u --- NO COMMENTS
opflexpPolicyReg 7500u --- NO COMMENTS
opflexpPolicyDemand 7501u --- NO COMMENTS
opflexpPolicyConsumer 7502u --- NO COMMENTS
opflexpEpReg 7503u --- NO COMMENTS
opflexpL3EpReg 7504u --- NO COMMENTS
opflexpL2EpReg 7505u --- NO COMMENTS
opflexpL3Ep 7506u --- NO COMMENTS
opflexpL2Ep 7507u --- NO COMMENTS
opflexpPolicyResolveReq 7508u --- NO COMMENTS
opflexpReference 7509u --- NO COMMENTS
opflexpPolicyConsumerTask 7510u --- NO COMMENTS
opflexIDEpScopeCont 7511u --- NO COMMENTS
opflexIDEpScope 7512u --- NO COMMENTS
opflexScopeCont 7513u --- NO COMMENTS
opflexEpCPDefRef 7515u --- NO COMMENTS
opflexCrtrnDefRef 7516u --- NO COMMENTS
opflexIpAttrDefRef 7517u --- NO COMMENTS
opflexMacAttrDefRef 7518u --- NO COMMENTS
ctxClassCnt 7519u --- NO COMMENTS
qosADscpTrans 7520u --- NO COMMENTS
qosDscpTransPol 7521u --- NO COMMENTS
qosDscpTransCont 7522u --- NO COMMENTS
qosRsToQosDscpTransCont 7523u --- NO COMMENTS
qosRtToQosDscpTransCont 7524u --- NO COMMENTS
qosDscpTransDef 7525u --- NO COMMENTS
qospInfraDscpMap 7526u --- NO COMMENTS
dlgtPostponedCont 7527u --- NO COMMENTS
dlgtPostponed 7528u --- NO COMMENTS
dlgtDefUpdUtil 7529u --- NO COMMENTS
fvARsToRemote 7530u --- NO COMMENTS
fvLCtxDef 7531u --- NO COMMENTS
l3extCtxExtEncapAllocator 7532u --- NO COMMENTS
l3extEncapRequestor 7533u --- NO COMMENTS
l3extCtxUpdater 7534u --- NO COMMENTS
l3extCtxUpdaterTask 7535u --- NO COMMENTS
pconsNodeDeployCtx 7536u --- NO COMMENTS
pconsDependencyCtx 7537u --- NO COMMENTS
vnsOrchReq 7538u --- NO COMMENTS
vnsOrchResp 7539u --- NO COMMENTS
vnsFWReq 7540u --- NO COMMENTS
pconsADependencyCtx 7541u --- NO COMMENTS
pconsResourceCtx 7542u --- NO COMMENTS
dppEntity 7543u --- NO COMMENTS
dppClass 7544u --- NO COMMENTS
dppIf 7545u --- NO COMMENTS
topoctrlTrackEqptFabP 7582u --- NO COMMENTS
fcprHolder 7583u --- NO COMMENTS
fcprAFlowCtrlManager 7584u --- NO COMMENTS
fcprARs 7585u --- NO COMMENTS
fcprREpPContManager 7586u --- NO COMMENTS
fcprRsToREpPCont 7587u --- NO COMMENTS
fvRtToREpPCont 7588u --- NO COMMENTS
fcprCtrctEPgContManager 7589u --- NO COMMENTS
fcprRsToCtrctEPgCont 7590u --- NO COMMENTS
vzRtToCtrctEPgCont 7591u --- NO COMMENTS
fcprRFltPManager 7592u --- NO COMMENTS
fcprRsToRFltP 7593u --- NO COMMENTS
vzRtToRFltP 7594u --- NO COMMENTS
fcprEpCPManager 7595u --- NO COMMENTS
fcprRsToEpCP 7596u --- NO COMMENTS
fvRtToEpCP 7597u --- NO COMMENTS
fcprPostponedRequest 7598u --- NO COMMENTS
fcprConsumer 7599u --- NO COMMENTS
fabricRsResFaultSwRetP 759u --- NO COMMENTS
actionScripthandlerSubj 75u --- NO COMMENTS
dhcpPoolTask 7600u --- NO COMMENTS
eigrpRtSum 7601u --- NO COMMENTS
pkiFabricCommunicationEp 7602u --- NO COMMENTS
pkiFabricNodeSSLCertificate 7603u --- NO COMMENTS
aaaSSLCertificateEpRelnHolder 7604u --- NO COMMENTS
aaaRsCertificateEp 7605u --- NO COMMENTS
pkiRtCertificateEp 7606u --- NO COMMENTS
pkiFabricNodeSSLCertificateTask 7607u --- NO COMMENTS
lldpCtrlrAdjEpTask 7608u --- NO COMMENTS
pconsANodeDeployCtx 7609u --- NO COMMENTS
faultRtResFaultSwRetP 760u --- NO COMMENTS
pconsCtrlrDeployCtx 7610u --- NO COMMENTS
infraIncorrectCntrlSbstState 7611u --- NO COMMENTS
fabricDeployPol 7612u --- NO COMMENTS
fvUpdateContract 7613u --- NO COMMENTS
opflexAODevTask 7614u --- NO COMMENTS
opflexAODevRslt 7615u --- NO COMMENTS
dbgexpTechSupVmm 7616u --- NO COMMENTS
dbgexpTSDomain 7617u --- NO COMMENTS
dbgexpTechSupODev 7618u --- NO COMMENTS
dbgexpRsTsODev 7619u --- NO COMMENTS
fabricRsResEventSwRetP 761u --- NO COMMENTS
opflexRtTsODev 7620u --- NO COMMENTS
dbgexpTSTaskCont 7621u --- NO COMMENTS
dbgexpTSVmmTask 7622u --- NO COMMENTS
dbgexpTSVmmRslt 7623u --- NO COMMENTS
dbgexpTechSupOnDBase 7624u --- NO COMMENTS
dbgexpTechSupODevTask 7625u --- NO COMMENTS
infraGeSnNode 7626u --- NO COMMENTS
infraSnNode 7627u --- NO COMMENTS
l3extAConsLbl 7628u --- NO COMMENTS
l3extConsLblDef 7629u --- NO COMMENTS
eventRtResEventSwRetP 762u --- NO COMMENTS
l3extAProvLbl 7630u --- NO COMMENTS
l3extProvLblDefCont 7631u --- NO COMMENTS
fabricCtrlrIdentP 7632u --- NO COMMENTS
recoveryReconcileOutArgs 7633u --- NO COMMENTS
fvNodeReqDepl 7634u --- NO COMMENTS
fvAREpPRequestorCont 7635u --- NO COMMENTS
fabricRsResAuditSwRetP 763u --- NO COMMENTS
bgpRtSum 7640u --- NO COMMENTS
fvAppEpGRef 7642u --- NO COMMENTS
fvAppEpGCons 7643u --- NO COMMENTS
pkiFabricNodeSSLCertificateRef 7644u --- NO COMMENTS
pconsConfigCtx 7645u --- NO COMMENTS
pkiRsToFabricCommunicationEp 7646u --- NO COMMENTS
pkiRtToFabricCommunicationEp 7647u --- NO COMMENTS
l3Cons 7648u --- NO COMMENTS
rtmapSetDampeningCtrl 7649u --- NO COMMENTS
aaaRtResAuditSwRetP 764u --- NO COMMENTS
bgpDampeningCtrl 7650u --- NO COMMENTS
presPerLeafAggregatedEpUpd 7651u --- NO COMMENTS
aaaRsFabricSetup 7652u --- NO COMMENTS
fabricRtFabricSetup 7653u --- NO COMMENTS
l3extGlobalCtxName 7654u --- NO COMMENTS
l3extGlobalCtxNameDef 7655u --- NO COMMENTS
infraPortTrackPol 7656u --- NO COMMENTS
opflexODevEp 7659u --- NO COMMENTS
fabricRsResHealthSwRetP 765u --- NO COMMENTS
opflexODevKeyRing 7660u --- NO COMMENTS
opflexOeHupTrigger 7661u --- NO COMMENTS
pconsPolCtx 7662u --- NO COMMENTS
pconsSeqDeployTracker 7663u --- NO COMMENTS
mgmtRsOoB 7664u --- NO COMMENTS
mgmtRtOoB 7665u --- NO COMMENTS
mgmtRsInB 7666u --- NO COMMENTS
mgmtRtInB 7667u --- NO COMMENTS
vnsDevConfIssue 7668u --- NO COMMENTS
commShellinabox 7669u --- NO COMMENTS
healthRtResHealthSwRetP 766u --- NO COMMENTS
fvPullRecover 7670u --- NO COMMENTS
fvRsToResolver 7671u --- NO COMMENTS
pconsRtToResolver 7672u --- NO COMMENTS
fvPulledPolicy 7673u --- NO COMMENTS
fvAppCtxRefCont 7674u --- NO COMMENTS
fvAppCtxRef 7675u --- NO COMMENTS
fvAppEpGPol 7676u --- NO COMMENTS
trigATriggeredWindow 7677u --- NO COMMENTS
trigTriggeredWindowDn 7678u --- NO COMMENTS
fabricRsResHealthPols 767u --- NO COMMENTS
qosADppPol 7680u --- NO COMMENTS
qosDppPol 7681u --- NO COMMENTS
qosDppPolDef 7682u --- NO COMMENTS
qosDppPolDefCont 7683u --- NO COMMENTS
rtsumARtSummPol 7685u --- NO COMMENTS
rtsumARtSummPolDef 7686u --- NO COMMENTS
bgpARtSummPol 7687u --- NO COMMENTS
bgpRtSummPol 7688u --- NO COMMENTS
bgpRtSummPolDef 7689u --- NO COMMENTS
healthRtResHealthPols 768u --- NO COMMENTS
bfdAInstPol 7690u --- NO COMMENTS
bfdIpv4InstPol 7691u --- NO COMMENTS
bfdIpv6InstPol 7692u --- NO COMMENTS
bfdAIfPol 7693u --- NO COMMENTS
bfdAIfP 7696u --- NO COMMENTS
fabricRsResL2InstPol 769u --- NO COMMENTS
actionIdmgrSubj 76u --- NO COMMENTS
l2RtResL2InstPol 770u --- NO COMMENTS
eigrpARtSummPol 7711u --- NO COMMENTS
eigrpRtSummPol 7712u --- NO COMMENTS
eigrpRtSummPolDef 7713u --- NO COMMENTS
fabricSecRelnHolder 771u --- NO COMMENTS
fvRsToRemoteQosDppPolDef 7724u --- NO COMMENTS
qosRtToRemoteQosDppPolDef 7725u --- NO COMMENTS
presRsZoneConfig 7726u --- NO COMMENTS
infrazoneRtZoneConfig 7727u --- NO COMMENTS
infraRsBfdIpv4InstPol 7728u --- NO COMMENTS
bfdRtBfdIpv4InstPol 7729u --- NO COMMENTS
fabricRsResRadiusEp 772u --- NO COMMENTS
infraRsBfdIpv6InstPol 7730u --- NO COMMENTS
bfdRtBfdIpv6InstPol 7731u --- NO COMMENTS
infrazoneZoneP 7732u --- NO COMMENTS
infrazoneZone 7733u --- NO COMMENTS
infrazoneNodeGrp 7734u --- NO COMMENTS
infrazonePodGrp 7735u --- NO COMMENTS
infrazoneRsToNodeGrp 7736u --- NO COMMENTS
infrazoneRtToNodeGrp 7737u --- NO COMMENTS
infrazoneZoneCont 7738u --- NO COMMENTS
infrazoneNode 7739u --- NO COMMENTS
aaaRtResRadiusEp 773u --- NO COMMENTS
infrazoneCreatedBy 7740u --- NO COMMENTS
plannerADomainTmpl 7741u --- NO COMMENTS
plannerVmwareDomainTmpl 7742u --- NO COMMENTS
plannerRsVmwareDomainLabel 7743u --- NO COMMENTS
plannerRtVmwareDomainLabel 7744u --- NO COMMENTS
plannerAzureDomainTmpl 7745u --- NO COMMENTS
plannerRsAzureDomainLabel 7746u --- NO COMMENTS
plannerRtAzureDomainLabel 7747u --- NO COMMENTS
plannerAEpgDomain 7748u --- NO COMMENTS
plannerPhysDomain 7749u --- NO COMMENTS
fabricRsResLdapEp 774u --- NO COMMENTS
plannerVmwareDomain 7750u --- NO COMMENTS
plannerRsVmwareDomainTmpl 7751u --- NO COMMENTS
plannerRtVmwareDomainTmpl 7752u --- NO COMMENTS
plannerAzureDomain 7753u --- NO COMMENTS
plannerRsAzureDomainTmpl 7754u --- NO COMMENTS
plannerRtAzureDomainTmpl 7755u --- NO COMMENTS
vmmOrchsProvPlanFW 7756u --- NO COMMENTS
fabricNodeIdentPolRelnHolder 7757u --- NO COMMENTS
fabricRsNodeIdentPol 7758u --- NO COMMENTS
fabricRtNodeIdentPol 7759u --- NO COMMENTS
aaaRtResLdapEp 775u --- NO COMMENTS
bfdAIfDef 7760u --- NO COMMENTS
vmmACapObj 7761u --- NO COMMENTS
vmmACapInfo 7762u --- NO COMMENTS
vmmCapInfo 7763u --- NO COMMENTS
infraRsQosDppIfPol 7766u --- NO COMMENTS
qosRtQosDppIfPol 7767u --- NO COMMENTS
infrazoneTriggeredDeplMode 7768u --- NO COMMENTS
infrazoneTriggeredDeplModeTask 7769u --- NO COMMENTS
fabricRsResTacacsPlusEp 776u --- NO COMMENTS
nwsRsNwsSyslogSrcToDestGroupInt 7770u --- NO COMMENTS
syslogRtNwsSyslogSrcToDestGroupInt 7771u --- NO COMMENTS
fvPndgEpPCtrctInfoCont 7772u --- NO COMMENTS
fvRsToRemoteEpPCtrctInfo 7773u --- NO COMMENTS
fvRtToRemoteEpPCtrctInfo 7774u --- NO COMMENTS
fvPndgEpPCtrctInfo 7775u --- NO COMMENTS
fvARsToRemoteFC 7776u --- NO COMMENTS
fvEpPCtrctInfo 7777u --- NO COMMENTS
fvUtilizedCtrct 7778u --- NO COMMENTS
fvARsToRemoteFCTask 7779u --- NO COMMENTS
aaaRtResTacacsPlusEp 777u --- NO COMMENTS
vmmVSwitchPolicyCont 7780u --- NO COMMENTS
vmmRsVswitchOverrideLldpIfPol 7781u --- NO COMMENTS
lldpRtVswitchOverrideLldpIfPol 7782u --- NO COMMENTS
vmmRsVswitchOverrideCdpIfPol 7783u --- NO COMMENTS
cdpRtVswitchOverrideCdpIfPol 7784u --- NO COMMENTS
vmmRsVswitchOverrideMcpIfPol 7785u --- NO COMMENTS
mcpRtVswitchOverrideMcpIfPol 7786u --- NO COMMENTS
vmmRsVswitchOverrideLacpPol 7787u --- NO COMMENTS
lacpRtVswitchOverrideLacpPol 7788u --- NO COMMENTS
vmmRsVswitchOverrideStpPol 7789u --- NO COMMENTS
fabricRsResAuthRealm 778u --- NO COMMENTS
stpRtVswitchOverrideStpPol 7790u --- NO COMMENTS
vmmRsVswitchOverrideFwPol 7791u --- NO COMMENTS
nwsRtVswitchOverrideFwPol 7792u --- NO COMMENTS
polRsFabricExtConnPDef 7793u --- NO COMMENTS
fvRtFabricExtConnPDef 7794u --- NO COMMENTS
identSegAllocCont 7795u --- NO COMMENTS
identSegReleaseCont 7796u --- NO COMMENTS
identSegReleaseInst 7797u --- NO COMMENTS
identSegAllocInst 7798u --- NO COMMENTS
identSegAllocContTask 7799u --- NO COMMENTS
aaaRtResAuthRealm 779u --- NO COMMENTS
actionOspaelemSubj 77u --- NO COMMENTS
identSegReleaseContTask 7800u --- NO COMMENTS
rtctrlRtInterleakPol 7802u --- NO COMMENTS
rtctrlInterleakPolDef 7805u --- NO COMMENTS
rtctrlAMatchCommFactor 7806u --- NO COMMENTS
rtctrlMatchCommFactor 7807u --- NO COMMENTS
rtctrlAMatchCommTerm 7808u --- NO COMMENTS
rtctrlMatchCommTerm 7809u --- NO COMMENTS
fabricRsResUserEp 780u --- NO COMMENTS
rtctrlAMatchCommRegexTerm 7810u --- NO COMMENTS
rtctrlMatchCommRegexTerm 7811u --- NO COMMENTS
rtctrlMatchCommRegexTermDef 7812u --- NO COMMENTS
rtctrlMatchCommTermDef 7813u --- NO COMMENTS
rtctrlMatchCommFactorDef 7814u --- NO COMMENTS
fvPrimaryEncapDef 7815u --- NO COMMENTS
vnsRsMDevMgr 7816u --- NO COMMENTS
vnsRtMDevMgr 7817u --- NO COMMENTS
vnsRsMChassis 7818u --- NO COMMENTS
vnsRtMChassis 7819u --- NO COMMENTS
aaaRtResUserEp 781u --- NO COMMENTS
recoveryRelTrackerCont 7820u --- NO COMMENTS
recoveryRelTrackerInst 7821u --- NO COMMENTS
dbgIpToIpRslt 7822u --- NO COMMENTS
dbgacIpToIp 7823u --- NO COMMENTS
dbgacRsContext 7824u --- NO COMMENTS
fvRtContext 7825u --- NO COMMENTS
dbgIpToIp 7826u --- NO COMMENTS
aaaRsTenantInfra 7827u --- NO COMMENTS
fvRtTenantInfra 7828u --- NO COMMENTS
dlgtPostponedFunc 7829u --- NO COMMENTS
fabricRsResPkiEp 782u --- NO COMMENTS
uiSettingsCont 7830u --- NO COMMENTS
uiSettings 7831u --- NO COMMENTS
polRsAeConfigSnapshotCont 7832u --- NO COMMENTS
configRtAeConfigSnapshotCont 7833u --- NO COMMENTS
polRsVnschassis 7834u --- NO COMMENTS
vnsRtVnschassis 7835u --- NO COMMENTS
vnsChassisOperInfo 7836u --- NO COMMENTS
vnsCDevInfo 7837u --- NO COMMENTS
vnsCDevTask 7838u --- NO COMMENTS
dppPolicer 7839u --- NO COMMENTS
pkiRtResPkiEp 783u --- NO COMMENTS
qosADppPolHolder 7840u --- NO COMMENTS
qosIngressDppPolHolder 7841u --- NO COMMENTS
qosEgressDppPolHolder 7842u --- NO COMMENTS
rtctrlDampPolDef 7843u --- NO COMMENTS
rtctrlASetDamp 7844u --- NO COMMENTS
rtctrlSetDamp 7845u --- NO COMMENTS
rtctrlSetDampDef 7846u --- NO COMMENTS
l3extRsIngressQosDppPol 7847u --- NO COMMENTS
qosRtIngressQosDppPol 7848u --- NO COMMENTS
l3extRsEgressQosDppPol 7849u --- NO COMMENTS
fabricRsResPol 784u --- NO COMMENTS
qosRtEgressQosDppPol 7850u --- NO COMMENTS
rtctrlRtDampeningPol 7854u --- NO COMMENTS
l1RsQosIngressDppIfPolCons 7855u --- NO COMMENTS
qosRtQosIngressDppIfPolCons 7856u --- NO COMMENTS
l1RsQosEgressDppIfPolCons 7857u --- NO COMMENTS
qosRtQosEgressDppIfPolCons 7858u --- NO COMMENTS
infraRsQosIngressDppIfPol 7859u --- NO COMMENTS
commRtResPol 785u --- NO COMMENTS
qosRtQosIngressDppIfPol 7860u --- NO COMMENTS
infraRsQosEgressDppIfPol 7861u --- NO COMMENTS
qosRtQosEgressDppIfPol 7862u --- NO COMMENTS
fvImplicitStaleEp 7863u --- NO COMMENTS
fvImplicitStaleEpCont 7864u --- NO COMMENTS
fvImplicitStaleEpTask 7865u --- NO COMMENTS
fvRsHyperTask 7866u --- NO COMMENTS
fvShardedAREpPUpd 7867u --- NO COMMENTS
fvRsShardedRegisterUpdates 7868u --- NO COMMENTS
fvRtShardedRegisterUpdates 7869u --- NO COMMENTS
fabricRsResTechSupP 786u --- NO COMMENTS
fvRsShardedRegisterAREpPBootStrap 7870u --- NO COMMENTS
fvRtShardedRegisterAREpPBootStrap 7871u --- NO COMMENTS
fvRsToRemoteMonGrp 7872u --- NO COMMENTS
monRtToRemoteMonGrp 7873u --- NO COMMENTS
fvRsToRemoteQueryGroup 7874u --- NO COMMENTS
callhomeRtToRemoteQueryGroup 7875u --- NO COMMENTS
monMonObjDn 7876u --- NO COMMENTS
throttlerInProgressContTask 7877u --- NO COMMENTS
opflexIDEpEpPDRef 7878u --- NO COMMENTS
ospfALsaLeakCtrlP 7879u --- NO COMMENTS
dbgexpRtResTechSupP 787u --- NO COMMENTS
ospfLsaLeakCtrlP 7880u --- NO COMMENTS
ospfv3LsaLeakCtrlP 7881u --- NO COMMENTS
eigrpRtMetricAlterP 7882u --- NO COMMENTS
rtmapMatchNhIf 7883u --- NO COMMENTS
rtmapMatchOspfArea 7884u --- NO COMMENTS
vnsRsAbsCopyConnection 7885u --- NO COMMENTS
vnsRtAbsCopyConnection 7886u --- NO COMMENTS
vnsCopyConnector 7887u --- NO COMMENTS
vnsCopyAdjacencyDef 7888u --- NO COMMENTS
vnsRsCopyCtx 7889u --- NO COMMENTS
fabricRsResCoreP 788u --- NO COMMENTS
fvRtCopyCtx 7890u --- NO COMMENTS
rtctrlASetWeight 7891u --- NO COMMENTS
rtctrlSetWeight 7892u --- NO COMMENTS
rtctrlSetWeightDef 7893u --- NO COMMENTS
vnsRsLDevDomP 7894u --- NO COMMENTS
infraRtLDevDomP 7895u --- NO COMMENTS
pconsPendingPolCont 7896u --- NO COMMENTS
pconsPendingPol 7897u --- NO COMMENTS
vnsSvcCopyCons 7898u --- NO COMMENTS
dbgacRsAcExtPolToContext 7899u --- NO COMMENTS
dbgexpRtResCoreP 789u --- NO COMMENTS
actionOshSubj 78u --- NO COMMENTS
fvRtAcExtPolToContext 7900u --- NO COMMENTS
dbgacL3OutCont 7901u --- NO COMMENTS
fvRtAcExtPolToContextTask 7902u --- NO COMMENTS
vnsEncapBlkDef 7904u --- NO COMMENTS
faultEventMgrCont 7905u --- NO COMMENTS
faultRsEventMgrSnmpPol 7906u --- NO COMMENTS
snmpRtEventMgrSnmpPol 7907u --- NO COMMENTS
polRsEventMgrPolRel 7908u --- NO COMMENTS
faultRtEventMgrPolRel 7909u --- NO COMMENTS
fabricNodeIdentPol 790u --- NO COMMENTS
l3extRequestedBy 7910u --- NO COMMENTS
vzPcTagCons 7911u --- NO COMMENTS
identLocalImportStatus 7912u --- NO COMMENTS
identGlobalImportStatusCont 7913u --- NO COMMENTS
identShardImportStatus 7914u --- NO COMMENTS
recoveryRecoveryProgressStatus 7915u --- NO COMMENTS
recoveryRecStatusLocalCont 7916u --- NO COMMENTS
recoveryRecStatusNode 7917u --- NO COMMENTS
recoveryRecStatusGlobalCont 7918u --- NO COMMENTS
recoveryRecStatusShard 7919u --- NO COMMENTS
fabricNodeIdentP 791u --- NO COMMENTS
identLocalImportStatusTask 7920u --- NO COMMENTS
identShardImportStatusTask 7921u --- NO COMMENTS
ospfARtSummPol 7922u --- NO COMMENTS
ospfRtSummPol 7923u --- NO COMMENTS
ospfRtSummPolDef 7924u --- NO COMMENTS
l3extDepPolState 7925u --- NO COMMENTS
l3extAOutRefSrcCont 7926u --- NO COMMENTS
l3extAOutRefSrc 7927u --- NO COMMENTS
l3extOspfRoleSrcCont 7928u --- NO COMMENTS
l3extOspfRoleSrc 7929u --- NO COMMENTS
eqptcapHwCapProvider 792u --- NO COMMENTS
l3extOspfAreaIdSrcCont 7930u --- NO COMMENTS
l3extOspfAreaIdSrc 7931u --- NO COMMENTS
l3extBgpPeerSrcCont 7932u --- NO COMMENTS
l3extBgpPeerSrc 7933u --- NO COMMENTS
l3extRouterIdSrcCont 7934u --- NO COMMENTS
l3extRouterIdSrc 7935u --- NO COMMENTS
l3extDefRtLeakScopeSrcCont 7936u --- NO COMMENTS
l3extDefRtLeakScopeSrc 7937u --- NO COMMENTS
l3extDefRtLeakCriteriaSrcCont 7938u --- NO COMMENTS
l3extDefRtLeakCriteriaSrc 7939u --- NO COMMENTS
eqptcapHolderCapProvider 793u --- NO COMMENTS
l3extEigrpPolSrcCont 7940u --- NO COMMENTS
l3extEigrpPolSrc 7941u --- NO COMMENTS
fabricRtToFabricSetupPol 7943u --- NO COMMENTS
vmmEpValidatorPol 7944u --- NO COMMENTS
hvsContE 7945u --- NO COMMENTS
fvRtEpCP 7948u --- NO COMMENTS
hvsIpSet 7949u --- NO COMMENTS
eqptcapSystem 794u --- NO COMMENTS
hvsMacSet 7950u --- NO COMMENTS
vzRtRFltP 7957u --- NO COMMENTS
hvsUsegCont 7959u --- NO COMMENTS
eqptcapCard 795u --- NO COMMENTS
hvsUsegContE 7960u --- NO COMMENTS
hvsSecGrp 7961u --- NO COMMENTS
hvsRsEpCPAtt 7962u --- NO COMMENTS
hvsRule 7966u --- NO COMMENTS
hvsSvcGrp 7967u --- NO COMMENTS
hvsSvc 7968u --- NO COMMENTS
hvsPvlanCont 7969u --- NO COMMENTS
eqptcapPort 796u --- NO COMMENTS
hvsPvlanEntry 7970u --- NO COMMENTS
hvsRsPvlan 7971u --- NO COMMENTS
hvsRtPvlan 7972u --- NO COMMENTS
compRsUsegEpPD 7973u --- NO COMMENTS
compRtUsegEpPD 7974u --- NO COMMENTS
compRsPvlan 7975u --- NO COMMENTS
compRtPvlan 7976u --- NO COMMENTS
compPvlanCont 7977u --- NO COMMENTS
compPvlanEntry 7978u --- NO COMMENTS
compCtrctCont 7979u --- NO COMMENTS
eqptcapPsu 797u --- NO COMMENTS
compToEPg 7980u --- NO COMMENTS
compRsToEPg 7981u --- NO COMMENTS
compRtToEPg 7982u --- NO COMMENTS
compAPvlanP 7985u --- NO COMMENTS
vzResPcTagCont 7986u --- NO COMMENTS
vzResPcTag 7987u --- NO COMMENTS
usegDomainCont 7988u --- NO COMMENTS
usegBaseEPg 7989u --- NO COMMENTS
eqptcapFan 798u --- NO COMMENTS
usegAUsegEPg 7990u --- NO COMMENTS
usegUsegEPg 7991u --- NO COMMENTS
usegUsegEPgDef 7992u --- NO COMMENTS
usegUsegEPgDefCont 7993u --- NO COMMENTS
fvAStAttr 7994u --- NO COMMENTS
fvAttrDefCont 7995u --- NO COMMENTS
fvADyAttr 7996u --- NO COMMENTS
fvDyMacAttrDef 7997u --- NO COMMENTS
fvUsegSrc 7998u --- NO COMMENTS
fvByDom 7999u --- NO COMMENTS
eqptcapSfp 799u --- NO COMMENTS
actionOpflexelemSubj 79u --- NO COMMENTS
moTopProps 7u --- NO COMMENTS
fvRsToFvDomDef 8000u --- NO COMMENTS
fvRtToFvDomDef 8001u --- NO COMMENTS
fvRsToFvPrimaryEncapDef 8002u --- NO COMMENTS
fvRtToFvPrimaryEncapDef 8003u --- NO COMMENTS
fvPrimaryEncap 8004u --- NO COMMENTS
vmmRsEncapAllctr 8005u --- NO COMMENTS
vmmRtEncapAllctr 8006u --- NO COMMENTS
vmmAEncapAllctr 8007u --- NO COMMENTS
vmmEncapAllctr 8008u --- NO COMMENTS
vmmAllocEncap 8009u --- NO COMMENTS
eqptcapAMfgDef 800u --- NO COMMENTS
l2RsMacEppAtt 8010u --- NO COMMENTS
fvRtMacEppAtt 8011u --- NO COMMENTS
l2RsMacBaseEppAtt 8012u --- NO COMMENTS
fvRtMacBaseEppAtt 8013u --- NO COMMENTS
presUSegSupport 8015u --- NO COMMENTS
compRsUsegEpPDTask 8018u --- NO COMMENTS
eqptcapMfgDef 801u --- NO COMMENTS
hvsIpSetTask 8022u --- NO COMMENTS
hvsMacSetTask 8023u --- NO COMMENTS
mgmtAIp 8027u --- NO COMMENTS
mgmtIp 8028u --- NO COMMENTS
mgmtIpDef 8029u --- NO COMMENTS
eqptcapSfpMfgDef 802u --- NO COMMENTS
l3extInterleakPolSrcCont 8030u --- NO COMMENTS
l3extInterleakPolSrc 8031u --- NO COMMENTS
l3extRsInterleakPol 8032u --- NO COMMENTS
traceroutepFromEpSummary 8033u --- NO COMMENTS
traceroutepToEpSummary 8034u --- NO COMMENTS
traceroutepTrEpSummary 8035u --- NO COMMENTS
firmwareRepoLocal 8036u --- NO COMMENTS
polRsFirmwarep 8037u --- NO COMMENTS
firmwareRtFirmwarep 8038u --- NO COMMENTS
l3extRsSubnetToRtSumm 8039u --- NO COMMENTS
eqptcapPhysicalDef 803u --- NO COMMENTS
rtsumRtSubnetToRtSumm 8040u --- NO COMMENTS
polRsAeConfigJobCont 8041u --- NO COMMENTS
configRtAeConfigJobCont 8042u --- NO COMMENTS
l3extRsDampeningPol 8043u --- NO COMMENTS
opflexIDEpPolicyDrop 8044u --- NO COMMENTS
opflexIDEpPolicyDropHist 8045u --- NO COMMENTS
opflexIDEpPolicyDrop5min 8046u --- NO COMMENTS
opflexIDEpPolicyDropHist5min 8047u --- NO COMMENTS
opflexIDEpPolicyDrop15min 8048u --- NO COMMENTS
opflexIDEpPolicyDropHist15min 8049u --- NO COMMENTS
fabricAConfIssues 804u --- NO COMMENTS
opflexIDEpPolicyDrop1h 8050u --- NO COMMENTS
opflexIDEpPolicyDropHist1h 8051u --- NO COMMENTS
opflexIDEpPolicyDrop1d 8052u --- NO COMMENTS
opflexIDEpPolicyDropHist1d 8053u --- NO COMMENTS
opflexIDEpPolicyDrop1w 8054u --- NO COMMENTS
opflexIDEpPolicyDropHist1w 8055u --- NO COMMENTS
opflexIDEpPolicyDrop1mo 8056u --- NO COMMENTS
opflexIDEpPolicyDropHist1mo 8057u --- NO COMMENTS
opflexIDEpPolicyDrop1qtr 8058u --- NO COMMENTS
opflexIDEpPolicyDropHist1qtr 8059u --- NO COMMENTS
fabricASelectorIssues 805u --- NO COMMENTS
opflexIDEpPolicyDrop1year 8060u --- NO COMMENTS
opflexIDEpPolicyDropHist1year 8061u --- NO COMMENTS
pkiTbkKey 8062u --- NO COMMENTS
fvCepNetCfgPol 8063u --- NO COMMENTS
recoveryRecStatusLocalContTask 8064u --- NO COMMENTS
recoveryRecStatusShardTask 8065u --- NO COMMENTS
faultARsToRemote 8066u --- NO COMMENTS
faultRsToRemoteMonGrpRefEvent 8067u --- NO COMMENTS
monRtToRemoteMonGrpRefEvent 8068u --- NO COMMENTS
faultRsToRemoteQueryGroupRefEvent 8069u --- NO COMMENTS
fabricSelectorIssues 806u --- NO COMMENTS
callhomeRtToRemoteQueryGroupRefEvent 8070u --- NO COMMENTS
fvDomainRqst 8071u --- NO COMMENTS
fvAAREpPRequestor 8072u --- NO COMMENTS
fvUsegEpPRequestor 8073u --- NO COMMENTS
fvAAREpPRequestorTask 8074u --- NO COMMENTS
dppIngrAllow 8075u --- NO COMMENTS
dppIngrAllowHist 8076u --- NO COMMENTS
dppIngrAllow5min 8077u --- NO COMMENTS
dppIngrAllowHist5min 8078u --- NO COMMENTS
dppIngrAllow15min 8079u --- NO COMMENTS
fabricMaintPol 807u --- NO COMMENTS
dppIngrAllowHist15min 8080u --- NO COMMENTS
dppIngrAllow1h 8081u --- NO COMMENTS
dppIngrAllowHist1h 8082u --- NO COMMENTS
dppIngrAllow1d 8083u --- NO COMMENTS
dppIngrAllowHist1d 8084u --- NO COMMENTS
dppIngrAllow1w 8085u --- NO COMMENTS
dppIngrAllowHist1w 8086u --- NO COMMENTS
dppIngrAllow1mo 8087u --- NO COMMENTS
dppIngrAllowHist1mo 8088u --- NO COMMENTS
dppIngrAllow1qtr 8089u --- NO COMMENTS
fabricNodeGrp 808u --- NO COMMENTS
dppIngrAllowHist1qtr 8090u --- NO COMMENTS
dppIngrAllow1year 8091u --- NO COMMENTS
dppIngrAllowHist1year 8092u --- NO COMMENTS
dppIngrDrop 8093u --- NO COMMENTS
dppIngrDropHist 8094u --- NO COMMENTS
dppIngrDrop5min 8095u --- NO COMMENTS
dppIngrDropHist5min 8096u --- NO COMMENTS
dppIngrDrop15min 8097u --- NO COMMENTS
dppIngrDropHist15min 8098u --- NO COMMENTS
dppIngrDrop1h 8099u --- NO COMMENTS
fabricAPodBlk 809u --- NO COMMENTS
relnReleaseCont 80u --- NO COMMENTS
dppIngrDropHist1h 8100u --- NO COMMENTS
dppIngrDrop1d 8101u --- NO COMMENTS
dppIngrDropHist1d 8102u --- NO COMMENTS
dppIngrDrop1w 8103u --- NO COMMENTS
dppIngrDropHist1w 8104u --- NO COMMENTS
dppIngrDrop1mo 8105u --- NO COMMENTS
dppIngrDropHist1mo 8106u --- NO COMMENTS
dppIngrDrop1qtr 8107u --- NO COMMENTS
dppIngrDropHist1qtr 8108u --- NO COMMENTS
dppIngrDrop1year 8109u --- NO COMMENTS
fabricPodBlk 810u --- NO COMMENTS
dppIngrDropHist1year 8110u --- NO COMMENTS
dppEgrAllow 8111u --- NO COMMENTS
dppEgrAllowHist 8112u --- NO COMMENTS
dppEgrAllow5min 8113u --- NO COMMENTS
dppEgrAllowHist5min 8114u --- NO COMMENTS
dppEgrAllow15min 8115u --- NO COMMENTS
dppEgrAllowHist15min 8116u --- NO COMMENTS
dppEgrAllow1h 8117u --- NO COMMENTS
dppEgrAllowHist1h 8118u --- NO COMMENTS
dppEgrAllow1d 8119u --- NO COMMENTS
fabricANodeBlk 811u --- NO COMMENTS
dppEgrAllowHist1d 8120u --- NO COMMENTS
dppEgrAllow1w 8121u --- NO COMMENTS
dppEgrAllowHist1w 8122u --- NO COMMENTS
dppEgrAllow1mo 8123u --- NO COMMENTS
dppEgrAllowHist1mo 8124u --- NO COMMENTS
dppEgrAllow1qtr 8125u --- NO COMMENTS
dppEgrAllowHist1qtr 8126u --- NO COMMENTS
dppEgrAllow1year 8127u --- NO COMMENTS
dppEgrAllowHist1year 8128u --- NO COMMENTS
dppEgrDrop 8129u --- NO COMMENTS
fabricNodeBlk 812u --- NO COMMENTS
dppEgrDropHist 8130u --- NO COMMENTS
dppEgrDrop5min 8131u --- NO COMMENTS
dppEgrDropHist5min 8132u --- NO COMMENTS
dppEgrDrop15min 8133u --- NO COMMENTS
dppEgrDropHist15min 8134u --- NO COMMENTS
dppEgrDrop1h 8135u --- NO COMMENTS
dppEgrDropHist1h 8136u --- NO COMMENTS
dppEgrDrop1d 8137u --- NO COMMENTS
dppEgrDropHist1d 8138u --- NO COMMENTS
dppEgrDrop1w 8139u --- NO COMMENTS
fabricAPortBlk 813u --- NO COMMENTS
dppEgrDropHist1w 8140u --- NO COMMENTS
dppEgrDrop1mo 8141u --- NO COMMENTS
dppEgrDropHist1mo 8142u --- NO COMMENTS
dppEgrDrop1qtr 8143u --- NO COMMENTS
dppEgrDropHist1qtr 8144u --- NO COMMENTS
dppEgrDrop1year 8145u --- NO COMMENTS
dppEgrDropHist1year 8146u --- NO COMMENTS
fvSystemGIPoDef 8147u --- NO COMMENTS
presSubsDfltPolicy 8148u --- NO COMMENTS
presRsToFvSystemGIPoDef 8149u --- NO COMMENTS
fabricPortBlk 814u --- NO COMMENTS
fvRtToFvSystemGIPoDef 8150u --- NO COMMENTS
fvCtrlrIpDef 8151u --- NO COMMENTS
presRsToFabricSetupPol 8152u --- NO COMMENTS
fabricSelector 815u --- NO COMMENTS
fabricCtrlrS 816u --- NO COMMENTS
fabricRsNodeCfgSrv 8178u --- NO COMMENTS
analyticsRtNodeCfgSrv 8179u --- NO COMMENTS
fabricRsCtrlrPGrp 817u --- NO COMMENTS
analyticsACfgSrv 8182u --- NO COMMENTS
analyticsRsSrvCtx 8183u --- NO COMMENTS
fvRtSrvCtx 8184u --- NO COMMENTS
analyticsRsSrvCtxDef 8185u --- NO COMMENTS
fvRtSrvCtxDef 8186u --- NO COMMENTS
analyticsCluster 8188u --- NO COMMENTS
analyticsCfgSrv 8189u --- NO COMMENTS
fabricRtCtrlrPGrp 818u --- NO COMMENTS
analyticsCont 8190u --- NO COMMENTS
dbgacAcEpNode 8191u --- NO COMMENTS
dbgacCEpSummary 8192u --- NO COMMENTS
fvRtToEpTask 8193u --- NO COMMENTS
fvRtToEpForEpToEpTask 8194u --- NO COMMENTS
fvRtToEpForEpgToEpTask 8195u --- NO COMMENTS
fvRtToEpIpTask 8196u --- NO COMMENTS
fvRtToEpIpForEpToEpTask 8197u --- NO COMMENTS
fvRtToEpIpForEpgToEpTask 8198u --- NO COMMENTS
hvsMbrCont 8199u --- NO COMMENTS
fabricPodS 819u --- NO COMMENTS
relnTaskRef 81u --- NO COMMENTS
hvsMbrMac 8200u --- NO COMMENTS
compRtEpCPAtt 8201u --- NO COMMENTS
hvsRsToEPgAtt 8202u --- NO COMMENTS
compRtToEPgAtt 8203u --- NO COMMENTS
hvsRsRule 8204u --- NO COMMENTS
hvsRtRule 8205u --- NO COMMENTS
hvsRsRFltPAtt 8206u --- NO COMMENTS
compRtRFltPAtt 8207u --- NO COMMENTS
compRsRFltAtt 8208u --- NO COMMENTS
compRtRFltAtt 8209u --- NO COMMENTS
fabricRsPodPGrp 820u --- NO COMMENTS
compRsToEPgAtt 8210u --- NO COMMENTS
vzRtToEPgAtt 8211u --- NO COMMENTS
compEpCP 8212u --- NO COMMENTS
compRsEpCP 8213u --- NO COMMENTS
compRFltP 8214u --- NO COMMENTS
compRsRFltP 8215u --- NO COMMENTS
compEpCPTask 8216u --- NO COMMENTS
compRFltPTask 8217u --- NO COMMENTS
compToEPgTask 8218u --- NO COMMENTS
hvsMbrMacTask 8219u --- NO COMMENTS
fabricRtPodPGrp 821u --- NO COMMENTS
commCipher 8220u --- NO COMMENTS
bfdIfPol 8227u --- NO COMMENTS
bfdIfP 8228u --- NO COMMENTS
bfdRsIfPol 8229u --- NO COMMENTS
fabricANodeS 822u --- NO COMMENTS
bfdRtIfPol 8230u --- NO COMMENTS
bfdIfDef 8231u --- NO COMMENTS
svcredirEcmpBucket 8232u --- NO COMMENTS
infraSpineS 8233u --- NO COMMENTS
infraSHPortS 8234u --- NO COMMENTS
infraRsSpAccGrp 8235u --- NO COMMENTS
infraRtSpAccGrp 8236u --- NO COMMENTS
infraSpineP 8237u --- NO COMMENTS
infraRsSpAccPortP 8238u --- NO COMMENTS
infraRtSpAccPortP 8239u --- NO COMMENTS
fabricNodeS 823u --- NO COMMENTS
infraSpAccPortP 8240u --- NO COMMENTS
infraAAccGrp 8241u --- NO COMMENTS
infraSpAccGrp 8242u --- NO COMMENTS
infraSpAccPortGrp 8243u --- NO COMMENTS
infraSHPathS 8244u --- NO COMMENTS
infraRsSHPathAtt 8245u --- NO COMMENTS
fabricRtSHPathAtt 8246u --- NO COMMENTS
infraRsPathToSpAccGrp 8247u --- NO COMMENTS
infraRtPathToSpAccGrp 8248u --- NO COMMENTS
vnsAdjacencyDefCont 8249u --- NO COMMENTS
fabricLeafS 824u --- NO COMMENTS
vnsSvcRedirEcmpBucketCons 8250u --- NO COMMENTS
infraRsToInterfaceSpPolProfile 8251u --- NO COMMENTS
infraRtToInterfaceSpPolProfile 8252u --- NO COMMENTS
infraRsConnectivitySpProfile 8253u --- NO COMMENTS
infraRtConnectivitySpProfile 8254u --- NO COMMENTS
infraANodeP 8255u --- NO COMMENTS
infraPortP 8256u --- NO COMMENTS
infraAPathS 8257u --- NO COMMENTS
compPrimaryEncapDef 8258u --- NO COMMENTS
actionAnalyticsSubj 8259u --- NO COMMENTS
fabricRsLeNodePGrp 825u --- NO COMMENTS
fabricRtLeNodePGrp 826u --- NO COMMENTS
analyticsEntity 8272u --- NO COMMENTS
analyticsMonitor 8275u --- NO COMMENTS
fabricSpineS 827u --- NO COMMENTS
analyticsSampler 8283u --- NO COMMENTS
analyticsPayloadLenBin 8286u --- NO COMMENTS
analyticsTCPOptHdrLenBin 8287u --- NO COMMENTS
analyticsFwdInstTarget 8289u --- NO COMMENTS
fabricRsSpNodePGrp 828u --- NO COMMENTS
ipmcsnoopACtrlP 8294u --- NO COMMENTS
ipmcsnoopCktEp 8295u --- NO COMMENTS
ipmcsnoopStMcGrp 8296u --- NO COMMENTS
ipmcsnoopMcSrc 8297u --- NO COMMENTS
ipmcsnoopTgtIf 8298u --- NO COMMENTS
fabrgmDom 8299u --- NO COMMENTS
fabricRtSpNodePGrp 829u --- NO COMMENTS
relnTaskRefClass 82u --- NO COMMENTS
fabrgmEntity 8300u --- NO COMMENTS
fabrgmInst 8301u --- NO COMMENTS
dcbxAdjCtx 8302u --- NO COMMENTS
dcbxIfStats 8303u --- NO COMMENTS
dcbxFeature 8304u --- NO COMMENTS
dcbxIfCtx 8305u --- NO COMMENTS
dcbxControl 8306u --- NO COMMENTS
rtdmcAAdjEp 8307u --- NO COMMENTS
rtdmcATrafficStats 8308u --- NO COMMENTS
rtdmcAIfStats 8309u --- NO COMMENTS
fabricACardS 830u --- NO COMMENTS
rtdmcIfStats 8310u --- NO COMMENTS
rtdmcARPDiscP 8311u --- NO COMMENTS
rtdmcAStaticRPP 8312u --- NO COMMENTS
rtdmcABSRP 8313u --- NO COMMENTS
rtdmcAAutoRPP 8314u --- NO COMMENTS
rtdmcACandFilterP 8315u --- NO COMMENTS
rtdmcARPFilterP 8316u --- NO COMMENTS
rtdmcABSRFilterP 8317u --- NO COMMENTS
rtdmcAMAFilterP 8318u --- NO COMMENTS
rtdmcAFuncP 8319u --- NO COMMENTS
fabricCardS 831u --- NO COMMENTS
rtdmcFuncNode 8320u --- NO COMMENTS
rtdmcAStaticRP 8321u --- NO COMMENTS
rtdmcARPFuncP 8322u --- NO COMMENTS
rtdmcAAcastRPFuncP 8323u --- NO COMMENTS
rtdmcAAcastRPPeer 8324u --- NO COMMENTS
rtdmcABSRFuncP 8325u --- NO COMMENTS
rtdmcAMAFuncP 8326u --- NO COMMENTS
rtdmcAGrpRange 8327u --- NO COMMENTS
rtdmcARPGrpRange 8328u --- NO COMMENTS
rtdmcADom 8329u --- NO COMMENTS
fabricLeCardS 832u --- NO COMMENTS
rtdmcRPGrange 8330u --- NO COMMENTS
rtdmcATrP 8331u --- NO COMMENTS
rtdmcAJPTrP 8332u --- NO COMMENTS
rtdmcARegTrP 8333u --- NO COMMENTS
rtdmcAHelloTrP 8334u --- NO COMMENTS
rtdmcAIf 8335u --- NO COMMENTS
rtdmcARoute 8336u --- NO COMMENTS
rtdmcSGRoute 8337u --- NO COMMENTS
rtdmcOif 8338u --- NO COMMENTS
rtdmcADomStats 8339u --- NO COMMENTS
fabricRsLeCardPGrp 833u --- NO COMMENTS
rtdmcADb 8340u --- NO COMMENTS
rtdmcADbRec 8341u --- NO COMMENTS
rtdmcAAdjStats 8342u --- NO COMMENTS
rtdmcAMcPatP 8343u --- NO COMMENTS
rtdmcAASMPatP 8344u --- NO COMMENTS
rtdmcASGRangeExpP 8345u --- NO COMMENTS
rtdmcASharedRangeP 8346u --- NO COMMENTS
rtdmcASSMPatP 8347u --- NO COMMENTS
rtdmcASSMRangeP 8348u --- NO COMMENTS
rtdmcABidirPatP 8349u --- NO COMMENTS
fabricRtLeCardPGrp 834u --- NO COMMENTS
rtdmcAEntity 8350u --- NO COMMENTS
rtdmcAInst 8351u --- NO COMMENTS
rtdmcRPInfo 8352u --- NO COMMENTS
ipmcADom 8355u --- NO COMMENTS
ipmcQuerierP 8356u --- NO COMMENTS
ipmcAIf 8357u --- NO COMMENTS
ipmcRoute 8358u --- NO COMMENTS
ipmcASSMXlate 8359u --- NO COMMENTS
fabricSpCardS 835u --- NO COMMENTS
ipmcARepP 8360u --- NO COMMENTS
ipmcAStRepP 8361u --- NO COMMENTS
ipmcAEntity 8362u --- NO COMMENTS
ipmcAInst 8363u --- NO COMMENTS
ipmcOif 8364u --- NO COMMENTS
coopAuthP 8365u --- NO COMMENTS
hsrpGroup 8366u --- NO COMMENTS
hsrpPeer 8367u --- NO COMMENTS
hsrpAddr 8368u --- NO COMMENTS
hsrpGroupStats 8369u --- NO COMMENTS
fabricRsSpCardPGrp 836u --- NO COMMENTS
hsrpEntity 8370u --- NO COMMENTS
hsrpInst 8371u --- NO COMMENTS
hsrpGroupV2 8372u --- NO COMMENTS
hsrpDom 8373u --- NO COMMENTS
hsrpAuthP 8374u --- NO COMMENTS
hsrpIf 8375u --- NO COMMENTS
hsrpIfStats 8376u --- NO COMMENTS
hsrpGroupV1 8377u --- NO COMMENTS
mribDom 8378u --- NO COMMENTS
mribEntity 8379u --- NO COMMENTS
fabricRtSpCardPGrp 837u --- NO COMMENTS
mribInst 8380u --- NO COMMENTS
igmpsnoopACtrlP 8381u --- NO COMMENTS
igmpsnoopCktEp 8382u --- NO COMMENTS
igmpsnoopStMcGrp 8383u --- NO COMMENTS
igmpsnoopMcSrc 8384u --- NO COMMENTS
igmpsnoopTgtIf 8385u --- NO COMMENTS
igmpIfStats 8386u --- NO COMMENTS
igmpResP 8387u --- NO COMMENTS
igmpDom 8388u --- NO COMMENTS
igmpQuerierP 8389u --- NO COMMENTS
fabricAPortS 838u --- NO COMMENTS
igmpIf 8390u --- NO COMMENTS
igmpRoute 8391u --- NO COMMENTS
igmpOif 8392u --- NO COMMENTS
igmpDb 8393u --- NO COMMENTS
igmpSSMXlate 8394u --- NO COMMENTS
igmpRepP 8395u --- NO COMMENTS
igmpStRepP 8396u --- NO COMMENTS
pimAdjEp 8397u --- NO COMMENTS
pimTrafficStats 8398u --- NO COMMENTS
pimIfStats 8399u --- NO COMMENTS
fabricPortS 839u --- NO COMMENTS
relnTaskRefDn 83u --- NO COMMENTS
pimRPFuncP 8400u --- NO COMMENTS
pimRPFilterP 8401u --- NO COMMENTS
pimRPGrpRange 8402u --- NO COMMENTS
pimResP 8403u --- NO COMMENTS
pimDom 8404u --- NO COMMENTS
pimRPGrange 8405u --- NO COMMENTS
pimJPTrP 8406u --- NO COMMENTS
pimRegTrP 8407u --- NO COMMENTS
pimHelloTrP 8408u --- NO COMMENTS
pimIf 8409u --- NO COMMENTS
fabricLFPortS 840u --- NO COMMENTS
pimStaticRPP 8410u --- NO COMMENTS
pimStaticRP 8411u --- NO COMMENTS
pimRoute 8412u --- NO COMMENTS
pimOif 8413u --- NO COMMENTS
pimDomStats 8414u --- NO COMMENTS
pimDb 8415u --- NO COMMENTS
pimAdjStats 8416u --- NO COMMENTS
pimBSRP 8417u --- NO COMMENTS
pimBSRFilterP 8418u --- NO COMMENTS
pimBSRFuncP 8419u --- NO COMMENTS
fabricRsLePortPGrp 841u --- NO COMMENTS
pimASMPatP 8420u --- NO COMMENTS
pimSGRangeExpP 8421u --- NO COMMENTS
pimSharedRangeP 8422u --- NO COMMENTS
pimSSMPatP 8423u --- NO COMMENTS
pimSSMRangeP 8424u --- NO COMMENTS
pimBidirPatP 8425u --- NO COMMENTS
pimEntity 8426u --- NO COMMENTS
pimInst 8427u --- NO COMMENTS
pimOverload 8428u --- NO COMMENTS
pimOverloadEntry 8429u --- NO COMMENTS
fabricRtLePortPGrp 842u --- NO COMMENTS
pimAutoRPP 8430u --- NO COMMENTS
pimMAFilterP 8431u --- NO COMMENTS
pimMAFuncP 8432u --- NO COMMENTS
pimRPInfo 8433u --- NO COMMENTS
pimAcastRPFuncP 8434u --- NO COMMENTS
pimAcastRPPeer 8435u --- NO COMMENTS
eqptBrkoutCap 8436u --- NO COMMENTS
eqptBrkoutP 8437u --- NO COMMENTS
eqptBrkoutPortP 8438u --- NO COMMENTS
vsanCktEp 8439u --- NO COMMENTS
fabricSFPortS 843u --- NO COMMENTS
vsanmgrVsanMbrIf 8444u --- NO COMMENTS
vsanmgrEntity 8445u --- NO COMMENTS
vsanmgrInst 8446u --- NO COMMENTS
fcEntity 8447u --- NO COMMENTS
npvEntity 8448u --- NO COMMENTS
npvInst 8449u --- NO COMMENTS
fabricRsSpPortPGrp 844u --- NO COMMENTS
npvIf 8450u --- NO COMMENTS
npvSrvIf 8451u --- NO COMMENTS
npvExtIf 8452u --- NO COMMENTS
npvTargetIf 8453u --- NO COMMENTS
npvSrvVsan 8454u --- NO COMMENTS
npvExtVsan 8455u --- NO COMMENTS
fcoeEntity 8456u --- NO COMMENTS
fcoeInst 8457u --- NO COMMENTS
fcoeVfcIf 8458u --- NO COMMENTS
l2FcIf 8459u --- NO COMMENTS
fabricRtSpPortPGrp 845u --- NO COMMENTS
l2VfcIf 8460u --- NO COMMENTS
l2RsSrvExtIfMap 8461u --- NO COMMENTS
l2RtSrvExtIfMap 8462u --- NO COMMENTS
fcpmEntity 8463u --- NO COMMENTS
fcpmInst 8464u --- NO COMMENTS
rtmapMatchIpMcast 8465u --- NO COMMENTS
fabricIntfPol 846u --- NO COMMENTS
mcastAResP 8470u --- NO COMMENTS
mcastAQuerier 8471u --- NO COMMENTS
analyticsACluster 8476u --- NO COMMENTS
rtdmcAIfPol 8477u --- NO COMMENTS
rtdmcARtMapPol 8478u --- NO COMMENTS
rtdmcAExtP 8479u --- NO COMMENTS
fabricHIfPol 847u --- NO COMMENTS
rtdmcACtxPol 8480u --- NO COMMENTS
rtdmcARPPol 8481u --- NO COMMENTS
rtdmcAAutoRPPol 8482u --- NO COMMENTS
rtdmcABSRPPol 8483u --- NO COMMENTS
rtdmcAStaticRPPol 8487u --- NO COMMENTS
fabricExtPol 848u --- NO COMMENTS
rtdmcAStaticRPEntry 8493u --- NO COMMENTS
rtdmcARPGrpRangePol 8494u --- NO COMMENTS
rtdmcARegTrPol 8495u --- NO COMMENTS
rtdmcAResPol 8496u --- NO COMMENTS
rtdmcAPatPol 8497u --- NO COMMENTS
rtdmcAASMPatPol 8498u --- NO COMMENTS
rtdmcASGRangeExpPol 8499u --- NO COMMENTS
fabricRsExtLeaves 849u --- NO COMMENTS
relnReleaseRef 84u --- NO COMMENTS
rtdmcASharedRangePol 8500u --- NO COMMENTS
rtdmcASSMPatPol 8501u --- NO COMMENTS
rtdmcASSMRangePol 8502u --- NO COMMENTS
rtdmcABidirPatPol 8503u --- NO COMMENTS
pimIfPol 8508u --- NO COMMENTS
pimAIfP 8509u --- NO COMMENTS
fabricRtExtLeaves 850u --- NO COMMENTS
pimIfP 8510u --- NO COMMENTS
pimRsIfPol 8511u --- NO COMMENTS
pimRtIfPol 8512u --- NO COMMENTS
pimIfDef 8513u --- NO COMMENTS
pimRsIfDefToPimIf 8514u --- NO COMMENTS
pimRtIfDefToPimIf 8515u --- NO COMMENTS
pimJPInbFilterPol 8517u --- NO COMMENTS
pimJPOutbFilterPol 8518u --- NO COMMENTS
pimNbrFilterPol 8519u --- NO COMMENTS
fabricNodeCfgCont 851u --- NO COMMENTS
pimExtP 8520u --- NO COMMENTS
pimExtDef 8521u --- NO COMMENTS
pimCtxP 8522u --- NO COMMENTS
pimCtxDef 8523u --- NO COMMENTS
pimAutoRPPol 8524u --- NO COMMENTS
pimAutoRPDef 8525u --- NO COMMENTS
pimBSRPPol 8526u --- NO COMMENTS
pimBSRPDef 8527u --- NO COMMENTS
pimStaticRPPol 8528u --- NO COMMENTS
pimStaticRPDef 8529u --- NO COMMENTS
fabricNodeCfg 852u --- NO COMMENTS
pimStaticRPEntryPol 8530u --- NO COMMENTS
pimStaticRPEntryDef 8531u --- NO COMMENTS
pimMAFilterPol 8532u --- NO COMMENTS
pimMAFilterDef 8533u --- NO COMMENTS
pimBSRFilterPol 8534u --- NO COMMENTS
pimBSRFilterDef 8535u --- NO COMMENTS
pimRPGrpRangePol 8538u --- NO COMMENTS
pimRPGrpRangeDef 8539u --- NO COMMENTS
fabricRsProtGrp 853u --- NO COMMENTS
pimRegTrPol 8544u --- NO COMMENTS
pimRegTrDef 8545u --- NO COMMENTS
pimResPol 8546u --- NO COMMENTS
pimResDef 8547u --- NO COMMENTS
pimASMPatPol 8548u --- NO COMMENTS
pimASMPatDef 8549u --- NO COMMENTS
fabricRtProtGrp 854u --- NO COMMENTS
pimSGRangeExpPol 8550u --- NO COMMENTS
pimSGRangeExpDef 8551u --- NO COMMENTS
pimSharedRangePol 8552u --- NO COMMENTS
pimSharedRangeDef 8553u --- NO COMMENTS
pimSSMPatPol 8554u --- NO COMMENTS
pimSSMPatDef 8555u --- NO COMMENTS
pimSSMRangePol 8556u --- NO COMMENTS
pimSSMRangeDef 8557u --- NO COMMENTS
pimBidirPatPol 8558u --- NO COMMENTS
pimBidirPatDef 8559u --- NO COMMENTS
fabricRsCtrlrPolGroup 857u --- NO COMMENTS
qospPrioFlowCtrl 8584u --- NO COMMENTS
bgpPeerFallOver 8585u --- NO COMMENTS
fabricRtCtrlrPolGroup 858u --- NO COMMENTS
acllogCont 8592u --- NO COMMENTS
acllogTenant 8593u --- NO COMMENTS
acllogCtx 8594u --- NO COMMENTS
acllogRecord 8595u --- NO COMMENTS
acllogDropRecord 8596u --- NO COMMENTS
acllogPermitRecord 8597u --- NO COMMENTS
acllogDropL2Record 8598u --- NO COMMENTS
acllogDropL3Record 8599u --- NO COMMENTS
fabricRsPodPolGroup 859u --- NO COMMENTS
relnReleaseObj 85u --- NO COMMENTS
acllogPermitL2Record 8600u --- NO COMMENTS
acllogPermitL3Record 8601u --- NO COMMENTS
acllogPermitL3Flow 8602u --- NO COMMENTS
acllogDropL3Flow 8603u --- NO COMMENTS
acllogPermitL2Flow 8604u --- NO COMMENTS
acllogDropL2Flow 8605u --- NO COMMENTS
acllogPermitL3Pkt 8606u --- NO COMMENTS
acllogDropL3Pkt 8607u --- NO COMMENTS
acllogPermitL2Pkt 8608u --- NO COMMENTS
acllogDropL2Pkt 8609u --- NO COMMENTS
fabricRtPodPolGroup 860u --- NO COMMENTS
acllogFlowCounter 8610u --- NO COMMENTS
acllogFlowCounterHist 8611u --- NO COMMENTS
acllogFlowCounter5min 8612u --- NO COMMENTS
acllogFlowCounterHist5min 8613u --- NO COMMENTS
acllogFlowCounter15min 8614u --- NO COMMENTS
acllogFlowCounterHist15min 8615u --- NO COMMENTS
acllogFlowCounter1h 8616u --- NO COMMENTS
acllogFlowCounterHist1h 8617u --- NO COMMENTS
acllogFlowCounter1d 8618u --- NO COMMENTS
acllogFlowCounterHist1d 8619u --- NO COMMENTS
fabricRsNodePolGroup 861u --- NO COMMENTS
acllogFlowCounter1w 8620u --- NO COMMENTS
acllogFlowCounterHist1w 8621u --- NO COMMENTS
acllogFlowCounter1mo 8622u --- NO COMMENTS
acllogFlowCounterHist1mo 8623u --- NO COMMENTS
acllogFlowCounter1qtr 8624u --- NO COMMENTS
acllogFlowCounterHist1qtr 8625u --- NO COMMENTS
acllogFlowCounter1year 8626u --- NO COMMENTS
acllogFlowCounterHist1year 8627u --- NO COMMENTS
acllogFlowCounterAg 8628u --- NO COMMENTS
acllogFlowCounterAgHist 8629u --- NO COMMENTS
fabricRtNodePolGroup 862u --- NO COMMENTS
acllogFlowCounterAg5min 8630u --- NO COMMENTS
acllogFlowCounterAgHist5min 8631u --- NO COMMENTS
acllogFlowCounterAg15min 8632u --- NO COMMENTS
acllogFlowCounterAgHist15min 8633u --- NO COMMENTS
acllogFlowCounterAg1h 8634u --- NO COMMENTS
acllogFlowCounterAgHist1h 8635u --- NO COMMENTS
acllogFlowCounterAg1d 8636u --- NO COMMENTS
acllogFlowCounterAgHist1d 8637u --- NO COMMENTS
acllogFlowCounterAg1w 8638u --- NO COMMENTS
acllogFlowCounterAgHist1w 8639u --- NO COMMENTS
fabricRsModulePolProfile 863u --- NO COMMENTS
acllogFlowCounterAg1mo 8640u --- NO COMMENTS
acllogFlowCounterAgHist1mo 8641u --- NO COMMENTS
acllogFlowCounterAg1qtr 8642u --- NO COMMENTS
acllogFlowCounterAgHist1qtr 8643u --- NO COMMENTS
acllogFlowCounterAg1year 8644u --- NO COMMENTS
acllogFlowCounterAgHist1year 8645u --- NO COMMENTS
fabricRtModulePolProfile 864u --- NO COMMENTS
fabricRsInterfacePolProfile 865u --- NO COMMENTS
fabricRtInterfacePolProfile 866u --- NO COMMENTS
fabricCreatedBy 867u --- NO COMMENTS
hvsRsPvlanEntry 8682u --- NO COMMENTS
compRtPvlanEntry 8683u --- NO COMMENTS
compPvlanContTask 8684u --- NO COMMENTS
aaaRsProvToEpp 8685u --- NO COMMENTS
fvRtProvToEpp 8686u --- NO COMMENTS
infraRsToBfdIpv4InstPol 8687u --- NO COMMENTS
bfdRtToBfdIpv4InstPol 8688u --- NO COMMENTS
infraRsToBfdIpv6InstPol 8689u --- NO COMMENTS
fabricAProfile 868u --- NO COMMENTS
bfdRtToBfdIpv6InstPol 8690u --- NO COMMENTS
l3extDampeningPolSrcCont 8691u --- NO COMMENTS
l3extDampeningPolSrc 8692u --- NO COMMENTS
bgpCreatedBy 8693u --- NO COMMENTS
dhcpClientNode 8696u --- NO COMMENTS
fabricProfile 869u --- NO COMMENTS
relnSvcCont 86u --- NO COMMENTS
rtdmcARtMapEntry 8701u --- NO COMMENTS
rtdmcAJPFilterPol 8702u --- NO COMMENTS
rtdmcANbrFilterPol 8703u --- NO COMMENTS
rtdmcAMAFilter 8704u --- NO COMMENTS
rtdmcABSRFilter 8705u --- NO COMMENTS
rtdmcAFilterPol 8707u --- NO COMMENTS
rtdmcRsFilterToRtMapPol 8708u --- NO COMMENTS
rtdmcRtFilterToRtMapPol 8709u --- NO COMMENTS
fabricPolGrp 870u --- NO COMMENTS
pimJPInbFilterDef 8710u --- NO COMMENTS
pimJPOutbFilterDef 8711u --- NO COMMENTS
pimNbrFilterDef 8712u --- NO COMMENTS
pimRouteMapPol 8713u --- NO COMMENTS
pimRouteMapDef 8714u --- NO COMMENTS
pimRouteMapEntry 8715u --- NO COMMENTS
pimRouteMapEntryDef 8716u --- NO COMMENTS
fabricCtrlrP 871u --- NO COMMENTS
qosPfcIfPol 8722u --- NO COMMENTS
qosPfcPol 8724u --- NO COMMENTS
fcDomP 8727u --- NO COMMENTS
fcRsVsanAttr 8728u --- NO COMMENTS
fcRtVsanAttr 8729u --- NO COMMENTS
fabricPodP 872u --- NO COMMENTS
fcRsVsanAttrDef 8730u --- NO COMMENTS
fcRtVsanAttrDef 8731u --- NO COMMENTS
fcFabricPol 8733u --- NO COMMENTS
fcInstPol 8735u --- NO COMMENTS
fcVsanAttrP 8737u --- NO COMMENTS
fcVsanAttrPEntry 8738u --- NO COMMENTS
fcAEncapCont 8739u --- NO COMMENTS
fabricNodeP 873u --- NO COMMENTS
fcAllocEncapCont 8740u --- NO COMMENTS
fcEncapInstDef 8741u --- NO COMMENTS
fcAllocEncapBlkDef 8743u --- NO COMMENTS
fvVsanEncapDef 8747u --- NO COMMENTS
fvFcIfConn 8748u --- NO COMMENTS
fvAEPgPathAtt 8749u --- NO COMMENTS
fabricLeafP 874u --- NO COMMENTS
fvRsFcPathAtt 8750u --- NO COMMENTS
fabricRtFcPathAtt 8751u --- NO COMMENTS
slowdrainInstPol 8752u --- NO COMMENTS
slowdrainClass 8753u --- NO COMMENTS
slowdrainIf 8754u --- NO COMMENTS
slowdrainEntity 8755u --- NO COMMENTS
vsanRsVsanPathAtt 8756u --- NO COMMENTS
nwRtVsanPathAtt 8757u --- NO COMMENTS
l1RsQosPfcIfPolCons 8758u --- NO COMMENTS
qosRtQosPfcIfPolCons 8759u --- NO COMMENTS
fabricRsLeCardP 875u --- NO COMMENTS
infraRsToVsanEncapInstDef 8760u --- NO COMMENTS
fcRtToVsanEncapInstDef 8761u --- NO COMMENTS
infraRsToVsanAttr 8762u --- NO COMMENTS
fcRtToVsanAttr 8763u --- NO COMMENTS
infraRsFcFabricPol 8764u --- NO COMMENTS
fcRtFcFabricPol 8765u --- NO COMMENTS
infraRsFcInstPol 8766u --- NO COMMENTS
fcRtFcInstPol 8767u --- NO COMMENTS
infraRsQosPfcIfPol 8768u --- NO COMMENTS
qosRtQosPfcIfPol 8769u --- NO COMMENTS
fabricRtLeCardP 876u --- NO COMMENTS
fvnsRtVsanNs 8779u --- NO COMMENTS
fabricRsLePortP 877u --- NO COMMENTS
fvnsRtVsanNsDef 8781u --- NO COMMENTS
fvnsVsanEncapBlk 8782u --- NO COMMENTS
fvnsAVsanInstP 8784u --- NO COMMENTS
fvnsVsanInstP 8785u --- NO COMMENTS
l1PrioFlowCtrlP 8788u --- NO COMMENTS
l2ADom 8789u --- NO COMMENTS
fabricRtLePortP 878u --- NO COMMENTS
ipmcAIfPol 8790u --- NO COMMENTS
ipmcAStRepPol 8791u --- NO COMMENTS
ipmcAStateLPol 8792u --- NO COMMENTS
ipmcARepPol 8793u --- NO COMMENTS
ipmcACtxPol 8794u --- NO COMMENTS
ipmcASSMXlateP 8795u --- NO COMMENTS
vnsTrunkingCfg 8796u --- NO COMMENTS
qosSdIfPol 8797u --- NO COMMENTS
fvAIfConn 8798u --- NO COMMENTS
igmpIfPol 8799u --- NO COMMENTS
fabricSpineP 879u --- NO COMMENTS
relnRelTaskCont 87u --- NO COMMENTS
igmpAIfP 8800u --- NO COMMENTS
igmpIfP 8801u --- NO COMMENTS
igmpRsIfPol 8802u --- NO COMMENTS
igmpRtIfPol 8803u --- NO COMMENTS
igmpIfDef 8804u --- NO COMMENTS
igmpRsIfDefToIgmpIf 8805u --- NO COMMENTS
igmpRtIfDefToIgmpIf 8806u --- NO COMMENTS
igmpStRepPol 8807u --- NO COMMENTS
igmpRepPol 8808u --- NO COMMENTS
igmpStateLPol 8809u --- NO COMMENTS
fabricRsSpCardP 880u --- NO COMMENTS
igmpCtxP 8810u --- NO COMMENTS
igmpCtxDef 8811u --- NO COMMENTS
igmpSSMXlateP 8812u --- NO COMMENTS
igmpSSMXlateDef 8813u --- NO COMMENTS
opflexAFaultConfig 8814u --- NO COMMENTS
opflexAVleafFaultConfig 8815u --- NO COMMENTS
opflexAVleafFaultInfo 8816u --- NO COMMENTS
opflexVleafFaultConfig 8817u --- NO COMMENTS
opflexODevFaultInfo 8818u --- NO COMMENTS
opflexIDEpFaultInfo 8819u --- NO COMMENTS
fabricRtSpCardP 881u --- NO COMMENTS
infraRsQosSdIfPol 8820u --- NO COMMENTS
qosRtQosSdIfPol 8821u --- NO COMMENTS
eqptIngrAggrPkts 8822u --- NO COMMENTS
eqptIngrAggrPktsHist 8823u --- NO COMMENTS
eqptIngrAggrPkts5min 8824u --- NO COMMENTS
eqptIngrAggrPktsHist5min 8825u --- NO COMMENTS
eqptIngrAggrPkts15min 8826u --- NO COMMENTS
eqptIngrAggrPktsHist15min 8827u --- NO COMMENTS
eqptIngrAggrPkts1h 8828u --- NO COMMENTS
eqptIngrAggrPktsHist1h 8829u --- NO COMMENTS
fabricRsSpPortP 882u --- NO COMMENTS
eqptIngrAggrPkts1d 8830u --- NO COMMENTS
eqptIngrAggrPktsHist1d 8831u --- NO COMMENTS
eqptIngrAggrPkts1w 8832u --- NO COMMENTS
eqptIngrAggrPktsHist1w 8833u --- NO COMMENTS
eqptIngrAggrPkts1mo 8834u --- NO COMMENTS
eqptIngrAggrPktsHist1mo 8835u --- NO COMMENTS
eqptIngrAggrPkts1qtr 8836u --- NO COMMENTS
eqptIngrAggrPktsHist1qtr 8837u --- NO COMMENTS
eqptIngrAggrPkts1year 8838u --- NO COMMENTS
eqptIngrAggrPktsHist1year 8839u --- NO COMMENTS
fabricRtSpPortP 883u --- NO COMMENTS
eqptIngrAggrBytes 8840u --- NO COMMENTS
eqptIngrAggrBytesHist 8841u --- NO COMMENTS
eqptIngrAggrBytes5min 8842u --- NO COMMENTS
eqptIngrAggrBytesHist5min 8843u --- NO COMMENTS
eqptIngrAggrBytes15min 8844u --- NO COMMENTS
eqptIngrAggrBytesHist15min 8845u --- NO COMMENTS
eqptIngrAggrBytes1h 8846u --- NO COMMENTS
eqptIngrAggrBytesHist1h 8847u --- NO COMMENTS
eqptIngrAggrBytes1d 8848u --- NO COMMENTS
eqptIngrAggrBytesHist1d 8849u --- NO COMMENTS
fabricCardP 884u --- NO COMMENTS
eqptIngrAggrBytes1w 8850u --- NO COMMENTS
eqptIngrAggrBytesHist1w 8851u --- NO COMMENTS
eqptIngrAggrBytes1mo 8852u --- NO COMMENTS
eqptIngrAggrBytesHist1mo 8853u --- NO COMMENTS
eqptIngrAggrBytes1qtr 8854u --- NO COMMENTS
eqptIngrAggrBytesHist1qtr 8855u --- NO COMMENTS
eqptIngrAggrBytes1year 8856u --- NO COMMENTS
eqptIngrAggrBytesHist1year 8857u --- NO COMMENTS
eqptEgrAggrPkts 8858u --- NO COMMENTS
eqptEgrAggrPktsHist 8859u --- NO COMMENTS
fabricLeCardP 885u --- NO COMMENTS
eqptEgrAggrPkts5min 8860u --- NO COMMENTS
eqptEgrAggrPktsHist5min 8861u --- NO COMMENTS
eqptEgrAggrPkts15min 8862u --- NO COMMENTS
eqptEgrAggrPktsHist15min 8863u --- NO COMMENTS
eqptEgrAggrPkts1h 8864u --- NO COMMENTS
eqptEgrAggrPktsHist1h 8865u --- NO COMMENTS
eqptEgrAggrPkts1d 8866u --- NO COMMENTS
eqptEgrAggrPktsHist1d 8867u --- NO COMMENTS
eqptEgrAggrPkts1w 8868u --- NO COMMENTS
eqptEgrAggrPktsHist1w 8869u --- NO COMMENTS
fabricSpCardP 886u --- NO COMMENTS
eqptEgrAggrPkts1mo 8870u --- NO COMMENTS
eqptEgrAggrPktsHist1mo 8871u --- NO COMMENTS
eqptEgrAggrPkts1qtr 8872u --- NO COMMENTS
eqptEgrAggrPktsHist1qtr 8873u --- NO COMMENTS
eqptEgrAggrPkts1year 8874u --- NO COMMENTS
eqptEgrAggrPktsHist1year 8875u --- NO COMMENTS
eqptEgrAggrBytes 8876u --- NO COMMENTS
eqptEgrAggrBytesHist 8877u --- NO COMMENTS
eqptEgrAggrBytes5min 8878u --- NO COMMENTS
eqptEgrAggrBytesHist5min 8879u --- NO COMMENTS
fabricPortP 887u --- NO COMMENTS
eqptEgrAggrBytes15min 8880u --- NO COMMENTS
eqptEgrAggrBytesHist15min 8881u --- NO COMMENTS
eqptEgrAggrBytes1h 8882u --- NO COMMENTS
eqptEgrAggrBytesHist1h 8883u --- NO COMMENTS
eqptEgrAggrBytes1d 8884u --- NO COMMENTS
eqptEgrAggrBytesHist1d 8885u --- NO COMMENTS
eqptEgrAggrBytes1w 8886u --- NO COMMENTS
eqptEgrAggrBytesHist1w 8887u --- NO COMMENTS
eqptEgrAggrBytes1mo 8888u --- NO COMMENTS
eqptEgrAggrBytesHist1mo 8889u --- NO COMMENTS
fabricLePortP 888u --- NO COMMENTS
eqptEgrAggrBytes1qtr 8890u --- NO COMMENTS
eqptEgrAggrBytesHist1qtr 8891u --- NO COMMENTS
eqptEgrAggrBytes1year 8892u --- NO COMMENTS
eqptEgrAggrBytesHist1year 8893u --- NO COMMENTS
l2AEncapCons 8894u --- NO COMMENTS
l2FcEncapCons 8895u --- NO COMMENTS
l1RsQosSdIfPolCons 8896u --- NO COMMENTS
qosRtQosSdIfPolCons 8897u --- NO COMMENTS
fabricSpPortP 889u --- NO COMMENTS
relnRelnInst 88u --- NO COMMENTS
shareidentSRUni 8903u --- NO COMMENTS
shareidentSegment 8904u --- NO COMMENTS
shareidentSubj 8905u --- NO COMMENTS
shareidentSegment16 8906u --- NO COMMENTS
shareidentSegment32 8907u --- NO COMMENTS
shareidentSegment64 8908u --- NO COMMENTS
shareidentSegmentIp 8909u --- NO COMMENTS
fabricFuncP 890u --- NO COMMENTS
shareidentElement 8910u --- NO COMMENTS
shareidentElement16 8911u --- NO COMMENTS
shareidentElement32 8912u --- NO COMMENTS
shareidentElement64 8913u --- NO COMMENTS
shareidentElementIp 8914u --- NO COMMENTS
compRsEpgAggr 8915u --- NO COMMENTS
compRtEpgAggr 8916u --- NO COMMENTS
opflexpDci 8917u --- NO COMMENTS
vmmAEpPD 8918u --- NO COMMENTS
vmmEpgAggr 8919u --- NO COMMENTS
fabricAPortPGrp 891u --- NO COMMENTS
pimCtxPTask 8920u --- NO COMMENTS
opflexEncapCont 8921u --- NO COMMENTS
vzTrCreatedBy 8922u --- NO COMMENTS
presRsToDefaultPolicies 8923u --- NO COMMENTS
presRtToDefaultPolicies 8924u --- NO COMMENTS
apPluginContr 8927u --- NO COMMENTS
apPluginName 8928u --- NO COMMENTS
apPlugin 8929u --- NO COMMENTS
fabricRsMonIfFabricPol 892u --- NO COMMENTS
apUiInfo 8930u --- NO COMMENTS
polRsPlgnFirmware 8931u --- NO COMMENTS
firmwareRtPlgnFirmware 8932u --- NO COMMENTS
rtdmcAIfPolCont 8933u --- NO COMMENTS
rtdmcMcastIfDefCont 8934u --- NO COMMENTS
fabricL2PortSecurityPol 8935u --- NO COMMENTS
l2PortSecurityPol 8936u --- NO COMMENTS
fabricNodeControl 8937u --- NO COMMENTS
fabricRsNodeCtrl 8938u --- NO COMMENTS
fabricRtNodeCtrl 8939u --- NO COMMENTS
monRtMonIfFabricPol 893u --- NO COMMENTS
igmpStRepDef 8940u --- NO COMMENTS
igmpRepDef 8941u --- NO COMMENTS
igmpStateLDef 8942u --- NO COMMENTS
eqptFwdInst 8943u --- NO COMMENTS
l1RsL2PortSecurityCons 8944u --- NO COMMENTS
l2RtL2PortSecurityCons 8945u --- NO COMMENTS
ethpmDOMStats 8946u --- NO COMMENTS
ethpmDOMVoltStats 8947u --- NO COMMENTS
ethpmDOMTempStats 8948u --- NO COMMENTS
ethpmDOMCurrentStats 8949u --- NO COMMENTS
fabricCtrlrPGrp 894u --- NO COMMENTS
ethpmDOMTxPwrStats 8950u --- NO COMMENTS
ethpmDOMRxPwrStats 8951u --- NO COMMENTS
infraRsL2PortSecurityPol 8952u --- NO COMMENTS
l2RtL2PortSecurityPol 8953u --- NO COMMENTS
vnsBDHolder 8954u --- NO COMMENTS
vnsEPgSubnetCont 8955u --- NO COMMENTS
fvRtToEpgTask 8957u --- NO COMMENTS
fvRtToEpgForEpgToEpgTask 8958u --- NO COMMENTS
topRsSysFcFabricPolCons 8959u --- NO COMMENTS
fabricRsApplTechSupP 895u --- NO COMMENTS
fcRtSysFcFabricPolCons 8960u --- NO COMMENTS
topRsSysFcInstPolCons 8961u --- NO COMMENTS
fcRtSysFcInstPolCons 8962u --- NO COMMENTS
topRsSysLldpInstPolCons 8963u --- NO COMMENTS
lldpRtSysLldpInstPolCons 8964u --- NO COMMENTS
topRsSysCdpInstPolCons 8965u --- NO COMMENTS
cdpRtSysCdpInstPolCons 8966u --- NO COMMENTS
topRsSysBfdIpv4PolCons 8967u --- NO COMMENTS
bfdRtSysBfdIpv4PolCons 8968u --- NO COMMENTS
topRsSysBfdIpv6PolCons 8969u --- NO COMMENTS
dbgexpRtApplTechSupP 896u --- NO COMMENTS
bfdRtSysBfdIpv6PolCons 8970u --- NO COMMENTS
topRsSysMstInstPolCons 8971u --- NO COMMENTS
stpRtSysMstInstPolCons 8972u --- NO COMMENTS
topRsSysPsuInstPolCons 8973u --- NO COMMENTS
psuRtSysPsuInstPolCons 8974u --- NO COMMENTS
fcResPolCont 8975u --- NO COMMENTS
fcAPinningP 8976u --- NO COMMENTS
fcPinningP 8977u --- NO COMMENTS
fcRsPinToPath 8978u --- NO COMMENTS
fabricRtPinToPath 8979u --- NO COMMENTS
fabricRsApplCoreP 897u --- NO COMMENTS
fcPinningPDef 8980u --- NO COMMENTS
fcRsDefPinToPath 8981u --- NO COMMENTS
fabricRtDefPinToPath 8982u --- NO COMMENTS
fcAPinningLbl 8983u --- NO COMMENTS
fcPinningLbl 8984u --- NO COMMENTS
fcPinningLblDef 8985u --- NO COMMENTS
fabricAONodeS 8986u --- NO COMMENTS
fabricRsOFabricNode 8987u --- NO COMMENTS
fabricRtOFabricNode 8988u --- NO COMMENTS
fabricOSpineS 8989u --- NO COMMENTS
dbgexpRtApplCoreP 898u --- NO COMMENTS
fabricRsOSpineSToSpNodePGrp 8990u --- NO COMMENTS
fabricRtOSpineSToSpNodePGrp 8991u --- NO COMMENTS
fabricOLeafS 8992u --- NO COMMENTS
fabricRsOLeafSToLeNodePGrp 8993u --- NO COMMENTS
fabricRtOLeafSToLeNodePGrp 8994u --- NO COMMENTS
fabricRsNodeOverride 8995u --- NO COMMENTS
fabricRtNodeOverride 8996u --- NO COMMENTS
fvRsToRemotePinningPDef 8997u --- NO COMMENTS
fcRtToRemotePinningPDef 8998u --- NO COMMENTS
infraAONodeS 8999u --- NO COMMENTS
fabricRsApplMonPol 899u --- NO COMMENTS
relnRelnResolveArgs 89u --- NO COMMENTS
infraOSpineS 9000u --- NO COMMENTS
infraOLeafS 9001u --- NO COMMENTS
infraRsOLeafSToAccNodePGrp 9002u --- NO COMMENTS
infraRtOLeafSToAccNodePGrp 9003u --- NO COMMENTS
infraRsInfraNodeOverride 9004u --- NO COMMENTS
infraRtInfraNodeOverride 9005u --- NO COMMENTS
fcRsVsanNs 9006u --- NO COMMENTS
fcRsVsanNsDef 9007u --- NO COMMENTS
udldEntity 9008u --- NO COMMENTS
udldInst 9009u --- NO COMMENTS
monRtApplMonPol 900u --- NO COMMENTS
udldIf 9010u --- NO COMMENTS
udldAdjEp 9011u --- NO COMMENTS
fabricSecurityToken 9012u --- NO COMMENTS
aaaFabricSec 9013u --- NO COMMENTS
telemetryEntity 9014u --- NO COMMENTS
traceroutepFromEpExtSummary 9015u --- NO COMMENTS
fcoeVfcLogin 9016u --- NO COMMENTS
analyticsInst 9017u --- NO COMMENTS
analyticsRemoteNode 9018u --- NO COMMENTS
analyticsController 9019u --- NO COMMENTS
fabricPodPGrp 901u --- NO COMMENTS
analyticsRecordP 9020u --- NO COMMENTS
analyticsCollector 9021u --- NO COMMENTS
analyticsRsRecordPAtt 9022u --- NO COMMENTS
analyticsRtRecordPAtt 9023u --- NO COMMENTS
analyticsCollectorBucket 9024u --- NO COMMENTS
analyticsRsCollectorAtt 9025u --- NO COMMENTS
analyticsRtCollectorAtt 9026u --- NO COMMENTS
analyticsProfile 9027u --- NO COMMENTS
analyticsRcvWindowSzBin 9028u --- NO COMMENTS
analyticsTarget 9029u --- NO COMMENTS
fabricRsPodPGrpIsisDomP 902u --- NO COMMENTS
analyticsRsMonitorAtt 9030u --- NO COMMENTS
analyticsRtMonitorAtt 9031u --- NO COMMENTS
analyticsRsProfAtt 9032u --- NO COMMENTS
analyticsRtProfAtt 9033u --- NO COMMENTS
analyticsPhysIfTarget 9034u --- NO COMMENTS
analyticsBDTarget 9035u --- NO COMMENTS
compRsODevKeys 9036u --- NO COMMENTS
opflexRtODevKeys 9037u --- NO COMMENTS
compRsDelInfo 9038u --- NO COMMENTS
compRtDelInfo 9039u --- NO COMMENTS
isisRtPodPGrpIsisDomP 903u --- NO COMMENTS
compDelCont 9040u --- NO COMMENTS
compDelInfo 9041u --- NO COMMENTS
compEpPDContext 9042u --- NO COMMENTS
vmmEpPDContext 9043u --- NO COMMENTS
analyticsCapability 9045u --- NO COMMENTS
topRsSysMcpInstPolCons 9049u --- NO COMMENTS
fabricRsPodPGrpBGPRRP 904u --- NO COMMENTS
mcpRtSysMcpInstPolCons 9050u --- NO COMMENTS
ptpIf 9051u --- NO COMMENTS
ptpEntity 9052u --- NO COMMENTS
ptpInst 9053u --- NO COMMENTS
actionPolicydistSubj 9056u --- NO COMMENTS
vnsCopyBdHolder 9057u --- NO COMMENTS
fcIfPol 9058u --- NO COMMENTS
infraRsFcIfPol 9059u --- NO COMMENTS
bgpRtPodPGrpBGPRRP 905u --- NO COMMENTS
fcRtFcIfPol 9060u --- NO COMMENTS
l1RsFcIfPolCons 9061u --- NO COMMENTS
fcRtFcIfPolCons 9062u --- NO COMMENTS
fvByHv 9063u --- NO COMMENTS
opflexACliCmd 9064u --- NO COMMENTS
opflexCliCmdReq 9065u --- NO COMMENTS
opflexCliCmdResp 9066u --- NO COMMENTS
opflexODevCliCmdCont 9067u --- NO COMMENTS
opflexODevCliCmdSession 9068u --- NO COMMENTS
opflexODevCliCmdReq 9069u --- NO COMMENTS
fabricRsTimePol 906u --- NO COMMENTS
opflexODevCliCmdResp 9070u --- NO COMMENTS
npvSrvIfFlogi 9071u --- NO COMMENTS
hvsRsPvlan2 9072u --- NO COMMENTS
hvsRtPvlan2 9073u --- NO COMMENTS
configpushCont 9074u --- NO COMMENTS
configpushTxCont 9075u --- NO COMMENTS
configpushRsNextTx 9076u --- NO COMMENTS
configpushRtNextTx 9077u --- NO COMMENTS
configpushShardCont 9078u --- NO COMMENTS
configpushTxObj 9079u --- NO COMMENTS
datetimeRtTimePol 907u --- NO COMMENTS
actrlRsToVlanCkt 9081u --- NO COMMENTS
vlanRtToVlanCkt 9082u --- NO COMMENTS
stpDomFabCons 9083u --- NO COMMENTS
configLock 9084u --- NO COMMENTS
recoveryPdRecCont 9085u --- NO COMMENTS
recoveryPdShardRec 9086u --- NO COMMENTS
recoveryConfigRecvHolder 9087u --- NO COMMENTS
recoveryPdShardRecTask 9088u --- NO COMMENTS
pimCapability 9089u --- NO COMMENTS
fabricRsCommPol 908u --- NO COMMENTS
rtdmcDynRPSrcInfo 9090u --- NO COMMENTS
pimBSRInfo 9091u --- NO COMMENTS
pimAutoRPPInfo 9092u --- NO COMMENTS
validatorTrackerCont 9093u --- NO COMMENTS
validatorScope 9096u --- NO COMMENTS
validatorConsumedPolicy 9097u --- NO COMMENTS
validatorSubscriber 9098u --- NO COMMENTS
l2VfcIfClearCountersLTask 9099u --- NO COMMENTS
commRtCommPol 909u --- NO COMMENTS
relnPolResolveArgs 90u --- NO COMMENTS
l2VfcIfClearCountersRslt 9100u --- NO COMMENTS
l2PortSecurityPolDef 9101u --- NO COMMENTS
pimRsRP2Grange 9102u --- NO COMMENTS
pimRtRP2Grange 9103u --- NO COMMENTS
validatorContext 9104u --- NO COMMENTS
validatorLocationScope 9105u --- NO COMMENTS
validatorScopeHop 9106u --- NO COMMENTS
validatorRsNextScope 9107u --- NO COMMENTS
validatorRtNextScope 9108u --- NO COMMENTS
validatorInLocationScope 9109u --- NO COMMENTS
fabricRsPodPGrpCoopP 910u --- NO COMMENTS
recoveryIdRecCont 9110u --- NO COMMENTS
recoveryIdRec 9113u --- NO COMMENTS
recoveryIdRecContTask 9114u --- NO COMMENTS
recoveryIdRecTask 9116u --- NO COMMENTS
coopRtPodPGrpCoopP 911u --- NO COMMENTS
fabricASubPortBlk 9121u --- NO COMMENTS
fabricSubPortBlk 9122u --- NO COMMENTS
infraSubPortBlk 9125u --- NO COMMENTS
vnsVGrpP 9128u --- NO COMMENTS
vnsVGrpPTask 9129u --- NO COMMENTS
fabricRsSnmpPol 912u --- NO COMMENTS
bgpARtTargetInstrP 9130u --- NO COMMENTS
bgpRtTargetInstrP 9131u --- NO COMMENTS
bgpRtTargetInstrPDef 9132u --- NO COMMENTS
bgpAutoRtTargetPDef 9133u --- NO COMMENTS
fabricReevaluateState 9134u --- NO COMMENTS
presNodeNotifierCont 9136u --- NO COMMENTS
presRsToNodeIdentP 9137u --- NO COMMENTS
fabricRtToNodeIdentP 9138u --- NO COMMENTS
presNodeEventListener 9139u --- NO COMMENTS
snmpRtSnmpPol 913u --- NO COMMENTS
presPodEventListener 9140u --- NO COMMENTS
infraBrkoutPortGrp 9141u --- NO COMMENTS
infraRsMonBrkoutInfraPol 9142u --- NO COMMENTS
monRtMonBrkoutInfraPol 9143u --- NO COMMENTS
shareidentAllocator 9144u --- NO COMMENTS
rtdmcDomStats 9145u --- NO COMMENTS
compFaultyExtPolCont 9146u --- NO COMMENTS
compFaultyExtPolRef 9147u --- NO COMMENTS
dhcpDiscvryIpRouteDef 9148u --- NO COMMENTS
vzContractCfgReprocessor 9149u --- NO COMMENTS
fabricANodePGrp 914u --- NO COMMENTS
fvGenericEpPRequestor 9150u --- NO COMMENTS
identSubjTask 9151u --- NO COMMENTS
rtleakHostLeakP 9152u --- NO COMMENTS
bgpHostLeakP 9153u --- NO COMMENTS
presRsToFvFabricExtConnPDef 9154u --- NO COMMENTS
fvRtToFvFabricExtConnPDef 9155u --- NO COMMENTS
eqptcapacityL3UsagePer 9156u --- NO COMMENTS
eqptcapacityL3UsagePerHist 9157u --- NO COMMENTS
eqptcapacityL3UsagePer5min 9158u --- NO COMMENTS
eqptcapacityL3UsagePerHist5min 9159u --- NO COMMENTS
fabricRsNodeTechSupP 915u --- NO COMMENTS
eqptcapacityL3UsagePer15min 9160u --- NO COMMENTS
eqptcapacityL3UsagePerHist15min 9161u --- NO COMMENTS
eqptcapacityL3UsagePer1h 9162u --- NO COMMENTS
eqptcapacityL3UsagePerHist1h 9163u --- NO COMMENTS
eqptcapacityL3UsagePer1d 9164u --- NO COMMENTS
eqptcapacityL3UsagePerHist1d 9165u --- NO COMMENTS
eqptcapacityL3UsagePer1w 9166u --- NO COMMENTS
eqptcapacityL3UsagePerHist1w 9167u --- NO COMMENTS
eqptcapacityL3UsagePer1mo 9168u --- NO COMMENTS
eqptcapacityL3UsagePerHist1mo 9169u --- NO COMMENTS
dbgexpRtNodeTechSupP 916u --- NO COMMENTS
eqptcapacityL3UsagePer1qtr 9170u --- NO COMMENTS
eqptcapacityL3UsagePerHist1qtr 9171u --- NO COMMENTS
eqptcapacityL3UsagePer1year 9172u --- NO COMMENTS
eqptcapacityL3UsagePerHist1year 9173u --- NO COMMENTS
ndSvcAdjEp 9174u --- NO COMMENTS
ndBD 9175u --- NO COMMENTS
ndCktEp 9176u --- NO COMMENTS
hsrpAIfPol 9177u --- NO COMMENTS
hsrpIfPol 9178u --- NO COMMENTS
hsrpAGroupPol 9179u --- NO COMMENTS
fabricRsNodeCoreP 917u --- NO COMMENTS
hsrpGroupPol 9180u --- NO COMMENTS
hsrpAGroupP 9181u --- NO COMMENTS
hsrpGroupP 9182u --- NO COMMENTS
hsrpRsGroupPol 9183u --- NO COMMENTS
hsrpRtGroupPol 9184u --- NO COMMENTS
hsrpASecVip 9185u --- NO COMMENTS
hsrpSecVip 9186u --- NO COMMENTS
hsrpAIfP 9187u --- NO COMMENTS
hsrpIfP 9188u --- NO COMMENTS
hsrpRsIfPol 9189u --- NO COMMENTS
dbgexpRtNodeCoreP 918u --- NO COMMENTS
hsrpRtIfPol 9190u --- NO COMMENTS
hsrpAIfDef 9191u --- NO COMMENTS
hsrpIfDef 9192u --- NO COMMENTS
hsrpAGroupDef 9193u --- NO COMMENTS
hsrpGroupDef 9194u --- NO COMMENTS
hsrpSecVipDef 9195u --- NO COMMENTS
fvTnlEPg 9196u --- NO COMMENTS
fvRsTnlpathAtt 9197u --- NO COMMENTS
fabricRtTnlpathAtt 9198u --- NO COMMENTS
fabricRsMonInstFabricPol 919u --- NO COMMENTS
relnRelnReleaseArgs 91u --- NO COMMENTS
fvTnlEpP 9201u --- NO COMMENTS
netflowARecordPol 9202u --- NO COMMENTS
netflowRecordPol 9203u --- NO COMMENTS
netflowAExporterPol 9204u --- NO COMMENTS
netflowRsExporterToEPg 9205u --- NO COMMENTS
fvRtExporterToEPg 9206u --- NO COMMENTS
netflowExporterPol 9207u --- NO COMMENTS
netflowNodePol 9208u --- NO COMMENTS
netflowARsInterfaceToMonitor 9209u --- NO COMMENTS
monRtMonInstFabricPol 920u --- NO COMMENTS
netflowARsMonitorToRecord 9210u --- NO COMMENTS
netflowARsMonitorToExporter 9211u --- NO COMMENTS
netflowAMonitorPol 9212u --- NO COMMENTS
netflowMonitorPol 9213u --- NO COMMENTS
netflowRsMonitorToRecord 9214u --- NO COMMENTS
netflowRtMonitorToRecord 9215u --- NO COMMENTS
netflowRsMonitorToExporter 9216u --- NO COMMENTS
netflowRtMonitorToExporter 9217u --- NO COMMENTS
netflowPolDefCont 9218u --- NO COMMENTS
netflowMonitorPolDef 9219u --- NO COMMENTS
fabricRsPsuInstPol 921u --- NO COMMENTS
netflowRsMonitorDefToRecordDef 9220u --- NO COMMENTS
netflowRtMonitorDefToRecordDef 9221u --- NO COMMENTS
netflowRsMonitorDefToExporterDef 9222u --- NO COMMENTS
netflowRtMonitorDefToExporterDef 9223u --- NO COMMENTS
netflowExporterPolDef 9224u --- NO COMMENTS
netflowRecordPolDef 9225u --- NO COMMENTS
netflowMonitorPolHolder 9226u --- NO COMMENTS
l3extRsLIfPToNetflowMonitorPol 9227u --- NO COMMENTS
netflowRtLIfPToNetflowMonitorPol 9228u --- NO COMMENTS
fvRsBDToNetflowMonitorPol 9229u --- NO COMMENTS
psuRtPsuInstPol 922u --- NO COMMENTS
netflowRtBDToNetflowMonitorPol 9230u --- NO COMMENTS
fvRsToRemoteNetflowMonitorPolDef 9231u --- NO COMMENTS
netflowRtToRemoteNetflowMonitorPolDef 9232u --- NO COMMENTS
infraRsNetflowNodePol 9235u --- NO COMMENTS
netflowRtNetflowNodePol 9236u --- NO COMMENTS
infraRsNetflowMonitorPol 9237u --- NO COMMENTS
netflowRtNetflowMonitorPol 9238u --- NO COMMENTS
tunnelCtrlPfxEntry 9239u --- NO COMMENTS
fabricRsCallhomeInvPol 923u --- NO COMMENTS
polRsVnsmdfctcat 9240u --- NO COMMENTS
vnsRtVnsmdfctcat 9241u --- NO COMMENTS
igmpASnoopStaticGroup 9242u --- NO COMMENTS
igmpSnoopStaticGroup 9243u --- NO COMMENTS
igmpASnoopAccessGroup 9244u --- NO COMMENTS
igmpRsSnoopAccessGroupFilterRMap 9247u --- NO COMMENTS
pimRtSnoopAccessGroupFilterRMap 9248u --- NO COMMENTS
igmpSnoopAccessGroup 9249u --- NO COMMENTS
callhomeRtCallhomeInvPol 924u --- NO COMMENTS
fhsTrustCtrl 9252u --- NO COMMENTS
fhsBD 9253u --- NO COMMENTS
fhsIpInspect 9254u --- NO COMMENTS
fhsIpInspectProto 9255u --- NO COMMENTS
fhsRaGuard 9256u --- NO COMMENTS
fhsDhcpGuard 9257u --- NO COMMENTS
fhsSrcGuard 9258u --- NO COMMENTS
fhsCktEp 9259u --- NO COMMENTS
fabricSpNodePGrp 925u --- NO COMMENTS
fhsEntity 9260u --- NO COMMENTS
fhsInst 9261u --- NO COMMENTS
l2LocalBdSubstitute 9262u --- NO COMMENTS
l2LocalPcTagSubstitute 9263u --- NO COMMENTS
l2RemoteBdSubstitute 9264u --- NO COMMENTS
l2RsToLocalBdSubstitute 9265u --- NO COMMENTS
l2RtToLocalBdSubstitute 9266u --- NO COMMENTS
l2RemotePcTagSubstitute 9267u --- NO COMMENTS
l2RsToLocalPcTagSubstitute 9268u --- NO COMMENTS
l2RtToLocalPcTagSubstitute 9269u --- NO COMMENTS
fabricLeNodePGrp 926u --- NO COMMENTS
dciRemoteSite 9270u --- NO COMMENTS
dciAnycastExtn 9271u --- NO COMMENTS
dciLocalSite 9272u --- NO COMMENTS
l3LocalCtxSubstitute 9273u --- NO COMMENTS
l3RemoteCtxSubstitute 9274u --- NO COMMENTS
l3RsToLocalCtxSubstitute 9275u --- NO COMMENTS
l3RtToLocalCtxSubstitute 9276u --- NO COMMENTS
netflowAFabExporterPol 9277u --- NO COMMENTS
netflowVmmExporterPol 9278u --- NO COMMENTS
netflowVmmExporterPolDef 9279u --- NO COMMENTS
fabricACardPGrp 927u --- NO COMMENTS
fhsATrustCtrlPol 9280u --- NO COMMENTS
fhsTrustCtrlPol 9281u --- NO COMMENTS
fhsTrustCtrlDef 9282u --- NO COMMENTS
fabricRsMonModuleFabricPol 928u --- NO COMMENTS
fhsARaGuardPol 9294u --- NO COMMENTS
fhsRaGuardPol 9295u --- NO COMMENTS
fhsRaGuardDef 9296u --- NO COMMENTS
monRtMonModuleFabricPol 929u --- NO COMMENTS
relnPolReleaseArgs 92u --- NO COMMENTS
fabricLeCardPGrp 930u --- NO COMMENTS
fvRsTrustCtrl 9319u --- NO COMMENTS
fhsRtTrustCtrl 9320u --- NO COMMENTS
usrsyslogRecord 9323u --- NO COMMENTS
igmpSnoopStaticGroupDef 9324u --- NO COMMENTS
igmpSnoopAccessGroupDef 9325u --- NO COMMENTS
fvRsToNic 9326u --- NO COMMENTS
compRtToNic 9327u --- NO COMMENTS
fvRsToVm 9328u --- NO COMMENTS
compRtToVm 9329u --- NO COMMENTS
fvRsToRemoteRedirectPol 9330u --- NO COMMENTS
vnsRtToRemoteRedirectPol 9331u --- NO COMMENTS
presPrefGrMemberSupport 9332u --- NO COMMENTS
vnsEpPRedirPol 9333u --- NO COMMENTS
vnsEpPRedirPolConsCount 9334u --- NO COMMENTS
vnsEPgDefRedirPol 9335u --- NO COMMENTS
fvRsToRemotePimRouteMapDefWrapper 9336u --- NO COMMENTS
pimRtToRemotePimRouteMapDefWrapper 9337u --- NO COMMENTS
pimRouteMapDefWrapper 9338u --- NO COMMENTS
pimRouteMapPolDefCont 9339u --- NO COMMENTS
coopCoopExtRec 9340u --- NO COMMENTS
dhcpBootStrapLoader 9341u --- NO COMMENTS
fabricLeBrkoutPortGrp 9347u --- NO COMMENTS
fabricSpBrkoutPortGrp 9348u --- NO COMMENTS
faultRsMonPolLocalRefEvent 9349u --- NO COMMENTS
monRtMonPolLocalRefEvent 9350u --- NO COMMENTS
svccopyDTEp 9351u --- NO COMMENTS
svccopySvcDb 9352u --- NO COMMENTS
acLatencyHist 9354u --- NO COMMENTS
acLatencyAvg 9356u --- NO COMMENTS
acLatencyInst 9357u --- NO COMMENTS
acLatencyHistIntvl 9359u --- NO COMMENTS
actionPlgnhandlerSubj 9360u --- NO COMMENTS
fvRsVNodeToHv 9361u --- NO COMMENTS
compRtVNodeToHv 9362u --- NO COMMENTS
netflowRsExporterToCtx 9363u --- NO COMMENTS
fvRtExporterToCtx 9364u --- NO COMMENTS
vzAnyGroupDef 9365u --- NO COMMENTS
fvPndgAnyGroupDefCont 9366u --- NO COMMENTS
fvRsToRemoteAnyGroupDef 9367u --- NO COMMENTS
vzRtToRemoteAnyGroupDef 9368u --- NO COMMENTS
fabricQinqIfPol 9370u --- NO COMMENTS
fvRsTnlCtx 9371u --- NO COMMENTS
fvRtTnlCtx 9372u --- NO COMMENTS
fvTnlCtx 9373u --- NO COMMENTS
firmwareAnalyticsAgentFwP 9376u --- NO COMMENTS
vmmUsrAggr 9377u --- NO COMMENTS
vmmIntAggr 9378u --- NO COMMENTS
vmmIntAggrContext 9379u --- NO COMMENTS
fabricSpCardPGrp 937u --- NO COMMENTS
vmmUsrAggrContext 9380u --- NO COMMENTS
vmmRsVswitchExporterPol 9381u --- NO COMMENTS
netflowRtVswitchExporterPol 9382u --- NO COMMENTS
vmmOrchsExtTenant 9383u --- NO COMMENTS
relnTargetCreateArgs 93u --- NO COMMENTS
vnsEPGExtRequest 9405u --- NO COMMENTS
vnsNATPATReq 9406u --- NO COMMENTS
vnsNATDynPATReq 9407u --- NO COMMENTS
ipagectrlIpAgingP 9408u --- NO COMMENTS
ipagectrlEntity 9409u --- NO COMMENTS
epIpAgingP 9410u --- NO COMMENTS
polRsCtrlrFipsMode 9411u --- NO COMMENTS
aaaRtCtrlrFipsMode 9412u --- NO COMMENTS
aaaCtrlrFipsState 9413u --- NO COMMENTS
aaaChangeRole 9414u --- NO COMMENTS
polRsMgmtConnectivityPrefs 9421u --- NO COMMENTS
mgmtRtMgmtConnectivityPrefs 9422u --- NO COMMENTS
mgmtConnectivityPrefs 9423u --- NO COMMENTS
callhomeDestReachState 9424u --- NO COMMENTS
usrcallhomeRecord 9425u --- NO COMMENTS
analyticsExport 9426u --- NO COMMENTS
analyticsExportHist 9427u --- NO COMMENTS
analyticsExport5min 9428u --- NO COMMENTS
analyticsExportHist5min 9429u --- NO COMMENTS
analyticsExport15min 9430u --- NO COMMENTS
analyticsExportHist15min 9431u --- NO COMMENTS
analyticsExport1h 9432u --- NO COMMENTS
analyticsExportHist1h 9433u --- NO COMMENTS
analyticsExport1d 9434u --- NO COMMENTS
analyticsExportHist1d 9435u --- NO COMMENTS
analyticsExport1w 9436u --- NO COMMENTS
analyticsExportHist1w 9437u --- NO COMMENTS
analyticsExport1mo 9438u --- NO COMMENTS
analyticsExportHist1mo 9439u --- NO COMMENTS
analyticsExport1qtr 9440u --- NO COMMENTS
analyticsExportHist1qtr 9441u --- NO COMMENTS
analyticsExport1year 9442u --- NO COMMENTS
analyticsExportHist1year 9443u --- NO COMMENTS
analyticsDropped 9444u --- NO COMMENTS
analyticsDroppedHist 9445u --- NO COMMENTS
analyticsDropped5min 9446u --- NO COMMENTS
analyticsDroppedHist5min 9447u --- NO COMMENTS
analyticsDropped15min 9448u --- NO COMMENTS
analyticsDroppedHist15min 9449u --- NO COMMENTS
analyticsDropped1h 9450u --- NO COMMENTS
analyticsDroppedHist1h 9451u --- NO COMMENTS
analyticsDropped1d 9452u --- NO COMMENTS
analyticsDroppedHist1d 9453u --- NO COMMENTS
analyticsDropped1w 9454u --- NO COMMENTS
analyticsDroppedHist1w 9455u --- NO COMMENTS
analyticsDropped1mo 9456u --- NO COMMENTS
analyticsDroppedHist1mo 9457u --- NO COMMENTS
analyticsDropped1qtr 9458u --- NO COMMENTS
analyticsDroppedHist1qtr 9459u --- NO COMMENTS
analyticsDropped1year 9460u --- NO COMMENTS
analyticsDroppedHist1year 9461u --- NO COMMENTS
apRsClusterPolicy 9462u --- NO COMMENTS
infraRtClusterPolicy 9463u --- NO COMMENTS
apPluginAppliance 9464u --- NO COMMENTS
pconsSeqInProgress 9465u --- NO COMMENTS
pconsSeqFailed 9466u --- NO COMMENTS
orchsConfig 9467u --- NO COMMENTS
orchsSvcsEncap 9468u --- NO COMMENTS
orchsSvcsIp 9469u --- NO COMMENTS
orchsEntity 9470u --- NO COMMENTS
orchsElement 9471u --- NO COMMENTS
vnsNATReq 9476u --- NO COMMENTS
vnsLBReq 9477u --- NO COMMENTS
vnsLBVSvrReq 9478u --- NO COMMENTS
vnsLBVSvcGrpSvrReq 9479u --- NO COMMENTS
vnsLBRNatReq 9481u --- NO COMMENTS
aaaPingEp 9482u --- NO COMMENTS
faultRsEventCtrlrRetLocalP 9485u --- NO COMMENTS
eventRtEventCtrlrRetLocalP 9486u --- NO COMMENTS
faultRsInvPLocalRefEvent 9487u --- NO COMMENTS
callhomeRtInvPLocalRefEvent 9488u --- NO COMMENTS
faultRsFaultCtrlrRetLocalP 9489u --- NO COMMENTS
faultRtFaultCtrlrRetLocalP 9490u --- NO COMMENTS
faultRsAaaCtrlrRetLocalP 9491u --- NO COMMENTS
aaaRtAaaCtrlrRetLocalP 9492u --- NO COMMENTS
faultRsHealthLevelLocalP 9493u --- NO COMMENTS
healthRtHealthLevelLocalP 9494u --- NO COMMENTS
vzRuleOwner 9495u --- NO COMMENTS
vzContractHookMarkerCont 9496u --- NO COMMENTS
topRsSysNetflowNodePolCons 9498u --- NO COMMENTS
netflowRtSysNetflowNodePolCons 9499u --- NO COMMENTS
relnTargetDeleteArgs 94u --- NO COMMENTS
fabricAnycastMulticastSetupP 9502u --- NO COMMENTS
fvSiteCont 9503u --- NO COMMENTS
fvSite 9504u --- NO COMMENTS
fvSiteAssociated 9505u --- NO COMMENTS
fvRemoteId 9506u --- NO COMMENTS
fvAbsDef 9507u --- NO COMMENTS
fvLocalCtxDef 9508u --- NO COMMENTS
fvRemoteCtxDef 9509u --- NO COMMENTS
fvLocalBdDef 9510u --- NO COMMENTS
fvRemoteBdDef 9511u --- NO COMMENTS
fvLocalEPgDef 9512u --- NO COMMENTS
fvRemoteEPgDef 9513u --- NO COMMENTS
fvRsToRemoteSiteCont 9514u --- NO COMMENTS
fvRtToRemoteSiteCont 9515u --- NO COMMENTS
fvRemoteIdTask 9516u --- NO COMMENTS
ipv6aclAF 9517u --- NO COMMENTS
ipv6aclACL 9518u --- NO COMMENTS
ipv6aclACE 9519u --- NO COMMENTS
ipv4aclAF 9520u --- NO COMMENTS
ipv4aclACL 9521u --- NO COMMENTS
ipv4aclACE 9522u --- NO COMMENTS
aclEntity 9523u --- NO COMMENTS
aclACL 9524u --- NO COMMENTS
aclL3ACE 9525u --- NO COMMENTS
analyticsPolicy 9526u --- NO COMMENTS
analyticsMatchAcl 9527u --- NO COMMENTS
analyticsRsPolicyAtt 9528u --- NO COMMENTS
analyticsRtPolicyAtt 9529u --- NO COMMENTS
fvAREpPRequestorCons 9530u --- NO COMMENTS
fvEPgSummaryDef 9531u --- NO COMMENTS
presEPgSummarySupport 9532u --- NO COMMENTS
aaaAppUser 9534u --- NO COMMENTS
apPluginTask 9535u --- NO COMMENTS
quotaCont 9536u --- NO COMMENTS
quotaConf 9537u --- NO COMMENTS
rtctrlSetAddComm 9538u --- NO COMMENTS
rtctrlSetAddCommDef 9539u --- NO COMMENTS
commTelnetInst 9540u --- NO COMMENTS
commSshInst 9541u --- NO COMMENTS
aaaAppToken 9542u --- NO COMMENTS
fvStaleTunEp 9543u --- NO COMMENTS
fvStaleTunEpCont 9544u --- NO COMMENTS
vnsLBIPReq 9545u --- NO COMMENTS
fvStaleTunEpTask 9546u --- NO COMMENTS
fmcastSystemGIPoPol 9548u --- NO COMMENTS
bgpProtP 9549u --- NO COMMENTS
bgpRsBgpNodeCtxPol 9550u --- NO COMMENTS
bgpRtBgpNodeCtxPol 9551u --- NO COMMENTS
bgpProtDef 9552u --- NO COMMENTS
apDockerContr 9553u --- NO COMMENTS
apDockerName 9554u --- NO COMMENTS
apDockerImage 9555u --- NO COMMENTS
apDockerImageCons 9556u --- NO COMMENTS
polRsDockerImage 9557u --- NO COMMENTS
apRtDockerImage 9558u --- NO COMMENTS
configExportRecv 9559u --- NO COMMENTS
firmwareCatFwPInternal 9560u --- NO COMMENTS
polRsAecatfirmwarepinternal 9561u --- NO COMMENTS
firmwareRtAecatfirmwarepinternal 9562u --- NO COMMENTS
orchsLDevVipCfg 9563u --- NO COMMENTS
orchsLDevVipAttr 9564u --- NO COMMENTS
orchsSvcRsrcPool 9565u --- NO COMMENTS
orchsRsIpPoolRef 9566u --- NO COMMENTS
fvnsRtIpPoolRef 9567u --- NO COMMENTS
orchsRsFromRPToL3OutInstP 9568u --- NO COMMENTS
l3extRtFromRPToL3OutInstP 9569u --- NO COMMENTS
orchsRsFromRPToL3Dom 9570u --- NO COMMENTS
l3extRtFromRPToL3Dom 9571u --- NO COMMENTS
orchsTnSvcsSubnet 9572u --- NO COMMENTS
orchsLdevCont 9573u --- NO COMMENTS
orchsRsLDevItem 9574u --- NO COMMENTS
vnsRtLDevItem 9575u --- NO COMMENTS
orchsSvcAlloc 9576u --- NO COMMENTS
orchsRsAllocLDev 9577u --- NO COMMENTS
vnsRtAllocLDev 9578u --- NO COMMENTS
orchsRsSvcsEncapToSvcAlloc 9579u --- NO COMMENTS
orchsRtSvcsEncapToSvcAlloc 9580u --- NO COMMENTS
orchsRsSvcsIpToSvcAlloc 9581u --- NO COMMENTS
orchsRtSvcsIpToSvcAlloc 9582u --- NO COMMENTS
l1RsIpv4MonitorPolCons 9583u --- NO COMMENTS
netflowRtIpv4MonitorPolCons 9584u --- NO COMMENTS
l1RsIpv6MonitorPolCons 9585u --- NO COMMENTS
netflowRtIpv6MonitorPolCons 9586u --- NO COMMENTS
l1RsCeMonitorPolCons 9587u --- NO COMMENTS
netflowRtCeMonitorPolCons 9588u --- NO COMMENTS
latencyLatencyAvg1 9589u --- NO COMMENTS
latencyLatencyAvg1Hist 9590u --- NO COMMENTS
latencyLatencyAvg15min 9591u --- NO COMMENTS
latencyLatencyAvg1Hist5min 9592u --- NO COMMENTS
latencyLatencyAvg115min 9593u --- NO COMMENTS
latencyLatencyAvg1Hist15min 9594u --- NO COMMENTS
latencyLatencyAvg11h 9595u --- NO COMMENTS
latencyLatencyAvg1Hist1h 9596u --- NO COMMENTS
latencyLatencyAvg11d 9597u --- NO COMMENTS
latencyLatencyAvg1Hist1d 9598u --- NO COMMENTS
latencyLatencyAvg11w 9599u --- NO COMMENTS
relnRelnResolveRespArgs 95u --- NO COMMENTS
latencyLatencyAvg1Hist1w 9600u --- NO COMMENTS
latencyLatencyAvg11mo 9601u --- NO COMMENTS
latencyLatencyAvg1Hist1mo 9602u --- NO COMMENTS
latencyLatencyAvg11qtr 9603u --- NO COMMENTS
latencyLatencyAvg1Hist1qtr 9604u --- NO COMMENTS
latencyLatencyAvg11year 9605u --- NO COMMENTS
latencyLatencyAvg1Hist1year 9606u --- NO COMMENTS
latencyLatencyAvg2 9607u --- NO COMMENTS
latencyLatencyAvg2Hist 9608u --- NO COMMENTS
latencyLatencyAvg25min 9609u --- NO COMMENTS
latencyLatencyAvg2Hist5min 9610u --- NO COMMENTS
latencyLatencyAvg215min 9611u --- NO COMMENTS
latencyLatencyAvg2Hist15min 9612u --- NO COMMENTS
latencyLatencyAvg21h 9613u --- NO COMMENTS
latencyLatencyAvg2Hist1h 9614u --- NO COMMENTS
latencyLatencyAvg21d 9615u --- NO COMMENTS
latencyLatencyAvg2Hist1d 9616u --- NO COMMENTS
latencyLatencyAvg21w 9617u --- NO COMMENTS
latencyLatencyAvg2Hist1w 9618u --- NO COMMENTS
latencyLatencyAvg21mo 9619u --- NO COMMENTS
latencyLatencyAvg2Hist1mo 9620u --- NO COMMENTS
latencyLatencyAvg21qtr 9621u --- NO COMMENTS
latencyLatencyAvg2Hist1qtr 9622u --- NO COMMENTS
latencyLatencyAvg21year 9623u --- NO COMMENTS
latencyLatencyAvg2Hist1year 9624u --- NO COMMENTS
latencyLatencyHist1 9625u --- NO COMMENTS
latencyLatencyHist1Hist 9626u --- NO COMMENTS
latencyLatencyHist15min 9627u --- NO COMMENTS
latencyLatencyHist1Hist5min 9628u --- NO COMMENTS
latencyLatencyHist115min 9629u --- NO COMMENTS
fabricSpAPortPGrp 962u --- NO COMMENTS
latencyLatencyHist1Hist15min 9630u --- NO COMMENTS
latencyLatencyHist11h 9631u --- NO COMMENTS
latencyLatencyHist1Hist1h 9632u --- NO COMMENTS
latencyLatencyHist11d 9633u --- NO COMMENTS
latencyLatencyHist1Hist1d 9634u --- NO COMMENTS
latencyLatencyHist11w 9635u --- NO COMMENTS
latencyLatencyHist1Hist1w 9636u --- NO COMMENTS
latencyLatencyHist11mo 9637u --- NO COMMENTS
latencyLatencyHist1Hist1mo 9638u --- NO COMMENTS
latencyLatencyHist11qtr 9639u --- NO COMMENTS
fabricLeAPortPGrp 963u --- NO COMMENTS
latencyLatencyHist1Hist1qtr 9640u --- NO COMMENTS
latencyLatencyHist11year 9641u --- NO COMMENTS
latencyLatencyHist1Hist1year 9642u --- NO COMMENTS
latencyLatencyHist2 9643u --- NO COMMENTS
latencyLatencyHist2Hist 9644u --- NO COMMENTS
latencyLatencyHist25min 9645u --- NO COMMENTS
latencyLatencyHist2Hist5min 9646u --- NO COMMENTS
latencyLatencyHist215min 9647u --- NO COMMENTS
latencyLatencyHist2Hist15min 9648u --- NO COMMENTS
latencyLatencyHist21h 9649u --- NO COMMENTS
fabricLePortPGrp 964u --- NO COMMENTS
latencyLatencyHist2Hist1h 9650u --- NO COMMENTS
latencyLatencyHist21d 9651u --- NO COMMENTS
latencyLatencyHist2Hist1d 9652u --- NO COMMENTS
latencyLatencyHist21w 9653u --- NO COMMENTS
latencyLatencyHist2Hist1w 9654u --- NO COMMENTS
latencyLatencyHist21mo 9655u --- NO COMMENTS
latencyLatencyHist2Hist1mo 9656u --- NO COMMENTS
latencyLatencyHist21qtr 9657u --- NO COMMENTS
latencyLatencyHist2Hist1qtr 9658u --- NO COMMENTS
latencyLatencyHist21year 9659u --- NO COMMENTS
latencyLatencyHist2Hist1year 9660u --- NO COMMENTS
latencyLatencyHist3 9661u --- NO COMMENTS
latencyLatencyHist3Hist 9662u --- NO COMMENTS
latencyLatencyHist35min 9663u --- NO COMMENTS
latencyLatencyHist3Hist5min 9664u --- NO COMMENTS
latencyLatencyHist315min 9665u --- NO COMMENTS
latencyLatencyHist3Hist15min 9666u --- NO COMMENTS
latencyLatencyHist31h 9667u --- NO COMMENTS
latencyLatencyHist3Hist1h 9668u --- NO COMMENTS
latencyLatencyHist31d 9669u --- NO COMMENTS
latencyLatencyHist3Hist1d 9670u --- NO COMMENTS
latencyLatencyHist31w 9671u --- NO COMMENTS
latencyLatencyHist3Hist1w 9672u --- NO COMMENTS
latencyLatencyHist31mo 9673u --- NO COMMENTS
latencyLatencyHist3Hist1mo 9674u --- NO COMMENTS
latencyLatencyHist31qtr 9675u --- NO COMMENTS
latencyLatencyHist3Hist1qtr 9676u --- NO COMMENTS
latencyLatencyHist31year 9677u --- NO COMMENTS
latencyLatencyHist3Hist1year 9678u --- NO COMMENTS
latencyLatencyHist4 9679u --- NO COMMENTS
latencyLatencyHist4Hist 9680u --- NO COMMENTS
latencyLatencyHist45min 9681u --- NO COMMENTS
latencyLatencyHist4Hist5min 9682u --- NO COMMENTS
latencyLatencyHist415min 9683u --- NO COMMENTS
latencyLatencyHist4Hist15min 9684u --- NO COMMENTS
latencyLatencyHist41h 9685u --- NO COMMENTS
latencyLatencyHist4Hist1h 9686u --- NO COMMENTS
latencyLatencyHist41d 9687u --- NO COMMENTS
latencyLatencyHist4Hist1d 9688u --- NO COMMENTS
latencyLatencyHist41w 9689u --- NO COMMENTS
latencyLatencyHist4Hist1w 9690u --- NO COMMENTS
latencyLatencyHist41mo 9691u --- NO COMMENTS
latencyLatencyHist4Hist1mo 9692u --- NO COMMENTS
latencyLatencyHist41qtr 9693u --- NO COMMENTS
latencyLatencyHist4Hist1qtr 9694u --- NO COMMENTS
latencyLatencyHist41year 9695u --- NO COMMENTS
latencyLatencyHist4Hist1year 9696u --- NO COMMENTS
latencyLatencyHist5 9697u --- NO COMMENTS
latencyLatencyHist5Hist 9698u --- NO COMMENTS
latencyLatencyHist55min 9699u --- NO COMMENTS
fabricSpPortPGrp 969u --- NO COMMENTS
relnTcCont 96u --- NO COMMENTS
latencyLatencyHist5Hist5min 9700u --- NO COMMENTS
latencyLatencyHist515min 9701u --- NO COMMENTS
latencyLatencyHist5Hist15min 9702u --- NO COMMENTS
latencyLatencyHist51h 9703u --- NO COMMENTS
latencyLatencyHist5Hist1h 9704u --- NO COMMENTS
latencyLatencyHist51d 9705u --- NO COMMENTS
latencyLatencyHist5Hist1d 9706u --- NO COMMENTS
latencyLatencyHist51w 9707u --- NO COMMENTS
latencyLatencyHist5Hist1w 9708u --- NO COMMENTS
latencyLatencyHist51mo 9709u --- NO COMMENTS
latencyLatencyHist5Hist1mo 9710u --- NO COMMENTS
latencyLatencyHist51qtr 9711u --- NO COMMENTS
latencyLatencyHist5Hist1qtr 9712u --- NO COMMENTS
latencyLatencyHist51year 9713u --- NO COMMENTS
latencyLatencyHist5Hist1year 9714u --- NO COMMENTS
latencyLatencyHist6 9715u --- NO COMMENTS
latencyLatencyHist6Hist 9716u --- NO COMMENTS
latencyLatencyHist65min 9717u --- NO COMMENTS
latencyLatencyHist6Hist5min 9718u --- NO COMMENTS
latencyLatencyHist615min 9719u --- NO COMMENTS
latencyLatencyHist6Hist15min 9720u --- NO COMMENTS
latencyLatencyHist61h 9721u --- NO COMMENTS
latencyLatencyHist6Hist1h 9722u --- NO COMMENTS
latencyLatencyHist61d 9723u --- NO COMMENTS
latencyLatencyHist6Hist1d 9724u --- NO COMMENTS
latencyLatencyHist61w 9725u --- NO COMMENTS
latencyLatencyHist6Hist1w 9726u --- NO COMMENTS
latencyLatencyHist61mo 9727u --- NO COMMENTS
latencyLatencyHist6Hist1mo 9728u --- NO COMMENTS
latencyLatencyHist61qtr 9729u --- NO COMMENTS
latencyLatencyHist6Hist1qtr 9730u --- NO COMMENTS
latencyLatencyHist61year 9731u --- NO COMMENTS
latencyLatencyHist6Hist1year 9732u --- NO COMMENTS
latencyLatencyHist7 9733u --- NO COMMENTS
latencyLatencyHist7Hist 9734u --- NO COMMENTS
latencyLatencyHist75min 9735u --- NO COMMENTS
latencyLatencyHist7Hist5min 9736u --- NO COMMENTS
latencyLatencyHist715min 9737u --- NO COMMENTS
latencyLatencyHist7Hist15min 9738u --- NO COMMENTS
latencyLatencyHist71h 9739u --- NO COMMENTS
latencyLatencyHist7Hist1h 9740u --- NO COMMENTS
latencyLatencyHist71d 9741u --- NO COMMENTS
latencyLatencyHist7Hist1d 9742u --- NO COMMENTS
latencyLatencyHist71w 9743u --- NO COMMENTS
latencyLatencyHist7Hist1w 9744u --- NO COMMENTS
latencyLatencyHist71mo 9745u --- NO COMMENTS
latencyLatencyHist7Hist1mo 9746u --- NO COMMENTS
latencyLatencyHist71qtr 9747u --- NO COMMENTS
latencyLatencyHist7Hist1qtr 9748u --- NO COMMENTS
latencyLatencyHist71year 9749u --- NO COMMENTS
fabricAProtPol 974u --- NO COMMENTS
latencyLatencyHist7Hist1year 9750u --- NO COMMENTS
latencyLatencyHist8 9751u --- NO COMMENTS
latencyLatencyHist8Hist 9752u --- NO COMMENTS
latencyLatencyHist85min 9753u --- NO COMMENTS
latencyLatencyHist8Hist5min 9754u --- NO COMMENTS
latencyLatencyHist815min 9755u --- NO COMMENTS
latencyLatencyHist8Hist15min 9756u --- NO COMMENTS
latencyLatencyHist81h 9757u --- NO COMMENTS
latencyLatencyHist8Hist1h 9758u --- NO COMMENTS
latencyLatencyHist81d 9759u --- NO COMMENTS
fabricProtPol 975u --- NO COMMENTS
latencyLatencyHist8Hist1d 9760u --- NO COMMENTS
latencyLatencyHist81w 9761u --- NO COMMENTS
latencyLatencyHist8Hist1w 9762u --- NO COMMENTS
latencyLatencyHist81mo 9763u --- NO COMMENTS
latencyLatencyHist8Hist1mo 9764u --- NO COMMENTS
latencyLatencyHist81qtr 9765u --- NO COMMENTS
latencyLatencyHist8Hist1qtr 9766u --- NO COMMENTS
latencyLatencyHist81year 9767u --- NO COMMENTS
latencyLatencyHist8Hist1year 9768u --- NO COMMENTS
latencyLatencyHist9 9769u --- NO COMMENTS
fabricMACProtPol 976u --- NO COMMENTS
latencyLatencyHist9Hist 9770u --- NO COMMENTS
latencyLatencyHist95min 9771u --- NO COMMENTS
latencyLatencyHist9Hist5min 9772u --- NO COMMENTS
latencyLatencyHist915min 9773u --- NO COMMENTS
latencyLatencyHist9Hist15min 9774u --- NO COMMENTS
latencyLatencyHist91h 9775u --- NO COMMENTS
latencyLatencyHist9Hist1h 9776u --- NO COMMENTS
latencyLatencyHist91d 9777u --- NO COMMENTS
latencyLatencyHist9Hist1d 9778u --- NO COMMENTS
latencyLatencyHist91w 9779u --- NO COMMENTS
fabricIPV4ProtPol 977u --- NO COMMENTS
latencyLatencyHist9Hist1w 9780u --- NO COMMENTS
latencyLatencyHist91mo 9781u --- NO COMMENTS
latencyLatencyHist9Hist1mo 9782u --- NO COMMENTS
latencyLatencyHist91qtr 9783u --- NO COMMENTS
latencyLatencyHist9Hist1qtr 9784u --- NO COMMENTS
latencyLatencyHist91year 9785u --- NO COMMENTS
latencyLatencyHist9Hist1year 9786u --- NO COMMENTS
fhsDom 9789u --- NO COMMENTS
fabricIPV6ProtPol 978u --- NO COMMENTS
fhsDhcpv6Stats 9790u --- NO COMMENTS
fhsDhcpv4Stats 9791u --- NO COMMENTS
fhsArpStats 9792u --- NO COMMENTS
fhsNdStats 9793u --- NO COMMENTS
fhsBtEntry 9794u --- NO COMMENTS
fhsBtEntryArp 9795u --- NO COMMENTS
fhsBtEntryDhcp 9796u --- NO COMMENTS
fhsBtEntryNd 9797u --- NO COMMENTS
fhsBtEntryLocal 9798u --- NO COMMENTS
fhsBtEntryStatic 9799u --- NO COMMENTS
fabricAProtGEp 979u --- NO COMMENTS
relnTcPol 97u --- NO COMMENTS
fhsBtEntryData 9800u --- NO COMMENTS
bgpVni 9801u --- NO COMMENTS
latencyPtpMode 9802u --- NO COMMENTS
latencyOnDemandCont 9803u --- NO COMMENTS
latencyOdEntry 9804u --- NO COMMENTS
latencyEpToEp 9805u --- NO COMMENTS
latencyEpToIp 9806u --- NO COMMENTS
latencyIpToIp 9808u --- NO COMMENTS
latencyEpToAny 9809u --- NO COMMENTS
fabricProtGEp 980u --- NO COMMENTS
latencyAnyToEp 9810u --- NO COMMENTS
latencyEpToEpg 9811u --- NO COMMENTS
latencyEpgToEp 9812u --- NO COMMENTS
latencyEpgToIp 9813u --- NO COMMENTS
latencyEpgToEpg 9815u --- NO COMMENTS
latencyOngoingMode 9816u --- NO COMMENTS
latencyOnGoingCont 9817u --- NO COMMENTS
latencyAData 9818u --- NO COMMENTS
latencyPath 9819u --- NO COMMENTS
fabricRsVpcInstPol 981u --- NO COMMENTS
latencyAAverage 9820u --- NO COMMENTS
latencyAverage 9821u --- NO COMMENTS
latencyAHistogram 9822u --- NO COMMENTS
latencyHistogram 9823u --- NO COMMENTS
latencyAverageRslt 9824u --- NO COMMENTS
latencyHistogramRslt 9825u --- NO COMMENTS
vpcRtVpcInstPol 982u --- NO COMMENTS
plannerMatchTenant 9830u --- NO COMMENTS
plannerMatchNode 9831u --- NO COMMENTS
plannerMatchDom 9832u --- NO COMMENTS
fvIntersitePeeringP 9833u --- NO COMMENTS
fvIntersitePeeringDef 9834u --- NO COMMENTS
bgpExtIntersiteRRP 9835u --- NO COMMENTS
hostprotAPol 9836u --- NO COMMENTS
hostprotPol 9837u --- NO COMMENTS
hostprotPolDef 9838u --- NO COMMENTS
hostprotASubj 9839u --- NO COMMENTS
fabricMACProtG 983u --- NO COMMENTS
hostprotSubj 9840u --- NO COMMENTS
hostprotSubjDef 9841u --- NO COMMENTS
hostprotARule 9842u --- NO COMMENTS
hostprotRule 9843u --- NO COMMENTS
hostprotRuleDef 9844u --- NO COMMENTS
hostprotARemoteIp 9845u --- NO COMMENTS
hostprotRemoteIp 9846u --- NO COMMENTS
hostprotRemoteIpDef 9847u --- NO COMMENTS
fvRsHostprotPol 9848u --- NO COMMENTS
hostprotRtHostprotPol 9849u --- NO COMMENTS
fabricIPV4ProtG 984u --- NO COMMENTS
bgpNodeCtxDef 9850u --- NO COMMENTS
opflexpProto 9851u --- NO COMMENTS
opflexpClientCert 9853u --- NO COMMENTS
compTagCont 9854u --- NO COMMENTS
compCategory 9855u --- NO COMMENTS
compTag 9856u --- NO COMMENTS
compRsAssocObj 9857u --- NO COMMENTS
compRtAssocObj 9858u --- NO COMMENTS
opflexPendResIDEpCont 9859u --- NO COMMENTS
fabricIPV6ProtG 985u --- NO COMMENTS
opflexPendIDEp 9860u --- NO COMMENTS
plannerSnapshot 9861u --- NO COMMENTS
apPluginPolContr 9864u --- NO COMMENTS
l3extBgpPolSrcCont 9867u --- NO COMMENTS
l3extBgpPolSrc 9868u --- NO COMMENTS
fabricRsMacsecFabIfPol 9869u --- NO COMMENTS
fabricAutoGEp 986u --- NO COMMENTS
macsecRtMacsecFabIfPol 9870u --- NO COMMENTS
fabricRsMacsecPol 9871u --- NO COMMENTS
macsecRtMacsecPol 9872u --- NO COMMENTS
macsecPolCont 9874u --- NO COMMENTS
macsecFabPolCont 9875u --- NO COMMENTS
macsecAAIfPol 9876u --- NO COMMENTS
macsecRsToParamPol 9877u --- NO COMMENTS
macsecRtToParamPol 9878u --- NO COMMENTS
macsecRsToKeyChainPol 9879u --- NO COMMENTS
fabricMacAutoG 987u --- NO COMMENTS
macsecRtToKeyChainPol 9880u --- NO COMMENTS
macsecAIfPol 9881u --- NO COMMENTS
macsecIfPol 9882u --- NO COMMENTS
macsecFabIfPol 9883u --- NO COMMENTS
macsecAAParamPol 9884u --- NO COMMENTS
macsecAParamPol 9885u --- NO COMMENTS
macsecFabParamPol 9887u --- NO COMMENTS
macsecAAKeyChainPol 9888u --- NO COMMENTS
macsecAAKeyPol 9889u --- NO COMMENTS
fabricIPV4AutoG 988u --- NO COMMENTS
macsecAKeyChainPol 9890u --- NO COMMENTS
macsecKeyChainPol 9891u --- NO COMMENTS
macsecAKeyPol 9892u --- NO COMMENTS
macsecKeyPol 9893u --- NO COMMENTS
infraRsMacsecIfPol 9894u --- NO COMMENTS
macsecRtMacsecIfPol 9895u --- NO COMMENTS
l1RsMacsecPolCons 9896u --- NO COMMENTS
macsecRtMacsecPolCons 9897u --- NO COMMENTS
macsecEntity 9898u --- NO COMMENTS
macsecInst 9899u --- NO COMMENTS
fabricIPV6AutoG 989u --- NO COMMENTS
relnTcPolInst 98u --- NO COMMENTS
macsecAIf 9900u --- NO COMMENTS
macsecIf 9901u --- NO COMMENTS
macsecFabIf 9902u --- NO COMMENTS
infraRsCoppIfPol 9905u --- NO COMMENTS
coppRtCoppIfPol 9906u --- NO COMMENTS
coppIfPol 9907u --- NO COMMENTS
coppProtoClassP 9908u --- NO COMMENTS
l1RsCoppIfPolCons 9909u --- NO COMMENTS
fabricExplicitGEp 990u --- NO COMMENTS
coppRtCoppIfPolCons 9910u --- NO COMMENTS
polRsPluginPol 9911u --- NO COMMENTS
apRtPluginPol 9912u --- NO COMMENTS
apPluginPol 9914u --- NO COMMENTS
fvFltCounter 9915u --- NO COMMENTS
fvFltCounterHist 9916u --- NO COMMENTS
fvFltCounter5min 9917u --- NO COMMENTS
fvFltCounterHist5min 9918u --- NO COMMENTS
fvFltCounter15min 9919u --- NO COMMENTS
fabricMacExpG 991u --- NO COMMENTS
fvFltCounterHist15min 9920u --- NO COMMENTS
fvFltCounter1h 9921u --- NO COMMENTS
fvFltCounterHist1h 9922u --- NO COMMENTS
fvFltCounter1d 9923u --- NO COMMENTS
fvFltCounterHist1d 9924u --- NO COMMENTS
fvFltCounter1w 9925u --- NO COMMENTS
fvFltCounterHist1w 9926u --- NO COMMENTS
fvFltCounter1mo 9927u --- NO COMMENTS
fvFltCounterHist1mo 9928u --- NO COMMENTS
fvFltCounter1qtr 9929u --- NO COMMENTS
fabricIPV4ExpG 992u --- NO COMMENTS
fvFltCounterHist1qtr 9930u --- NO COMMENTS
fvFltCounter1year 9931u --- NO COMMENTS
fvFltCounterHist1year 9932u --- NO COMMENTS
kcEntry 9933u --- NO COMMENTS
kcKey 9934u --- NO COMMENTS
kcMACSecKey 9935u --- NO COMMENTS
kcKeyLifeTime 9936u --- NO COMMENTS
kcAcceptLifeTime 9937u --- NO COMMENTS
kcSendLifeTime 9938u --- NO COMMENTS
macsecCAStats 9939u --- NO COMMENTS
fabricIPV6ExpG 993u --- NO COMMENTS
macsecIfStats 9940u --- NO COMMENTS
macsecGlobalStats 9941u --- NO COMMENTS
bgpPeerIntervals 9942u --- NO COMMENTS
pcLbP 9943u --- NO COMMENTS
l2LoadBalancePol 9944u --- NO COMMENTS
procContainer 9945u --- NO COMMENTS
procApp 9946u --- NO COMMENTS
procApplicationCPU 9947u --- NO COMMENTS
procApplicationCPUHist 9948u --- NO COMMENTS
procApplicationCPU5min 9949u --- NO COMMENTS
fabricANodePEp 994u --- NO COMMENTS
procApplicationCPUHist5min 9950u --- NO COMMENTS
procApplicationCPU15min 9951u --- NO COMMENTS
procApplicationCPUHist15min 9952u --- NO COMMENTS
procApplicationCPU1h 9953u --- NO COMMENTS
procApplicationCPUHist1h 9954u --- NO COMMENTS
procApplicationCPU1d 9955u --- NO COMMENTS
procApplicationCPUHist1d 9956u --- NO COMMENTS
procApplicationCPU1w 9957u --- NO COMMENTS
procApplicationCPUHist1w 9958u --- NO COMMENTS
procApplicationCPU1mo 9959u --- NO COMMENTS
fabricNodePEp 995u --- NO COMMENTS
procApplicationCPUHist1mo 9960u --- NO COMMENTS
procApplicationCPU1qtr 9961u --- NO COMMENTS
procApplicationCPUHist1qtr 9962u --- NO COMMENTS
procApplicationCPU1year 9963u --- NO COMMENTS
procApplicationCPUHist1year 9964u --- NO COMMENTS
procApplicationMemory 9965u --- NO COMMENTS
procApplicationMemoryHist 9966u --- NO COMMENTS
procApplicationMemory5min 9967u --- NO COMMENTS
procApplicationMemoryHist5min 9968u --- NO COMMENTS
procApplicationMemory15min 9969u --- NO COMMENTS
fabricLagId 996u --- NO COMMENTS
procApplicationMemoryHist15min 9970u --- NO COMMENTS
procApplicationMemory1h 9971u --- NO COMMENTS
procApplicationMemoryHist1h 9972u --- NO COMMENTS
procApplicationMemory1d 9973u --- NO COMMENTS
procApplicationMemoryHist1d 9974u --- NO COMMENTS
procApplicationMemory1w 9975u --- NO COMMENTS
procApplicationMemoryHist1w 9976u --- NO COMMENTS
procApplicationMemory1mo 9977u --- NO COMMENTS
procApplicationMemoryHist1mo 9978u --- NO COMMENTS
procApplicationMemory1qtr 9979u --- NO COMMENTS
fabricProtChainP 997u --- NO COMMENTS
procApplicationMemoryHist1qtr 9980u --- NO COMMENTS
procApplicationMemory1year 9981u --- NO COMMENTS
procApplicationMemoryHist1year 9982u --- NO COMMENTS
recoveryIdUpg 9983u --- NO COMMENTS
fvAIntersiteConnP 9984u --- NO COMMENTS
fvIntersiteConnP 9985u --- NO COMMENTS
fvIntersiteMcastConnP 9986u --- NO COMMENTS
fvAIntersiteConnPDef 9987u --- NO COMMENTS
fvIntersiteConnPDef 9988u --- NO COMMENTS
fvIntersiteMcastConnPDef 9989u --- NO COMMENTS
fabricChainCtxP 998u --- NO COMMENTS
fvASiteConnP 9990u --- NO COMMENTS
fvSiteConnP 9991u --- NO COMMENTS
fvSiteConnPDef 9992u --- NO COMMENTS
recoveryIdShCont 9993u --- NO COMMENTS
recoveryIdSh 9994u --- NO COMMENTS
recoveryResShCont 9995u --- NO COMMENTS
recoveryResSh 9996u --- NO COMMENTS
recoveryPmCfgShCont 9997u --- NO COMMENTS
recoveryPmCfgSh 9998u --- NO COMMENTS
recoveryResShContTask 9999u --- NO COMMENTS
fabricPol 999u --- NO COMMENTS
hvsNode 99u --- NO COMMENTS
moModifiable 9u --- NO COMMENTS
DEFAULT unspecified(0u) --- NO COMMENTS





qual

Type: action:Qual
Primitive Type: string:Basic

Units: null
Encrypted: false
Access: implicit
Category: TopLevelRegular
    Comments:
The qualifier for the component status.



rSz

Type: action:RetentionSize
Primitive Type: scalar:Uint16

Units: null
Encrypted: false
Access: implicit
Category: TopLevelRegular
    Comments:
The retention size of the task results.
Constants
defaultValue 100 --- NO COMMENTS





rTm

Type: action:RetentionTime
Primitive Type: scalar:Time

Units: null
Encrypted: false
Access: implicit
Category: TopLevelRegular
    Comments:
The retention time of the task results.



rn

Type: reference:BinRN

Units: null
Encrypted: false
Access: implicit
Category: TopLevelRn
    Comments:
Identifies an object from its siblings within the context of its parent object. The distinguished name contains a sequence of relative names.



startTs

Type: mo:TStamp
Primitive Type: scalar:Date

Units: null
Encrypted: false
Access: implicit
Category: TopLevelRegular
    Comments:
The date and time when the task began.
Constants
never 0ull never NO COMMENTS
DEFAULT never(0ull) never NO COMMENTS





status

Type: mo:ModificationStatus
Primitive Type: scalar:Bitmask32

Units: null
Encrypted: false
Access: implicit
Category: TopLevelStatus
    Comments:
The upgrade status. This property is for internal use only.
Constants
created 2u created In a setter method: specifies that an object should be created. An error is returned if the object already exists.
In the return value of a setter method: indicates that an object has been created.
modified 4u modified In a setter method: specifies that an object should be modified
In the return value of a setter method: indicates that an object has been modified.
deleted 8u deleted In a setter method: specifies that an object should be deleted.
In the return value of a setter method: indicates that an object has been deleted.
DEFAULT 0 --- This type controls the life cycle of objects passed in the XML API.

When used in a setter method (such as configConfMo), the ModificationStatus specifies whether an object should be created, modified, deleted or removed.
In the return value of a setter method, the ModificationStatus indicates the actual operation that was performed. For example, the ModificationStatus is set to "created" if the object was created. The ModificationStatus is not set if the object was neither created, modified, deleted or removed.

When invoking a setter method, the ModificationStatus is optional:
If a setter method such as configConfMo is invoked and the ModificationStatus is not set, the system automatically determines if the object should be created or modified.






type

Type: action:Type
Primitive Type: scalar:Enum8

Units: null
Encrypted: false
Access: admin
Category: TopLevelRegular
Property Validators:
    Comments:
The specific type of the object or component.
Constants
clear 1 Clear Execute clear
reset 2 Reset Execute reset
reload 3 Reload Execute reload
locate 4 Locate Execute locate
install 5 Install Execute install
test 6 Test Execute test
collect 7 Collect Execute collect
interface-in-service 8 Set Interface In-Service Set interface in-service
DEFAULT clear(1) Clear Execute clear