Class eqptdiagp:SpTsBtLc (CONCRETE)

Class ID:2210
Class Label: Spine Linecard Bootup Diags
Encrypted: false - Exportable: true - Persistent: true - Configurable: true - Subject to Quota: Disabled - Abstraction Layer: Ambiguous Placement in the Model
Write Access: [admin, fabric-connectivity-mgmt, fabric-equipment, fabric-protocol-ops, ops]
Read Access: [admin, fabric-connectivity-mgmt, fabric-equipment, fabric-protocol-ops, ops]
Creatable/Deletable: yes (see Container Mos for details)
Semantic Scope: Fabric
Semantic Scope Evaluation Rule: Parent
Monitoring Policy Source: Parent
Monitoring Flags : [ IsObservable: false, HasStats: false, HasFaults: false, HasHealth: false, HasEventRules: false ]

The diagnostic test set to run at bootup on spine line cards (I/O cards).

Naming Rules
RN FORMAT: spBtLcDiags-{name}

    [1] PREFIX=spBtLcDiags- PROPERTY = name




DN FORMAT: 

[1] uni/fabric/monfab-{name}/tarfab-{scope}/spBtLcDiags-{name}

                


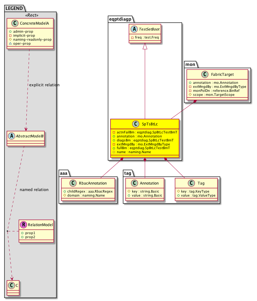
Diagram

Super Mo: eqptdiagp:TestSetBoot,
Container Mos: mon:FabricTarget (deletable:yes),
Contained Mos: aaa:RbacAnnotation, tag:Annotation, tag:Tag,


Containers Hierarchies
[V] top:Root  This class represents the root element in the object hierarchy. All managed objects in the system are descendants of the Root element.
 ├
[V] fabric:Topology The root for IFC topology.
 
 ├
[V] fabric:Pod A pod.
 
 
 ├
[V] fabric:Node The root node for the APIC.
 
 
 
 ├
[V] ctx:Local The local Context.
 
 
 
 
 ├
[V] ctx:Application The context application.
 
 
 
 
 
 ├
[V] pol:Uni Represents policy definition/resolution universe.
 
 
 
 
 
 
 ├
[V] fabric:Inst A container object for fabric policies.
 
 
 
 
 
 
 
 ├
[V] mon:FabricPol Creates a policy which acts as a container for associated fabric monitoring policies. These can include policies related to Event/Fault severity, the Fault lifecycle, and other such monitoring policies.
 
 
 
 
 
 
 
 
 ├
[V] mon:FabricTarget The monitoring target policy model for the fabric semantic scope.
 
 
 
 
 
 
 
 
 
 ├
[V] eqptdiagp:SpTsBtLc The diagnostic test set to run at bootup on spine line cards (I/O cards).
[V] top:Root  This class represents the root element in the object hierarchy. All managed objects in the system are descendants of the Root element.
 ├
[V] pol:Uni Represents policy definition/resolution universe.
 
 ├
[V] fabric:Inst A container object for fabric policies.
 
 
 ├
[V] mon:FabricPol Creates a policy which acts as a container for associated fabric monitoring policies. These can include policies related to Event/Fault severity, the Fault lifecycle, and other such monitoring policies.
 
 
 
 ├
[V] mon:FabricTarget The monitoring target policy model for the fabric semantic scope.
 
 
 
 
 ├
[V] eqptdiagp:SpTsBtLc The diagnostic test set to run at bootup on spine line cards (I/O cards).


Contained Hierarchy
[V] eqptdiagp:SpTsBtLc The diagnostic test set to run at bootup on spine line cards (I/O cards).
 ├
[V] aaa:RbacAnnotation  RbacAnnotation is used for capturing rbac properties of any apic object Objects can append rbacannotations as Object->RbacAnnotation which is then checked for domain eligibility
 ├
[V] fault:Delegate Exposes internal faults to the user. A fault delegate object can be defined on IFC (for example, for an endpoint group) and when the fault is raised (for example, under an endpoint policy on a switch), a fault delegate object is created on IFC under the specified object. A fault delegate object follows the lifecycle of the original fault instance object, being created, modified, or deleted based on the changes of the original fault.
 ├
[V] tag:Annotation 
 ├
[V] tag:Tag 


Inheritance
[V] naming:NamedObject An abstract base class for an object that contains a name.
 ├
[V] pol:Obj Represents a generic policy object.
 
 ├
[V] pol:Def Represents self-contained policy document.
 
 
 ├
[V] eqptdiagp:TestSet An abstract diagnostics policy for fabric nodes.
 
 
 
 ├
[V] eqptdiagp:TestSetBoot A bootup abstract diagnostic policy for fabric nodes.
 
 
 
 
 ├
[V] eqptdiagp:SpTsBtLc The diagnostic test set to run at bootup on spine line cards (I/O cards).


Events
                eqptdiagp:SpTsBtLc:creation__eqptdiagp_SpTsBtLc
eqptdiagp:SpTsBtLc:modification__eqptdiagp_SpTsBtLc
eqptdiagp:SpTsBtLc:deletion__eqptdiagp_SpTsBtLc


Faults
                


Fsms
                


Properties Summary
Defined in: eqptdiagp:SpTsBtLc
eqptdiag:SpBtLcTestBmT
          scalar:Bitmask16
actnFailBm  (eqptdiagp:SpTsBtLc:actnFailBm)
           A bitmask of test groups whose failure keeps the target down.
mo:Annotation
          string:Basic
annotation  (eqptdiagp:SpTsBtLc:annotation)
           NO COMMENTS
eqptdiag:SpBtLcTestBmT
          scalar:Bitmask16
diagsBm  (eqptdiagp:SpTsBtLc:diagsBm)
           The bitmask of diagnostic test groups that are enabled.
mo:ExtMngdByType
          scalar:Bitmask32
extMngdBy  (eqptdiagp:SpTsBtLc:extMngdBy)
           NO COMMENTS
eqptdiag:SpBtLcTestBmT
          scalar:Bitmask16
fullBm  (eqptdiagp:SpTsBtLc:fullBm)
           A bitmask of test groups for which a full set of tests are enabled.
naming:Name
          string:Basic
name  (eqptdiagp:SpTsBtLc:name)
           Overrides:pol:Obj:name | naming:NamedObject:name
           The name of the diagnostic test set.
Defined in: eqptdiagp:TestSetBoot
test:Freq
          scalar:Time
freq  (eqptdiagp:TestSetBoot:freq)
           Overrides:eqptdiagp:TestSet:freq
           The frequency of the bootup abstract diagnostic policy for fabric nodes.
Defined in: eqptdiagp:TestSet
eqptdiagp:AdminSt
          scalar:Enum8
adminSt  (eqptdiagp:TestSet:adminSt)
           Administrative state of the diag policy
Defined in: pol:Def
naming:Descr
          string:Basic
descr  (pol:Def:descr)
           Specifies a description of the policy definition.
naming:Descr
          string:Basic
ownerKey  (pol:Def:ownerKey)
           The key for enabling clients to own their data for entity correlation.
naming:Descr
          string:Basic
ownerTag  (pol:Def:ownerTag)
           A tag for enabling clients to add their own data. For example, to indicate who created this object.
Defined in: naming:NamedObject
naming:NameAlias
          string:Basic
nameAlias  (naming:NamedObject:nameAlias)
           NO COMMENTS
Defined in: mo:Ownable
scalar:Uint16 uid  (mo:Ownable:uid)
           A unique identifier for this object.
Defined in: mo:Resolvable
mo:Owner
          scalar:Enum8
lcOwn  (mo:Resolvable:lcOwn)
           A value that indicates how this object was created. For internal use only.
Defined in: mo:TopProps
mo:ModificationChildAction
          scalar:Bitmask32
childAction  (mo:TopProps:childAction)
           Delete or ignore. For internal use only.
reference:BinRef dn  (mo:TopProps:dn)
           A tag or metadata is a non-hierarchical keyword or term assigned to the fabric module.
reference:BinRN rn  (mo:TopProps:rn)
           Identifies an object from its siblings within the context of its parent object. The distinguished name contains a sequence of relative names.
mo:ModificationStatus
          scalar:Bitmask32
status  (mo:TopProps:status)
           The upgrade status. This property is for internal use only.
Defined in: mo:Modifiable
mo:TStamp
          scalar:Date
modTs  (mo:Modifiable:modTs)
           The time when this object was last modified.
Properties Detail

actnFailBm

Type: eqptdiag:SpBtLcTestBmT
Primitive Type: scalar:Bitmask16

Units: null
Encrypted: false
Access: implicit
Category: TopLevelRegular
    Comments:
A bitmask of test groups whose failure keeps the target down.
Constants
none 0 None NO COMMENTS
sys-mem 1 System Memory System Memory
cpu 2 CPU CPU
peripherals 4 Peripherals Peripherals
internal-conn 8 Internal Connectivity Internal Connectivity
asic 16 ASIC ASIC
DEFAULT none(0) None NO COMMENTS





adminSt

Type: eqptdiagp:AdminSt
Primitive Type: scalar:Enum8

Units: null
Encrypted: false
Access: admin
Category: TopLevelRegular
Property Validators:
    Comments:
Administrative state of the diag policy
Constants
start 1 Start NO COMMENTS
stop 2 Stop NO COMMENTS
suspend 3 Suspend NO COMMENTS
DEFAULT start(1) Start NO COMMENTS





annotation

Type: mo:Annotation
Primitive Type: string:Basic

Units: null
Encrypted: false
Access: admin
Category: TopLevelRegular
Property Validators:
    Range:  min: "0"  max: "128"
        Allowed Chars:
            Regex: [a-zA-Z0-9_.:-]+
    Comments:
NO COMMENTS



childAction

Type: mo:ModificationChildAction
Primitive Type: scalar:Bitmask32

Units: null
Encrypted: false
Access: implicit
Category: TopLevelChildAction
    Comments:
Delete or ignore. For internal use only.
Constants
deleteAll 16384u deleteAll NO COMMENTS
ignore 4096u ignore NO COMMENTS
deleteNonPresent 8192u deleteNonPresent NO COMMENTS
DEFAULT 0 --- This type is used to





descr

Type: naming:Descr
Primitive Type: string:Basic

Like: naming:Described:descr
Units: null
Encrypted: false
Access: admin
Category: TopLevelRegular
Property Validators:
    Range:  min: "0"  max: "128"
        Allowed Chars:
            Regex: [a-zA-Z0-9\\!#$%()*,-./:;@ _{|}~?&+]+
    Comments:
Specifies a description of the policy definition.



diagsBm

Type: eqptdiag:SpBtLcTestBmT
Primitive Type: scalar:Bitmask16

Units: null
Encrypted: false
Access: admin
Category: TopLevelRegular
Property Validators:
    Comments:
The bitmask of diagnostic test groups that are enabled.
Constants
none 0 None NO COMMENTS
sys-mem 1 System Memory System Memory
cpu 2 CPU CPU
peripherals 4 Peripherals Peripherals
internal-conn 8 Internal Connectivity Internal Connectivity
asic 16 ASIC ASIC
DEFAULT none(0) None NO COMMENTS





dn

Type: reference:BinRef

Units: null
Encrypted: false
Access: implicit
Category: TopLevelDn
    Comments:
A tag or metadata is a non-hierarchical keyword or term assigned to the fabric module.



extMngdBy

Type: mo:ExtMngdByType
Primitive Type: scalar:Bitmask32

Units: null
Encrypted: false
Access: implicit
Category: TopLevelRegular
    Comments:
NO COMMENTS
Constants
undefined 0u undefined NO COMMENTS
msc 1u msc NO COMMENTS
DEFAULT undefined(0u) undefined NO COMMENTS





freq

Type: test:Freq
Primitive Type: scalar:Time

Overrides:eqptdiagp:TestSet:freq
Units: null Encrypted: false Access: implicit Category: TopLevelRegular
    Comments:
The frequency of the bootup abstract diagnostic policy for fabric nodes.
Constants
one-shot 0ull Once One time trigger
every4hrs 14400000ull Every 4 hours NO COMMENTS
every30mins 1800000ull Every 30 mins NO COMMENTS
every4weeks 2419200000ull Every 4 weeks NO COMMENTS
every8hrs 28800000ull Every 8 hours NO COMMENTS
every5mins 300000ull Every 5 mins NO COMMENTS
every1hr 3600000ull Every 1 hour NO COMMENTS
every12hrs 43200000ull Every 12 hours NO COMMENTS
every10mins 600000ull Every 10 mins NO COMMENTS
every1week 604800000ull Every 1 week NO COMMENTS
every2hrs 7200000ull Every 2 hours NO COMMENTS
every1day 86400000ull Every 1 day NO COMMENTS
DEFAULT one-shot(0ull) Once One time trigger





fullBm

Type: eqptdiag:SpBtLcTestBmT
Primitive Type: scalar:Bitmask16

Units: null
Encrypted: false
Access: admin
Category: TopLevelRegular
Property Validators:
    Comments:
A bitmask of test groups for which a full set of tests are enabled.
Constants
none 0 None NO COMMENTS
sys-mem 1 System Memory System Memory
cpu 2 CPU CPU
peripherals 4 Peripherals Peripherals
internal-conn 8 Internal Connectivity Internal Connectivity
asic 16 ASIC ASIC
DEFAULT none(0) None NO COMMENTS





lcOwn

Type: mo:Owner
Primitive Type: scalar:Enum8

Units: null
Encrypted: false
Access: implicit
Category: TopLevelRegular
    Comments:
A value that indicates how this object was created. For internal use only.
Constants
local 0 Local NO COMMENTS
policy 1 Policy NO COMMENTS
replica 2 Replica NO COMMENTS
resolveOnBehalf 3 ResolvedOnBehalf NO COMMENTS
implicit 4 Implicit NO COMMENTS
DEFAULT local(0) Local NO COMMENTS





modTs

Type: mo:TStamp
Primitive Type: scalar:Date

Units: null
Encrypted: false
Access: implicit
Category: TopLevelRegular
    Comments:
The time when this object was last modified.
Constants
never 0ull never NO COMMENTS
DEFAULT never(0ull) never NO COMMENTS





name

Type: naming:Name
Primitive Type: string:Basic

Overrides:pol:Obj:name  |  naming:NamedObject:name
Units: null Encrypted: false Naming Property -- [NAMING RULES] Access: naming Category: TopLevelRegular Property Validators: Range: min: "1" max: "64" Allowed Chars: Regex: [a-zA-Z0-9_.:-]+
    Comments:
The name of the diagnostic test set.



nameAlias

Type: naming:NameAlias
Primitive Type: string:Basic

Units: null
Encrypted: false
Access: admin
Category: TopLevelRegular
Property Validators:
    Range:  min: "0"  max: "63"
        Allowed Chars:
            Regex: [a-zA-Z0-9_.-]+
    Comments:
NO COMMENTS



ownerKey

Type: naming:Descr
Primitive Type: string:Basic

Units: null
Encrypted: false
Access: admin
Category: TopLevelRegular
Property Validators:
    Range:  min: "0"  max: "128"
        Allowed Chars:
            Regex: [a-zA-Z0-9\\!#$%()*,-./:;@ _{|}~?&+]+
    Comments:
The key for enabling clients to own their data for entity correlation.



ownerTag

Type: naming:Descr
Primitive Type: string:Basic

Units: null
Encrypted: false
Access: admin
Category: TopLevelRegular
Property Validators:
    Range:  min: "0"  max: "64"
        Allowed Chars:
            Regex: [a-zA-Z0-9\\!#$%()*,-./:;@ _{|}~?&+]+
    Comments:
A tag for enabling clients to add their own data. For example, to indicate who created this object.



rn

Type: reference:BinRN

Units: null
Encrypted: false
Access: implicit
Category: TopLevelRn
    Comments:
Identifies an object from its siblings within the context of its parent object. The distinguished name contains a sequence of relative names.



status

Type: mo:ModificationStatus
Primitive Type: scalar:Bitmask32

Units: null
Encrypted: false
Access: implicit
Category: TopLevelStatus
    Comments:
The upgrade status. This property is for internal use only.
Constants
created 2u created In a setter method: specifies that an object should be created. An error is returned if the object already exists.
In the return value of a setter method: indicates that an object has been created.
modified 4u modified In a setter method: specifies that an object should be modified
In the return value of a setter method: indicates that an object has been modified.
deleted 8u deleted In a setter method: specifies that an object should be deleted.
In the return value of a setter method: indicates that an object has been deleted.
DEFAULT 0 --- This type controls the life cycle of objects passed in the XML API.

When used in a setter method (such as configConfMo), the ModificationStatus specifies whether an object should be created, modified, deleted or removed.
In the return value of a setter method, the ModificationStatus indicates the actual operation that was performed. For example, the ModificationStatus is set to "created" if the object was created. The ModificationStatus is not set if the object was neither created, modified, deleted or removed.

When invoking a setter method, the ModificationStatus is optional:
If a setter method such as configConfMo is invoked and the ModificationStatus is not set, the system automatically determines if the object should be created or modified.






uid

Type: scalar:Uint16

Units: null
Encrypted: false
Access: implicit
Category: TopLevelRegular
    Comments:
A unique identifier for this object.