Class firmware:InternalSource (CONCRETE)

Class ID:349
Class Label: Internal Firmware Source
Encrypted: true - Exportable: false - Persistent: true - Configurable: true - Subject to Quota: Disabled - Abstraction Layer: Ambiguous Placement in the Model
Write Access: [admin]
Read Access: [admin, fabric-protocol-util]
Creatable/Deletable: yes (see Container Mos for details)
Semantic Scope: Fabric
Semantic Scope Evaluation Rule: Parent
Monitoring Policy Source: Parent
Monitoring Flags : [ IsObservable: true, HasStats: false, HasFaults: true, HasHealth: true, HasEventRules: false ]

The internal source of firmware images, which contains images that are pre-packaged into the controller.

Naming Rules
RN FORMAT: isrc-{name}

    [1] PREFIX=isrc- PROPERTY = name




DN FORMAT: 

[1] uni/fabric/fwrepop/isrc-{name}

                


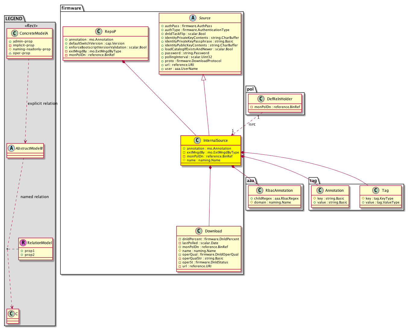
Diagram

Super Mo: firmware:Source,
Container Mos: firmware:RepoP (deletable:yes),
Contained Mos: aaa:RbacAnnotation, firmware:Download, tag:Annotation, tag:Tag,
Relations From: pol:DefRelnHolder,
Relations: firmware:RtIsrc,


Containers Hierarchies
[V] top:Root  This class represents the root element in the object hierarchy. All managed objects in the system are descendants of the Root element.
 ├
[V] fabric:Topology The root for IFC topology.
 
 ├
[V] fabric:Pod A pod.
 
 
 ├
[V] fabric:Node The root node for the APIC.
 
 
 
 ├
[V] ctx:Local The local Context.
 
 
 
 
 ├
[V] ctx:Application The context application.
 
 
 
 
 
 ├
[V] pol:Uni Represents policy definition/resolution universe.
 
 
 
 
 
 
 ├
[V] fabric:Inst A container object for fabric policies.
 
 
 
 
 
 
 
 ├
[V] firmware:RepoP The firmware repository population and maintenance information.
 
 
 
 
 
 
 
 
 ├
[V] firmware:InternalSource The internal source of firmware images, which contains images that are pre-packaged into the controller.
[V] top:Root  This class represents the root element in the object hierarchy. All managed objects in the system are descendants of the Root element.
 ├
[V] pol:Uni Represents policy definition/resolution universe.
 
 ├
[V] fabric:Inst A container object for fabric policies.
 
 
 ├
[V] firmware:RepoP The firmware repository population and maintenance information.
 
 
 
 ├
[V] firmware:InternalSource The internal source of firmware images, which contains images that are pre-packaged into the controller.


Contained Hierarchy
[V] firmware:InternalSource The internal source of firmware images, which contains images that are pre-packaged into the controller.
 ├
[V] aaa:RbacAnnotation  RbacAnnotation is used for capturing rbac properties of any apic object Objects can append rbacannotations as Object->RbacAnnotation which is then checked for domain eligibility
 ├
[V] fault:Counts An immutable object that provides the number of critical, major, minor, and warning faults raised on its parent object and its subtree.
 ├
[V] fault:Delegate Exposes internal faults to the user. A fault delegate object can be defined on IFC (for example, for an endpoint group) and when the fault is raised (for example, under an endpoint policy on a switch), a fault delegate object is created on IFC under the specified object. A fault delegate object follows the lifecycle of the original fault instance object, being created, modified, or deleted based on the changes of the original fault.
 ├
[V] fault:Inst Contains detailed information of a fault. This object is attached as a child of the object on which the fault condition occurred. One instance object is created for each fault condition of the parent object. A fault instance object is identified by a fault code.
 
 ├
[V] aaa:RbacAnnotation  RbacAnnotation is used for capturing rbac properties of any apic object Objects can append rbacannotations as Object->RbacAnnotation which is then checked for domain eligibility
 
 ├
[V] tag:Annotation 
 
 ├
[V] tag:Tag 
 ├
[V] firmware:Download Information about the last download attempted from a specific source.
 
 ├
[V] fault:Counts An immutable object that provides the number of critical, major, minor, and warning faults raised on its parent object and its subtree.
 
 ├
[V] fault:Inst Contains detailed information of a fault. This object is attached as a child of the object on which the fault condition occurred. One instance object is created for each fault condition of the parent object. A fault instance object is identified by a fault code.
 
 
 ├
[V] aaa:RbacAnnotation  RbacAnnotation is used for capturing rbac properties of any apic object Objects can append rbacannotations as Object->RbacAnnotation which is then checked for domain eligibility
 
 
 ├
[V] tag:Annotation 
 
 
 ├
[V] tag:Tag 
 
 ├
[V] health:Inst A base class for a health score instance.(Switch only)
 ├
[V] firmware:RtIsrc A target relation to the internal source of firmware images.
 ├
[V] health:Inst A base class for a health score instance.(Switch only)
 ├
[V] tag:Annotation 
 ├
[V] tag:Tag 


Inheritance
[V] naming:NamedObject An abstract base class for an object that contains a name.
 ├
[V] pol:Obj Represents a generic policy object.
 
 ├
[V] pol:Comp Represents a policy component. This object is part of the policy definition.
 
 
 ├
[V] firmware:Source The firmware source specifications including CCO, and any server (SCP, HTTP, FTP) in which Curl can extract files.
 
 
 
 ├
[V] firmware:InternalSource The internal source of firmware images, which contains images that are pre-packaged into the controller.


Events
                firmware:InternalSource:creation__firmware_InternalSource
firmware:InternalSource:modification__firmware_InternalSource
firmware:InternalSource:deletion__firmware_InternalSource


Faults
                


Fsms
                


Properties Summary
Defined in: firmware:InternalSource
mo:Annotation
          string:Basic
annotation  (firmware:InternalSource:annotation)
           NO COMMENTS
mo:ExtMngdByType
          scalar:Bitmask32
extMngdBy  (firmware:InternalSource:extMngdBy)
           NO COMMENTS
reference:BinRef monPolDn  (firmware:InternalSource:monPolDn)
          
naming:Name
          string:Basic
name  (firmware:InternalSource:name)
           Overrides:pol:Obj:name | naming:NamedObject:name
           Name of the internal firmware source.
Defined in: firmware:Source
firmware:AuthPass
          scalar:Enum8
authPass  (firmware:Source:authPass)
           The authentication type for the source.
firmware:AuthenticationType
          scalar:Enum8
authType  (firmware:Source:authType)
           The OSPF authentication type specifier. The type options are; default, md5, none, and simple.
string:CharBuffer identityPrivateKeyContents  (firmware:Source:identityPrivateKeyContents)
           NO COMMENTS
string:Basic identityPrivateKeyPassphrase  (firmware:Source:identityPrivateKeyPassphrase)
           Passphrase given at the identity key creation.
string:CharBuffer identityPublicKeyContents  (firmware:Source:identityPublicKeyContents)
           Certificate contents for data transfer. Used for credentials.
scalar:Bool loadCatalogIfExistsAndNewer  (firmware:Source:loadCatalogIfExistsAndNewer)
          
string:Password password  (firmware:Source:password)
           The Firmware password or key string.
scalar:Uint32 pollingInterval  (firmware:Source:pollingInterval)
           Polling interval in minutes.
firmware:DownloadProtocol
          scalar:Enum8
proto  (firmware:Source:proto)
           The Firmware download protocol.
reference:URI
          string:Basic
url  (firmware:Source:url)
           The firmware URL for the image(s) on the source.
aaa:UserName
          string:Basic
user  (firmware:Source:user)
           The username for the source.
Defined in: pol:Comp
naming:Descr
          string:Basic
descr  (pol:Comp:descr)
           Specifies the description of a policy component.
Defined in: naming:NamedObject
naming:NameAlias
          string:Basic
nameAlias  (naming:NamedObject:nameAlias)
           NO COMMENTS
Defined in: mo:Ownable
scalar:Uint16 uid  (mo:Ownable:uid)
           A unique identifier for this object.
Defined in: mo:Resolvable
mo:Owner
          scalar:Enum8
lcOwn  (mo:Resolvable:lcOwn)
           A value that indicates how this object was created. For internal use only.
Defined in: mo:TopProps
mo:ModificationChildAction
          scalar:Bitmask32
childAction  (mo:TopProps:childAction)
           Delete or ignore. For internal use only.
reference:BinRef dn  (mo:TopProps:dn)
           A tag or metadata is a non-hierarchical keyword or term assigned to the fabric module.
reference:BinRN rn  (mo:TopProps:rn)
           Identifies an object from its siblings within the context of its parent object. The distinguished name contains a sequence of relative names.
mo:ModificationStatus
          scalar:Bitmask32
status  (mo:TopProps:status)
           The upgrade status. This property is for internal use only.
Defined in: mo:Modifiable
mo:TStamp
          scalar:Date
modTs  (mo:Modifiable:modTs)
           The time when this object was last modified.
Properties Detail

annotation

Type: mo:Annotation
Primitive Type: string:Basic

Units: null
Encrypted: false
Access: admin
Category: TopLevelRegular
Property Validators:
    Range:  min: "0"  max: "128"
        Allowed Chars:
            Regex: [a-zA-Z0-9_.:-]+
    Comments:
NO COMMENTS



authPass

Type: firmware:AuthPass
Primitive Type: scalar:Enum8

Units: null
Encrypted: false
Access: admin
Category: TopLevelRegular
Property Validators:
    Comments:
The authentication type for the source.
Constants
password 0 Password Password based authentication.
key 1 Key Key based authentication.
DEFAULT password(0) Password Password based authentication.





authType

Type: firmware:AuthenticationType
Primitive Type: scalar:Enum8

Units: null
Encrypted: false
Access: admin
Category: TopLevelRegular
Property Validators:
    Comments:
The OSPF authentication type specifier. The type options are; default, md5, none, and simple.
Constants
usePassword 0 Use Password NO COMMENTS
useSshKeyContents 1 Use SSH Public/Private Key Files NO COMMENTS
DEFAULT usePassword(0) Use Password NO COMMENTS





childAction

Type: mo:ModificationChildAction
Primitive Type: scalar:Bitmask32

Units: null
Encrypted: false
Access: implicit
Category: TopLevelChildAction
    Comments:
Delete or ignore. For internal use only.
Constants
deleteAll 16384u deleteAll NO COMMENTS
ignore 4096u ignore NO COMMENTS
deleteNonPresent 8192u deleteNonPresent NO COMMENTS
DEFAULT 0 --- This type is used to





descr

Type: naming:Descr
Primitive Type: string:Basic

Like: naming:Described:descr
Units: null
Encrypted: false
Access: admin
Category: TopLevelRegular
Property Validators:
    Range:  min: "0"  max: "128"
        Allowed Chars:
            Regex: [a-zA-Z0-9\\!#$%()*,-./:;@ _{|}~?&+]+
    Comments:
Specifies the description of a policy component.



dn

Type: reference:BinRef

Units: null
Encrypted: false
Access: implicit
Category: TopLevelDn
    Comments:
A tag or metadata is a non-hierarchical keyword or term assigned to the fabric module.



extMngdBy

Type: mo:ExtMngdByType
Primitive Type: scalar:Bitmask32

Units: null
Encrypted: false
Access: implicit
Category: TopLevelRegular
    Comments:
NO COMMENTS
Constants
undefined 0u undefined NO COMMENTS
msc 1u msc NO COMMENTS
DEFAULT undefined(0u) undefined NO COMMENTS





identityPrivateKeyContents

Type: string:CharBuffer

Units: null
Encrypted: true
Access: admin
Category: TopLevelRegular
Property Validators:
    Comments:
NO COMMENTS
Constants
defaultValue "" --- NO COMMENTS





identityPrivateKeyPassphrase

Type: string:Basic

Units: null
Encrypted: true
Access: admin
Category: TopLevelRegular
Property Validators:
    Range:  min: "0"  max: "512"
    Comments:
Passphrase given at the identity key creation.
Constants
defaultValue "" --- NO COMMENTS





identityPublicKeyContents

Type: string:CharBuffer

Units: null
Encrypted: true
Access: admin
Category: TopLevelRegular
Property Validators:
    Comments:
Certificate contents for data transfer. Used for credentials.
Constants
defaultValue "" --- NO COMMENTS





lcOwn

Type: mo:Owner
Primitive Type: scalar:Enum8

Units: null
Encrypted: false
Access: implicit
Category: TopLevelRegular
    Comments:
A value that indicates how this object was created. For internal use only.
Constants
local 0 Local NO COMMENTS
policy 1 Policy NO COMMENTS
replica 2 Replica NO COMMENTS
resolveOnBehalf 3 ResolvedOnBehalf NO COMMENTS
implicit 4 Implicit NO COMMENTS
DEFAULT local(0) Local NO COMMENTS





loadCatalogIfExistsAndNewer

Type: scalar:Bool

Units: null
Encrypted: false
Access: admin
Category: TopLevelRegular
Property Validators:
    Comments:
Constants
no false --- NO COMMENTS
yes true --- NO COMMENTS
DEFAULT yes(true) --- NO COMMENTS





modTs

Type: mo:TStamp
Primitive Type: scalar:Date

Units: null
Encrypted: false
Access: implicit
Category: TopLevelRegular
    Comments:
The time when this object was last modified.
Constants
never 0ull never NO COMMENTS
DEFAULT never(0ull) never NO COMMENTS





monPolDn

Type: reference:BinRef

Units: null
Encrypted: false
Access: implicit
Category: TopLevelRegular
    Comments:



name

Type: naming:Name
Primitive Type: string:Basic

Overrides:pol:Obj:name  |  naming:NamedObject:name
Units: null Encrypted: false Naming Property -- [NAMING RULES] Access: naming Category: TopLevelRegular Property Validators: Range: min: "1" max: "64" Allowed Chars: Regex: [a-zA-Z0-9_.:-]+
    Comments:
Name of the internal firmware source.



nameAlias

Type: naming:NameAlias
Primitive Type: string:Basic

Units: null
Encrypted: false
Access: admin
Category: TopLevelRegular
Property Validators:
    Range:  min: "0"  max: "63"
        Allowed Chars:
            Regex: [a-zA-Z0-9_.-]+
    Comments:
NO COMMENTS



password

Type: string:Password

Units: null
Encrypted: true
Access: admin
Category: TopLevelRegular
Property Validators:
    Comments:
The Firmware password or key string.



pollingInterval

Type: scalar:Uint32

Units: min
Encrypted: false
Access: admin
Category: TopLevelRegular
Property Validators:
    Comments:
Polling interval in minutes.



proto

Type: firmware:DownloadProtocol
Primitive Type: scalar:Enum8

Units: null
Encrypted: false
Access: admin
Category: TopLevelRegular
Property Validators:
    Comments:
The Firmware download protocol.
Constants
scp 0 Secure copy NO COMMENTS
http 1 HTTP NO COMMENTS
usbkey 2 USB key NO COMMENTS
local 3 Factory installed NO COMMENTS
DEFAULT scp(0) Secure copy NO COMMENTS





rn

Type: reference:BinRN

Units: null
Encrypted: false
Access: implicit
Category: TopLevelRn
    Comments:
Identifies an object from its siblings within the context of its parent object. The distinguished name contains a sequence of relative names.



status

Type: mo:ModificationStatus
Primitive Type: scalar:Bitmask32

Units: null
Encrypted: false
Access: implicit
Category: TopLevelStatus
    Comments:
The upgrade status. This property is for internal use only.
Constants
created 2u created In a setter method: specifies that an object should be created. An error is returned if the object already exists.
In the return value of a setter method: indicates that an object has been created.
modified 4u modified In a setter method: specifies that an object should be modified
In the return value of a setter method: indicates that an object has been modified.
deleted 8u deleted In a setter method: specifies that an object should be deleted.
In the return value of a setter method: indicates that an object has been deleted.
DEFAULT 0 --- This type controls the life cycle of objects passed in the XML API.

When used in a setter method (such as configConfMo), the ModificationStatus specifies whether an object should be created, modified, deleted or removed.
In the return value of a setter method, the ModificationStatus indicates the actual operation that was performed. For example, the ModificationStatus is set to "created" if the object was created. The ModificationStatus is not set if the object was neither created, modified, deleted or removed.

When invoking a setter method, the ModificationStatus is optional:
If a setter method such as configConfMo is invoked and the ModificationStatus is not set, the system automatically determines if the object should be created or modified.






uid

Type: scalar:Uint16

Units: null
Encrypted: false
Access: implicit
Category: TopLevelRegular
    Comments:
A unique identifier for this object.



url

Type: reference:URI
Primitive Type: string:Basic

Units: null
Encrypted: false
Access: admin
Category: TopLevelRegular
Property Validators:
    Range:  min: "0"  max: "512"
    Comments:
The firmware URL for the image(s) on the source.



user

Type: aaa:UserName
Primitive Type: string:Basic

Units: null
Encrypted: false
Access: admin
Category: TopLevelRegular
Property Validators:
    Regex: [a-zA-Z0-9][a-zA-Z0-9_.-]{1,31}
    Comments:
The username for the source.