Class fv:IpAttrDef (CONCRETE)

Class ID:6205
Class Label: IP Attribute
Encrypted: false - Exportable: false - Persistent: true - Configurable: false - Subject to Quota: Disabled - Abstraction Layer: Logical Model
Write Access: [NON CONFIGURABLE]
Read Access: [admin]
Creatable/Deletable: yes (see Container Mos for details)
Semantic Scope: Fabric
Semantic Scope Evaluation Rule: Parent
Monitoring Policy Source: Parent
Monitoring Flags : [ IsObservable: false, HasStats: false, HasFaults: false, HasHealth: false, HasEventRules: false ]

The definition for an IP attribute.

Naming Rules
RN FORMAT: ipattrdef-{name}

    [1] PREFIX=ipattrdef- PROPERTY = name




DN FORMAT: 

[1] uni/epcpcont/epcp-{[eppDn]}/crtrndef/scrtrndef-{name}/ipattrdef-{name}

[3] uni/epcpcont/epcp-{[eppDn]}/crtrndef/ipattrdef-{name}

                


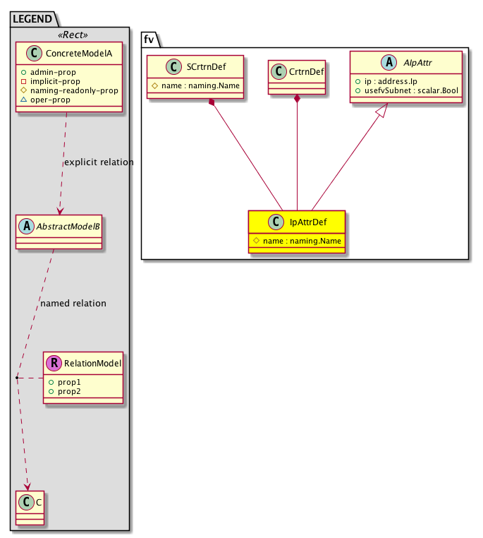
Diagram

Super Mo: fv:AIpAttr,
Container Mos: fv:CrtrnDef (deletable:yes), fv:SCrtrnDef (deletable:yes),


Containers Hierarchies
[V] top:Root  This class represents the root element in the object hierarchy. All managed objects in the system are descendants of the Root element.
 ├
[V] fabric:Topology The root for IFC topology.
 
 ├
[V] fabric:Pod A pod.
 
 
 ├
[V] fabric:Node The root node for the APIC.
 
 
 
 ├
[V] ctx:Local The local Context.
 
 
 
 
 ├
[V] ctx:Application The context application.
 
 
 
 
 
 ├
[V] pol:Uni Represents policy definition/resolution universe.
 
 
 
 
 
 
 ├
[V] fv:EpCPCont The definition objects.
 
 
 
 
 
 
 
 ├
[V] fv:EpCP A container to hold criterion definition objects for an endpoint group.
 
 
 
 
 
 
 
 
 ├
[V] fv:CrtrnDef A definition object for a criterion.
 
 
 
 
 
 
 
 
 
 ├
[V] fv:SCrtrnDef  Definition object for Sub-Criterion
 
 
 
 
 
 
 
 
 
 
 ├
[V] fv:IpAttrDef The definition for an IP attribute.
[V] top:Root  This class represents the root element in the object hierarchy. All managed objects in the system are descendants of the Root element.
 ├
[V] pol:Uni Represents policy definition/resolution universe.
 
 ├
[V] fv:EpCPCont The definition objects.
 
 
 ├
[V] fv:EpCP A container to hold criterion definition objects for an endpoint group.
 
 
 
 ├
[V] fv:CrtrnDef A definition object for a criterion.
 
 
 
 
 ├
[V] fv:SCrtrnDef  Definition object for Sub-Criterion
 
 
 
 
 
 ├
[V] fv:IpAttrDef The definition for an IP attribute.
[V] top:Root  This class represents the root element in the object hierarchy. All managed objects in the system are descendants of the Root element.
 ├
[V] fabric:Topology The root for IFC topology.
 
 ├
[V] fabric:Pod A pod.
 
 
 ├
[V] fabric:Node The root node for the APIC.
 
 
 
 ├
[V] ctx:Local The local Context.
 
 
 
 
 ├
[V] ctx:Application The context application.
 
 
 
 
 
 ├
[V] pol:Uni Represents policy definition/resolution universe.
 
 
 
 
 
 
 ├
[V] fv:EpCPCont The definition objects.
 
 
 
 
 
 
 
 ├
[V] fv:EpCP A container to hold criterion definition objects for an endpoint group.
 
 
 
 
 
 
 
 
 ├
[V] fv:CrtrnDef A definition object for a criterion.
 
 
 
 
 
 
 
 
 
 ├
[V] fv:IpAttrDef The definition for an IP attribute.
[V] top:Root  This class represents the root element in the object hierarchy. All managed objects in the system are descendants of the Root element.
 ├
[V] pol:Uni Represents policy definition/resolution universe.
 
 ├
[V] fv:EpCPCont The definition objects.
 
 
 ├
[V] fv:EpCP A container to hold criterion definition objects for an endpoint group.
 
 
 
 ├
[V] fv:CrtrnDef A definition object for a criterion.
 
 
 
 
 ├
[V] fv:IpAttrDef The definition for an IP attribute.


Contained Hierarchy
[V] fv:IpAttrDef The definition for an IP attribute.
 ├
[V] fault:Delegate Exposes internal faults to the user. A fault delegate object can be defined on IFC (for example, for an endpoint group) and when the fault is raised (for example, under an endpoint policy on a switch), a fault delegate object is created on IFC under the specified object. A fault delegate object follows the lifecycle of the original fault instance object, being created, modified, or deleted based on the changes of the original fault.


Inheritance
[V] naming:NamedObject An abstract base class for an object that contains a name.
 ├
[V] pol:Obj Represents a generic policy object.
 
 ├
[V] pol:Def Represents self-contained policy document.
 
 
 ├
[V] pol:DefRoot Represents the policy definition's subtree root.
 
 
 
 ├
[V] fv:Def An abstraction of the fabric virtualization policy definition.
 
 
 
 
 ├
[V] fv:Attr The attributes in the criterion.
 
 
 
 
 
 ├
[V] fv:AStAttr  Abstract Static Member of the useg
 
 
 
 
 
 
 ├
[V] fv:AIpAttr An IP based attribute.
 
 
 
 
 
 
 
 ├
[V] fv:IpAttrDef The definition for an IP attribute.


Events
                


Faults
                


Fsms
                


Properties Summary
Defined in: fv:IpAttrDef
naming:Name
          string:Basic
name  (fv:IpAttrDef:name)
           Overrides:pol:Obj:name | naming:NamedObject:name
           The name of the object.
Defined in: fv:AIpAttr
address:Ip ip  (fv:AIpAttr:ip)
           The device IP address.
scalar:Bool usefvSubnet  (fv:AIpAttr:usefvSubnet)
           NO COMMENTS
Defined in: pol:DefRoot
naming:Descr
          string:Basic
descr  (pol:DefRoot:descr)
           Overrides:pol:Def:descr
           Specifies a description of the policy definition root.
Defined in: pol:Def
naming:Descr
          string:Basic
ownerKey  (pol:Def:ownerKey)
           The key for enabling clients to own their data for entity correlation.
naming:Descr
          string:Basic
ownerTag  (pol:Def:ownerTag)
           A tag for enabling clients to add their own data. For example, to indicate who created this object.
Defined in: naming:NamedObject
naming:NameAlias
          string:Basic
nameAlias  (naming:NamedObject:nameAlias)
           NO COMMENTS
Defined in: mo:Resolvable
mo:Owner
          scalar:Enum8
lcOwn  (mo:Resolvable:lcOwn)
           A value that indicates how this object was created. For internal use only.
Defined in: mo:TopProps
mo:ModificationChildAction
          scalar:Bitmask32
childAction  (mo:TopProps:childAction)
           Delete or ignore. For internal use only.
reference:BinRef dn  (mo:TopProps:dn)
           A tag or metadata is a non-hierarchical keyword or term assigned to the fabric module.
reference:BinRN rn  (mo:TopProps:rn)
           Identifies an object from its siblings within the context of its parent object. The distinguished name contains a sequence of relative names.
mo:ModificationStatus
          scalar:Bitmask32
status  (mo:TopProps:status)
           The upgrade status. This property is for internal use only.
Defined in: mo:Modifiable
mo:TStamp
          scalar:Date
modTs  (mo:Modifiable:modTs)
           The time when this object was last modified.
Properties Detail

childAction

Type: mo:ModificationChildAction
Primitive Type: scalar:Bitmask32

Units: null
Encrypted: false
Access: implicit
Category: TopLevelChildAction
    Comments:
Delete or ignore. For internal use only.
Constants
deleteAll 16384u deleteAll NO COMMENTS
ignore 4096u ignore NO COMMENTS
deleteNonPresent 8192u deleteNonPresent NO COMMENTS
DEFAULT 0 --- This type is used to





descr

Type: naming:Descr
Primitive Type: string:Basic

Overrides:pol:Def:descr
Paths: naming:Described:descr Units: null Encrypted: false Access: admin Category: TopLevelRegular
    Comments:
Specifies a description of the policy definition root.



dn

Type: reference:BinRef

Units: null
Encrypted: false
Access: implicit
Category: TopLevelDn
    Comments:
A tag or metadata is a non-hierarchical keyword or term assigned to the fabric module.



ip

Type: address:Ip

Units: null
Encrypted: false
Access: admin
Category: TopLevelRegular
    Comments:
The device IP address.



lcOwn

Type: mo:Owner
Primitive Type: scalar:Enum8

Units: null
Encrypted: false
Access: implicit
Category: TopLevelRegular
    Comments:
A value that indicates how this object was created. For internal use only.
Constants
local 0 Local NO COMMENTS
policy 1 Policy NO COMMENTS
replica 2 Replica NO COMMENTS
resolveOnBehalf 3 ResolvedOnBehalf NO COMMENTS
implicit 4 Implicit NO COMMENTS
DEFAULT local(0) Local NO COMMENTS





modTs

Type: mo:TStamp
Primitive Type: scalar:Date

Units: null
Encrypted: false
Access: implicit
Category: TopLevelRegular
    Comments:
The time when this object was last modified.
Constants
never 0ull never NO COMMENTS
DEFAULT never(0ull) never NO COMMENTS





name

Type: naming:Name
Primitive Type: string:Basic

Overrides:pol:Obj:name  |  naming:NamedObject:name
Units: null Encrypted: false Naming Property -- [NAMING RULES] Access: naming Category: TopLevelRegular
    Comments:
The name of the object.



nameAlias

Type: naming:NameAlias
Primitive Type: string:Basic

Units: null
Encrypted: false
Access: admin
Category: TopLevelRegular
    Comments:
NO COMMENTS



ownerKey

Type: naming:Descr
Primitive Type: string:Basic

Units: null
Encrypted: false
Access: admin
Category: TopLevelRegular
    Comments:
The key for enabling clients to own their data for entity correlation.



ownerTag

Type: naming:Descr
Primitive Type: string:Basic

Units: null
Encrypted: false
Access: admin
Category: TopLevelRegular
    Comments:
A tag for enabling clients to add their own data. For example, to indicate who created this object.



rn

Type: reference:BinRN

Units: null
Encrypted: false
Access: implicit
Category: TopLevelRn
    Comments:
Identifies an object from its siblings within the context of its parent object. The distinguished name contains a sequence of relative names.



status

Type: mo:ModificationStatus
Primitive Type: scalar:Bitmask32

Units: null
Encrypted: false
Access: implicit
Category: TopLevelStatus
    Comments:
The upgrade status. This property is for internal use only.
Constants
created 2u created In a setter method: specifies that an object should be created. An error is returned if the object already exists.
In the return value of a setter method: indicates that an object has been created.
modified 4u modified In a setter method: specifies that an object should be modified
In the return value of a setter method: indicates that an object has been modified.
deleted 8u deleted In a setter method: specifies that an object should be deleted.
In the return value of a setter method: indicates that an object has been deleted.
DEFAULT 0 --- This type controls the life cycle of objects passed in the XML API.

When used in a setter method (such as configConfMo), the ModificationStatus specifies whether an object should be created, modified, deleted or removed.
In the return value of a setter method, the ModificationStatus indicates the actual operation that was performed. For example, the ModificationStatus is set to "created" if the object was created. The ModificationStatus is not set if the object was neither created, modified, deleted or removed.

When invoking a setter method, the ModificationStatus is optional:
If a setter method such as configConfMo is invoked and the ModificationStatus is not set, the system automatically determines if the object should be created or modified.






usefvSubnet

Type: scalar:Bool

Units: null
Encrypted: false
Access: admin
Category: TopLevelRegular
    Comments:
NO COMMENTS
Constants
no false --- NO COMMENTS
yes true --- NO COMMENTS
DEFAULT no(false) --- NO COMMENTS