Class fv:To (ABSTRACT)

Class ID:2107
Encrypted: false - Exportable: true - Persistent: true - Configurable: true - Subject to Quota: Disabled - Abstraction Layer: Non-Regular MO, like stat/health...
Write Access: []
Read Access: []
Creatable/Deletable: yes (see Container Mos for details)
Possible Semantic Scopes: EPG, Infra, Fabric,
Semantic Scope Evaluation Rule: Subclasses
Monitoring Policy Source: Parent
Monitoring Flags : [ IsObservable: false, HasStats: false, HasFaults: false, HasHealth: false, HasEventRules: false ]

An internal base class used for managing object relations.

Naming Rules


DN FORMAT: 

                


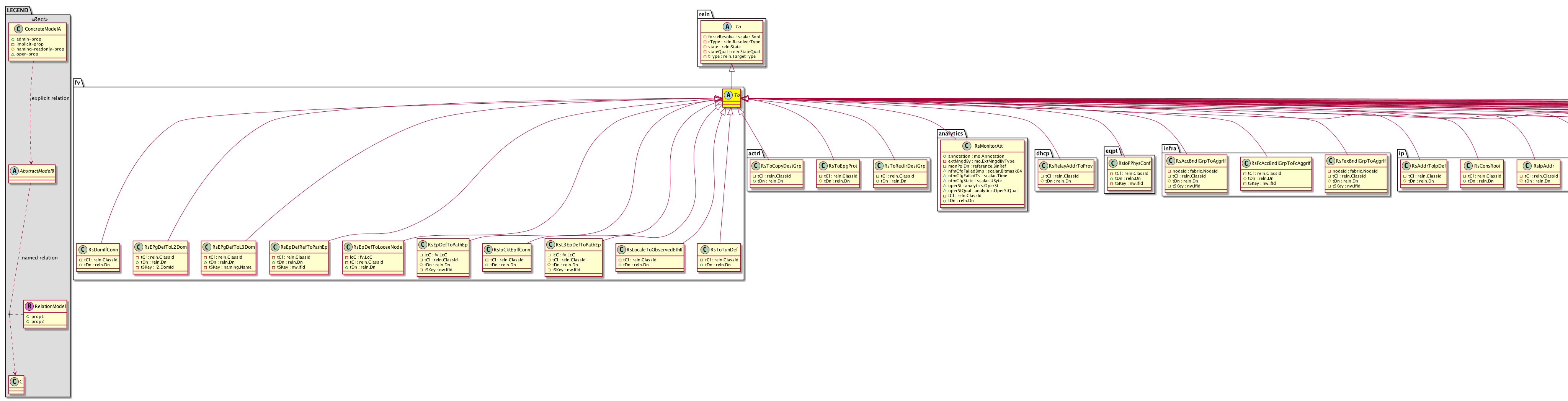
Diagram

Super Mo: reln:To,
Sub Mos: actrl:RsToCopyDestGrp, actrl:RsToEpgProt, actrl:RsToRedirDestGrp, analytics:RsMonitorAtt, dhcp:RsRelayAddrToProv, eqpt:RsIoPPhysConf, fv:RsDomIfConn, fv:RsEPgDefToL2Dom, fv:RsEPgDefToL3Dom, fv:RsEpDefRefToPathEp, fv:RsEpDefToLooseNode, fv:RsEpDefToPathEp, fv:RsL3EpDefToPathEp, fv:RsLocaleToObservedEthIf, fv:RsToTunDef, infra:RsAccBndlGrpToAggrIf, infra:RsFcAccBndlGrpToFcAggrIf, infra:RsFexBndlGrpToAggrIf, ip:RsAddrToIpDef, ip:RsConsRoot, ip:RsIpAddr, ip:RsRouteToIfConn, ip:RsRouteToRouteDef, ip:RsRtDefIpAddr, l1:RsToObservedEthIf, l2:RsBrConf, l2:RsDot1pRuleAtt, l2:RsDscpRuleAtt, l2:RsExtBD, l2:RsExtConf, l2:RsFcBrConf, l2:RsMacBaseEppAtt, l2:RsMacEppAtt, l2:RsPathDomAtt, l2:RsPcFcAggrBrConf, l2:RsSrvExtIfMap, l3:RsCtxToEpP, l3:RsEncPhysRtdConf, l3:RsIpEppAtt, l3:RsL3If, l3:RsL3dot1pRuleAtt, l3:RsL3dscpRuleAtt, l3:RsLbIfToLocale, l3:RsPhysRtdConf, mgmt:RsRtdMgmtConf, qinq:RsQinqEppAtt, rtmap:RsExtCommAtt, rtmap:RsRegCommAtt, rtmap:RsRtDstAtt, rtmap:RsRtNhAtt, rtmap:RsRtSrcAtt, span:RsSpanSrcToL2CktEpAtt, svccopy:RsCopyDestAtt, svcredir:RsHealthGrpAtt, vlan:RsVlanEppAtt, vpc:RsVpcConf, vsan:ARsVsanPathAtt, vxlan:RsVxlanEppAtt,


Inheritance
[V] reln:Inst This is generated and used only by internal processes.
 ├
[V] reln:To This is generated and used only by internal processes.
 
 ├
[V] fv:To An internal base class used for managing object relations.
 
 
 ├
[V] actrl:RsToCopyDestGrp  Relationship to the copy service object
 
 
 ├
[V] actrl:RsToEpgProt 
 
 
 ├
[V] actrl:RsToRedirDestGrp  Relationship to the service object for pbr redirection
 
 
 ├
[V] analytics:RsMonitorAtt  Reference to monitor
 
 
 ├
[V] dhcp:RsRelayAddrToProv 
 
 
 ├
[V] eqpt:RsIoPPhysConf A source relation to an L1 Ethernet interface. Note that this relation is an internal object.
 
 
 ├
[V] fv:RsDomIfConn A source relation to a generic layer 2 flood domain.
 
 
 ├
[V] fv:RsEPgDefToL2Dom A source relation to a generic layer 2 flood domain.
 
 
 ├
[V] fv:RsEPgDefToL3Dom The Layer 3 Domain (VRF).
 
 
 ├
[V] fv:RsEpDefRefToPathEp 
 
 
 ├
[V] fv:RsEpDefToLooseNode A source relation to an external unmanaged node.
 
 
 ├
[V] fv:RsEpDefToPathEp A source relation to the path endpoint. This is an internal object.
 
 
 ├
[V] fv:RsL3EpDefToPathEp 
 
 
 ├
[V] fv:RsLocaleToObservedEthIf  Relation used for reporting health scores from ports to EpP in case of Node Attachment
 
 
 ├
[V] fv:RsToTunDef A source relation to a tunnel. This is an internal object.
 
 
 ├
[V] infra:RsAccBndlGrpToAggrIf A source relation to an aggregated interface (collection of physical ports).
 
 
 ├
[V] infra:RsFcAccBndlGrpToFcAggrIf  Association to the port channel created by this BndlGrp
 
 
 ├
[V] infra:RsFexBndlGrpToAggrIf A source relation to an aggregated interface (collection of physical ports).
 
 
 ├
[V] ip:RsAddrToIpDef 
 
 
 ├
[V] ip:RsConsRoot 
 
 
 ├
[V] ip:RsIpAddr A source relation to the connectivity parameters for an interface.
 
 
 ├
[V] ip:RsRouteToIfConn A source relation to the connectivity parameters for an interface.
 
 
 ├
[V] ip:RsRouteToRouteDef A source relation to route definitions.
 
 
 ├
[V] ip:RsRtDefIpAddr A source relation to route definitions.
 
 
 ├
[V] l1:RsToObservedEthIf 
 
 
 ├
[V] l2:RsBrConf A source relation to an L1 interface.
 
 
 ├
[V] l2:RsDot1pRuleAtt A source relation to the set of Dot1P rules. This is an internal object.
 
 
 ├
[V] l2:RsDscpRuleAtt A source relation to a set of DSCP rules. This is an internal object.
 
 
 ├
[V] l2:RsExtBD A source relation to the interface connectivity. This is an internal object.
 
 
 ├
[V] l2:RsExtConf A source relation to an L1 interface. This is an internal object
 
 
 ├
[V] l2:RsFcBrConf  associated L1 FcPhysIf
 
 
 ├
[V] l2:RsMacBaseEppAtt 
 
 
 ├
[V] l2:RsMacEppAtt 
 
 
 ├
[V] l2:RsPathDomAtt A source relation to the ports on this domain is allowed. This is an internal object.
 
 
 ├
[V] l2:RsPcFcAggrBrConf  associated L1 FcAggrIf
 
 
 ├
[V] l2:RsSrvExtIfMap 
 
 
 ├
[V] l3:RsCtxToEpP A source relation to an abstract representation of the resolvable endpoint profile. This is an internal object.
 
 
 ├
[V] l3:RsEncPhysRtdConf A source relation to an abstraction of Ethernet interface properties that are common between Ethernet physical interfaces and aggregated interfaces. This is an internal object.
 
 
 ├
[V] l3:RsIpEppAtt 
 
 
 ├
[V] l3:RsL3If The source of the sub-interface/l3-interface.
 
 
 ├
[V] l3:RsL3dot1pRuleAtt  Relation to the set of Dot1P rules
 
 
 ├
[V] l3:RsL3dscpRuleAtt  Relation to the set of DSCP rules
 
 
 ├
[V] l3:RsLbIfToLocale A loopback created for the router ID. This relation is un-enforced because the code tries to access the real-time monitoring tool.
 
 
 ├
[V] l3:RsPhysRtdConf A source relation to an abstraction of Ethernet interface properties that are common between Ethernet physical interfaces and aggregated interfaces. This is an internal object.
 
 
 ├
[V] mgmt:RsRtdMgmtConf A source relation to the management interface.
 
 
 ├
[V] qinq:RsQinqEppAtt 
 
 
 ├
[V] rtmap:RsExtCommAtt A source relation to the route control rule for extended community lists.
 
 
 ├
[V] rtmap:RsRegCommAtt A source relation to the route control rule for regular community lists.
 
 
 ├
[V] rtmap:RsRtDstAtt A source relation to the route control rule for prefix lists.
 
 
 ├
[V] rtmap:RsRtNhAtt A source relation to the route control rule for prefix lists.
 
 
 ├
[V] rtmap:RsRtSrcAtt A source relation to the route control rule for prefix lists.
 
 
 ├
[V] span:RsSpanSrcToL2CktEpAtt A source relation to the abstraction of a circuit endpoint.
 
 
 ├
[V] svccopy:RsCopyDestAtt  Attachment to Copy Destination
 
 
 ├
[V] svcredir:RsHealthGrpAtt  Relationship to the healthgroup object
 
 
 ├
[V] vlan:RsVlanEppAtt A source relation to an abstract representation of the resolvable endpoint profile.
 
 
 ├
[V] vpc:RsVpcConf The port-channel.
 
 
 ├
[V] vsan:ARsVsanPathAtt  Abstraction of associations to path/label with rel-mo to vfcif
 
 
 
 ├
[V] vsan:RsVsanLabelAtt  Associations to nw:LabelEp with rel-mo to vfcif "
 
 
 
 ├
[V] vsan:RsVsanPathAtt  Associations to nw:PathEp with rel-mo to vfcif
 
 
 ├
[V] vxlan:RsVxlanEppAtt A source relation to an abstract representation of a resolvable endpoint profile.


Events
                


Faults
                


Fsms
                


Properties Summary
Defined in: reln:To
scalar:Bool forceResolve  (reln:To:forceResolve)
           Whether the relation should force pull the target.
reln:ResolverType
          scalar:Enum8
rType  (reln:To:rType)
           Represents the type of resolver.
reln:State
          scalar:Enum8
state  (reln:To:state)
           Represents the state of the relationship.
reln:StateQual
          scalar:Enum8
stateQual  (reln:To:stateQual)
           Represents the state qualifier of the relationship.
reln:TargetType
          scalar:Enum8
tType  (reln:To:tType)
           The type of target.
Defined in: reln:Inst
reln:ClassId
          scalar:Enum16
tCl  (reln:Inst:tCl)
           The class ID of the target object. This property is managed internally and should not be modified by the user.
reln:Dn
          reference:BinRef
tDn  (reln:Inst:tDn)
           The distinguished name of the target.
Defined in: mo:TopProps
mo:ModificationChildAction
          scalar:Bitmask32
childAction  (mo:TopProps:childAction)
           Delete or ignore. For internal use only.
reference:BinRef dn  (mo:TopProps:dn)
           A tag or metadata is a non-hierarchical keyword or term assigned to the fabric module.
reference:BinRN rn  (mo:TopProps:rn)
           Identifies an object from its siblings within the context of its parent object. The distinguished name contains a sequence of relative names.
mo:ModificationStatus
          scalar:Bitmask32
status  (mo:TopProps:status)
           The upgrade status. This property is for internal use only.
Properties Detail

childAction

Type: mo:ModificationChildAction
Primitive Type: scalar:Bitmask32

Units: null
Encrypted: false
Access: implicit
Category: TopLevelChildAction
    Comments:
Delete or ignore. For internal use only.
Constants
deleteAll 16384u deleteAll NO COMMENTS
ignore 4096u ignore NO COMMENTS
deleteNonPresent 8192u deleteNonPresent NO COMMENTS
DEFAULT 0 --- This type is used to





dn

Type: reference:BinRef

Units: null
Encrypted: false
Access: implicit
Category: TopLevelDn
    Comments:
A tag or metadata is a non-hierarchical keyword or term assigned to the fabric module.



forceResolve

Type: scalar:Bool

Units: null
Encrypted: false
Access: implicit
Category: TopLevelRegular
    Comments:
Whether the relation should force pull the target.
Constants
no false --- NO COMMENTS
yes true --- NO COMMENTS
DEFAULT yes(true) --- NO COMMENTS





rType

Type: reln:ResolverType
Primitive Type: scalar:Enum8

Units: null
Encrypted: false
Access: implicit
Category: TopLevelRegular
    Comments:
Represents the type of resolver.
Constants
mo 1 mo NO COMMENTS
service 2 service NO COMMENTS
local 3 local NO COMMENTS
DEFAULT mo(1) mo NO COMMENTS





rn

Type: reference:BinRN

Units: null
Encrypted: false
Access: implicit
Category: TopLevelRn
    Comments:
Identifies an object from its siblings within the context of its parent object. The distinguished name contains a sequence of relative names.



state

Type: reln:State
Primitive Type: scalar:Enum8

Units: null
Encrypted: false
Access: implicit
Category: TopLevelRegular
    Comments:
Represents the state of the relationship.
Constants
unformed 0 unformed the relationship is not formed
formed 1 formed the relationship is formed with the target object
missing-target 2 missing-target target does not exist
invalid-target 4 invalid-target invalid target DN
cardinality-violation 5 cardinality-violation cardinality violation - When relations are created such that they violate the cardinality, state of the relation would be set to this.
DEFAULT unformed(0) unformed the relationship is not formed





stateQual

Type: reln:StateQual
Primitive Type: scalar:Enum8

Units: null
Encrypted: false
Access: implicit
Category: TopLevelRegular
    Comments:
Represents the state qualifier of the relationship.
Constants
none 0 none no issue
mismatch-target 1 mismatch-target target not found, using default
default-target 2 default-target target not specified, using default
DEFAULT none(0) none no issue





status

Type: mo:ModificationStatus
Primitive Type: scalar:Bitmask32

Units: null
Encrypted: false
Access: implicit
Category: TopLevelStatus
    Comments:
The upgrade status. This property is for internal use only.
Constants
created 2u created In a setter method: specifies that an object should be created. An error is returned if the object already exists.
In the return value of a setter method: indicates that an object has been created.
modified 4u modified In a setter method: specifies that an object should be modified
In the return value of a setter method: indicates that an object has been modified.
deleted 8u deleted In a setter method: specifies that an object should be deleted.
In the return value of a setter method: indicates that an object has been deleted.
DEFAULT 0 --- This type controls the life cycle of objects passed in the XML API.

When used in a setter method (such as configConfMo), the ModificationStatus specifies whether an object should be created, modified, deleted or removed.
In the return value of a setter method, the ModificationStatus indicates the actual operation that was performed. For example, the ModificationStatus is set to "created" if the object was created. The ModificationStatus is not set if the object was neither created, modified, deleted or removed.

When invoking a setter method, the ModificationStatus is optional:
If a setter method such as configConfMo is invoked and the ModificationStatus is not set, the system automatically determines if the object should be created or modified.






tCl

Type: reln:ClassId
Primitive Type: scalar:Enum16

Units: null
Encrypted: false
Access: implicit
Category: TopLevelRegular
    Comments:
The class ID of the target object. This property is managed internally and should not be modified by the user.
Constants
unspecified 0 unspecified NO COMMENTS
DEFAULT unspecified(0) unspecified NO COMMENTS





tDn

Type: reln:Dn
Primitive Type: reference:BinRef

Units: null
Encrypted: false
Access: implicit
Category: TopLevelRegular
    Comments:
The distinguished name of the target.



tType

Type: reln:TargetType
Primitive Type: scalar:Enum8

Units: null
Encrypted: false
Access: implicit
Category: TopLevelRegular
    Comments:
The type of target.
Constants
name 0 name NO COMMENTS
mo 1 mo NO COMMENTS
all 2 all NO COMMENTS
DEFAULT mo(1) mo NO COMMENTS