Class fvns:VxlanInstP (CONCRETE)

Class ID:4561
Class Label: VXLAN Pool
Encrypted: false - Exportable: true - Persistent: true - Configurable: true - Subject to Quota: Disabled - Abstraction Layer: Logical Model
Write Access: [access-connectivity-l1, access-connectivity-l2, admin]
Read Access: [access-connectivity-l1, access-connectivity-l2, admin, nw-svc-device, vmm-policy]
Creatable/Deletable: yes (see Container Mos for details)
Semantic Scope: Fabric
Semantic Scope Evaluation Rule: Parent
Monitoring Policy Source: Parent
Monitoring Flags : [ IsObservable: true, HasStats: false, HasFaults: true, HasHealth: true, HasEventRules: false ]

The VxLAN range namespace policy defines for ID ranges used for VLAN encapsulation

Naming Rules
RN FORMAT: vxlanns-{name}

    [1] PREFIX=vxlanns- PROPERTY = name




DN FORMAT: 

[1] uni/infra/vxlanns-{name}

                


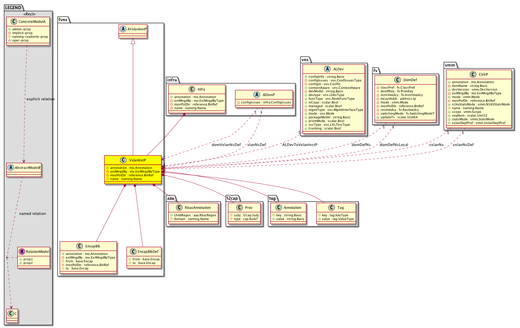
Diagram

Super Mo: fvns:AVxlanInstP,
Container Mos: infra:Infra (deletable:yes),
Contained Mos: aaa:RbacAnnotation, fvns:EncapBlk, fvns:EncapBlkDef, l2cap:Prov, tag:Annotation, tag:Tag,
Relations From: vns:ALDev, fv:DomDef, infra:ADomP, vmm:CtrlrP,
Relations: fvns:RtALDevToVxlanInstP, fvns:RtDomDefNs, fvns:RtDomDefNsLocal, fvns:RtDomVxlanNsDef, fvns:RtVlanNsDef, fvns:RtVxlanNs, fvns:RtVxlanNsDef,


Containers Hierarchies
[V] top:Root  This class represents the root element in the object hierarchy. All managed objects in the system are descendants of the Root element.
 ├
[V] fabric:Topology The root for IFC topology.
 
 ├
[V] fabric:Pod A pod.
 
 
 ├
[V] fabric:Node The root node for the APIC.
 
 
 
 ├
[V] ctx:Local The local Context.
 
 
 
 
 ├
[V] ctx:Application The context application.
 
 
 
 
 
 ├
[V] pol:Uni Represents policy definition/resolution universe.
 
 
 
 
 
 
 ├
[V] infra:Infra A container for all tenant infra configurations.
 
 
 
 
 
 
 
 ├
[V] fvns:VxlanInstP The VxLAN range namespace policy defines for ID ranges used for VLAN encapsulation
[V] top:Root  This class represents the root element in the object hierarchy. All managed objects in the system are descendants of the Root element.
 ├
[V] pol:Uni Represents policy definition/resolution universe.
 
 ├
[V] infra:Infra A container for all tenant infra configurations.
 
 
 ├
[V] fvns:VxlanInstP The VxLAN range namespace policy defines for ID ranges used for VLAN encapsulation


Contained Hierarchy
[V] fvns:VxlanInstP The VxLAN range namespace policy defines for ID ranges used for VLAN encapsulation
 ├
[V] aaa:RbacAnnotation  RbacAnnotation is used for capturing rbac properties of any apic object Objects can append rbacannotations as Object->RbacAnnotation which is then checked for domain eligibility
 ├
[V] fault:Counts An immutable object that provides the number of critical, major, minor, and warning faults raised on its parent object and its subtree.
 ├
[V] fault:Delegate Exposes internal faults to the user. A fault delegate object can be defined on IFC (for example, for an endpoint group) and when the fault is raised (for example, under an endpoint policy on a switch), a fault delegate object is created on IFC under the specified object. A fault delegate object follows the lifecycle of the original fault instance object, being created, modified, or deleted based on the changes of the original fault.
 ├
[V] fault:Inst Contains detailed information of a fault. This object is attached as a child of the object on which the fault condition occurred. One instance object is created for each fault condition of the parent object. A fault instance object is identified by a fault code.
 
 ├
[V] aaa:RbacAnnotation  RbacAnnotation is used for capturing rbac properties of any apic object Objects can append rbacannotations as Object->RbacAnnotation which is then checked for domain eligibility
 
 ├
[V] tag:Annotation 
 
 ├
[V] tag:Tag 
 ├
[V] fvns:EncapBlk The VLAN encapsulation block.
 
 ├
[V] aaa:RbacAnnotation  RbacAnnotation is used for capturing rbac properties of any apic object Objects can append rbacannotations as Object->RbacAnnotation which is then checked for domain eligibility
 
 ├
[V] fault:Counts An immutable object that provides the number of critical, major, minor, and warning faults raised on its parent object and its subtree.
 
 ├
[V] fault:Delegate Exposes internal faults to the user. A fault delegate object can be defined on IFC (for example, for an endpoint group) and when the fault is raised (for example, under an endpoint policy on a switch), a fault delegate object is created on IFC under the specified object. A fault delegate object follows the lifecycle of the original fault instance object, being created, modified, or deleted based on the changes of the original fault.
 
 ├
[V] health:Inst A base class for a health score instance.(Switch only)
 
 ├
[V] tag:AInst The label instance, which is contained by the taggable object.
 
 
 ├
[V] fault:Delegate Exposes internal faults to the user. A fault delegate object can be defined on IFC (for example, for an endpoint group) and when the fault is raised (for example, under an endpoint policy on a switch), a fault delegate object is created on IFC under the specified object. A fault delegate object follows the lifecycle of the original fault instance object, being created, modified, or deleted based on the changes of the original fault.
 
 ├
[V] tag:Annotation 
 
 ├
[V] tag:Tag 
 ├
[V] fvns:EncapBlkDef The encapsulation block definition.
 
 ├
[V] fault:Delegate Exposes internal faults to the user. A fault delegate object can be defined on IFC (for example, for an endpoint group) and when the fault is raised (for example, under an endpoint policy on a switch), a fault delegate object is created on IFC under the specified object. A fault delegate object follows the lifecycle of the original fault instance object, being created, modified, or deleted based on the changes of the original fault.
 ├
[V] fvns:RtALDevToVxlanInstP A target relation to the VxLAN namespace policy definition.
 ├
[V] fvns:RtDomDefNs A target relation to the VxLAN namespace policy definition.
 ├
[V] fvns:RtDomDefNsLocal A target relation to the VxLAN namespace policy definition.
 ├
[V] fvns:RtDomVxlanNsDef 
 ├
[V] fvns:RtVlanNsDef A target relation to the namespace policy is used for managing the Encap (VXLAN, NVGRE, VLAN) ranges.
 ├
[V] fvns:RtVxlanNs A target relation to the VxLAN namespace policy definition.
 ├
[V] fvns:RtVxlanNsDef A target relation to the namespace policy is used for managing the Encap (VXLAN, NVGRE, VLAN) ranges.
 ├
[V] health:Inst A base class for a health score instance.(Switch only)
 ├
[V] l2cap:Prov An L1 capability provider that consumes a capability rule and tracks the software or hardware capabilities of the system. For example, this property provides you total and remaining count on the leaf.
 ├
[V] tag:Annotation 
 ├
[V] tag:Tag 


Inheritance
[V] naming:NamedObject An abstract base class for an object that contains a name.
 ├
[V] pol:Obj Represents a generic policy object.
 
 ├
[V] pol:Def Represents self-contained policy document.
 
 
 ├
[V] pol:Ns Represents a policy namespace.
 
 
 
 ├
[V] fvns:AInstP The namespace policy is used for managing the Encap (VXLAN, NVGRE, VLAN) ranges.
 
 
 
 
 ├
[V] fvns:AVxlanInstP The abstract class for Namespace Policy for VxLAN ranges.
 
 
 
 
 
 ├
[V] fvns:VxlanInstP The VxLAN range namespace policy defines for ID ranges used for VLAN encapsulation


Events
                fvns:VxlanInstP:creation__fvns_VxlanInstP
fvns:VxlanInstP:modification__fvns_VxlanInstP
fvns:VxlanInstP:deletion__fvns_VxlanInstP


Faults
                fvns:AInstP:configFailed


Fsms
                


Properties Summary
Defined in: fvns:VxlanInstP
mo:Annotation
          string:Basic
annotation  (fvns:VxlanInstP:annotation)
           NO COMMENTS
mo:ExtMngdByType
          scalar:Bitmask32
extMngdBy  (fvns:VxlanInstP:extMngdBy)
           NO COMMENTS
reference:BinRef monPolDn  (fvns:VxlanInstP:monPolDn)
           The monitoring policy attached to this observable object.
naming:Name
          string:Basic
name  (fvns:VxlanInstP:name)
           Overrides:pol:Obj:name | naming:NamedObject:name
           The VxLAN policy name.
Defined in: fvns:AInstP
infra:ConfigIssues
          scalar:Bitmask64
configIssues  (fvns:AInstP:configIssues)
           null
Defined in: pol:Def
naming:Descr
          string:Basic
descr  (pol:Def:descr)
           Specifies a description of the policy definition.
naming:Descr
          string:Basic
ownerKey  (pol:Def:ownerKey)
           The key for enabling clients to own their data for entity correlation.
naming:Descr
          string:Basic
ownerTag  (pol:Def:ownerTag)
           A tag for enabling clients to add their own data. For example, to indicate who created this object.
Defined in: naming:NamedObject
naming:NameAlias
          string:Basic
nameAlias  (naming:NamedObject:nameAlias)
           NO COMMENTS
Defined in: mo:Ownable
scalar:Uint16 uid  (mo:Ownable:uid)
           A unique identifier for this object.
Defined in: mo:Resolvable
mo:Owner
          scalar:Enum8
lcOwn  (mo:Resolvable:lcOwn)
           A value that indicates how this object was created. For internal use only.
Defined in: mo:TopProps
mo:ModificationChildAction
          scalar:Bitmask32
childAction  (mo:TopProps:childAction)
           Delete or ignore. For internal use only.
reference:BinRef dn  (mo:TopProps:dn)
           A tag or metadata is a non-hierarchical keyword or term assigned to the fabric module.
reference:BinRN rn  (mo:TopProps:rn)
           Identifies an object from its siblings within the context of its parent object. The distinguished name contains a sequence of relative names.
mo:ModificationStatus
          scalar:Bitmask32
status  (mo:TopProps:status)
           The upgrade status. This property is for internal use only.
Defined in: mo:Modifiable
mo:TStamp
          scalar:Date
modTs  (mo:Modifiable:modTs)
           The time when this object was last modified.
Properties Detail

annotation

Type: mo:Annotation
Primitive Type: string:Basic

Units: null
Encrypted: false
Access: admin
Category: TopLevelRegular
Property Validators:
    Range:  min: "0"  max: "128"
        Allowed Chars:
            Regex: [a-zA-Z0-9_.:-]+
    Comments:
NO COMMENTS



childAction

Type: mo:ModificationChildAction
Primitive Type: scalar:Bitmask32

Units: null
Encrypted: false
Access: implicit
Category: TopLevelChildAction
    Comments:
Delete or ignore. For internal use only.
Constants
deleteAll 16384u deleteAll NO COMMENTS
ignore 4096u ignore NO COMMENTS
deleteNonPresent 8192u deleteNonPresent NO COMMENTS
DEFAULT 0 --- This type is used to





configIssues

Type: infra:ConfigIssues
Primitive Type: scalar:Bitmask64

Units: null
Encrypted: false
Access: implicit
Category: TopLevelRegular
    Comments:
null
Constants
none 0ull N/A NO COMMENTS
enhanced-lacp-lag-creation-skipped 0x1000ull Enhanced Lacp Lag Policy creation skipped, DVS has Lacp v1 enabled NO COMMENTS
missing-ns-assoc 0x100ull Invalid or missing association to VLAN or VxLAN namespace NO COMMENTS
cdp-lldp-collision 0x10ull Both Cdp policy and Lldp policy are configured for Attach Entity Profile NO COMMENTS
missing-encap 0x1ull Invalid or missing encapsulation NO COMMENTS
invalid-mcast-addr 0x200ull Missing multicast address for vxlan mode NO COMMENTS
multiple-lldp 0x20ull More than one Lldp policy found for Attach Entity Profile NO COMMENTS
missing-epg 0x2ull Association to End-point Group not specified NO COMMENTS
invalid-port 0x400ull Invalid port for fabric interface NO COMMENTS
multiple-cdp 0x40ull More than one Cdp policy found for Attach Entity Profile NO COMMENTS
missing-encapblk 0x4ull Invalid or missing Encapsulation Blocks NO COMMENTS
missing-internal-vlan-blk 0x800ull Missing Internal VLAN Encapsulation Blocks NO COMMENTS
invalid-vxlan-ns-range 0x80ull VXlan range below 0x800000 is not valid for N1kv NS mode NO COMMENTS
missing-assoc-attEntP 0x8ull Domain is missing association from Attach Entity Profile NO COMMENTS
DEFAULT none(0ull) N/A NO COMMENTS





descr

Type: naming:Descr
Primitive Type: string:Basic

Like: naming:Described:descr
Units: null
Encrypted: false
Access: admin
Category: TopLevelRegular
Property Validators:
    Range:  min: "0"  max: "128"
        Allowed Chars:
            Regex: [a-zA-Z0-9\\!#$%()*,-./:;@ _{|}~?&+]+
    Comments:
Specifies a description of the policy definition.



dn

Type: reference:BinRef

Units: null
Encrypted: false
Access: implicit
Category: TopLevelDn
    Comments:
A tag or metadata is a non-hierarchical keyword or term assigned to the fabric module.



extMngdBy

Type: mo:ExtMngdByType
Primitive Type: scalar:Bitmask32

Units: null
Encrypted: false
Access: implicit
Category: TopLevelRegular
    Comments:
NO COMMENTS
Constants
undefined 0u undefined NO COMMENTS
msc 1u msc NO COMMENTS
DEFAULT undefined(0u) undefined NO COMMENTS





lcOwn

Type: mo:Owner
Primitive Type: scalar:Enum8

Units: null
Encrypted: false
Access: implicit
Category: TopLevelRegular
    Comments:
A value that indicates how this object was created. For internal use only.
Constants
local 0 Local NO COMMENTS
policy 1 Policy NO COMMENTS
replica 2 Replica NO COMMENTS
resolveOnBehalf 3 ResolvedOnBehalf NO COMMENTS
implicit 4 Implicit NO COMMENTS
DEFAULT local(0) Local NO COMMENTS





modTs

Type: mo:TStamp
Primitive Type: scalar:Date

Units: null
Encrypted: false
Access: implicit
Category: TopLevelRegular
    Comments:
The time when this object was last modified.
Constants
never 0ull never NO COMMENTS
DEFAULT never(0ull) never NO COMMENTS





monPolDn

Type: reference:BinRef

Units: null
Encrypted: false
Access: implicit
Category: TopLevelRegular
    Comments:
The monitoring policy attached to this observable object.



name

Type: naming:Name
Primitive Type: string:Basic

Overrides:pol:Obj:name  |  naming:NamedObject:name
Units: null Encrypted: false Naming Property -- [NAMING RULES] Access: naming Category: TopLevelRegular Property Validators: Range: min: "1" max: "64" Allowed Chars: Regex: [a-zA-Z0-9_.:-]+
    Comments:
The VxLAN policy name.



nameAlias

Type: naming:NameAlias
Primitive Type: string:Basic

Units: null
Encrypted: false
Access: admin
Category: TopLevelRegular
Property Validators:
    Range:  min: "0"  max: "63"
        Allowed Chars:
            Regex: [a-zA-Z0-9_.-]+
    Comments:
NO COMMENTS



ownerKey

Type: naming:Descr
Primitive Type: string:Basic

Units: null
Encrypted: false
Access: admin
Category: TopLevelRegular
Property Validators:
    Range:  min: "0"  max: "128"
        Allowed Chars:
            Regex: [a-zA-Z0-9\\!#$%()*,-./:;@ _{|}~?&+]+
    Comments:
The key for enabling clients to own their data for entity correlation.



ownerTag

Type: naming:Descr
Primitive Type: string:Basic

Units: null
Encrypted: false
Access: admin
Category: TopLevelRegular
Property Validators:
    Range:  min: "0"  max: "64"
        Allowed Chars:
            Regex: [a-zA-Z0-9\\!#$%()*,-./:;@ _{|}~?&+]+
    Comments:
A tag for enabling clients to add their own data. For example, to indicate who created this object.



rn

Type: reference:BinRN

Units: null
Encrypted: false
Access: implicit
Category: TopLevelRn
    Comments:
Identifies an object from its siblings within the context of its parent object. The distinguished name contains a sequence of relative names.



status

Type: mo:ModificationStatus
Primitive Type: scalar:Bitmask32

Units: null
Encrypted: false
Access: implicit
Category: TopLevelStatus
    Comments:
The upgrade status. This property is for internal use only.
Constants
created 2u created In a setter method: specifies that an object should be created. An error is returned if the object already exists.
In the return value of a setter method: indicates that an object has been created.
modified 4u modified In a setter method: specifies that an object should be modified
In the return value of a setter method: indicates that an object has been modified.
deleted 8u deleted In a setter method: specifies that an object should be deleted.
In the return value of a setter method: indicates that an object has been deleted.
DEFAULT 0 --- This type controls the life cycle of objects passed in the XML API.

When used in a setter method (such as configConfMo), the ModificationStatus specifies whether an object should be created, modified, deleted or removed.
In the return value of a setter method, the ModificationStatus indicates the actual operation that was performed. For example, the ModificationStatus is set to "created" if the object was created. The ModificationStatus is not set if the object was neither created, modified, deleted or removed.

When invoking a setter method, the ModificationStatus is optional:
If a setter method such as configConfMo is invoked and the ModificationStatus is not set, the system automatically determines if the object should be created or modified.






uid

Type: scalar:Uint16

Units: null
Encrypted: false
Access: implicit
Category: TopLevelRegular
    Comments:
A unique identifier for this object.