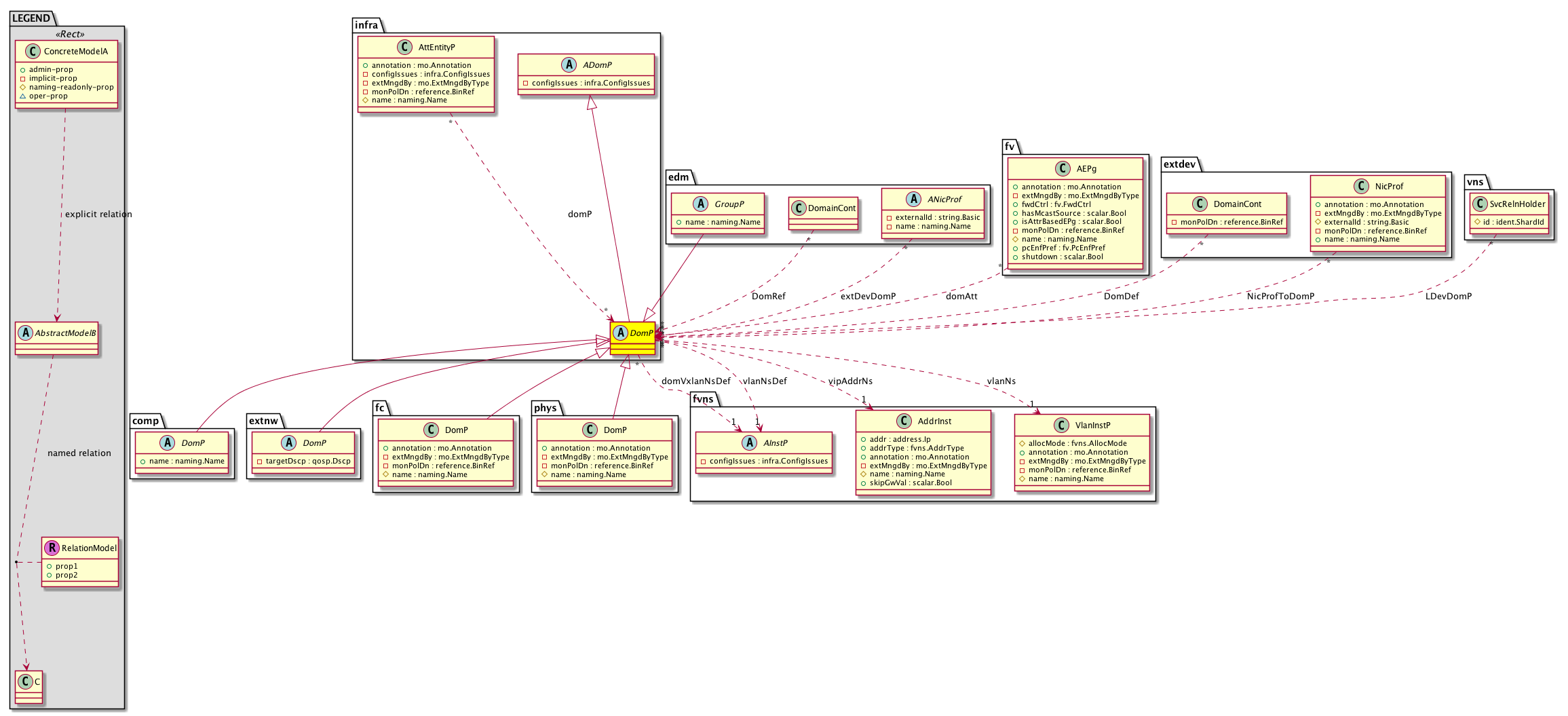
Class infra:DomP (ABSTRACT)

Class ID:4517
Class Label: Access Domain Profile
Encrypted: false - Exportable: true - Persistent: true - Configurable: true - Subject to Quota: Disabled - Abstraction Layer: Concrete Model
Write Access: []
Read Access: [access-connectivity-l1, access-connectivity-l2, access-equipment, admin, fabric-equipment, fabric-protocol-l2, tenant-epg, tenant-network-profile]
Creatable/Deletable: derived (see Container Mos for details)
Possible Semantic Scopes: EPG, Infra, Fabric,
Semantic Scope Evaluation Rule: Subclasses
Monitoring Policy Source: Parent
Monitoring Flags : [ IsObservable: true, HasStats: false, HasFaults: true, HasHealth: true, HasEventRules: false ]

An abstraction of an infrastructure domain profile associated with application endpoint groups. This is used for carving the infra elements including, but not limited to, port, VLAN, etc.

Naming Rules


DN FORMAT: 

                


Diagram

Super Mo: infra:ADomP,
Sub Mos: comp:DomP, edm:GroupP, extnw:DomP, fc:DomP, phys:DomP,
Relations From: fv:AEPg, extdev:DomainCont, infra:AttEntityP, edm:DomainCont, edm:ANicProf, vns:SvcRelnHolder, extdev:NicProf,
Relations To: fvns:AInstP, fvns:AddrInst, fvns:VlanInstP,
Relations: infra:RsDomVxlanNsDef, infra:RsVipAddrNs, infra:RsVlanNs, infra:RsVlanNsDef, infra:RtDomAtt, infra:RtDomDef, infra:RtDomP, infra:RtDomRef, infra:RtExtDevDomP, infra:RtLDevDomP, infra:RtNicProfToDomP,


Inheritance
[V] naming:NamedObject An abstract base class for an object that contains a name.
 ├
[V] pol:Obj Represents a generic policy object.
 
 ├
[V] pol:Cont Represents entities that contain policy definitions.
 
 
 ├
[V] pol:Dom Represents the policy definition or resolution domain.
 
 
 
 ├
[V] fv:ADomP A base class for domain profiles.
 
 
 
 
 ├
[V] infra:ADomP The domain profile in the infrastructure is used for carving the infra-elements including, but not limited to, port, vlan, etc.
 
 
 
 
 
 ├
[V] infra:DomP An abstraction of an infrastructure domain profile associated with application endpoint groups. This is used for carving the infra elements including, but not limited to, port, VLAN, etc.
 
 
 
 
 
 
 ├
[V] comp:DomP A virtual machine management domain.
 
 
 
 
 
 
 
 ├
[V] vmm:DomP The VMM domain profile is a policy for grouping VM controllers with similar networking policy requirements. For example, the VM controllers can share VLAN or VXLAN space and application endpoint groups. The APIC communicates with the controller to publish network configurations such as port groups that are then applied to the virtual workloads.
 
 
 
 
 
 
 
 ├
[V] vmm:DomPDef A container for distributed virtual switch policies. This is an object in the iLeaf (switch).
 
 
 
 
 
 
 ├
[V] edm:GroupP 
 
 
 
 
 
 
 
 ├
[V] extdev:GroupP  External Device Group Profile is a policy pertaining to single External Device Management domain that also corresponds to a single policy enforcement domain: a UCSM Instance (a cluster of UCS FIs) forms such domain. This maps into UCS VLAN Group concept.
 
 
 
 
 
 
 ├
[V] extnw:DomP The base class for the external bridged and external routed domain profiles. The external bridged domain profile is a policy for managing the physical infrastructure, such as ports/VLANS, that can be used by an L2 network bridged outside the fabric. The external routed domain profile is a policy for managing the physical infrastructure, such as ports/VLANS, that can be used by an L3 routed outside network.
 
 
 
 
 
 
 
 ├
[V] l2ext:ADomP The abstraction of the external routed domain profile is a policy for managing the physical infrastructure, such as ports/VLANS, that can be used by an L3 routed outside network.
 
 
 
 
 
 
 
 
 ├
[V] l2ext:DomDef This is generated and used only by internal processes.
 
 
 
 
 
 
 
 
 ├
[V] l2ext:DomP The external bridged domain profile is a policy for managing the physical infrastructure, such as ports/VLANS, that can be used by an L2 network bridged outside the fabric.
 
 
 
 
 
 
 
 ├
[V] l3ext:ADomP The abstraction of the external routed domain profile, which is a policy for managing the physical infrastructure, such as ports/VLANS, that can be used by an L3 routed outside network.
 
 
 
 
 
 
 
 
 ├
[V] l3ext:DomDef This is generated and used only by internal processes.
 
 
 
 
 
 
 
 
 ├
[V] l3ext:DomP The external routed domain profile is a policy for managing the physical infrastructure, such as ports/VLANS, that can be used by an L3 routed outside network.
 
 
 
 
 
 
 ├
[V] fc:DomP  FC domain profile is a policy pertaining to single FC Management domain that also corresponds to a single policy enforcement domain: representing the FC bindings.
 
 
 
 
 
 
 ├
[V] phys:DomP The physical domain profile stores the physical resources (ports and port-channels) and encap resources (VLAN/VXLAN) that should be used for endpoint groups associated with this domain.


Events
                


Faults
                infra:ADomP:configFailed


Fsms
                


Properties Summary
Defined in: infra:ADomP
infra:ConfigIssues
          scalar:Bitmask64
configIssues  (infra:ADomP:configIssues)
          
Defined in: pol:Dom
naming:Descr
          string:Basic
ownerKey  (pol:Dom:ownerKey)
           The key for enabling clients to own their data for entity correlation.
naming:Descr
          string:Basic
ownerTag  (pol:Dom:ownerTag)
           A tag for enabling clients to add their own data. For example, to indicate who created this object.
Defined in: pol:Obj
naming:Name
          string:Basic
name  (pol:Obj:name)
           Overrides:naming:NamedObject:name
           null
Defined in: naming:NamedObject
naming:NameAlias
          string:Basic
nameAlias  (naming:NamedObject:nameAlias)
           NO COMMENTS
Defined in: mo:TopProps
mo:ModificationChildAction
          scalar:Bitmask32
childAction  (mo:TopProps:childAction)
           Delete or ignore. For internal use only.
reference:BinRef dn  (mo:TopProps:dn)
           A tag or metadata is a non-hierarchical keyword or term assigned to the fabric module.
reference:BinRN rn  (mo:TopProps:rn)
           Identifies an object from its siblings within the context of its parent object. The distinguished name contains a sequence of relative names.
mo:ModificationStatus
          scalar:Bitmask32
status  (mo:TopProps:status)
           The upgrade status. This property is for internal use only.
Properties Detail

childAction

Type: mo:ModificationChildAction
Primitive Type: scalar:Bitmask32

Units: null
Encrypted: false
Access: implicit
Category: TopLevelChildAction
    Comments:
Delete or ignore. For internal use only.
Constants
deleteAll 16384u deleteAll NO COMMENTS
ignore 4096u ignore NO COMMENTS
deleteNonPresent 8192u deleteNonPresent NO COMMENTS
DEFAULT 0 --- This type is used to





configIssues

Type: infra:ConfigIssues
Primitive Type: scalar:Bitmask64

Units: null
Encrypted: false
Access: implicit
Category: TopLevelRegular
    Comments:
Constants
none 0ull N/A NO COMMENTS
enhanced-lacp-lag-creation-skipped 0x1000ull Enhanced Lacp Lag Policy creation skipped, DVS has Lacp v1 enabled NO COMMENTS
missing-ns-assoc 0x100ull Invalid or missing association to VLAN or VxLAN namespace NO COMMENTS
cdp-lldp-collision 0x10ull Both Cdp policy and Lldp policy are configured for Attach Entity Profile NO COMMENTS
missing-encap 0x1ull Invalid or missing encapsulation NO COMMENTS
invalid-mcast-addr 0x200ull Missing multicast address for vxlan mode NO COMMENTS
multiple-lldp 0x20ull More than one Lldp policy found for Attach Entity Profile NO COMMENTS
missing-epg 0x2ull Association to End-point Group not specified NO COMMENTS
invalid-port 0x400ull Invalid port for fabric interface NO COMMENTS
multiple-cdp 0x40ull More than one Cdp policy found for Attach Entity Profile NO COMMENTS
missing-encapblk 0x4ull Invalid or missing Encapsulation Blocks NO COMMENTS
missing-internal-vlan-blk 0x800ull Missing Internal VLAN Encapsulation Blocks NO COMMENTS
invalid-vxlan-ns-range 0x80ull VXlan range below 0x800000 is not valid for N1kv NS mode NO COMMENTS
missing-assoc-attEntP 0x8ull Domain is missing association from Attach Entity Profile NO COMMENTS
DEFAULT none(0ull) N/A NO COMMENTS





dn

Type: reference:BinRef

Units: null
Encrypted: false
Access: implicit
Category: TopLevelDn
    Comments:
A tag or metadata is a non-hierarchical keyword or term assigned to the fabric module.



name

Type: naming:Name
Primitive Type: string:Basic

Overrides:naming:NamedObject:name
Units: null Encrypted: false Access: admin Category: TopLevelRegular Property Validators: Range: min: "0" max: "64" Allowed Chars: Regex: [a-zA-Z0-9_.:-]+
    Comments:
null



nameAlias

Type: naming:NameAlias
Primitive Type: string:Basic

Units: null
Encrypted: false
Access: admin
Category: TopLevelRegular
Property Validators:
    Range:  min: "0"  max: "63"
        Allowed Chars:
            Regex: [a-zA-Z0-9_.-]+
    Comments:
NO COMMENTS



ownerKey

Type: naming:Descr
Primitive Type: string:Basic

Units: null
Encrypted: false
Access: admin
Category: TopLevelRegular
Property Validators:
    Range:  min: "0"  max: "128"
        Allowed Chars:
            Regex: [a-zA-Z0-9\\!#$%()*,-./:;@ _{|}~?&+]+
    Comments:
The key for enabling clients to own their data for entity correlation.



ownerTag

Type: naming:Descr
Primitive Type: string:Basic

Units: null
Encrypted: false
Access: admin
Category: TopLevelRegular
Property Validators:
    Range:  min: "0"  max: "64"
        Allowed Chars:
            Regex: [a-zA-Z0-9\\!#$%()*,-./:;@ _{|}~?&+]+
    Comments:
A tag for enabling clients to add their own data. For example, to indicate who created this object.



rn

Type: reference:BinRN

Units: null
Encrypted: false
Access: implicit
Category: TopLevelRn
    Comments:
Identifies an object from its siblings within the context of its parent object. The distinguished name contains a sequence of relative names.



status

Type: mo:ModificationStatus
Primitive Type: scalar:Bitmask32

Units: null
Encrypted: false
Access: implicit
Category: TopLevelStatus
    Comments:
The upgrade status. This property is for internal use only.
Constants
created 2u created In a setter method: specifies that an object should be created. An error is returned if the object already exists.
In the return value of a setter method: indicates that an object has been created.
modified 4u modified In a setter method: specifies that an object should be modified
In the return value of a setter method: indicates that an object has been modified.
deleted 8u deleted In a setter method: specifies that an object should be deleted.
In the return value of a setter method: indicates that an object has been deleted.
DEFAULT 0 --- This type controls the life cycle of objects passed in the XML API.

When used in a setter method (such as configConfMo), the ModificationStatus specifies whether an object should be created, modified, deleted or removed.
In the return value of a setter method, the ModificationStatus indicates the actual operation that was performed. For example, the ModificationStatus is set to "created" if the object was created. The ModificationStatus is not set if the object was neither created, modified, deleted or removed.

When invoking a setter method, the ModificationStatus is optional:
If a setter method such as configConfMo is invoked and the ModificationStatus is not set, the system automatically determines if the object should be created or modified.