Class vmm:DomP (CONCRETE)

Class ID:2136
Class Label: VMM Domain
Encrypted: false - Exportable: true - Persistent: true - Configurable: true - Subject to Quota: Disabled - Abstraction Layer: Logical Model
Write Access: [admin, vmm-policy]
Read Access: [aaa, access-connectivity-l1, access-connectivity-l2, access-connectivity-util, access-equipment, access-protocol-l1, access-protocol-l2, access-protocol-ops, admin, fabric-connectivity-util, fabric-equipment, fabric-protocol-l2, fabric-protocol-ops, nw-svc-device, tenant-epg, tenant-network-profile, tenant-protocol-l2, vmm-connectivity, vmm-policy, vmm-security]
Creatable/Deletable: yes (see Container Mos for details)
Semantic Scope: Infra
Semantic Scope Evaluation Rule: Parent
Monitoring Policy Source: Parent
Monitoring Flags : [ IsObservable: true, HasStats: false, HasFaults: true, HasHealth: true, HasEventRules: false ]

The VMM domain profile is a policy for grouping VM controllers with similar networking policy requirements. For example, the VM controllers can share VLAN or VXLAN space and application endpoint groups. The APIC communicates with the controller to publish network configurations such as port groups that are then applied to the virtual workloads.

Naming Rules
RN FORMAT: dom-{name}

    [1] PREFIX=dom- PROPERTY = name




DN FORMAT: 

[1] uni/vmmp-{vendor}/dom-{name}

                


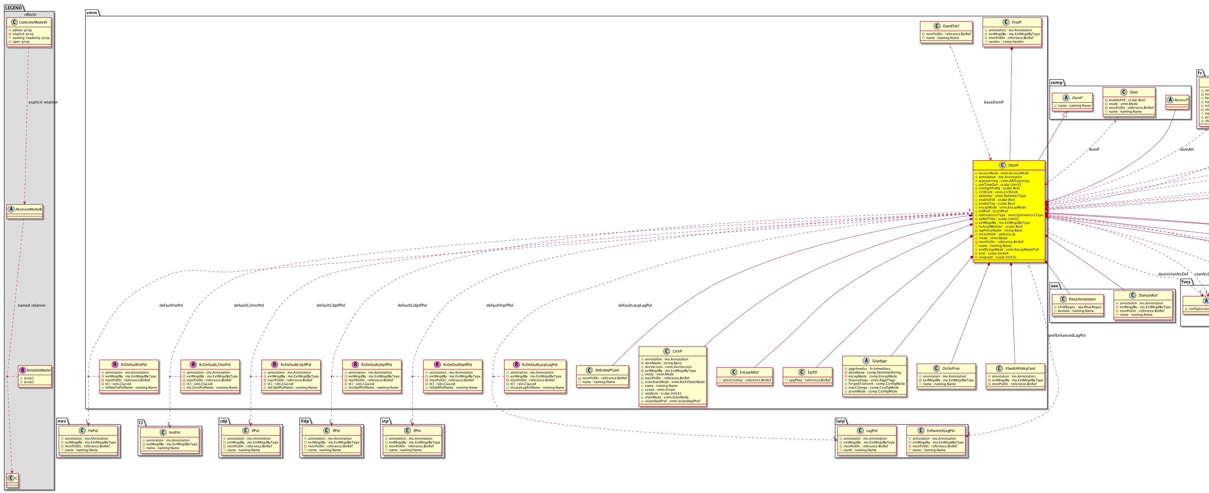
Diagram

Super Mo: comp:DomP,
Container Mos: vmm:ProvP (deletable:yes),
Contained Mos: aaa:DomainRef, aaa:RbacAnnotation, comp:AccessP, fvns:VlanInstDef, tag:AInst, tag:Annotation, tag:Tag, vmm:AttEntityPCont, vmm:CtrlrP, vmm:EncapAllctr, vmm:EpPD, vmm:EpgAggr, vmm:OrchsProv, vmm:VSwitchPolicyCont,
Relations From: fv:AEPg, extdev:DomainCont, infra:AttEntityP, edm:DomainCont, edm:ANicProf, vns:SvcRelnHolder, extdev:NicProf, vns:ALDev, vmm:DomPDef, comp:Dom, pol:DefRelnHolder,
Relations To: fvns:AInstP, fvns:AddrInst, fvns:VlanInstP, cdp:IfPol, nws:FwPol, l2:InstPol, lacp:LagPol, lldp:IfPol, stp:IfPol, fvns:McastAddrInstP, lacp:EnhancedLagPol,
Relations: infra:RsDomVxlanNsDef, infra:RsVipAddrNs, infra:RsVlanNs, infra:RsVlanNsDef, infra:RtDomAtt, infra:RtDomDef, infra:RtDomP, infra:RtDomRef, infra:RtExtDevDomP, infra:RtLDevDomP, infra:RtNicProfToDomP, vmm:RsDefaultCdpIfPol, vmm:RsDefaultFwPol, vmm:RsDefaultL2InstPol, vmm:RsDefaultLacpLagPol, vmm:RsDefaultLldpIfPol, vmm:RsDefaultStpIfPol, vmm:RsDomMcastAddrNs, vmm:RsPrefEnhancedLagPol, vmm:RtALDevToDomP, vmm:RtBaseDomP, vmm:RtDomP, vmm:RtDompRel,


Containers Hierarchies
[V] top:Root  This class represents the root element in the object hierarchy. All managed objects in the system are descendants of the Root element.
 ├
[V] fabric:Topology The root for IFC topology.
 
 ├
[V] fabric:Pod A pod.
 
 
 ├
[V] fabric:Node The root node for the APIC.
 
 
 
 ├
[V] ctx:Local The local Context.
 
 
 
 
 ├
[V] ctx:Application The context application.
 
 
 
 
 
 ├
[V] pol:Uni Represents policy definition/resolution universe.
 
 
 
 
 
 
 ├
[V] vmm:ProvP The VMM provider profile stores the policies of VMM systems from a particular vendor (VMware or Microsoft). This container is automatically created by the system.
 
 
 
 
 
 
 
 ├
[V] vmm:DomP The VMM domain profile is a policy for grouping VM controllers with similar networking policy requirements. For example, the VM controllers can share VLAN or VXLAN space and application endpoint groups. The APIC communicates with the controller to publish network configurations such as port groups that are then applied to the virtual workloads.
[V] top:Root  This class represents the root element in the object hierarchy. All managed objects in the system are descendants of the Root element.
 ├
[V] pol:Uni Represents policy definition/resolution universe.
 
 ├
[V] vmm:ProvP The VMM provider profile stores the policies of VMM systems from a particular vendor (VMware or Microsoft). This container is automatically created by the system.
 
 
 ├
[V] vmm:DomP The VMM domain profile is a policy for grouping VM controllers with similar networking policy requirements. For example, the VM controllers can share VLAN or VXLAN space and application endpoint groups. The APIC communicates with the controller to publish network configurations such as port groups that are then applied to the virtual workloads.


Contained Hierarchy
[V] vmm:DomP The VMM domain profile is a policy for grouping VM controllers with similar networking policy requirements. For example, the VM controllers can share VLAN or VXLAN space and application endpoint groups. The APIC communicates with the controller to publish network configurations such as port groups that are then applied to the virtual workloads.
 ├
[V] aaa:DomainRef A reference to the domain that the parent object belongs to.
 
 ├
[V] aaa:RbacAnnotation  RbacAnnotation is used for capturing rbac properties of any apic object Objects can append rbacannotations as Object->RbacAnnotation which is then checked for domain eligibility
 
 ├
[V] aaa:RtDomainRef The target relation to resolve an RBAC domain.
 
 ├
[V] aaa:RtLSubjToDomainRef 
 
 ├
[V] aaa:RtScriptHandlerStateToDomainRef A target relation to a reference to the domain that the parent object belongs.
 
 ├
[V] aaa:RtSessionToDomainRef 
 
 ├
[V] aaa:RtTenantToDomainRef 
 
 ├
[V] aaa:RtVDevDomainRefContToDomainRef 
 
 ├
[V] aaa:RtVDevToDomainRef A target relation to a reference to the domain that the parent object belongs.
 
 ├
[V] fault:Counts An immutable object that provides the number of critical, major, minor, and warning faults raised on its parent object and its subtree.
 
 ├
[V] fault:Delegate Exposes internal faults to the user. A fault delegate object can be defined on IFC (for example, for an endpoint group) and when the fault is raised (for example, under an endpoint policy on a switch), a fault delegate object is created on IFC under the specified object. A fault delegate object follows the lifecycle of the original fault instance object, being created, modified, or deleted based on the changes of the original fault.
 
 ├
[V] fault:Inst Contains detailed information of a fault. This object is attached as a child of the object on which the fault condition occurred. One instance object is created for each fault condition of the parent object. A fault instance object is identified by a fault code.
 
 
 ├
[V] aaa:RbacAnnotation  RbacAnnotation is used for capturing rbac properties of any apic object Objects can append rbacannotations as Object->RbacAnnotation which is then checked for domain eligibility
 
 
 ├
[V] tag:Annotation 
 
 
 ├
[V] tag:Tag 
 
 ├
[V] health:Inst A base class for a health score instance.(Switch only)
 
 ├
[V] tag:Annotation 
 
 ├
[V] tag:Tag 
 ├
[V] aaa:RbacAnnotation  RbacAnnotation is used for capturing rbac properties of any apic object Objects can append rbacannotations as Object->RbacAnnotation which is then checked for domain eligibility
 ├
[V] comp:AccessP An abstract base class for policies related to access credentials.
 
 ├
[V] fault:Delegate Exposes internal faults to the user. A fault delegate object can be defined on IFC (for example, for an endpoint group) and when the fault is raised (for example, under an endpoint policy on a switch), a fault delegate object is created on IFC under the specified object. A fault delegate object follows the lifecycle of the original fault instance object, being created, modified, or deleted based on the changes of the original fault.
 ├
[V] fault:Counts An immutable object that provides the number of critical, major, minor, and warning faults raised on its parent object and its subtree.
 ├
[V] fault:Delegate Exposes internal faults to the user. A fault delegate object can be defined on IFC (for example, for an endpoint group) and when the fault is raised (for example, under an endpoint policy on a switch), a fault delegate object is created on IFC under the specified object. A fault delegate object follows the lifecycle of the original fault instance object, being created, modified, or deleted based on the changes of the original fault.
 ├
[V] fault:Inst Contains detailed information of a fault. This object is attached as a child of the object on which the fault condition occurred. One instance object is created for each fault condition of the parent object. A fault instance object is identified by a fault code.
 
 ├
[V] aaa:RbacAnnotation  RbacAnnotation is used for capturing rbac properties of any apic object Objects can append rbacannotations as Object->RbacAnnotation which is then checked for domain eligibility
 
 ├
[V] tag:Annotation 
 
 ├
[V] tag:Tag 
 ├
[V] fvns:VlanInstDef 
 
 ├
[V] fault:Counts An immutable object that provides the number of critical, major, minor, and warning faults raised on its parent object and its subtree.
 
 ├
[V] fault:Delegate Exposes internal faults to the user. A fault delegate object can be defined on IFC (for example, for an endpoint group) and when the fault is raised (for example, under an endpoint policy on a switch), a fault delegate object is created on IFC under the specified object. A fault delegate object follows the lifecycle of the original fault instance object, being created, modified, or deleted based on the changes of the original fault.
 
 ├
[V] fault:Inst Contains detailed information of a fault. This object is attached as a child of the object on which the fault condition occurred. One instance object is created for each fault condition of the parent object. A fault instance object is identified by a fault code.
 
 
 ├
[V] aaa:RbacAnnotation  RbacAnnotation is used for capturing rbac properties of any apic object Objects can append rbacannotations as Object->RbacAnnotation which is then checked for domain eligibility
 
 
 ├
[V] tag:Annotation 
 
 
 ├
[V] tag:Tag 
 
 ├
[V] fvns:EncapBlk The VLAN encapsulation block.
 
 
 ├
[V] aaa:RbacAnnotation  RbacAnnotation is used for capturing rbac properties of any apic object Objects can append rbacannotations as Object->RbacAnnotation which is then checked for domain eligibility
 
 
 ├
[V] fault:Counts An immutable object that provides the number of critical, major, minor, and warning faults raised on its parent object and its subtree.
 
 
 ├
[V] fault:Delegate Exposes internal faults to the user. A fault delegate object can be defined on IFC (for example, for an endpoint group) and when the fault is raised (for example, under an endpoint policy on a switch), a fault delegate object is created on IFC under the specified object. A fault delegate object follows the lifecycle of the original fault instance object, being created, modified, or deleted based on the changes of the original fault.
 
 
 ├
[V] health:Inst A base class for a health score instance.(Switch only)
 
 
 ├
[V] tag:AInst The label instance, which is contained by the taggable object.
 
 
 
 ├
[V] fault:Delegate Exposes internal faults to the user. A fault delegate object can be defined on IFC (for example, for an endpoint group) and when the fault is raised (for example, under an endpoint policy on a switch), a fault delegate object is created on IFC under the specified object. A fault delegate object follows the lifecycle of the original fault instance object, being created, modified, or deleted based on the changes of the original fault.
 
 
 ├
[V] tag:Annotation 
 
 
 ├
[V] tag:Tag 
 
 ├
[V] fvns:EncapBlkDef The encapsulation block definition.
 
 
 ├
[V] fault:Delegate Exposes internal faults to the user. A fault delegate object can be defined on IFC (for example, for an endpoint group) and when the fault is raised (for example, under an endpoint policy on a switch), a fault delegate object is created on IFC under the specified object. A fault delegate object follows the lifecycle of the original fault instance object, being created, modified, or deleted based on the changes of the original fault.
 
 ├
[V] fvns:RtDomVxlanNsDef 
 
 ├
[V] fvns:RtVlanNsDef A target relation to the namespace policy is used for managing the Encap (VXLAN, NVGRE, VLAN) ranges.
 
 ├
[V] fvns:RtVxlanNsDef A target relation to the namespace policy is used for managing the Encap (VXLAN, NVGRE, VLAN) ranges.
 
 ├
[V] health:Inst A base class for a health score instance.(Switch only)
 ├
[V] health:Inst A base class for a health score instance.(Switch only)
 ├
[V] infra:RsDomVxlanNsDef 
 ├
[V] infra:RsVipAddrNs 
 
 ├
[V] aaa:RbacAnnotation  RbacAnnotation is used for capturing rbac properties of any apic object Objects can append rbacannotations as Object->RbacAnnotation which is then checked for domain eligibility
 
 ├
[V] fault:Counts An immutable object that provides the number of critical, major, minor, and warning faults raised on its parent object and its subtree.
 
 ├
[V] fault:Inst Contains detailed information of a fault. This object is attached as a child of the object on which the fault condition occurred. One instance object is created for each fault condition of the parent object. A fault instance object is identified by a fault code.
 
 
 ├
[V] aaa:RbacAnnotation  RbacAnnotation is used for capturing rbac properties of any apic object Objects can append rbacannotations as Object->RbacAnnotation which is then checked for domain eligibility
 
 
 ├
[V] tag:Annotation 
 
 
 ├
[V] tag:Tag 
 
 ├
[V] health:Inst A base class for a health score instance.(Switch only)
 
 ├
[V] tag:Annotation 
 
 ├
[V] tag:Tag 
 ├
[V] infra:RsVlanNs A source relation to the policy definition for ID ranges used for VLAN encapsulation.
 
 ├
[V] aaa:RbacAnnotation  RbacAnnotation is used for capturing rbac properties of any apic object Objects can append rbacannotations as Object->RbacAnnotation which is then checked for domain eligibility
 
 ├
[V] fault:Counts An immutable object that provides the number of critical, major, minor, and warning faults raised on its parent object and its subtree.
 
 ├
[V] fault:Inst Contains detailed information of a fault. This object is attached as a child of the object on which the fault condition occurred. One instance object is created for each fault condition of the parent object. A fault instance object is identified by a fault code.
 
 
 ├
[V] aaa:RbacAnnotation  RbacAnnotation is used for capturing rbac properties of any apic object Objects can append rbacannotations as Object->RbacAnnotation which is then checked for domain eligibility
 
 
 ├
[V] tag:Annotation 
 
 
 ├
[V] tag:Tag 
 
 ├
[V] health:Inst A base class for a health score instance.(Switch only)
 
 ├
[V] tag:AInst The label instance, which is contained by the taggable object.
 
 
 ├
[V] fault:Delegate Exposes internal faults to the user. A fault delegate object can be defined on IFC (for example, for an endpoint group) and when the fault is raised (for example, under an endpoint policy on a switch), a fault delegate object is created on IFC under the specified object. A fault delegate object follows the lifecycle of the original fault instance object, being created, modified, or deleted based on the changes of the original fault.
 
 ├
[V] tag:Annotation 
 
 ├
[V] tag:Tag 
 ├
[V] infra:RsVlanNsDef A source relation to the namespace policy is used for managing the Encap (VXLAN, NVGRE, VLAN) ranges.
 ├
[V] infra:RtDomAtt A target relation to a physical or virtual domain. Note that this relation is an internal object.
 ├
[V] infra:RtDomDef 
 
 ├
[V] fault:Counts An immutable object that provides the number of critical, major, minor, and warning faults raised on its parent object and its subtree.
 
 ├
[V] fault:Inst Contains detailed information of a fault. This object is attached as a child of the object on which the fault condition occurred. One instance object is created for each fault condition of the parent object. A fault instance object is identified by a fault code.
 
 
 ├
[V] aaa:RbacAnnotation  RbacAnnotation is used for capturing rbac properties of any apic object Objects can append rbacannotations as Object->RbacAnnotation which is then checked for domain eligibility
 
 
 ├
[V] tag:Annotation 
 
 
 ├
[V] tag:Tag 
 
 ├
[V] health:Inst A base class for a health score instance.(Switch only)
 ├
[V] infra:RtDomP A target relation to a physical or virtual domain. Note that this relation is an internal object.
 ├
[V] infra:RtDomRef 
 ├
[V] infra:RtExtDevDomP 
 ├
[V] infra:RtLDevDomP 
 ├
[V] infra:RtNicProfToDomP 
 ├
[V] tag:AInst The label instance, which is contained by the taggable object.
 
 ├
[V] fault:Delegate Exposes internal faults to the user. A fault delegate object can be defined on IFC (for example, for an endpoint group) and when the fault is raised (for example, under an endpoint policy on a switch), a fault delegate object is created on IFC under the specified object. A fault delegate object follows the lifecycle of the original fault instance object, being created, modified, or deleted based on the changes of the original fault.
 ├
[V] tag:Annotation 
 ├
[V] tag:Tag 
 ├
[V] vmm:AttEntityPCont A container for capturing all access groups.
 
 ├
[V] fault:Counts An immutable object that provides the number of critical, major, minor, and warning faults raised on its parent object and its subtree.
 
 ├
[V] health:Inst A base class for a health score instance.(Switch only)
 
 ├
[V] infra:EpPD The endpoint group policy descriptor for infrastructure policies. For example, endpoint groups under tenant infra. This object is generated and used only by internal processes.
 
 
 ├
[V] comp:RsCtrlrP A source relation to the VMM controller profile.
 
 
 
 ├
[V] fault:Counts An immutable object that provides the number of critical, major, minor, and warning faults raised on its parent object and its subtree.
 
 
 
 ├
[V] fault:Inst Contains detailed information of a fault. This object is attached as a child of the object on which the fault condition occurred. One instance object is created for each fault condition of the parent object. A fault instance object is identified by a fault code.
 
 
 
 
 ├
[V] aaa:RbacAnnotation  RbacAnnotation is used for capturing rbac properties of any apic object Objects can append rbacannotations as Object->RbacAnnotation which is then checked for domain eligibility
 
 
 
 
 ├
[V] tag:Annotation 
 
 
 
 
 ├
[V] tag:Tag 
 
 
 
 ├
[V] health:Inst A base class for a health score instance.(Switch only)
 
 
 ├
[V] comp:RsLocalEpCP 
 
 
 ├
[V] fault:Counts An immutable object that provides the number of critical, major, minor, and warning faults raised on its parent object and its subtree.
 
 
 ├
[V] fault:Inst Contains detailed information of a fault. This object is attached as a child of the object on which the fault condition occurred. One instance object is created for each fault condition of the parent object. A fault instance object is identified by a fault code.
 
 
 
 ├
[V] aaa:RbacAnnotation  RbacAnnotation is used for capturing rbac properties of any apic object Objects can append rbacannotations as Object->RbacAnnotation which is then checked for domain eligibility
 
 
 
 ├
[V] tag:Annotation 
 
 
 
 ├
[V] tag:Tag 
 
 
 ├
[V] health:Inst A base class for a health score instance.(Switch only)
 
 ├
[V] vmm:AccGrpCont A container for capturing all access group policies.
 
 
 ├
[V] cdp:IfPolDef The read only copy of CDP interface policy.
 
 
 
 ├
[V] fault:Delegate Exposes internal faults to the user. A fault delegate object can be defined on IFC (for example, for an endpoint group) and when the fault is raised (for example, under an endpoint policy on a switch), a fault delegate object is created on IFC under the specified object. A fault delegate object follows the lifecycle of the original fault instance object, being created, modified, or deleted based on the changes of the original fault.
 
 
 ├
[V] fault:Counts An immutable object that provides the number of critical, major, minor, and warning faults raised on its parent object and its subtree.
 
 
 ├
[V] health:Inst A base class for a health score instance.(Switch only)
 
 
 ├
[V] l2:InstPolDef A read-only copy of the fabric MTU policy.
 
 
 
 ├
[V] fault:Delegate Exposes internal faults to the user. A fault delegate object can be defined on IFC (for example, for an endpoint group) and when the fault is raised (for example, under an endpoint policy on a switch), a fault delegate object is created on IFC under the specified object. A fault delegate object follows the lifecycle of the original fault instance object, being created, modified, or deleted based on the changes of the original fault.
 
 
 ├
[V] lacp:LagPolDef Read-only copy of LACP policy.
 
 
 
 ├
[V] fault:Counts An immutable object that provides the number of critical, major, minor, and warning faults raised on its parent object and its subtree.
 
 
 
 ├
[V] fault:Delegate Exposes internal faults to the user. A fault delegate object can be defined on IFC (for example, for an endpoint group) and when the fault is raised (for example, under an endpoint policy on a switch), a fault delegate object is created on IFC under the specified object. A fault delegate object follows the lifecycle of the original fault instance object, being created, modified, or deleted based on the changes of the original fault.
 
 
 
 ├
[V] fault:Inst Contains detailed information of a fault. This object is attached as a child of the object on which the fault condition occurred. One instance object is created for each fault condition of the parent object. A fault instance object is identified by a fault code.
 
 
 
 
 ├
[V] aaa:RbacAnnotation  RbacAnnotation is used for capturing rbac properties of any apic object Objects can append rbacannotations as Object->RbacAnnotation which is then checked for domain eligibility
 
 
 
 
 ├
[V] tag:Annotation 
 
 
 
 
 ├
[V] tag:Tag 
 
 
 
 ├
[V] health:Inst A base class for a health score instance.(Switch only)
 
 
 
 ├
[V] l2:LoadBalancePol 
 
 
 
 
 ├
[V] aaa:RbacAnnotation  RbacAnnotation is used for capturing rbac properties of any apic object Objects can append rbacannotations as Object->RbacAnnotation which is then checked for domain eligibility
 
 
 
 
 ├
[V] fault:Delegate Exposes internal faults to the user. A fault delegate object can be defined on IFC (for example, for an endpoint group) and when the fault is raised (for example, under an endpoint policy on a switch), a fault delegate object is created on IFC under the specified object. A fault delegate object follows the lifecycle of the original fault instance object, being created, modified, or deleted based on the changes of the original fault.
 
 
 
 
 ├
[V] tag:Annotation 
 
 
 
 
 ├
[V] tag:Tag 
 
 
 ├
[V] lldp:IfPolDef Read-only copy of the LLDP interface policy.
 
 
 
 ├
[V] fault:Delegate Exposes internal faults to the user. A fault delegate object can be defined on IFC (for example, for an endpoint group) and when the fault is raised (for example, under an endpoint policy on a switch), a fault delegate object is created on IFC under the specified object. A fault delegate object follows the lifecycle of the original fault instance object, being created, modified, or deleted based on the changes of the original fault.
 
 
 ├
[V] nws:FwPolDef  read only copy of lacp policy
 
 
 
 ├
[V] fault:Delegate Exposes internal faults to the user. A fault delegate object can be defined on IFC (for example, for an endpoint group) and when the fault is raised (for example, under an endpoint policy on a switch), a fault delegate object is created on IFC under the specified object. A fault delegate object follows the lifecycle of the original fault instance object, being created, modified, or deleted based on the changes of the original fault.
 
 
 
 ├
[V] nws:SyslogSrcDef  Read-only instance of syslog source for a firewall. Intended for internal use.
 
 
 
 
 ├
[V] fault:Delegate Exposes internal faults to the user. A fault delegate object can be defined on IFC (for example, for an endpoint group) and when the fault is raised (for example, under an endpoint policy on a switch), a fault delegate object is created on IFC under the specified object. A fault delegate object follows the lifecycle of the original fault instance object, being created, modified, or deleted based on the changes of the original fault.
 
 
 
 
 ├
[V] nws:RsNwsSyslogSrcDefToDestGroup 
 
 
 ├
[V] span:VDestGrpDef VSPAN destination group used for configuring VSPAN source group definitions.
 
 
 
 ├
[V] aaa:RbacAnnotation  RbacAnnotation is used for capturing rbac properties of any apic object Objects can append rbacannotations as Object->RbacAnnotation which is then checked for domain eligibility
 
 
 
 ├
[V] fault:Counts An immutable object that provides the number of critical, major, minor, and warning faults raised on its parent object and its subtree.
 
 
 
 ├
[V] fault:Delegate Exposes internal faults to the user. A fault delegate object can be defined on IFC (for example, for an endpoint group) and when the fault is raised (for example, under an endpoint policy on a switch), a fault delegate object is created on IFC under the specified object. A fault delegate object follows the lifecycle of the original fault instance object, being created, modified, or deleted based on the changes of the original fault.
 
 
 
 ├
[V] health:Inst A base class for a health score instance.(Switch only)
 
 
 
 ├
[V] span:VDestDef The VLAN-based SPAN (VSPAN) destination definition.
 
 
 
 
 ├
[V] aaa:RbacAnnotation  RbacAnnotation is used for capturing rbac properties of any apic object Objects can append rbacannotations as Object->RbacAnnotation which is then checked for domain eligibility
 
 
 
 
 ├
[V] fault:Counts An immutable object that provides the number of critical, major, minor, and warning faults raised on its parent object and its subtree.
 
 
 
 
 ├
[V] fault:Delegate Exposes internal faults to the user. A fault delegate object can be defined on IFC (for example, for an endpoint group) and when the fault is raised (for example, under an endpoint policy on a switch), a fault delegate object is created on IFC under the specified object. A fault delegate object follows the lifecycle of the original fault instance object, being created, modified, or deleted based on the changes of the original fault.
 
 
 
 
 ├
[V] health:Inst A base class for a health score instance.(Switch only)
 
 
 
 
 ├
[V] span:CEpDef The VSPAN Cisco endpoint definition.
 
 
 
 
 
 ├
[V] fv:RsHyper A source relation to the hypervisor that controls and monitors the APIC VMs. This is an internal object.
 
 
 
 
 
 
 ├
[V] fv:ReportingNode The node reporting a corresponding endpoint. This enables a user to see on which nodes the endpoints are present. This is an internally created object.
 
 
 
 
 
 ├
[V] fv:RsToNic 
 
 
 
 
 
 
 ├
[V] fv:ReportingNode The node reporting a corresponding endpoint. This enables a user to see on which nodes the endpoints are present. This is an internally created object.
 
 
 
 
 
 ├
[V] fv:RsToVm 
 
 
 
 
 
 
 ├
[V] fv:ReportingNode The node reporting a corresponding endpoint. This enables a user to see on which nodes the endpoints are present. This is an internally created object.
 
 
 
 
 
 ├
[V] fv:RtDestToVPort A target relation to an endpoint. This is an internal object.
 
 
 
 
 
 ├
[V] fv:RtSrcToVPort A target relation to a set of endpoints. This is an internal object.
 
 
 
 
 ├
[V] span:RsDestApic 
 
 
 
 
 
 ├
[V] aaa:RbacAnnotation  RbacAnnotation is used for capturing rbac properties of any apic object Objects can append rbacannotations as Object->RbacAnnotation which is then checked for domain eligibility
 
 
 
 
 
 ├
[V] fault:Counts An immutable object that provides the number of critical, major, minor, and warning faults raised on its parent object and its subtree.
 
 
 
 
 
 ├
[V] fault:Inst Contains detailed information of a fault. This object is attached as a child of the object on which the fault condition occurred. One instance object is created for each fault condition of the parent object. A fault instance object is identified by a fault code.
 
 
 
 
 
 
 ├
[V] aaa:RbacAnnotation  RbacAnnotation is used for capturing rbac properties of any apic object Objects can append rbacannotations as Object->RbacAnnotation which is then checked for domain eligibility
 
 
 
 
 
 
 ├
[V] tag:Annotation 
 
 
 
 
 
 
 ├
[V] tag:Tag 
 
 
 
 
 
 ├
[V] health:Inst A base class for a health score instance.(Switch only)
 
 
 
 
 
 ├
[V] tag:Annotation 
 
 
 
 
 
 ├
[V] tag:Tag 
 
 
 
 
 ├
[V] span:RsDestEpg A source relation to a set of endpoints.
 
 
 
 
 
 ├
[V] aaa:RbacAnnotation  RbacAnnotation is used for capturing rbac properties of any apic object Objects can append rbacannotations as Object->RbacAnnotation which is then checked for domain eligibility
 
 
 
 
 
 ├
[V] fault:Counts An immutable object that provides the number of critical, major, minor, and warning faults raised on its parent object and its subtree.
 
 
 
 
 
 ├
[V] fault:Inst Contains detailed information of a fault. This object is attached as a child of the object on which the fault condition occurred. One instance object is created for each fault condition of the parent object. A fault instance object is identified by a fault code.
 
 
 
 
 
 
 ├
[V] aaa:RbacAnnotation  RbacAnnotation is used for capturing rbac properties of any apic object Objects can append rbacannotations as Object->RbacAnnotation which is then checked for domain eligibility
 
 
 
 
 
 
 ├
[V] tag:Annotation 
 
 
 
 
 
 
 ├
[V] tag:Tag 
 
 
 
 
 
 ├
[V] health:Inst A base class for a health score instance.(Switch only)
 
 
 
 
 
 ├
[V] tag:Annotation 
 
 
 
 
 
 ├
[V] tag:Tag 
 
 
 
 
 ├
[V] span:RsDestPathEp A source relation to an abstraction of a path endpoint.
 
 
 
 
 
 ├
[V] aaa:RbacAnnotation  RbacAnnotation is used for capturing rbac properties of any apic object Objects can append rbacannotations as Object->RbacAnnotation which is then checked for domain eligibility
 
 
 
 
 
 ├
[V] fault:Counts An immutable object that provides the number of critical, major, minor, and warning faults raised on its parent object and its subtree.
 
 
 
 
 
 ├
[V] fault:Delegate Exposes internal faults to the user. A fault delegate object can be defined on IFC (for example, for an endpoint group) and when the fault is raised (for example, under an endpoint policy on a switch), a fault delegate object is created on IFC under the specified object. A fault delegate object follows the lifecycle of the original fault instance object, being created, modified, or deleted based on the changes of the original fault.
 
 
 
 
 
 ├
[V] fault:Inst Contains detailed information of a fault. This object is attached as a child of the object on which the fault condition occurred. One instance object is created for each fault condition of the parent object. A fault instance object is identified by a fault code.
 
 
 
 
 
 
 ├
[V] aaa:RbacAnnotation  RbacAnnotation is used for capturing rbac properties of any apic object Objects can append rbacannotations as Object->RbacAnnotation which is then checked for domain eligibility
 
 
 
 
 
 
 ├
[V] tag:Annotation 
 
 
 
 
 
 
 ├
[V] tag:Tag 
 
 
 
 
 
 ├
[V] health:Inst A base class for a health score instance.(Switch only)
 
 
 
 
 
 ├
[V] tag:Annotation 
 
 
 
 
 
 ├
[V] tag:Tag 
 
 
 
 
 ├
[V] span:RsDestToVPort A source relation to an endpoint.
 
 
 
 
 
 ├
[V] aaa:RbacAnnotation  RbacAnnotation is used for capturing rbac properties of any apic object Objects can append rbacannotations as Object->RbacAnnotation which is then checked for domain eligibility
 
 
 
 
 
 ├
[V] fault:Counts An immutable object that provides the number of critical, major, minor, and warning faults raised on its parent object and its subtree.
 
 
 
 
 
 ├
[V] fault:Inst Contains detailed information of a fault. This object is attached as a child of the object on which the fault condition occurred. One instance object is created for each fault condition of the parent object. A fault instance object is identified by a fault code.
 
 
 
 
 
 
 ├
[V] aaa:RbacAnnotation  RbacAnnotation is used for capturing rbac properties of any apic object Objects can append rbacannotations as Object->RbacAnnotation which is then checked for domain eligibility
 
 
 
 
 
 
 ├
[V] tag:Annotation 
 
 
 
 
 
 
 ├
[V] tag:Tag 
 
 
 
 
 
 ├
[V] health:Inst A base class for a health score instance.(Switch only)
 
 
 
 
 
 ├
[V] tag:Annotation 
 
 
 
 
 
 ├
[V] tag:Tag 
 
 
 
 
 ├
[V] span:RsDestToVPortDef 
 
 
 
 
 
 ├
[V] aaa:RbacAnnotation  RbacAnnotation is used for capturing rbac properties of any apic object Objects can append rbacannotations as Object->RbacAnnotation which is then checked for domain eligibility
 
 
 
 
 
 ├
[V] fault:Counts An immutable object that provides the number of critical, major, minor, and warning faults raised on its parent object and its subtree.
 
 
 
 
 
 ├
[V] fault:Inst Contains detailed information of a fault. This object is attached as a child of the object on which the fault condition occurred. One instance object is created for each fault condition of the parent object. A fault instance object is identified by a fault code.
 
 
 
 
 
 
 ├
[V] aaa:RbacAnnotation  RbacAnnotation is used for capturing rbac properties of any apic object Objects can append rbacannotations as Object->RbacAnnotation which is then checked for domain eligibility
 
 
 
 
 
 
 ├
[V] tag:Annotation 
 
 
 
 
 
 
 ├
[V] tag:Tag 
 
 
 
 
 
 ├
[V] health:Inst A base class for a health score instance.(Switch only)
 
 
 
 
 
 ├
[V] tag:Annotation 
 
 
 
 
 
 ├
[V] tag:Tag 
 
 
 
 
 ├
[V] span:VEpgSummaryDef The VSPAN EpgSummaryDef is used for VERSPAN definitions.
 
 
 
 
 
 ├
[V] fault:Counts An immutable object that provides the number of critical, major, minor, and warning faults raised on its parent object and its subtree.
 
 
 
 
 
 ├
[V] fault:Delegate Exposes internal faults to the user. A fault delegate object can be defined on IFC (for example, for an endpoint group) and when the fault is raised (for example, under an endpoint policy on a switch), a fault delegate object is created on IFC under the specified object. A fault delegate object follows the lifecycle of the original fault instance object, being created, modified, or deleted based on the changes of the original fault.
 
 
 
 
 
 ├
[V] fv:RsEPgDefToL2Dom A source relation to a generic layer 2 flood domain.
 
 
 
 
 
 ├
[V] fv:RsEPgDefToL3Dom The Layer 3 Domain (VRF).
 
 
 
 
 
 ├
[V] health:Inst A base class for a health score instance.(Switch only)
 
 
 
 
 ├
[V] tag:Annotation 
 
 
 
 
 ├
[V] tag:Tag 
 
 
 
 ├
[V] tag:Annotation 
 
 
 
 ├
[V] tag:Tag 
 
 
 ├
[V] span:VSrcGrpDef The VSPAN source group definition.
 
 
 
 ├
[V] aaa:RbacAnnotation  RbacAnnotation is used for capturing rbac properties of any apic object Objects can append rbacannotations as Object->RbacAnnotation which is then checked for domain eligibility
 
 
 
 ├
[V] fault:Counts An immutable object that provides the number of critical, major, minor, and warning faults raised on its parent object and its subtree.
 
 
 
 ├
[V] fault:Delegate Exposes internal faults to the user. A fault delegate object can be defined on IFC (for example, for an endpoint group) and when the fault is raised (for example, under an endpoint policy on a switch), a fault delegate object is created on IFC under the specified object. A fault delegate object follows the lifecycle of the original fault instance object, being created, modified, or deleted based on the changes of the original fault.
 
 
 
 ├
[V] health:Inst A base class for a health score instance.(Switch only)
 
 
 
 ├
[V] span:SpanLblDef The SPAN label definition.
 
 
 
 
 ├
[V] fault:Counts An immutable object that provides the number of critical, major, minor, and warning faults raised on its parent object and its subtree.
 
 
 
 
 ├
[V] fault:Delegate Exposes internal faults to the user. A fault delegate object can be defined on IFC (for example, for an endpoint group) and when the fault is raised (for example, under an endpoint policy on a switch), a fault delegate object is created on IFC under the specified object. A fault delegate object follows the lifecycle of the original fault instance object, being created, modified, or deleted based on the changes of the original fault.
 
 
 
 
 ├
[V] health:Inst A base class for a health score instance.(Switch only)
 
 
 
 
 ├
[V] span:SpanProv The SPAN destination provider is used for configuring SPAN destination provider parameters.
 
 
 
 
 
 ├
[V] fault:Counts An immutable object that provides the number of critical, major, minor, and warning faults raised on its parent object and its subtree.
 
 
 
 
 
 ├
[V] fault:Delegate Exposes internal faults to the user. A fault delegate object can be defined on IFC (for example, for an endpoint group) and when the fault is raised (for example, under an endpoint policy on a switch), a fault delegate object is created on IFC under the specified object. A fault delegate object follows the lifecycle of the original fault instance object, being created, modified, or deleted based on the changes of the original fault.
 
 
 
 
 
 ├
[V] health:Inst A base class for a health score instance.(Switch only)
 
 
 
 
 
 ├
[V] span:RsProvDestGrp A source relation to the SPAN destination group.
 
 
 
 
 
 
 ├
[V] fault:Counts An immutable object that provides the number of critical, major, minor, and warning faults raised on its parent object and its subtree.
 
 
 
 
 
 
 ├
[V] fault:Inst Contains detailed information of a fault. This object is attached as a child of the object on which the fault condition occurred. One instance object is created for each fault condition of the parent object. A fault instance object is identified by a fault code.
 
 
 
 
 
 
 
 ├
[V] aaa:RbacAnnotation  RbacAnnotation is used for capturing rbac properties of any apic object Objects can append rbacannotations as Object->RbacAnnotation which is then checked for domain eligibility
 
 
 
 
 
 
 
 ├
[V] tag:Annotation 
 
 
 
 
 
 
 
 ├
[V] tag:Tag 
 
 
 
 
 
 
 ├
[V] health:Inst A base class for a health score instance.(Switch only)
 
 
 
 ├
[V] span:VSrcDef The VSPAN VSrcDef is used for VSPAN source definitions.
 
 
 
 
 ├
[V] aaa:RbacAnnotation  RbacAnnotation is used for capturing rbac properties of any apic object Objects can append rbacannotations as Object->RbacAnnotation which is then checked for domain eligibility
 
 
 
 
 ├
[V] fault:Counts An immutable object that provides the number of critical, major, minor, and warning faults raised on its parent object and its subtree.
 
 
 
 
 ├
[V] fault:Delegate Exposes internal faults to the user. A fault delegate object can be defined on IFC (for example, for an endpoint group) and when the fault is raised (for example, under an endpoint policy on a switch), a fault delegate object is created on IFC under the specified object. A fault delegate object follows the lifecycle of the original fault instance object, being created, modified, or deleted based on the changes of the original fault.
 
 
 
 
 ├
[V] fault:Inst Contains detailed information of a fault. This object is attached as a child of the object on which the fault condition occurred. One instance object is created for each fault condition of the parent object. A fault instance object is identified by a fault code.
 
 
 
 
 
 ├
[V] aaa:RbacAnnotation  RbacAnnotation is used for capturing rbac properties of any apic object Objects can append rbacannotations as Object->RbacAnnotation which is then checked for domain eligibility
 
 
 
 
 
 ├
[V] tag:Annotation 
 
 
 
 
 
 ├
[V] tag:Tag 
 
 
 
 
 ├
[V] health:Inst A base class for a health score instance.(Switch only)
 
 
 
 
 ├
[V] span:CEpDef The VSPAN Cisco endpoint definition.
 
 
 
 
 
 ├
[V] fv:RsHyper A source relation to the hypervisor that controls and monitors the APIC VMs. This is an internal object.
 
 
 
 
 
 
 ├
[V] fv:ReportingNode The node reporting a corresponding endpoint. This enables a user to see on which nodes the endpoints are present. This is an internally created object.
 
 
 
 
 
 ├
[V] fv:RsToNic 
 
 
 
 
 
 
 ├
[V] fv:ReportingNode The node reporting a corresponding endpoint. This enables a user to see on which nodes the endpoints are present. This is an internally created object.
 
 
 
 
 
 ├
[V] fv:RsToVm 
 
 
 
 
 
 
 ├
[V] fv:ReportingNode The node reporting a corresponding endpoint. This enables a user to see on which nodes the endpoints are present. This is an internally created object.
 
 
 
 
 
 ├
[V] fv:RtDestToVPort A target relation to an endpoint. This is an internal object.
 
 
 
 
 
 ├
[V] fv:RtSrcToVPort A target relation to a set of endpoints. This is an internal object.
 
 
 
 
 ├
[V] span:RsSrcToEpg A source relation to a set of endpoints.
 
 
 
 
 
 ├
[V] aaa:RbacAnnotation  RbacAnnotation is used for capturing rbac properties of any apic object Objects can append rbacannotations as Object->RbacAnnotation which is then checked for domain eligibility
 
 
 
 
 
 ├
[V] fault:Counts An immutable object that provides the number of critical, major, minor, and warning faults raised on its parent object and its subtree.
 
 
 
 
 
 ├
[V] fault:Inst Contains detailed information of a fault. This object is attached as a child of the object on which the fault condition occurred. One instance object is created for each fault condition of the parent object. A fault instance object is identified by a fault code.
 
 
 
 
 
 
 ├
[V] aaa:RbacAnnotation  RbacAnnotation is used for capturing rbac properties of any apic object Objects can append rbacannotations as Object->RbacAnnotation which is then checked for domain eligibility
 
 
 
 
 
 
 ├
[V] tag:Annotation 
 
 
 
 
 
 
 ├
[V] tag:Tag 
 
 
 
 
 
 ├
[V] health:Inst A base class for a health score instance.(Switch only)
 
 
 
 
 
 ├
[V] span:TaskParam The SPAN source to EPG task information.
 
 
 
 
 
 
 ├
[V] fault:Counts An immutable object that provides the number of critical, major, minor, and warning faults raised on its parent object and its subtree.
 
 
 
 
 
 
 ├
[V] fault:Delegate Exposes internal faults to the user. A fault delegate object can be defined on IFC (for example, for an endpoint group) and when the fault is raised (for example, under an endpoint policy on a switch), a fault delegate object is created on IFC under the specified object. A fault delegate object follows the lifecycle of the original fault instance object, being created, modified, or deleted based on the changes of the original fault.
 
 
 
 
 
 
 ├
[V] fault:Inst Contains detailed information of a fault. This object is attached as a child of the object on which the fault condition occurred. One instance object is created for each fault condition of the parent object. A fault instance object is identified by a fault code.
 
 
 
 
 
 
 
 ├
[V] aaa:RbacAnnotation  RbacAnnotation is used for capturing rbac properties of any apic object Objects can append rbacannotations as Object->RbacAnnotation which is then checked for domain eligibility
 
 
 
 
 
 
 
 ├
[V] tag:Annotation 
 
 
 
 
 
 
 
 ├
[V] tag:Tag 
 
 
 
 
 
 
 ├
[V] health:Inst A base class for a health score instance.(Switch only)
 
 
 
 
 
 ├
[V] tag:Annotation 
 
 
 
 
 
 ├
[V] tag:Tag 
 
 
 
 
 ├
[V] span:RsSrcToL3extOut  Relation to l3extOut
 
 
 
 
 
 ├
[V] aaa:RbacAnnotation  RbacAnnotation is used for capturing rbac properties of any apic object Objects can append rbacannotations as Object->RbacAnnotation which is then checked for domain eligibility
 
 
 
 
 
 ├
[V] tag:Annotation 
 
 
 
 
 
 ├
[V] tag:Tag 
 
 
 
 
 ├
[V] span:RsSrcToPathEp The source access path.
 
 
 
 
 
 ├
[V] aaa:RbacAnnotation  RbacAnnotation is used for capturing rbac properties of any apic object Objects can append rbacannotations as Object->RbacAnnotation which is then checked for domain eligibility
 
 
 
 
 
 ├
[V] fault:Counts An immutable object that provides the number of critical, major, minor, and warning faults raised on its parent object and its subtree.
 
 
 
 
 
 ├
[V] fault:Delegate Exposes internal faults to the user. A fault delegate object can be defined on IFC (for example, for an endpoint group) and when the fault is raised (for example, under an endpoint policy on a switch), a fault delegate object is created on IFC under the specified object. A fault delegate object follows the lifecycle of the original fault instance object, being created, modified, or deleted based on the changes of the original fault.
 
 
 
 
 
 ├
[V] fault:Inst Contains detailed information of a fault. This object is attached as a child of the object on which the fault condition occurred. One instance object is created for each fault condition of the parent object. A fault instance object is identified by a fault code.
 
 
 
 
 
 
 ├
[V] aaa:RbacAnnotation  RbacAnnotation is used for capturing rbac properties of any apic object Objects can append rbacannotations as Object->RbacAnnotation which is then checked for domain eligibility
 
 
 
 
 
 
 ├
[V] tag:Annotation 
 
 
 
 
 
 
 ├
[V] tag:Tag 
 
 
 
 
 
 ├
[V] health:Inst A base class for a health score instance.(Switch only)
 
 
 
 
 
 ├
[V] tag:Annotation 
 
 
 
 
 
 ├
[V] tag:Tag 
 
 
 
 
 ├
[V] span:RsSrcToVPort A source relation to an endpoint.
 
 
 
 
 
 ├
[V] aaa:RbacAnnotation  RbacAnnotation is used for capturing rbac properties of any apic object Objects can append rbacannotations as Object->RbacAnnotation which is then checked for domain eligibility
 
 
 
 
 
 ├
[V] fault:Counts An immutable object that provides the number of critical, major, minor, and warning faults raised on its parent object and its subtree.
 
 
 
 
 
 ├
[V] fault:Inst Contains detailed information of a fault. This object is attached as a child of the object on which the fault condition occurred. One instance object is created for each fault condition of the parent object. A fault instance object is identified by a fault code.
 
 
 
 
 
 
 ├
[V] aaa:RbacAnnotation  RbacAnnotation is used for capturing rbac properties of any apic object Objects can append rbacannotations as Object->RbacAnnotation which is then checked for domain eligibility
 
 
 
 
 
 
 ├
[V] tag:Annotation 
 
 
 
 
 
 
 ├
[V] tag:Tag 
 
 
 
 
 
 ├
[V] health:Inst A base class for a health score instance.(Switch only)
 
 
 
 
 
 ├
[V] tag:Annotation 
 
 
 
 
 
 ├
[V] tag:Tag 
 
 
 
 
 ├
[V] span:RsSrcToVPortDef 
 
 
 
 
 
 ├
[V] aaa:RbacAnnotation  RbacAnnotation is used for capturing rbac properties of any apic object Objects can append rbacannotations as Object->RbacAnnotation which is then checked for domain eligibility
 
 
 
 
 
 ├
[V] fault:Counts An immutable object that provides the number of critical, major, minor, and warning faults raised on its parent object and its subtree.
 
 
 
 
 
 ├
[V] fault:Inst Contains detailed information of a fault. This object is attached as a child of the object on which the fault condition occurred. One instance object is created for each fault condition of the parent object. A fault instance object is identified by a fault code.
 
 
 
 
 
 
 ├
[V] aaa:RbacAnnotation  RbacAnnotation is used for capturing rbac properties of any apic object Objects can append rbacannotations as Object->RbacAnnotation which is then checked for domain eligibility
 
 
 
 
 
 
 ├
[V] tag:Annotation 
 
 
 
 
 
 
 ├
[V] tag:Tag 
 
 
 
 
 
 ├
[V] health:Inst A base class for a health score instance.(Switch only)
 
 
 
 
 
 ├
[V] tag:Annotation 
 
 
 
 
 
 ├
[V] tag:Tag 
 
 
 
 
 ├
[V] span:RsVsrcToEpg A source relation to a set of endpoints.
 
 
 
 
 
 ├
[V] aaa:RbacAnnotation  RbacAnnotation is used for capturing rbac properties of any apic object Objects can append rbacannotations as Object->RbacAnnotation which is then checked for domain eligibility
 
 
 
 
 
 ├
[V] tag:Annotation 
 
 
 
 
 
 ├
[V] tag:Tag 
 
 
 
 
 ├
[V] tag:Annotation 
 
 
 
 
 ├
[V] tag:Tag 
 
 
 
 ├
[V] tag:Annotation 
 
 
 
 ├
[V] tag:Tag 
 
 
 ├
[V] stp:IfPolDef The read-only copy of the spanning-tree protocol interface policy.
 
 
 
 ├
[V] fault:Delegate Exposes internal faults to the user. A fault delegate object can be defined on IFC (for example, for an endpoint group) and when the fault is raised (for example, under an endpoint policy on a switch), a fault delegate object is created on IFC under the specified object. A fault delegate object follows the lifecycle of the original fault instance object, being created, modified, or deleted based on the changes of the original fault.
 
 ├
[V] vmm:EpPD An endpoint group in the VMM context. This object translates to port groups and/or virtual wires in vCenter and vShield.
 
 
 ├
[V] comp:RsCtrlrP A source relation to the VMM controller profile.
 
 
 
 ├
[V] fault:Counts An immutable object that provides the number of critical, major, minor, and warning faults raised on its parent object and its subtree.
 
 
 
 ├
[V] fault:Inst Contains detailed information of a fault. This object is attached as a child of the object on which the fault condition occurred. One instance object is created for each fault condition of the parent object. A fault instance object is identified by a fault code.
 
 
 
 
 ├
[V] aaa:RbacAnnotation  RbacAnnotation is used for capturing rbac properties of any apic object Objects can append rbacannotations as Object->RbacAnnotation which is then checked for domain eligibility
 
 
 
 
 ├
[V] tag:Annotation 
 
 
 
 
 ├
[V] tag:Tag 
 
 
 
 ├
[V] health:Inst A base class for a health score instance.(Switch only)
 
 
 ├
[V] comp:RsEpgAggr 
 
 
 ├
[V] comp:RsLocalEpCP 
 
 
 ├
[V] comp:RtEpgAggr 
 
 
 ├
[V] fault:Counts An immutable object that provides the number of critical, major, minor, and warning faults raised on its parent object and its subtree.
 
 
 ├
[V] fault:Inst Contains detailed information of a fault. This object is attached as a child of the object on which the fault condition occurred. One instance object is created for each fault condition of the parent object. A fault instance object is identified by a fault code.
 
 
 
 ├
[V] aaa:RbacAnnotation  RbacAnnotation is used for capturing rbac properties of any apic object Objects can append rbacannotations as Object->RbacAnnotation which is then checked for domain eligibility
 
 
 
 ├
[V] tag:Annotation 
 
 
 
 ├
[V] tag:Tag 
 
 
 ├
[V] health:Inst A base class for a health score instance.(Switch only)
 
 
 ├
[V] ip:RouteDef The route definitions, which are are used for pushing subnets and static routes to PE. They also push subnets under EpPD to VMMMGR (for configuring external networks in vCD).
 
 
 
 ├
[V] fault:Delegate Exposes internal faults to the user. A fault delegate object can be defined on IFC (for example, for an endpoint group) and when the fault is raised (for example, under an endpoint policy on a switch), a fault delegate object is created on IFC under the specified object. A fault delegate object follows the lifecycle of the original fault instance object, being created, modified, or deleted based on the changes of the original fault.
 
 
 
 ├
[V] ip:EpAnycastDef 
 
 
 
 
 ├
[V] fault:Delegate Exposes internal faults to the user. A fault delegate object can be defined on IFC (for example, for an endpoint group) and when the fault is raised (for example, under an endpoint policy on a switch), a fault delegate object is created on IFC under the specified object. A fault delegate object follows the lifecycle of the original fault instance object, being created, modified, or deleted based on the changes of the original fault.
 
 
 
 ├
[V] ip:NexthopDef The Nexthops for the static route.
 
 
 
 
 ├
[V] fault:Delegate Exposes internal faults to the user. A fault delegate object can be defined on IFC (for example, for an endpoint group) and when the fault is raised (for example, under an endpoint policy on a switch), a fault delegate object is created on IFC under the specified object. A fault delegate object follows the lifecycle of the original fault instance object, being created, modified, or deleted based on the changes of the original fault.
 
 
 
 
 ├
[V] ip:RtNexthopToNexthopDef A target relation to the next hops for the static route.
 
 
 
 ├
[V] ip:NexthopEpPDef 
 
 
 
 
 ├
[V] fault:Delegate Exposes internal faults to the user. A fault delegate object can be defined on IFC (for example, for an endpoint group) and when the fault is raised (for example, under an endpoint policy on a switch), a fault delegate object is created on IFC under the specified object. A fault delegate object follows the lifecycle of the original fault instance object, being created, modified, or deleted based on the changes of the original fault.
 
 
 
 ├
[V] ip:RtRouteToRouteDef A target relation to the route definitions.
 
 
 
 ├
[V] ip:RtRtDefIpAddr A target relation to the route definitions.
 
 
 
 ├
[V] nd:PfxPolDef The neighbor discovery prefix policy definition.
 
 
 
 
 ├
[V] fault:Delegate Exposes internal faults to the user. A fault delegate object can be defined on IFC (for example, for an endpoint group) and when the fault is raised (for example, under an endpoint policy on a switch), a fault delegate object is created on IFC under the specified object. A fault delegate object follows the lifecycle of the original fault instance object, being created, modified, or deleted based on the changes of the original fault.
 
 
 ├
[V] vmm:RsAEP 
 
 
 
 ├
[V] fault:Counts An immutable object that provides the number of critical, major, minor, and warning faults raised on its parent object and its subtree.
 
 
 
 ├
[V] fault:Inst Contains detailed information of a fault. This object is attached as a child of the object on which the fault condition occurred. One instance object is created for each fault condition of the parent object. A fault instance object is identified by a fault code.
 
 
 
 
 ├
[V] aaa:RbacAnnotation  RbacAnnotation is used for capturing rbac properties of any apic object Objects can append rbacannotations as Object->RbacAnnotation which is then checked for domain eligibility
 
 
 
 
 ├
[V] tag:Annotation 
 
 
 
 
 ├
[V] tag:Tag 
 
 
 
 ├
[V] health:Inst A base class for a health score instance.(Switch only)
 
 
 ├
[V] vmm:RsEncapAllctr  Relation to the allocator for encap
 
 
 
 ├
[V] aaa:RbacAnnotation  RbacAnnotation is used for capturing rbac properties of any apic object Objects can append rbacannotations as Object->RbacAnnotation which is then checked for domain eligibility
 
 
 
 ├
[V] fault:Counts An immutable object that provides the number of critical, major, minor, and warning faults raised on its parent object and its subtree.
 
 
 
 ├
[V] fault:Inst Contains detailed information of a fault. This object is attached as a child of the object on which the fault condition occurred. One instance object is created for each fault condition of the parent object. A fault instance object is identified by a fault code.
 
 
 
 
 ├
[V] aaa:RbacAnnotation  RbacAnnotation is used for capturing rbac properties of any apic object Objects can append rbacannotations as Object->RbacAnnotation which is then checked for domain eligibility
 
 
 
 
 ├
[V] tag:Annotation 
 
 
 
 
 ├
[V] tag:Tag 
 
 
 
 ├
[V] health:Inst A base class for a health score instance.(Switch only)
 
 
 
 ├
[V] tag:Annotation 
 
 
 
 ├
[V] tag:Tag 
 
 
 ├
[V] vmm:SvcVM An L4-L7 services VM. Note that this is a child object of an object representing an endpoint group in a VMM context.
 
 
 
 ├
[V] vmm:VNicPD A network interface card on an L4-L7 services VM.
 ├
[V] vmm:CtrlrP The VMM controller profile specifies how to connect to a single VM management controller that is part of a policy enforcement domain. For example, the VMM controller profile could be a policy to connect a VMware vCenter that is part of a VMM domain.
 
 ├
[V] aaa:RbacAnnotation  RbacAnnotation is used for capturing rbac properties of any apic object Objects can append rbacannotations as Object->RbacAnnotation which is then checked for domain eligibility
 
 ├
[V] comp:PolCont An abstraction of the container for various policies. This object is generated and used only by internal process.
 
 
 ├
[V] aaa:IDomainRef This object is generated and used only by internal processes.
 
 
 
 ├
[V] fault:Counts An immutable object that provides the number of critical, major, minor, and warning faults raised on its parent object and its subtree.
 
 
 
 ├
[V] fault:Delegate Exposes internal faults to the user. A fault delegate object can be defined on IFC (for example, for an endpoint group) and when the fault is raised (for example, under an endpoint policy on a switch), a fault delegate object is created on IFC under the specified object. A fault delegate object follows the lifecycle of the original fault instance object, being created, modified, or deleted based on the changes of the original fault.
 
 
 
 ├
[V] fault:Inst Contains detailed information of a fault. This object is attached as a child of the object on which the fault condition occurred. One instance object is created for each fault condition of the parent object. A fault instance object is identified by a fault code.
 
 
 
 
 ├
[V] aaa:RbacAnnotation  RbacAnnotation is used for capturing rbac properties of any apic object Objects can append rbacannotations as Object->RbacAnnotation which is then checked for domain eligibility
 
 
 
 
 ├
[V] tag:Annotation 
 
 
 
 
 ├
[V] tag:Tag 
 
 
 
 ├
[V] health:Inst A base class for a health score instance.(Switch only)
 
 
 ├
[V] cdp:IfPolDef The read only copy of CDP interface policy.
 
 
 
 ├
[V] fault:Delegate Exposes internal faults to the user. A fault delegate object can be defined on IFC (for example, for an endpoint group) and when the fault is raised (for example, under an endpoint policy on a switch), a fault delegate object is created on IFC under the specified object. A fault delegate object follows the lifecycle of the original fault instance object, being created, modified, or deleted based on the changes of the original fault.
 
 
 ├
[V] comp:DelCont 
 
 
 
 ├
[V] comp:DelInfo 
 
 
 
 
 ├
[V] comp:RtDelInfo 
 
 
 ├
[V] comp:InstPol  L4-L7 device policy for the controller
 
 
 
 ├
[V] comp:Inst  L4-L7 device in the controller
 
 
 
 
 ├
[V] comp:VNicConf  L4-L7 device interface
 
 
 
 
 
 ├
[V] fault:Delegate Exposes internal faults to the user. A fault delegate object can be defined on IFC (for example, for an endpoint group) and when the fault is raised (for example, under an endpoint policy on a switch), a fault delegate object is created on IFC under the specified object. A fault delegate object follows the lifecycle of the original fault instance object, being created, modified, or deleted based on the changes of the original fault.
 
 
 
 
 ├
[V] fault:Counts An immutable object that provides the number of critical, major, minor, and warning faults raised on its parent object and its subtree.
 
 
 
 
 ├
[V] fault:Inst Contains detailed information of a fault. This object is attached as a child of the object on which the fault condition occurred. One instance object is created for each fault condition of the parent object. A fault instance object is identified by a fault code.
 
 
 
 
 
 ├
[V] aaa:RbacAnnotation  RbacAnnotation is used for capturing rbac properties of any apic object Objects can append rbacannotations as Object->RbacAnnotation which is then checked for domain eligibility
 
 
 
 
 
 ├
[V] tag:Annotation 
 
 
 
 
 
 ├
[V] tag:Tag 
 
 
 
 
 ├
[V] health:Inst A base class for a health score instance.(Switch only)
 
 
 
 ├
[V] fault:Counts An immutable object that provides the number of critical, major, minor, and warning faults raised on its parent object and its subtree.
 
 
 
 ├
[V] fault:Delegate Exposes internal faults to the user. A fault delegate object can be defined on IFC (for example, for an endpoint group) and when the fault is raised (for example, under an endpoint policy on a switch), a fault delegate object is created on IFC under the specified object. A fault delegate object follows the lifecycle of the original fault instance object, being created, modified, or deleted based on the changes of the original fault.
 
 
 
 ├
[V] health:Inst A base class for a health score instance.(Switch only)
 
 
 ├
[V] comp:PvlanCont  PVLAN Entry Container
 
 
 
 ├
[V] comp:PvlanEntry  PVLAN Entry (primary, secondary)
 
 
 
 
 ├
[V] comp:RtPvlan 
 
 
 
 
 ├
[V] comp:RtPvlanEntry 
 
 
 
 ├
[V] fault:Counts An immutable object that provides the number of critical, major, minor, and warning faults raised on its parent object and its subtree.
 
 
 
 ├
[V] fault:Inst Contains detailed information of a fault. This object is attached as a child of the object on which the fault condition occurred. One instance object is created for each fault condition of the parent object. A fault instance object is identified by a fault code.
 
 
 
 
 ├
[V] aaa:RbacAnnotation  RbacAnnotation is used for capturing rbac properties of any apic object Objects can append rbacannotations as Object->RbacAnnotation which is then checked for domain eligibility
 
 
 
 
 ├
[V] tag:Annotation 
 
 
 
 
 ├
[V] tag:Tag 
 
 
 
 ├
[V] health:Inst A base class for a health score instance.(Switch only)
 
 
 ├
[V] comp:StatsPol The statistics policy for the controller. This object is generated and used internally by the system
 
 
 
 ├
[V] fault:Counts An immutable object that provides the number of critical, major, minor, and warning faults raised on its parent object and its subtree.
 
 
 
 ├
[V] fault:Delegate Exposes internal faults to the user. A fault delegate object can be defined on IFC (for example, for an endpoint group) and when the fault is raised (for example, under an endpoint policy on a switch), a fault delegate object is created on IFC under the specified object. A fault delegate object follows the lifecycle of the original fault instance object, being created, modified, or deleted based on the changes of the original fault.
 
 
 
 ├
[V] fault:Inst Contains detailed information of a fault. This object is attached as a child of the object on which the fault condition occurred. One instance object is created for each fault condition of the parent object. A fault instance object is identified by a fault code.
 
 
 
 
 ├
[V] aaa:RbacAnnotation  RbacAnnotation is used for capturing rbac properties of any apic object Objects can append rbacannotations as Object->RbacAnnotation which is then checked for domain eligibility
 
 
 
 
 ├
[V] tag:Annotation 
 
 
 
 
 ├
[V] tag:Tag 
 
 
 
 ├
[V] health:Inst A base class for a health score instance.(Switch only)
 
 
 ├
[V] fault:Counts An immutable object that provides the number of critical, major, minor, and warning faults raised on its parent object and its subtree.
 
 
 ├
[V] fault:Inst Contains detailed information of a fault. This object is attached as a child of the object on which the fault condition occurred. One instance object is created for each fault condition of the parent object. A fault instance object is identified by a fault code.
 
 
 
 ├
[V] aaa:RbacAnnotation  RbacAnnotation is used for capturing rbac properties of any apic object Objects can append rbacannotations as Object->RbacAnnotation which is then checked for domain eligibility
 
 
 
 ├
[V] tag:Annotation 
 
 
 
 ├
[V] tag:Tag 
 
 
 ├
[V] health:Inst A base class for a health score instance.(Switch only)
 
 
 ├
[V] l2:InstPolDef A read-only copy of the fabric MTU policy.
 
 
 
 ├
[V] fault:Delegate Exposes internal faults to the user. A fault delegate object can be defined on IFC (for example, for an endpoint group) and when the fault is raised (for example, under an endpoint policy on a switch), a fault delegate object is created on IFC under the specified object. A fault delegate object follows the lifecycle of the original fault instance object, being created, modified, or deleted based on the changes of the original fault.
 
 
 ├
[V] lacp:EnhancedLagPolDef  read only copy of lacp policy
 
 
 
 ├
[V] fault:Counts An immutable object that provides the number of critical, major, minor, and warning faults raised on its parent object and its subtree.
 
 
 
 ├
[V] fault:Inst Contains detailed information of a fault. This object is attached as a child of the object on which the fault condition occurred. One instance object is created for each fault condition of the parent object. A fault instance object is identified by a fault code.
 
 
 
 
 ├
[V] aaa:RbacAnnotation  RbacAnnotation is used for capturing rbac properties of any apic object Objects can append rbacannotations as Object->RbacAnnotation which is then checked for domain eligibility
 
 
 
 
 ├
[V] tag:Annotation 
 
 
 
 
 ├
[V] tag:Tag 
 
 
 
 ├
[V] health:Inst A base class for a health score instance.(Switch only)
 
 
 
 ├
[V] lacp:RtEnhancedLagPol 
 
 
 ├
[V] lacp:LagPolDef Read-only copy of LACP policy.
 
 
 
 ├
[V] fault:Counts An immutable object that provides the number of critical, major, minor, and warning faults raised on its parent object and its subtree.
 
 
 
 ├
[V] fault:Delegate Exposes internal faults to the user. A fault delegate object can be defined on IFC (for example, for an endpoint group) and when the fault is raised (for example, under an endpoint policy on a switch), a fault delegate object is created on IFC under the specified object. A fault delegate object follows the lifecycle of the original fault instance object, being created, modified, or deleted based on the changes of the original fault.
 
 
 
 ├
[V] fault:Inst Contains detailed information of a fault. This object is attached as a child of the object on which the fault condition occurred. One instance object is created for each fault condition of the parent object. A fault instance object is identified by a fault code.
 
 
 
 
 ├
[V] aaa:RbacAnnotation  RbacAnnotation is used for capturing rbac properties of any apic object Objects can append rbacannotations as Object->RbacAnnotation which is then checked for domain eligibility
 
 
 
 
 ├
[V] tag:Annotation 
 
 
 
 
 ├
[V] tag:Tag 
 
 
 
 ├
[V] health:Inst A base class for a health score instance.(Switch only)
 
 
 
 ├
[V] l2:LoadBalancePol 
 
 
 
 
 ├
[V] aaa:RbacAnnotation  RbacAnnotation is used for capturing rbac properties of any apic object Objects can append rbacannotations as Object->RbacAnnotation which is then checked for domain eligibility
 
 
 
 
 ├
[V] fault:Delegate Exposes internal faults to the user. A fault delegate object can be defined on IFC (for example, for an endpoint group) and when the fault is raised (for example, under an endpoint policy on a switch), a fault delegate object is created on IFC under the specified object. A fault delegate object follows the lifecycle of the original fault instance object, being created, modified, or deleted based on the changes of the original fault.
 
 
 
 
 ├
[V] tag:Annotation 
 
 
 
 
 ├
[V] tag:Tag 
 
 
 ├
[V] lldp:IfPolDef Read-only copy of the LLDP interface policy.
 
 
 
 ├
[V] fault:Delegate Exposes internal faults to the user. A fault delegate object can be defined on IFC (for example, for an endpoint group) and when the fault is raised (for example, under an endpoint policy on a switch), a fault delegate object is created on IFC under the specified object. A fault delegate object follows the lifecycle of the original fault instance object, being created, modified, or deleted based on the changes of the original fault.
 
 
 ├
[V] netflow:VmmExporterPolDef  Read only copy of VMM Netflow Exporter policy
 
 
 
 ├
[V] fault:Delegate Exposes internal faults to the user. A fault delegate object can be defined on IFC (for example, for an endpoint group) and when the fault is raised (for example, under an endpoint policy on a switch), a fault delegate object is created on IFC under the specified object. A fault delegate object follows the lifecycle of the original fault instance object, being created, modified, or deleted based on the changes of the original fault.
 
 
 ├
[V] nws:FwPolDef  read only copy of lacp policy
 
 
 
 ├
[V] fault:Delegate Exposes internal faults to the user. A fault delegate object can be defined on IFC (for example, for an endpoint group) and when the fault is raised (for example, under an endpoint policy on a switch), a fault delegate object is created on IFC under the specified object. A fault delegate object follows the lifecycle of the original fault instance object, being created, modified, or deleted based on the changes of the original fault.
 
 
 
 ├
[V] nws:SyslogSrcDef  Read-only instance of syslog source for a firewall. Intended for internal use.
 
 
 
 
 ├
[V] fault:Delegate Exposes internal faults to the user. A fault delegate object can be defined on IFC (for example, for an endpoint group) and when the fault is raised (for example, under an endpoint policy on a switch), a fault delegate object is created on IFC under the specified object. A fault delegate object follows the lifecycle of the original fault instance object, being created, modified, or deleted based on the changes of the original fault.
 
 
 
 
 ├
[V] nws:RsNwsSyslogSrcDefToDestGroup 
 
 
 ├
[V] span:VDestGrpDef VSPAN destination group used for configuring VSPAN source group definitions.
 
 
 
 ├
[V] aaa:RbacAnnotation  RbacAnnotation is used for capturing rbac properties of any apic object Objects can append rbacannotations as Object->RbacAnnotation which is then checked for domain eligibility
 
 
 
 ├
[V] fault:Counts An immutable object that provides the number of critical, major, minor, and warning faults raised on its parent object and its subtree.
 
 
 
 ├
[V] fault:Delegate Exposes internal faults to the user. A fault delegate object can be defined on IFC (for example, for an endpoint group) and when the fault is raised (for example, under an endpoint policy on a switch), a fault delegate object is created on IFC under the specified object. A fault delegate object follows the lifecycle of the original fault instance object, being created, modified, or deleted based on the changes of the original fault.
 
 
 
 ├
[V] health:Inst A base class for a health score instance.(Switch only)
 
 
 
 ├
[V] span:VDestDef The VLAN-based SPAN (VSPAN) destination definition.
 
 
 
 
 ├
[V] aaa:RbacAnnotation  RbacAnnotation is used for capturing rbac properties of any apic object Objects can append rbacannotations as Object->RbacAnnotation which is then checked for domain eligibility
 
 
 
 
 ├
[V] fault:Counts An immutable object that provides the number of critical, major, minor, and warning faults raised on its parent object and its subtree.
 
 
 
 
 ├
[V] fault:Delegate Exposes internal faults to the user. A fault delegate object can be defined on IFC (for example, for an endpoint group) and when the fault is raised (for example, under an endpoint policy on a switch), a fault delegate object is created on IFC under the specified object. A fault delegate object follows the lifecycle of the original fault instance object, being created, modified, or deleted based on the changes of the original fault.
 
 
 
 
 ├
[V] health:Inst A base class for a health score instance.(Switch only)
 
 
 
 
 ├
[V] span:CEpDef The VSPAN Cisco endpoint definition.
 
 
 
 
 
 ├
[V] fv:RsHyper A source relation to the hypervisor that controls and monitors the APIC VMs. This is an internal object.
 
 
 
 
 
 
 ├
[V] fv:ReportingNode The node reporting a corresponding endpoint. This enables a user to see on which nodes the endpoints are present. This is an internally created object.
 
 
 
 
 
 ├
[V] fv:RsToNic 
 
 
 
 
 
 
 ├
[V] fv:ReportingNode The node reporting a corresponding endpoint. This enables a user to see on which nodes the endpoints are present. This is an internally created object.
 
 
 
 
 
 ├
[V] fv:RsToVm 
 
 
 
 
 
 
 ├
[V] fv:ReportingNode The node reporting a corresponding endpoint. This enables a user to see on which nodes the endpoints are present. This is an internally created object.
 
 
 
 
 
 ├
[V] fv:RtDestToVPort A target relation to an endpoint. This is an internal object.
 
 
 
 
 
 ├
[V] fv:RtSrcToVPort A target relation to a set of endpoints. This is an internal object.
 
 
 
 
 ├
[V] span:RsDestApic 
 
 
 
 
 
 ├
[V] aaa:RbacAnnotation  RbacAnnotation is used for capturing rbac properties of any apic object Objects can append rbacannotations as Object->RbacAnnotation which is then checked for domain eligibility
 
 
 
 
 
 ├
[V] fault:Counts An immutable object that provides the number of critical, major, minor, and warning faults raised on its parent object and its subtree.
 
 
 
 
 
 ├
[V] fault:Inst Contains detailed information of a fault. This object is attached as a child of the object on which the fault condition occurred. One instance object is created for each fault condition of the parent object. A fault instance object is identified by a fault code.
 
 
 
 
 
 
 ├
[V] aaa:RbacAnnotation  RbacAnnotation is used for capturing rbac properties of any apic object Objects can append rbacannotations as Object->RbacAnnotation which is then checked for domain eligibility
 
 
 
 
 
 
 ├
[V] tag:Annotation 
 
 
 
 
 
 
 ├
[V] tag:Tag 
 
 
 
 
 
 ├
[V] health:Inst A base class for a health score instance.(Switch only)
 
 
 
 
 
 ├
[V] tag:Annotation 
 
 
 
 
 
 ├
[V] tag:Tag 
 
 
 
 
 ├
[V] span:RsDestEpg A source relation to a set of endpoints.
 
 
 
 
 
 ├
[V] aaa:RbacAnnotation  RbacAnnotation is used for capturing rbac properties of any apic object Objects can append rbacannotations as Object->RbacAnnotation which is then checked for domain eligibility
 
 
 
 
 
 ├
[V] fault:Counts An immutable object that provides the number of critical, major, minor, and warning faults raised on its parent object and its subtree.
 
 
 
 
 
 ├
[V] fault:Inst Contains detailed information of a fault. This object is attached as a child of the object on which the fault condition occurred. One instance object is created for each fault condition of the parent object. A fault instance object is identified by a fault code.
 
 
 
 
 
 
 ├
[V] aaa:RbacAnnotation  RbacAnnotation is used for capturing rbac properties of any apic object Objects can append rbacannotations as Object->RbacAnnotation which is then checked for domain eligibility
 
 
 
 
 
 
 ├
[V] tag:Annotation 
 
 
 
 
 
 
 ├
[V] tag:Tag 
 
 
 
 
 
 ├
[V] health:Inst A base class for a health score instance.(Switch only)
 
 
 
 
 
 ├
[V] tag:Annotation 
 
 
 
 
 
 ├
[V] tag:Tag 
 
 
 
 
 ├
[V] span:RsDestPathEp A source relation to an abstraction of a path endpoint.
 
 
 
 
 
 ├
[V] aaa:RbacAnnotation  RbacAnnotation is used for capturing rbac properties of any apic object Objects can append rbacannotations as Object->RbacAnnotation which is then checked for domain eligibility
 
 
 
 
 
 ├
[V] fault:Counts An immutable object that provides the number of critical, major, minor, and warning faults raised on its parent object and its subtree.
 
 
 
 
 
 ├
[V] fault:Delegate Exposes internal faults to the user. A fault delegate object can be defined on IFC (for example, for an endpoint group) and when the fault is raised (for example, under an endpoint policy on a switch), a fault delegate object is created on IFC under the specified object. A fault delegate object follows the lifecycle of the original fault instance object, being created, modified, or deleted based on the changes of the original fault.
 
 
 
 
 
 ├
[V] fault:Inst Contains detailed information of a fault. This object is attached as a child of the object on which the fault condition occurred. One instance object is created for each fault condition of the parent object. A fault instance object is identified by a fault code.
 
 
 
 
 
 
 ├
[V] aaa:RbacAnnotation  RbacAnnotation is used for capturing rbac properties of any apic object Objects can append rbacannotations as Object->RbacAnnotation which is then checked for domain eligibility
 
 
 
 
 
 
 ├
[V] tag:Annotation 
 
 
 
 
 
 
 ├
[V] tag:Tag 
 
 
 
 
 
 ├
[V] health:Inst A base class for a health score instance.(Switch only)
 
 
 
 
 
 ├
[V] tag:Annotation 
 
 
 
 
 
 ├
[V] tag:Tag 
 
 
 
 
 ├
[V] span:RsDestToVPort A source relation to an endpoint.
 
 
 
 
 
 ├
[V] aaa:RbacAnnotation  RbacAnnotation is used for capturing rbac properties of any apic object Objects can append rbacannotations as Object->RbacAnnotation which is then checked for domain eligibility
 
 
 
 
 
 ├
[V] fault:Counts An immutable object that provides the number of critical, major, minor, and warning faults raised on its parent object and its subtree.
 
 
 
 
 
 ├
[V] fault:Inst Contains detailed information of a fault. This object is attached as a child of the object on which the fault condition occurred. One instance object is created for each fault condition of the parent object. A fault instance object is identified by a fault code.
 
 
 
 
 
 
 ├
[V] aaa:RbacAnnotation  RbacAnnotation is used for capturing rbac properties of any apic object Objects can append rbacannotations as Object->RbacAnnotation which is then checked for domain eligibility
 
 
 
 
 
 
 ├
[V] tag:Annotation 
 
 
 
 
 
 
 ├
[V] tag:Tag 
 
 
 
 
 
 ├
[V] health:Inst A base class for a health score instance.(Switch only)
 
 
 
 
 
 ├
[V] tag:Annotation 
 
 
 
 
 
 ├
[V] tag:Tag 
 
 
 
 
 ├
[V] span:RsDestToVPortDef 
 
 
 
 
 
 ├
[V] aaa:RbacAnnotation  RbacAnnotation is used for capturing rbac properties of any apic object Objects can append rbacannotations as Object->RbacAnnotation which is then checked for domain eligibility
 
 
 
 
 
 ├
[V] fault:Counts An immutable object that provides the number of critical, major, minor, and warning faults raised on its parent object and its subtree.
 
 
 
 
 
 ├
[V] fault:Inst Contains detailed information of a fault. This object is attached as a child of the object on which the fault condition occurred. One instance object is created for each fault condition of the parent object. A fault instance object is identified by a fault code.
 
 
 
 
 
 
 ├
[V] aaa:RbacAnnotation  RbacAnnotation is used for capturing rbac properties of any apic object Objects can append rbacannotations as Object->RbacAnnotation which is then checked for domain eligibility
 
 
 
 
 
 
 ├
[V] tag:Annotation 
 
 
 
 
 
 
 ├
[V] tag:Tag 
 
 
 
 
 
 ├
[V] health:Inst A base class for a health score instance.(Switch only)
 
 
 
 
 
 ├
[V] tag:Annotation 
 
 
 
 
 
 ├
[V] tag:Tag 
 
 
 
 
 ├
[V] span:VEpgSummaryDef The VSPAN EpgSummaryDef is used for VERSPAN definitions.
 
 
 
 
 
 ├
[V] fault:Counts An immutable object that provides the number of critical, major, minor, and warning faults raised on its parent object and its subtree.
 
 
 
 
 
 ├
[V] fault:Delegate Exposes internal faults to the user. A fault delegate object can be defined on IFC (for example, for an endpoint group) and when the fault is raised (for example, under an endpoint policy on a switch), a fault delegate object is created on IFC under the specified object. A fault delegate object follows the lifecycle of the original fault instance object, being created, modified, or deleted based on the changes of the original fault.
 
 
 
 
 
 ├
[V] fv:RsEPgDefToL2Dom A source relation to a generic layer 2 flood domain.
 
 
 
 
 
 ├
[V] fv:RsEPgDefToL3Dom The Layer 3 Domain (VRF).
 
 
 
 
 
 ├
[V] health:Inst A base class for a health score instance.(Switch only)
 
 
 
 
 ├
[V] tag:Annotation 
 
 
 
 
 ├
[V] tag:Tag 
 
 
 
 ├
[V] tag:Annotation 
 
 
 
 ├
[V] tag:Tag 
 
 
 ├
[V] span:VSrcGrpDef The VSPAN source group definition.
 
 
 
 ├
[V] aaa:RbacAnnotation  RbacAnnotation is used for capturing rbac properties of any apic object Objects can append rbacannotations as Object->RbacAnnotation which is then checked for domain eligibility
 
 
 
 ├
[V] fault:Counts An immutable object that provides the number of critical, major, minor, and warning faults raised on its parent object and its subtree.
 
 
 
 ├
[V] fault:Delegate Exposes internal faults to the user. A fault delegate object can be defined on IFC (for example, for an endpoint group) and when the fault is raised (for example, under an endpoint policy on a switch), a fault delegate object is created on IFC under the specified object. A fault delegate object follows the lifecycle of the original fault instance object, being created, modified, or deleted based on the changes of the original fault.
 
 
 
 ├
[V] health:Inst A base class for a health score instance.(Switch only)
 
 
 
 ├
[V] span:SpanLblDef The SPAN label definition.
 
 
 
 
 ├
[V] fault:Counts An immutable object that provides the number of critical, major, minor, and warning faults raised on its parent object and its subtree.
 
 
 
 
 ├
[V] fault:Delegate Exposes internal faults to the user. A fault delegate object can be defined on IFC (for example, for an endpoint group) and when the fault is raised (for example, under an endpoint policy on a switch), a fault delegate object is created on IFC under the specified object. A fault delegate object follows the lifecycle of the original fault instance object, being created, modified, or deleted based on the changes of the original fault.
 
 
 
 
 ├
[V] health:Inst A base class for a health score instance.(Switch only)
 
 
 
 
 ├
[V] span:SpanProv The SPAN destination provider is used for configuring SPAN destination provider parameters.
 
 
 
 
 
 ├
[V] fault:Counts An immutable object that provides the number of critical, major, minor, and warning faults raised on its parent object and its subtree.
 
 
 
 
 
 ├
[V] fault:Delegate Exposes internal faults to the user. A fault delegate object can be defined on IFC (for example, for an endpoint group) and when the fault is raised (for example, under an endpoint policy on a switch), a fault delegate object is created on IFC under the specified object. A fault delegate object follows the lifecycle of the original fault instance object, being created, modified, or deleted based on the changes of the original fault.
 
 
 
 
 
 ├
[V] health:Inst A base class for a health score instance.(Switch only)
 
 
 
 
 
 ├
[V] span:RsProvDestGrp A source relation to the SPAN destination group.
 
 
 
 
 
 
 ├
[V] fault:Counts An immutable object that provides the number of critical, major, minor, and warning faults raised on its parent object and its subtree.
 
 
 
 
 
 
 ├
[V] fault:Inst Contains detailed information of a fault. This object is attached as a child of the object on which the fault condition occurred. One instance object is created for each fault condition of the parent object. A fault instance object is identified by a fault code.
 
 
 
 
 
 
 
 ├
[V] aaa:RbacAnnotation  RbacAnnotation is used for capturing rbac properties of any apic object Objects can append rbacannotations as Object->RbacAnnotation which is then checked for domain eligibility
 
 
 
 
 
 
 
 ├
[V] tag:Annotation 
 
 
 
 
 
 
 
 ├
[V] tag:Tag 
 
 
 
 
 
 
 ├
[V] health:Inst A base class for a health score instance.(Switch only)
 
 
 
 ├
[V] span:VSrcDef The VSPAN VSrcDef is used for VSPAN source definitions.
 
 
 
 
 ├
[V] aaa:RbacAnnotation  RbacAnnotation is used for capturing rbac properties of any apic object Objects can append rbacannotations as Object->RbacAnnotation which is then checked for domain eligibility
 
 
 
 
 ├
[V] fault:Counts An immutable object that provides the number of critical, major, minor, and warning faults raised on its parent object and its subtree.
 
 
 
 
 ├
[V] fault:Delegate Exposes internal faults to the user. A fault delegate object can be defined on IFC (for example, for an endpoint group) and when the fault is raised (for example, under an endpoint policy on a switch), a fault delegate object is created on IFC under the specified object. A fault delegate object follows the lifecycle of the original fault instance object, being created, modified, or deleted based on the changes of the original fault.
 
 
 
 
 ├
[V] fault:Inst Contains detailed information of a fault. This object is attached as a child of the object on which the fault condition occurred. One instance object is created for each fault condition of the parent object. A fault instance object is identified by a fault code.
 
 
 
 
 
 ├
[V] aaa:RbacAnnotation  RbacAnnotation is used for capturing rbac properties of any apic object Objects can append rbacannotations as Object->RbacAnnotation which is then checked for domain eligibility
 
 
 
 
 
 ├
[V] tag:Annotation 
 
 
 
 
 
 ├
[V] tag:Tag 
 
 
 
 
 ├
[V] health:Inst A base class for a health score instance.(Switch only)
 
 
 
 
 ├
[V] span:CEpDef The VSPAN Cisco endpoint definition.
 
 
 
 
 
 ├
[V] fv:RsHyper A source relation to the hypervisor that controls and monitors the APIC VMs. This is an internal object.
 
 
 
 
 
 
 ├
[V] fv:ReportingNode The node reporting a corresponding endpoint. This enables a user to see on which nodes the endpoints are present. This is an internally created object.
 
 
 
 
 
 ├
[V] fv:RsToNic 
 
 
 
 
 
 
 ├
[V] fv:ReportingNode The node reporting a corresponding endpoint. This enables a user to see on which nodes the endpoints are present. This is an internally created object.
 
 
 
 
 
 ├
[V] fv:RsToVm 
 
 
 
 
 
 
 ├
[V] fv:ReportingNode The node reporting a corresponding endpoint. This enables a user to see on which nodes the endpoints are present. This is an internally created object.
 
 
 
 
 
 ├
[V] fv:RtDestToVPort A target relation to an endpoint. This is an internal object.
 
 
 
 
 
 ├
[V] fv:RtSrcToVPort A target relation to a set of endpoints. This is an internal object.
 
 
 
 
 ├
[V] span:RsSrcToEpg A source relation to a set of endpoints.
 
 
 
 
 
 ├
[V] aaa:RbacAnnotation  RbacAnnotation is used for capturing rbac properties of any apic object Objects can append rbacannotations as Object->RbacAnnotation which is then checked for domain eligibility
 
 
 
 
 
 ├
[V] fault:Counts An immutable object that provides the number of critical, major, minor, and warning faults raised on its parent object and its subtree.
 
 
 
 
 
 ├
[V] fault:Inst Contains detailed information of a fault. This object is attached as a child of the object on which the fault condition occurred. One instance object is created for each fault condition of the parent object. A fault instance object is identified by a fault code.
 
 
 
 
 
 
 ├
[V] aaa:RbacAnnotation  RbacAnnotation is used for capturing rbac properties of any apic object Objects can append rbacannotations as Object->RbacAnnotation which is then checked for domain eligibility
 
 
 
 
 
 
 ├
[V] tag:Annotation 
 
 
 
 
 
 
 ├
[V] tag:Tag 
 
 
 
 
 
 ├
[V] health:Inst A base class for a health score instance.(Switch only)
 
 
 
 
 
 ├
[V] span:TaskParam The SPAN source to EPG task information.
 
 
 
 
 
 
 ├
[V] fault:Counts An immutable object that provides the number of critical, major, minor, and warning faults raised on its parent object and its subtree.
 
 
 
 
 
 
 ├
[V] fault:Delegate Exposes internal faults to the user. A fault delegate object can be defined on IFC (for example, for an endpoint group) and when the fault is raised (for example, under an endpoint policy on a switch), a fault delegate object is created on IFC under the specified object. A fault delegate object follows the lifecycle of the original fault instance object, being created, modified, or deleted based on the changes of the original fault.
 
 
 
 
 
 
 ├
[V] fault:Inst Contains detailed information of a fault. This object is attached as a child of the object on which the fault condition occurred. One instance object is created for each fault condition of the parent object. A fault instance object is identified by a fault code.
 
 
 
 
 
 
 
 ├
[V] aaa:RbacAnnotation  RbacAnnotation is used for capturing rbac properties of any apic object Objects can append rbacannotations as Object->RbacAnnotation which is then checked for domain eligibility
 
 
 
 
 
 
 
 ├
[V] tag:Annotation 
 
 
 
 
 
 
 
 ├
[V] tag:Tag 
 
 
 
 
 
 
 ├
[V] health:Inst A base class for a health score instance.(Switch only)
 
 
 
 
 
 ├
[V] tag:Annotation 
 
 
 
 
 
 ├
[V] tag:Tag 
 
 
 
 
 ├
[V] span:RsSrcToL3extOut  Relation to l3extOut
 
 
 
 
 
 ├
[V] aaa:RbacAnnotation  RbacAnnotation is used for capturing rbac properties of any apic object Objects can append rbacannotations as Object->RbacAnnotation which is then checked for domain eligibility
 
 
 
 
 
 ├
[V] tag:Annotation 
 
 
 
 
 
 ├
[V] tag:Tag 
 
 
 
 
 ├
[V] span:RsSrcToPathEp The source access path.
 
 
 
 
 
 ├
[V] aaa:RbacAnnotation  RbacAnnotation is used for capturing rbac properties of any apic object Objects can append rbacannotations as Object->RbacAnnotation which is then checked for domain eligibility
 
 
 
 
 
 ├
[V] fault:Counts An immutable object that provides the number of critical, major, minor, and warning faults raised on its parent object and its subtree.
 
 
 
 
 
 ├
[V] fault:Delegate Exposes internal faults to the user. A fault delegate object can be defined on IFC (for example, for an endpoint group) and when the fault is raised (for example, under an endpoint policy on a switch), a fault delegate object is created on IFC under the specified object. A fault delegate object follows the lifecycle of the original fault instance object, being created, modified, or deleted based on the changes of the original fault.
 
 
 
 
 
 ├
[V] fault:Inst Contains detailed information of a fault. This object is attached as a child of the object on which the fault condition occurred. One instance object is created for each fault condition of the parent object. A fault instance object is identified by a fault code.
 
 
 
 
 
 
 ├
[V] aaa:RbacAnnotation  RbacAnnotation is used for capturing rbac properties of any apic object Objects can append rbacannotations as Object->RbacAnnotation which is then checked for domain eligibility
 
 
 
 
 
 
 ├
[V] tag:Annotation 
 
 
 
 
 
 
 ├
[V] tag:Tag 
 
 
 
 
 
 ├
[V] health:Inst A base class for a health score instance.(Switch only)
 
 
 
 
 
 ├
[V] tag:Annotation 
 
 
 
 
 
 ├
[V] tag:Tag 
 
 
 
 
 ├
[V] span:RsSrcToVPort A source relation to an endpoint.
 
 
 
 
 
 ├
[V] aaa:RbacAnnotation  RbacAnnotation is used for capturing rbac properties of any apic object Objects can append rbacannotations as Object->RbacAnnotation which is then checked for domain eligibility
 
 
 
 
 
 ├
[V] fault:Counts An immutable object that provides the number of critical, major, minor, and warning faults raised on its parent object and its subtree.
 
 
 
 
 
 ├
[V] fault:Inst Contains detailed information of a fault. This object is attached as a child of the object on which the fault condition occurred. One instance object is created for each fault condition of the parent object. A fault instance object is identified by a fault code.
 
 
 
 
 
 
 ├
[V] aaa:RbacAnnotation  RbacAnnotation is used for capturing rbac properties of any apic object Objects can append rbacannotations as Object->RbacAnnotation which is then checked for domain eligibility
 
 
 
 
 
 
 ├
[V] tag:Annotation 
 
 
 
 
 
 
 ├
[V] tag:Tag 
 
 
 
 
 
 ├
[V] health:Inst A base class for a health score instance.(Switch only)
 
 
 
 
 
 ├
[V] tag:Annotation 
 
 
 
 
 
 ├
[V] tag:Tag 
 
 
 
 
 ├
[V] span:RsSrcToVPortDef 
 
 
 
 
 
 ├
[V] aaa:RbacAnnotation  RbacAnnotation is used for capturing rbac properties of any apic object Objects can append rbacannotations as Object->RbacAnnotation which is then checked for domain eligibility
 
 
 
 
 
 ├
[V] fault:Counts An immutable object that provides the number of critical, major, minor, and warning faults raised on its parent object and its subtree.
 
 
 
 
 
 ├
[V] fault:Inst Contains detailed information of a fault. This object is attached as a child of the object on which the fault condition occurred. One instance object is created for each fault condition of the parent object. A fault instance object is identified by a fault code.
 
 
 
 
 
 
 ├
[V] aaa:RbacAnnotation  RbacAnnotation is used for capturing rbac properties of any apic object Objects can append rbacannotations as Object->RbacAnnotation which is then checked for domain eligibility
 
 
 
 
 
 
 ├
[V] tag:Annotation 
 
 
 
 
 
 
 ├
[V] tag:Tag 
 
 
 
 
 
 ├
[V] health:Inst A base class for a health score instance.(Switch only)
 
 
 
 
 
 ├
[V] tag:Annotation 
 
 
 
 
 
 ├
[V] tag:Tag 
 
 
 
 
 ├
[V] span:RsVsrcToEpg A source relation to a set of endpoints.
 
 
 
 
 
 ├
[V] aaa:RbacAnnotation  RbacAnnotation is used for capturing rbac properties of any apic object Objects can append rbacannotations as Object->RbacAnnotation which is then checked for domain eligibility
 
 
 
 
 
 ├
[V] tag:Annotation 
 
 
 
 
 
 ├
[V] tag:Tag 
 
 
 
 
 ├
[V] tag:Annotation 
 
 
 
 
 ├
[V] tag:Tag 
 
 
 
 ├
[V] tag:Annotation 
 
 
 
 ├
[V] tag:Tag 
 
 
 ├
[V] stp:IfPolDef The read-only copy of the spanning-tree protocol interface policy.
 
 
 
 ├
[V] fault:Delegate Exposes internal faults to the user. A fault delegate object can be defined on IFC (for example, for an endpoint group) and when the fault is raised (for example, under an endpoint policy on a switch), a fault delegate object is created on IFC under the specified object. A fault delegate object follows the lifecycle of the original fault instance object, being created, modified, or deleted based on the changes of the original fault.
 
 ├
[V] fault:Counts An immutable object that provides the number of critical, major, minor, and warning faults raised on its parent object and its subtree.
 
 ├
[V] fault:Delegate Exposes internal faults to the user. A fault delegate object can be defined on IFC (for example, for an endpoint group) and when the fault is raised (for example, under an endpoint policy on a switch), a fault delegate object is created on IFC under the specified object. A fault delegate object follows the lifecycle of the original fault instance object, being created, modified, or deleted based on the changes of the original fault.
 
 ├
[V] fault:Inst Contains detailed information of a fault. This object is attached as a child of the object on which the fault condition occurred. One instance object is created for each fault condition of the parent object. A fault instance object is identified by a fault code.
 
 
 ├
[V] aaa:RbacAnnotation  RbacAnnotation is used for capturing rbac properties of any apic object Objects can append rbacannotations as Object->RbacAnnotation which is then checked for domain eligibility
 
 
 ├
[V] tag:Annotation 
 
 
 ├
[V] tag:Tag 
 
 ├
[V] health:Inst A base class for a health score instance.(Switch only)
 
 ├
[V] tag:AInst The label instance, which is contained by the taggable object.
 
 
 ├
[V] fault:Delegate Exposes internal faults to the user. A fault delegate object can be defined on IFC (for example, for an endpoint group) and when the fault is raised (for example, under an endpoint policy on a switch), a fault delegate object is created on IFC under the specified object. A fault delegate object follows the lifecycle of the original fault instance object, being created, modified, or deleted based on the changes of the original fault.
 
 ├
[V] tag:Annotation 
 
 ├
[V] tag:Tag 
 
 ├
[V] vmm:AgtStatus 
 
 
 ├
[V] aaa:RbacAnnotation  RbacAnnotation is used for capturing rbac properties of any apic object Objects can append rbacannotations as Object->RbacAnnotation which is then checked for domain eligibility
 
 
 ├
[V] fault:Counts An immutable object that provides the number of critical, major, minor, and warning faults raised on its parent object and its subtree.
 
 
 ├
[V] fault:Inst Contains detailed information of a fault. This object is attached as a child of the object on which the fault condition occurred. One instance object is created for each fault condition of the parent object. A fault instance object is identified by a fault code.
 
 
 
 ├
[V] aaa:RbacAnnotation  RbacAnnotation is used for capturing rbac properties of any apic object Objects can append rbacannotations as Object->RbacAnnotation which is then checked for domain eligibility
 
 
 
 ├
[V] tag:Annotation 
 
 
 
 ├
[V] tag:Tag 
 
 
 ├
[V] health:Inst A base class for a health score instance.(Switch only)
 
 
 ├
[V] tag:Annotation 
 
 
 ├
[V] tag:Tag 
 
 ├
[V] vmm:EpValidatorPol  Currently only used by OpenStack VMMs
 
 
 ├
[V] aaa:RbacAnnotation  RbacAnnotation is used for capturing rbac properties of any apic object Objects can append rbacannotations as Object->RbacAnnotation which is then checked for domain eligibility
 
 
 ├
[V] fault:Counts An immutable object that provides the number of critical, major, minor, and warning faults raised on its parent object and its subtree.
 
 
 ├
[V] fault:Delegate Exposes internal faults to the user. A fault delegate object can be defined on IFC (for example, for an endpoint group) and when the fault is raised (for example, under an endpoint policy on a switch), a fault delegate object is created on IFC under the specified object. A fault delegate object follows the lifecycle of the original fault instance object, being created, modified, or deleted based on the changes of the original fault.
 
 
 ├
[V] health:Inst A base class for a health score instance.(Switch only)
 
 
 ├
[V] tag:AInst The label instance, which is contained by the taggable object.
 
 
 
 ├
[V] fault:Delegate Exposes internal faults to the user. A fault delegate object can be defined on IFC (for example, for an endpoint group) and when the fault is raised (for example, under an endpoint policy on a switch), a fault delegate object is created on IFC under the specified object. A fault delegate object follows the lifecycle of the original fault instance object, being created, modified, or deleted based on the changes of the original fault.
 
 
 ├
[V] tag:Annotation 
 
 
 ├
[V] tag:Tag 
 
 ├
[V] vmm:HvAvailPol 
 
 
 ├
[V] aaa:RbacAnnotation  RbacAnnotation is used for capturing rbac properties of any apic object Objects can append rbacannotations as Object->RbacAnnotation which is then checked for domain eligibility
 
 
 ├
[V] fault:Delegate Exposes internal faults to the user. A fault delegate object can be defined on IFC (for example, for an endpoint group) and when the fault is raised (for example, under an endpoint policy on a switch), a fault delegate object is created on IFC under the specified object. A fault delegate object follows the lifecycle of the original fault instance object, being created, modified, or deleted based on the changes of the original fault.
 
 
 ├
[V] tag:Annotation 
 
 
 ├
[V] tag:Tag 
 
 
 ├
[V] vmm:HvDesiredSt 
 
 
 
 ├
[V] aaa:RbacAnnotation  RbacAnnotation is used for capturing rbac properties of any apic object Objects can append rbacannotations as Object->RbacAnnotation which is then checked for domain eligibility
 
 
 
 ├
[V] fault:Delegate Exposes internal faults to the user. A fault delegate object can be defined on IFC (for example, for an endpoint group) and when the fault is raised (for example, under an endpoint policy on a switch), a fault delegate object is created on IFC under the specified object. A fault delegate object follows the lifecycle of the original fault instance object, being created, modified, or deleted based on the changes of the original fault.
 
 
 
 ├
[V] tag:Annotation 
 
 
 
 ├
[V] tag:Tag 
 
 ├
[V] vmm:PlInf 
 
 
 ├
[V] aaa:RbacAnnotation  RbacAnnotation is used for capturing rbac properties of any apic object Objects can append rbacannotations as Object->RbacAnnotation which is then checked for domain eligibility
 
 
 ├
[V] fault:Counts An immutable object that provides the number of critical, major, minor, and warning faults raised on its parent object and its subtree.
 
 
 ├
[V] fault:Inst Contains detailed information of a fault. This object is attached as a child of the object on which the fault condition occurred. One instance object is created for each fault condition of the parent object. A fault instance object is identified by a fault code.
 
 
 
 ├
[V] aaa:RbacAnnotation  RbacAnnotation is used for capturing rbac properties of any apic object Objects can append rbacannotations as Object->RbacAnnotation which is then checked for domain eligibility
 
 
 
 ├
[V] tag:Annotation 
 
 
 
 ├
[V] tag:Tag 
 
 
 ├
[V] health:Inst A base class for a health score instance.(Switch only)
 
 
 ├
[V] tag:Annotation 
 
 
 ├
[V] tag:Tag 
 
 ├
[V] vmm:RsAcc A source relation to the user account profile.
 
 
 ├
[V] aaa:RbacAnnotation  RbacAnnotation is used for capturing rbac properties of any apic object Objects can append rbacannotations as Object->RbacAnnotation which is then checked for domain eligibility
 
 
 ├
[V] fault:Counts An immutable object that provides the number of critical, major, minor, and warning faults raised on its parent object and its subtree.
 
 
 ├
[V] fault:Inst Contains detailed information of a fault. This object is attached as a child of the object on which the fault condition occurred. One instance object is created for each fault condition of the parent object. A fault instance object is identified by a fault code.
 
 
 
 ├
[V] aaa:RbacAnnotation  RbacAnnotation is used for capturing rbac properties of any apic object Objects can append rbacannotations as Object->RbacAnnotation which is then checked for domain eligibility
 
 
 
 ├
[V] tag:Annotation 
 
 
 
 ├
[V] tag:Tag 
 
 
 ├
[V] health:Inst A base class for a health score instance.(Switch only)
 
 
 ├
[V] tag:Annotation 
 
 
 ├
[V] tag:Tag 
 
 ├
[V] vmm:RsCtrlrPMonPol A source relation to the monitoring policy model for the infra semantic scope.
 
 
 ├
[V] aaa:RbacAnnotation  RbacAnnotation is used for capturing rbac properties of any apic object Objects can append rbacannotations as Object->RbacAnnotation which is then checked for domain eligibility
 
 
 ├
[V] fault:Counts An immutable object that provides the number of critical, major, minor, and warning faults raised on its parent object and its subtree.
 
 
 ├
[V] fault:Inst Contains detailed information of a fault. This object is attached as a child of the object on which the fault condition occurred. One instance object is created for each fault condition of the parent object. A fault instance object is identified by a fault code.
 
 
 
 ├
[V] aaa:RbacAnnotation  RbacAnnotation is used for capturing rbac properties of any apic object Objects can append rbacannotations as Object->RbacAnnotation which is then checked for domain eligibility
 
 
 
 ├
[V] tag:Annotation 
 
 
 
 ├
[V] tag:Tag 
 
 
 ├
[V] health:Inst A base class for a health score instance.(Switch only)
 
 
 ├
[V] tag:Annotation 
 
 
 ├
[V] tag:Tag 
 
 ├
[V] vmm:RsMcastAddrNs A source relation to the policy definition of the multicast IP address ranges.
 
 
 ├
[V] aaa:RbacAnnotation  RbacAnnotation is used for capturing rbac properties of any apic object Objects can append rbacannotations as Object->RbacAnnotation which is then checked for domain eligibility
 
 
 ├
[V] fault:Counts An immutable object that provides the number of critical, major, minor, and warning faults raised on its parent object and its subtree.
 
 
 ├
[V] fault:Inst Contains detailed information of a fault. This object is attached as a child of the object on which the fault condition occurred. One instance object is created for each fault condition of the parent object. A fault instance object is identified by a fault code.
 
 
 
 ├
[V] aaa:RbacAnnotation  RbacAnnotation is used for capturing rbac properties of any apic object Objects can append rbacannotations as Object->RbacAnnotation which is then checked for domain eligibility
 
 
 
 ├
[V] tag:Annotation 
 
 
 
 ├
[V] tag:Tag 
 
 
 ├
[V] health:Inst A base class for a health score instance.(Switch only)
 
 
 ├
[V] tag:Annotation 
 
 
 ├
[V] tag:Tag 
 
 ├
[V] vmm:RsMgmtEPg A source relation to a set of endpoints.
 
 
 ├
[V] aaa:RbacAnnotation  RbacAnnotation is used for capturing rbac properties of any apic object Objects can append rbacannotations as Object->RbacAnnotation which is then checked for domain eligibility
 
 
 ├
[V] tag:Annotation 
 
 
 ├
[V] tag:Tag 
 
 ├
[V] vmm:RsVmmCtrlrP A source relation to the VMM controller profile. The VMM controller profile is a policy pertaining to a single VM management domain that also corresponds to a single policy enforcement domain. A cluster of VMware VCs forms such a domain. Note that this relation is an internal object.
 
 
 ├
[V] aaa:RbacAnnotation  RbacAnnotation is used for capturing rbac properties of any apic object Objects can append rbacannotations as Object->RbacAnnotation which is then checked for domain eligibility
 
 
 ├
[V] fault:Counts An immutable object that provides the number of critical, major, minor, and warning faults raised on its parent object and its subtree.
 
 
 ├
[V] fault:Inst Contains detailed information of a fault. This object is attached as a child of the object on which the fault condition occurred. One instance object is created for each fault condition of the parent object. A fault instance object is identified by a fault code.
 
 
 
 ├
[V] aaa:RbacAnnotation  RbacAnnotation is used for capturing rbac properties of any apic object Objects can append rbacannotations as Object->RbacAnnotation which is then checked for domain eligibility
 
 
 
 ├
[V] tag:Annotation 
 
 
 
 ├
[V] tag:Tag 
 
 
 ├
[V] health:Inst A base class for a health score instance.(Switch only)
 
 
 ├
[V] tag:Annotation 
 
 
 ├
[V] tag:Tag 
 
 ├
[V] vmm:RsVxlanNs A source relation to the VxLAN namespace policy definition.
 
 
 ├
[V] aaa:RbacAnnotation  RbacAnnotation is used for capturing rbac properties of any apic object Objects can append rbacannotations as Object->RbacAnnotation which is then checked for domain eligibility
 
 
 ├
[V] fault:Counts An immutable object that provides the number of critical, major, minor, and warning faults raised on its parent object and its subtree.
 
 
 ├
[V] fault:Inst Contains detailed information of a fault. This object is attached as a child of the object on which the fault condition occurred. One instance object is created for each fault condition of the parent object. A fault instance object is identified by a fault code.
 
 
 
 ├
[V] aaa:RbacAnnotation  RbacAnnotation is used for capturing rbac properties of any apic object Objects can append rbacannotations as Object->RbacAnnotation which is then checked for domain eligibility
 
 
 
 ├
[V] tag:Annotation 
 
 
 
 ├
[V] tag:Tag 
 
 
 ├
[V] health:Inst A base class for a health score instance.(Switch only)
 
 
 ├
[V] tag:AInst The label instance, which is contained by the taggable object.
 
 
 
 ├
[V] fault:Delegate Exposes internal faults to the user. A fault delegate object can be defined on IFC (for example, for an endpoint group) and when the fault is raised (for example, under an endpoint policy on a switch), a fault delegate object is created on IFC under the specified object. A fault delegate object follows the lifecycle of the original fault instance object, being created, modified, or deleted based on the changes of the original fault.
 
 
 ├
[V] tag:Annotation 
 
 
 ├
[V] tag:Tag 
 
 ├
[V] vmm:RsVxlanNsDef A source relation to the namespace policy is used for managing the encap (VXLAN, NVGRE, VLAN) ranges.
 
 ├
[V] vmm:RtBaseCtrlrP A target relation to the VMM controller profile. The VMM controller profile is a policy pertaining to a single VM management domain that also corresponds to a single policy enforcement domain. A cluster of VMware VCs forms such a domain. Note that this relation is an internal object.
 
 ├
[V] vmm:RtCDevToCtrlrP  implicit relation to validate the controller profile
 
 ├
[V] vmm:RtCtrlrP A target relation to a vCenter controller in the VMM manager component.
 
 ├
[V] vmm:RtVmmCtrlrP A target relation to the VMM controller profile. The VMM controller profile is a policy pertaining to a single VM management domain that also corresponds to a single policy enforcement domain. A cluster of VMware VCs forms such a domain. Note that this relation is an internal object.
 ├
[V] vmm:EncapAllctr 
 
 ├
[V] vmm:AllocEncap  Allocated Encap value
 
 ├
[V] vmm:RtEncapAllctr  Relation to the allocator for encap
 ├
[V] vmm:EpPD An endpoint group in the VMM context. This object translates to port groups and/or virtual wires in vCenter and vShield.
 
 ├
[V] comp:RsCtrlrP A source relation to the VMM controller profile.
 
 
 ├
[V] fault:Counts An immutable object that provides the number of critical, major, minor, and warning faults raised on its parent object and its subtree.
 
 
 ├
[V] fault:Inst Contains detailed information of a fault. This object is attached as a child of the object on which the fault condition occurred. One instance object is created for each fault condition of the parent object. A fault instance object is identified by a fault code.
 
 
 
 ├
[V] aaa:RbacAnnotation  RbacAnnotation is used for capturing rbac properties of any apic object Objects can append rbacannotations as Object->RbacAnnotation which is then checked for domain eligibility
 
 
 
 ├
[V] tag:Annotation 
 
 
 
 ├
[V] tag:Tag 
 
 
 ├
[V] health:Inst A base class for a health score instance.(Switch only)
 
 ├
[V] comp:RsEpgAggr 
 
 ├
[V] comp:RsLocalEpCP 
 
 ├
[V] comp:RtEpgAggr 
 
 ├
[V] fault:Counts An immutable object that provides the number of critical, major, minor, and warning faults raised on its parent object and its subtree.
 
 ├
[V] fault:Inst Contains detailed information of a fault. This object is attached as a child of the object on which the fault condition occurred. One instance object is created for each fault condition of the parent object. A fault instance object is identified by a fault code.
 
 
 ├
[V] aaa:RbacAnnotation  RbacAnnotation is used for capturing rbac properties of any apic object Objects can append rbacannotations as Object->RbacAnnotation which is then checked for domain eligibility
 
 
 ├
[V] tag:Annotation 
 
 
 ├
[V] tag:Tag 
 
 ├
[V] health:Inst A base class for a health score instance.(Switch only)
 
 ├
[V] ip:RouteDef The route definitions, which are are used for pushing subnets and static routes to PE. They also push subnets under EpPD to VMMMGR (for configuring external networks in vCD).
 
 
 ├
[V] fault:Delegate Exposes internal faults to the user. A fault delegate object can be defined on IFC (for example, for an endpoint group) and when the fault is raised (for example, under an endpoint policy on a switch), a fault delegate object is created on IFC under the specified object. A fault delegate object follows the lifecycle of the original fault instance object, being created, modified, or deleted based on the changes of the original fault.
 
 
 ├
[V] ip:EpAnycastDef 
 
 
 
 ├
[V] fault:Delegate Exposes internal faults to the user. A fault delegate object can be defined on IFC (for example, for an endpoint group) and when the fault is raised (for example, under an endpoint policy on a switch), a fault delegate object is created on IFC under the specified object. A fault delegate object follows the lifecycle of the original fault instance object, being created, modified, or deleted based on the changes of the original fault.
 
 
 ├
[V] ip:NexthopDef The Nexthops for the static route.
 
 
 
 ├
[V] fault:Delegate Exposes internal faults to the user. A fault delegate object can be defined on IFC (for example, for an endpoint group) and when the fault is raised (for example, under an endpoint policy on a switch), a fault delegate object is created on IFC under the specified object. A fault delegate object follows the lifecycle of the original fault instance object, being created, modified, or deleted based on the changes of the original fault.
 
 
 
 ├
[V] ip:RtNexthopToNexthopDef A target relation to the next hops for the static route.
 
 
 ├
[V] ip:NexthopEpPDef 
 
 
 
 ├
[V] fault:Delegate Exposes internal faults to the user. A fault delegate object can be defined on IFC (for example, for an endpoint group) and when the fault is raised (for example, under an endpoint policy on a switch), a fault delegate object is created on IFC under the specified object. A fault delegate object follows the lifecycle of the original fault instance object, being created, modified, or deleted based on the changes of the original fault.
 
 
 ├
[V] ip:RtRouteToRouteDef A target relation to the route definitions.
 
 
 ├
[V] ip:RtRtDefIpAddr A target relation to the route definitions.
 
 
 ├
[V] nd:PfxPolDef The neighbor discovery prefix policy definition.
 
 
 
 ├
[V] fault:Delegate Exposes internal faults to the user. A fault delegate object can be defined on IFC (for example, for an endpoint group) and when the fault is raised (for example, under an endpoint policy on a switch), a fault delegate object is created on IFC under the specified object. A fault delegate object follows the lifecycle of the original fault instance object, being created, modified, or deleted based on the changes of the original fault.
 
 ├
[V] vmm:RsAEP 
 
 
 ├
[V] fault:Counts An immutable object that provides the number of critical, major, minor, and warning faults raised on its parent object and its subtree.
 
 
 ├
[V] fault:Inst Contains detailed information of a fault. This object is attached as a child of the object on which the fault condition occurred. One instance object is created for each fault condition of the parent object. A fault instance object is identified by a fault code.
 
 
 
 ├
[V] aaa:RbacAnnotation  RbacAnnotation is used for capturing rbac properties of any apic object Objects can append rbacannotations as Object->RbacAnnotation which is then checked for domain eligibility
 
 
 
 ├
[V] tag:Annotation 
 
 
 
 ├
[V] tag:Tag 
 
 
 ├
[V] health:Inst A base class for a health score instance.(Switch only)
 
 ├
[V] vmm:RsEncapAllctr  Relation to the allocator for encap
 
 
 ├
[V] aaa:RbacAnnotation  RbacAnnotation is used for capturing rbac properties of any apic object Objects can append rbacannotations as Object->RbacAnnotation which is then checked for domain eligibility
 
 
 ├
[V] fault:Counts An immutable object that provides the number of critical, major, minor, and warning faults raised on its parent object and its subtree.
 
 
 ├
[V] fault:Inst Contains detailed information of a fault. This object is attached as a child of the object on which the fault condition occurred. One instance object is created for each fault condition of the parent object. A fault instance object is identified by a fault code.
 
 
 
 ├
[V] aaa:RbacAnnotation  RbacAnnotation is used for capturing rbac properties of any apic object Objects can append rbacannotations as Object->RbacAnnotation which is then checked for domain eligibility
 
 
 
 ├
[V] tag:Annotation 
 
 
 
 ├
[V] tag:Tag 
 
 
 ├
[V] health:Inst A base class for a health score instance.(Switch only)
 
 
 ├
[V] tag:Annotation 
 
 
 ├
[V] tag:Tag 
 
 ├
[V] vmm:SvcVM An L4-L7 services VM. Note that this is a child object of an object representing an endpoint group in a VMM context.
 
 
 ├
[V] vmm:VNicPD A network interface card on an L4-L7 services VM.
 ├
[V] vmm:EpgAggr EPG Aggregator Object @@@ This is managed by PolicyMgr
 
 ├
[V] comp:RsCtrlrP A source relation to the VMM controller profile.
 
 
 ├
[V] fault:Counts An immutable object that provides the number of critical, major, minor, and warning faults raised on its parent object and its subtree.
 
 
 ├
[V] fault:Inst Contains detailed information of a fault. This object is attached as a child of the object on which the fault condition occurred. One instance object is created for each fault condition of the parent object. A fault instance object is identified by a fault code.
 
 
 
 ├
[V] aaa:RbacAnnotation  RbacAnnotation is used for capturing rbac properties of any apic object Objects can append rbacannotations as Object->RbacAnnotation which is then checked for domain eligibility
 
 
 
 ├
[V] tag:Annotation 
 
 
 
 ├
[V] tag:Tag 
 
 
 ├
[V] health:Inst A base class for a health score instance.(Switch only)
 
 ├
[V] comp:RsEpgAggr 
 
 ├
[V] comp:RsLocalEpCP 
 
 ├
[V] comp:RtEpgAggr 
 
 ├
[V] fault:Counts An immutable object that provides the number of critical, major, minor, and warning faults raised on its parent object and its subtree.
 
 ├
[V] fault:Inst Contains detailed information of a fault. This object is attached as a child of the object on which the fault condition occurred. One instance object is created for each fault condition of the parent object. A fault instance object is identified by a fault code.
 
 
 ├
[V] aaa:RbacAnnotation  RbacAnnotation is used for capturing rbac properties of any apic object Objects can append rbacannotations as Object->RbacAnnotation which is then checked for domain eligibility
 
 
 ├
[V] tag:Annotation 
 
 
 ├
[V] tag:Tag 
 
 ├
[V] fvns:EncapBlk The VLAN encapsulation block.
 
 
 ├
[V] aaa:RbacAnnotation  RbacAnnotation is used for capturing rbac properties of any apic object Objects can append rbacannotations as Object->RbacAnnotation which is then checked for domain eligibility
 
 
 ├
[V] fault:Counts An immutable object that provides the number of critical, major, minor, and warning faults raised on its parent object and its subtree.
 
 
 ├
[V] fault:Delegate Exposes internal faults to the user. A fault delegate object can be defined on IFC (for example, for an endpoint group) and when the fault is raised (for example, under an endpoint policy on a switch), a fault delegate object is created on IFC under the specified object. A fault delegate object follows the lifecycle of the original fault instance object, being created, modified, or deleted based on the changes of the original fault.
 
 
 ├
[V] health:Inst A base class for a health score instance.(Switch only)
 
 
 ├
[V] tag:AInst The label instance, which is contained by the taggable object.
 
 
 
 ├
[V] fault:Delegate Exposes internal faults to the user. A fault delegate object can be defined on IFC (for example, for an endpoint group) and when the fault is raised (for example, under an endpoint policy on a switch), a fault delegate object is created on IFC under the specified object. A fault delegate object follows the lifecycle of the original fault instance object, being created, modified, or deleted based on the changes of the original fault.
 
 
 ├
[V] tag:Annotation 
 
 
 ├
[V] tag:Tag 
 
 ├
[V] health:Inst A base class for a health score instance.(Switch only)
 ├
[V] vmm:OrchsProv 
 
 ├
[V] aaa:RbacAnnotation  RbacAnnotation is used for capturing rbac properties of any apic object Objects can append rbacannotations as Object->RbacAnnotation which is then checked for domain eligibility
 
 ├
[V] tag:Annotation 
 
 ├
[V] tag:Tag 
 
 ├
[V] vmm:OrchsProvPlan 
 
 
 ├
[V] aaa:RbacAnnotation  RbacAnnotation is used for capturing rbac properties of any apic object Objects can append rbacannotations as Object->RbacAnnotation which is then checked for domain eligibility
 
 
 ├
[V] tag:Annotation 
 
 
 ├
[V] tag:Tag 
 
 
 ├
[V] vmm:OrchsProvPlanFW 
 
 
 
 ├
[V] aaa:RbacAnnotation  RbacAnnotation is used for capturing rbac properties of any apic object Objects can append rbacannotations as Object->RbacAnnotation which is then checked for domain eligibility
 
 
 
 ├
[V] tag:Annotation 
 
 
 
 ├
[V] tag:Tag 
 
 
 ├
[V] vmm:OrchsProvPlanLB 
 
 
 
 ├
[V] aaa:RbacAnnotation  RbacAnnotation is used for capturing rbac properties of any apic object Objects can append rbacannotations as Object->RbacAnnotation which is then checked for domain eligibility
 
 
 
 ├
[V] tag:Annotation 
 
 
 
 ├
[V] tag:Tag 
 
 
 ├
[V] vmm:OrchsProvPlanSrvc 
 
 
 
 ├
[V] aaa:RbacAnnotation  RbacAnnotation is used for capturing rbac properties of any apic object Objects can append rbacannotations as Object->RbacAnnotation which is then checked for domain eligibility
 
 
 
 ├
[V] tag:Annotation 
 
 
 
 ├
[V] tag:Tag 
 ├
[V] vmm:RsDefaultCdpIfPol A source relation to the Cisco Discovery Channel interface policy.
 
 ├
[V] aaa:RbacAnnotation  RbacAnnotation is used for capturing rbac properties of any apic object Objects can append rbacannotations as Object->RbacAnnotation which is then checked for domain eligibility
 
 ├
[V] fault:Counts An immutable object that provides the number of critical, major, minor, and warning faults raised on its parent object and its subtree.
 
 ├
[V] fault:Inst Contains detailed information of a fault. This object is attached as a child of the object on which the fault condition occurred. One instance object is created for each fault condition of the parent object. A fault instance object is identified by a fault code.
 
 
 ├
[V] aaa:RbacAnnotation  RbacAnnotation is used for capturing rbac properties of any apic object Objects can append rbacannotations as Object->RbacAnnotation which is then checked for domain eligibility
 
 
 ├
[V] tag:Annotation 
 
 
 ├
[V] tag:Tag 
 
 ├
[V] health:Inst A base class for a health score instance.(Switch only)
 
 ├
[V] tag:Annotation 
 
 ├
[V] tag:Tag 
 ├
[V] vmm:RsDefaultFwPol 
 
 ├
[V] aaa:RbacAnnotation  RbacAnnotation is used for capturing rbac properties of any apic object Objects can append rbacannotations as Object->RbacAnnotation which is then checked for domain eligibility
 
 ├
[V] fault:Counts An immutable object that provides the number of critical, major, minor, and warning faults raised on its parent object and its subtree.
 
 ├
[V] fault:Inst Contains detailed information of a fault. This object is attached as a child of the object on which the fault condition occurred. One instance object is created for each fault condition of the parent object. A fault instance object is identified by a fault code.
 
 
 ├
[V] aaa:RbacAnnotation  RbacAnnotation is used for capturing rbac properties of any apic object Objects can append rbacannotations as Object->RbacAnnotation which is then checked for domain eligibility
 
 
 ├
[V] tag:Annotation 
 
 
 ├
[V] tag:Tag 
 
 ├
[V] health:Inst A base class for a health score instance.(Switch only)
 
 ├
[V] tag:Annotation 
 
 ├
[V] tag:Tag 
 ├
[V] vmm:RsDefaultL2InstPol A source relation to the Layer 2 instance policy information.
 
 ├
[V] aaa:RbacAnnotation  RbacAnnotation is used for capturing rbac properties of any apic object Objects can append rbacannotations as Object->RbacAnnotation which is then checked for domain eligibility
 
 ├
[V] fault:Counts An immutable object that provides the number of critical, major, minor, and warning faults raised on its parent object and its subtree.
 
 ├
[V] fault:Inst Contains detailed information of a fault. This object is attached as a child of the object on which the fault condition occurred. One instance object is created for each fault condition of the parent object. A fault instance object is identified by a fault code.
 
 
 ├
[V] aaa:RbacAnnotation  RbacAnnotation is used for capturing rbac properties of any apic object Objects can append rbacannotations as Object->RbacAnnotation which is then checked for domain eligibility
 
 
 ├
[V] tag:Annotation 
 
 
 ├
[V] tag:Tag 
 
 ├
[V] health:Inst A base class for a health score instance.(Switch only)
 
 ├
[V] tag:Annotation 
 
 ├
[V] tag:Tag 
 ├
[V] vmm:RsDefaultLacpLagPol A source relation to the LLDP policy parameters for the interface. LLDP uses the logical link control (LLC) services to transmit and receive information to and from other LLDP agents.
 
 ├
[V] aaa:RbacAnnotation  RbacAnnotation is used for capturing rbac properties of any apic object Objects can append rbacannotations as Object->RbacAnnotation which is then checked for domain eligibility
 
 ├
[V] fault:Counts An immutable object that provides the number of critical, major, minor, and warning faults raised on its parent object and its subtree.
 
 ├
[V] fault:Inst Contains detailed information of a fault. This object is attached as a child of the object on which the fault condition occurred. One instance object is created for each fault condition of the parent object. A fault instance object is identified by a fault code.
 
 
 ├
[V] aaa:RbacAnnotation  RbacAnnotation is used for capturing rbac properties of any apic object Objects can append rbacannotations as Object->RbacAnnotation which is then checked for domain eligibility
 
 
 ├
[V] tag:Annotation 
 
 
 ├
[V] tag:Tag 
 
 ├
[V] health:Inst A base class for a health score instance.(Switch only)
 
 ├
[V] tag:Annotation 
 
 ├
[V] tag:Tag 
 ├
[V] vmm:RsDefaultLldpIfPol A source relation to the LLDP policy parameters for the interface.
 
 ├
[V] aaa:RbacAnnotation  RbacAnnotation is used for capturing rbac properties of any apic object Objects can append rbacannotations as Object->RbacAnnotation which is then checked for domain eligibility
 
 ├
[V] fault:Counts An immutable object that provides the number of critical, major, minor, and warning faults raised on its parent object and its subtree.
 
 ├
[V] fault:Inst Contains detailed information of a fault. This object is attached as a child of the object on which the fault condition occurred. One instance object is created for each fault condition of the parent object. A fault instance object is identified by a fault code.
 
 
 ├
[V] aaa:RbacAnnotation  RbacAnnotation is used for capturing rbac properties of any apic object Objects can append rbacannotations as Object->RbacAnnotation which is then checked for domain eligibility
 
 
 ├
[V] tag:Annotation 
 
 
 ├
[V] tag:Tag 
 
 ├
[V] health:Inst A base class for a health score instance.(Switch only)
 
 ├
[V] tag:Annotation 
 
 ├
[V] tag:Tag 
 ├
[V] vmm:RsDefaultStpIfPol A source relation to the spanning-tree protocol (STP) policy. The STP policy prevents loops from being formed when the interfaces are interconnected via multiple paths. Spanning-Tree Protocol implements the 802.1D IEEE algorithm by exchanging BPDU messages with other switches to detect loops, and then removes the loop by shutting down selected bridge interfaces. This algorithm guarantees that there is one and only one active path between two netw...
 
 ├
[V] aaa:RbacAnnotation  RbacAnnotation is used for capturing rbac properties of any apic object Objects can append rbacannotations as Object->RbacAnnotation which is then checked for domain eligibility
 
 ├
[V] fault:Counts An immutable object that provides the number of critical, major, minor, and warning faults raised on its parent object and its subtree.
 
 ├
[V] fault:Inst Contains detailed information of a fault. This object is attached as a child of the object on which the fault condition occurred. One instance object is created for each fault condition of the parent object. A fault instance object is identified by a fault code.
 
 
 ├
[V] aaa:RbacAnnotation  RbacAnnotation is used for capturing rbac properties of any apic object Objects can append rbacannotations as Object->RbacAnnotation which is then checked for domain eligibility
 
 
 ├
[V] tag:Annotation 
 
 
 ├
[V] tag:Tag 
 
 ├
[V] health:Inst A base class for a health score instance.(Switch only)
 
 ├
[V] tag:Annotation 
 
 ├
[V] tag:Tag 
 ├
[V] vmm:RsDomMcastAddrNs A source relation to the policy definition of the multicast IP address ranges.
 
 ├
[V] aaa:RbacAnnotation  RbacAnnotation is used for capturing rbac properties of any apic object Objects can append rbacannotations as Object->RbacAnnotation which is then checked for domain eligibility
 
 ├
[V] fault:Counts An immutable object that provides the number of critical, major, minor, and warning faults raised on its parent object and its subtree.
 
 ├
[V] fault:Inst Contains detailed information of a fault. This object is attached as a child of the object on which the fault condition occurred. One instance object is created for each fault condition of the parent object. A fault instance object is identified by a fault code.
 
 
 ├
[V] aaa:RbacAnnotation  RbacAnnotation is used for capturing rbac properties of any apic object Objects can append rbacannotations as Object->RbacAnnotation which is then checked for domain eligibility
 
 
 ├
[V] tag:Annotation 
 
 
 ├
[V] tag:Tag 
 
 ├
[V] health:Inst A base class for a health score instance.(Switch only)
 
 ├
[V] tag:AInst The label instance, which is contained by the taggable object.
 
 
 ├
[V] fault:Delegate Exposes internal faults to the user. A fault delegate object can be defined on IFC (for example, for an endpoint group) and when the fault is raised (for example, under an endpoint policy on a switch), a fault delegate object is created on IFC under the specified object. A fault delegate object follows the lifecycle of the original fault instance object, being created, modified, or deleted based on the changes of the original fault.
 
 ├
[V] tag:Annotation 
 
 ├
[V] tag:Tag 
 ├
[V] vmm:RsPrefEnhancedLagPol 
 
 ├
[V] aaa:RbacAnnotation  RbacAnnotation is used for capturing rbac properties of any apic object Objects can append rbacannotations as Object->RbacAnnotation which is then checked for domain eligibility
 
 ├
[V] fault:Counts An immutable object that provides the number of critical, major, minor, and warning faults raised on its parent object and its subtree.
 
 ├
[V] fault:Inst Contains detailed information of a fault. This object is attached as a child of the object on which the fault condition occurred. One instance object is created for each fault condition of the parent object. A fault instance object is identified by a fault code.
 
 
 ├
[V] aaa:RbacAnnotation  RbacAnnotation is used for capturing rbac properties of any apic object Objects can append rbacannotations as Object->RbacAnnotation which is then checked for domain eligibility
 
 
 ├
[V] tag:Annotation 
 
 
 ├
[V] tag:Tag 
 
 ├
[V] health:Inst A base class for a health score instance.(Switch only)
 
 ├
[V] tag:Annotation 
 
 ├
[V] tag:Tag 
 ├
[V] vmm:RtALDevToDomP A target relation to the VMM domain profile. The VMM domain profile is a policy for grouping VM controllers with similar networking policy requirements. For example, the VM controllers can share VLAN or VXLAN space and application endpoint groups. The APIC communicates with the controller to publish network configurations such as port groups that are then applied to the virtual workloads. Note that this relation is an internal object.
 ├
[V] vmm:RtBaseDomP A target relation to the VMM domain profile. The VMM domain profile is a policy for grouping VM controllers with similar networking policy requirements. For example, the VM controllers can share VLAN or VXLAN space and application endpoint groups. The APIC communicates with the controller to publish network configurations such as port groups that are then applied to the virtual workloads. Note that this relation is an internal object.
 ├
[V] vmm:RtDomP An internal object (in the comp domain scope) created as part of relation to a VMM domain profile.
 ├
[V] vmm:RtDompRel A target relation to the VMM domain profile. The VMM domain profile is a policy for grouping VM controllers with similar networking policy requirements. For example, the VM controllers can share VLAN or VXLAN space and application endpoint groups. The APIC communicates with the controller to publish network configurations such as port groups that are then applied to the virtual workloads. Note that this relation is an internal object.
 ├
[V] vmm:VSwitchPolicyCont  VSwitch Policy Group. Container for the vswitch policies
 
 ├
[V] aaa:RbacAnnotation  RbacAnnotation is used for capturing rbac properties of any apic object Objects can append rbacannotations as Object->RbacAnnotation which is then checked for domain eligibility
 
 ├
[V] fault:Counts An immutable object that provides the number of critical, major, minor, and warning faults raised on its parent object and its subtree.
 
 ├
[V] health:Inst A base class for a health score instance.(Switch only)
 
 ├
[V] lacp:EnhancedLagPol 
 
 
 ├
[V] aaa:RbacAnnotation  RbacAnnotation is used for capturing rbac properties of any apic object Objects can append rbacannotations as Object->RbacAnnotation which is then checked for domain eligibility
 
 
 ├
[V] fault:Counts An immutable object that provides the number of critical, major, minor, and warning faults raised on its parent object and its subtree.
 
 
 ├
[V] health:Inst A base class for a health score instance.(Switch only)
 
 
 ├
[V] lacp:RtPrefEnhancedLagPol 
 
 
 ├
[V] lacp:RtVmmVSwitchEnhancedLagPol 
 
 
 ├
[V] tag:AInst The label instance, which is contained by the taggable object.
 
 
 
 ├
[V] fault:Delegate Exposes internal faults to the user. A fault delegate object can be defined on IFC (for example, for an endpoint group) and when the fault is raised (for example, under an endpoint policy on a switch), a fault delegate object is created on IFC under the specified object. A fault delegate object follows the lifecycle of the original fault instance object, being created, modified, or deleted based on the changes of the original fault.
 
 
 ├
[V] tag:Annotation 
 
 
 ├
[V] tag:Tag 
 
 ├
[V] tag:Annotation 
 
 ├
[V] tag:Tag 
 
 ├
[V] vmm:RsVswitchExporterPol  Relationship to VMM Netflow Exporter Policy
 
 
 ├
[V] aaa:RbacAnnotation  RbacAnnotation is used for capturing rbac properties of any apic object Objects can append rbacannotations as Object->RbacAnnotation which is then checked for domain eligibility
 
 
 ├
[V] fault:Counts An immutable object that provides the number of critical, major, minor, and warning faults raised on its parent object and its subtree.
 
 
 ├
[V] fault:Inst Contains detailed information of a fault. This object is attached as a child of the object on which the fault condition occurred. One instance object is created for each fault condition of the parent object. A fault instance object is identified by a fault code.
 
 
 
 ├
[V] aaa:RbacAnnotation  RbacAnnotation is used for capturing rbac properties of any apic object Objects can append rbacannotations as Object->RbacAnnotation which is then checked for domain eligibility
 
 
 
 ├
[V] tag:Annotation 
 
 
 
 ├
[V] tag:Tag 
 
 
 ├
[V] health:Inst A base class for a health score instance.(Switch only)
 
 
 ├
[V] tag:Annotation 
 
 
 ├
[V] tag:Tag 
 
 ├
[V] vmm:RsVswitchOverrideCdpIfPol  Relationship to policy providing physical configuration of the interfaces
 
 
 ├
[V] aaa:RbacAnnotation  RbacAnnotation is used for capturing rbac properties of any apic object Objects can append rbacannotations as Object->RbacAnnotation which is then checked for domain eligibility
 
 
 ├
[V] fault:Counts An immutable object that provides the number of critical, major, minor, and warning faults raised on its parent object and its subtree.
 
 
 ├
[V] fault:Inst Contains detailed information of a fault. This object is attached as a child of the object on which the fault condition occurred. One instance object is created for each fault condition of the parent object. A fault instance object is identified by a fault code.
 
 
 
 ├
[V] aaa:RbacAnnotation  RbacAnnotation is used for capturing rbac properties of any apic object Objects can append rbacannotations as Object->RbacAnnotation which is then checked for domain eligibility
 
 
 
 ├
[V] tag:Annotation 
 
 
 
 ├
[V] tag:Tag 
 
 
 ├
[V] health:Inst A base class for a health score instance.(Switch only)
 
 
 ├
[V] tag:Annotation 
 
 
 ├
[V] tag:Tag 
 
 ├
[V] vmm:RsVswitchOverrideFwPol  Relationship to nws fw policy
 
 
 ├
[V] aaa:RbacAnnotation  RbacAnnotation is used for capturing rbac properties of any apic object Objects can append rbacannotations as Object->RbacAnnotation which is then checked for domain eligibility
 
 
 ├
[V] fault:Counts An immutable object that provides the number of critical, major, minor, and warning faults raised on its parent object and its subtree.
 
 
 ├
[V] fault:Inst Contains detailed information of a fault. This object is attached as a child of the object on which the fault condition occurred. One instance object is created for each fault condition of the parent object. A fault instance object is identified by a fault code.
 
 
 
 ├
[V] aaa:RbacAnnotation  RbacAnnotation is used for capturing rbac properties of any apic object Objects can append rbacannotations as Object->RbacAnnotation which is then checked for domain eligibility
 
 
 
 ├
[V] tag:Annotation 
 
 
 
 ├
[V] tag:Tag 
 
 
 ├
[V] health:Inst A base class for a health score instance.(Switch only)
 
 
 ├
[V] tag:Annotation 
 
 
 ├
[V] tag:Tag 
 
 ├
[V] vmm:RsVswitchOverrideLacpPol  Relationship to lacp pc policy
 
 
 ├
[V] aaa:RbacAnnotation  RbacAnnotation is used for capturing rbac properties of any apic object Objects can append rbacannotations as Object->RbacAnnotation which is then checked for domain eligibility
 
 
 ├
[V] fault:Counts An immutable object that provides the number of critical, major, minor, and warning faults raised on its parent object and its subtree.
 
 
 ├
[V] fault:Inst Contains detailed information of a fault. This object is attached as a child of the object on which the fault condition occurred. One instance object is created for each fault condition of the parent object. A fault instance object is identified by a fault code.
 
 
 
 ├
[V] aaa:RbacAnnotation  RbacAnnotation is used for capturing rbac properties of any apic object Objects can append rbacannotations as Object->RbacAnnotation which is then checked for domain eligibility
 
 
 
 ├
[V] tag:Annotation 
 
 
 
 ├
[V] tag:Tag 
 
 
 ├
[V] health:Inst A base class for a health score instance.(Switch only)
 
 
 ├
[V] tag:Annotation 
 
 
 ├
[V] tag:Tag 
 
 ├
[V] vmm:RsVswitchOverrideLldpIfPol 
 
 
 ├
[V] aaa:RbacAnnotation  RbacAnnotation is used for capturing rbac properties of any apic object Objects can append rbacannotations as Object->RbacAnnotation which is then checked for domain eligibility
 
 
 ├
[V] fault:Counts An immutable object that provides the number of critical, major, minor, and warning faults raised on its parent object and its subtree.
 
 
 ├
[V] fault:Inst Contains detailed information of a fault. This object is attached as a child of the object on which the fault condition occurred. One instance object is created for each fault condition of the parent object. A fault instance object is identified by a fault code.
 
 
 
 ├
[V] aaa:RbacAnnotation  RbacAnnotation is used for capturing rbac properties of any apic object Objects can append rbacannotations as Object->RbacAnnotation which is then checked for domain eligibility
 
 
 
 ├
[V] tag:Annotation 
 
 
 
 ├
[V] tag:Tag 
 
 
 ├
[V] health:Inst A base class for a health score instance.(Switch only)
 
 
 ├
[V] tag:Annotation 
 
 
 ├
[V] tag:Tag 
 
 ├
[V] vmm:RsVswitchOverrideMcpIfPol  Relationship to policy providing physical configuration of the interfaces
 
 
 ├
[V] aaa:RbacAnnotation  RbacAnnotation is used for capturing rbac properties of any apic object Objects can append rbacannotations as Object->RbacAnnotation which is then checked for domain eligibility
 
 
 ├
[V] fault:Counts An immutable object that provides the number of critical, major, minor, and warning faults raised on its parent object and its subtree.
 
 
 ├
[V] fault:Inst Contains detailed information of a fault. This object is attached as a child of the object on which the fault condition occurred. One instance object is created for each fault condition of the parent object. A fault instance object is identified by a fault code.
 
 
 
 ├
[V] aaa:RbacAnnotation  RbacAnnotation is used for capturing rbac properties of any apic object Objects can append rbacannotations as Object->RbacAnnotation which is then checked for domain eligibility
 
 
 
 ├
[V] tag:Annotation 
 
 
 
 ├
[V] tag:Tag 
 
 
 ├
[V] health:Inst A base class for a health score instance.(Switch only)
 
 
 ├
[V] tag:Annotation 
 
 
 ├
[V] tag:Tag 
 
 ├
[V] vmm:RsVswitchOverrideStpPol  Relationship to stp policy
 
 
 ├
[V] aaa:RbacAnnotation  RbacAnnotation is used for capturing rbac properties of any apic object Objects can append rbacannotations as Object->RbacAnnotation which is then checked for domain eligibility
 
 
 ├
[V] fault:Counts An immutable object that provides the number of critical, major, minor, and warning faults raised on its parent object and its subtree.
 
 
 ├
[V] fault:Inst Contains detailed information of a fault. This object is attached as a child of the object on which the fault condition occurred. One instance object is created for each fault condition of the parent object. A fault instance object is identified by a fault code.
 
 
 
 ├
[V] aaa:RbacAnnotation  RbacAnnotation is used for capturing rbac properties of any apic object Objects can append rbacannotations as Object->RbacAnnotation which is then checked for domain eligibility
 
 
 
 ├
[V] tag:Annotation 
 
 
 
 ├
[V] tag:Tag 
 
 
 ├
[V] health:Inst A base class for a health score instance.(Switch only)
 
 
 ├
[V] tag:Annotation 
 
 
 ├
[V] tag:Tag 


Inheritance
[V] naming:NamedObject An abstract base class for an object that contains a name.
 ├
[V] pol:Obj Represents a generic policy object.
 
 ├
[V] pol:Cont Represents entities that contain policy definitions.
 
 
 ├
[V] pol:Dom Represents the policy definition or resolution domain.
 
 
 
 ├
[V] fv:ADomP A base class for domain profiles.
 
 
 
 
 ├
[V] infra:ADomP The domain profile in the infrastructure is used for carving the infra-elements including, but not limited to, port, vlan, etc.
 
 
 
 
 
 ├
[V] infra:DomP An abstraction of an infrastructure domain profile associated with application endpoint groups. This is used for carving the infra elements including, but not limited to, port, VLAN, etc.
 
 
 
 
 
 
 ├
[V] comp:DomP A virtual machine management domain.
 
 
 
 
 
 
 
 ├
[V] vmm:DomP The VMM domain profile is a policy for grouping VM controllers with similar networking policy requirements. For example, the VM controllers can share VLAN or VXLAN space and application endpoint groups. The APIC communicates with the controller to publish network configurations such as port groups that are then applied to the virtual workloads.


Events
                vmm:DomP:creation__vmm_DomP
vmm:DomP:modification__vmm_DomP
vmm:DomP:deletion__vmm_DomP


Faults
                infra:ADomP:configFailed


Fsms
                


Properties Summary
Defined in: vmm:DomP
vmm:AccessMode
          scalar:Enum8
accessMode  (vmm:DomP:accessMode)
           NO COMMENTS
mo:Annotation
          string:Basic
annotation  (vmm:DomP:annotation)
           NO COMMENTS
vmm:ARPLearning
          scalar:Bitmask32
arpLearning  (vmm:DomP:arpLearning)
           Enable/Disable arp learning for AVS Domain
scalar:Uint32 aveHBInterval  (vmm:DomP:aveHBInterval)
           NO COMMENTS
scalar:Uint32 aveTimeOut  (vmm:DomP:aveTimeOut)
           NO COMMENTS
scalar:Bool configInfraPg  (vmm:DomP:configInfraPg)
           NO COMMENTS
vmm:CtrlKnob
          scalar:Bitmask8
ctrlKnob  (vmm:DomP:ctrlKnob)
           NO COMMENTS
vmm:DelimiterType
          string:Basic
delimiter  (vmm:DomP:delimiter)
           NO COMMENTS
scalar:Bool enableAVE  (vmm:DomP:enableAVE)
           NO COMMENTS
scalar:Bool enableTag  (vmm:DomP:enableTag)
           NO COMMENTS
vmm:EncapMode
          scalar:Enum8
encapMode  (vmm:DomP:encapMode)
           NO COMMENTS
l2:EnfPref
          scalar:Enum8
enfPref  (vmm:DomP:enfPref)
           The switching enforcement preference. This determines whether switches can be done within the virtual switch (Local Switching) or whether all switched traffic must go through the fabric (No Local Switching).
vmm:EpInventoryType
          scalar:Enum8
epInventoryType  (vmm:DomP:epInventoryType)
           NO COMMENTS
scalar:Uint32 epRetTime  (vmm:DomP:epRetTime)
           NO COMMENTS
mo:ExtMngdByType
          scalar:Bitmask32
extMngdBy  (vmm:DomP:extMngdBy)
           NO COMMENTS
scalar:Bool hvAvailMonitor  (vmm:DomP:hvAvailMonitor)
           NO COMMENTS
string:Basic lagPolicyName  (vmm:DomP:lagPolicyName)
           LAG Policy Name
address:Ip mcastAddr  (vmm:DomP:mcastAddr)
           The multicast address of the VMM domain profile.
vmm:Mode
          scalar:Enum8
mode  (vmm:DomP:mode)
           The switch to be used for the domain profile.
reference:BinRef monPolDn  (vmm:DomP:monPolDn)
           The monitoring policy attached to this observable object.
naming:Name
          string:Basic
name  (vmm:DomP:name)
           Overrides:comp:DomP:name | pol:Obj:name | naming:NamedObject:name
           The domain profile name.
vmm:EncapModePref
          scalar:Enum8
prefEncapMode  (vmm:DomP:prefEncapMode)
           NO COMMENTS
scalar:Uint64 txId  (vmm:DomP:txId)
           The identifier of the transaction in which the user action occurred.
scalar:Uint16 uniqueId  (vmm:DomP:uniqueId)
           NO COMMENTS
Defined in: infra:ADomP
infra:ConfigIssues
          scalar:Bitmask64
configIssues  (infra:ADomP:configIssues)
          
Defined in: pol:Dom
naming:Descr
          string:Basic
ownerKey  (pol:Dom:ownerKey)
           The key for enabling clients to own their data for entity correlation.
naming:Descr
          string:Basic
ownerTag  (pol:Dom:ownerTag)
           A tag for enabling clients to add their own data. For example, to indicate who created this object.
Defined in: naming:NamedObject
naming:NameAlias
          string:Basic
nameAlias  (naming:NamedObject:nameAlias)
           NO COMMENTS
Defined in: mo:Ownable
scalar:Uint16 uid  (mo:Ownable:uid)
           A unique identifier for this object.
Defined in: mo:Resolvable
mo:Owner
          scalar:Enum8
lcOwn  (mo:Resolvable:lcOwn)
           A value that indicates how this object was created. For internal use only.
Defined in: mo:TopProps
mo:ModificationChildAction
          scalar:Bitmask32
childAction  (mo:TopProps:childAction)
           Delete or ignore. For internal use only.
reference:BinRef dn  (mo:TopProps:dn)
           A tag or metadata is a non-hierarchical keyword or term assigned to the fabric module.
reference:BinRN rn  (mo:TopProps:rn)
           Identifies an object from its siblings within the context of its parent object. The distinguished name contains a sequence of relative names.
mo:ModificationStatus
          scalar:Bitmask32
status  (mo:TopProps:status)
           The upgrade status. This property is for internal use only.
Defined in: mo:Modifiable
mo:TStamp
          scalar:Date
modTs  (mo:Modifiable:modTs)
           The time when this object was last modified.
Properties Detail

accessMode

Type: vmm:AccessMode
Primitive Type: scalar:Enum8

Units: null
Encrypted: false
Access: admin
Category: TopLevelRegular
Property Validators:
    Comments:
NO COMMENTS
Constants
read-write 0 Read Write Mode NO COMMENTS
read-only 1 Read Only Mode NO COMMENTS
DEFAULT read-write(0) Read Write Mode NO COMMENTS





annotation

Type: mo:Annotation
Primitive Type: string:Basic

Units: null
Encrypted: false
Access: admin
Category: TopLevelRegular
Property Validators:
    Range:  min: "0"  max: "128"
        Allowed Chars:
            Regex: [a-zA-Z0-9_.:-]+
    Comments:
NO COMMENTS



arpLearning

Type: vmm:ARPLearning
Primitive Type: scalar:Bitmask32

Units: null
Encrypted: false
Access: admin
Category: TopLevelRegular
Property Validators:
    Comments:
Enable/Disable arp learning for AVS Domain
Constants
disabled 0x0u Disabled NO COMMENTS
enabled 0x1u Enabled NO COMMENTS
DEFAULT disabled(0x0u) Disabled NO COMMENTS





aveHBInterval

Type: scalar:Uint32

Units: null
Encrypted: false
Access: implicit
Category: TopLevelRegular
    Comments:
NO COMMENTS
Constants
defaultValue 5u --- NO COMMENTS





aveTimeOut

Type: scalar:Uint32

Units: null
Encrypted: false
Access: admin
Category: TopLevelRegular
Property Validators:
    Range:  min: (long)10l  max: (long)300l
    Comments:
NO COMMENTS
Constants
defaultValue 30u --- NO COMMENTS





childAction

Type: mo:ModificationChildAction
Primitive Type: scalar:Bitmask32

Units: null
Encrypted: false
Access: implicit
Category: TopLevelChildAction
    Comments:
Delete or ignore. For internal use only.
Constants
deleteAll 16384u deleteAll NO COMMENTS
ignore 4096u ignore NO COMMENTS
deleteNonPresent 8192u deleteNonPresent NO COMMENTS
DEFAULT 0 --- This type is used to





configInfraPg

Type: scalar:Bool

Units: null
Encrypted: false
Access: admin
Category: TopLevelRegular
Property Validators:
    Comments:
NO COMMENTS
Constants
no false --- NO COMMENTS
yes true --- NO COMMENTS
DEFAULT no(false) --- NO COMMENTS





configIssues

Type: infra:ConfigIssues
Primitive Type: scalar:Bitmask64

Units: null
Encrypted: false
Access: implicit
Category: TopLevelRegular
    Comments:
Constants
none 0ull N/A NO COMMENTS
enhanced-lacp-lag-creation-skipped 0x1000ull Enhanced Lacp Lag Policy creation skipped, DVS has Lacp v1 enabled NO COMMENTS
missing-ns-assoc 0x100ull Invalid or missing association to VLAN or VxLAN namespace NO COMMENTS
cdp-lldp-collision 0x10ull Both Cdp policy and Lldp policy are configured for Attach Entity Profile NO COMMENTS
missing-encap 0x1ull Invalid or missing encapsulation NO COMMENTS
invalid-mcast-addr 0x200ull Missing multicast address for vxlan mode NO COMMENTS
multiple-lldp 0x20ull More than one Lldp policy found for Attach Entity Profile NO COMMENTS
missing-epg 0x2ull Association to End-point Group not specified NO COMMENTS
invalid-port 0x400ull Invalid port for fabric interface NO COMMENTS
multiple-cdp 0x40ull More than one Cdp policy found for Attach Entity Profile NO COMMENTS
missing-encapblk 0x4ull Invalid or missing Encapsulation Blocks NO COMMENTS
missing-internal-vlan-blk 0x800ull Missing Internal VLAN Encapsulation Blocks NO COMMENTS
invalid-vxlan-ns-range 0x80ull VXlan range below 0x800000 is not valid for N1kv NS mode NO COMMENTS
missing-assoc-attEntP 0x8ull Domain is missing association from Attach Entity Profile NO COMMENTS
DEFAULT none(0ull) N/A NO COMMENTS





ctrlKnob

Type: vmm:CtrlKnob
Primitive Type: scalar:Bitmask8

Units: null
Encrypted: false
Access: admin
Category: TopLevelRegular
Property Validators:
    Comments:
NO COMMENTS
Constants
none 0x0 none NO COMMENTS
epDpVerify 0x1 epDpVerify NO COMMENTS
DEFAULT epDpVerify(0x1) epDpVerify NO COMMENTS





delimiter

Type: vmm:DelimiterType
Primitive Type: string:Basic

Units: null
Encrypted: false
Access: create
Category: TopLevelRegular
Property Validators:
    Range:  min: "0"  max: "1"
        Allowed Chars:
            Regex: [ˆa-zA-Z0-9;>"-*`,-.;\[\]/\\{}:?\s&<]+
    Comments:
NO COMMENTS



dn

Type: reference:BinRef

Units: null
Encrypted: false
Access: implicit
Category: TopLevelDn
    Comments:
A tag or metadata is a non-hierarchical keyword or term assigned to the fabric module.



enableAVE

Type: scalar:Bool

Units: null
Encrypted: false
Access: admin
Category: TopLevelRegular
Property Validators:
    Comments:
NO COMMENTS
Constants
no false --- NO COMMENTS
yes true --- NO COMMENTS
DEFAULT no(false) --- NO COMMENTS





enableTag

Type: scalar:Bool

Units: null
Encrypted: false
Access: admin
Category: TopLevelRegular
Property Validators:
    Comments:
NO COMMENTS
Constants
no false --- NO COMMENTS
yes true --- NO COMMENTS
DEFAULT no(false) --- NO COMMENTS





encapMode

Type: vmm:EncapMode
Primitive Type: scalar:Enum8

Units: null
Encrypted: false
Access: admin
Category: TopLevelRegular
Property Validators:
    Comments:
NO COMMENTS
Constants
unknown 0 Unknown NO COMMENTS
vlan 1 VLAN mode NO COMMENTS
vxlan 2 VXLAN mode NO COMMENTS
DEFAULT unknown(0) Unknown NO COMMENTS





enfPref

Type: l2:EnfPref
Primitive Type: scalar:Enum8

Like: l2:CktEp:enfPref
Units: null
Encrypted: false
Access: admin
Category: TopLevelRegular
Property Validators:
    Comments:
The switching enforcement preference. This determines whether switches can be done within the virtual switch (Local Switching) or whether all switched traffic must go through the fabric (No Local Switching).
Constants
sw 1 Software In software, which means that local switching can happen in the hypervisor (LS mode)
hw 2 Hardware In hardware, which means the epg is in hair-pin mode, all packets come to iLeaf and there is no local switching in the hypervior (NS mode)
unknown 3 Unknwon Unknwown mode to support CLI operations Domain is put in unknown mode until set to sw/hw
DEFAULT hw(2) Hardware In hardware, which means the epg is in hair-pin mode, all packets come to iLeaf and there is no local switching in the hypervior (NS mode)





epInventoryType

Type: vmm:EpInventoryType
Primitive Type: scalar:Enum8

Units: null
Encrypted: false
Access: admin
Category: TopLevelRegular
Property Validators:
    Comments:
NO COMMENTS
Constants
none 0 None No endpoints hsould be included in the inventory
on-link 1 On Link Inventory contains all endpoints that share a fabric uplink
DEFAULT on-link(1) On Link Inventory contains all endpoints that share a fabric uplink





epRetTime

Type: scalar:Uint32

Units: null
Encrypted: false
Access: admin
Category: TopLevelRegular
Property Validators:
    Range:  min: (long)0l  max: (long)600l
    Comments:
NO COMMENTS
Constants
defaultValue 0u --- NO COMMENTS





extMngdBy

Type: mo:ExtMngdByType
Primitive Type: scalar:Bitmask32

Units: null
Encrypted: false
Access: implicit
Category: TopLevelRegular
    Comments:
NO COMMENTS
Constants
undefined 0u undefined NO COMMENTS
msc 1u msc NO COMMENTS
DEFAULT undefined(0u) undefined NO COMMENTS





hvAvailMonitor

Type: scalar:Bool

Units: null
Encrypted: false
Access: admin
Category: TopLevelRegular
Property Validators:
    Comments:
NO COMMENTS
Constants
no false --- NO COMMENTS
yes true --- NO COMMENTS
DEFAULT no(false) --- NO COMMENTS





lagPolicyName

Type: string:Basic

Units: null
Encrypted: false
Access: implicit
Category: TopLevelRegular
    Comments:
LAG Policy Name



lcOwn

Type: mo:Owner
Primitive Type: scalar:Enum8

Units: null
Encrypted: false
Access: implicit
Category: TopLevelRegular
    Comments:
A value that indicates how this object was created. For internal use only.
Constants
local 0 Local NO COMMENTS
policy 1 Policy NO COMMENTS
replica 2 Replica NO COMMENTS
resolveOnBehalf 3 ResolvedOnBehalf NO COMMENTS
implicit 4 Implicit NO COMMENTS
DEFAULT local(0) Local NO COMMENTS





mcastAddr

Type: address:Ip

Units: null
Encrypted: false
Access: admin
Category: TopLevelRegular
Property Validators:
    Comments:
The multicast address of the VMM domain profile.



modTs

Type: mo:TStamp
Primitive Type: scalar:Date

Units: null
Encrypted: false
Access: implicit
Category: TopLevelRegular
    Comments:
The time when this object was last modified.
Constants
never 0ull never NO COMMENTS
DEFAULT never(0ull) never NO COMMENTS





mode

Type: vmm:Mode
Primitive Type: scalar:Enum8

Units: null
Encrypted: false
Access: admin
Category: TopLevelRegular
Property Validators:
    Comments:
The switch to be used for the domain profile.
Constants
default 0 Distributed Switch NO COMMENTS
n1kv 1 Cisco AVS NO COMMENTS
unknown 2 Unknown NO COMMENTS
ovs 3 Open vSwitch NO COMMENTS
k8s 4 Kubernetes NO COMMENTS
rhev 5 RHEV NO COMMENTS
cf 6 Cloud Foundry NO COMMENTS
openshift 7 OpenShift NO COMMENTS
DEFAULT default(0) Distributed Switch NO COMMENTS





monPolDn

Type: reference:BinRef

Units: null
Encrypted: false
Access: implicit
Category: TopLevelRegular
    Comments:
The monitoring policy attached to this observable object.



name

Type: naming:Name
Primitive Type: string:Basic

Overrides:comp:DomP:name  |  pol:Obj:name  |  naming:NamedObject:name
Units: null Encrypted: false Naming Property -- [NAMING RULES] Access: naming Category: TopLevelRegular Property Validators: Regex: [a-zA-Z0-9_.:-]+
    Comments:
The domain profile name.



nameAlias

Type: naming:NameAlias
Primitive Type: string:Basic

Units: null
Encrypted: false
Access: admin
Category: TopLevelRegular
Property Validators:
    Range:  min: "0"  max: "63"
        Allowed Chars:
            Regex: [a-zA-Z0-9_.-]+
    Comments:
NO COMMENTS



ownerKey

Type: naming:Descr
Primitive Type: string:Basic

Units: null
Encrypted: false
Access: admin
Category: TopLevelRegular
Property Validators:
    Range:  min: "0"  max: "128"
        Allowed Chars:
            Regex: [a-zA-Z0-9\\!#$%()*,-./:;@ _{|}~?&+]+
    Comments:
The key for enabling clients to own their data for entity correlation.



ownerTag

Type: naming:Descr
Primitive Type: string:Basic

Units: null
Encrypted: false
Access: admin
Category: TopLevelRegular
Property Validators:
    Range:  min: "0"  max: "64"
        Allowed Chars:
            Regex: [a-zA-Z0-9\\!#$%()*,-./:;@ _{|}~?&+]+
    Comments:
A tag for enabling clients to add their own data. For example, to indicate who created this object.



prefEncapMode

Type: vmm:EncapModePref
Primitive Type: scalar:Enum8

Units: null
Encrypted: false
Access: admin
Category: TopLevelRegular
Property Validators:
    Comments:
NO COMMENTS
Constants
unspecified 0 Unspecified NO COMMENTS
vlan 1 VLAN NO COMMENTS
vxlan 2 VXLAN NO COMMENTS
DEFAULT unspecified(0) Unspecified NO COMMENTS





rn

Type: reference:BinRN

Units: null
Encrypted: false
Access: implicit
Category: TopLevelRn
    Comments:
Identifies an object from its siblings within the context of its parent object. The distinguished name contains a sequence of relative names.



status

Type: mo:ModificationStatus
Primitive Type: scalar:Bitmask32

Units: null
Encrypted: false
Access: implicit
Category: TopLevelStatus
    Comments:
The upgrade status. This property is for internal use only.
Constants
created 2u created In a setter method: specifies that an object should be created. An error is returned if the object already exists.
In the return value of a setter method: indicates that an object has been created.
modified 4u modified In a setter method: specifies that an object should be modified
In the return value of a setter method: indicates that an object has been modified.
deleted 8u deleted In a setter method: specifies that an object should be deleted.
In the return value of a setter method: indicates that an object has been deleted.
DEFAULT 0 --- This type controls the life cycle of objects passed in the XML API.

When used in a setter method (such as configConfMo), the ModificationStatus specifies whether an object should be created, modified, deleted or removed.
In the return value of a setter method, the ModificationStatus indicates the actual operation that was performed. For example, the ModificationStatus is set to "created" if the object was created. The ModificationStatus is not set if the object was neither created, modified, deleted or removed.

When invoking a setter method, the ModificationStatus is optional:
If a setter method such as configConfMo is invoked and the ModificationStatus is not set, the system automatically determines if the object should be created or modified.






txId

Type: scalar:Uint64

Units: null
Encrypted: false
Access: implicit
Category: TopLevelRegular
    Comments:
The identifier of the transaction in which the user action occurred.



uid

Type: scalar:Uint16

Units: null
Encrypted: false
Access: implicit
Category: TopLevelRegular
    Comments:
A unique identifier for this object.



uniqueId

Type: scalar:Uint16

Units: null
Encrypted: false
Access: implicit
Category: TopLevelRegular
    Comments:
NO COMMENTS