Class infra:NodeBlk (CONCRETE)

Class ID:4303
Class Label: Node Block
Encrypted: false - Exportable: true - Persistent: true - Configurable: true - Subject to Quota: Disabled - Abstraction Layer: Logical Model
Write Access: [access-equipment, admin]
Read Access: [access-equipment, admin]
Creatable/Deletable: yes (see Container Mos for details)
Semantic Scope: Fabric
Semantic Scope Evaluation Rule: Parent
Monitoring Policy Source: Parent
Monitoring Flags : [ IsObservable: false, HasStats: false, HasFaults: false, HasHealth: false, HasEventRules: false ]

A node block is a range of nodes. Each node block begins with the first port and ends with the last port.

Naming Rules
RN FORMAT: nodeblk-{name}

    [1] PREFIX=nodeblk- PROPERTY = name




DN FORMAT: 

[1] uni/infra/spprof-{name}/spines-{name}-typ-{type}/nodeblk-{name}

[3] uni/infra/zonep-{name}/zone-{name}/nodegrp-{name}/nodeblk-{name}

[5] uni/infra/nprof-{name}/leaves-{name}-typ-{type}/nodeblk-{name}

[7] uni/infra/mgmtnodegrp-{name}/nodeblk-{name}

[9] uni/infra/dhcpndgrp-{name}/nodeblk-{name}

                


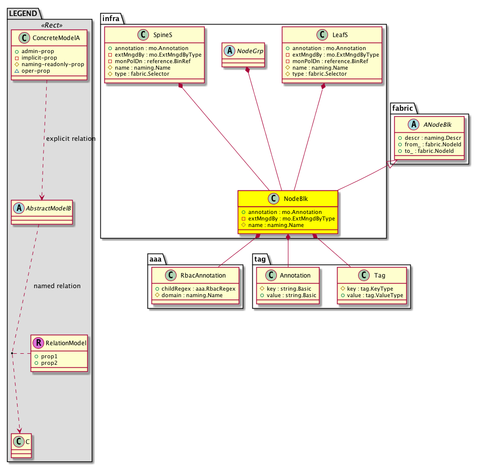
Diagram

Super Mo: fabric:ANodeBlk,
Container Mos: infra:LeafS (deletable:yes), infra:NodeGrp (deletable:yes), infra:SpineS (deletable:yes),
Contained Mos: aaa:RbacAnnotation, tag:Annotation, tag:Tag,


Containers Hierarchies
[V] top:Root  This class represents the root element in the object hierarchy. All managed objects in the system are descendants of the Root element.
 ├
[V] fabric:Topology The root for IFC topology.
 
 ├
[V] fabric:Pod A pod.
 
 
 ├
[V] fabric:Node The root node for the APIC.
 
 
 
 ├
[V] ctx:Local The local Context.
 
 
 
 
 ├
[V] ctx:Application The context application.
 
 
 
 
 
 ├
[V] pol:Uni Represents policy definition/resolution universe.
 
 
 
 
 
 
 ├
[V] infra:Infra A container for all tenant infra configurations.
 
 
 
 
 
 
 
 ├
[V] infra:SpineP  Spine Profile Spine Access Policy: It represents the template used for deploying node access configuration (ex. Configuration for connecting hypervisor, Fex, External network )
 
 
 
 
 
 
 
 
 ├
[V] infra:SpineS  Spine Selector
 
 
 
 
 
 
 
 
 
 ├
[V] infra:NodeBlk A node block is a range of nodes. Each node block begins with the first port and ends with the last port.
[V] top:Root  This class represents the root element in the object hierarchy. All managed objects in the system are descendants of the Root element.
 ├
[V] pol:Uni Represents policy definition/resolution universe.
 
 ├
[V] infra:Infra A container for all tenant infra configurations.
 
 
 ├
[V] infra:SpineP  Spine Profile Spine Access Policy: It represents the template used for deploying node access configuration (ex. Configuration for connecting hypervisor, Fex, External network )
 
 
 
 ├
[V] infra:SpineS  Spine Selector
 
 
 
 
 ├
[V] infra:NodeBlk A node block is a range of nodes. Each node block begins with the first port and ends with the last port.
[V] top:Root  This class represents the root element in the object hierarchy. All managed objects in the system are descendants of the Root element.
 ├
[V] fabric:Topology The root for IFC topology.
 
 ├
[V] fabric:Pod A pod.
 
 
 ├
[V] fabric:Node The root node for the APIC.
 
 
 
 ├
[V] ctx:Local The local Context.
 
 
 
 
 ├
[V] ctx:Application The context application.
 
 
 
 
 
 ├
[V] pol:Uni Represents policy definition/resolution universe.
 
 
 
 
 
 
 ├
[V] infra:Infra A container for all tenant infra configurations.
 
 
 
 
 
 
 
 ├
[V] infrazone:ZoneP  Infrastructure Zoning Profile: This profile can be used for carving out policy deployment zones in the fabric. With zones, user can push policies to different zones at different times to prevent or minimize fabric downtime
 
 
 
 
 
 
 
 
 ├
[V] infrazone:Zone  Infrastructure Zone: Represents a policy deployment zone in the fabric. A zone consists of member nodes
 
 
 
 
 
 
 
 
 
 ├
[V] infrazone:NodeGrp  Infrastructure Zone Node Group: Used for listing member nodes of the zone
 
 
 
 
 
 
 
 
 
 
 ├
[V] infra:NodeBlk A node block is a range of nodes. Each node block begins with the first port and ends with the last port.
[V] top:Root  This class represents the root element in the object hierarchy. All managed objects in the system are descendants of the Root element.
 ├
[V] pol:Uni Represents policy definition/resolution universe.
 
 ├
[V] infra:Infra A container for all tenant infra configurations.
 
 
 ├
[V] infrazone:ZoneP  Infrastructure Zoning Profile: This profile can be used for carving out policy deployment zones in the fabric. With zones, user can push policies to different zones at different times to prevent or minimize fabric downtime
 
 
 
 ├
[V] infrazone:Zone  Infrastructure Zone: Represents a policy deployment zone in the fabric. A zone consists of member nodes
 
 
 
 
 ├
[V] infrazone:NodeGrp  Infrastructure Zone Node Group: Used for listing member nodes of the zone
 
 
 
 
 
 ├
[V] infra:NodeBlk A node block is a range of nodes. Each node block begins with the first port and ends with the last port.
[V] top:Root  This class represents the root element in the object hierarchy. All managed objects in the system are descendants of the Root element.
 ├
[V] fabric:Topology The root for IFC topology.
 
 ├
[V] fabric:Pod A pod.
 
 
 ├
[V] fabric:Node The root node for the APIC.
 
 
 
 ├
[V] ctx:Local The local Context.
 
 
 
 
 ├
[V] ctx:Application The context application.
 
 
 
 
 
 ├
[V] pol:Uni Represents policy definition/resolution universe.
 
 
 
 
 
 
 ├
[V] infra:Infra A container for all tenant infra configurations.
 
 
 
 
 
 
 
 ├
[V] infra:NodeP The node profile enables you to specify which nodes (Example: a leaf) to configure.
 
 
 
 
 
 
 
 
 ├
[V] infra:LeafS The leaf selector enables you to select the interface to configure.
 
 
 
 
 
 
 
 
 
 ├
[V] infra:NodeBlk A node block is a range of nodes. Each node block begins with the first port and ends with the last port.
[V] top:Root  This class represents the root element in the object hierarchy. All managed objects in the system are descendants of the Root element.
 ├
[V] pol:Uni Represents policy definition/resolution universe.
 
 ├
[V] infra:Infra A container for all tenant infra configurations.
 
 
 ├
[V] infra:NodeP The node profile enables you to specify which nodes (Example: a leaf) to configure.
 
 
 
 ├
[V] infra:LeafS The leaf selector enables you to select the interface to configure.
 
 
 
 
 ├
[V] infra:NodeBlk A node block is a range of nodes. Each node block begins with the first port and ends with the last port.
[V] top:Root  This class represents the root element in the object hierarchy. All managed objects in the system are descendants of the Root element.
 ├
[V] fabric:Topology The root for IFC topology.
 
 ├
[V] fabric:Pod A pod.
 
 
 ├
[V] fabric:Node The root node for the APIC.
 
 
 
 ├
[V] ctx:Local The local Context.
 
 
 
 
 ├
[V] ctx:Application The context application.
 
 
 
 
 
 ├
[V] pol:Uni Represents policy definition/resolution universe.
 
 
 
 
 
 
 ├
[V] infra:Infra A container for all tenant infra configurations.
 
 
 
 
 
 
 
 ├
[V] mgmt:NodeGrp The managed node group captures the set of nodes that will participate in the management network. All the nodes, a range of nodes, or a specific node can be selected to participate in a given managed node group.
 
 
 
 
 
 
 
 
 ├
[V] infra:NodeBlk A node block is a range of nodes. Each node block begins with the first port and ends with the last port.
[V] top:Root  This class represents the root element in the object hierarchy. All managed objects in the system are descendants of the Root element.
 ├
[V] pol:Uni Represents policy definition/resolution universe.
 
 ├
[V] infra:Infra A container for all tenant infra configurations.
 
 
 ├
[V] mgmt:NodeGrp The managed node group captures the set of nodes that will participate in the management network. All the nodes, a range of nodes, or a specific node can be selected to participate in a given managed node group.
 
 
 
 ├
[V] infra:NodeBlk A node block is a range of nodes. Each node block begins with the first port and ends with the last port.
[V] top:Root  This class represents the root element in the object hierarchy. All managed objects in the system are descendants of the Root element.
 ├
[V] fabric:Topology The root for IFC topology.
 
 ├
[V] fabric:Pod A pod.
 
 
 ├
[V] fabric:Node The root node for the APIC.
 
 
 
 ├
[V] ctx:Local The local Context.
 
 
 
 
 ├
[V] ctx:Application The context application.
 
 
 
 
 
 ├
[V] pol:Uni Represents policy definition/resolution universe.
 
 
 
 
 
 
 ├
[V] infra:Infra A container for all tenant infra configurations.
 
 
 
 
 
 
 
 ├
[V] dhcp:NodeGrp The DHCP Node Group.
 
 
 
 
 
 
 
 
 ├
[V] infra:NodeBlk A node block is a range of nodes. Each node block begins with the first port and ends with the last port.
[V] top:Root  This class represents the root element in the object hierarchy. All managed objects in the system are descendants of the Root element.
 ├
[V] pol:Uni Represents policy definition/resolution universe.
 
 ├
[V] infra:Infra A container for all tenant infra configurations.
 
 
 ├
[V] dhcp:NodeGrp The DHCP Node Group.
 
 
 
 ├
[V] infra:NodeBlk A node block is a range of nodes. Each node block begins with the first port and ends with the last port.


Contained Hierarchy
[V] infra:NodeBlk A node block is a range of nodes. Each node block begins with the first port and ends with the last port.
 ├
[V] aaa:RbacAnnotation  RbacAnnotation is used for capturing rbac properties of any apic object Objects can append rbacannotations as Object->RbacAnnotation which is then checked for domain eligibility
 ├
[V] fault:Delegate Exposes internal faults to the user. A fault delegate object can be defined on IFC (for example, for an endpoint group) and when the fault is raised (for example, under an endpoint policy on a switch), a fault delegate object is created on IFC under the specified object. A fault delegate object follows the lifecycle of the original fault instance object, being created, modified, or deleted based on the changes of the original fault.
 ├
[V] tag:Annotation 
 ├
[V] tag:Tag 


Inheritance
[V] naming:NamedObject An abstract base class for an object that contains a name.
 ├
[V] pol:Obj Represents a generic policy object.
 
 ├
[V] fabric:ANodeBlk A base class for node blocks. This is a range of nodes. Each node block begins with the first port and ends with the last port.
 
 
 ├
[V] infra:NodeBlk A node block is a range of nodes. Each node block begins with the first port and ends with the last port.


Events
                infra:NodeBlk:creation__infra_NodeBlk
infra:NodeBlk:modification__infra_NodeBlk
infra:NodeBlk:deletion__infra_NodeBlk


Faults
                


Fsms
                


Properties Summary
Defined in: infra:NodeBlk
mo:Annotation
          string:Basic
annotation  (infra:NodeBlk:annotation)
           NO COMMENTS
mo:ExtMngdByType
          scalar:Bitmask32
extMngdBy  (infra:NodeBlk:extMngdBy)
           NO COMMENTS
naming:Name
          string:Basic
name  (infra:NodeBlk:name)
           Overrides:pol:Obj:name | naming:NamedObject:name
           null
Defined in: fabric:ANodeBlk
naming:Descr
          string:Basic
descr  (fabric:ANodeBlk:descr)
           The description of this configuration item.
fabric:NodeId
          scalar:Uint16
from_  (fabric:ANodeBlk:from_)
           null
fabric:NodeId
          scalar:Uint16
to_  (fabric:ANodeBlk:to_)
           null
Defined in: naming:NamedObject
naming:NameAlias
          string:Basic
nameAlias  (naming:NamedObject:nameAlias)
           NO COMMENTS
Defined in: mo:Ownable
scalar:Uint16 uid  (mo:Ownable:uid)
           A unique identifier for this object.
Defined in: mo:Resolvable
mo:Owner
          scalar:Enum8
lcOwn  (mo:Resolvable:lcOwn)
           A value that indicates how this object was created. For internal use only.
Defined in: mo:TopProps
mo:ModificationChildAction
          scalar:Bitmask32
childAction  (mo:TopProps:childAction)
           Delete or ignore. For internal use only.
reference:BinRef dn  (mo:TopProps:dn)
           A tag or metadata is a non-hierarchical keyword or term assigned to the fabric module.
reference:BinRN rn  (mo:TopProps:rn)
           Identifies an object from its siblings within the context of its parent object. The distinguished name contains a sequence of relative names.
mo:ModificationStatus
          scalar:Bitmask32
status  (mo:TopProps:status)
           The upgrade status. This property is for internal use only.
Defined in: mo:Modifiable
mo:TStamp
          scalar:Date
modTs  (mo:Modifiable:modTs)
           The time when this object was last modified.
Properties Detail

annotation

Type: mo:Annotation
Primitive Type: string:Basic

Units: null
Encrypted: false
Access: admin
Category: TopLevelRegular
Property Validators:
    Range:  min: "0"  max: "128"
        Allowed Chars:
            Regex: [a-zA-Z0-9_.:-]+
    Comments:
NO COMMENTS



childAction

Type: mo:ModificationChildAction
Primitive Type: scalar:Bitmask32

Units: null
Encrypted: false
Access: implicit
Category: TopLevelChildAction
    Comments:
Delete or ignore. For internal use only.
Constants
deleteAll 16384u deleteAll NO COMMENTS
ignore 4096u ignore NO COMMENTS
deleteNonPresent 8192u deleteNonPresent NO COMMENTS
DEFAULT 0 --- This type is used to





descr

Type: naming:Descr
Primitive Type: string:Basic

Like: naming:Described:descr
Units: null
Encrypted: false
Access: admin
Category: TopLevelRegular
Property Validators:
    Range:  min: "0"  max: "128"
        Allowed Chars:
            Regex: [a-zA-Z0-9\\!#$%()*,-./:;@ _{|}~?&+]+
    Comments:
The description of this configuration item.



dn

Type: reference:BinRef

Units: null
Encrypted: false
Access: implicit
Category: TopLevelDn
    Comments:
A tag or metadata is a non-hierarchical keyword or term assigned to the fabric module.



extMngdBy

Type: mo:ExtMngdByType
Primitive Type: scalar:Bitmask32

Units: null
Encrypted: false
Access: implicit
Category: TopLevelRegular
    Comments:
NO COMMENTS
Constants
undefined 0u undefined NO COMMENTS
msc 1u msc NO COMMENTS
DEFAULT undefined(0u) undefined NO COMMENTS





from_

Type: fabric:NodeId
Primitive Type: scalar:Uint16

Units: null
Encrypted: false
Access: admin
Category: TopLevelRegular
Property Validators:
    Range:  min: 1  max: 16000
    Comments:
null
Constants
defaultValue 1 --- NO COMMENTS





lcOwn

Type: mo:Owner
Primitive Type: scalar:Enum8

Units: null
Encrypted: false
Access: implicit
Category: TopLevelRegular
    Comments:
A value that indicates how this object was created. For internal use only.
Constants
local 0 Local NO COMMENTS
policy 1 Policy NO COMMENTS
replica 2 Replica NO COMMENTS
resolveOnBehalf 3 ResolvedOnBehalf NO COMMENTS
implicit 4 Implicit NO COMMENTS
DEFAULT local(0) Local NO COMMENTS





modTs

Type: mo:TStamp
Primitive Type: scalar:Date

Units: null
Encrypted: false
Access: implicit
Category: TopLevelRegular
    Comments:
The time when this object was last modified.
Constants
never 0ull never NO COMMENTS
DEFAULT never(0ull) never NO COMMENTS





name

Type: naming:Name
Primitive Type: string:Basic

Overrides:pol:Obj:name  |  naming:NamedObject:name
Units: null Encrypted: false Naming Property -- [NAMING RULES] Access: naming Category: TopLevelRegular Property Validators: Range: min: "1" max: "64" Allowed Chars: Regex: [a-zA-Z0-9_.:-]+
    Comments:
null



nameAlias

Type: naming:NameAlias
Primitive Type: string:Basic

Units: null
Encrypted: false
Access: admin
Category: TopLevelRegular
Property Validators:
    Range:  min: "0"  max: "63"
        Allowed Chars:
            Regex: [a-zA-Z0-9_.-]+
    Comments:
NO COMMENTS



rn

Type: reference:BinRN

Units: null
Encrypted: false
Access: implicit
Category: TopLevelRn
    Comments:
Identifies an object from its siblings within the context of its parent object. The distinguished name contains a sequence of relative names.



status

Type: mo:ModificationStatus
Primitive Type: scalar:Bitmask32

Units: null
Encrypted: false
Access: implicit
Category: TopLevelStatus
    Comments:
The upgrade status. This property is for internal use only.
Constants
created 2u created In a setter method: specifies that an object should be created. An error is returned if the object already exists.
In the return value of a setter method: indicates that an object has been created.
modified 4u modified In a setter method: specifies that an object should be modified
In the return value of a setter method: indicates that an object has been modified.
deleted 8u deleted In a setter method: specifies that an object should be deleted.
In the return value of a setter method: indicates that an object has been deleted.
DEFAULT 0 --- This type controls the life cycle of objects passed in the XML API.

When used in a setter method (such as configConfMo), the ModificationStatus specifies whether an object should be created, modified, deleted or removed.
In the return value of a setter method, the ModificationStatus indicates the actual operation that was performed. For example, the ModificationStatus is set to "created" if the object was created. The ModificationStatus is not set if the object was neither created, modified, deleted or removed.

When invoking a setter method, the ModificationStatus is optional:
If a setter method such as configConfMo is invoked and the ModificationStatus is not set, the system automatically determines if the object should be created or modified.






to_

Type: fabric:NodeId
Primitive Type: scalar:Uint16

Units: null
Encrypted: false
Access: admin
Category: TopLevelRegular
Property Validators:
    Range:  min: 1  max: 16000
    Comments:
null
Constants
defaultValue 1 --- NO COMMENTS





uid

Type: scalar:Uint16

Units: null
Encrypted: false
Access: implicit
Category: TopLevelRegular
    Comments:
A unique identifier for this object.