Class mgmt:InstP (CONCRETE)

Class ID:2183
Class Label: External Management Network Instance Profile
Encrypted: false - Exportable: true - Persistent: true - Configurable: true - Subject to Quota: Disabled - Abstraction Layer: Logical Model
Write Access: [admin, tenant-connectivity-mgmt, tenant-epg, tenant-network-profile]
Read Access: [aaa, admin, fabric-protocol-mgmt, tenant-connectivity-mgmt, tenant-epg, tenant-network-profile]
Creatable/Deletable: yes (see Container Mos for details)
Semantic Scope: EPG
Semantic Scope Evaluation Rule: Parent
Monitoring Policy Source: Parent
Monitoring Flags : [ IsObservable: true, HasStats: false, HasFaults: true, HasHealth: true, HasEventRules: false ]

The external management entity instance profile communicates with nodes that are part of out-of-band management endpoint group. To enable this communication, a contract is required between the instance profile and the out-of-band management endpoint group.

Naming Rules
RN FORMAT: instp-{name}

    [1] PREFIX=instp- PROPERTY = name




DN FORMAT: 

[1] uni/tn-{name}/extmgmt-{name}/instp-{name}

                


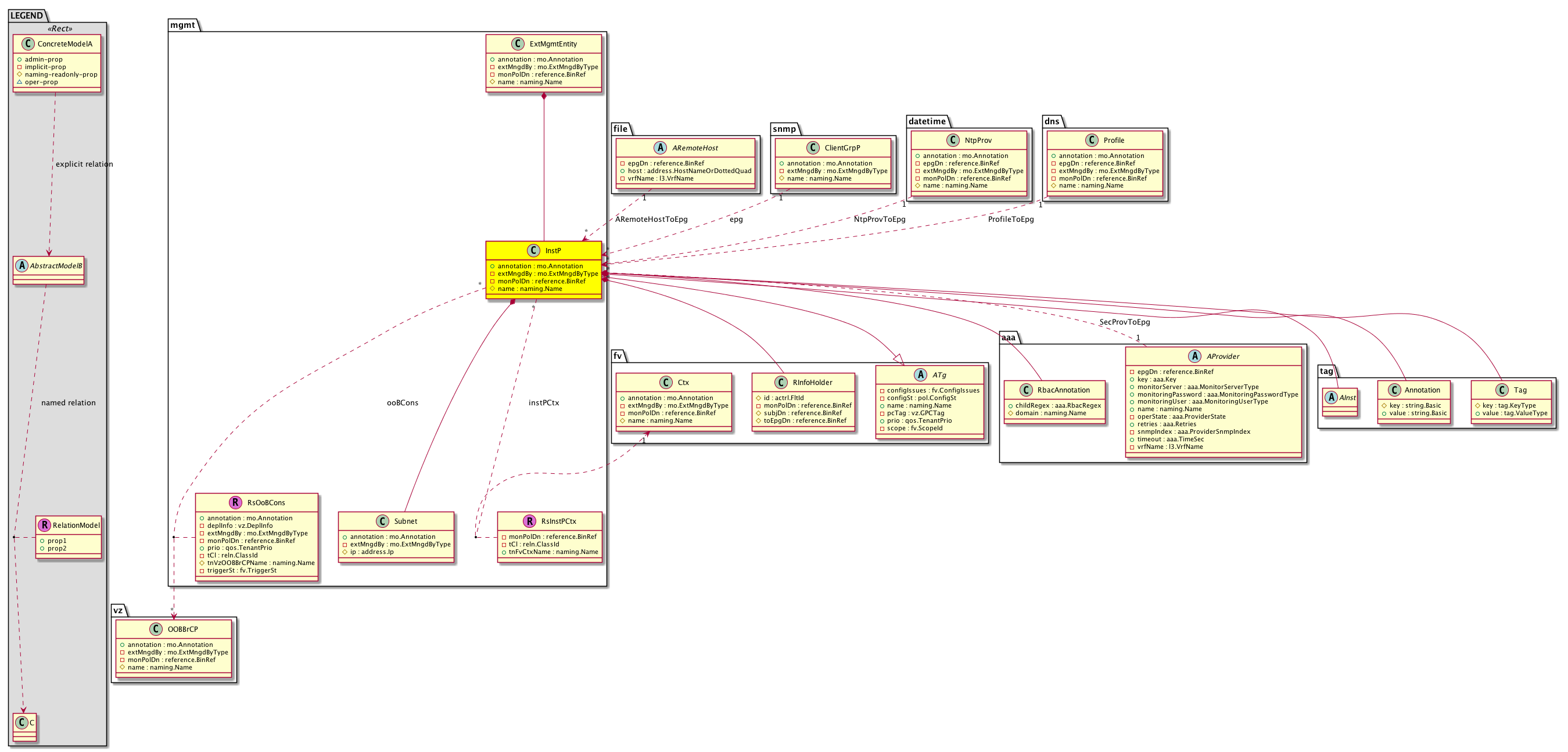
Diagram

Super Mo: fv:ATg,
Container Mos: mgmt:ExtMgmtEntity (deletable:yes),
Contained Mos: aaa:RbacAnnotation, fv:RInfoHolder, mgmt:Subnet, tag:AInst, tag:Annotation, tag:Tag,
Relations From: file:ARemoteHost, snmp:ClientGrpP, datetime:NtpProv, dns:Profile, aaa:AProvider,
Relations To: fv:Ctx, vz:OOBBrCP,
Relations: fv:RtARemoteHostToEpg, fv:RtEpg, fv:RtNtpProvToEpg, fv:RtProfileToEpg, fv:RtSecProvToEpg, mgmt:RsInstPCtx, mgmt:RsOoBCons,


Containers Hierarchies
[V] top:Root  This class represents the root element in the object hierarchy. All managed objects in the system are descendants of the Root element.
 ├
[V] fabric:Topology The root for IFC topology.
 
 ├
[V] fabric:Pod A pod.
 
 
 ├
[V] fabric:Node The root node for the APIC.
 
 
 
 ├
[V] ctx:Local The local Context.
 
 
 
 
 ├
[V] ctx:Application The context application.
 
 
 
 
 
 ├
[V] pol:Uni Represents policy definition/resolution universe.
 
 
 
 
 
 
 ├
[V] fv:Tenant A policy owner in the virtual fabric. A tenant can be either a private or a shared entity. For example, you can create a tenant with contexts and bridge domains shared by other tenants. A shared type of tenant is typically named common, default, or infra.
 
 
 
 
 
 
 
 ├
[V] mgmt:ExtMgmtEntity The external entity management. The external entities (hosts) can communicate with nodes that are part of the out-of-band (OOB) management endpoint group. To enable this communication, hosts are connected to the OOB management port of the nodes.
 
 
 
 
 
 
 
 
 ├
[V] mgmt:InstP The external management entity instance profile communicates with nodes that are part of out-of-band management endpoint group. To enable this communication, a contract is required between the instance profile and the out-of-band management endpoint group.
[V] top:Root  This class represents the root element in the object hierarchy. All managed objects in the system are descendants of the Root element.
 ├
[V] pol:Uni Represents policy definition/resolution universe.
 
 ├
[V] fv:Tenant A policy owner in the virtual fabric. A tenant can be either a private or a shared entity. For example, you can create a tenant with contexts and bridge domains shared by other tenants. A shared type of tenant is typically named common, default, or infra.
 
 
 ├
[V] mgmt:ExtMgmtEntity The external entity management. The external entities (hosts) can communicate with nodes that are part of the out-of-band (OOB) management endpoint group. To enable this communication, hosts are connected to the OOB management port of the nodes.
 
 
 
 ├
[V] mgmt:InstP The external management entity instance profile communicates with nodes that are part of out-of-band management endpoint group. To enable this communication, a contract is required between the instance profile and the out-of-band management endpoint group.


Contained Hierarchy
[V] mgmt:InstP The external management entity instance profile communicates with nodes that are part of out-of-band management endpoint group. To enable this communication, a contract is required between the instance profile and the out-of-band management endpoint group.
 ├
[V] aaa:RbacAnnotation  RbacAnnotation is used for capturing rbac properties of any apic object Objects can append rbacannotations as Object->RbacAnnotation which is then checked for domain eligibility
 ├
[V] fault:Counts An immutable object that provides the number of critical, major, minor, and warning faults raised on its parent object and its subtree.
 ├
[V] fault:Delegate Exposes internal faults to the user. A fault delegate object can be defined on IFC (for example, for an endpoint group) and when the fault is raised (for example, under an endpoint policy on a switch), a fault delegate object is created on IFC under the specified object. A fault delegate object follows the lifecycle of the original fault instance object, being created, modified, or deleted based on the changes of the original fault.
 ├
[V] fault:Inst Contains detailed information of a fault. This object is attached as a child of the object on which the fault condition occurred. One instance object is created for each fault condition of the parent object. A fault instance object is identified by a fault code.
 
 ├
[V] aaa:RbacAnnotation  RbacAnnotation is used for capturing rbac properties of any apic object Objects can append rbacannotations as Object->RbacAnnotation which is then checked for domain eligibility
 
 ├
[V] tag:Annotation 
 
 ├
[V] tag:Tag 
 ├
[V] fv:RInfoHolder An internal object for filtering security rules.
 
 ├
[V] fault:Counts An immutable object that provides the number of critical, major, minor, and warning faults raised on its parent object and its subtree.
 
 ├
[V] fault:Delegate Exposes internal faults to the user. A fault delegate object can be defined on IFC (for example, for an endpoint group) and when the fault is raised (for example, under an endpoint policy on a switch), a fault delegate object is created on IFC under the specified object. A fault delegate object follows the lifecycle of the original fault instance object, being created, modified, or deleted based on the changes of the original fault.
 
 ├
[V] fault:Inst Contains detailed information of a fault. This object is attached as a child of the object on which the fault condition occurred. One instance object is created for each fault condition of the parent object. A fault instance object is identified by a fault code.
 
 
 ├
[V] aaa:RbacAnnotation  RbacAnnotation is used for capturing rbac properties of any apic object Objects can append rbacannotations as Object->RbacAnnotation which is then checked for domain eligibility
 
 
 ├
[V] tag:Annotation 
 
 
 ├
[V] tag:Tag 
 
 ├
[V] health:Inst A base class for a health score instance.(Switch only)
 ├
[V] fv:RtARemoteHostToEpg A target relation to teh abstract representation of the resolvable endpoint profile. This is an internal object.
 ├
[V] fv:RtEpg A target relation to an attachable target group. This is an internal object.
 ├
[V] fv:RtNtpProvToEpg A target relation to an attachable target group. This is an internal object.
 ├
[V] fv:RtProfileToEpg An attachable target group. This is an internal object.
 ├
[V] fv:RtSecProvToEpg A target relation to an attachable target group. This is an internal object.
 ├
[V] health:Inst A base class for a health score instance.(Switch only)
 ├
[V] mgmt:RsInstPCtx A source relation to the private layer 3 network context.
 
 ├
[V] fault:Counts An immutable object that provides the number of critical, major, minor, and warning faults raised on its parent object and its subtree.
 
 ├
[V] fault:Inst Contains detailed information of a fault. This object is attached as a child of the object on which the fault condition occurred. One instance object is created for each fault condition of the parent object. A fault instance object is identified by a fault code.
 
 
 ├
[V] aaa:RbacAnnotation  RbacAnnotation is used for capturing rbac properties of any apic object Objects can append rbacannotations as Object->RbacAnnotation which is then checked for domain eligibility
 
 
 ├
[V] tag:Annotation 
 
 
 ├
[V] tag:Tag 
 
 ├
[V] health:Inst A base class for a health score instance.(Switch only)
 ├
[V] mgmt:RsOoBCons An external management entity instance profile to an out-of-band binary contract profile. The instance profiles of external management entities can communicate with nodes that are part of out-of-band management endpoint group. To enable this communication, a contract is required between the instance profile and the out-of-band management endpoint group.
 
 ├
[V] aaa:RbacAnnotation  RbacAnnotation is used for capturing rbac properties of any apic object Objects can append rbacannotations as Object->RbacAnnotation which is then checked for domain eligibility
 
 ├
[V] fault:Counts An immutable object that provides the number of critical, major, minor, and warning faults raised on its parent object and its subtree.
 
 ├
[V] fault:Inst Contains detailed information of a fault. This object is attached as a child of the object on which the fault condition occurred. One instance object is created for each fault condition of the parent object. A fault instance object is identified by a fault code.
 
 
 ├
[V] aaa:RbacAnnotation  RbacAnnotation is used for capturing rbac properties of any apic object Objects can append rbacannotations as Object->RbacAnnotation which is then checked for domain eligibility
 
 
 ├
[V] tag:Annotation 
 
 
 ├
[V] tag:Tag 
 
 ├
[V] health:Inst A base class for a health score instance.(Switch only)
 
 ├
[V] mgmt:CollectionCont The collection container.
 
 
 ├
[V] fault:Counts An immutable object that provides the number of critical, major, minor, and warning faults raised on its parent object and its subtree.
 
 
 ├
[V] fault:Inst Contains detailed information of a fault. This object is attached as a child of the object on which the fault condition occurred. One instance object is created for each fault condition of the parent object. A fault instance object is identified by a fault code.
 
 
 
 ├
[V] aaa:RbacAnnotation  RbacAnnotation is used for capturing rbac properties of any apic object Objects can append rbacannotations as Object->RbacAnnotation which is then checked for domain eligibility
 
 
 
 ├
[V] tag:Annotation 
 
 
 
 ├
[V] tag:Tag 
 
 
 ├
[V] health:Inst A base class for a health score instance.(Switch only)
 
 ├
[V] tag:Annotation 
 
 ├
[V] tag:Tag 
 ├
[V] mgmt:Subnet The external subnet to be imported. The bridge domain context defines a unique IP address space, which can consist of multiple subnets. Those subnets are defined in one or more bridge domains that reference the corresponding context.
 
 ├
[V] aaa:RbacAnnotation  RbacAnnotation is used for capturing rbac properties of any apic object Objects can append rbacannotations as Object->RbacAnnotation which is then checked for domain eligibility
 
 ├
[V] fault:Delegate Exposes internal faults to the user. A fault delegate object can be defined on IFC (for example, for an endpoint group) and when the fault is raised (for example, under an endpoint policy on a switch), a fault delegate object is created on IFC under the specified object. A fault delegate object follows the lifecycle of the original fault instance object, being created, modified, or deleted based on the changes of the original fault.
 
 ├
[V] tag:Annotation 
 
 ├
[V] tag:Tag 
 ├
[V] tag:AInst The label instance, which is contained by the taggable object.
 
 ├
[V] fault:Delegate Exposes internal faults to the user. A fault delegate object can be defined on IFC (for example, for an endpoint group) and when the fault is raised (for example, under an endpoint policy on a switch), a fault delegate object is created on IFC under the specified object. A fault delegate object follows the lifecycle of the original fault instance object, being created, modified, or deleted based on the changes of the original fault.
 ├
[V] tag:Annotation 
 ├
[V] tag:Tag 


Inheritance
[V] naming:NamedObject An abstract base class for an object that contains a name.
 ├
[V] pol:Obj Represents a generic policy object.
 
 ├
[V] pol:Comp Represents a policy component. This object is part of the policy definition.
 
 
 ├
[V] fv:Comp An abstraction of the fabric virtualization policy definition.
 
 
 
 ├
[V] fv:ATg Base class for the Attachable Target Group
 
 
 
 
 ├
[V] mgmt:InstP The external management entity instance profile communicates with nodes that are part of out-of-band management endpoint group. To enable this communication, a contract is required between the instance profile and the out-of-band management endpoint group.


Events
                mgmt:InstP:creation__mgmt_InstP
mgmt:InstP:modification__mgmt_InstP
mgmt:InstP:deletion__mgmt_InstP


Faults
                fv:ATg:configurationFailed


Fsms
                


Properties Summary
Defined in: mgmt:InstP
mo:Annotation
          string:Basic
annotation  (mgmt:InstP:annotation)
           NO COMMENTS
mo:ExtMngdByType
          scalar:Bitmask32
extMngdBy  (mgmt:InstP:extMngdBy)
           NO COMMENTS
reference:BinRef monPolDn  (mgmt:InstP:monPolDn)
           The monitoring policy attached to this observable object.
naming:Name
          string:Basic
name  (mgmt:InstP:name)
           Overrides:fv:ATg:name | pol:Obj:name | naming:NamedObject:name
           The external management entity instance profile name. This name can be up to 64 alphanumeric characters.
Defined in: fv:ATg
fv:ConfigIssues
          scalar:Bitmask64
configIssues  (fv:ATg:configIssues)
           Bitmask representation of the configuration issues found during the endpoint group deployment.
pol:ConfigSt
          scalar:Enum8
configSt  (fv:ATg:configSt)
           The configuration state of the endpoint group.
vz:GPCTag
          scalar:Uint32
pcTag  (fv:ATg:pcTag)
           The classification tag used for policy enforcement and zoning.
qos:TenantPrio
          scalar:Enum8
prio  (fv:ATg:prio)
           The QoS priority class identifier.
fv:ScopeId
          scalar:Uint32
scope  (fv:ATg:scope)
          
Defined in: pol:Comp
naming:Descr
          string:Basic
descr  (pol:Comp:descr)
           Specifies the description of a policy component.
Defined in: naming:NamedObject
naming:NameAlias
          string:Basic
nameAlias  (naming:NamedObject:nameAlias)
           NO COMMENTS
Defined in: mo:Ownable
scalar:Uint16 uid  (mo:Ownable:uid)
           A unique identifier for this object.
Defined in: mo:Resolvable
mo:Owner
          scalar:Enum8
lcOwn  (mo:Resolvable:lcOwn)
           A value that indicates how this object was created. For internal use only.
Defined in: mo:TopProps
mo:ModificationChildAction
          scalar:Bitmask32
childAction  (mo:TopProps:childAction)
           Delete or ignore. For internal use only.
reference:BinRef dn  (mo:TopProps:dn)
           A tag or metadata is a non-hierarchical keyword or term assigned to the fabric module.
reference:BinRN rn  (mo:TopProps:rn)
           Identifies an object from its siblings within the context of its parent object. The distinguished name contains a sequence of relative names.
mo:ModificationStatus
          scalar:Bitmask32
status  (mo:TopProps:status)
           The upgrade status. This property is for internal use only.
Defined in: mo:Modifiable
mo:TStamp
          scalar:Date
modTs  (mo:Modifiable:modTs)
           The time when this object was last modified.
Properties Detail

annotation

Type: mo:Annotation
Primitive Type: string:Basic

Units: null
Encrypted: false
Access: admin
Category: TopLevelRegular
Property Validators:
    Range:  min: "0"  max: "128"
        Allowed Chars:
            Regex: [a-zA-Z0-9_.:-]+
    Comments:
NO COMMENTS



childAction

Type: mo:ModificationChildAction
Primitive Type: scalar:Bitmask32

Units: null
Encrypted: false
Access: implicit
Category: TopLevelChildAction
    Comments:
Delete or ignore. For internal use only.
Constants
deleteAll 16384u deleteAll NO COMMENTS
ignore 4096u ignore NO COMMENTS
deleteNonPresent 8192u deleteNonPresent NO COMMENTS
DEFAULT 0 --- This type is used to





configIssues

Type: fv:ConfigIssues
Primitive Type: scalar:Bitmask64

Units: null
Encrypted: false
Access: implicit
Category: TopLevelRegular
    Comments:
Bitmask representation of the configuration issues found during the endpoint group deployment.
Constants
none 0ull none NO COMMENTS
instrimedcy-unsupported 1024ull On-Demand deployment immediacy is not supported for uSeg EPG associated to VMware DVS domain Deployment Immediacy Validation
l3port-and-sub-interface-on-path 128ull L3 Port and Sub-Interface Not Allowed on Same Path NO COMMENTS
bd-not-present 1ull BD Not present BD Validations
bd-id-not-allocated 256ull BD IDs Not Allocated NO COMMENTS
context-not-present 2ull Context Not present. Configure Context and/or attach Context to Bridge-group domain. Context Validations
invalid-rel-to-rtctrlProfile 32ull Invalid Association to Route Control Policy NO COMMENTS
id-not-allocated 4ull IDs Not Allocated NO COMMENTS
context-id-not-allocated 512ull Context IDs Not Allocated NO COMMENTS
not-associated-with-mgmt-zone 64ull Not Associated With Management Zone NO COMMENTS
encap-assignment 8ull Encapsulation Not Valid NO COMMENTS
DEFAULT none(0ull) none NO COMMENTS





configSt

Type: pol:ConfigSt
Primitive Type: scalar:Enum8

Units: null
Encrypted: false
Access: implicit
Category: TopLevelRegular
    Comments:
The configuration state of the endpoint group.
Constants
not-applied 0 not-applied Configuration is not applied.
applying 1 applying Configuration is getting applied.
applied 2 applied Configuration applied.
failed-to-apply 3 failed-to-apply Failed to apply configuration
temp-failed-to-apply 4 temp-failed-to-apply Temporary failure. No faults are raised for this kind of failure.
DEFAULT not-applied(0) not-applied Configuration is not applied.





descr

Type: naming:Descr
Primitive Type: string:Basic

Like: naming:Described:descr
Units: null
Encrypted: false
Access: admin
Category: TopLevelRegular
Property Validators:
    Range:  min: "0"  max: "128"
        Allowed Chars:
            Regex: [a-zA-Z0-9\\!#$%()*,-./:;@ _{|}~?&+]+
    Comments:
Specifies the description of a policy component.



dn

Type: reference:BinRef

Units: null
Encrypted: false
Access: implicit
Category: TopLevelDn
    Comments:
A tag or metadata is a non-hierarchical keyword or term assigned to the fabric module.



extMngdBy

Type: mo:ExtMngdByType
Primitive Type: scalar:Bitmask32

Units: null
Encrypted: false
Access: implicit
Category: TopLevelRegular
    Comments:
NO COMMENTS
Constants
undefined 0u undefined NO COMMENTS
msc 1u msc NO COMMENTS
DEFAULT undefined(0u) undefined NO COMMENTS





lcOwn

Type: mo:Owner
Primitive Type: scalar:Enum8

Units: null
Encrypted: false
Access: implicit
Category: TopLevelRegular
    Comments:
A value that indicates how this object was created. For internal use only.
Constants
local 0 Local NO COMMENTS
policy 1 Policy NO COMMENTS
replica 2 Replica NO COMMENTS
resolveOnBehalf 3 ResolvedOnBehalf NO COMMENTS
implicit 4 Implicit NO COMMENTS
DEFAULT local(0) Local NO COMMENTS





modTs

Type: mo:TStamp
Primitive Type: scalar:Date

Units: null
Encrypted: false
Access: implicit
Category: TopLevelRegular
    Comments:
The time when this object was last modified.
Constants
never 0ull never NO COMMENTS
DEFAULT never(0ull) never NO COMMENTS





monPolDn

Type: reference:BinRef

Units: null
Encrypted: false
Access: implicit
Category: TopLevelRegular
    Comments:
The monitoring policy attached to this observable object.



name

Type: naming:Name
Primitive Type: string:Basic

Overrides:fv:ATg:name  |  pol:Obj:name  |  naming:NamedObject:name
Units: null Encrypted: false Naming Property -- [NAMING RULES] Access: naming Category: TopLevelRegular Property Validators: Range: min: "1" max: "64" Allowed Chars: Regex: [a-zA-Z0-9_.:-]+
    Comments:
The external management entity instance profile name. This name can be up to 64 alphanumeric characters.



nameAlias

Type: naming:NameAlias
Primitive Type: string:Basic

Units: null
Encrypted: false
Access: admin
Category: TopLevelRegular
Property Validators:
    Range:  min: "0"  max: "63"
        Allowed Chars:
            Regex: [a-zA-Z0-9_.-]+
    Comments:
NO COMMENTS



pcTag

Type: vz:GPCTag
Primitive Type: scalar:Uint32

Units: null
Encrypted: false
Access: implicit
Category: TopLevelRegular
    Comments:
The classification tag used for policy enforcement and zoning.
Constants
any 0u any NO COMMENTS
DEFAULT 0 --- A shorthand for GroupPolicyClassTag: A tag that is used to identify and classify a particular group of resources/end-points for policy enforcement purposes





prio

Type: qos:TenantPrio
Primitive Type: scalar:Enum8

Units: null
Encrypted: false
Access: admin
Category: TopLevelRegular
Property Validators:
    Range:  min: (byte)0  max: (byte)9
    Comments:
The QoS priority class identifier.
Constants
unspecified 0 Unspecified NO COMMENTS
level3 1 Level3 (Default) User configurable classes
level2 2 Level2 NO COMMENTS
level1 3 Level1 NO COMMENTS
level6 7 Level6 NO COMMENTS
level5 8 Level5 NO COMMENTS
level4 9 Level4 NO COMMENTS
DEFAULT unspecified(0) Unspecified NO COMMENTS





rn

Type: reference:BinRN

Units: null
Encrypted: false
Access: implicit
Category: TopLevelRn
    Comments:
Identifies an object from its siblings within the context of its parent object. The distinguished name contains a sequence of relative names.



scope

Type: fv:ScopeId
Primitive Type: scalar:Uint32

Units: null
Encrypted: false
Access: implicit
Category: TopLevelRegular
    Comments:
Constants
defaultValue 0u --- NO COMMENTS





status

Type: mo:ModificationStatus
Primitive Type: scalar:Bitmask32

Units: null
Encrypted: false
Access: implicit
Category: TopLevelStatus
    Comments:
The upgrade status. This property is for internal use only.
Constants
created 2u created In a setter method: specifies that an object should be created. An error is returned if the object already exists.
In the return value of a setter method: indicates that an object has been created.
modified 4u modified In a setter method: specifies that an object should be modified
In the return value of a setter method: indicates that an object has been modified.
deleted 8u deleted In a setter method: specifies that an object should be deleted.
In the return value of a setter method: indicates that an object has been deleted.
DEFAULT 0 --- This type controls the life cycle of objects passed in the XML API.

When used in a setter method (such as configConfMo), the ModificationStatus specifies whether an object should be created, modified, deleted or removed.
In the return value of a setter method, the ModificationStatus indicates the actual operation that was performed. For example, the ModificationStatus is set to "created" if the object was created. The ModificationStatus is not set if the object was neither created, modified, deleted or removed.

When invoking a setter method, the ModificationStatus is optional:
If a setter method such as configConfMo is invoked and the ModificationStatus is not set, the system automatically determines if the object should be created or modified.






uid

Type: scalar:Uint16

Units: null
Encrypted: false
Access: implicit
Category: TopLevelRegular
    Comments:
A unique identifier for this object.