Class opflex:ODevCliCmdReq (CONCRETE)

Class ID:9069
Encrypted: false - Exportable: true - Persistent: true - Configurable: true - Subject to Quota: Disabled - Abstraction Layer: Concrete Model
Write Access: [admin, vmm-connectivity, vmm-ep]
Read Access: [admin, vmm-connectivity, vmm-ep]
Creatable/Deletable: yes (see Container Mos for details)
Semantic Scope: Fabric
Semantic Scope Evaluation Rule: Parent
Monitoring Policy Source: Parent
Monitoring Flags : [ IsObservable: false, HasStats: false, HasFaults: false, HasHealth: false, HasEventRules: false ]

NO COMMENTS

Naming Rules
RN FORMAT: req

    [1] PREFIX=req


DN FORMAT: 

[0] topology/pod-{id}/node-{id}/sys/tunnel-{[id]}/odev-{devId}/clicmdcont/session-{sessionId}/req

[1] sys/tunnel-{[id]}/odev-{devId}/clicmdcont/session-{sessionId}/req

[2] topology/pod-{id}/node-{id}/sys/br-{[id]}/odev-{devId}/clicmdcont/session-{sessionId}/req

[3] sys/br-{[id]}/odev-{devId}/clicmdcont/session-{sessionId}/req

[4] topology/pod-{id}/node-{id}/sys/ext-{[id]}/odev-{devId}/clicmdcont/session-{sessionId}/req

[5] sys/ext-{[id]}/odev-{devId}/clicmdcont/session-{sessionId}/req

[6] topology/pod-{id}/node-{id}/sys/inb-{[id]}/odev-{devId}/clicmdcont/session-{sessionId}/req

[7] sys/inb-{[id]}/odev-{devId}/clicmdcont/session-{sessionId}/req

                


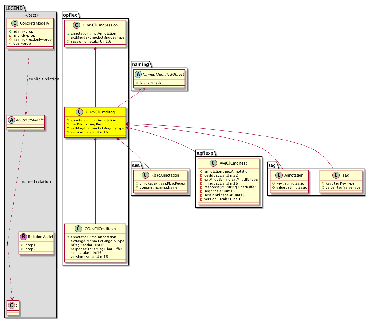
Diagram

Super Mo: naming:NamedIdentifiedObject,
Container Mos: opflex:ODevCliCmdSession (deletable:yes),
Contained Mos: aaa:RbacAnnotation, opflex:ODevCliCmdResp, opflexp:AveCliCmdResp, tag:Annotation, tag:Tag,


Containers Hierarchies
[V] top:Root  This class represents the root element in the object hierarchy. All managed objects in the system are descendants of the Root element.
 ├
[V] fabric:Topology The root for IFC topology.
 
 ├
[V] fabric:Pod A pod.
 
 
 ├
[V] fabric:Node The root node for the APIC.
 
 
 
 ├
[V] top:System The APIC uses a policy model to combine data into a health score. Health scores can be aggregated for a variety of areas such as for the infrastructure, applications, or services. The category health score is calculated using a Lp -Norm formula. The health score penalty equals 100 minus the health score. The health score penalty represents the overall health score penalties of a set of MOs that belong to a given category and are children or direc...
 
 
 
 
 ├
[V] tunnel:If A tunnel interface.
 
 
 
 
 
 ├
[V] opflex:ODev This is generated and used only by internal processes.
 
 
 
 
 
 
 ├
[V] opflex:ODevCliCmdCont 
 
 
 
 
 
 
 
 ├
[V] opflex:ODevCliCmdSession 
 
 
 
 
 
 
 
 
 ├
[V] opflex:ODevCliCmdReq 
[V] top:Root  This class represents the root element in the object hierarchy. All managed objects in the system are descendants of the Root element.
 ├
[V] top:System The APIC uses a policy model to combine data into a health score. Health scores can be aggregated for a variety of areas such as for the infrastructure, applications, or services. The category health score is calculated using a Lp -Norm formula. The health score penalty equals 100 minus the health score. The health score penalty represents the overall health score penalties of a set of MOs that belong to a given category and are children or direc...
 
 ├
[V] tunnel:If A tunnel interface.
 
 
 ├
[V] opflex:ODev This is generated and used only by internal processes.
 
 
 
 ├
[V] opflex:ODevCliCmdCont 
 
 
 
 
 ├
[V] opflex:ODevCliCmdSession 
 
 
 
 
 
 ├
[V] opflex:ODevCliCmdReq 
[V] top:Root  This class represents the root element in the object hierarchy. All managed objects in the system are descendants of the Root element.
 ├
[V] fabric:Topology The root for IFC topology.
 
 ├
[V] fabric:Pod A pod.
 
 
 ├
[V] fabric:Node The root node for the APIC.
 
 
 
 ├
[V] top:System The APIC uses a policy model to combine data into a health score. Health scores can be aggregated for a variety of areas such as for the infrastructure, applications, or services. The category health score is calculated using a Lp -Norm formula. The health score penalty equals 100 minus the health score. The health score penalty represents the overall health score penalties of a set of MOs that belong to a given category and are children or direc...
 
 
 
 
 ├
[V] l2:BrIf The L2 bridged interface.
 
 
 
 
 
 ├
[V] opflex:ODev This is generated and used only by internal processes.
 
 
 
 
 
 
 ├
[V] opflex:ODevCliCmdCont 
 
 
 
 
 
 
 
 ├
[V] opflex:ODevCliCmdSession 
 
 
 
 
 
 
 
 
 ├
[V] opflex:ODevCliCmdReq 
[V] top:Root  This class represents the root element in the object hierarchy. All managed objects in the system are descendants of the Root element.
 ├
[V] top:System The APIC uses a policy model to combine data into a health score. Health scores can be aggregated for a variety of areas such as for the infrastructure, applications, or services. The category health score is calculated using a Lp -Norm formula. The health score penalty equals 100 minus the health score. The health score penalty represents the overall health score penalties of a set of MOs that belong to a given category and are children or direc...
 
 ├
[V] l2:BrIf The L2 bridged interface.
 
 
 ├
[V] opflex:ODev This is generated and used only by internal processes.
 
 
 
 ├
[V] opflex:ODevCliCmdCont 
 
 
 
 
 ├
[V] opflex:ODevCliCmdSession 
 
 
 
 
 
 ├
[V] opflex:ODevCliCmdReq 
[V] top:Root  This class represents the root element in the object hierarchy. All managed objects in the system are descendants of the Root element.
 ├
[V] fabric:Topology The root for IFC topology.
 
 ├
[V] fabric:Pod A pod.
 
 
 ├
[V] fabric:Node The root node for the APIC.
 
 
 
 ├
[V] top:System The APIC uses a policy model to combine data into a health score. Health scores can be aggregated for a variety of areas such as for the infrastructure, applications, or services. The category health score is calculated using a Lp -Norm formula. The health score penalty equals 100 minus the health score. The health score penalty represents the overall health score penalties of a set of MOs that belong to a given category and are children or direc...
 
 
 
 
 ├
[V] l2:ExtIf The FEX fabric interface.
 
 
 
 
 
 ├
[V] opflex:ODev This is generated and used only by internal processes.
 
 
 
 
 
 
 ├
[V] opflex:ODevCliCmdCont 
 
 
 
 
 
 
 
 ├
[V] opflex:ODevCliCmdSession 
 
 
 
 
 
 
 
 
 ├
[V] opflex:ODevCliCmdReq 
[V] top:Root  This class represents the root element in the object hierarchy. All managed objects in the system are descendants of the Root element.
 ├
[V] top:System The APIC uses a policy model to combine data into a health score. Health scores can be aggregated for a variety of areas such as for the infrastructure, applications, or services. The category health score is calculated using a Lp -Norm formula. The health score penalty equals 100 minus the health score. The health score penalty represents the overall health score penalties of a set of MOs that belong to a given category and are children or direc...
 
 ├
[V] l2:ExtIf The FEX fabric interface.
 
 
 ├
[V] opflex:ODev This is generated and used only by internal processes.
 
 
 
 ├
[V] opflex:ODevCliCmdCont 
 
 
 
 
 ├
[V] opflex:ODevCliCmdSession 
 
 
 
 
 
 ├
[V] opflex:ODevCliCmdReq 
[V] top:Root  This class represents the root element in the object hierarchy. All managed objects in the system are descendants of the Root element.
 ├
[V] fabric:Topology The root for IFC topology.
 
 ├
[V] fabric:Pod A pod.
 
 
 ├
[V] fabric:Node The root node for the APIC.
 
 
 
 ├
[V] top:System The APIC uses a policy model to combine data into a health score. Health scores can be aggregated for a variety of areas such as for the infrastructure, applications, or services. The category health score is calculated using a Lp -Norm formula. The health score penalty equals 100 minus the health score. The health score penalty represents the overall health score penalties of a set of MOs that belong to a given category and are children or direc...
 
 
 
 
 ├
[V] l2:InbandIf The in-band interface.
 
 
 
 
 
 ├
[V] opflex:ODev This is generated and used only by internal processes.
 
 
 
 
 
 
 ├
[V] opflex:ODevCliCmdCont 
 
 
 
 
 
 
 
 ├
[V] opflex:ODevCliCmdSession 
 
 
 
 
 
 
 
 
 ├
[V] opflex:ODevCliCmdReq 
[V] top:Root  This class represents the root element in the object hierarchy. All managed objects in the system are descendants of the Root element.
 ├
[V] top:System The APIC uses a policy model to combine data into a health score. Health scores can be aggregated for a variety of areas such as for the infrastructure, applications, or services. The category health score is calculated using a Lp -Norm formula. The health score penalty equals 100 minus the health score. The health score penalty represents the overall health score penalties of a set of MOs that belong to a given category and are children or direc...
 
 ├
[V] l2:InbandIf The in-band interface.
 
 
 ├
[V] opflex:ODev This is generated and used only by internal processes.
 
 
 
 ├
[V] opflex:ODevCliCmdCont 
 
 
 
 
 ├
[V] opflex:ODevCliCmdSession 
 
 
 
 
 
 ├
[V] opflex:ODevCliCmdReq 


Contained Hierarchy
[V] opflex:ODevCliCmdReq 
 ├
[V] aaa:RbacAnnotation  RbacAnnotation is used for capturing rbac properties of any apic object Objects can append rbacannotations as Object->RbacAnnotation which is then checked for domain eligibility
 ├
[V] opflex:ODevCliCmdResp 
 
 ├
[V] aaa:RbacAnnotation  RbacAnnotation is used for capturing rbac properties of any apic object Objects can append rbacannotations as Object->RbacAnnotation which is then checked for domain eligibility
 
 ├
[V] tag:Annotation 
 
 ├
[V] tag:Tag 
 ├
[V] opflexp:AveCliCmdResp 
 
 ├
[V] aaa:RbacAnnotation  RbacAnnotation is used for capturing rbac properties of any apic object Objects can append rbacannotations as Object->RbacAnnotation which is then checked for domain eligibility
 
 ├
[V] tag:Annotation 
 
 ├
[V] tag:Tag 
 ├
[V] tag:Annotation 
 ├
[V] tag:Tag 


Inheritance
[V] naming:NamedObject An abstract base class for an object that contains a name.
 ├
[V] naming:NamedIdentifiedObject An abstract base class for an object that contains a name and ID.
 
 ├
[V] opflex:ODevCliCmdReq 


Events
                opflex:ODevCliCmdReq:creation__opflex_ODevCliCmdReq
opflex:ODevCliCmdReq:modification__opflex_ODevCliCmdReq
opflex:ODevCliCmdReq:deletion__opflex_ODevCliCmdReq


Faults
                


Fsms
                


Properties Summary
Defined in: opflex:ODevCliCmdReq
mo:Annotation
          string:Basic
annotation  (opflex:ODevCliCmdReq:annotation)
           NO COMMENTS
string:Basic cmdStr  (opflex:ODevCliCmdReq:cmdStr)
           NO COMMENTS
mo:ExtMngdByType
          scalar:Bitmask32
extMngdBy  (opflex:ODevCliCmdReq:extMngdBy)
           NO COMMENTS
scalar:Uint16 version  (opflex:ODevCliCmdReq:version)
           The version of the compatibility catalog.
Defined in: naming:NamedIdentifiedObject
naming:Id
          scalar:Uint64
id  (naming:NamedIdentifiedObject:id)
           An identifier .
Defined in: naming:NamedObject
naming:Name
          string:Basic
name  (naming:NamedObject:name)
           The name of the object.
naming:NameAlias
          string:Basic
nameAlias  (naming:NamedObject:nameAlias)
           NO COMMENTS
Defined in: mo:Ownable
scalar:Uint16 uid  (mo:Ownable:uid)
           A unique identifier for this object.
Defined in: mo:Resolvable
mo:Owner
          scalar:Enum8
lcOwn  (mo:Resolvable:lcOwn)
           A value that indicates how this object was created. For internal use only.
Defined in: mo:TopProps
mo:ModificationChildAction
          scalar:Bitmask32
childAction  (mo:TopProps:childAction)
           Delete or ignore. For internal use only.
reference:BinRef dn  (mo:TopProps:dn)
           A tag or metadata is a non-hierarchical keyword or term assigned to the fabric module.
reference:BinRN rn  (mo:TopProps:rn)
           Identifies an object from its siblings within the context of its parent object. The distinguished name contains a sequence of relative names.
mo:ModificationStatus
          scalar:Bitmask32
status  (mo:TopProps:status)
           The upgrade status. This property is for internal use only.
Defined in: mo:Modifiable
mo:TStamp
          scalar:Date
modTs  (mo:Modifiable:modTs)
           The time when this object was last modified.
Properties Detail

annotation

Type: mo:Annotation
Primitive Type: string:Basic

Units: null
Encrypted: false
Access: admin
Category: TopLevelRegular
Property Validators:
    Range:  min: "0"  max: "128"
        Allowed Chars:
            Regex: [a-zA-Z0-9_.:-]+
    Comments:
NO COMMENTS



childAction

Type: mo:ModificationChildAction
Primitive Type: scalar:Bitmask32

Units: null
Encrypted: false
Access: implicit
Category: TopLevelChildAction
    Comments:
Delete or ignore. For internal use only.
Constants
deleteAll 16384u deleteAll NO COMMENTS
ignore 4096u ignore NO COMMENTS
deleteNonPresent 8192u deleteNonPresent NO COMMENTS
DEFAULT 0 --- This type is used to





cmdStr

Type: string:Basic

Units: null
Encrypted: false
Access: admin
Category: TopLevelRegular
Property Validators:
    Range:  min: "0"  max: "512"
    Comments:
NO COMMENTS



dn

Type: reference:BinRef

Units: null
Encrypted: false
Access: implicit
Category: TopLevelDn
    Comments:
A tag or metadata is a non-hierarchical keyword or term assigned to the fabric module.



extMngdBy

Type: mo:ExtMngdByType
Primitive Type: scalar:Bitmask32

Units: null
Encrypted: false
Access: implicit
Category: TopLevelRegular
    Comments:
NO COMMENTS
Constants
undefined 0u undefined NO COMMENTS
msc 1u msc NO COMMENTS
DEFAULT undefined(0u) undefined NO COMMENTS





id

Type: naming:Id
Primitive Type: scalar:Uint64

Like: naming:Identified:id
Units: null
Encrypted: false
Access: admin
Category: TopLevelRegular
Property Validators:
    Comments:
An identifier .



lcOwn

Type: mo:Owner
Primitive Type: scalar:Enum8

Units: null
Encrypted: false
Access: implicit
Category: TopLevelRegular
    Comments:
A value that indicates how this object was created. For internal use only.
Constants
local 0 Local NO COMMENTS
policy 1 Policy NO COMMENTS
replica 2 Replica NO COMMENTS
resolveOnBehalf 3 ResolvedOnBehalf NO COMMENTS
implicit 4 Implicit NO COMMENTS
DEFAULT local(0) Local NO COMMENTS





modTs

Type: mo:TStamp
Primitive Type: scalar:Date

Units: null
Encrypted: false
Access: implicit
Category: TopLevelRegular
    Comments:
The time when this object was last modified.
Constants
never 0ull never NO COMMENTS
DEFAULT never(0ull) never NO COMMENTS





name

Type: naming:Name
Primitive Type: string:Basic

Like: naming:Named:name
Units: null
Encrypted: false
Access: admin
Category: TopLevelRegular
Property Validators:
    Range:  min: "0"  max: "16"
        Allowed Chars:
            Regex: [a-zA-Z0-9_.:-]+
    Comments:
The name of the object.



nameAlias

Type: naming:NameAlias
Primitive Type: string:Basic

Units: null
Encrypted: false
Access: admin
Category: TopLevelRegular
Property Validators:
    Range:  min: "0"  max: "63"
        Allowed Chars:
            Regex: [a-zA-Z0-9_.-]+
    Comments:
NO COMMENTS



rn

Type: reference:BinRN

Units: null
Encrypted: false
Access: implicit
Category: TopLevelRn
    Comments:
Identifies an object from its siblings within the context of its parent object. The distinguished name contains a sequence of relative names.



status

Type: mo:ModificationStatus
Primitive Type: scalar:Bitmask32

Units: null
Encrypted: false
Access: implicit
Category: TopLevelStatus
    Comments:
The upgrade status. This property is for internal use only.
Constants
created 2u created In a setter method: specifies that an object should be created. An error is returned if the object already exists.
In the return value of a setter method: indicates that an object has been created.
modified 4u modified In a setter method: specifies that an object should be modified
In the return value of a setter method: indicates that an object has been modified.
deleted 8u deleted In a setter method: specifies that an object should be deleted.
In the return value of a setter method: indicates that an object has been deleted.
DEFAULT 0 --- This type controls the life cycle of objects passed in the XML API.

When used in a setter method (such as configConfMo), the ModificationStatus specifies whether an object should be created, modified, deleted or removed.
In the return value of a setter method, the ModificationStatus indicates the actual operation that was performed. For example, the ModificationStatus is set to "created" if the object was created. The ModificationStatus is not set if the object was neither created, modified, deleted or removed.

When invoking a setter method, the ModificationStatus is optional:
If a setter method such as configConfMo is invoked and the ModificationStatus is not set, the system automatically determines if the object should be created or modified.






uid

Type: scalar:Uint16

Units: null
Encrypted: false
Access: implicit
Category: TopLevelRegular
    Comments:
A unique identifier for this object.



version

Type: scalar:Uint16

Units: null
Encrypted: false
Access: admin
Category: TopLevelRegular
Property Validators:
    Comments:
The version of the compatibility catalog.