Class planner:GraphNode (CONCRETE)

Class ID:7143
Class Label: L4-L7 Service
Encrypted: false - Exportable: true - Persistent: true - Configurable: true - Subject to Quota: Disabled - Abstraction Layer: Logical Model
Write Access: [admin]
Read Access: [admin]
Creatable/Deletable: yes (see Container Mos for details)
Semantic Scope: Fabric
Semantic Scope Evaluation Rule: Parent
Monitoring Policy Source: Parent
Monitoring Flags : [ IsObservable: true, HasStats: false, HasFaults: false, HasHealth: true, HasEventRules: false ]

Graph Node

Naming Rules
RN FORMAT: node-{name}

    [1] PREFIX=node- PROPERTY = name




DN FORMAT: 

[1] uni/planner/cfg-{name}/tn-{name}/graph-{name}/node-{name}

                


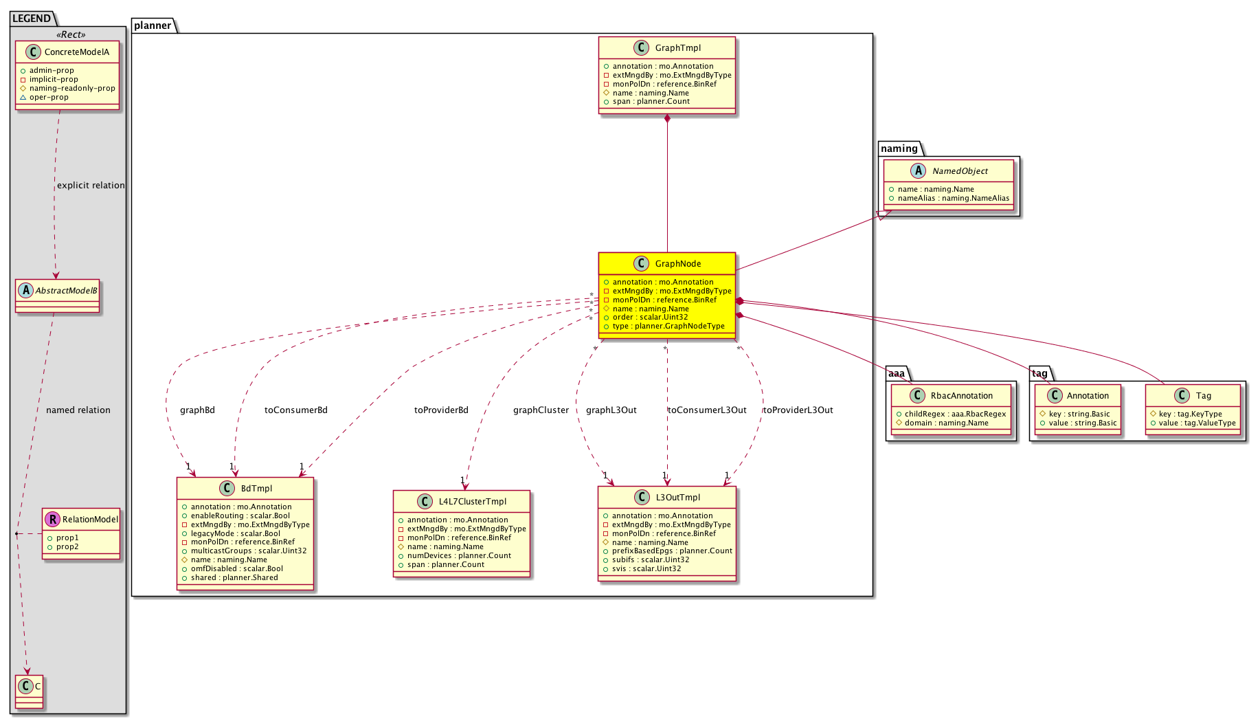
Diagram

Super Mo: naming:NamedObject,
Container Mos: planner:GraphTmpl (deletable:yes),
Contained Mos: aaa:RbacAnnotation, tag:Annotation, tag:Tag,
Relations To: planner:BdTmpl, planner:L4L7ClusterTmpl, planner:L3OutTmpl,
Relations: planner:RsGraphBd, planner:RsGraphCluster, planner:RsGraphL3Out, planner:RsToConsumerBd, planner:RsToConsumerL3Out, planner:RsToProviderBd, planner:RsToProviderL3Out,


Containers Hierarchies
[V] top:Root  This class represents the root element in the object hierarchy. All managed objects in the system are descendants of the Root element.
 ├
[V] fabric:Topology The root for IFC topology.
 
 ├
[V] fabric:Pod A pod.
 
 
 ├
[V] fabric:Node The root node for the APIC.
 
 
 
 ├
[V] ctx:Local The local Context.
 
 
 
 
 ├
[V] ctx:Application The context application.
 
 
 
 
 
 ├
[V] pol:Uni Represents policy definition/resolution universe.
 
 
 
 
 
 
 ├
[V] planner:Cont 
 
 
 
 
 
 
 
 ├
[V] planner:ConfigTmpl 
 
 
 
 
 
 
 
 
 ├
[V] planner:TenantTmpl  Tenant template
 
 
 
 
 
 
 
 
 
 ├
[V] planner:GraphTmpl  Grapth template
 
 
 
 
 
 
 
 
 
 
 ├
[V] planner:GraphNode  Graph Node
[V] top:Root  This class represents the root element in the object hierarchy. All managed objects in the system are descendants of the Root element.
 ├
[V] pol:Uni Represents policy definition/resolution universe.
 
 ├
[V] planner:Cont 
 
 
 ├
[V] planner:ConfigTmpl 
 
 
 
 ├
[V] planner:TenantTmpl  Tenant template
 
 
 
 
 ├
[V] planner:GraphTmpl  Grapth template
 
 
 
 
 
 ├
[V] planner:GraphNode  Graph Node


Contained Hierarchy
[V] planner:GraphNode  Graph Node
 ├
[V] aaa:RbacAnnotation  RbacAnnotation is used for capturing rbac properties of any apic object Objects can append rbacannotations as Object->RbacAnnotation which is then checked for domain eligibility
 ├
[V] fault:Counts An immutable object that provides the number of critical, major, minor, and warning faults raised on its parent object and its subtree.
 ├
[V] health:Inst A base class for a health score instance.(Switch only)
 ├
[V] planner:RsGraphBd  Graph Bridge Domain (for goto-one-arm)
 
 ├
[V] aaa:RbacAnnotation  RbacAnnotation is used for capturing rbac properties of any apic object Objects can append rbacannotations as Object->RbacAnnotation which is then checked for domain eligibility
 
 ├
[V] fault:Counts An immutable object that provides the number of critical, major, minor, and warning faults raised on its parent object and its subtree.
 
 ├
[V] fault:Inst Contains detailed information of a fault. This object is attached as a child of the object on which the fault condition occurred. One instance object is created for each fault condition of the parent object. A fault instance object is identified by a fault code.
 
 
 ├
[V] aaa:RbacAnnotation  RbacAnnotation is used for capturing rbac properties of any apic object Objects can append rbacannotations as Object->RbacAnnotation which is then checked for domain eligibility
 
 
 ├
[V] tag:Annotation 
 
 
 ├
[V] tag:Tag 
 
 ├
[V] health:Inst A base class for a health score instance.(Switch only)
 
 ├
[V] tag:Annotation 
 
 ├
[V] tag:Tag 
 ├
[V] planner:RsGraphCluster  L4L7 Cluster
 
 ├
[V] aaa:RbacAnnotation  RbacAnnotation is used for capturing rbac properties of any apic object Objects can append rbacannotations as Object->RbacAnnotation which is then checked for domain eligibility
 
 ├
[V] fault:Counts An immutable object that provides the number of critical, major, minor, and warning faults raised on its parent object and its subtree.
 
 ├
[V] fault:Inst Contains detailed information of a fault. This object is attached as a child of the object on which the fault condition occurred. One instance object is created for each fault condition of the parent object. A fault instance object is identified by a fault code.
 
 
 ├
[V] aaa:RbacAnnotation  RbacAnnotation is used for capturing rbac properties of any apic object Objects can append rbacannotations as Object->RbacAnnotation which is then checked for domain eligibility
 
 
 ├
[V] tag:Annotation 
 
 
 ├
[V] tag:Tag 
 
 ├
[V] health:Inst A base class for a health score instance.(Switch only)
 
 ├
[V] tag:Annotation 
 
 ├
[V] tag:Tag 
 ├
[V] planner:RsGraphL3Out  Graph L3Out (for goto-one-arm)
 
 ├
[V] aaa:RbacAnnotation  RbacAnnotation is used for capturing rbac properties of any apic object Objects can append rbacannotations as Object->RbacAnnotation which is then checked for domain eligibility
 
 ├
[V] fault:Counts An immutable object that provides the number of critical, major, minor, and warning faults raised on its parent object and its subtree.
 
 ├
[V] fault:Inst Contains detailed information of a fault. This object is attached as a child of the object on which the fault condition occurred. One instance object is created for each fault condition of the parent object. A fault instance object is identified by a fault code.
 
 
 ├
[V] aaa:RbacAnnotation  RbacAnnotation is used for capturing rbac properties of any apic object Objects can append rbacannotations as Object->RbacAnnotation which is then checked for domain eligibility
 
 
 ├
[V] tag:Annotation 
 
 
 ├
[V] tag:Tag 
 
 ├
[V] health:Inst A base class for a health score instance.(Switch only)
 
 ├
[V] tag:Annotation 
 
 ├
[V] tag:Tag 
 ├
[V] planner:RsToConsumerBd  Consumer side Bridge Domain (for goto-two-arm)
 
 ├
[V] aaa:RbacAnnotation  RbacAnnotation is used for capturing rbac properties of any apic object Objects can append rbacannotations as Object->RbacAnnotation which is then checked for domain eligibility
 
 ├
[V] fault:Counts An immutable object that provides the number of critical, major, minor, and warning faults raised on its parent object and its subtree.
 
 ├
[V] fault:Inst Contains detailed information of a fault. This object is attached as a child of the object on which the fault condition occurred. One instance object is created for each fault condition of the parent object. A fault instance object is identified by a fault code.
 
 
 ├
[V] aaa:RbacAnnotation  RbacAnnotation is used for capturing rbac properties of any apic object Objects can append rbacannotations as Object->RbacAnnotation which is then checked for domain eligibility
 
 
 ├
[V] tag:Annotation 
 
 
 ├
[V] tag:Tag 
 
 ├
[V] health:Inst A base class for a health score instance.(Switch only)
 
 ├
[V] tag:Annotation 
 
 ├
[V] tag:Tag 
 ├
[V] planner:RsToConsumerL3Out  Consumer side l3out (for goto-two-arm)
 
 ├
[V] aaa:RbacAnnotation  RbacAnnotation is used for capturing rbac properties of any apic object Objects can append rbacannotations as Object->RbacAnnotation which is then checked for domain eligibility
 
 ├
[V] fault:Counts An immutable object that provides the number of critical, major, minor, and warning faults raised on its parent object and its subtree.
 
 ├
[V] fault:Inst Contains detailed information of a fault. This object is attached as a child of the object on which the fault condition occurred. One instance object is created for each fault condition of the parent object. A fault instance object is identified by a fault code.
 
 
 ├
[V] aaa:RbacAnnotation  RbacAnnotation is used for capturing rbac properties of any apic object Objects can append rbacannotations as Object->RbacAnnotation which is then checked for domain eligibility
 
 
 ├
[V] tag:Annotation 
 
 
 ├
[V] tag:Tag 
 
 ├
[V] health:Inst A base class for a health score instance.(Switch only)
 
 ├
[V] tag:Annotation 
 
 ├
[V] tag:Tag 
 ├
[V] planner:RsToProviderBd  Provider side Bridge Domain (for goto-two-arm)
 
 ├
[V] aaa:RbacAnnotation  RbacAnnotation is used for capturing rbac properties of any apic object Objects can append rbacannotations as Object->RbacAnnotation which is then checked for domain eligibility
 
 ├
[V] fault:Counts An immutable object that provides the number of critical, major, minor, and warning faults raised on its parent object and its subtree.
 
 ├
[V] fault:Inst Contains detailed information of a fault. This object is attached as a child of the object on which the fault condition occurred. One instance object is created for each fault condition of the parent object. A fault instance object is identified by a fault code.
 
 
 ├
[V] aaa:RbacAnnotation  RbacAnnotation is used for capturing rbac properties of any apic object Objects can append rbacannotations as Object->RbacAnnotation which is then checked for domain eligibility
 
 
 ├
[V] tag:Annotation 
 
 
 ├
[V] tag:Tag 
 
 ├
[V] health:Inst A base class for a health score instance.(Switch only)
 
 ├
[V] tag:Annotation 
 
 ├
[V] tag:Tag 
 ├
[V] planner:RsToProviderL3Out  Provider side L3Out (for goto-two-arm)
 
 ├
[V] aaa:RbacAnnotation  RbacAnnotation is used for capturing rbac properties of any apic object Objects can append rbacannotations as Object->RbacAnnotation which is then checked for domain eligibility
 
 ├
[V] fault:Counts An immutable object that provides the number of critical, major, minor, and warning faults raised on its parent object and its subtree.
 
 ├
[V] fault:Inst Contains detailed information of a fault. This object is attached as a child of the object on which the fault condition occurred. One instance object is created for each fault condition of the parent object. A fault instance object is identified by a fault code.
 
 
 ├
[V] aaa:RbacAnnotation  RbacAnnotation is used for capturing rbac properties of any apic object Objects can append rbacannotations as Object->RbacAnnotation which is then checked for domain eligibility
 
 
 ├
[V] tag:Annotation 
 
 
 ├
[V] tag:Tag 
 
 ├
[V] health:Inst A base class for a health score instance.(Switch only)
 
 ├
[V] tag:Annotation 
 
 ├
[V] tag:Tag 
 ├
[V] tag:Annotation 
 ├
[V] tag:Tag 


Inheritance
[V] naming:NamedObject An abstract base class for an object that contains a name.
 ├
[V] planner:GraphNode  Graph Node


Events
                planner:GraphNode:creation__planner_GraphNode
planner:GraphNode:modification__planner_GraphNode
planner:GraphNode:deletion__planner_GraphNode


Faults
                


Fsms
                


Properties Summary
Defined in: planner:GraphNode
mo:Annotation
          string:Basic
annotation  (planner:GraphNode:annotation)
           NO COMMENTS
mo:ExtMngdByType
          scalar:Bitmask32
extMngdBy  (planner:GraphNode:extMngdBy)
           NO COMMENTS
reference:BinRef monPolDn  (planner:GraphNode:monPolDn)
           Monitoring policy attached to this observable object
naming:Name
          string:Basic
name  (planner:GraphNode:name)
           Overrides:naming:NamedObject:name
           Don't allow numbers
scalar:Uint32 order  (planner:GraphNode:order)
           Order of this node in the service graph
planner:GraphNodeType
          scalar:Enum8
type  (planner:GraphNode:type)
           Type of graph node
Defined in: naming:NamedObject
naming:NameAlias
          string:Basic
nameAlias  (naming:NamedObject:nameAlias)
           NO COMMENTS
Defined in: mo:Ownable
scalar:Uint16 uid  (mo:Ownable:uid)
           A unique identifier for this object.
Defined in: mo:Resolvable
mo:Owner
          scalar:Enum8
lcOwn  (mo:Resolvable:lcOwn)
           A value that indicates how this object was created. For internal use only.
Defined in: mo:TopProps
mo:ModificationChildAction
          scalar:Bitmask32
childAction  (mo:TopProps:childAction)
           Delete or ignore. For internal use only.
reference:BinRef dn  (mo:TopProps:dn)
           A tag or metadata is a non-hierarchical keyword or term assigned to the fabric module.
reference:BinRN rn  (mo:TopProps:rn)
           Identifies an object from its siblings within the context of its parent object. The distinguished name contains a sequence of relative names.
mo:ModificationStatus
          scalar:Bitmask32
status  (mo:TopProps:status)
           The upgrade status. This property is for internal use only.
Defined in: mo:Modifiable
mo:TStamp
          scalar:Date
modTs  (mo:Modifiable:modTs)
           The time when this object was last modified.
Properties Detail

annotation

Type: mo:Annotation
Primitive Type: string:Basic

Units: null
Encrypted: false
Access: admin
Category: TopLevelRegular
Property Validators:
    Range:  min: "0"  max: "128"
        Allowed Chars:
            Regex: [a-zA-Z0-9_.:-]+
    Comments:
NO COMMENTS



childAction

Type: mo:ModificationChildAction
Primitive Type: scalar:Bitmask32

Units: null
Encrypted: false
Access: implicit
Category: TopLevelChildAction
    Comments:
Delete or ignore. For internal use only.
Constants
deleteAll 16384u deleteAll NO COMMENTS
ignore 4096u ignore NO COMMENTS
deleteNonPresent 8192u deleteNonPresent NO COMMENTS
DEFAULT 0 --- This type is used to





dn

Type: reference:BinRef

Units: null
Encrypted: false
Access: implicit
Category: TopLevelDn
    Comments:
A tag or metadata is a non-hierarchical keyword or term assigned to the fabric module.



extMngdBy

Type: mo:ExtMngdByType
Primitive Type: scalar:Bitmask32

Units: null
Encrypted: false
Access: implicit
Category: TopLevelRegular
    Comments:
NO COMMENTS
Constants
undefined 0u undefined NO COMMENTS
msc 1u msc NO COMMENTS
DEFAULT undefined(0u) undefined NO COMMENTS





lcOwn

Type: mo:Owner
Primitive Type: scalar:Enum8

Units: null
Encrypted: false
Access: implicit
Category: TopLevelRegular
    Comments:
A value that indicates how this object was created. For internal use only.
Constants
local 0 Local NO COMMENTS
policy 1 Policy NO COMMENTS
replica 2 Replica NO COMMENTS
resolveOnBehalf 3 ResolvedOnBehalf NO COMMENTS
implicit 4 Implicit NO COMMENTS
DEFAULT local(0) Local NO COMMENTS





modTs

Type: mo:TStamp
Primitive Type: scalar:Date

Units: null
Encrypted: false
Access: implicit
Category: TopLevelRegular
    Comments:
The time when this object was last modified.
Constants
never 0ull never NO COMMENTS
DEFAULT never(0ull) never NO COMMENTS





monPolDn

Type: reference:BinRef

Units: null
Encrypted: false
Access: implicit
Category: TopLevelRegular
    Comments:
Monitoring policy attached to this observable object



name

Type: naming:Name
Primitive Type: string:Basic

Overrides:naming:NamedObject:name
Units: null Encrypted: false Naming Property -- [NAMING RULES] Access: naming Category: TopLevelRegular Property Validators: Regex: [a-zA-Z][a-zA-Z0-9_.#-]*
    Comments:
Don't allow numbers



nameAlias

Type: naming:NameAlias
Primitive Type: string:Basic

Units: null
Encrypted: false
Access: admin
Category: TopLevelRegular
Property Validators:
    Range:  min: "0"  max: "63"
        Allowed Chars:
            Regex: [a-zA-Z0-9_.-]+
    Comments:
NO COMMENTS



order

Type: scalar:Uint32

Units: null
Encrypted: false
Access: admin
Category: TopLevelRegular
Property Validators:
    Comments:
Order of this node in the service graph



rn

Type: reference:BinRN

Units: null
Encrypted: false
Access: implicit
Category: TopLevelRn
    Comments:
Identifies an object from its siblings within the context of its parent object. The distinguished name contains a sequence of relative names.



status

Type: mo:ModificationStatus
Primitive Type: scalar:Bitmask32

Units: null
Encrypted: false
Access: implicit
Category: TopLevelStatus
    Comments:
The upgrade status. This property is for internal use only.
Constants
created 2u created In a setter method: specifies that an object should be created. An error is returned if the object already exists.
In the return value of a setter method: indicates that an object has been created.
modified 4u modified In a setter method: specifies that an object should be modified
In the return value of a setter method: indicates that an object has been modified.
deleted 8u deleted In a setter method: specifies that an object should be deleted.
In the return value of a setter method: indicates that an object has been deleted.
DEFAULT 0 --- This type controls the life cycle of objects passed in the XML API.

When used in a setter method (such as configConfMo), the ModificationStatus specifies whether an object should be created, modified, deleted or removed.
In the return value of a setter method, the ModificationStatus indicates the actual operation that was performed. For example, the ModificationStatus is set to "created" if the object was created. The ModificationStatus is not set if the object was neither created, modified, deleted or removed.

When invoking a setter method, the ModificationStatus is optional:
If a setter method such as configConfMo is invoked and the ModificationStatus is not set, the system automatically determines if the object should be created or modified.






type

Type: planner:GraphNodeType
Primitive Type: scalar:Enum8

Units: null
Encrypted: false
Access: admin
Category: TopLevelRegular
Property Validators:
    Comments:
Type of graph node
Constants
goto-one-arm 0 GoTo One Arm NO COMMENTS
goto-two-arm 1 GoTo Two Arm NO COMMENTS
gothrough 2 GoThrough NO COMMENTS
DEFAULT goto-one-arm(0) GoTo One Arm NO COMMENTS





uid

Type: scalar:Uint16

Units: null
Encrypted: false
Access: implicit
Category: TopLevelRegular
    Comments:
A unique identifier for this object.