Class satm:FabP (CONCRETE)

Class ID:2979
Class Label: Fabric Port
Encrypted: false - Exportable: false - Persistent: true - Configurable: false - Subject to Quota: Disabled - Abstraction Layer: Concrete Model
Write Access: [NON CONFIGURABLE]
Read Access: [access-equipment, admin]
Creatable/Deletable: yes (see Container Mos for details)
Semantic Scope: Fabric
Semantic Scope Evaluation Rule: Parent
Monitoring Policy Source: Parent
Monitoring Flags : [ IsObservable: true, HasStats: false, HasFaults: true, HasHealth: true, HasEventRules: true ]

The satellite manager's fabric port representation.

Naming Rules
RN FORMAT: fabp-{[id]}

    [1] PREFIX=fabp- PROPERTY = id




DN FORMAT: 

[0] topology/pod-{id}/node-{id}/sys/satm/fabp-{[id]}

[1] sys/satm/fabp-{[id]}

                


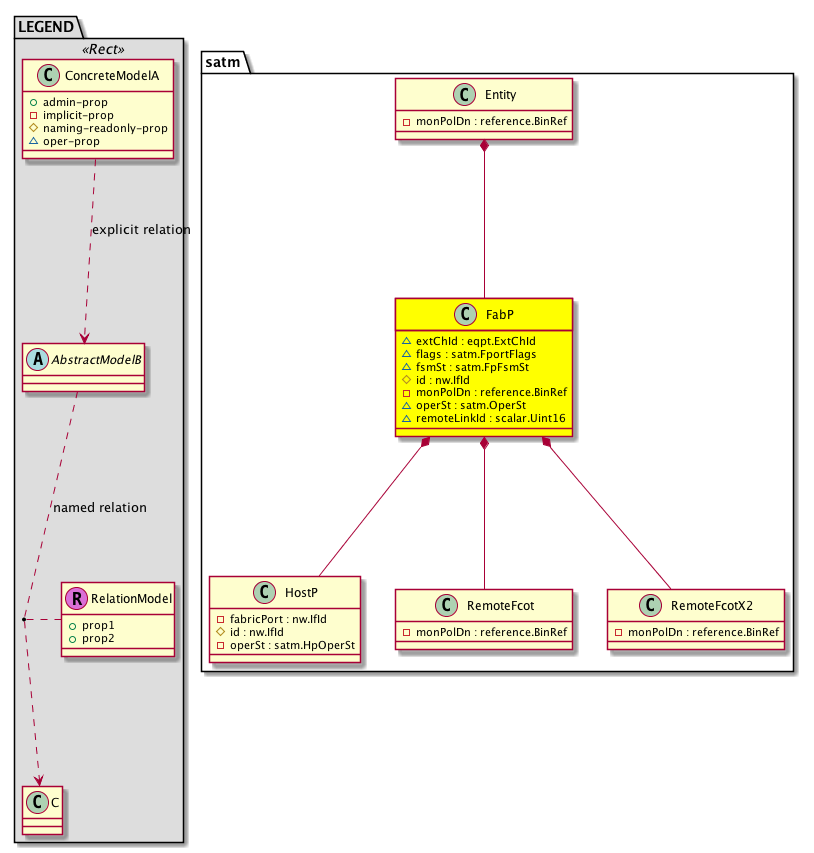
Diagram

Container Mos: satm:Entity (deletable:yes),
Contained Mos: satm:HostP, satm:RemoteFcot, satm:RemoteFcotX2,


Containers Hierarchies
[V] top:Root  This class represents the root element in the object hierarchy. All managed objects in the system are descendants of the Root element.
 ├
[V] fabric:Topology The root for IFC topology.
 
 ├
[V] fabric:Pod A pod.
 
 
 ├
[V] fabric:Node The root node for the APIC.
 
 
 
 ├
[V] top:System The APIC uses a policy model to combine data into a health score. Health scores can be aggregated for a variety of areas such as for the infrastructure, applications, or services. The category health score is calculated using a Lp -Norm formula. The health score penalty equals 100 minus the health score. The health score penalty represents the overall health score penalties of a set of MOs that belong to a given category and are children or direc...
 
 
 
 
 ├
[V] satm:Entity The satellite manager entity information.
 
 
 
 
 
 ├
[V] satm:FabP The satellite manager's fabric port representation.
[V] top:Root  This class represents the root element in the object hierarchy. All managed objects in the system are descendants of the Root element.
 ├
[V] top:System The APIC uses a policy model to combine data into a health score. Health scores can be aggregated for a variety of areas such as for the infrastructure, applications, or services. The category health score is calculated using a Lp -Norm formula. The health score penalty equals 100 minus the health score. The health score penalty represents the overall health score penalties of a set of MOs that belong to a given category and are children or direc...
 
 ├
[V] satm:Entity The satellite manager entity information.
 
 
 ├
[V] satm:FabP The satellite manager's fabric port representation.


Contained Hierarchy
[V] satm:FabP The satellite manager's fabric port representation.
 ├
[V] fault:Counts An immutable object that provides the number of critical, major, minor, and warning faults raised on its parent object and its subtree.
 ├
[V] fault:Inst Contains detailed information of a fault. This object is attached as a child of the object on which the fault condition occurred. One instance object is created for each fault condition of the parent object. A fault instance object is identified by a fault code.
 
 ├
[V] aaa:RbacAnnotation  RbacAnnotation is used for capturing rbac properties of any apic object Objects can append rbacannotations as Object->RbacAnnotation which is then checked for domain eligibility
 
 ├
[V] tag:Annotation 
 
 ├
[V] tag:Tag 
 ├
[V] health:Inst A base class for a health score instance.(Switch only)
 ├
[V] satm:HostP A satellite manager?s host port representation.
 ├
[V] satm:RemoteFcot The FCOT definition of the transceiver on the fabric extender.
 
 ├
[V] fault:Counts An immutable object that provides the number of critical, major, minor, and warning faults raised on its parent object and its subtree.
 
 ├
[V] fault:Inst Contains detailed information of a fault. This object is attached as a child of the object on which the fault condition occurred. One instance object is created for each fault condition of the parent object. A fault instance object is identified by a fault code.
 
 
 ├
[V] aaa:RbacAnnotation  RbacAnnotation is used for capturing rbac properties of any apic object Objects can append rbacannotations as Object->RbacAnnotation which is then checked for domain eligibility
 
 
 ├
[V] tag:Annotation 
 
 
 ├
[V] tag:Tag 
 
 ├
[V] health:Inst A base class for a health score instance.(Switch only)
 ├
[V] satm:RemoteFcotX2 The FCOT definition of an X2 type transceiver on the fabric extender.
 
 ├
[V] fault:Counts An immutable object that provides the number of critical, major, minor, and warning faults raised on its parent object and its subtree.
 
 ├
[V] fault:Inst Contains detailed information of a fault. This object is attached as a child of the object on which the fault condition occurred. One instance object is created for each fault condition of the parent object. A fault instance object is identified by a fault code.
 
 
 ├
[V] aaa:RbacAnnotation  RbacAnnotation is used for capturing rbac properties of any apic object Objects can append rbacannotations as Object->RbacAnnotation which is then checked for domain eligibility
 
 
 ├
[V] tag:Annotation 
 
 
 ├
[V] tag:Tag 
 
 ├
[V] health:Inst A base class for a health score instance.(Switch only)


Inheritance
[V] satm:FabP The satellite manager's fabric port representation.


Events
                satm:FabP:satm_FabP_operStChange


Faults
                satm:FabP:fexIncompatible
satm:FabP:invalidTransceiver


Fsms
                


Properties Summary
Defined in: satm:FabP
eqpt:ExtChId
          scalar:Uint16
extChId  (satm:FabP:extChId)
          
satm:FportFlags
          scalar:Bitmask16
flags  (satm:FabP:flags)
           The IP address flags.
satm:FpFsmSt
          scalar:Enum8
fsmSt  (satm:FabP:fsmSt)
           The state of the fabric port finite state machine.
nw:IfId
          base:IfIndex
id  (satm:FabP:id)
           An identifier .
reference:BinRef monPolDn  (satm:FabP:monPolDn)
           The monitoring policy attached to this observable object.
satm:OperSt
          scalar:Enum8
operSt  (satm:FabP:operSt)
           The runtime state of the object or policy.
scalar:Uint16 remoteLinkId  (satm:FabP:remoteLinkId)
           The ID of the port on the FEX connecting to this fabric port in the leaf.
Defined in: mo:TopProps
mo:ModificationChildAction
          scalar:Bitmask32
childAction  (mo:TopProps:childAction)
           Delete or ignore. For internal use only.
reference:BinRef dn  (mo:TopProps:dn)
           A tag or metadata is a non-hierarchical keyword or term assigned to the fabric module.
reference:BinRN rn  (mo:TopProps:rn)
           Identifies an object from its siblings within the context of its parent object. The distinguished name contains a sequence of relative names.
mo:ModificationStatus
          scalar:Bitmask32
status  (mo:TopProps:status)
           The upgrade status. This property is for internal use only.
Defined in: mo:Modifiable
mo:TStamp
          scalar:Date
modTs  (mo:Modifiable:modTs)
           The time when this object was last modified.
Properties Detail

childAction

Type: mo:ModificationChildAction
Primitive Type: scalar:Bitmask32

Units: null
Encrypted: false
Access: implicit
Category: TopLevelChildAction
    Comments:
Delete or ignore. For internal use only.
Constants
deleteAll 16384u deleteAll NO COMMENTS
ignore 4096u ignore NO COMMENTS
deleteNonPresent 8192u deleteNonPresent NO COMMENTS
DEFAULT 0 --- This type is used to





dn

Type: reference:BinRef

Units: null
Encrypted: false
Access: implicit
Category: TopLevelDn
    Comments:
A tag or metadata is a non-hierarchical keyword or term assigned to the fabric module.



extChId

Type: eqpt:ExtChId
Primitive Type: scalar:Uint16

Units: null
Encrypted: false
Access: oper
Category: TopLevelRegular
    Comments:



flags

Type: satm:FportFlags
Primitive Type: scalar:Bitmask16

Units: null
Encrypted: false
Access: oper
Category: TopLevelRegular
    Comments:
The IP address flags.
Constants
fcot-present 1 FCOT is present FCOT present
fcot-checked 2 FCOT is checked FCOT checked
fcot-valid 4 FCOT is valid FCOT is valid
DEFAULT 0 --- Fabri port flags





fsmSt

Type: satm:FpFsmSt
Primitive Type: scalar:Enum8

Units: null
Encrypted: false
Access: oper
Category: TopLevelRegular
    Comments:
The state of the fabric port finite state machine.
Constants
unknown 0 Unknown Unknown state
created 1 Created fabric port is created
discovered 2 Discovered fabric port is discovered
configured 3 Configured fabric port is configured
up 4 Up fabric port is up
connecting 5 Connecting fabric port is connecting
active 6 Active fabric port is active
incompatible 7 Incompatible topology Incompatible topology
disconnected 8 Disconnected Fabric port is disconnected
id-mismatch 9 Identity mismatch Identity mismatch
DEFAULT unknown(0) Unknown Unknown state





id

Type: nw:IfId
Primitive Type: base:IfIndex

Units: null
Encrypted: false
Naming Property -- [NAMING RULES]
Access: naming
Category: TopLevelRegular
    Comments:
An identifier .



modTs

Type: mo:TStamp
Primitive Type: scalar:Date

Units: null
Encrypted: false
Access: implicit
Category: TopLevelRegular
    Comments:
The time when this object was last modified.
Constants
never 0ull never NO COMMENTS
DEFAULT never(0ull) never NO COMMENTS





monPolDn

Type: reference:BinRef

Units: null
Encrypted: false
Access: implicit
Category: TopLevelRegular
    Comments:
The monitoring policy attached to this observable object.



operSt

Type: satm:OperSt
Primitive Type: scalar:Enum8

Units: null
Encrypted: false
Access: oper
Category: TopLevelRegular
    Comments:
The runtime state of the object or policy.
Constants
unknown 0 Unknown Unknown
up 1 Up Port is up
down 2 Down Port is down
failed 3 Failed Port is in failed state
DEFAULT unknown(0) Unknown Unknown





remoteLinkId

Type: scalar:Uint16

Units: null
Encrypted: false
Access: oper
Category: TopLevelRegular
    Comments:
The ID of the port on the FEX connecting to this fabric port in the leaf.



rn

Type: reference:BinRN

Units: null
Encrypted: false
Access: implicit
Category: TopLevelRn
    Comments:
Identifies an object from its siblings within the context of its parent object. The distinguished name contains a sequence of relative names.



status

Type: mo:ModificationStatus
Primitive Type: scalar:Bitmask32

Units: null
Encrypted: false
Access: implicit
Category: TopLevelStatus
    Comments:
The upgrade status. This property is for internal use only.
Constants
created 2u created In a setter method: specifies that an object should be created. An error is returned if the object already exists.
In the return value of a setter method: indicates that an object has been created.
modified 4u modified In a setter method: specifies that an object should be modified
In the return value of a setter method: indicates that an object has been modified.
deleted 8u deleted In a setter method: specifies that an object should be deleted.
In the return value of a setter method: indicates that an object has been deleted.
DEFAULT 0 --- This type controls the life cycle of objects passed in the XML API.

When used in a setter method (such as configConfMo), the ModificationStatus specifies whether an object should be created, modified, deleted or removed.
In the return value of a setter method, the ModificationStatus indicates the actual operation that was performed. For example, the ModificationStatus is set to "created" if the object was created. The ModificationStatus is not set if the object was neither created, modified, deleted or removed.

When invoking a setter method, the ModificationStatus is optional:
If a setter method such as configConfMo is invoked and the ModificationStatus is not set, the system automatically determines if the object should be created or modified.