Class span:EpgSummary (CONCRETE)

Class ID:4169
Class Label: SPAN Destination EPG Summary
Encrypted: false - Exportable: false - Persistent: true - Configurable: false - Subject to Quota: Disabled - Abstraction Layer: Ambiguous Placement in the Model
Write Access: [NON CONFIGURABLE]
Read Access: [admin, tenant-protocol-l2]
Creatable/Deletable: yes (see Container Mos for details)
Possible Semantic Scopes: EPG, Fabric,
Semantic Scope Evaluation Rule: Parent
Monitoring Policy Source: Parent
Monitoring Flags : [ IsObservable: true, HasStats: false, HasFaults: false, HasHealth: true, HasEventRules: true ]

The SPAN destination Epg summary.

Naming Rules
RN FORMAT: epgsummary

    [1] PREFIX=epgsummary


DN FORMAT: 

[1] uni/infra/destgrp-{name}/dest-{name}/epgsummary

[3] uni/tn-{name}/destgrp-{name}/dest-{name}/epgsummary

[5] uni/fabric/destgrp-{name}/dest-{name}/epgsummary

                


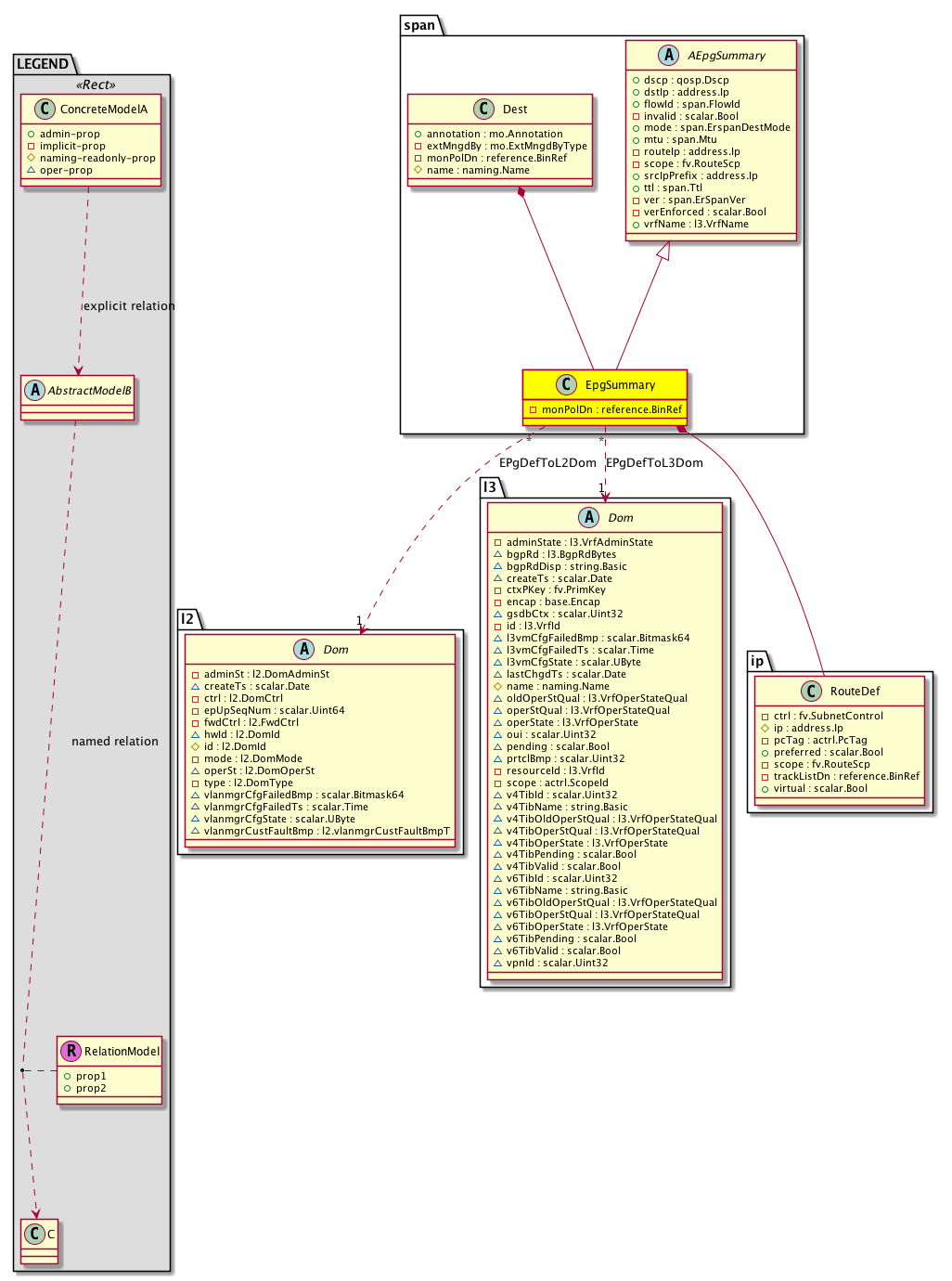
Diagram

Super Mo: span:AEpgSummary,
Container Mos: span:Dest (deletable:yes),
Contained Mos: ip:RouteDef,
Relations To: l2:Dom, l3:Dom,
Relations: fv:RsEPgDefToL2Dom, fv:RsEPgDefToL3Dom,


Containers Hierarchies
[V] top:Root  This class represents the root element in the object hierarchy. All managed objects in the system are descendants of the Root element.
 ├
[V] fabric:Topology The root for IFC topology.
 
 ├
[V] fabric:Pod A pod.
 
 
 ├
[V] fabric:Node The root node for the APIC.
 
 
 
 ├
[V] ctx:Local The local Context.
 
 
 
 
 ├
[V] ctx:Application The context application.
 
 
 
 
 
 ├
[V] pol:Uni Represents policy definition/resolution universe.
 
 
 
 
 
 
 ├
[V] infra:Infra A container for all tenant infra configurations.
 
 
 
 
 
 
 
 ├
[V] span:DestGrp The SPAN destination group contains a group of SPAN destinations. A SPAN destination is where network traffic is sent for analysis by a network analyzer. A SPAN destination can be local or remote (ERSPAN). When you create a traffic monitoring session, you must select a SPAN source and a SPAN destination. The type of session (Tenant, Access, or Fabric) determines the allowed types of SPAN sources and destinations. The destination can be either a p...
 
 
 
 
 
 
 
 
 ├
[V] span:Dest The SPAN destination is where network traffic is sent for analysis by a network analyzer. A SPAN destination can be local or remote (ERSPAN). When you create a traffic monitoring session, you must select a SPAN source and a SPAN destination. The type of session (Tenant, Access, or Fabric) determines the allowed types of SPAN sources and destinations. The destination can be either a port or an endpoint group. If the destination is a port, it shoul...
 
 
 
 
 
 
 
 
 
 ├
[V] span:EpgSummary The SPAN destination Epg summary.
[V] top:Root  This class represents the root element in the object hierarchy. All managed objects in the system are descendants of the Root element.
 ├
[V] pol:Uni Represents policy definition/resolution universe.
 
 ├
[V] infra:Infra A container for all tenant infra configurations.
 
 
 ├
[V] span:DestGrp The SPAN destination group contains a group of SPAN destinations. A SPAN destination is where network traffic is sent for analysis by a network analyzer. A SPAN destination can be local or remote (ERSPAN). When you create a traffic monitoring session, you must select a SPAN source and a SPAN destination. The type of session (Tenant, Access, or Fabric) determines the allowed types of SPAN sources and destinations. The destination can be either a p...
 
 
 
 ├
[V] span:Dest The SPAN destination is where network traffic is sent for analysis by a network analyzer. A SPAN destination can be local or remote (ERSPAN). When you create a traffic monitoring session, you must select a SPAN source and a SPAN destination. The type of session (Tenant, Access, or Fabric) determines the allowed types of SPAN sources and destinations. The destination can be either a port or an endpoint group. If the destination is a port, it shoul...
 
 
 
 
 ├
[V] span:EpgSummary The SPAN destination Epg summary.
[V] top:Root  This class represents the root element in the object hierarchy. All managed objects in the system are descendants of the Root element.
 ├
[V] fabric:Topology The root for IFC topology.
 
 ├
[V] fabric:Pod A pod.
 
 
 ├
[V] fabric:Node The root node for the APIC.
 
 
 
 ├
[V] ctx:Local The local Context.
 
 
 
 
 ├
[V] ctx:Application The context application.
 
 
 
 
 
 ├
[V] pol:Uni Represents policy definition/resolution universe.
 
 
 
 
 
 
 ├
[V] fv:Tenant A policy owner in the virtual fabric. A tenant can be either a private or a shared entity. For example, you can create a tenant with contexts and bridge domains shared by other tenants. A shared type of tenant is typically named common, default, or infra.
 
 
 
 
 
 
 
 ├
[V] span:DestGrp The SPAN destination group contains a group of SPAN destinations. A SPAN destination is where network traffic is sent for analysis by a network analyzer. A SPAN destination can be local or remote (ERSPAN). When you create a traffic monitoring session, you must select a SPAN source and a SPAN destination. The type of session (Tenant, Access, or Fabric) determines the allowed types of SPAN sources and destinations. The destination can be either a p...
 
 
 
 
 
 
 
 
 ├
[V] span:Dest The SPAN destination is where network traffic is sent for analysis by a network analyzer. A SPAN destination can be local or remote (ERSPAN). When you create a traffic monitoring session, you must select a SPAN source and a SPAN destination. The type of session (Tenant, Access, or Fabric) determines the allowed types of SPAN sources and destinations. The destination can be either a port or an endpoint group. If the destination is a port, it shoul...
 
 
 
 
 
 
 
 
 
 ├
[V] span:EpgSummary The SPAN destination Epg summary.
[V] top:Root  This class represents the root element in the object hierarchy. All managed objects in the system are descendants of the Root element.
 ├
[V] pol:Uni Represents policy definition/resolution universe.
 
 ├
[V] fv:Tenant A policy owner in the virtual fabric. A tenant can be either a private or a shared entity. For example, you can create a tenant with contexts and bridge domains shared by other tenants. A shared type of tenant is typically named common, default, or infra.
 
 
 ├
[V] span:DestGrp The SPAN destination group contains a group of SPAN destinations. A SPAN destination is where network traffic is sent for analysis by a network analyzer. A SPAN destination can be local or remote (ERSPAN). When you create a traffic monitoring session, you must select a SPAN source and a SPAN destination. The type of session (Tenant, Access, or Fabric) determines the allowed types of SPAN sources and destinations. The destination can be either a p...
 
 
 
 ├
[V] span:Dest The SPAN destination is where network traffic is sent for analysis by a network analyzer. A SPAN destination can be local or remote (ERSPAN). When you create a traffic monitoring session, you must select a SPAN source and a SPAN destination. The type of session (Tenant, Access, or Fabric) determines the allowed types of SPAN sources and destinations. The destination can be either a port or an endpoint group. If the destination is a port, it shoul...
 
 
 
 
 ├
[V] span:EpgSummary The SPAN destination Epg summary.
[V] top:Root  This class represents the root element in the object hierarchy. All managed objects in the system are descendants of the Root element.
 ├
[V] fabric:Topology The root for IFC topology.
 
 ├
[V] fabric:Pod A pod.
 
 
 ├
[V] fabric:Node The root node for the APIC.
 
 
 
 ├
[V] ctx:Local The local Context.
 
 
 
 
 ├
[V] ctx:Application The context application.
 
 
 
 
 
 ├
[V] pol:Uni Represents policy definition/resolution universe.
 
 
 
 
 
 
 ├
[V] fabric:Inst A container object for fabric policies.
 
 
 
 
 
 
 
 ├
[V] span:DestGrp The SPAN destination group contains a group of SPAN destinations. A SPAN destination is where network traffic is sent for analysis by a network analyzer. A SPAN destination can be local or remote (ERSPAN). When you create a traffic monitoring session, you must select a SPAN source and a SPAN destination. The type of session (Tenant, Access, or Fabric) determines the allowed types of SPAN sources and destinations. The destination can be either a p...
 
 
 
 
 
 
 
 
 ├
[V] span:Dest The SPAN destination is where network traffic is sent for analysis by a network analyzer. A SPAN destination can be local or remote (ERSPAN). When you create a traffic monitoring session, you must select a SPAN source and a SPAN destination. The type of session (Tenant, Access, or Fabric) determines the allowed types of SPAN sources and destinations. The destination can be either a port or an endpoint group. If the destination is a port, it shoul...
 
 
 
 
 
 
 
 
 
 ├
[V] span:EpgSummary The SPAN destination Epg summary.
[V] top:Root  This class represents the root element in the object hierarchy. All managed objects in the system are descendants of the Root element.
 ├
[V] pol:Uni Represents policy definition/resolution universe.
 
 ├
[V] fabric:Inst A container object for fabric policies.
 
 
 ├
[V] span:DestGrp The SPAN destination group contains a group of SPAN destinations. A SPAN destination is where network traffic is sent for analysis by a network analyzer. A SPAN destination can be local or remote (ERSPAN). When you create a traffic monitoring session, you must select a SPAN source and a SPAN destination. The type of session (Tenant, Access, or Fabric) determines the allowed types of SPAN sources and destinations. The destination can be either a p...
 
 
 
 ├
[V] span:Dest The SPAN destination is where network traffic is sent for analysis by a network analyzer. A SPAN destination can be local or remote (ERSPAN). When you create a traffic monitoring session, you must select a SPAN source and a SPAN destination. The type of session (Tenant, Access, or Fabric) determines the allowed types of SPAN sources and destinations. The destination can be either a port or an endpoint group. If the destination is a port, it shoul...
 
 
 
 
 ├
[V] span:EpgSummary The SPAN destination Epg summary.


Contained Hierarchy
[V] span:EpgSummary The SPAN destination Epg summary.
 ├
[V] fault:Counts An immutable object that provides the number of critical, major, minor, and warning faults raised on its parent object and its subtree.
 ├
[V] fault:Delegate Exposes internal faults to the user. A fault delegate object can be defined on IFC (for example, for an endpoint group) and when the fault is raised (for example, under an endpoint policy on a switch), a fault delegate object is created on IFC under the specified object. A fault delegate object follows the lifecycle of the original fault instance object, being created, modified, or deleted based on the changes of the original fault.
 ├
[V] fv:RsEPgDefToL2Dom A source relation to a generic layer 2 flood domain.
 ├
[V] fv:RsEPgDefToL3Dom The Layer 3 Domain (VRF).
 ├
[V] health:Inst A base class for a health score instance.(Switch only)
 ├
[V] ip:RouteDef The route definitions, which are are used for pushing subnets and static routes to PE. They also push subnets under EpPD to VMMMGR (for configuring external networks in vCD).
 
 ├
[V] fault:Delegate Exposes internal faults to the user. A fault delegate object can be defined on IFC (for example, for an endpoint group) and when the fault is raised (for example, under an endpoint policy on a switch), a fault delegate object is created on IFC under the specified object. A fault delegate object follows the lifecycle of the original fault instance object, being created, modified, or deleted based on the changes of the original fault.
 
 ├
[V] ip:EpAnycastDef 
 
 
 ├
[V] fault:Delegate Exposes internal faults to the user. A fault delegate object can be defined on IFC (for example, for an endpoint group) and when the fault is raised (for example, under an endpoint policy on a switch), a fault delegate object is created on IFC under the specified object. A fault delegate object follows the lifecycle of the original fault instance object, being created, modified, or deleted based on the changes of the original fault.
 
 ├
[V] ip:NexthopDef The Nexthops for the static route.
 
 
 ├
[V] fault:Delegate Exposes internal faults to the user. A fault delegate object can be defined on IFC (for example, for an endpoint group) and when the fault is raised (for example, under an endpoint policy on a switch), a fault delegate object is created on IFC under the specified object. A fault delegate object follows the lifecycle of the original fault instance object, being created, modified, or deleted based on the changes of the original fault.
 
 
 ├
[V] ip:RtNexthopToNexthopDef A target relation to the next hops for the static route.
 
 ├
[V] ip:NexthopEpPDef 
 
 
 ├
[V] fault:Delegate Exposes internal faults to the user. A fault delegate object can be defined on IFC (for example, for an endpoint group) and when the fault is raised (for example, under an endpoint policy on a switch), a fault delegate object is created on IFC under the specified object. A fault delegate object follows the lifecycle of the original fault instance object, being created, modified, or deleted based on the changes of the original fault.
 
 ├
[V] ip:RtRouteToRouteDef A target relation to the route definitions.
 
 ├
[V] ip:RtRtDefIpAddr A target relation to the route definitions.
 
 ├
[V] nd:PfxPolDef The neighbor discovery prefix policy definition.
 
 
 ├
[V] fault:Delegate Exposes internal faults to the user. A fault delegate object can be defined on IFC (for example, for an endpoint group) and when the fault is raised (for example, under an endpoint policy on a switch), a fault delegate object is created on IFC under the specified object. A fault delegate object follows the lifecycle of the original fault instance object, being created, modified, or deleted based on the changes of the original fault.


Inheritance
[V] naming:NamedObject An abstract base class for an object that contains a name.
 ├
[V] pol:Obj Represents a generic policy object.
 
 ├
[V] pol:Def Represents self-contained policy document.
 
 
 ├
[V] fv:EPgCont An endpoint group container is an internal object that represents endpoint groups.
 
 
 
 ├
[V] fv:EPgDef An internal object that represents endpoint groups is used for deployment.
 
 
 
 
 ├
[V] fv:AEPgDef Abstract representation of an endpoint group definition.
 
 
 
 
 
 ├
[V] span:ADestSummary The abstraction of a SPAN destination information summary, which is used for configuring the SPAN destination information summary.
 
 
 
 
 
 
 ├
[V] span:AEpgSummary The abstraction of a SPAN destination endpoint group (EPG) summary, which stores EPG information for SPAN.
 
 
 
 
 
 
 
 ├
[V] span:EpgSummary The SPAN destination Epg summary.


Events
                span:EpgSummary:span_EpgSummary_invalidDestIp


Faults
                


Fsms
                


Properties Summary
Defined in: span:EpgSummary
reference:BinRef monPolDn  (span:EpgSummary:monPolDn)
           The monitoring policy for the observable object.
Defined in: span:AEpgSummary
qosp:Dscp
          scalar:UByte
dscp  (span:AEpgSummary:dscp)
          
address:Ip dstIp  (span:AEpgSummary:dstIp)
          
span:FlowId
          scalar:Uint16
flowId  (span:AEpgSummary:flowId)
          
scalar:Bool invalid  (span:AEpgSummary:invalid)
          
span:ErspanDestMode
          scalar:Enum8
mode  (span:AEpgSummary:mode)
          
span:Mtu
          scalar:Uint16
mtu  (span:AEpgSummary:mtu)
          
address:Ip routeIp  (span:AEpgSummary:routeIp)
          
fv:RouteScp
          scalar:Bitmask8
scope  (span:AEpgSummary:scope)
           The domain applicable to the capability.
address:Ip srcIpPrefix  (span:AEpgSummary:srcIpPrefix)
          
span:Ttl
          scalar:UByte
ttl  (span:AEpgSummary:ttl)
          
span:ErSpanVer
          scalar:Enum8
ver  (span:AEpgSummary:ver)
          
scalar:Bool verEnforced  (span:AEpgSummary:verEnforced)
           Indicate if Erspan version is enforced
l3:VrfName
          string:Basic
vrfName  (span:AEpgSummary:vrfName)
          
Defined in: fv:AEPgDef
reference:BinRef bdDefDn  (fv:AEPgDef:bdDefDn)
          
reln:StateQual
          scalar:Enum8
bdDefStQual  (fv:AEPgDef:bdDefStQual)
          
reference:BinRef ctxDefDn  (fv:AEPgDef:ctxDefDn)
          
reln:StateQual
          scalar:Enum8
ctxDefStQual  (fv:AEPgDef:ctxDefStQual)
          
base:Encap l3CtxEncap  (fv:AEPgDef:l3CtxEncap)
           The encapsulation (VLAN or VXLAN) of a private layer 3 network context that belongs to a specific tenant or is shared.
Defined in: fv:EPgDef
fv:Seg
          scalar:Uint32
ctxSeg  (fv:EPgDef:ctxSeg)
          
vz:GPCTag
          scalar:Uint32
pcTag  (fv:EPgDef:pcTag)
          
actrl:ScopeId
          scalar:Uint32
scopeId  (fv:EPgDef:scopeId)
          
Defined in: fv:EPgCont
reference:BinRef epgDn  (fv:EPgCont:epgDn)
          
Defined in: pol:Def
naming:Descr
          string:Basic
descr  (pol:Def:descr)
           Specifies a description of the policy definition.
naming:Descr
          string:Basic
ownerKey  (pol:Def:ownerKey)
           The key for enabling clients to own their data for entity correlation.
naming:Descr
          string:Basic
ownerTag  (pol:Def:ownerTag)
           A tag for enabling clients to add their own data. For example, to indicate who created this object.
Defined in: pol:Obj
naming:Name
          string:Basic
name  (pol:Obj:name)
           Overrides:naming:NamedObject:name
           null
Defined in: naming:NamedObject
naming:NameAlias
          string:Basic
nameAlias  (naming:NamedObject:nameAlias)
           NO COMMENTS
Defined in: mo:Resolvable
mo:Owner
          scalar:Enum8
lcOwn  (mo:Resolvable:lcOwn)
           A value that indicates how this object was created. For internal use only.
Defined in: mo:TopProps
mo:ModificationChildAction
          scalar:Bitmask32
childAction  (mo:TopProps:childAction)
           Delete or ignore. For internal use only.
reference:BinRef dn  (mo:TopProps:dn)
           A tag or metadata is a non-hierarchical keyword or term assigned to the fabric module.
reference:BinRN rn  (mo:TopProps:rn)
           Identifies an object from its siblings within the context of its parent object. The distinguished name contains a sequence of relative names.
mo:ModificationStatus
          scalar:Bitmask32
status  (mo:TopProps:status)
           The upgrade status. This property is for internal use only.
Defined in: mo:Modifiable
mo:TStamp
          scalar:Date
modTs  (mo:Modifiable:modTs)
           The time when this object was last modified.
Properties Detail

bdDefDn

Type: reference:BinRef

Units: null
Encrypted: false
Access: implicit
Category: TopLevelRegular
    Comments:



bdDefStQual

Type: reln:StateQual
Primitive Type: scalar:Enum8

Units: null
Encrypted: false
Access: implicit
Category: TopLevelRegular
    Comments:
Constants
none 0 none no issue
mismatch-target 1 mismatch-target target not found, using default
default-target 2 default-target target not specified, using default
DEFAULT none(0) none no issue





childAction

Type: mo:ModificationChildAction
Primitive Type: scalar:Bitmask32

Units: null
Encrypted: false
Access: implicit
Category: TopLevelChildAction
    Comments:
Delete or ignore. For internal use only.
Constants
deleteAll 16384u deleteAll NO COMMENTS
ignore 4096u ignore NO COMMENTS
deleteNonPresent 8192u deleteNonPresent NO COMMENTS
DEFAULT 0 --- This type is used to





ctxDefDn

Type: reference:BinRef

Units: null
Encrypted: false
Access: implicit
Category: TopLevelRegular
    Comments:



ctxDefStQual

Type: reln:StateQual
Primitive Type: scalar:Enum8

Units: null
Encrypted: false
Access: implicit
Category: TopLevelRegular
    Comments:
Constants
none 0 none no issue
mismatch-target 1 mismatch-target target not found, using default
default-target 2 default-target target not specified, using default
DEFAULT none(0) none no issue





ctxSeg

Type: fv:Seg
Primitive Type: scalar:Uint32

Units: null
Encrypted: false
Access: implicit
Category: TopLevelRegular
    Comments:



descr

Type: naming:Descr
Primitive Type: string:Basic

Like: naming:Described:descr
Units: null
Encrypted: false
Access: admin
Category: TopLevelRegular
    Comments:
Specifies a description of the policy definition.



dn

Type: reference:BinRef

Units: null
Encrypted: false
Access: implicit
Category: TopLevelDn
    Comments:
A tag or metadata is a non-hierarchical keyword or term assigned to the fabric module.



dscp

Type: qosp:Dscp
Primitive Type: scalar:UByte

Units: null
Encrypted: false
Access: admin
Category: TopLevelRegular
    Comments:
Constants
CS0 0 CS0 CS0
CS1 8 CS1 CS1
AF11 10 AF11 low drop AF11 low drop
AF12 12 AF12 medium drop AF12 medium drop
AF13 14 AF13 high drop AF13 high drop
CS2 16 CS2 CS2
AF21 18 AF21 low drop AF21 low drop
AF22 20 AF22 medium drop AF22 medium drop
AF23 22 AF23 high drop AF22 high drop
CS3 24 CS3 CS3
AF31 26 AF31 low drop AF31 low drop
AF32 28 AF32 medium drop AF32 medium drop
AF33 30 AF33 high drop AF33 high drop
CS4 32 CS4 CS4
AF41 34 AF41 low drop AF41 low drop
AF42 36 AF42 medium drop AF42 medium drop
AF43 38 AF43 high drop AF42 high drop
CS5 40 CS5 CS5
VA 44 Voice Admit VA
EF 46 Expedited Forwarding EF
CS6 48 CS6 CS6
CS7 56 CS7 CS7
unspecified 64 Unspecified Unspecified
DEFAULT unspecified(64) Unspecified Unspecified





dstIp

Type: address:Ip

Units: null
Encrypted: false
Access: admin
Category: TopLevelRegular
    Comments:



epgDn

Type: reference:BinRef

Units: null
Encrypted: false
Access: implicit
Category: TopLevelRegular
    Comments:



flowId

Type: span:FlowId
Primitive Type: scalar:Uint16

Units: null
Encrypted: false
Access: admin
Category: TopLevelRegular
    Comments:
Constants
defaultValue 1 --- NO COMMENTS





invalid

Type: scalar:Bool

Units: null
Encrypted: false
Access: implicit
Category: TopLevelRegular
    Comments:
Constants
no false --- NO COMMENTS
yes true --- NO COMMENTS
DEFAULT no(false) --- NO COMMENTS





l3CtxEncap

Type: base:Encap

Units: null
Encrypted: false
Access: implicit
Category: TopLevelRegular
    Comments:
The encapsulation (VLAN or VXLAN) of a private layer 3 network context that belongs to a specific tenant or is shared.



lcOwn

Type: mo:Owner
Primitive Type: scalar:Enum8

Units: null
Encrypted: false
Access: implicit
Category: TopLevelRegular
    Comments:
A value that indicates how this object was created. For internal use only.
Constants
local 0 Local NO COMMENTS
policy 1 Policy NO COMMENTS
replica 2 Replica NO COMMENTS
resolveOnBehalf 3 ResolvedOnBehalf NO COMMENTS
implicit 4 Implicit NO COMMENTS
DEFAULT local(0) Local NO COMMENTS





modTs

Type: mo:TStamp
Primitive Type: scalar:Date

Units: null
Encrypted: false
Access: implicit
Category: TopLevelRegular
    Comments:
The time when this object was last modified.
Constants
never 0ull never NO COMMENTS
DEFAULT never(0ull) never NO COMMENTS





mode

Type: span:ErspanDestMode
Primitive Type: scalar:Enum8

Units: null
Encrypted: false
Access: admin
Category: TopLevelRegular
    Comments:
Constants
visible 0 visible The ERSPAN dest. is in a diffenet private network. The ip address of the ERSPAN dest. will get leaked into the consumers private network. Hence the ERSPAN destination IP address must not overlap with esiting IP addresses in the Source EPGs whose traffic is being remote spanned.
not-visible 1 not-visible The ERSPAN dest. may or may not be in a diffenet private network but the ip address of the ERSPAN destination will not get leaked into the consumers private network
DEFAULT not-visible(1) not-visible The ERSPAN dest. may or may not be in a diffenet private network but the ip address of the ERSPAN destination will not get leaked into the consumers private network





monPolDn

Type: reference:BinRef

Units: null
Encrypted: false
Access: implicit
Category: TopLevelRegular
    Comments:
The monitoring policy for the observable object.



mtu

Type: span:Mtu
Primitive Type: scalar:Uint16

Units: null
Encrypted: false
Access: admin
Category: TopLevelRegular
    Comments:
Constants
defaultValue 1518 --- NO COMMENTS





name

Type: naming:Name
Primitive Type: string:Basic

Overrides:naming:NamedObject:name
Units: null Encrypted: false Access: admin Category: TopLevelRegular
    Comments:
null



nameAlias

Type: naming:NameAlias
Primitive Type: string:Basic

Units: null
Encrypted: false
Access: admin
Category: TopLevelRegular
    Comments:
NO COMMENTS



ownerKey

Type: naming:Descr
Primitive Type: string:Basic

Units: null
Encrypted: false
Access: admin
Category: TopLevelRegular
    Comments:
The key for enabling clients to own their data for entity correlation.



ownerTag

Type: naming:Descr
Primitive Type: string:Basic

Units: null
Encrypted: false
Access: admin
Category: TopLevelRegular
    Comments:
A tag for enabling clients to add their own data. For example, to indicate who created this object.



pcTag

Type: vz:GPCTag
Primitive Type: scalar:Uint32

Units: null
Encrypted: false
Access: implicit
Category: TopLevelRegular
    Comments:
Constants
any 0u any NO COMMENTS
DEFAULT 0 --- A shorthand for GroupPolicyClassTag: A tag that is used to identify and classify a particular group of resources/end-points for policy enforcement purposes





rn

Type: reference:BinRN

Units: null
Encrypted: false
Access: implicit
Category: TopLevelRn
    Comments:
Identifies an object from its siblings within the context of its parent object. The distinguished name contains a sequence of relative names.



routeIp

Type: address:Ip

Units: null
Encrypted: false
Access: implicit
Category: TopLevelRegular
    Comments:



scope

Type: fv:RouteScp
Primitive Type: scalar:Bitmask8

Units: null
Encrypted: false
Access: implicit
Category: TopLevelRegular
    Comments:
The domain applicable to the capability.
Constants
public 1 Advertised Externally Visible outside the fabric
private 2 Private to VRF Visiblity limited to the local Vrf
shared 4 Shared between VRFs Visibility limited to the shared VRF
DEFAULT private(2) Private to VRF Visiblity limited to the local Vrf





scopeId

Type: actrl:ScopeId
Primitive Type: scalar:Uint32

Units: null
Encrypted: false
Access: implicit
Category: TopLevelRegular
    Comments:
Constants
defaultValue 1u --- NO COMMENTS





srcIpPrefix

Type: address:Ip

Units: null
Encrypted: false
Access: admin
Category: TopLevelRegular
    Comments:



status

Type: mo:ModificationStatus
Primitive Type: scalar:Bitmask32

Units: null
Encrypted: false
Access: implicit
Category: TopLevelStatus
    Comments:
The upgrade status. This property is for internal use only.
Constants
created 2u created In a setter method: specifies that an object should be created. An error is returned if the object already exists.
In the return value of a setter method: indicates that an object has been created.
modified 4u modified In a setter method: specifies that an object should be modified
In the return value of a setter method: indicates that an object has been modified.
deleted 8u deleted In a setter method: specifies that an object should be deleted.
In the return value of a setter method: indicates that an object has been deleted.
DEFAULT 0 --- This type controls the life cycle of objects passed in the XML API.

When used in a setter method (such as configConfMo), the ModificationStatus specifies whether an object should be created, modified, deleted or removed.
In the return value of a setter method, the ModificationStatus indicates the actual operation that was performed. For example, the ModificationStatus is set to "created" if the object was created. The ModificationStatus is not set if the object was neither created, modified, deleted or removed.

When invoking a setter method, the ModificationStatus is optional:
If a setter method such as configConfMo is invoked and the ModificationStatus is not set, the system automatically determines if the object should be created or modified.






ttl

Type: span:Ttl
Primitive Type: scalar:UByte

Units: null
Encrypted: false
Access: admin
Category: TopLevelRegular
    Comments:
Constants
unspecified 0 Unspecified Unspecified
defaultValue 64 --- NO COMMENTS





ver

Type: span:ErSpanVer
Primitive Type: scalar:Enum8

Units: null
Encrypted: false
Access: implicit
Category: TopLevelRegular
    Comments:
Constants
ver1 1 Version 1 Version 1
ver2 2 Version 2 Version 2
DEFAULT ver2(2) Version 2 Version 2





verEnforced

Type: scalar:Bool

Units: null
Encrypted: false
Access: implicit
Category: TopLevelRegular
    Comments:
Indicate if Erspan version is enforced
Constants
no false --- NO COMMENTS
yes true --- NO COMMENTS
DEFAULT no(false) --- NO COMMENTS





vrfName

Type: l3:VrfName
Primitive Type: string:Basic

Units: null
Encrypted: false
Access: admin
Category: TopLevelRegular
    Comments: