Class sts:FabOut (CONCRETE)

Class ID:2310
Class Label: Fabric Output
Encrypted: false - Exportable: false - Persistent: true - Configurable: false - Subject to Quota: Disabled - Abstraction Layer: Ambiguous Placement in the Model
Write Access: [NON CONFIGURABLE]
Read Access: [admin]
Creatable/Deletable: yes (see Container Mos for details)
Possible Semantic Scopes: EPG, Fabric,
Semantic Scope Evaluation Rule: Parent
Monitoring Policy Source: Parent
Monitoring Flags : [ IsObservable: false, HasStats: false, HasFaults: false, HasHealth: false, HasEventRules: false ]



Naming Rules
RN FORMAT: fabout-{[encap]}

    [1] PREFIX=fabout- PROPERTY = encap




DN FORMAT: 

[1] uni/tn-{name}/GraphInst_C-{[ctrctDn]}-G-{[graphDn]}-S-{[scopeDn]}/TermNodeInst-{name}/StsVNode-{name}/fabout-{[encap]}

[3] uni/tn-{name}/GraphInst_C-{[ctrctDn]}-G-{[graphDn]}-S-{[scopeDn]}/NodeInstDef-{name}/StsVNode-{name}/fabout-{[encap]}

[5] uni/epp/vns-{[epgPKey]}/NodeInstDef-{name}/StsVNode-{name}/fabout-{[encap]}

[7] uni/tn-{name}/GraphInst_C-{[ctrctDn]}-G-{[graphDn]}-S-{[scopeDn]}/NodeInst-{name}/StsVNode-{name}/fabout-{[encap]}

[9] uni/tn-{name}/GraphInst_C-{[ctrctDn]}-G-{[graphDn]}-S-{[scopeDn]}/StsVNode-{name}/fabout-{[encap]}

[10] topology/pod-{id}/node-{id}/sys/sts/inst/chain-{id}/stage-{id}/vnode-{id}/fabout-{[encap]}

[11] sys/sts/inst/chain-{id}/stage-{id}/vnode-{id}/fabout-{[encap]}

                


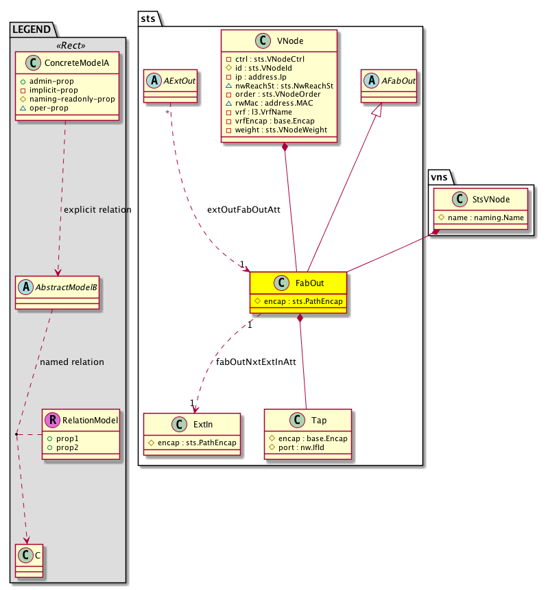
Diagram

Super Mo: sts:AFabOut,
Container Mos: sts:VNode (deletable:yes), vns:StsVNode (deletable:yes),
Contained Mos: sts:Tap,
Relations From: sts:AExtOut,
Relations To: sts:ExtIn,
Relations: sts:RsFabOutNxtExtInAtt, sts:RtExtOutFabOutAtt,


Containers Hierarchies
[V] top:Root  This class represents the root element in the object hierarchy. All managed objects in the system are descendants of the Root element.
 ├
[V] fabric:Topology The root for IFC topology.
 
 ├
[V] fabric:Pod A pod.
 
 
 ├
[V] fabric:Node The root node for the APIC.
 
 
 
 ├
[V] ctx:Local The local Context.
 
 
 
 
 ├
[V] ctx:Application The context application.
 
 
 
 
 
 ├
[V] pol:Uni Represents policy definition/resolution universe.
 
 
 
 
 
 
 ├
[V] fv:Tenant A policy owner in the virtual fabric. A tenant can be either a private or a shared entity. For example, you can create a tenant with contexts and bridge domains shared by other tenants. A shared type of tenant is typically named common, default, or infra.
 
 
 
 
 
 
 
 ├
[V] vns:GraphInst The instance of a service graph. All instance objects are implicit.
 
 
 
 
 
 
 
 
 ├
[V] vns:TermNodeInst A terminal node instance.
 
 
 
 
 
 
 
 
 
 ├
[V] vns:StsVNode A VNode. Holds the resources allocated to render a node instance on a specific Cdev.
 
 
 
 
 
 
 
 
 
 
 ├
[V] sts:FabOut 
[V] top:Root  This class represents the root element in the object hierarchy. All managed objects in the system are descendants of the Root element.
 ├
[V] pol:Uni Represents policy definition/resolution universe.
 
 ├
[V] fv:Tenant A policy owner in the virtual fabric. A tenant can be either a private or a shared entity. For example, you can create a tenant with contexts and bridge domains shared by other tenants. A shared type of tenant is typically named common, default, or infra.
 
 
 ├
[V] vns:GraphInst The instance of a service graph. All instance objects are implicit.
 
 
 
 ├
[V] vns:TermNodeInst A terminal node instance.
 
 
 
 
 ├
[V] vns:StsVNode A VNode. Holds the resources allocated to render a node instance on a specific Cdev.
 
 
 
 
 
 ├
[V] sts:FabOut 
[V] top:Root  This class represents the root element in the object hierarchy. All managed objects in the system are descendants of the Root element.
 ├
[V] fabric:Topology The root for IFC topology.
 
 ├
[V] fabric:Pod A pod.
 
 
 ├
[V] fabric:Node The root node for the APIC.
 
 
 
 ├
[V] ctx:Local The local Context.
 
 
 
 
 ├
[V] ctx:Application The context application.
 
 
 
 
 
 ├
[V] pol:Uni Represents policy definition/resolution universe.
 
 
 
 
 
 
 ├
[V] fv:Tenant A policy owner in the virtual fabric. A tenant can be either a private or a shared entity. For example, you can create a tenant with contexts and bridge domains shared by other tenants. A shared type of tenant is typically named common, default, or infra.
 
 
 
 
 
 
 
 ├
[V] vns:GraphInst The instance of a service graph. All instance objects are implicit.
 
 
 
 
 
 
 
 
 ├
[V] vns:NodeInstDef An instance of the service node. This is an internal object.
 
 
 
 
 
 
 
 
 
 ├
[V] vns:StsVNode A VNode. Holds the resources allocated to render a node instance on a specific Cdev.
 
 
 
 
 
 
 
 
 
 
 ├
[V] sts:FabOut 
[V] top:Root  This class represents the root element in the object hierarchy. All managed objects in the system are descendants of the Root element.
 ├
[V] pol:Uni Represents policy definition/resolution universe.
 
 ├
[V] fv:Tenant A policy owner in the virtual fabric. A tenant can be either a private or a shared entity. For example, you can create a tenant with contexts and bridge domains shared by other tenants. A shared type of tenant is typically named common, default, or infra.
 
 
 ├
[V] vns:GraphInst The instance of a service graph. All instance objects are implicit.
 
 
 
 ├
[V] vns:NodeInstDef An instance of the service node. This is an internal object.
 
 
 
 
 ├
[V] vns:StsVNode A VNode. Holds the resources allocated to render a node instance on a specific Cdev.
 
 
 
 
 
 ├
[V] sts:FabOut 
[V] top:Root  This class represents the root element in the object hierarchy. All managed objects in the system are descendants of the Root element.
 ├
[V] fabric:Topology The root for IFC topology.
 
 ├
[V] fabric:Pod A pod.
 
 
 ├
[V] fabric:Node The root node for the APIC.
 
 
 
 ├
[V] ctx:Local The local Context.
 
 
 
 
 ├
[V] ctx:Application The context application.
 
 
 
 
 
 ├
[V] pol:Uni Represents policy definition/resolution universe.
 
 
 
 
 
 
 ├
[V] fv:EpPCont The container for an endpoint profile.
 
 
 
 
 
 
 
 ├
[V] fv:SvcEpP Abstract representation of a service endpoint profile, such as an endpoint profile created per node in the service graph.
 
 
 
 
 
 
 
 
 ├
[V] vns:NodeInstDef An instance of the service node. This is an internal object.
 
 
 
 
 
 
 
 
 
 ├
[V] vns:StsVNode A VNode. Holds the resources allocated to render a node instance on a specific Cdev.
 
 
 
 
 
 
 
 
 
 
 ├
[V] sts:FabOut 
[V] top:Root  This class represents the root element in the object hierarchy. All managed objects in the system are descendants of the Root element.
 ├
[V] pol:Uni Represents policy definition/resolution universe.
 
 ├
[V] fv:EpPCont The container for an endpoint profile.
 
 
 ├
[V] fv:SvcEpP Abstract representation of a service endpoint profile, such as an endpoint profile created per node in the service graph.
 
 
 
 ├
[V] vns:NodeInstDef An instance of the service node. This is an internal object.
 
 
 
 
 ├
[V] vns:StsVNode A VNode. Holds the resources allocated to render a node instance on a specific Cdev.
 
 
 
 
 
 ├
[V] sts:FabOut 
[V] top:Root  This class represents the root element in the object hierarchy. All managed objects in the system are descendants of the Root element.
 ├
[V] fabric:Topology The root for IFC topology.
 
 ├
[V] fabric:Pod A pod.
 
 
 ├
[V] fabric:Node The root node for the APIC.
 
 
 
 ├
[V] ctx:Local The local Context.
 
 
 
 
 ├
[V] ctx:Application The context application.
 
 
 
 
 
 ├
[V] pol:Uni Represents policy definition/resolution universe.
 
 
 
 
 
 
 ├
[V] fv:Tenant A policy owner in the virtual fabric. A tenant can be either a private or a shared entity. For example, you can create a tenant with contexts and bridge domains shared by other tenants. A shared type of tenant is typically named common, default, or infra.
 
 
 
 
 
 
 
 ├
[V] vns:GraphInst The instance of a service graph. All instance objects are implicit.
 
 
 
 
 
 
 
 
 ├
[V] vns:NodeInst An instance of a function node. A service graph consists of multiple function nodes..
 
 
 
 
 
 
 
 
 
 ├
[V] vns:StsVNode A VNode. Holds the resources allocated to render a node instance on a specific Cdev.
 
 
 
 
 
 
 
 
 
 
 ├
[V] sts:FabOut 
[V] top:Root  This class represents the root element in the object hierarchy. All managed objects in the system are descendants of the Root element.
 ├
[V] pol:Uni Represents policy definition/resolution universe.
 
 ├
[V] fv:Tenant A policy owner in the virtual fabric. A tenant can be either a private or a shared entity. For example, you can create a tenant with contexts and bridge domains shared by other tenants. A shared type of tenant is typically named common, default, or infra.
 
 
 ├
[V] vns:GraphInst The instance of a service graph. All instance objects are implicit.
 
 
 
 ├
[V] vns:NodeInst An instance of a function node. A service graph consists of multiple function nodes..
 
 
 
 
 ├
[V] vns:StsVNode A VNode. Holds the resources allocated to render a node instance on a specific Cdev.
 
 
 
 
 
 ├
[V] sts:FabOut 
[V] top:Root  This class represents the root element in the object hierarchy. All managed objects in the system are descendants of the Root element.
 ├
[V] fabric:Topology The root for IFC topology.
 
 ├
[V] fabric:Pod A pod.
 
 
 ├
[V] fabric:Node The root node for the APIC.
 
 
 
 ├
[V] ctx:Local The local Context.
 
 
 
 
 ├
[V] ctx:Application The context application.
 
 
 
 
 
 ├
[V] pol:Uni Represents policy definition/resolution universe.
 
 
 
 
 
 
 ├
[V] fv:Tenant A policy owner in the virtual fabric. A tenant can be either a private or a shared entity. For example, you can create a tenant with contexts and bridge domains shared by other tenants. A shared type of tenant is typically named common, default, or infra.
 
 
 
 
 
 
 
 ├
[V] vns:GraphInst The instance of a service graph. All instance objects are implicit.
 
 
 
 
 
 
 
 
 ├
[V] vns:ANodeInst The abstraction of a node instance.
 
 
 
 
 
 
 
 
 
 ├
[V] vns:StsVNode A VNode. Holds the resources allocated to render a node instance on a specific Cdev.
 
 
 
 
 
 
 
 
 
 
 ├
[V] sts:FabOut 
[V] top:Root  This class represents the root element in the object hierarchy. All managed objects in the system are descendants of the Root element.
 ├
[V] pol:Uni Represents policy definition/resolution universe.
 
 ├
[V] fv:Tenant A policy owner in the virtual fabric. A tenant can be either a private or a shared entity. For example, you can create a tenant with contexts and bridge domains shared by other tenants. A shared type of tenant is typically named common, default, or infra.
 
 
 ├
[V] vns:GraphInst The instance of a service graph. All instance objects are implicit.
 
 
 
 ├
[V] vns:ANodeInst The abstraction of a node instance.
 
 
 
 
 ├
[V] vns:StsVNode A VNode. Holds the resources allocated to render a node instance on a specific Cdev.
 
 
 
 
 
 ├
[V] sts:FabOut 
[V] top:Root  This class represents the root element in the object hierarchy. All managed objects in the system are descendants of the Root element.
 ├
[V] fabric:Topology The root for IFC topology.
 
 ├
[V] fabric:Pod A pod.
 
 
 ├
[V] fabric:Node The root node for the APIC.
 
 
 
 ├
[V] top:System The APIC uses a policy model to combine data into a health score. Health scores can be aggregated for a variety of areas such as for the infrastructure, applications, or services. The category health score is calculated using a Lp -Norm formula. The health score penalty equals 100 minus the health score. The health score penalty represents the overall health score penalties of a set of MOs that belong to a given category and are children or direc...
 
 
 
 
 ├
[V] sts:Entity 
 
 
 
 
 
 ├
[V] sts:Inst 
 
 
 
 
 
 
 ├
[V] sts:Chain 
 
 
 
 
 
 
 
 ├
[V] sts:Stage 
 
 
 
 
 
 
 
 
 ├
[V] sts:VNode 
 
 
 
 
 
 
 
 
 
 ├
[V] sts:FabOut 
[V] top:Root  This class represents the root element in the object hierarchy. All managed objects in the system are descendants of the Root element.
 ├
[V] top:System The APIC uses a policy model to combine data into a health score. Health scores can be aggregated for a variety of areas such as for the infrastructure, applications, or services. The category health score is calculated using a Lp -Norm formula. The health score penalty equals 100 minus the health score. The health score penalty represents the overall health score penalties of a set of MOs that belong to a given category and are children or direc...
 
 ├
[V] sts:Entity 
 
 
 ├
[V] sts:Inst 
 
 
 
 ├
[V] sts:Chain 
 
 
 
 
 ├
[V] sts:Stage 
 
 
 
 
 
 ├
[V] sts:VNode 
 
 
 
 
 
 
 ├
[V] sts:FabOut 


Contained Hierarchy
[V] sts:FabOut 
 ├
[V] sts:RsFabOutNxtExtInAtt 
 ├
[V] sts:RtExtOutFabOutAtt 
 ├
[V] sts:Tap 


Inheritance
[V] naming:NamedObject An abstract base class for an object that contains a name.
 ├
[V] sts:Path 
 
 ├
[V] sts:FabOutBase 
 
 
 ├
[V] sts:AFabOut 
 
 
 
 ├
[V] sts:FabOut 


Events
                


Faults
                


Fsms
                


Properties Summary
Defined in: sts:FabOut
sts:PathEncap
          base:Encap
encap  (sts:FabOut:encap)
           Overrides:sts:Path:encap
           The port encapsulation.
Defined in: sts:FabOutBase
sts:PathCtrl
          scalar:Bitmask16
ctrl  (sts:FabOutBase:ctrl)
           Overrides:sts:Path:ctrl
           The control state.
address:Ip ip  (sts:FabOutBase:ip)
           The IP address.
sts:VNodeOrder
          scalar:Uint16
order  (sts:FabOutBase:order)
           The relative priority or sequence order of this object.
actrl:PcTag
          scalar:Uint32
sPcTag  (sts:FabOutBase:sPcTag)
           Specifies the source policy tag.
l3:VrfName
          string:Basic
vrf  (sts:FabOutBase:vrf)
           The VRF to which this task or object belongs.
base:Encap vrfEncap  (sts:FabOutBase:vrfEncap)
           Ignore, removed
Defined in: sts:Path
sts:PathId
          scalar:Uint32
id  (sts:Path:id)
           An identifier .
Defined in: naming:NamedObject
naming:Name
          string:Basic
name  (naming:NamedObject:name)
           The name of the object.
naming:NameAlias
          string:Basic
nameAlias  (naming:NamedObject:nameAlias)
           NO COMMENTS
Defined in: mo:Resolvable
mo:Owner
          scalar:Enum8
lcOwn  (mo:Resolvable:lcOwn)
           A value that indicates how this object was created. For internal use only.
Defined in: mo:TopProps
mo:ModificationChildAction
          scalar:Bitmask32
childAction  (mo:TopProps:childAction)
           Delete or ignore. For internal use only.
reference:BinRef dn  (mo:TopProps:dn)
           A tag or metadata is a non-hierarchical keyword or term assigned to the fabric module.
reference:BinRN rn  (mo:TopProps:rn)
           Identifies an object from its siblings within the context of its parent object. The distinguished name contains a sequence of relative names.
mo:ModificationStatus
          scalar:Bitmask32
status  (mo:TopProps:status)
           The upgrade status. This property is for internal use only.
Defined in: mo:Modifiable
mo:TStamp
          scalar:Date
modTs  (mo:Modifiable:modTs)
           The time when this object was last modified.
Properties Detail

childAction

Type: mo:ModificationChildAction
Primitive Type: scalar:Bitmask32

Units: null
Encrypted: false
Access: implicit
Category: TopLevelChildAction
    Comments:
Delete or ignore. For internal use only.
Constants
deleteAll 16384u deleteAll NO COMMENTS
ignore 4096u ignore NO COMMENTS
deleteNonPresent 8192u deleteNonPresent NO COMMENTS
DEFAULT 0 --- This type is used to





ctrl

Type: sts:PathCtrl
Primitive Type: scalar:Bitmask16

Overrides:sts:Path:ctrl
Units: null Encrypted: false Access: implicit Category: TopLevelRegular
    Comments:
The control state.
Constants
terminal 1 Terminal Stage Terminal stage
epg-reclassify 2 EPG Reclassification Src/Dst EPG re-classification
svc-rt 256 Service routing Service routing
DEFAULT 0 --- Path controls





dn

Type: reference:BinRef

Units: null
Encrypted: false
Access: implicit
Category: TopLevelDn
    Comments:
A tag or metadata is a non-hierarchical keyword or term assigned to the fabric module.



encap

Type: sts:PathEncap
Primitive Type: base:Encap

Overrides:sts:Path:encap
Units: null Encrypted: false Naming Property -- [NAMING RULES] Access: naming Category: TopLevelRegular
    Comments:
The port encapsulation.



id

Type: sts:PathId
Primitive Type: scalar:Uint32

Units: null
Encrypted: false
Access: implicit
Category: TopLevelRegular
    Comments:
An identifier .
Constants
defaultValue 1u --- NO COMMENTS





ip

Type: address:Ip

Units: null
Encrypted: false
Access: implicit
Category: TopLevelRegular
    Comments:
The IP address.



lcOwn

Type: mo:Owner
Primitive Type: scalar:Enum8

Units: null
Encrypted: false
Access: implicit
Category: TopLevelRegular
    Comments:
A value that indicates how this object was created. For internal use only.
Constants
local 0 Local NO COMMENTS
policy 1 Policy NO COMMENTS
replica 2 Replica NO COMMENTS
resolveOnBehalf 3 ResolvedOnBehalf NO COMMENTS
implicit 4 Implicit NO COMMENTS
DEFAULT local(0) Local NO COMMENTS





modTs

Type: mo:TStamp
Primitive Type: scalar:Date

Units: null
Encrypted: false
Access: implicit
Category: TopLevelRegular
    Comments:
The time when this object was last modified.
Constants
never 0ull never NO COMMENTS
DEFAULT never(0ull) never NO COMMENTS





name

Type: naming:Name
Primitive Type: string:Basic

Like: naming:Named:name
Units: null
Encrypted: false
Access: admin
Category: TopLevelRegular
    Comments:
The name of the object.



nameAlias

Type: naming:NameAlias
Primitive Type: string:Basic

Units: null
Encrypted: false
Access: admin
Category: TopLevelRegular
    Comments:
NO COMMENTS



order

Type: sts:VNodeOrder
Primitive Type: scalar:Uint16

Units: null
Encrypted: false
Access: implicit
Category: TopLevelRegular
    Comments:
The relative priority or sequence order of this object.
Constants
defaultValue 1 --- NO COMMENTS





rn

Type: reference:BinRN

Units: null
Encrypted: false
Access: implicit
Category: TopLevelRn
    Comments:
Identifies an object from its siblings within the context of its parent object. The distinguished name contains a sequence of relative names.



sPcTag

Type: actrl:PcTag
Primitive Type: scalar:Uint32

Units: null
Encrypted: false
Access: implicit
Category: TopLevelRegular
    Comments:
Specifies the source policy tag.
Constants
any 0u any NO COMMENTS
DEFAULT 0 --- Policy control tag





status

Type: mo:ModificationStatus
Primitive Type: scalar:Bitmask32

Units: null
Encrypted: false
Access: implicit
Category: TopLevelStatus
    Comments:
The upgrade status. This property is for internal use only.
Constants
created 2u created In a setter method: specifies that an object should be created. An error is returned if the object already exists.
In the return value of a setter method: indicates that an object has been created.
modified 4u modified In a setter method: specifies that an object should be modified
In the return value of a setter method: indicates that an object has been modified.
deleted 8u deleted In a setter method: specifies that an object should be deleted.
In the return value of a setter method: indicates that an object has been deleted.
DEFAULT 0 --- This type controls the life cycle of objects passed in the XML API.

When used in a setter method (such as configConfMo), the ModificationStatus specifies whether an object should be created, modified, deleted or removed.
In the return value of a setter method, the ModificationStatus indicates the actual operation that was performed. For example, the ModificationStatus is set to "created" if the object was created. The ModificationStatus is not set if the object was neither created, modified, deleted or removed.

When invoking a setter method, the ModificationStatus is optional:
If a setter method such as configConfMo is invoked and the ModificationStatus is not set, the system automatically determines if the object should be created or modified.






vrf

Type: l3:VrfName
Primitive Type: string:Basic

Units: null
Encrypted: false
Access: implicit
Category: TopLevelRegular
    Comments:
The VRF to which this task or object belongs.



vrfEncap

Type: base:Encap

Units: null
Encrypted: false
Access: implicit
Category: TopLevelRegular
    Comments:
Ignore, removed