Class syslog:RemoteDest (CONCRETE)

Class ID:1716
Class Label: Syslog Remote Destination
Encrypted: false - Exportable: true - Persistent: true - Configurable: true - Subject to Quota: Disabled - Abstraction Layer: Ambiguous Placement in the Model
Write Access: [admin]
Read Access: [admin, ops]
Creatable/Deletable: yes (see Container Mos for details)
Semantic Scope: Fabric
Semantic Scope Evaluation Rule: Parent
Monitoring Policy Source: Parent
Monitoring Flags : [ IsObservable: true, HasStats: false, HasFaults: false, HasHealth: true, HasEventRules: false ]

The syslog remote destination host enables you to specify syslog servers to which messages from the APIC and fabric nodes should be forwarded.

Naming Rules
RN FORMAT: rdst-{host}

    [1] PREFIX=rdst- PROPERTY = host




DN FORMAT: 

[1] uni/fabric/slgroup-{name}/rdst-{host}

                


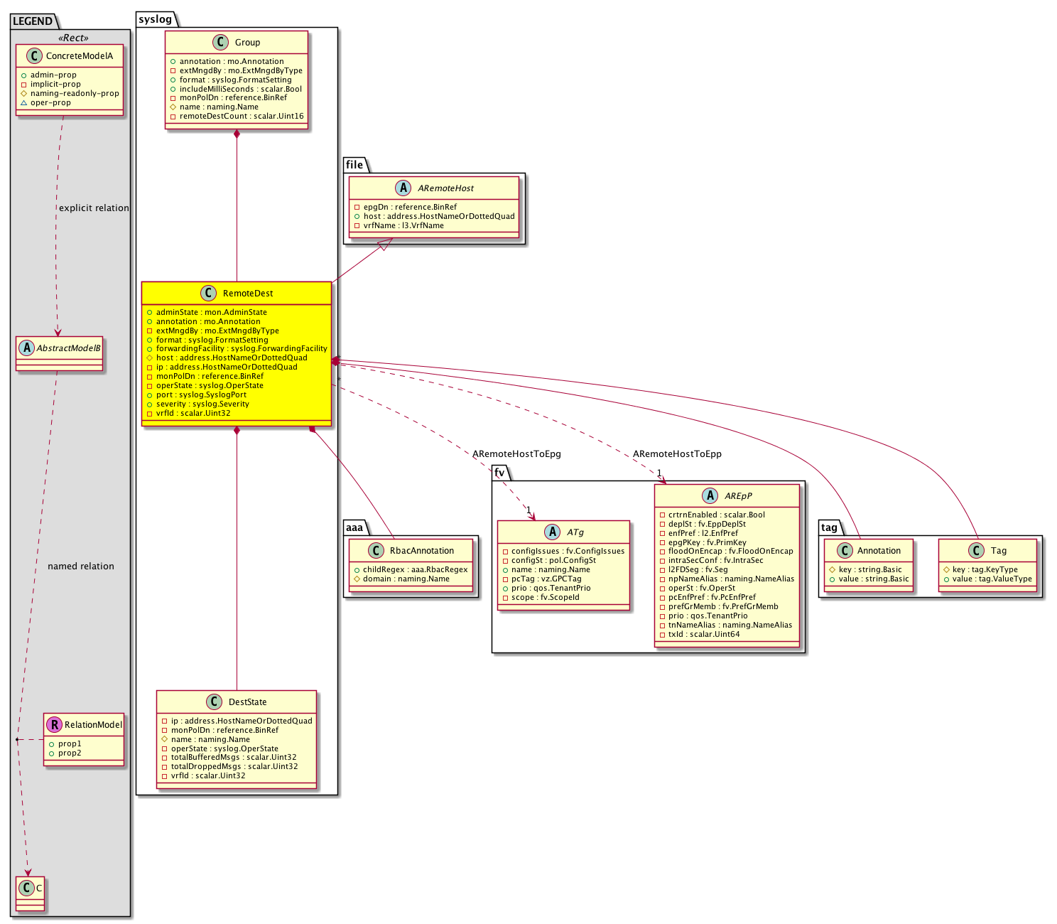
Diagram

Super Mo: file:ARemoteHost,
Container Mos: syslog:Group (deletable:yes),
Contained Mos: aaa:RbacAnnotation, syslog:DestState, tag:Annotation, tag:Tag,
Relations To: fv:ATg, fv:AREpP,
Relations: file:RsARemoteHostToEpg, file:RsARemoteHostToEpp,


Containers Hierarchies
[V] top:Root  This class represents the root element in the object hierarchy. All managed objects in the system are descendants of the Root element.
 ├
[V] fabric:Topology The root for IFC topology.
 
 ├
[V] fabric:Pod A pod.
 
 
 ├
[V] fabric:Node The root node for the APIC.
 
 
 
 ├
[V] ctx:Local The local Context.
 
 
 
 
 ├
[V] ctx:Application The context application.
 
 
 
 
 
 ├
[V] pol:Uni Represents policy definition/resolution universe.
 
 
 
 
 
 
 ├
[V] fabric:Inst A container object for fabric policies.
 
 
 
 
 
 
 
 ├
[V] syslog:Group The syslog destination group contains all information required to send syslog messages to a group of destinations.
 
 
 
 
 
 
 
 
 ├
[V] syslog:RemoteDest The syslog remote destination host enables you to specify syslog servers to which messages from the APIC and fabric nodes should be forwarded.
[V] top:Root  This class represents the root element in the object hierarchy. All managed objects in the system are descendants of the Root element.
 ├
[V] pol:Uni Represents policy definition/resolution universe.
 
 ├
[V] fabric:Inst A container object for fabric policies.
 
 
 ├
[V] syslog:Group The syslog destination group contains all information required to send syslog messages to a group of destinations.
 
 
 
 ├
[V] syslog:RemoteDest The syslog remote destination host enables you to specify syslog servers to which messages from the APIC and fabric nodes should be forwarded.


Contained Hierarchy
[V] syslog:RemoteDest The syslog remote destination host enables you to specify syslog servers to which messages from the APIC and fabric nodes should be forwarded.
 ├
[V] aaa:RbacAnnotation  RbacAnnotation is used for capturing rbac properties of any apic object Objects can append rbacannotations as Object->RbacAnnotation which is then checked for domain eligibility
 ├
[V] fault:Counts An immutable object that provides the number of critical, major, minor, and warning faults raised on its parent object and its subtree.
 ├
[V] fault:Delegate Exposes internal faults to the user. A fault delegate object can be defined on IFC (for example, for an endpoint group) and when the fault is raised (for example, under an endpoint policy on a switch), a fault delegate object is created on IFC under the specified object. A fault delegate object follows the lifecycle of the original fault instance object, being created, modified, or deleted based on the changes of the original fault.
 ├
[V] file:RsARemoteHostToEpg A source relation to the endpoint group through which the remote host is reachable.
 
 ├
[V] aaa:RbacAnnotation  RbacAnnotation is used for capturing rbac properties of any apic object Objects can append rbacannotations as Object->RbacAnnotation which is then checked for domain eligibility
 
 ├
[V] tag:Annotation 
 
 ├
[V] tag:Tag 
 ├
[V] file:RsARemoteHostToEpp A source relation to the abstract representation of the resolvable endpoint profile.
 
 ├
[V] aaa:RbacAnnotation  RbacAnnotation is used for capturing rbac properties of any apic object Objects can append rbacannotations as Object->RbacAnnotation which is then checked for domain eligibility
 
 ├
[V] fault:Counts An immutable object that provides the number of critical, major, minor, and warning faults raised on its parent object and its subtree.
 
 ├
[V] fault:Inst Contains detailed information of a fault. This object is attached as a child of the object on which the fault condition occurred. One instance object is created for each fault condition of the parent object. A fault instance object is identified by a fault code.
 
 
 ├
[V] aaa:RbacAnnotation  RbacAnnotation is used for capturing rbac properties of any apic object Objects can append rbacannotations as Object->RbacAnnotation which is then checked for domain eligibility
 
 
 ├
[V] tag:Annotation 
 
 
 ├
[V] tag:Tag 
 
 ├
[V] health:Inst A base class for a health score instance.(Switch only)
 
 ├
[V] tag:Annotation 
 
 ├
[V] tag:Tag 
 ├
[V] health:Inst A base class for a health score instance.(Switch only)
 ├
[V] syslog:DestState 
 
 ├
[V] fault:Counts An immutable object that provides the number of critical, major, minor, and warning faults raised on its parent object and its subtree.
 
 ├
[V] fault:Delegate Exposes internal faults to the user. A fault delegate object can be defined on IFC (for example, for an endpoint group) and when the fault is raised (for example, under an endpoint policy on a switch), a fault delegate object is created on IFC under the specified object. A fault delegate object follows the lifecycle of the original fault instance object, being created, modified, or deleted based on the changes of the original fault.
 
 ├
[V] fault:Inst Contains detailed information of a fault. This object is attached as a child of the object on which the fault condition occurred. One instance object is created for each fault condition of the parent object. A fault instance object is identified by a fault code.
 
 
 ├
[V] aaa:RbacAnnotation  RbacAnnotation is used for capturing rbac properties of any apic object Objects can append rbacannotations as Object->RbacAnnotation which is then checked for domain eligibility
 
 
 ├
[V] tag:Annotation 
 
 
 ├
[V] tag:Tag 
 
 ├
[V] health:Inst A base class for a health score instance.(Switch only)
 
 ├
[V] syslog:LogMsg 
 
 
 ├
[V] fault:Delegate Exposes internal faults to the user. A fault delegate object can be defined on IFC (for example, for an endpoint group) and when the fault is raised (for example, under an endpoint policy on a switch), a fault delegate object is created on IFC under the specified object. A fault delegate object follows the lifecycle of the original fault instance object, being created, modified, or deleted based on the changes of the original fault.
 ├
[V] tag:Annotation 
 ├
[V] tag:Tag 


Inheritance
[V] naming:NamedObject An abstract base class for an object that contains a name.
 ├
[V] pol:Obj Represents a generic policy object.
 
 ├
[V] pol:Comp Represents a policy component. This object is part of the policy definition.
 
 
 ├
[V] file:ARemoteHost Remote host with reachability information
 
 
 
 ├
[V] syslog:RemoteDest The syslog remote destination host enables you to specify syslog servers to which messages from the APIC and fabric nodes should be forwarded.


Events
                syslog:RemoteDest:creation__syslog_RemoteDest
syslog:RemoteDest:deletion__syslog_RemoteDest
syslog:RemoteDest:modification__syslog_RemoteDest
syslog:RemoteDest:creation__syslog_RemoteDest
syslog:RemoteDest:modification__syslog_RemoteDest
syslog:RemoteDest:deletion__syslog_RemoteDest


Faults
                


Fsms
                


Properties Summary
Defined in: syslog:RemoteDest
mon:AdminState
          scalar:Enum8
adminState  (syslog:RemoteDest:adminState)
           The administrative state of the remote destination host.
mo:Annotation
          string:Basic
annotation  (syslog:RemoteDest:annotation)
           NO COMMENTS
mo:ExtMngdByType
          scalar:Bitmask32
extMngdBy  (syslog:RemoteDest:extMngdBy)
           NO COMMENTS
syslog:FormatSetting
          scalar:Enum8
format  (syslog:RemoteDest:format)
           The Call Home destination message format.
syslog:ForwardingFacility
          scalar:Enum8
forwardingFacility  (syslog:RemoteDest:forwardingFacility)
           The facility to be used to send messages to this destination.
address:HostNameOrDottedQuad
          string:Basic
host  (syslog:RemoteDest:host)
           Overrides:file:ARemoteHost:host
           The host name or IP for export destination.
address:HostNameOrDottedQuad
          string:Basic
ip  (syslog:RemoteDest:ip)
           The IP address.
reference:BinRef monPolDn  (syslog:RemoteDest:monPolDn)
          
syslog:OperState
          scalar:Enum8
operState  (syslog:RemoteDest:operState)
           The operational state of a process.
syslog:SyslogPort
          scalar:Uint32
port  (syslog:RemoteDest:port)
           The syslog service port of the remote destination.
syslog:Severity
          scalar:Enum8
severity  (syslog:RemoteDest:severity)
           The severity of the event, alert, or issue that caused the syslog entry to be generated.
scalar:Uint32 vrfId  (syslog:RemoteDest:vrfId)
          
Defined in: file:ARemoteHost
reference:BinRef epgDn  (file:ARemoteHost:epgDn)
           Management EpG dn
l3:VrfName
          string:Basic
vrfName  (file:ARemoteHost:vrfName)
           The vrf that remote host belongs to
Defined in: pol:Comp
naming:Descr
          string:Basic
descr  (pol:Comp:descr)
           Specifies the description of a policy component.
Defined in: pol:Obj
naming:Name
          string:Basic
name  (pol:Obj:name)
           Overrides:naming:NamedObject:name
           null
Defined in: naming:NamedObject
naming:NameAlias
          string:Basic
nameAlias  (naming:NamedObject:nameAlias)
           NO COMMENTS
Defined in: mo:Ownable
scalar:Uint16 uid  (mo:Ownable:uid)
           A unique identifier for this object.
Defined in: mo:Resolvable
mo:Owner
          scalar:Enum8
lcOwn  (mo:Resolvable:lcOwn)
           A value that indicates how this object was created. For internal use only.
Defined in: mo:TopProps
mo:ModificationChildAction
          scalar:Bitmask32
childAction  (mo:TopProps:childAction)
           Delete or ignore. For internal use only.
reference:BinRef dn  (mo:TopProps:dn)
           A tag or metadata is a non-hierarchical keyword or term assigned to the fabric module.
reference:BinRN rn  (mo:TopProps:rn)
           Identifies an object from its siblings within the context of its parent object. The distinguished name contains a sequence of relative names.
mo:ModificationStatus
          scalar:Bitmask32
status  (mo:TopProps:status)
           The upgrade status. This property is for internal use only.
Defined in: mo:Modifiable
mo:TStamp
          scalar:Date
modTs  (mo:Modifiable:modTs)
           The time when this object was last modified.
Properties Detail

adminState

Type: mon:AdminState
Primitive Type: scalar:Enum8

Units: null
Encrypted: false
Access: admin
Category: TopLevelRegular
Property Validators:
    Comments:
The administrative state of the remote destination host.
Constants
enabled 1 enabled NO COMMENTS
disabled 2 disabled NO COMMENTS
DEFAULT enabled(1) enabled NO COMMENTS





annotation

Type: mo:Annotation
Primitive Type: string:Basic

Units: null
Encrypted: false
Access: admin
Category: TopLevelRegular
Property Validators:
    Range:  min: "0"  max: "128"
        Allowed Chars:
            Regex: [a-zA-Z0-9_.:-]+
    Comments:
NO COMMENTS



childAction

Type: mo:ModificationChildAction
Primitive Type: scalar:Bitmask32

Units: null
Encrypted: false
Access: implicit
Category: TopLevelChildAction
    Comments:
Delete or ignore. For internal use only.
Constants
deleteAll 16384u deleteAll NO COMMENTS
ignore 4096u ignore NO COMMENTS
deleteNonPresent 8192u deleteNonPresent NO COMMENTS
DEFAULT 0 --- This type is used to





descr

Type: naming:Descr
Primitive Type: string:Basic

Like: naming:Described:descr
Units: null
Encrypted: false
Access: admin
Category: TopLevelRegular
Property Validators:
    Range:  min: "0"  max: "128"
        Allowed Chars:
            Regex: [a-zA-Z0-9\\!#$%()*,-./:;@ _{|}~?&+]+
    Comments:
Specifies the description of a policy component.



dn

Type: reference:BinRef

Units: null
Encrypted: false
Access: implicit
Category: TopLevelDn
    Comments:
A tag or metadata is a non-hierarchical keyword or term assigned to the fabric module.



epgDn

Type: reference:BinRef

Units: null
Encrypted: false
Access: implicit
Category: TopLevelRegular
    Comments:
Management EpG dn



extMngdBy

Type: mo:ExtMngdByType
Primitive Type: scalar:Bitmask32

Units: null
Encrypted: false
Access: implicit
Category: TopLevelRegular
    Comments:
NO COMMENTS
Constants
undefined 0u undefined NO COMMENTS
msc 1u msc NO COMMENTS
DEFAULT undefined(0u) undefined NO COMMENTS





format

Type: syslog:FormatSetting
Primitive Type: scalar:Enum8

Units: null
Encrypted: false
Access: admin
Category: TopLevelRegular
Property Validators:
    Comments:
The Call Home destination message format.
Constants
aci 0 aci NO COMMENTS
nxos 1 nxos NO COMMENTS
DEFAULT aci(0) aci NO COMMENTS





forwardingFacility

Type: syslog:ForwardingFacility
Primitive Type: scalar:Enum8

Units: null
Encrypted: false
Access: admin
Category: TopLevelRegular
Property Validators:
    Comments:
The facility to be used to send messages to this destination.
Constants
local0 0 local0 NO COMMENTS
local1 1 local1 NO COMMENTS
local2 2 local2 NO COMMENTS
local3 3 local3 NO COMMENTS
local4 4 local4 NO COMMENTS
local5 5 local5 NO COMMENTS
local6 6 local6 NO COMMENTS
local7 7 local7 NO COMMENTS
DEFAULT local7(7) local7 NO COMMENTS





host

Type: address:HostNameOrDottedQuad
Primitive Type: string:Basic

Overrides:file:ARemoteHost:host
Units: null Encrypted: false Naming Property -- [NAMING RULES] Access: naming Category: TopLevelRegular Property Validators: Regex: ˆ(?=.{0,255}$)[0-9A-Za-z:\[\]](\[{0,1})(?:(?:[0-9A-Za-z]|-|:){0,61}[0-9A-Za-z])?(?:\.[0-9A-Za-z](?:(?:[0-9A-Za-z]|-|:){0,61}[0-9A-Za-z])?)*\.?(\]{0,1})$
    Comments:
The host name or IP for export destination.



ip

Type: address:HostNameOrDottedQuad
Primitive Type: string:Basic

Units: null
Encrypted: false
Access: implicit
Category: TopLevelRegular
    Comments:
The IP address.



lcOwn

Type: mo:Owner
Primitive Type: scalar:Enum8

Units: null
Encrypted: false
Access: implicit
Category: TopLevelRegular
    Comments:
A value that indicates how this object was created. For internal use only.
Constants
local 0 Local NO COMMENTS
policy 1 Policy NO COMMENTS
replica 2 Replica NO COMMENTS
resolveOnBehalf 3 ResolvedOnBehalf NO COMMENTS
implicit 4 Implicit NO COMMENTS
DEFAULT local(0) Local NO COMMENTS





modTs

Type: mo:TStamp
Primitive Type: scalar:Date

Units: null
Encrypted: false
Access: implicit
Category: TopLevelRegular
    Comments:
The time when this object was last modified.
Constants
never 0ull never NO COMMENTS
DEFAULT never(0ull) never NO COMMENTS





monPolDn

Type: reference:BinRef

Units: null
Encrypted: false
Access: implicit
Category: TopLevelRegular
    Comments:



name

Type: naming:Name
Primitive Type: string:Basic

Overrides:naming:NamedObject:name
Units: null Encrypted: false Access: admin Category: TopLevelRegular Property Validators: Range: min: "0" max: "64" Allowed Chars: Regex: [a-zA-Z0-9_.:-]+
    Comments:
null



nameAlias

Type: naming:NameAlias
Primitive Type: string:Basic

Units: null
Encrypted: false
Access: admin
Category: TopLevelRegular
Property Validators:
    Range:  min: "0"  max: "63"
        Allowed Chars:
            Regex: [a-zA-Z0-9_.-]+
    Comments:
NO COMMENTS



operState

Type: syslog:OperState
Primitive Type: scalar:Enum8

Units: null
Encrypted: false
Access: implicit
Category: TopLevelRegular
    Comments:
The operational state of a process.
Constants
unknown 0 unknown NO COMMENTS
available 1 available NO COMMENTS
errored 2 errored NO COMMENTS
DEFAULT unknown(0) unknown NO COMMENTS





port

Type: syslog:SyslogPort
Primitive Type: scalar:Uint32

Units: null
Encrypted: false
Access: admin
Category: TopLevelRegular
Property Validators:
    Range:  min: (long)1l  max: (long)65535l
    Comments:
The syslog service port of the remote destination.
Constants
defaultValue 514u --- NO COMMENTS





rn

Type: reference:BinRN

Units: null
Encrypted: false
Access: implicit
Category: TopLevelRn
    Comments:
Identifies an object from its siblings within the context of its parent object. The distinguished name contains a sequence of relative names.



severity

Type: syslog:Severity
Primitive Type: scalar:Enum8

Units: null
Encrypted: false
Access: admin
Category: TopLevelRegular
Property Validators:
    Comments:
The severity of the event, alert, or issue that caused the syslog entry to be generated.
Constants
emergencies 0 emergencies NO COMMENTS
alerts 1 alerts NO COMMENTS
critical 2 critical NO COMMENTS
errors 3 errors NO COMMENTS
warnings 4 warnings NO COMMENTS
notifications 5 notifications NO COMMENTS
information 6 information NO COMMENTS
debugging 7 debugging NO COMMENTS
DEFAULT warnings(4) warnings NO COMMENTS





status

Type: mo:ModificationStatus
Primitive Type: scalar:Bitmask32

Units: null
Encrypted: false
Access: implicit
Category: TopLevelStatus
    Comments:
The upgrade status. This property is for internal use only.
Constants
created 2u created In a setter method: specifies that an object should be created. An error is returned if the object already exists.
In the return value of a setter method: indicates that an object has been created.
modified 4u modified In a setter method: specifies that an object should be modified
In the return value of a setter method: indicates that an object has been modified.
deleted 8u deleted In a setter method: specifies that an object should be deleted.
In the return value of a setter method: indicates that an object has been deleted.
DEFAULT 0 --- This type controls the life cycle of objects passed in the XML API.

When used in a setter method (such as configConfMo), the ModificationStatus specifies whether an object should be created, modified, deleted or removed.
In the return value of a setter method, the ModificationStatus indicates the actual operation that was performed. For example, the ModificationStatus is set to "created" if the object was created. The ModificationStatus is not set if the object was neither created, modified, deleted or removed.

When invoking a setter method, the ModificationStatus is optional:
If a setter method such as configConfMo is invoked and the ModificationStatus is not set, the system automatically determines if the object should be created or modified.






uid

Type: scalar:Uint16

Units: null
Encrypted: false
Access: implicit
Category: TopLevelRegular
    Comments:
A unique identifier for this object.



vrfId

Type: scalar:Uint32

Units: null
Encrypted: false
Access: implicit
Category: TopLevelRegular
    Comments:



vrfName

Type: l3:VrfName
Primitive Type: string:Basic

Units: null
Encrypted: false
Access: implicit
Category: TopLevelRegular
    Comments:
The vrf that remote host belongs to