Class traceroutep:TrExtExt (CONCRETE)

Class ID:12560
Class Label: External-IP-to-External-IP Traceroute Policy
Encrypted: false - Exportable: true - Persistent: true - Configurable: true - Subject to Quota: Disabled - Abstraction Layer: Logical Model
Write Access: [admin, tenant-connectivity-util, tenant-ext-connectivity-util, tenant-protocol-ops, tenant-protocol-util]
Read Access: [admin, tenant-connectivity-util, tenant-ext-connectivity-util, tenant-protocol-ops, tenant-protocol-util]
Creatable/Deletable: yes (see Container Mos for details)
Semantic Scope: EPG
Semantic Scope Evaluation Rule: Parent
Monitoring Policy Source: Parent
Monitoring Flags : [ IsObservable: false, HasStats: false, HasFaults: false, HasHealth: false, HasEventRules: false ]

Traceroute an External IP address from an External IP

Naming Rules
RN FORMAT: trExtExt-{name}

    [1] PREFIX=trExtExt- PROPERTY = name




DN FORMAT: 

[1] uni/tn-{name}/trExtExt-{name}

                


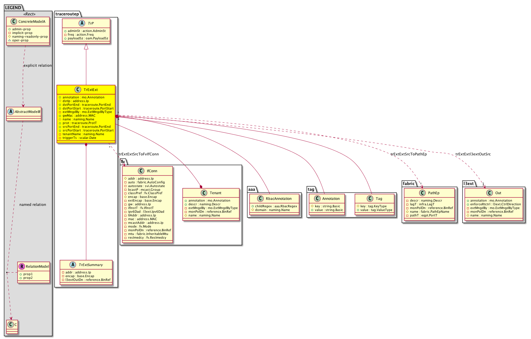
Diagram

Super Mo: traceroutep:TrP,
Container Mos: fv:Tenant (deletable:yes),
Contained Mos: aaa:RbacAnnotation, tag:Annotation, tag:Tag, traceroutep:TrExtSummary,
Relations To: fv:IfConn, fabric:PathEp, l3ext:Out,
Relations: traceroutep:RsTrExtExtSrcToFvIfConn, traceroutep:RsTrExtExtSrcToPathEp, traceroutep:RsTrExtExtl3extOutSrc,


Containers Hierarchies
[V] top:Root  This class represents the root element in the object hierarchy. All managed objects in the system are descendants of the Root element.
 ├
[V] fabric:Topology The root for IFC topology.
 
 ├
[V] fabric:Pod A pod.
 
 
 ├
[V] fabric:Node The root node for the APIC.
 
 
 
 ├
[V] ctx:Local The local Context.
 
 
 
 
 ├
[V] ctx:Application The context application.
 
 
 
 
 
 ├
[V] pol:Uni Represents policy definition/resolution universe.
 
 
 
 
 
 
 ├
[V] fv:Tenant A policy owner in the virtual fabric. A tenant can be either a private or a shared entity. For example, you can create a tenant with contexts and bridge domains shared by other tenants. A shared type of tenant is typically named common, default, or infra.
 
 
 
 
 
 
 
 ├
[V] traceroutep:TrExtExt  Traceroute an External IP address from an External IP
[V] top:Root  This class represents the root element in the object hierarchy. All managed objects in the system are descendants of the Root element.
 ├
[V] pol:Uni Represents policy definition/resolution universe.
 
 ├
[V] fv:Tenant A policy owner in the virtual fabric. A tenant can be either a private or a shared entity. For example, you can create a tenant with contexts and bridge domains shared by other tenants. A shared type of tenant is typically named common, default, or infra.
 
 
 ├
[V] traceroutep:TrExtExt  Traceroute an External IP address from an External IP


Contained Hierarchy
[V] traceroutep:TrExtExt  Traceroute an External IP address from an External IP
 ├
[V] aaa:RbacAnnotation  RbacAnnotation is used for capturing rbac properties of any apic object Objects can append rbacannotations as Object->RbacAnnotation which is then checked for domain eligibility
 ├
[V] fault:Delegate Exposes internal faults to the user. A fault delegate object can be defined on IFC (for example, for an endpoint group) and when the fault is raised (for example, under an endpoint policy on a switch), a fault delegate object is created on IFC under the specified object. A fault delegate object follows the lifecycle of the original fault instance object, being created, modified, or deleted based on the changes of the original fault.
 ├
[V] tag:Annotation 
 ├
[V] tag:Tag 
 ├
[V] traceroutep:RsTrExtExtSrcToFvIfConn  Relation to fvIfConn
 
 ├
[V] fault:Delegate Exposes internal faults to the user. A fault delegate object can be defined on IFC (for example, for an endpoint group) and when the fault is raised (for example, under an endpoint policy on a switch), a fault delegate object is created on IFC under the specified object. A fault delegate object follows the lifecycle of the original fault instance object, being created, modified, or deleted based on the changes of the original fault.
 ├
[V] traceroutep:RsTrExtExtSrcToPathEp  Relation to PathEp (PathEp can refer to a physical port or port channel or VPC
 
 ├
[V] aaa:RbacAnnotation  RbacAnnotation is used for capturing rbac properties of any apic object Objects can append rbacannotations as Object->RbacAnnotation which is then checked for domain eligibility
 
 ├
[V] fault:Delegate Exposes internal faults to the user. A fault delegate object can be defined on IFC (for example, for an endpoint group) and when the fault is raised (for example, under an endpoint policy on a switch), a fault delegate object is created on IFC under the specified object. A fault delegate object follows the lifecycle of the original fault instance object, being created, modified, or deleted based on the changes of the original fault.
 
 ├
[V] tag:Annotation 
 
 ├
[V] tag:Tag 
 
 ├
[V] traceroutep:TrEpNode 
 ├
[V] traceroutep:RsTrExtExtl3extOutSrc  Relation to l3extOut
 
 ├
[V] aaa:RbacAnnotation  RbacAnnotation is used for capturing rbac properties of any apic object Objects can append rbacannotations as Object->RbacAnnotation which is then checked for domain eligibility
 
 ├
[V] tag:Annotation 
 
 ├
[V] tag:Tag 
 
 ├
[V] traceroutep:TrEpNode 
 ├
[V] traceroutep:TrExtSummary  Traceroute External summary MO
 
 ├
[V] fault:Delegate Exposes internal faults to the user. A fault delegate object can be defined on IFC (for example, for an endpoint group) and when the fault is raised (for example, under an endpoint policy on a switch), a fault delegate object is created on IFC under the specified object. A fault delegate object follows the lifecycle of the original fault instance object, being created, modified, or deleted based on the changes of the original fault.
 
 ├
[V] traceroutep:TrEpNode 


Inheritance
[V] naming:NamedObject An abstract base class for an object that contains a name.
 ├
[V] pol:Obj Represents a generic policy object.
 
 ├
[V] pol:Def Represents self-contained policy document.
 
 
 ├
[V] traceroutep:TrP ***************** MOs *******************
 
 
 
 ├
[V] traceroutep:TrExtExt  Traceroute an External IP address from an External IP


Events
                traceroutep:TrExtExt:creation__traceroutep_TrExtExt
traceroutep:TrExtExt:modification__traceroutep_TrExtExt
traceroutep:TrExtExt:deletion__traceroutep_TrExtExt


Faults
                


Fsms
                


Properties Summary
Defined in: traceroutep:TrExtExt
mo:Annotation
          string:Basic
annotation  (traceroutep:TrExtExt:annotation)
           NO COMMENTS
address:Ip dstIp  (traceroutep:TrExtExt:dstIp)
           The destination IP address.
traceroute:PortEnd
          scalar:Uint16
dstPortEnd  (traceroutep:TrExtExt:dstPortEnd)
           Destination Port range end value
traceroute:PortStart
          scalar:Uint16
dstPortStart  (traceroutep:TrExtExt:dstPortStart)
           Destination Port range start value
mo:ExtMngdByType
          scalar:Bitmask32
extMngdBy  (traceroutep:TrExtExt:extMngdBy)
           NO COMMENTS
address:MAC gwMac  (traceroutep:TrExtExt:gwMac)
           Gateway MAC If specified, this value will be used as the destination MAC for all the traceroute policies (for all sources/destinations). This is applicable when there is a firewall between the source and destination endpoint If not specific, destination MAC will either be the destimation endpoint MAC, if the source and destination are in the same BD and Subnet, BD SVI IF MAC will be used.
naming:Name
          string:Basic
name  (traceroutep:TrExtExt:name)
           Overrides:pol:Obj:name | naming:NamedObject:name
           The name of the object.
traceroute:ProtT
          scalar:Enum8
prot  (traceroutep:TrExtExt:prot)
           The IP protocol.
traceroute:PortEnd
          scalar:Uint16
srcPortEnd  (traceroutep:TrExtExt:srcPortEnd)
           Source Port range end value
traceroute:PortStart
          scalar:Uint16
srcPortStart  (traceroutep:TrExtExt:srcPortStart)
           Source Port range start value
naming:Name
          string:Basic
tenantName  (traceroutep:TrExtExt:tenantName)
           The tenant name.
scalar:Date triggerTs  (traceroutep:TrExtExt:triggerTs)
           Trigger time for traceroute policy
Defined in: traceroutep:TrP
action:AdminSt
          scalar:Enum8
adminSt  (traceroutep:TrP:adminSt)
           Administrative state of the monitoring policy
action:Freq
          scalar:Time
freq  (traceroutep:TrP:freq)
           Frequency at which tasks are executed
oam:PayloadSz
          scalar:Uint16
payloadSz  (traceroutep:TrP:payloadSz)
           Probe packet size
Defined in: pol:Def
naming:Descr
          string:Basic
descr  (pol:Def:descr)
           Specifies a description of the policy definition.
naming:Descr
          string:Basic
ownerKey  (pol:Def:ownerKey)
           The key for enabling clients to own their data for entity correlation.
naming:Descr
          string:Basic
ownerTag  (pol:Def:ownerTag)
           A tag for enabling clients to add their own data. For example, to indicate who created this object.
Defined in: naming:NamedObject
naming:NameAlias
          string:Basic
nameAlias  (naming:NamedObject:nameAlias)
           NO COMMENTS
Defined in: mo:Ownable
scalar:Uint16 uid  (mo:Ownable:uid)
           A unique identifier for this object.
Defined in: mo:Resolvable
mo:Owner
          scalar:Enum8
lcOwn  (mo:Resolvable:lcOwn)
           A value that indicates how this object was created. For internal use only.
Defined in: mo:TopProps
mo:ModificationChildAction
          scalar:Bitmask32
childAction  (mo:TopProps:childAction)
           Delete or ignore. For internal use only.
reference:BinRef dn  (mo:TopProps:dn)
           A tag or metadata is a non-hierarchical keyword or term assigned to the fabric module.
reference:BinRN rn  (mo:TopProps:rn)
           Identifies an object from its siblings within the context of its parent object. The distinguished name contains a sequence of relative names.
mo:ModificationStatus
          scalar:Bitmask32
status  (mo:TopProps:status)
           The upgrade status. This property is for internal use only.
Defined in: mo:Modifiable
mo:TStamp
          scalar:Date
modTs  (mo:Modifiable:modTs)
           The time when this object was last modified.
Properties Detail

adminSt

Type: action:AdminSt
Primitive Type: scalar:Enum8

Units: null
Encrypted: false
Access: admin
Category: TopLevelRegular
Property Validators:
    Comments:
Administrative state of the monitoring policy
Constants
unknown 0 unknown NO COMMENTS
start 1 Start NO COMMENTS
stop 2 Stop NO COMMENTS
suspend 3 suspend NO COMMENTS
prepare 4 prepare NO COMMENTS
DEFAULT stop(2) Stop NO COMMENTS





annotation

Type: mo:Annotation
Primitive Type: string:Basic

Units: null
Encrypted: false
Access: admin
Category: TopLevelRegular
Property Validators:
    Range:  min: "0"  max: "128"
        Allowed Chars:
            Regex: [a-zA-Z0-9_.:-]+
    Comments:
NO COMMENTS



childAction

Type: mo:ModificationChildAction
Primitive Type: scalar:Bitmask32

Units: null
Encrypted: false
Access: implicit
Category: TopLevelChildAction
    Comments:
Delete or ignore. For internal use only.
Constants
deleteAll 16384u deleteAll NO COMMENTS
ignore 4096u ignore NO COMMENTS
deleteNonPresent 8192u deleteNonPresent NO COMMENTS
DEFAULT 0 --- This type is used to





descr

Type: naming:Descr
Primitive Type: string:Basic

Like: naming:Described:descr
Units: null
Encrypted: false
Access: admin
Category: TopLevelRegular
Property Validators:
    Range:  min: "0"  max: "128"
        Allowed Chars:
            Regex: [a-zA-Z0-9\\!#$%()*,-./:;@ _{|}~?&+]+
    Comments:
Specifies a description of the policy definition.



dn

Type: reference:BinRef

Units: null
Encrypted: false
Access: implicit
Category: TopLevelDn
    Comments:
A tag or metadata is a non-hierarchical keyword or term assigned to the fabric module.



dstIp

Type: address:Ip

Units: null
Encrypted: false
Access: create
Category: TopLevelRegular
Property Validators:
    Comments:
The destination IP address.



dstPortEnd

Type: traceroute:PortEnd
Primitive Type: scalar:Uint16

Units: null
Encrypted: false
Access: admin
Category: TopLevelRegular
Property Validators:
    Range:  min: 0  max: 65535
    Comments:
Destination Port range end value
Constants
defaultValue 65535 --- NO COMMENTS





dstPortStart

Type: traceroute:PortStart
Primitive Type: scalar:Uint16

Units: null
Encrypted: false
Access: admin
Category: TopLevelRegular
Property Validators:
    Range:  min: 0  max: 65535
    Comments:
Destination Port range start value
Constants
defaultValue 0 --- NO COMMENTS





extMngdBy

Type: mo:ExtMngdByType
Primitive Type: scalar:Bitmask32

Units: null
Encrypted: false
Access: implicit
Category: TopLevelRegular
    Comments:
NO COMMENTS
Constants
undefined 0u undefined NO COMMENTS
msc 1u msc NO COMMENTS
DEFAULT undefined(0u) undefined NO COMMENTS





freq

Type: action:Freq
Primitive Type: scalar:Time

Units: null
Encrypted: false
Access: implicit
Category: TopLevelRegular
    Comments:
Frequency at which tasks are executed
Constants
one-shot 0ull One shot Exectue only once
DEFAULT 0 --- Frequency of the task





gwMac

Type: address:MAC

Units: null
Encrypted: false
Access: admin
Category: TopLevelRegular
Property Validators:
    Comments:
Gateway MAC If specified, this value will be used as the destination MAC for all the traceroute policies (for all sources/destinations). This is applicable when there is a firewall between the source and destination endpoint If not specific, destination MAC will either be the destimation endpoint MAC, if the source and destination are in the same BD and Subnet, BD SVI IF MAC will be used.



lcOwn

Type: mo:Owner
Primitive Type: scalar:Enum8

Units: null
Encrypted: false
Access: implicit
Category: TopLevelRegular
    Comments:
A value that indicates how this object was created. For internal use only.
Constants
local 0 Local NO COMMENTS
policy 1 Policy NO COMMENTS
replica 2 Replica NO COMMENTS
resolveOnBehalf 3 ResolvedOnBehalf NO COMMENTS
implicit 4 Implicit NO COMMENTS
DEFAULT local(0) Local NO COMMENTS





modTs

Type: mo:TStamp
Primitive Type: scalar:Date

Units: null
Encrypted: false
Access: implicit
Category: TopLevelRegular
    Comments:
The time when this object was last modified.
Constants
never 0ull never NO COMMENTS
DEFAULT never(0ull) never NO COMMENTS





name

Type: naming:Name
Primitive Type: string:Basic

Overrides:pol:Obj:name  |  naming:NamedObject:name
Units: null Encrypted: false Naming Property -- [NAMING RULES] Access: naming Category: TopLevelRegular Property Validators: Range: min: "1" max: "64" Allowed Chars: Regex: [a-zA-Z0-9_.:-]+
    Comments:
The name of the object.



nameAlias

Type: naming:NameAlias
Primitive Type: string:Basic

Units: null
Encrypted: false
Access: admin
Category: TopLevelRegular
Property Validators:
    Range:  min: "0"  max: "63"
        Allowed Chars:
            Regex: [a-zA-Z0-9_.-]+
    Comments:
NO COMMENTS



ownerKey

Type: naming:Descr
Primitive Type: string:Basic

Units: null
Encrypted: false
Access: admin
Category: TopLevelRegular
Property Validators:
    Range:  min: "0"  max: "128"
        Allowed Chars:
            Regex: [a-zA-Z0-9\\!#$%()*,-./:;@ _{|}~?&+]+
    Comments:
The key for enabling clients to own their data for entity correlation.



ownerTag

Type: naming:Descr
Primitive Type: string:Basic

Units: null
Encrypted: false
Access: admin
Category: TopLevelRegular
Property Validators:
    Range:  min: "0"  max: "64"
        Allowed Chars:
            Regex: [a-zA-Z0-9\\!#$%()*,-./:;@ _{|}~?&+]+
    Comments:
A tag for enabling clients to add their own data. For example, to indicate who created this object.



payloadSz

Type: oam:PayloadSz
Primitive Type: scalar:Uint16

Units: null
Encrypted: false
Access: admin
Category: TopLevelRegular
Property Validators:
    Range:  min: 20  max: 9144
    Comments:
Probe packet size
Constants
defaultValue 56 --- NO COMMENTS





prot

Type: traceroute:ProtT
Primitive Type: scalar:Enum8

Units: null
Encrypted: false
Access: admin
Category: TopLevelRegular
Property Validators:
    Comments:
The IP protocol.
Constants
icmp 1 icmp ICMP Protocol
tcp 6 tcp TCP Protocol
udp 17 udp UDP Protocol
icmp6 58 icmp6 ICMP Protocol
DEFAULT udp(17) udp UDP Protocol





rn

Type: reference:BinRN

Units: null
Encrypted: false
Access: implicit
Category: TopLevelRn
    Comments:
Identifies an object from its siblings within the context of its parent object. The distinguished name contains a sequence of relative names.



srcPortEnd

Type: traceroute:PortEnd
Primitive Type: scalar:Uint16

Units: null
Encrypted: false
Access: admin
Category: TopLevelRegular
Property Validators:
    Range:  min: 0  max: 65535
    Comments:
Source Port range end value
Constants
defaultValue 65535 --- NO COMMENTS





srcPortStart

Type: traceroute:PortStart
Primitive Type: scalar:Uint16

Units: null
Encrypted: false
Access: admin
Category: TopLevelRegular
Property Validators:
    Range:  min: 0  max: 65535
    Comments:
Source Port range start value
Constants
defaultValue 0 --- NO COMMENTS





status

Type: mo:ModificationStatus
Primitive Type: scalar:Bitmask32

Units: null
Encrypted: false
Access: implicit
Category: TopLevelStatus
    Comments:
The upgrade status. This property is for internal use only.
Constants
created 2u created In a setter method: specifies that an object should be created. An error is returned if the object already exists.
In the return value of a setter method: indicates that an object has been created.
modified 4u modified In a setter method: specifies that an object should be modified
In the return value of a setter method: indicates that an object has been modified.
deleted 8u deleted In a setter method: specifies that an object should be deleted.
In the return value of a setter method: indicates that an object has been deleted.
DEFAULT 0 --- This type controls the life cycle of objects passed in the XML API.

When used in a setter method (such as configConfMo), the ModificationStatus specifies whether an object should be created, modified, deleted or removed.
In the return value of a setter method, the ModificationStatus indicates the actual operation that was performed. For example, the ModificationStatus is set to "created" if the object was created. The ModificationStatus is not set if the object was neither created, modified, deleted or removed.

When invoking a setter method, the ModificationStatus is optional:
If a setter method such as configConfMo is invoked and the ModificationStatus is not set, the system automatically determines if the object should be created or modified.






tenantName

Type: naming:Name
Primitive Type: string:Basic

Units: null
Encrypted: false
Access: implicit
Category: TopLevelRegular
    Comments:
The tenant name.



triggerTs

Type: scalar:Date

Units: null
Encrypted: false
Access: implicit
Category: TopLevelRegular
    Comments:
Trigger time for traceroute policy



uid

Type: scalar:Uint16

Units: null
Encrypted: false
Access: implicit
Category: TopLevelRegular
    Comments:
A unique identifier for this object.