Class vns:CIf (CONCRETE)

Class ID:4931
Class Label: Concrete Interface
Encrypted: false - Exportable: true - Persistent: true - Configurable: true - Subject to Quota: Disabled - Abstraction Layer: Logical Model
Write Access: [admin, nw-svc-device]
Read Access: [admin, nw-svc-device]
Creatable/Deletable: yes (see Container Mos for details)
Semantic Scope: EPG
Semantic Scope Evaluation Rule: Parent
Monitoring Policy Source: Parent
Monitoring Flags : [ IsObservable: true, HasStats: true, HasFaults: true, HasHealth: true, HasEventRules: false ]

A concrete interface in the L4-L7 device cluster. Several concrete interfaces can be associated with an interface label (MIfLbl).

Naming Rules
RN FORMAT: cIf-{[name]}

    [1] PREFIX=cIf- PROPERTY = name




DN FORMAT: 

[1] uni/tn-{name}/lDevVip-{name}/cDev-{name}/cIf-{[name]}

[3] uni/tn-{name}/cDev-{name}/cIf-{[name]}

                


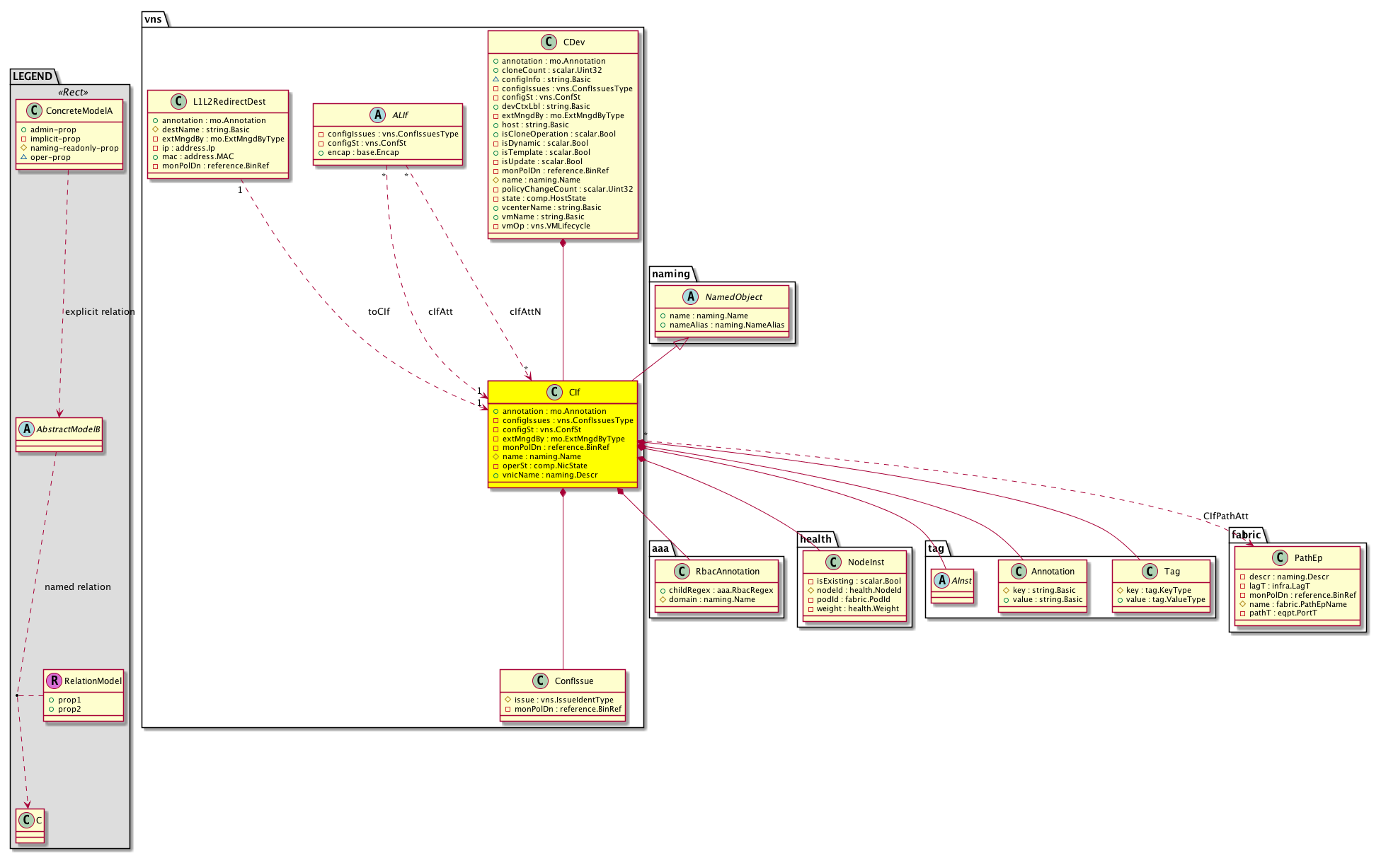
Diagram

Super Mo: naming:NamedObject,
Container Mos: vns:CDev (deletable:yes),
Contained Mos: aaa:RbacAnnotation, health:NodeInst, tag:AInst, tag:Annotation, tag:Tag, vns:ConfIssue,
Relations From: vns:ALIf,
Relations To: fabric:PathEp,
Relations: vns:RsCIfPathAtt, vns:RtCIfAtt, vns:RtCIfAttN,


Containers Hierarchies
[V] top:Root  This class represents the root element in the object hierarchy. All managed objects in the system are descendants of the Root element.
 ├
[V] fabric:Topology The root for IFC topology.
 
 ├
[V] fabric:Pod A pod.
 
 
 ├
[V] fabric:Node The root node for the APIC.
 
 
 
 ├
[V] ctx:Local The local Context.
 
 
 
 
 ├
[V] ctx:Application The context application.
 
 
 
 
 
 ├
[V] pol:Uni Represents policy definition/resolution universe.
 
 
 
 
 
 
 ├
[V] fv:Tenant A policy owner in the virtual fabric. A tenant can be either a private or a shared entity. For example, you can create a tenant with contexts and bridge domains shared by other tenants. A shared type of tenant is typically named common, default, or infra.
 
 
 
 
 
 
 
 ├
[V] vns:LDevVip An L4-L7 device cluster is represented by a single virtual IP (VIP). The configuration is pushed down to the VIP address.
 
 
 
 
 
 
 
 
 ├
[V] vns:CDev The individual service device is used to define a concrete l4-l7 service device.
 
 
 
 
 
 
 
 
 
 ├
[V] vns:CIf A concrete interface in the L4-L7 device cluster. Several concrete interfaces can be associated with an interface label (MIfLbl).
[V] top:Root  This class represents the root element in the object hierarchy. All managed objects in the system are descendants of the Root element.
 ├
[V] pol:Uni Represents policy definition/resolution universe.
 
 ├
[V] fv:Tenant A policy owner in the virtual fabric. A tenant can be either a private or a shared entity. For example, you can create a tenant with contexts and bridge domains shared by other tenants. A shared type of tenant is typically named common, default, or infra.
 
 
 ├
[V] vns:LDevVip An L4-L7 device cluster is represented by a single virtual IP (VIP). The configuration is pushed down to the VIP address.
 
 
 
 ├
[V] vns:CDev The individual service device is used to define a concrete l4-l7 service device.
 
 
 
 
 ├
[V] vns:CIf A concrete interface in the L4-L7 device cluster. Several concrete interfaces can be associated with an interface label (MIfLbl).
[V] top:Root  This class represents the root element in the object hierarchy. All managed objects in the system are descendants of the Root element.
 ├
[V] fabric:Topology The root for IFC topology.
 
 ├
[V] fabric:Pod A pod.
 
 
 ├
[V] fabric:Node The root node for the APIC.
 
 
 
 ├
[V] ctx:Local The local Context.
 
 
 
 
 ├
[V] ctx:Application The context application.
 
 
 
 
 
 ├
[V] pol:Uni Represents policy definition/resolution universe.
 
 
 
 
 
 
 ├
[V] fv:Tenant A policy owner in the virtual fabric. A tenant can be either a private or a shared entity. For example, you can create a tenant with contexts and bridge domains shared by other tenants. A shared type of tenant is typically named common, default, or infra.
 
 
 
 
 
 
 
 ├
[V] vns:ALDev A service device cluster.
 
 
 
 
 
 
 
 
 ├
[V] vns:CDev The individual service device is used to define a concrete l4-l7 service device.
 
 
 
 
 
 
 
 
 
 ├
[V] vns:CIf A concrete interface in the L4-L7 device cluster. Several concrete interfaces can be associated with an interface label (MIfLbl).
[V] top:Root  This class represents the root element in the object hierarchy. All managed objects in the system are descendants of the Root element.
 ├
[V] pol:Uni Represents policy definition/resolution universe.
 
 ├
[V] fv:Tenant A policy owner in the virtual fabric. A tenant can be either a private or a shared entity. For example, you can create a tenant with contexts and bridge domains shared by other tenants. A shared type of tenant is typically named common, default, or infra.
 
 
 ├
[V] vns:ALDev A service device cluster.
 
 
 
 ├
[V] vns:CDev The individual service device is used to define a concrete l4-l7 service device.
 
 
 
 
 ├
[V] vns:CIf A concrete interface in the L4-L7 device cluster. Several concrete interfaces can be associated with an interface label (MIfLbl).


Contained Hierarchy
[V] vns:CIf A concrete interface in the L4-L7 device cluster. Several concrete interfaces can be associated with an interface label (MIfLbl).
 ├
[V] aaa:RbacAnnotation  RbacAnnotation is used for capturing rbac properties of any apic object Objects can append rbacannotations as Object->RbacAnnotation which is then checked for domain eligibility
 ├
[V] fault:Counts An immutable object that provides the number of critical, major, minor, and warning faults raised on its parent object and its subtree.
 ├
[V] fault:Delegate Exposes internal faults to the user. A fault delegate object can be defined on IFC (for example, for an endpoint group) and when the fault is raised (for example, under an endpoint policy on a switch), a fault delegate object is created on IFC under the specified object. A fault delegate object follows the lifecycle of the original fault instance object, being created, modified, or deleted based on the changes of the original fault.
 ├
[V] fault:Inst Contains detailed information of a fault. This object is attached as a child of the object on which the fault condition occurred. One instance object is created for each fault condition of the parent object. A fault instance object is identified by a fault code.
 
 ├
[V] aaa:RbacAnnotation  RbacAnnotation is used for capturing rbac properties of any apic object Objects can append rbacannotations as Object->RbacAnnotation which is then checked for domain eligibility
 
 ├
[V] tag:Annotation 
 
 ├
[V] tag:Tag 
 ├
[V] health:Inst A base class for a health score instance.
 ├
[V] health:NodeInst The health score instance calculated on a node and reported to appliance.
 ├
[V] tag:AInst The label instance, which is contained by the taggable object.
 
 ├
[V] fault:Delegate Exposes internal faults to the user. A fault delegate object can be defined on IFC (for example, for an endpoint group) and when the fault is raised (for example, under an endpoint policy on a switch), a fault delegate object is created on IFC under the specified object. A fault delegate object follows the lifecycle of the original fault instance object, being created, modified, or deleted based on the changes of the original fault.
 ├
[V] tag:Annotation 
 ├
[V] tag:Tag 
 ├
[V] vns:ConfIssue 
 
 ├
[V] fault:Counts An immutable object that provides the number of critical, major, minor, and warning faults raised on its parent object and its subtree.
 
 ├
[V] fault:Inst Contains detailed information of a fault. This object is attached as a child of the object on which the fault condition occurred. One instance object is created for each fault condition of the parent object. A fault instance object is identified by a fault code.
 
 
 ├
[V] aaa:RbacAnnotation  RbacAnnotation is used for capturing rbac properties of any apic object Objects can append rbacannotations as Object->RbacAnnotation which is then checked for domain eligibility
 
 
 ├
[V] tag:Annotation 
 
 
 ├
[V] tag:Tag 
 
 ├
[V] health:Inst A base class for a health score instance.(Switch only)
 ├
[V] vns:RsCIfPathAtt A source relation to a path endpoint. Note that this relation is an internal object.
 
 ├
[V] aaa:RbacAnnotation  RbacAnnotation is used for capturing rbac properties of any apic object Objects can append rbacannotations as Object->RbacAnnotation which is then checked for domain eligibility
 
 ├
[V] fault:Counts An immutable object that provides the number of critical, major, minor, and warning faults raised on its parent object and its subtree.
 
 ├
[V] health:Inst A base class for a health score instance.(Switch only)
 
 ├
[V] tag:AInst The label instance, which is contained by the taggable object.
 
 
 ├
[V] fault:Delegate Exposes internal faults to the user. A fault delegate object can be defined on IFC (for example, for an endpoint group) and when the fault is raised (for example, under an endpoint policy on a switch), a fault delegate object is created on IFC under the specified object. A fault delegate object follows the lifecycle of the original fault instance object, being created, modified, or deleted based on the changes of the original fault.
 
 ├
[V] tag:Annotation 
 
 ├
[V] tag:Tag 
 ├
[V] vns:RtCIfAtt A target relation to a set of concrete interfaces from the device in the cluster. Note that this relation is an internal object.
 ├
[V] vns:RtCIfAttN 


Inheritance
[V] naming:NamedObject An abstract base class for an object that contains a name.
 ├
[V] vns:CIf A concrete interface in the L4-L7 device cluster. Several concrete interfaces can be associated with an interface label (MIfLbl).


Stat Counters
scalar:Sint64 COUNTER: vns:TxPkts:txdrops(packets)
           Tx Dropped
          Comments: NO COMMENTS
scalar:Sint64 COUNTER: vns:TxPkts:txerrors(packets)
           Tx Errors
          Comments: NO COMMENTS
scalar:Sint64 COUNTER: vns:TxPkts:txpackets(packets)
           Tx
          Comments: NO COMMENTS
scalar:Sint64 COUNTER: vns:RxPkts:rxdrops(packets)
           Rx Dropped
          Comments: NO COMMENTS
scalar:Sint64 COUNTER: vns:RxPkts:rxerrors(packets)
           Rx Errors
          Comments: NO COMMENTS
scalar:Sint64 COUNTER: vns:RxPkts:rxpackets(packets)
           Rx
          Comments: NO COMMENTS


Stats
[V] vns:CIf A concrete interface in the L4-L7 device cluster. Several concrete interfaces can be associated with an interface label (MIfLbl).
 ├
[V] vns:RxPkts15min A class that represents the most current statistics for Rx Packet counters in a 15 minute sampling interval. This class updates every 5 minutes.
 ├
[V] vns:RxPkts1d A class that represents the most current statistics for Rx Packet counters in a 1 day sampling interval. This class updates every hour.
 ├
[V] vns:RxPkts1h A class that represents the most current statistics for Rx Packet counters in a 1 hour sampling interval. This class updates every 15 minutes.
 ├
[V] vns:RxPkts1mo A class that represents the most current statistics for Rx Packet counters in a 1 month sampling interval. This class updates every day.
 ├
[V] vns:RxPkts1qtr A class that represents the most current statistics for Rx Packet counters in a 1 quarter sampling interval. This class updates every day.
 ├
[V] vns:RxPkts1w A class that represents the most current statistics for Rx Packet counters in a 1 week sampling interval. This class updates every day.
 ├
[V] vns:RxPkts1year A class that represents the most current statistics for Rx Packet counters in a 1 year sampling interval. This class updates every day.
 ├
[V] vns:RxPktsHist15min A class that represents historical statistics for Rx Packet counters in a 15 minute sampling interval. This class updates every 5 minutes.
 ├
[V] vns:RxPktsHist1d A class that represents historical statistics for Rx Packet counters in a 1 day sampling interval. This class updates every hour.
 ├
[V] vns:RxPktsHist1h A class that represents historical statistics for Rx Packet counters in a 1 hour sampling interval. This class updates every 15 minutes.
 ├
[V] vns:RxPktsHist1mo A class that represents historical statistics for Rx Packet counters in a 1 month sampling interval. This class updates every day.
 ├
[V] vns:RxPktsHist1qtr A class that represents historical statistics for Rx Packet counters in a 1 quarter sampling interval. This class updates every day.
 ├
[V] vns:RxPktsHist1w A class that represents historical statistics for Rx Packet counters in a 1 week sampling interval. This class updates every day.
 ├
[V] vns:RxPktsHist1year A class that represents historical statistics for Rx Packet counters in a 1 year sampling interval. This class updates every day.
 ├
[V] vns:TxPkts15min A class that represents the most current statistics for Tx Packet counters in a 15 minute sampling interval. This class updates every 5 minutes.
 ├
[V] vns:TxPkts1d A class that represents the most current statistics for Tx Packet counters in a 1 day sampling interval. This class updates every hour.
 ├
[V] vns:TxPkts1h A class that represents the most current statistics for Tx Packet counters in a 1 hour sampling interval. This class updates every 15 minutes.
 ├
[V] vns:TxPkts1mo A class that represents the most current statistics for Tx Packet counters in a 1 month sampling interval. This class updates every day.
 ├
[V] vns:TxPkts1qtr A class that represents the most current statistics for Tx Packet counters in a 1 quarter sampling interval. This class updates every day.
 ├
[V] vns:TxPkts1w A class that represents the most current statistics for Tx Packet counters in a 1 week sampling interval. This class updates every day.
 ├
[V] vns:TxPkts1year A class that represents the most current statistics for Tx Packet counters in a 1 year sampling interval. This class updates every day.
 ├
[V] vns:TxPktsHist15min A class that represents historical statistics for Tx Packet counters in a 15 minute sampling interval. This class updates every 5 minutes.
 ├
[V] vns:TxPktsHist1d A class that represents historical statistics for Tx Packet counters in a 1 day sampling interval. This class updates every hour.
 ├
[V] vns:TxPktsHist1h A class that represents historical statistics for Tx Packet counters in a 1 hour sampling interval. This class updates every 15 minutes.
 ├
[V] vns:TxPktsHist1mo A class that represents historical statistics for Tx Packet counters in a 1 month sampling interval. This class updates every day.
 ├
[V] vns:TxPktsHist1qtr A class that represents historical statistics for Tx Packet counters in a 1 quarter sampling interval. This class updates every day.
 ├
[V] vns:TxPktsHist1w A class that represents historical statistics for Tx Packet counters in a 1 week sampling interval. This class updates every day.
 ├
[V] vns:TxPktsHist1year A class that represents historical statistics for Tx Packet counters in a 1 year sampling interval. This class updates every day.


Events
                vns:CIf:creation__vns_CIf
vns:CIf:modification__vns_CIf
vns:CIf:deletion__vns_CIf


Faults
                


Fsms
                


Properties Summary
Defined in: vns:CIf
mo:Annotation
          string:Basic
annotation  (vns:CIf:annotation)
           NO COMMENTS
vns:ConfIssuesType
          scalar:Bitmask64
configIssues  (vns:CIf:configIssues)
           The configuration issues occurred. If an issue has occurred, the value returned indicates the type of issue.
vns:ConfSt
          scalar:Enum8
configSt  (vns:CIf:configSt)
           The configuration state of the device. The configuration may not yet have been applied, is in the process of being applied, has already been applied, or has failed to apply.
mo:ExtMngdByType
          scalar:Bitmask32
extMngdBy  (vns:CIf:extMngdBy)
           NO COMMENTS
reference:BinRef monPolDn  (vns:CIf:monPolDn)
           The monitoring policy attached to this observable object.
naming:Name
          string:Basic
name  (vns:CIf:name)
           Overrides:naming:NamedObject:name
           The name of the concrete interface in the L4-L7 device cluster.
comp:NicState
          scalar:Enum8
operSt  (vns:CIf:operSt)
           The runtime state of the object or policy.
naming:Descr
          string:Basic
vnicName  (vns:CIf:vnicName)
           The concrete interface vNIC name.
Defined in: naming:NamedObject
naming:NameAlias
          string:Basic
nameAlias  (naming:NamedObject:nameAlias)
           NO COMMENTS
Defined in: mo:Ownable
scalar:Uint16 uid  (mo:Ownable:uid)
           A unique identifier for this object.
Defined in: mo:Resolvable
mo:Owner
          scalar:Enum8
lcOwn  (mo:Resolvable:lcOwn)
           A value that indicates how this object was created. For internal use only.
Defined in: mo:TopProps
mo:ModificationChildAction
          scalar:Bitmask32
childAction  (mo:TopProps:childAction)
           Delete or ignore. For internal use only.
reference:BinRef dn  (mo:TopProps:dn)
           A tag or metadata is a non-hierarchical keyword or term assigned to the fabric module.
reference:BinRN rn  (mo:TopProps:rn)
           Identifies an object from its siblings within the context of its parent object. The distinguished name contains a sequence of relative names.
mo:ModificationStatus
          scalar:Bitmask32
status  (mo:TopProps:status)
           The upgrade status. This property is for internal use only.
Defined in: mo:Modifiable
mo:TStamp
          scalar:Date
modTs  (mo:Modifiable:modTs)
           The time when this object was last modified.
Properties Detail

annotation

Type: mo:Annotation
Primitive Type: string:Basic

Units: null
Encrypted: false
Access: admin
Category: TopLevelRegular
Property Validators:
    Range:  min: "0"  max: "128"
        Allowed Chars:
            Regex: [a-zA-Z0-9_.:-]+
    Comments:
NO COMMENTS



childAction

Type: mo:ModificationChildAction
Primitive Type: scalar:Bitmask32

Units: null
Encrypted: false
Access: implicit
Category: TopLevelChildAction
    Comments:
Delete or ignore. For internal use only.
Constants
deleteAll 16384u deleteAll NO COMMENTS
ignore 4096u ignore NO COMMENTS
deleteNonPresent 8192u deleteNonPresent NO COMMENTS
DEFAULT 0 --- This type is used to





configIssues

Type: vns:ConfIssuesType
Primitive Type: scalar:Bitmask64

Units: null
Encrypted: false
Access: implicit
Category: TopLevelRegular
    Comments:
The configuration issues occurred. If an issue has occurred, the value returned indicates the type of issue.
Constants
ok 0ull ok NO COMMENTS
invalid-config 0x1000000000000000ull Configuration of this device contains errors NO COMMENTS
cif-missing-virtual-info 0x100000000000000ull Virtual Object like vnic name is missing in CIf NO COMMENTS
cdev-missing-virtual-info 0x10000000000000ull Virtual Object Info like Vcenter name and VM name is missing in CDev NO COMMENTS
invalid-mfolder 0x1000000000000ull FolderInst points to an invalid MFolder NO COMMENTS
missing-ldev-ctx 0x100000000000ull No device context found for LDev NO COMMENTS
missing-function-node 0x10000000000ull Service graph template missing function node. NO COMMENTS
missing-cif 0x1000000000ull Device interfaces does not match cluster. NO COMMENTS
invalid-devctx 0x100000000ull Device context is not valid for this folder. NO COMMENTS
missing-lif 0x10000000ull no cluster interface found NO COMMENTS
missing-bd 0x1000000ull no bd found NO COMMENTS
invalid-rsmconnatt 0x100000ull Invalid RsMConnAtt MO which points to connector NO COMMENTS
internal-error 0x10000ull internal error occured during graph processing.` NO COMMENTS
invalid-param-config 0x1000ull invalid param config NO COMMENTS
function-type-mismatch-failure 0x100ull invalid function type NO COMMENTS
missing-l3instp 0x10ull no L3InstP found NO COMMENTS
invalid-abstract-graph-config 0x1ull invalid abstract graph config NO COMMENTS
invalid-devcfg-folder 0x2000000000000000ull DevCfg folder has invalid configuration parameters. NO COMMENTS
invalid-filter-referred-by-rsconntoflt 0x200000000000000ull AbsGraph connector is pointing to an invalid filter. NO COMMENTS
invalid-relation-target 0x20000000000000ull Relation target parameter could not be resolved. NO COMMENTS
invalid-namespace-allocation-mode 0x2000000000000ull VlanInstP has invalid allocation mode: static. Allocation mode should be dynamic. NO COMMENTS
arp-flood-enabled 0x200000000000ull ARP flood is enabled on the management end point group NO COMMENTS
graph-loop-detected 0x20000000000ull Service graph template configuration is invalid. It has a loop NO COMMENTS
ldevvip-missing-mgmt-ip 0x2000000000ull No Mgmt ip found for LDevVip NO COMMENTS
insufficient-devctx 0x200000000ull Folder must have one value for each associated CDev. NO COMMENTS
invalid-absfunc-profile 0x20000000ull Service graph template function profile config is invalid. NO COMMENTS
missing-terminal 0x2000000ull Terminal node is missing a terminal NO COMMENTS
cdev-missing-mgmt-ip 0x200000ull no mgmt ip found for cdev NO COMMENTS
resource-allocation-failure 0x20000ull resource could not be allocated during graph processing NO COMMENTS
invalid-param-scope 0x2000ull invalid parameter scope NO COMMENTS
invalid-abstract-graph-config-param 0x200ull invalid abstract graph config param NO COMMENTS
id-allocation-failure 0x20ull id allocation failure NO COMMENTS
missing-mandatory-param 0x2ull mandatory param not found NO COMMENTS
gothru-same-bd 0x4000000000000000ull Both the legs of go through node are attached to same BD NO COMMENTS
missing-mdev 0x400000000000000ull No device type found. LDevVip must be associated with an MDev. NO COMMENTS
invalid-conn-for-configparam 0x40000000000000ull Config param is using an invalid graph connector. NO COMMENTS
devfolder-validation-failed 0x4000000000000ull DevFolder has key, that is not found in MFolder NO COMMENTS
folderinst-validation-failed 0x400000000000ull FolderInst has key, that is not found in MFolder NO COMMENTS
gothrough-routing-enabled-both 0x40000000000ull Both the legs of go through node has routing enabled NO COMMENTS
lif-has-invalid-interface-label 0x4000000000ull LIf has an invalid MifLbl NO COMMENTS
cdev-missing-cif 0x400000000ull No interface defined. It must have at least one interface defined NO COMMENTS
missing-cdev 0x40000000ull No device found in cluster. NO COMMENTS
missing-namespace 0x4000000ull no vlan/vxlan namespace found NO COMMENTS
invalid-graphinst 0x400000ull Graphinst config is invalid NO COMMENTS
missing-abs-function 0x40000ull no abstract function definition found NO COMMENTS
invalid-ldev 0x4000ull Invalid cluster NO COMMENTS
missing-mparam 0x400ull No parameter definition found NO COMMENTS
missing-ldev 0x40ull No cluster found NO COMMENTS
param-cardinality-error 0x4ull invalid param cardinality NO COMMENTS
relinst-validation-failed 0x8000000000000000ull CfgRelInst has key and/or value, that are not found in MParam NO COMMENTS
missing-l3ctx 0x800000000000000ull No L3 Context found for the graph connection NO COMMENTS
invalid-connection 0x80000000000000ull AbsGraph Connection is invalid. NO COMMENTS
devparam-validation-failed 0x8000000000000ull DevParam has key and/or value, that are not found in MParam NO COMMENTS
paraminst-validation-failed 0x800000000000ull ParamInst has key and/or value, that are not found in MParam NO COMMENTS
invalid-terminal-nodes 0x80000000000ull Service graph template must have two or more terminal nodes NO COMMENTS
lif-invalid-CIf 0x8000000000ull LIf has an invalid CIf NO COMMENTS
cdev-missing-path-for-interface 0x800000000ull Missing path for interface. NO COMMENTS
inappropriate-devfolder 0x80000000ull Illegal folder in configuration. NO COMMENTS
missing-function-in-device-package 0x8000000ull No function found in device package NO COMMENTS
missing-interface 0x800000ull no interface found NO COMMENTS
param-validation-failed 0x80000ull param value is invalid NO COMMENTS
missing-config-params 0x8000ull GraphInst does not have any configuration parameters. It should have at least one valid configuration parameter. NO COMMENTS
missing-abs-graph 0x800ull no abs graph found NO COMMENTS
context-cardinality-violation-failure 0x80ull invalid cluster context cardinality NO COMMENTS
epp-download-failure 0x8ull epp download failure NO COMMENTS
DEFAULT ok(0ull) ok NO COMMENTS





configSt

Type: vns:ConfSt
Primitive Type: scalar:Enum8

Units: null
Encrypted: false
Access: implicit
Category: TopLevelRegular
    Comments:
The configuration state of the device. The configuration may not yet have been applied, is in the process of being applied, has already been applied, or has failed to apply.
Constants
none 0 none NO COMMENTS
applying 1 applying NO COMMENTS
applied 2 applied NO COMMENTS
failed-to-apply 3 failed-to-apply NO COMMENTS
DEFAULT none(0) none NO COMMENTS





dn

Type: reference:BinRef

Units: null
Encrypted: false
Access: implicit
Category: TopLevelDn
    Comments:
A tag or metadata is a non-hierarchical keyword or term assigned to the fabric module.



extMngdBy

Type: mo:ExtMngdByType
Primitive Type: scalar:Bitmask32

Units: null
Encrypted: false
Access: implicit
Category: TopLevelRegular
    Comments:
NO COMMENTS
Constants
undefined 0u undefined NO COMMENTS
msc 1u msc NO COMMENTS
DEFAULT undefined(0u) undefined NO COMMENTS





lcOwn

Type: mo:Owner
Primitive Type: scalar:Enum8

Units: null
Encrypted: false
Access: implicit
Category: TopLevelRegular
    Comments:
A value that indicates how this object was created. For internal use only.
Constants
local 0 Local NO COMMENTS
policy 1 Policy NO COMMENTS
replica 2 Replica NO COMMENTS
resolveOnBehalf 3 ResolvedOnBehalf NO COMMENTS
implicit 4 Implicit NO COMMENTS
DEFAULT local(0) Local NO COMMENTS





modTs

Type: mo:TStamp
Primitive Type: scalar:Date

Units: null
Encrypted: false
Access: implicit
Category: TopLevelRegular
    Comments:
The time when this object was last modified.
Constants
never 0ull never NO COMMENTS
DEFAULT never(0ull) never NO COMMENTS





monPolDn

Type: reference:BinRef

Units: null
Encrypted: false
Access: implicit
Category: TopLevelRegular
    Comments:
The monitoring policy attached to this observable object.



name

Type: naming:Name
Primitive Type: string:Basic

Overrides:naming:NamedObject:name
Units: null Encrypted: false Naming Property -- [NAMING RULES] Access: naming Category: TopLevelRegular Property Validators: Range: min: "1" max: "256" Allowed Chars: Regex: [a-zA-Z0-9\\!#$%()*,-./:;@ _{|}~?&+]+
    Comments:
The name of the concrete interface in the L4-L7 device cluster.



nameAlias

Type: naming:NameAlias
Primitive Type: string:Basic

Units: null
Encrypted: false
Access: admin
Category: TopLevelRegular
Property Validators:
    Range:  min: "0"  max: "63"
        Allowed Chars:
            Regex: [a-zA-Z0-9_.-]+
    Comments:
NO COMMENTS



operSt

Type: comp:NicState
Primitive Type: scalar:Enum8

Units: null
Encrypted: false
Access: implicit
Category: TopLevelRegular
    Comments:
The runtime state of the object or policy.
Constants
down 0 Down NO COMMENTS
up 1 Up NO COMMENTS
DEFAULT down(0) Down NO COMMENTS





rn

Type: reference:BinRN

Units: null
Encrypted: false
Access: implicit
Category: TopLevelRn
    Comments:
Identifies an object from its siblings within the context of its parent object. The distinguished name contains a sequence of relative names.



status

Type: mo:ModificationStatus
Primitive Type: scalar:Bitmask32

Units: null
Encrypted: false
Access: implicit
Category: TopLevelStatus
    Comments:
The upgrade status. This property is for internal use only.
Constants
created 2u created In a setter method: specifies that an object should be created. An error is returned if the object already exists.
In the return value of a setter method: indicates that an object has been created.
modified 4u modified In a setter method: specifies that an object should be modified
In the return value of a setter method: indicates that an object has been modified.
deleted 8u deleted In a setter method: specifies that an object should be deleted.
In the return value of a setter method: indicates that an object has been deleted.
DEFAULT 0 --- This type controls the life cycle of objects passed in the XML API.

When used in a setter method (such as configConfMo), the ModificationStatus specifies whether an object should be created, modified, deleted or removed.
In the return value of a setter method, the ModificationStatus indicates the actual operation that was performed. For example, the ModificationStatus is set to "created" if the object was created. The ModificationStatus is not set if the object was neither created, modified, deleted or removed.

When invoking a setter method, the ModificationStatus is optional:
If a setter method such as configConfMo is invoked and the ModificationStatus is not set, the system automatically determines if the object should be created or modified.






uid

Type: scalar:Uint16

Units: null
Encrypted: false
Access: implicit
Category: TopLevelRegular
    Comments:
A unique identifier for this object.



vnicName

Type: naming:Descr
Primitive Type: string:Basic

Units: null
Encrypted: false
Access: admin
Category: TopLevelRegular
Property Validators:
    Range:  min: "0"  max: "128"
        Allowed Chars:
            Regex: [a-zA-Z0-9\\!#$%()*,-./:;@ _{|}~?&+]+
    Comments:
The concrete interface vNIC name.