Class vns:TermConnInst (CONCRETE)

Class ID:4845
Class Label: Connector Instance
Encrypted: false - Exportable: false - Persistent: true - Configurable: false - Subject to Quota: Disabled - Abstraction Layer: Logical Model
Write Access: [NON CONFIGURABLE]
Read Access: [admin, nw-svc-device, nw-svc-policy]
Creatable/Deletable: yes (see Container Mos for details)
Semantic Scope: EPG
Semantic Scope Evaluation Rule: Parent
Monitoring Policy Source: Parent
Monitoring Flags : [ IsObservable: true, HasStats: false, HasFaults: true, HasHealth: true, HasEventRules: false ]

A connector instance.

Naming Rules
RN FORMAT: TConnInst

    [1] PREFIX=TConnInst


DN FORMAT: 

[1] uni/tn-{name}/GraphInst_C-{[ctrctDn]}-G-{[graphDn]}-S-{[scopeDn]}/TermNodeInst-{name}/TConnInst

                


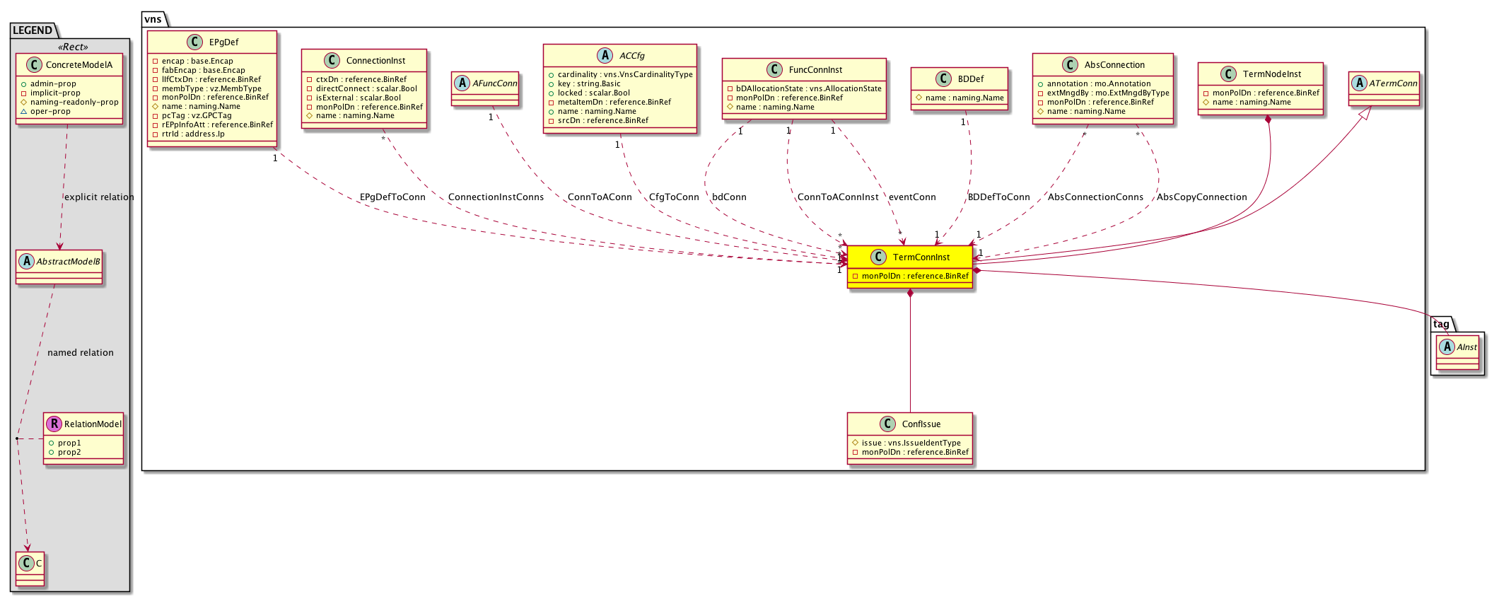
Diagram

Super Mo: vns:ATermConn,
Container Mos: vns:TermNodeInst (deletable:yes),
Contained Mos: tag:AInst, vns:ConfIssue,
Relations From: vns:AbsConnection, vns:BDDef, vns:FuncConnInst, vns:ACCfg, vns:AFuncConn, vns:ConnectionInst, vns:EPgDef,
Relations: vns:RtAbsConnectionConns, vns:RtAbsCopyConnection, vns:RtBDDefToConn, vns:RtBdConn, vns:RtCfgToConn, vns:RtConnToAConn, vns:RtConnToAConnInst, vns:RtConnectionInstConns, vns:RtEPgDefToConn, vns:RtEventConn,


Containers Hierarchies
[V] top:Root  This class represents the root element in the object hierarchy. All managed objects in the system are descendants of the Root element.
 ├
[V] fabric:Topology The root for IFC topology.
 
 ├
[V] fabric:Pod A pod.
 
 
 ├
[V] fabric:Node The root node for the APIC.
 
 
 
 ├
[V] ctx:Local The local Context.
 
 
 
 
 ├
[V] ctx:Application The context application.
 
 
 
 
 
 ├
[V] pol:Uni Represents policy definition/resolution universe.
 
 
 
 
 
 
 ├
[V] fv:Tenant A policy owner in the virtual fabric. A tenant can be either a private or a shared entity. For example, you can create a tenant with contexts and bridge domains shared by other tenants. A shared type of tenant is typically named common, default, or infra.
 
 
 
 
 
 
 
 ├
[V] vns:GraphInst The instance of a service graph. All instance objects are implicit.
 
 
 
 
 
 
 
 
 ├
[V] vns:TermNodeInst A terminal node instance.
 
 
 
 
 
 
 
 
 
 ├
[V] vns:TermConnInst A connector instance.
[V] top:Root  This class represents the root element in the object hierarchy. All managed objects in the system are descendants of the Root element.
 ├
[V] pol:Uni Represents policy definition/resolution universe.
 
 ├
[V] fv:Tenant A policy owner in the virtual fabric. A tenant can be either a private or a shared entity. For example, you can create a tenant with contexts and bridge domains shared by other tenants. A shared type of tenant is typically named common, default, or infra.
 
 
 ├
[V] vns:GraphInst The instance of a service graph. All instance objects are implicit.
 
 
 
 ├
[V] vns:TermNodeInst A terminal node instance.
 
 
 
 
 ├
[V] vns:TermConnInst A connector instance.


Contained Hierarchy
[V] vns:TermConnInst A connector instance.
 ├
[V] fault:Counts An immutable object that provides the number of critical, major, minor, and warning faults raised on its parent object and its subtree.
 ├
[V] fault:Delegate Exposes internal faults to the user. A fault delegate object can be defined on IFC (for example, for an endpoint group) and when the fault is raised (for example, under an endpoint policy on a switch), a fault delegate object is created on IFC under the specified object. A fault delegate object follows the lifecycle of the original fault instance object, being created, modified, or deleted based on the changes of the original fault.
 ├
[V] fault:Inst Contains detailed information of a fault. This object is attached as a child of the object on which the fault condition occurred. One instance object is created for each fault condition of the parent object. A fault instance object is identified by a fault code.
 
 ├
[V] aaa:RbacAnnotation  RbacAnnotation is used for capturing rbac properties of any apic object Objects can append rbacannotations as Object->RbacAnnotation which is then checked for domain eligibility
 
 ├
[V] tag:Annotation 
 
 ├
[V] tag:Tag 
 ├
[V] health:Inst A base class for a health score instance.(Switch only)
 ├
[V] tag:AInst The label instance, which is contained by the taggable object.
 
 ├
[V] fault:Delegate Exposes internal faults to the user. A fault delegate object can be defined on IFC (for example, for an endpoint group) and when the fault is raised (for example, under an endpoint policy on a switch), a fault delegate object is created on IFC under the specified object. A fault delegate object follows the lifecycle of the original fault instance object, being created, modified, or deleted based on the changes of the original fault.
 ├
[V] vns:ConfIssue 
 
 ├
[V] fault:Counts An immutable object that provides the number of critical, major, minor, and warning faults raised on its parent object and its subtree.
 
 ├
[V] fault:Inst Contains detailed information of a fault. This object is attached as a child of the object on which the fault condition occurred. One instance object is created for each fault condition of the parent object. A fault instance object is identified by a fault code.
 
 
 ├
[V] aaa:RbacAnnotation  RbacAnnotation is used for capturing rbac properties of any apic object Objects can append rbacannotations as Object->RbacAnnotation which is then checked for domain eligibility
 
 
 ├
[V] tag:Annotation 
 
 
 ├
[V] tag:Tag 
 
 ├
[V] health:Inst A base class for a health score instance.(Switch only)
 ├
[V] vns:RtAbsConnectionConns A target relation to a connector. Note that this relation is an internal object.
 ├
[V] vns:RtAbsCopyConnection  Copy connection connects to copy connector.
 ├
[V] vns:RtBDDefToConn A target relation to a connector. Note that this relation is an internal object.
 ├
[V] vns:RtBdConn A target relation to a connector. Note that this relation is an internal object.
 ├
[V] vns:RtCfgToConn A target relation to a connector. Note that this relation is an internal object.
 ├
[V] vns:RtConnToAConn  Optional relation used to figure out the Epg where IP are learnt for the EpAttach feature
 ├
[V] vns:RtConnToAConnInst  Optional relation - Required only when user wants to specify the connector to use for ep attach
 ├
[V] vns:RtConnectionInstConns A target relation to a connector. Note that this relation is an internal object.
 ├
[V] vns:RtEPgDefToConn A target relation to a connector. Note that this relation is an internal object.
 ├
[V] vns:RtEventConn A target relation to a connector. Note that this relation is an internal object


Inheritance
[V] naming:NamedObject An abstract base class for an object that contains a name.
 ├
[V] pol:Obj Represents a generic policy object.
 
 ├
[V] pol:Def Represents self-contained policy document.
 
 
 ├
[V] vns:AConn A connector.
 
 
 
 ├
[V] vns:ATermConn A terminal node connector.
 
 
 
 
 ├
[V] vns:TermConnInst A connector instance.


Events
                


Faults
                vns:TermConnInst:ValidationFailed


Fsms
                


Properties Summary
Defined in: vns:TermConnInst
reference:BinRef monPolDn  (vns:TermConnInst:monPolDn)
           The monitoring policy attached to this observable object.
Defined in: vns:AConn
scalar:Bool attNotify  (vns:AConn:attNotify)
           Enables the attachment notification option.
vns:ConnConfIssuesType
          scalar:Bitmask64
configIssues  (vns:AConn:configIssues)
           The configuration issues occurred. If an issue has occurred, the value returned indicates the type of issue.
vns:ConfSt
          scalar:Enum8
configSt  (vns:AConn:configSt)
           The configuration state of the device. The configuration may not yet have been applied, is in the process of being applied, has already been applied, or has failed to apply.
reference:BinRef ctxDn  (vns:AConn:ctxDn)
           The distinguished name of the private network.
Defined in: pol:Def
naming:Descr
          string:Basic
descr  (pol:Def:descr)
           Specifies a description of the policy definition.
naming:Descr
          string:Basic
ownerKey  (pol:Def:ownerKey)
           The key for enabling clients to own their data for entity correlation.
naming:Descr
          string:Basic
ownerTag  (pol:Def:ownerTag)
           A tag for enabling clients to add their own data. For example, to indicate who created this object.
Defined in: pol:Obj
naming:Name
          string:Basic
name  (pol:Obj:name)
           Overrides:naming:NamedObject:name
           null
Defined in: naming:NamedObject
naming:NameAlias
          string:Basic
nameAlias  (naming:NamedObject:nameAlias)
           NO COMMENTS
Defined in: mo:Resolvable
mo:Owner
          scalar:Enum8
lcOwn  (mo:Resolvable:lcOwn)
           A value that indicates how this object was created. For internal use only.
Defined in: mo:TopProps
mo:ModificationChildAction
          scalar:Bitmask32
childAction  (mo:TopProps:childAction)
           Delete or ignore. For internal use only.
reference:BinRef dn  (mo:TopProps:dn)
           A tag or metadata is a non-hierarchical keyword or term assigned to the fabric module.
reference:BinRN rn  (mo:TopProps:rn)
           Identifies an object from its siblings within the context of its parent object. The distinguished name contains a sequence of relative names.
mo:ModificationStatus
          scalar:Bitmask32
status  (mo:TopProps:status)
           The upgrade status. This property is for internal use only.
Defined in: mo:Modifiable
mo:TStamp
          scalar:Date
modTs  (mo:Modifiable:modTs)
           The time when this object was last modified.
Properties Detail

attNotify

Type: scalar:Bool

Units: null
Encrypted: false
Access: admin
Category: TopLevelRegular
    Comments:
Enables the attachment notification option.
Constants
no false --- NO COMMENTS
yes true --- NO COMMENTS
DEFAULT no(false) --- NO COMMENTS





childAction

Type: mo:ModificationChildAction
Primitive Type: scalar:Bitmask32

Units: null
Encrypted: false
Access: implicit
Category: TopLevelChildAction
    Comments:
Delete or ignore. For internal use only.
Constants
deleteAll 16384u deleteAll NO COMMENTS
ignore 4096u ignore NO COMMENTS
deleteNonPresent 8192u deleteNonPresent NO COMMENTS
DEFAULT 0 --- This type is used to





configIssues

Type: vns:ConnConfIssuesType
Primitive Type: scalar:Bitmask64

Units: null
Encrypted: false
Access: implicit
Category: TopLevelRegular
    Comments:
The configuration issues occurred. If an issue has occurred, the value returned indicates the type of issue.
Constants
ok 0ull ok NO COMMENTS
missing-l3instp 0x100ull Unable to find L3InstP associated with a connector. NO COMMENTS
invalid-ctx 0x10ull Ctx associated with a connector is not valid. NO COMMENTS
missing-connection 0x1ull connection associated with a connector not found. NO COMMENTS
missing-peer-conn 0x20ull Peer connector associated with a connector not found. NO COMMENTS
missing-nodeinst 0x2ull NodeInst associated with a connector not found. NO COMMENTS
missing-subnet 0x40ull Unable to find subnet for this connector. NO COMMENTS
conn-nonrenderable 0x4ull Graph connector could not be rendered. NO COMMENTS
missing-lif 0x80ull no cluster interface found NO COMMENTS
missing-bd 0x8ull Unable to find BD associated with a connector. NO COMMENTS
DEFAULT ok(0ull) ok NO COMMENTS





configSt

Type: vns:ConfSt
Primitive Type: scalar:Enum8

Units: null
Encrypted: false
Access: implicit
Category: TopLevelRegular
    Comments:
The configuration state of the device. The configuration may not yet have been applied, is in the process of being applied, has already been applied, or has failed to apply.
Constants
none 0 none NO COMMENTS
applying 1 applying NO COMMENTS
applied 2 applied NO COMMENTS
failed-to-apply 3 failed-to-apply NO COMMENTS
DEFAULT none(0) none NO COMMENTS





ctxDn

Type: reference:BinRef

Units: null
Encrypted: false
Access: implicit
Category: TopLevelRegular
    Comments:
The distinguished name of the private network.



descr

Type: naming:Descr
Primitive Type: string:Basic

Like: naming:Described:descr
Units: null
Encrypted: false
Access: admin
Category: TopLevelRegular
    Comments:
Specifies a description of the policy definition.



dn

Type: reference:BinRef

Units: null
Encrypted: false
Access: implicit
Category: TopLevelDn
    Comments:
A tag or metadata is a non-hierarchical keyword or term assigned to the fabric module.



lcOwn

Type: mo:Owner
Primitive Type: scalar:Enum8

Units: null
Encrypted: false
Access: implicit
Category: TopLevelRegular
    Comments:
A value that indicates how this object was created. For internal use only.
Constants
local 0 Local NO COMMENTS
policy 1 Policy NO COMMENTS
replica 2 Replica NO COMMENTS
resolveOnBehalf 3 ResolvedOnBehalf NO COMMENTS
implicit 4 Implicit NO COMMENTS
DEFAULT local(0) Local NO COMMENTS





modTs

Type: mo:TStamp
Primitive Type: scalar:Date

Units: null
Encrypted: false
Access: implicit
Category: TopLevelRegular
    Comments:
The time when this object was last modified.
Constants
never 0ull never NO COMMENTS
DEFAULT never(0ull) never NO COMMENTS





monPolDn

Type: reference:BinRef

Units: null
Encrypted: false
Access: implicit
Category: TopLevelRegular
    Comments:
The monitoring policy attached to this observable object.



name

Type: naming:Name
Primitive Type: string:Basic

Overrides:naming:NamedObject:name
Units: null Encrypted: false Access: admin Category: TopLevelRegular
    Comments:
null



nameAlias

Type: naming:NameAlias
Primitive Type: string:Basic

Units: null
Encrypted: false
Access: admin
Category: TopLevelRegular
    Comments:
NO COMMENTS



ownerKey

Type: naming:Descr
Primitive Type: string:Basic

Units: null
Encrypted: false
Access: admin
Category: TopLevelRegular
    Comments:
The key for enabling clients to own their data for entity correlation.



ownerTag

Type: naming:Descr
Primitive Type: string:Basic

Units: null
Encrypted: false
Access: admin
Category: TopLevelRegular
    Comments:
A tag for enabling clients to add their own data. For example, to indicate who created this object.



rn

Type: reference:BinRN

Units: null
Encrypted: false
Access: implicit
Category: TopLevelRn
    Comments:
Identifies an object from its siblings within the context of its parent object. The distinguished name contains a sequence of relative names.



status

Type: mo:ModificationStatus
Primitive Type: scalar:Bitmask32

Units: null
Encrypted: false
Access: implicit
Category: TopLevelStatus
    Comments:
The upgrade status. This property is for internal use only.
Constants
created 2u created In a setter method: specifies that an object should be created. An error is returned if the object already exists.
In the return value of a setter method: indicates that an object has been created.
modified 4u modified In a setter method: specifies that an object should be modified
In the return value of a setter method: indicates that an object has been modified.
deleted 8u deleted In a setter method: specifies that an object should be deleted.
In the return value of a setter method: indicates that an object has been deleted.
DEFAULT 0 --- This type controls the life cycle of objects passed in the XML API.

When used in a setter method (such as configConfMo), the ModificationStatus specifies whether an object should be created, modified, deleted or removed.
In the return value of a setter method, the ModificationStatus indicates the actual operation that was performed. For example, the ModificationStatus is set to "created" if the object was created. The ModificationStatus is not set if the object was neither created, modified, deleted or removed.

When invoking a setter method, the ModificationStatus is optional:
If a setter method such as configConfMo is invoked and the ModificationStatus is not set, the system automatically determines if the object should be created or modified.