Class vz:Subj (CONCRETE)

Class ID:1319
Class Label: Contract Subject
Encrypted: false - Exportable: true - Persistent: true - Configurable: true - Subject to Quota: Disabled - Abstraction Layer: Logical Model
Write Access: [admin, tenant-security]
Read Access: [admin, tenant-security]
Creatable/Deletable: yes (see Container Mos for details)
Semantic Scope: EPG
Semantic Scope Evaluation Rule: Parent
Monitoring Policy Source: Parent
Monitoring Flags : [ IsObservable: true, HasStats: false, HasFaults: true, HasHealth: true, HasEventRules: false ]

A subject is a sub-application running behind an endpoint group (for example, an Exchange server). A subject is parented by the contract, which can encapsulate multiple subjects. An endpoint group associated to a contract is providing one or more subjects or is communicating with the subject as a peer entity. An endpoint group always associates with a subject and defines rules under the association for consuming/providing/peer-to-peer communications to that subject.

Naming Rules
RN FORMAT: subj-{name}

    [1] PREFIX=subj- PROPERTY = name




DN FORMAT: 

[1] uni/tn-{name}/oobbrc-{name}/subj-{name}

[3] uni/tn-{name}/brc-{name}/subj-{name}

[5] uni/tn-{name}/subj-{name}

                


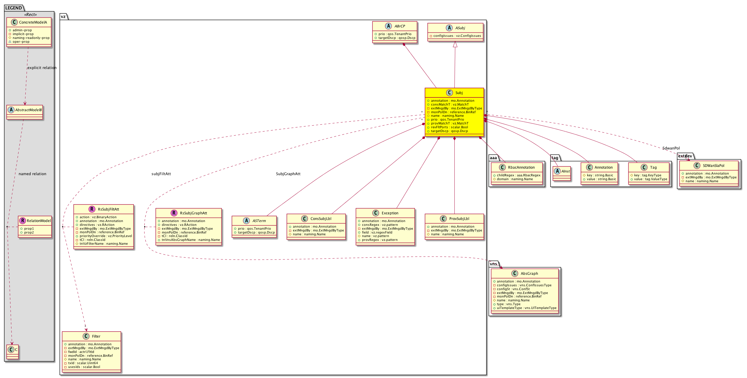
Diagram

Super Mo: vz:ASubj,
Container Mos: vz:ABrCP (deletable:yes),
Contained Mos: aaa:RbacAnnotation, tag:AInst, tag:Annotation, tag:Tag, vz:ASTerm, vz:ConsSubjLbl, vz:Exception, vz:ProvSubjLbl,
Relations To: vz:Filter, vns:AbsGraph,
Relations: vz:RsSubjFiltAtt, vz:RsSubjGraphAtt,


Containers Hierarchies
[V] top:Root  This class represents the root element in the object hierarchy. All managed objects in the system are descendants of the Root element.
 ├
[V] fabric:Topology The root for IFC topology.
 
 ├
[V] fabric:Pod A pod.
 
 
 ├
[V] fabric:Node The root node for the APIC.
 
 
 
 ├
[V] ctx:Local The local Context.
 
 
 
 
 ├
[V] ctx:Application The context application.
 
 
 
 
 
 ├
[V] pol:Uni Represents policy definition/resolution universe.
 
 
 
 
 
 
 ├
[V] fv:Tenant A policy owner in the virtual fabric. A tenant can be either a private or a shared entity. For example, you can create a tenant with contexts and bridge domains shared by other tenants. A shared type of tenant is typically named common, default, or infra.
 
 
 
 
 
 
 
 ├
[V] vz:OOBBrCP An out-of-band binary contract profile can only be provided by an out-of-band endpoint group and can only be consumed by the external prefix set. A regular endpoint group cannot provide or consume an out-of-band contract profile.
 
 
 
 
 
 
 
 
 ├
[V] vz:Subj A subject is a sub-application running behind an endpoint group (for example, an Exchange server). A subject is parented by the contract, which can encapsulate multiple subjects. An endpoint group associated to a contract is providing one or more subjects or is communicating with the subject as a peer entity. An endpoint group always associates with a subject and defines rules under the association for consuming/providing/peer-to-peer communicati...
[V] top:Root  This class represents the root element in the object hierarchy. All managed objects in the system are descendants of the Root element.
 ├
[V] pol:Uni Represents policy definition/resolution universe.
 
 ├
[V] fv:Tenant A policy owner in the virtual fabric. A tenant can be either a private or a shared entity. For example, you can create a tenant with contexts and bridge domains shared by other tenants. A shared type of tenant is typically named common, default, or infra.
 
 
 ├
[V] vz:OOBBrCP An out-of-band binary contract profile can only be provided by an out-of-band endpoint group and can only be consumed by the external prefix set. A regular endpoint group cannot provide or consume an out-of-band contract profile.
 
 
 
 ├
[V] vz:Subj A subject is a sub-application running behind an endpoint group (for example, an Exchange server). A subject is parented by the contract, which can encapsulate multiple subjects. An endpoint group associated to a contract is providing one or more subjects or is communicating with the subject as a peer entity. An endpoint group always associates with a subject and defines rules under the association for consuming/providing/peer-to-peer communicati...
[V] top:Root  This class represents the root element in the object hierarchy. All managed objects in the system are descendants of the Root element.
 ├
[V] fabric:Topology The root for IFC topology.
 
 ├
[V] fabric:Pod A pod.
 
 
 ├
[V] fabric:Node The root node for the APIC.
 
 
 
 ├
[V] ctx:Local The local Context.
 
 
 
 
 ├
[V] ctx:Application The context application.
 
 
 
 
 
 ├
[V] pol:Uni Represents policy definition/resolution universe.
 
 
 
 
 
 
 ├
[V] fv:Tenant A policy owner in the virtual fabric. A tenant can be either a private or a shared entity. For example, you can create a tenant with contexts and bridge domains shared by other tenants. A shared type of tenant is typically named common, default, or infra.
 
 
 
 
 
 
 
 ├
[V] vz:BrCP A contract is a logical container for the subjects which relate to the filters that govern the rules for communication between endpoint groups (EPGs). Without a contract, the default forwarding policy is to not allow any communication between EPGs but all communication within an EPG is allowed.
 
 
 
 
 
 
 
 
 ├
[V] vz:Subj A subject is a sub-application running behind an endpoint group (for example, an Exchange server). A subject is parented by the contract, which can encapsulate multiple subjects. An endpoint group associated to a contract is providing one or more subjects or is communicating with the subject as a peer entity. An endpoint group always associates with a subject and defines rules under the association for consuming/providing/peer-to-peer communicati...
[V] top:Root  This class represents the root element in the object hierarchy. All managed objects in the system are descendants of the Root element.
 ├
[V] pol:Uni Represents policy definition/resolution universe.
 
 ├
[V] fv:Tenant A policy owner in the virtual fabric. A tenant can be either a private or a shared entity. For example, you can create a tenant with contexts and bridge domains shared by other tenants. A shared type of tenant is typically named common, default, or infra.
 
 
 ├
[V] vz:BrCP A contract is a logical container for the subjects which relate to the filters that govern the rules for communication between endpoint groups (EPGs). Without a contract, the default forwarding policy is to not allow any communication between EPGs but all communication within an EPG is allowed.
 
 
 
 ├
[V] vz:Subj A subject is a sub-application running behind an endpoint group (for example, an Exchange server). A subject is parented by the contract, which can encapsulate multiple subjects. An endpoint group associated to a contract is providing one or more subjects or is communicating with the subject as a peer entity. An endpoint group always associates with a subject and defines rules under the association for consuming/providing/peer-to-peer communicati...
[V] top:Root  This class represents the root element in the object hierarchy. All managed objects in the system are descendants of the Root element.
 ├
[V] fabric:Topology The root for IFC topology.
 
 ├
[V] fabric:Pod A pod.
 
 
 ├
[V] fabric:Node The root node for the APIC.
 
 
 
 ├
[V] ctx:Local The local Context.
 
 
 
 
 ├
[V] ctx:Application The context application.
 
 
 
 
 
 ├
[V] pol:Uni Represents policy definition/resolution universe.
 
 
 
 
 
 
 ├
[V] fv:Tenant A policy owner in the virtual fabric. A tenant can be either a private or a shared entity. For example, you can create a tenant with contexts and bridge domains shared by other tenants. A shared type of tenant is typically named common, default, or infra.
 
 
 
 
 
 
 
 ├
[V] vz:ABrCP An abstraction of a binary contract profile.
 
 
 
 
 
 
 
 
 ├
[V] vz:Subj A subject is a sub-application running behind an endpoint group (for example, an Exchange server). A subject is parented by the contract, which can encapsulate multiple subjects. An endpoint group associated to a contract is providing one or more subjects or is communicating with the subject as a peer entity. An endpoint group always associates with a subject and defines rules under the association for consuming/providing/peer-to-peer communicati...
[V] top:Root  This class represents the root element in the object hierarchy. All managed objects in the system are descendants of the Root element.
 ├
[V] pol:Uni Represents policy definition/resolution universe.
 
 ├
[V] fv:Tenant A policy owner in the virtual fabric. A tenant can be either a private or a shared entity. For example, you can create a tenant with contexts and bridge domains shared by other tenants. A shared type of tenant is typically named common, default, or infra.
 
 
 ├
[V] vz:ABrCP An abstraction of a binary contract profile.
 
 
 
 ├
[V] vz:Subj A subject is a sub-application running behind an endpoint group (for example, an Exchange server). A subject is parented by the contract, which can encapsulate multiple subjects. An endpoint group associated to a contract is providing one or more subjects or is communicating with the subject as a peer entity. An endpoint group always associates with a subject and defines rules under the association for consuming/providing/peer-to-peer communicati...


Contained Hierarchy
[V] vz:Subj A subject is a sub-application running behind an endpoint group (for example, an Exchange server). A subject is parented by the contract, which can encapsulate multiple subjects. An endpoint group associated to a contract is providing one or more subjects or is communicating with the subject as a peer entity. An endpoint group always associates with a subject and defines rules under the association for consuming/providing/peer-to-peer communicati...
 ├
[V] aaa:RbacAnnotation  RbacAnnotation is used for capturing rbac properties of any apic object Objects can append rbacannotations as Object->RbacAnnotation which is then checked for domain eligibility
 ├
[V] fault:Counts An immutable object that provides the number of critical, major, minor, and warning faults raised on its parent object and its subtree.
 ├
[V] fault:Delegate Exposes internal faults to the user. A fault delegate object can be defined on IFC (for example, for an endpoint group) and when the fault is raised (for example, under an endpoint policy on a switch), a fault delegate object is created on IFC under the specified object. A fault delegate object follows the lifecycle of the original fault instance object, being created, modified, or deleted based on the changes of the original fault.
 ├
[V] fault:Inst Contains detailed information of a fault. This object is attached as a child of the object on which the fault condition occurred. One instance object is created for each fault condition of the parent object. A fault instance object is identified by a fault code.
 
 ├
[V] aaa:RbacAnnotation  RbacAnnotation is used for capturing rbac properties of any apic object Objects can append rbacannotations as Object->RbacAnnotation which is then checked for domain eligibility
 
 ├
[V] tag:Annotation 
 
 ├
[V] tag:Tag 
 ├
[V] health:Inst A base class for a health score instance.(Switch only)
 ├
[V] tag:AInst The label instance, which is contained by the taggable object.
 
 ├
[V] fault:Delegate Exposes internal faults to the user. A fault delegate object can be defined on IFC (for example, for an endpoint group) and when the fault is raised (for example, under an endpoint policy on a switch), a fault delegate object is created on IFC under the specified object. A fault delegate object follows the lifecycle of the original fault instance object, being created, modified, or deleted based on the changes of the original fault.
 ├
[V] tag:Annotation 
 ├
[V] tag:Tag 
 ├
[V] vz:ASTerm An abstraction of a subject terminal.
 
 ├
[V] fault:Delegate Exposes internal faults to the user. A fault delegate object can be defined on IFC (for example, for an endpoint group) and when the fault is raised (for example, under an endpoint policy on a switch), a fault delegate object is created on IFC under the specified object. A fault delegate object follows the lifecycle of the original fault instance object, being created, modified, or deleted based on the changes of the original fault.
 
 ├
[V] vz:RsFiltAtt A source relation to a filter. A filter is a group of resolvable filter entries. Each filter entry is a combination of network traffic classification properties. Note that this relation is an internal object.
 
 
 ├
[V] aaa:RbacAnnotation  RbacAnnotation is used for capturing rbac properties of any apic object Objects can append rbacannotations as Object->RbacAnnotation which is then checked for domain eligibility
 
 
 ├
[V] fault:Counts An immutable object that provides the number of critical, major, minor, and warning faults raised on its parent object and its subtree.
 
 
 ├
[V] fault:Inst Contains detailed information of a fault. This object is attached as a child of the object on which the fault condition occurred. One instance object is created for each fault condition of the parent object. A fault instance object is identified by a fault code.
 
 
 
 ├
[V] aaa:RbacAnnotation  RbacAnnotation is used for capturing rbac properties of any apic object Objects can append rbacannotations as Object->RbacAnnotation which is then checked for domain eligibility
 
 
 
 ├
[V] tag:Annotation 
 
 
 
 ├
[V] tag:Tag 
 
 
 ├
[V] health:Inst A base class for a health score instance.(Switch only)
 
 
 ├
[V] tag:AInst The label instance, which is contained by the taggable object.
 
 
 
 ├
[V] fault:Delegate Exposes internal faults to the user. A fault delegate object can be defined on IFC (for example, for an endpoint group) and when the fault is raised (for example, under an endpoint policy on a switch), a fault delegate object is created on IFC under the specified object. A fault delegate object follows the lifecycle of the original fault instance object, being created, modified, or deleted based on the changes of the original fault.
 
 
 ├
[V] tag:Annotation 
 
 
 ├
[V] tag:Tag 
 ├
[V] vz:ConsSubjLbl A consumer subject label. In general, a subject label is used as a classification criteria for subjects being consumed/provided by the endpoint groups (EPGs) participating in the contract. The label identifies a subject being consumed by a consumer. It can be parented by 2 different methods. The first method is the relation between the consumer EPG and the contract that is used for filtering the subjects. A label should match either the subject n...
 
 ├
[V] aaa:RbacAnnotation  RbacAnnotation is used for capturing rbac properties of any apic object Objects can append rbacannotations as Object->RbacAnnotation which is then checked for domain eligibility
 
 ├
[V] fault:Delegate Exposes internal faults to the user. A fault delegate object can be defined on IFC (for example, for an endpoint group) and when the fault is raised (for example, under an endpoint policy on a switch), a fault delegate object is created on IFC under the specified object. A fault delegate object follows the lifecycle of the original fault instance object, being created, modified, or deleted based on the changes of the original fault.
 
 ├
[V] tag:Annotation 
 
 ├
[V] tag:Tag 
 ├
[V] vz:Exception 
 
 ├
[V] aaa:RbacAnnotation  RbacAnnotation is used for capturing rbac properties of any apic object Objects can append rbacannotations as Object->RbacAnnotation which is then checked for domain eligibility
 
 ├
[V] tag:Annotation 
 
 ├
[V] tag:Tag 
 ├
[V] vz:ProvSubjLbl A subject label is used as classification criteria for subjects being consumed/provided by the endpoint groups (EPGs) participating in the contract. The label identifies a subject being provided by a provider. It can be parented by 2 different methods. The first method is the relation between the provider EPG and the contract that is used for filtering the subjects. A label should match either the subject name or the label present under the subje...
 
 ├
[V] aaa:RbacAnnotation  RbacAnnotation is used for capturing rbac properties of any apic object Objects can append rbacannotations as Object->RbacAnnotation which is then checked for domain eligibility
 
 ├
[V] fault:Delegate Exposes internal faults to the user. A fault delegate object can be defined on IFC (for example, for an endpoint group) and when the fault is raised (for example, under an endpoint policy on a switch), a fault delegate object is created on IFC under the specified object. A fault delegate object follows the lifecycle of the original fault instance object, being created, modified, or deleted based on the changes of the original fault.
 
 ├
[V] tag:Annotation 
 
 ├
[V] tag:Tag 
 ├
[V] vz:RsSubjFiltAtt The filter for the subject of a service contract. A subject represents a sub-application running behind an endpoint group, such as an exchange server. A subject is parented by the contract.
 
 ├
[V] aaa:RbacAnnotation  RbacAnnotation is used for capturing rbac properties of any apic object Objects can append rbacannotations as Object->RbacAnnotation which is then checked for domain eligibility
 
 ├
[V] fault:Counts An immutable object that provides the number of critical, major, minor, and warning faults raised on its parent object and its subtree.
 
 ├
[V] fault:Inst Contains detailed information of a fault. This object is attached as a child of the object on which the fault condition occurred. One instance object is created for each fault condition of the parent object. A fault instance object is identified by a fault code.
 
 
 ├
[V] aaa:RbacAnnotation  RbacAnnotation is used for capturing rbac properties of any apic object Objects can append rbacannotations as Object->RbacAnnotation which is then checked for domain eligibility
 
 
 ├
[V] tag:Annotation 
 
 
 ├
[V] tag:Tag 
 
 ├
[V] health:Inst A base class for a health score instance.(Switch only)
 
 ├
[V] tag:AInst The label instance, which is contained by the taggable object.
 
 
 ├
[V] fault:Delegate Exposes internal faults to the user. A fault delegate object can be defined on IFC (for example, for an endpoint group) and when the fault is raised (for example, under an endpoint policy on a switch), a fault delegate object is created on IFC under the specified object. A fault delegate object follows the lifecycle of the original fault instance object, being created, modified, or deleted based on the changes of the original fault.
 
 ├
[V] tag:Annotation 
 
 ├
[V] tag:Tag 
 ├
[V] vz:RsSubjGraphAtt A source relation to an input terminal node. For abstract graphs, this is the terminal node at the input end. Note that this relation is an internal object.
 
 ├
[V] aaa:RbacAnnotation  RbacAnnotation is used for capturing rbac properties of any apic object Objects can append rbacannotations as Object->RbacAnnotation which is then checked for domain eligibility
 
 ├
[V] fault:Counts An immutable object that provides the number of critical, major, minor, and warning faults raised on its parent object and its subtree.
 
 ├
[V] fault:Inst Contains detailed information of a fault. This object is attached as a child of the object on which the fault condition occurred. One instance object is created for each fault condition of the parent object. A fault instance object is identified by a fault code.
 
 
 ├
[V] aaa:RbacAnnotation  RbacAnnotation is used for capturing rbac properties of any apic object Objects can append rbacannotations as Object->RbacAnnotation which is then checked for domain eligibility
 
 
 ├
[V] tag:Annotation 
 
 
 ├
[V] tag:Tag 
 
 ├
[V] health:Inst A base class for a health score instance.(Switch only)
 
 ├
[V] tag:AInst The label instance, which is contained by the taggable object.
 
 
 ├
[V] fault:Delegate Exposes internal faults to the user. A fault delegate object can be defined on IFC (for example, for an endpoint group) and when the fault is raised (for example, under an endpoint policy on a switch), a fault delegate object is created on IFC under the specified object. A fault delegate object follows the lifecycle of the original fault instance object, being created, modified, or deleted based on the changes of the original fault.
 
 ├
[V] tag:Annotation 
 
 ├
[V] tag:Tag 


Inheritance
[V] naming:NamedObject An abstract base class for an object that contains a name.
 ├
[V] pol:Obj Represents a generic policy object.
 
 ├
[V] pol:Comp Represents a policy component. This object is part of the policy definition.
 
 
 ├
[V] vz:ASubj The abstraction of a subject. A subject represents a sub application running behind an endpoint group. For example, an exchange server or a firewall.
 
 
 
 ├
[V] vz:Subj A subject is a sub-application running behind an endpoint group (for example, an Exchange server). A subject is parented by the contract, which can encapsulate multiple subjects. An endpoint group associated to a contract is providing one or more subjects or is communicating with the subject as a peer entity. An endpoint group always associates with a subject and defines rules under the association for consuming/providing/peer-to-peer communicati...


Events
                vz:Subj:creation__vz_Subj
vz:Subj:modification__vz_Subj
vz:Subj:deletion__vz_Subj


Faults
                vz:Subj:configurationMissing


Fsms
                


Properties Summary
Defined in: vz:Subj
mo:Annotation
          string:Basic
annotation  (vz:Subj:annotation)
           NO COMMENTS
vz:MatchT
          scalar:Enum8
consMatchT  (vz:Subj:consMatchT)
           The subject match criteria across consumers.
mo:ExtMngdByType
          scalar:Bitmask32
extMngdBy  (vz:Subj:extMngdBy)
           NO COMMENTS
reference:BinRef monPolDn  (vz:Subj:monPolDn)
          
naming:Name
          string:Basic
name  (vz:Subj:name)
           Overrides:pol:Obj:name | naming:NamedObject:name
           The name of a sub application running behind an endpoint group, such as an Exchange server. This name can be up to 64 alphanumeric characters. Note that you cannot change this name after the object has been saved.
qos:TenantPrio
          scalar:Enum8
prio  (vz:Subj:prio)
           The priority level of a sub application running behind an endpoint group, such as an Exchange server.
vz:MatchT
          scalar:Enum8
provMatchT  (vz:Subj:provMatchT)
           The subject match criteria across consumers.
scalar:Bool revFltPorts  (vz:Subj:revFltPorts)
           Enables the filter to apply on both ingress and egress traffic.
qosp:Dscp
          scalar:UByte
targetDscp  (vz:Subj:targetDscp)
           The target differentiated services code point (DSCP) of the path attached to the layer 3 outside profile.
Defined in: vz:ASubj
vz:ConfigIssues
          scalar:Bitmask64
configIssues  (vz:ASubj:configIssues)
           Bitmask representation of the configuration issues found during the endpoint group deployment.
Defined in: pol:Comp
naming:Descr
          string:Basic
descr  (pol:Comp:descr)
           Specifies the description of a policy component.
Defined in: naming:NamedObject
naming:NameAlias
          string:Basic
nameAlias  (naming:NamedObject:nameAlias)
           NO COMMENTS
Defined in: mo:Ownable
scalar:Uint16 uid  (mo:Ownable:uid)
           A unique identifier for this object.
Defined in: mo:Resolvable
mo:Owner
          scalar:Enum8
lcOwn  (mo:Resolvable:lcOwn)
           A value that indicates how this object was created. For internal use only.
Defined in: mo:TopProps
mo:ModificationChildAction
          scalar:Bitmask32
childAction  (mo:TopProps:childAction)
           Delete or ignore. For internal use only.
reference:BinRef dn  (mo:TopProps:dn)
           A tag or metadata is a non-hierarchical keyword or term assigned to the fabric module.
reference:BinRN rn  (mo:TopProps:rn)
           Identifies an object from its siblings within the context of its parent object. The distinguished name contains a sequence of relative names.
mo:ModificationStatus
          scalar:Bitmask32
status  (mo:TopProps:status)
           The upgrade status. This property is for internal use only.
Defined in: mo:Modifiable
mo:TStamp
          scalar:Date
modTs  (mo:Modifiable:modTs)
           The time when this object was last modified.
Properties Detail

annotation

Type: mo:Annotation
Primitive Type: string:Basic

Units: null
Encrypted: false
Access: admin
Category: TopLevelRegular
Property Validators:
    Range:  min: "0"  max: "128"
        Allowed Chars:
            Regex: [a-zA-Z0-9_.:-]+
    Comments:
NO COMMENTS



childAction

Type: mo:ModificationChildAction
Primitive Type: scalar:Bitmask32

Units: null
Encrypted: false
Access: implicit
Category: TopLevelChildAction
    Comments:
Delete or ignore. For internal use only.
Constants
deleteAll 16384u deleteAll NO COMMENTS
ignore 4096u ignore NO COMMENTS
deleteNonPresent 8192u deleteNonPresent NO COMMENTS
DEFAULT 0 --- This type is used to





configIssues

Type: vz:ConfigIssues
Primitive Type: scalar:Bitmask64

Units: null
Encrypted: false
Access: implicit
Category: TopLevelRegular
    Comments:
Bitmask representation of the configuration issues found during the endpoint group deployment.
Constants
none 0ull none NO COMMENTS
filter-not-present 1ull Filter Not Present NO COMMENTS
taboo-has-no-filter 2ull Taboo Not associated to Any Filter NO COMMENTS
subject-not-in-use-due-to-label 4ull No EPG Has Label For This Subject NO COMMENTS
any-to-prov-shared-service 8ull Private Network Cannot be a Provider in Shared Service Scenario NO COMMENTS
DEFAULT none(0ull) none NO COMMENTS





consMatchT

Type: vz:MatchT
Primitive Type: scalar:Enum8

Units: null
Encrypted: false
Access: admin
Category: TopLevelRegular
Property Validators:
    Comments:
The subject match criteria across consumers.
Constants
All 1 All Logical AND i.e. &&
AtleastOne 2 AtleastOne Logical OR i.e. ||
AtmostOne 3 AtmostOne Logical XOR
None 4 None Logical NOT i.e. !
DEFAULT AtleastOne(2) AtleastOne Logical OR i.e. ||





descr

Type: naming:Descr
Primitive Type: string:Basic

Like: naming:Described:descr
Units: null
Encrypted: false
Access: admin
Category: TopLevelRegular
Property Validators:
    Range:  min: "0"  max: "128"
        Allowed Chars:
            Regex: [a-zA-Z0-9\\!#$%()*,-./:;@ _{|}~?&+]+
    Comments:
Specifies the description of a policy component.



dn

Type: reference:BinRef

Units: null
Encrypted: false
Access: implicit
Category: TopLevelDn
    Comments:
A tag or metadata is a non-hierarchical keyword or term assigned to the fabric module.



extMngdBy

Type: mo:ExtMngdByType
Primitive Type: scalar:Bitmask32

Units: null
Encrypted: false
Access: implicit
Category: TopLevelRegular
    Comments:
NO COMMENTS
Constants
undefined 0u undefined NO COMMENTS
msc 1u msc NO COMMENTS
DEFAULT undefined(0u) undefined NO COMMENTS





lcOwn

Type: mo:Owner
Primitive Type: scalar:Enum8

Units: null
Encrypted: false
Access: implicit
Category: TopLevelRegular
    Comments:
A value that indicates how this object was created. For internal use only.
Constants
local 0 Local NO COMMENTS
policy 1 Policy NO COMMENTS
replica 2 Replica NO COMMENTS
resolveOnBehalf 3 ResolvedOnBehalf NO COMMENTS
implicit 4 Implicit NO COMMENTS
DEFAULT local(0) Local NO COMMENTS





modTs

Type: mo:TStamp
Primitive Type: scalar:Date

Units: null
Encrypted: false
Access: implicit
Category: TopLevelRegular
    Comments:
The time when this object was last modified.
Constants
never 0ull never NO COMMENTS
DEFAULT never(0ull) never NO COMMENTS





monPolDn

Type: reference:BinRef

Units: null
Encrypted: false
Access: implicit
Category: TopLevelRegular
    Comments:



name

Type: naming:Name
Primitive Type: string:Basic

Overrides:pol:Obj:name  |  naming:NamedObject:name
Units: null Encrypted: false Naming Property -- [NAMING RULES] Access: naming Category: TopLevelRegular Property Validators: Range: min: "1" max: "64" Allowed Chars: Regex: [a-zA-Z0-9_.:-]+
    Comments:
The name of a sub application running behind an endpoint group, such as an Exchange server. This name can be up to 64 alphanumeric characters. Note that you cannot change this name after the object has been saved.



nameAlias

Type: naming:NameAlias
Primitive Type: string:Basic

Units: null
Encrypted: false
Access: admin
Category: TopLevelRegular
Property Validators:
    Range:  min: "0"  max: "63"
        Allowed Chars:
            Regex: [a-zA-Z0-9_.-]+
    Comments:
NO COMMENTS



prio

Type: qos:TenantPrio
Primitive Type: scalar:Enum8

Units: null
Encrypted: false
Access: admin
Category: TopLevelRegular
Property Validators:
    Range:  min: (byte)0  max: (byte)9
    Comments:
The priority level of a sub application running behind an endpoint group, such as an Exchange server.
Constants
unspecified 0 Unspecified NO COMMENTS
level3 1 Level3 (Default) User configurable classes
level2 2 Level2 NO COMMENTS
level1 3 Level1 NO COMMENTS
level6 7 Level6 NO COMMENTS
level5 8 Level5 NO COMMENTS
level4 9 Level4 NO COMMENTS
DEFAULT unspecified(0) Unspecified NO COMMENTS





provMatchT

Type: vz:MatchT
Primitive Type: scalar:Enum8

Units: null
Encrypted: false
Access: admin
Category: TopLevelRegular
Property Validators:
    Comments:
The subject match criteria across consumers.
Constants
All 1 All Logical AND i.e. &&
AtleastOne 2 AtleastOne Logical OR i.e. ||
AtmostOne 3 AtmostOne Logical XOR
None 4 None Logical NOT i.e. !
DEFAULT AtleastOne(2) AtleastOne Logical OR i.e. ||





revFltPorts

Type: scalar:Bool

Units: null
Encrypted: false
Access: admin
Category: TopLevelRegular
Property Validators:
    Comments:
Enables the filter to apply on both ingress and egress traffic.
Constants
no false --- NO COMMENTS
yes true --- NO COMMENTS
DEFAULT yes(true) --- NO COMMENTS





rn

Type: reference:BinRN

Units: null
Encrypted: false
Access: implicit
Category: TopLevelRn
    Comments:
Identifies an object from its siblings within the context of its parent object. The distinguished name contains a sequence of relative names.



status

Type: mo:ModificationStatus
Primitive Type: scalar:Bitmask32

Units: null
Encrypted: false
Access: implicit
Category: TopLevelStatus
    Comments:
The upgrade status. This property is for internal use only.
Constants
created 2u created In a setter method: specifies that an object should be created. An error is returned if the object already exists.
In the return value of a setter method: indicates that an object has been created.
modified 4u modified In a setter method: specifies that an object should be modified
In the return value of a setter method: indicates that an object has been modified.
deleted 8u deleted In a setter method: specifies that an object should be deleted.
In the return value of a setter method: indicates that an object has been deleted.
DEFAULT 0 --- This type controls the life cycle of objects passed in the XML API.

When used in a setter method (such as configConfMo), the ModificationStatus specifies whether an object should be created, modified, deleted or removed.
In the return value of a setter method, the ModificationStatus indicates the actual operation that was performed. For example, the ModificationStatus is set to "created" if the object was created. The ModificationStatus is not set if the object was neither created, modified, deleted or removed.

When invoking a setter method, the ModificationStatus is optional:
If a setter method such as configConfMo is invoked and the ModificationStatus is not set, the system automatically determines if the object should be created or modified.






targetDscp

Type: qosp:Dscp
Primitive Type: scalar:UByte

Units: null
Encrypted: false
Access: admin
Category: TopLevelRegular
Property Validators:
    Range:  min: (short)0  max: (short)64
    Comments:
The target differentiated services code point (DSCP) of the path attached to the layer 3 outside profile.
Constants
CS0 0 CS0 CS0
CS1 8 CS1 CS1
AF11 10 AF11 low drop AF11 low drop
AF12 12 AF12 medium drop AF12 medium drop
AF13 14 AF13 high drop AF13 high drop
CS2 16 CS2 CS2
AF21 18 AF21 low drop AF21 low drop
AF22 20 AF22 medium drop AF22 medium drop
AF23 22 AF23 high drop AF22 high drop
CS3 24 CS3 CS3
AF31 26 AF31 low drop AF31 low drop
AF32 28 AF32 medium drop AF32 medium drop
AF33 30 AF33 high drop AF33 high drop
CS4 32 CS4 CS4
AF41 34 AF41 low drop AF41 low drop
AF42 36 AF42 medium drop AF42 medium drop
AF43 38 AF43 high drop AF42 high drop
CS5 40 CS5 CS5
VA 44 Voice Admit VA
EF 46 Expedited Forwarding EF
CS6 48 CS6 CS6
CS7 56 CS7 CS7
unspecified 64 Unspecified Unspecified
DEFAULT unspecified(64) Unspecified Unspecified





uid

Type: scalar:Uint16

Units: null
Encrypted: false
Access: implicit
Category: TopLevelRegular
    Comments:
A unique identifier for this object.