Class arp:SvcAdjEp (CONCRETE)

Class ID:7007
Class Label: ARP Service Adjacency
Encrypted: false - Exportable: false - Persistent: true - Configurable: false - Subject to Quota: Disabled - Abstraction Layer: Concrete Model
Write Access: [NON CONFIGURABLE]
Read Access: [access-protocol-l3, admin, fabric-protocol-l3, tenant-ext-protocol-l3, tenant-protocol-l3]
Creatable/Deletable: no (see Container Mos for details)
Semantic Scope: Fabric
Semantic Scope Evaluation Rule: Parent
Monitoring Policy Source: Parent
Monitoring Flags : [ IsObservable: false, HasStats: false, HasFaults: false, HasHealth: false, HasEventRules: false ]

Service arp adjacency definitions

Naming Rules
RN FORMAT: svcadj-{[ip]}

    [1] PREFIX=svcadj- PROPERTY = ip




DN FORMAT: 

[0] topology/pod-{id}/node-{id}/sys/arp/inst/dom-{name}/bd-{[encap]}/cktep-{[encap]}/svcadj-{[ip]}

[1] sys/arp/inst/dom-{name}/bd-{[encap]}/cktep-{[encap]}/svcadj-{[ip]}

[2] topology/pod-{id}/node-{id}/sys/arp/inst/dom-{name}/bd-{[encap]}/svcadj-{[ip]}

[3] sys/arp/inst/dom-{name}/bd-{[encap]}/svcadj-{[ip]}

                


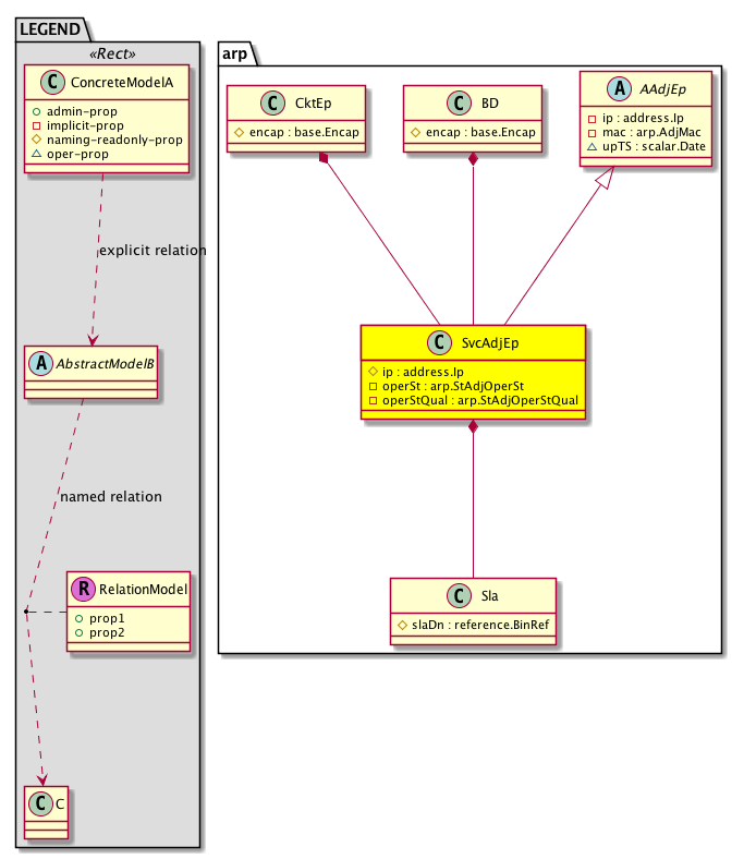
Diagram

Super Mo: arp:AAdjEp,
Container Mos: arp:BD (deletable:no), arp:CktEp (deletable:no),


Containers Hierarchies
[V] top:Root  This class represents the root element in the object hierarchy. All managed objects in the system are descendants of the Root element.
 ├
[V] fabric:Topology The root for IFC topology.
 
 ├
[V] fabric:Pod A pod.
 
 
 ├
[V] fabric:Node The root node for the APIC.
 
 
 
 ├
[V] top:System The APIC uses a policy model to combine data into a health score. Health scores can be aggregated for a variety of areas such as for the infrastructure, applications, or services. The category health score is calculated using a Lp -Norm formula. The health score penalty equals 100 minus the health score. The health score penalty represents the overall health score penalties of a set of MOs that belong to a given category and are children or direc...
 
 
 
 
 ├
[V] arp:Entity Represents ARP control plane entity information.
 
 
 
 
 
 ├
[V] arp:Inst Represents per-ARP instance information. In the current implementation, only one instance of ARP is running in the system.
 
 
 
 
 
 
 ├
[V] arp:Dom Represents ARP domain (VRF) information.
 
 
 
 
 
 
 
 ├
[V] arp:BD  This object holds arp information that is operated at a interface level
 
 
 
 
 
 
 
 
 ├
[V] arp:CktEp  This object holds arp information that is operated at a cktep level
 
 
 
 
 
 
 
 
 
 ├
[V] arp:SvcAdjEp  Service arp adjacency definitions
[V] top:Root  This class represents the root element in the object hierarchy. All managed objects in the system are descendants of the Root element.
 ├
[V] top:System The APIC uses a policy model to combine data into a health score. Health scores can be aggregated for a variety of areas such as for the infrastructure, applications, or services. The category health score is calculated using a Lp -Norm formula. The health score penalty equals 100 minus the health score. The health score penalty represents the overall health score penalties of a set of MOs that belong to a given category and are children or direc...
 
 ├
[V] arp:Entity Represents ARP control plane entity information.
 
 
 ├
[V] arp:Inst Represents per-ARP instance information. In the current implementation, only one instance of ARP is running in the system.
 
 
 
 ├
[V] arp:Dom Represents ARP domain (VRF) information.
 
 
 
 
 ├
[V] arp:BD  This object holds arp information that is operated at a interface level
 
 
 
 
 
 ├
[V] arp:CktEp  This object holds arp information that is operated at a cktep level
 
 
 
 
 
 
 ├
[V] arp:SvcAdjEp  Service arp adjacency definitions
[V] top:Root  This class represents the root element in the object hierarchy. All managed objects in the system are descendants of the Root element.
 ├
[V] fabric:Topology The root for IFC topology.
 
 ├
[V] fabric:Pod A pod.
 
 
 ├
[V] fabric:Node The root node for the APIC.
 
 
 
 ├
[V] top:System The APIC uses a policy model to combine data into a health score. Health scores can be aggregated for a variety of areas such as for the infrastructure, applications, or services. The category health score is calculated using a Lp -Norm formula. The health score penalty equals 100 minus the health score. The health score penalty represents the overall health score penalties of a set of MOs that belong to a given category and are children or direc...
 
 
 
 
 ├
[V] arp:Entity Represents ARP control plane entity information.
 
 
 
 
 
 ├
[V] arp:Inst Represents per-ARP instance information. In the current implementation, only one instance of ARP is running in the system.
 
 
 
 
 
 
 ├
[V] arp:Dom Represents ARP domain (VRF) information.
 
 
 
 
 
 
 
 ├
[V] arp:BD  This object holds arp information that is operated at a interface level
 
 
 
 
 
 
 
 
 ├
[V] arp:SvcAdjEp  Service arp adjacency definitions
[V] top:Root  This class represents the root element in the object hierarchy. All managed objects in the system are descendants of the Root element.
 ├
[V] top:System The APIC uses a policy model to combine data into a health score. Health scores can be aggregated for a variety of areas such as for the infrastructure, applications, or services. The category health score is calculated using a Lp -Norm formula. The health score penalty equals 100 minus the health score. The health score penalty represents the overall health score penalties of a set of MOs that belong to a given category and are children or direc...
 
 ├
[V] arp:Entity Represents ARP control plane entity information.
 
 
 ├
[V] arp:Inst Represents per-ARP instance information. In the current implementation, only one instance of ARP is running in the system.
 
 
 
 ├
[V] arp:Dom Represents ARP domain (VRF) information.
 
 
 
 
 ├
[V] arp:BD  This object holds arp information that is operated at a interface level
 
 
 
 
 
 ├
[V] arp:SvcAdjEp  Service arp adjacency definitions


Contained Hierarchy
[V] arp:SvcAdjEp  Service arp adjacency definitions


Inheritance
[V] nw:Item Ignore.
 ├
[V] nw:Conn A connection abstraction.
 
 ├
[V] nw:Ep A static endpoint.
 
 
 ├
[V] nw:ConnEp A connection endpoint abstraction.
 
 
 
 ├
[V] nw:AdjEp The adjacency endpoint. This is the endpoint object that contains information regarding dynamically learned endpoints.
 
 
 
 
 ├
[V] nw:ProtAdjEp A protocol adjacency endpoint abstraction.
 
 
 
 
 
 ├
[V] l3:ProtAdjEp A layer 3 protocol adjacency abstraction.
 
 
 
 
 
 
 ├
[V] arp:AAdjEp The abstraction of an ARP adjacency information object endpoint. This encapsulates static and dynamic endpoint objects.
 
 
 
 
 
 
 
 ├
[V] arp:SvcAdjEp  Service arp adjacency definitions


Events
                


Faults
                


Fsms
                


Properties Summary
Defined in: arp:SvcAdjEp
address:Ip ip  (arp:SvcAdjEp:ip)
           Overrides:arp:AAdjEp:ip
           The IP address.
arp:StAdjOperSt
          scalar:Enum8
operSt  (arp:SvcAdjEp:operSt)
           The runtime state of the object or policy.
arp:StAdjOperStQual
          scalar:Enum8
operStQual  (arp:SvcAdjEp:operStQual)
           The chassis operational status qualifier.
Defined in: arp:AAdjEp
arp:AdjMac
          address:MAC
mac  (arp:AAdjEp:mac)
          
scalar:Date upTS  (arp:AAdjEp:upTS)
          
Defined in: nw:Ep
naming:Name
          string:Basic
name  (nw:Ep:name)
           Overrides:nw:Conn:name
           The name of the object.
Defined in: mo:Resolvable
mo:Owner
          scalar:Enum8
lcOwn  (mo:Resolvable:lcOwn)
           A value that indicates how this object was created. For internal use only.
Defined in: mo:TopProps
mo:ModificationChildAction
          scalar:Bitmask32
childAction  (mo:TopProps:childAction)
           Delete or ignore. For internal use only.
reference:BinRef dn  (mo:TopProps:dn)
           A tag or metadata is a non-hierarchical keyword or term assigned to the fabric module.
reference:BinRN rn  (mo:TopProps:rn)
           Identifies an object from its siblings within the context of its parent object. The distinguished name contains a sequence of relative names.
mo:ModificationStatus
          scalar:Bitmask32
status  (mo:TopProps:status)
           The upgrade status. This property is for internal use only.
Defined in: mo:Modifiable
mo:TStamp
          scalar:Date
modTs  (mo:Modifiable:modTs)
           The time when this object was last modified.
Properties Detail

childAction

Type: mo:ModificationChildAction
Primitive Type: scalar:Bitmask32

Units: null
Encrypted: false
Access: implicit
Category: TopLevelChildAction
    Comments:
Delete or ignore. For internal use only.
Constants
deleteAll 16384u deleteAll NO COMMENTS
ignore 4096u ignore NO COMMENTS
deleteNonPresent 8192u deleteNonPresent NO COMMENTS
DEFAULT 0 --- This type is used to





dn

Type: reference:BinRef

Units: null
Encrypted: false
Access: implicit
Category: TopLevelDn
    Comments:
A tag or metadata is a non-hierarchical keyword or term assigned to the fabric module.



ip

Type: address:Ip

Overrides:arp:AAdjEp:ip
Units: null Encrypted: false Naming Property -- [NAMING RULES] Access: naming Category: TopLevelRegular
    Comments:
The IP address.



lcOwn

Type: mo:Owner
Primitive Type: scalar:Enum8

Units: null
Encrypted: false
Access: implicit
Category: TopLevelRegular
    Comments:
A value that indicates how this object was created. For internal use only.
Constants
local 0 Local NO COMMENTS
policy 1 Policy NO COMMENTS
replica 2 Replica NO COMMENTS
resolveOnBehalf 3 ResolvedOnBehalf NO COMMENTS
implicit 4 Implicit NO COMMENTS
DEFAULT local(0) Local NO COMMENTS





mac

Type: arp:AdjMac
Primitive Type: address:MAC

Units: null
Encrypted: false
Access: implicit
Category: TopLevelRegular
    Comments:
Constants
unspecified 0ull Unspecified NO COMMENTS
DEFAULT unspecified(0ull) Unspecified NO COMMENTS





modTs

Type: mo:TStamp
Primitive Type: scalar:Date

Units: null
Encrypted: false
Access: implicit
Category: TopLevelRegular
    Comments:
The time when this object was last modified.
Constants
never 0ull never NO COMMENTS
DEFAULT never(0ull) never NO COMMENTS





name

Type: naming:Name
Primitive Type: string:Basic

Overrides:nw:Conn:name
Units: null Encrypted: false Access: admin Category: TopLevelRegular
    Comments:
The name of the object.



operSt

Type: arp:StAdjOperSt
Primitive Type: scalar:Enum8

Units: null
Encrypted: false
Access: implicit
Category: TopLevelRegular
    Comments:
The runtime state of the object or policy.
Constants
down 0 Down Down
up 1 Incomplete Up
DEFAULT down(0) Down Down





operStQual

Type: arp:StAdjOperStQual
Primitive Type: scalar:Enum8

Units: null
Encrypted: false
Access: implicit
Category: TopLevelRegular
    Comments:
The chassis operational status qualifier.
Constants
unspecified 0 Unspecified Unspecified
subnet-mismatch 1 Subnet mismatch Down with subnet mismatch
invalid-mac 2 Invalid MAC Down with invalid mac
invalid-ip 3 Invalid IP Down with invalid ip
invalid-vrf 4 Invalid VRF Down with invalid vrf
own-mac 5 Own MAC Down with our own mac
if-down 6 Interface down Down because interface down
up 7 Up Up
DEFAULT up(7) Up Up





rn

Type: reference:BinRN

Units: null
Encrypted: false
Access: implicit
Category: TopLevelRn
    Comments:
Identifies an object from its siblings within the context of its parent object. The distinguished name contains a sequence of relative names.



status

Type: mo:ModificationStatus
Primitive Type: scalar:Bitmask32

Units: null
Encrypted: false
Access: implicit
Category: TopLevelStatus
    Comments:
The upgrade status. This property is for internal use only.
Constants
created 2u created In a setter method: specifies that an object should be created. An error is returned if the object already exists.
In the return value of a setter method: indicates that an object has been created.
modified 4u modified In a setter method: specifies that an object should be modified
In the return value of a setter method: indicates that an object has been modified.
deleted 8u deleted In a setter method: specifies that an object should be deleted.
In the return value of a setter method: indicates that an object has been deleted.
DEFAULT 0 --- This type controls the life cycle of objects passed in the XML API.

When used in a setter method (such as configConfMo), the ModificationStatus specifies whether an object should be created, modified, deleted or removed.
In the return value of a setter method, the ModificationStatus indicates the actual operation that was performed. For example, the ModificationStatus is set to "created" if the object was created. The ModificationStatus is not set if the object was neither created, modified, deleted or removed.

When invoking a setter method, the ModificationStatus is optional:
If a setter method such as configConfMo is invoked and the ModificationStatus is not set, the system automatically determines if the object should be created or modified.






upTS

Type: scalar:Date

Units: null
Encrypted: false
Access: oper
Category: TopLevelRegular
    Comments: