Class nw:Ep (ABSTRACT)

Class ID:3566
Class Label: Endpoint
Encrypted: false - Exportable: false - Persistent: true - Configurable: false - Subject to Quota: Disabled - Abstraction Layer: Concrete Model
Write Access: [NON CONFIGURABLE]
Read Access: [admin]
Creatable/Deletable: no (see Container Mos for details)
Possible Semantic Scopes: EPG, Infra, Fabric,
Semantic Scope Evaluation Rule: Subclasses
Monitoring Policy Source: Parent
Monitoring Flags : [ IsObservable: false, HasStats: false, HasFaults: false, HasHealth: false, HasEventRules: false ]

A static endpoint.

Naming Rules


DN FORMAT: 

                


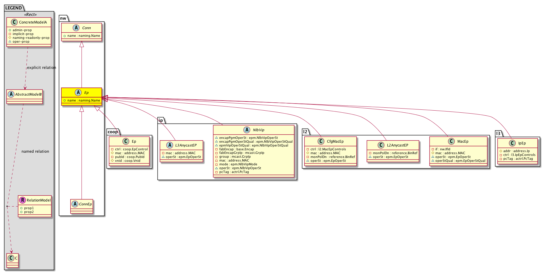
Diagram

Super Mo: nw:Conn,
Sub Mos: coop:Ep, ip:L3AnycastEP, l2:CfgMacEp, l2:L2AnycastEP, l2:MacEp, l3:IpEp, nw:ConnEp,


Inheritance
[V] nw:Item Ignore.
 ├
[V] nw:Conn A connection abstraction.
 
 ├
[V] nw:Ep A static endpoint.
 
 
 ├
[V] coop:Ep The COOP static endpoint.
 
 
 ├
[V] ip:L3AnycastEP  L3-Anycast endpoint MO
 
 
 
 ├
[V] ipv4:L3AnycastEP  This MO indicates RouteEP is anycast and provdies MAC for validating IP/MAC combination
 
 
 
 ├
[V] ipv6:L3AnycastEP  This MO indicates RouteEP is anycast and provdies MAC for validating IP/MAC combination
 
 
 ├
[V] l2:CfgMacEp  Config Mac end point (Anycast MAC)
 
 
 ├
[V] l2:L2AnycastEP 
 
 
 ├
[V] l2:MacEp A static Mac endpoint.
 
 
 ├
[V] l3:IpEp  Static IP end point
 
 
 ├
[V] nw:ConnEp A connection endpoint abstraction.
 
 
 
 ├
[V] fv:PathEp An endpoint path.
 
 
 
 ├
[V] nw:APathEp  Abstraction of AccGrp
 
 
 
 
 ├
[V] nw:LabelEp  Label endpoint
 
 
 
 
 ├
[V] nw:PathEp An abstraction of an endpoint path.
 
 
 
 ├
[V] nw:AdjEp The adjacency endpoint. This is the endpoint object that contains information regarding dynamically learned endpoints.
 
 
 
 
 ├
[V] lldp:AdjEp The LLDP neighbors, which contains the information regarding the neighbors.
 
 
 
 
 ├
[V] nw:ProtAdjEp A protocol adjacency endpoint abstraction.
 
 
 
 
 
 ├
[V] l1:ProtAdjEp A protocol adjacency abstraction.
 
 
 
 
 
 ├
[V] l2:ProtAdjEp A protocol adjacency abstraction.
 
 
 
 
 
 
 ├
[V] cdp:AdjEp The CDP neighbor information. CDP is enabled by default on all supported interfaces.
 
 
 
 
 
 
 ├
[V] lacp:AdjEp The LACP neighbor information.
 
 
 
 
 
 ├
[V] l3:ProtAdjEp A layer 3 protocol adjacency abstraction.
 
 
 
 
 
 
 ├
[V] arp:AAdjEp The abstraction of an ARP adjacency information object endpoint. This encapsulates static and dynamic endpoint objects.
 
 
 
 
 
 
 
 ├
[V] arp:AdjEp The adjacency endpoint. This is the endpoint object that contains information regarding dynamically learned endpoints.
 
 
 
 
 
 
 
 ├
[V] arp:StAdjEp The ARP static adjacency endpoint, which is the endpoint object that contains information regarding statically configured endpoints. This is a statically configured endpoint corresponding to an interface.
 
 
 
 
 
 
 
 ├
[V] arp:SvcAdjEp  Service arp adjacency definitions
 
 
 
 
 
 
 ├
[V] bgp:LocalAsn The local autonomous system (AS) information pertaining to a peer.
 
 
 
 
 
 
 ├
[V] bgp:Peer The BGP information pertaining to a peer.
 
 
 
 
 
 
 ├
[V] bgp:PeerEntry The BGP peer status specifies the status of a relationship between BGP speakers. A BGP speaker does not discover another BGP speaker automatically. You must configure the relationships between BGP speakers. A BGP peer is a BGP speaker that has an active TCP connection to another BGP speaker.
 
 
 
 
 
 
 ├
[V] coop:AdjEp The abstract class for all types of COOP adjacencies.
 
 
 
 
 
 
 
 ├
[V] coop:OracleAdj The adjacency to the Oracle node information.
 
 
 
 
 
 
 ├
[V] coop:CitizenAdj The adjacency to the citizen node.
 
 
 
 
 
 
 ├
[V] eigrp:AdjEp The neighbor information.
 
 
 
 
 
 
 ├
[V] isis:AdjEp The ISIS adjacency neighbor endpoint is a managed object that captures ISIS adjacency specific information such as peer system identifier and peer circuit identifier.
 
 
 
 
 
 
 ├
[V] nd:AAdjEp The neighbor discovery adjacency records.
 
 
 
 
 
 
 
 ├
[V] nd:AdjEp The neighbor discovery adjacency endpoint. This is the endpoint object that contains information regarding dynamically learned endpoints.
 
 
 
 
 
 
 
 ├
[V] nd:StAdjEp The static neighbor discovery adjacency definitions.
 
 
 
 
 
 
 
 ├
[V] nd:SvcAdjEp  Service nd adjacency definitions
 
 
 
 
 
 
 ├
[V] ospf:AAdjEp An abstraction of an OSPF adjacent endpoint.
 
 
 
 
 
 
 
 ├
[V] ospf:AdjEp An adjacency endpoint contains information regarding dynamically learned endpoints.
 
 
 
 
 
 
 
 ├
[V] ospfv3:AdjEp The neighbor information.
 
 
 
 
 
 
 ├
[V] rtdmc:AAdjEp  This object holds rtdmc neighbor information
 
 
 
 
 
 
 
 ├
[V] pim:AdjEp PIM neighbor information.
 
 
 
 
 ├
[V] udld:AdjEp  This object holds udld neighbor information
 
 
 
 ├
[V] nw:If The interface information.
 
 
 
 
 ├
[V] l1:If An abstraction for a layer-1 interface in the system. The properties apply to all types of interfaces.
 
 
 
 
 
 ├
[V] l1:EthIf An abstraction of Ethernet interface properties that are common between Ethernet physical interfaces and aggregated interfaces.
 
 
 
 
 
 
 ├
[V] cnw:AggrIf The aggregated interface assigned to the node cluster.
 
 
 
 
 
 
 ├
[V] cnw:PhysIf The physical interface assigned to the node cluster.
 
 
 
 
 
 
 ├
[V] l1:PhysIf The object that represents the Layer 1 physical Ethernet interface information object.
 
 
 
 
 
 
 ├
[V] l1:VethIf  Virtual Ethernet Port Config
 
 
 
 
 
 
 ├
[V] pc:AggrIf The aggregated interface, which is a collection of physical ports; aka port channel
 
 
 
 
 
 ├
[V] l1:FcIf  Abstraction for a l1 fiber channel interface in the system. The properties apply to all types of fiber channel interfaces
 
 
 
 
 
 
 ├
[V] l1:FcPhysIf  Physical ethernet interface information holder
 
 
 
 
 
 
 ├
[V] pc:FcAggrIf  Aggregated interface, collection of physical ports; aka port channel
 
 
 
 
 
 ├
[V] mgmt:MgmtIf The management interface.
 
 
 
 
 ├
[V] nw:LogicalIf A logical interface abstraction.
 
 
 
 
 
 ├
[V] l2:FcIf  Abstraction for a fiber channel interface in the system. The properties apply to all types of fiber channel interfaces
 
 
 
 
 
 
 ├
[V] l2:FcAggrIf  A san port channel interface properties
 
 
 
 
 
 
 ├
[V] l2:FcBrIf  An fiber channel interface properties
 
 
 
 
 
 
 ├
[V] l2:VfcIf  An fiber channel interface properties
 
 
 
 
 
 ├
[V] l2:If The layer 2 configured interface allows traffic of multiple VLANs over a single link and also extends VLANs across the network. All Layer 2 switching ports maintain MAC address tables.
 
 
 
 
 
 
 ├
[V] l2:BrIf The L2 bridged interface.
 
 
 
 
 
 
 ├
[V] l2:ExtIf The FEX fabric interface.
 
 
 
 
 
 
 ├
[V] l2:InbandIf The in-band interface.
 
 
 
 
 
 ├
[V] l3:If An abstract layer 3 interface.
 
 
 
 
 
 
 ├
[V] l3:EncRtdIf The routed interface corresponds to a sub-interface in Cisco?s routing terminology. A sub-interface is a logical L3 interface created on an underlying physical L3 port (the parent interface). Each sub-interface is associated with an 802.1Q VLAN tag. The traffic that comes on the parent interface with that tag is considered for that sub-interface. The existence of a routed interface under a VRF or infra VRF also implies that the interface belo...
 
 
 
 
 
 
 ├
[V] l3:LbRtdIf The routed loopback interface.
 
 
 
 
 
 
 ├
[V] l3:RtdIf A target relation to the routed concrete interface. This corresponds to a physical L3 interface. The existence of a routed concrete interface under a VRF or infra VRF also implies that interface belongs to that VRF. An L3 interface can belong to only one VRF at a time.
 
 
 
 
 
 
 ├
[V] mgmt:RtdMgmtIf Routed management interface
 
 
 
 
 
 
 ├
[V] svi:If A routed VLAN interface.
 
 
 
 
 
 ├
[V] nw:ProtIf A protocol interface abstraction.
 
 
 
 
 
 
 ├
[V] l1:ProtIf A protocol interface abstraction.
 
 
 
 
 
 
 ├
[V] l2:ProtIf A protocol interface abstraction.
 
 
 
 
 
 
 
 ├
[V] cdp:If CDP information that is operated at a interface level. CDP is used to obtain protocol addresses of neighboring devices and discover the platform of those devices. CDP is also used to display information about the neighboring interfaces/devices.
 
 
 
 
 
 
 
 ├
[V] dot1x:If  This object holds dot1x information that is operated at a interface level
 
 
 
 
 
 
 
 ├
[V] ipmcsnoop:If  This object holds IP Multicast snooping interface information that is operated at a interface
 
 
 
 
 
 
 
 
 ├
[V] ipmcsnoop:StRtrIf  Multicast router if that is configured statically
 
 
 
 
 
 
 
 
 
 ├
[V] igmpsnoop:StRtrIf This object represents the multicast router if that is configured statically.
 
 
 
 
 
 
 
 
 
 ├
[V] mldsnoop:StRtrIf  Multicast router if that is configured statically
 
 
 
 
 
 
 
 ├
[V] lacp:If The LACP information that is operated at an interface (member port of the port channel) level.
 
 
 
 
 
 
 
 ├
[V] lldp:If The LLDP interface, which holds the operational states.
 
 
 
 
 
 
 
 ├
[V] macsec:AIf  This object holds macsec information that is operated at a interface level
 
 
 
 
 
 
 
 
 ├
[V] macsec:FabIf 
 
 
 
 
 
 
 
 
 ├
[V] macsec:If 
 
 
 
 
 
 
 
 ├
[V] mcp:If The Mis-cabling Protocol (MCP) configured interface. The interface type can be physical Ethernet Interface or the Port-Channel Interface. The MCP packets are sent over the logic interfaces.
 
 
 
 
 
 
 
 ├
[V] poe:If  This object holds Power over Ethernet information that is operated at a interface level
 
 
 
 
 
 
 
 ├
[V] stp:If A container for the MCP information that is operated at a interface level.
 
 
 
 
 
 
 
 ├
[V] udld:If  This object holds udld information that is operated at a interface level
 
 
 
 
 
 
 ├
[V] l3:ProtIf A layer 3 protocol interface abstraction.
 
 
 
 
 
 
 
 ├
[V] arp:If The ARP Interface. This is configured to contain ARP specific interface information and contains statically configured adjacency endpoint(s).
 
 
 
 
 
 
 
 ├
[V] bfd:If  This object holds bfd interface information
 
 
 
 
 
 
 
 ├
[V] cloudsec:If  Cloudsec enabled l3 sub interface facing the external network
 
 
 
 
 
 
 
 ├
[V] dhcp:If The DHCP information that is operated at an interface level.
 
 
 
 
 
 
 
 
 ├
[V] dhcp:ClientIf Used for showing client functionality on the interface.
 
 
 
 
 
 
 
 
 ├
[V] dhcp:PseudoIf The Psuedo Interface definition.
 
 
 
 
 
 
 
 
 ├
[V] dhcp:RelayIf DHCP relay if used for representing relay functionality on the interface.
 
 
 
 
 
 
 
 
 ├
[V] dhcp:ServerIf DHCP server if not supported; defined for completeness.
 
 
 
 
 
 
 
 ├
[V] eigrp:If An EIGRP configured interface combines the benefits of distance vector protocols with the features of link-state protocols.
 
 
 
 
 
 
 
 ├
[V] hsrp:If  This object holds interface information
 
 
 
 
 
 
 
 ├
[V] icmp:If The ICMP information operated at the interface level.
 
 
 
 
 
 
 
 
 ├
[V] icmpv4:If Internet Control Message Protocol (ICMPv4) information that is operated at the interface level.
 
 
 
 
 
 
 
 ├
[V] icmpv6:If Per Internet Control Message Protocol (ICMPv6) information that is operated at the interface level.
 
 
 
 
 
 
 
 ├
[V] igmp:ExtIf  This objects hold per igmp external interface information
 
 
 
 
 
 
 
 ├
[V] ip:If The IP information that is operated at an interface level.
 
 
 
 
 
 
 
 
 ├
[V] ipv4:If A container for IPV4 information that is operated at an interface level.
 
 
 
 
 
 
 
 
 ├
[V] ipv6:If The IPv6 interface information.
 
 
 
 
 
 
 
 ├
[V] ipmc:AIf  This object holds IP Multicast Routing interface information that is operated at a interface
 
 
 
 
 
 
 
 
 ├
[V] igmp:If  This objects hold per igmp interface information
 
 
 
 
 
 
 
 ├
[V] isis:ExtIf  This object holds isis information that is operated at a interface level, specific to external interfaces
 
 
 
 
 
 
 
 ├
[V] isis:If The ISIS interface holds ISIS information that is operated at an interface level.
 
 
 
 
 
 
 
 ├
[V] nd:If The per ND protocol interface information.
 
 
 
 
 
 
 
 ├
[V] ospf:AIf An abstraction of the OSPF information that is operated at an interface level.
 
 
 
 
 
 
 
 
 ├
[V] ospf:If The OSPF information that is operated at an interface level.
 
 
 
 
 
 
 
 
 ├
[V] ospfv3:If An OSPF interface.
 
 
 
 
 
 
 
 ├
[V] ptp:If  This object holds interface information
 
 
 
 
 
 
 
 ├
[V] rtdmc:AIf  This object holds routed multicast information that is operated at a interface level
 
 
 
 
 
 
 
 
 ├
[V] pim:If PIM interface information.
 
 
 
 
 
 ├
[V] regress:If This is generated and used only by internal processes.
 
 
 
 
 
 ├
[V] tunnel:If A tunnel interface.
 
 
 
 
 ├
[V] unifiedports:If  Holds Unified Port type information
 
 
 
 ├
[V] tunnel:Ep An abstraction of a tunnel endpoint.
 
 
 
 
 ├
[V] tunnel:DEp A discovered tunnel endpoint.
 
 
 
 
 
 ├
[V] bgp:DTEp  Tunnel endpoints discovered through bgp
 
 
 
 
 
 ├
[V] coop:DTEp  Tunnel endpoints discovered through coop
 
 
 
 
 
 ├
[V] epm:DTEp  Tunnel endpoints discovered through epm
 
 
 
 
 
 ├
[V] isis:DTEp The discovered IP security (IPsec) endpoints. The deployment of IPsec with Internet Key Exchange (IKE) requires the configuration of a crypto map for every peer which identifies the endpoint to which a secure tunnel is to be established.
 
 
 
 
 
 ├
[V] svccopy:DTEp  Tunnel endpoints learnt through svc dest


Events
                


Faults
                


Fsms
                


Properties Summary
Defined in: nw:Ep
naming:Name
          string:Basic
name  (nw:Ep:name)
           Overrides:nw:Conn:name
           The name of the object.
Defined in: mo:TopProps
mo:ModificationChildAction
          scalar:Bitmask32
childAction  (mo:TopProps:childAction)
           Delete or ignore. For internal use only.
reference:BinRef dn  (mo:TopProps:dn)
           A tag or metadata is a non-hierarchical keyword or term assigned to the fabric module.
reference:BinRN rn  (mo:TopProps:rn)
           Identifies an object from its siblings within the context of its parent object. The distinguished name contains a sequence of relative names.
mo:ModificationStatus
          scalar:Bitmask32
status  (mo:TopProps:status)
           The upgrade status. This property is for internal use only.
Properties Detail

childAction

Type: mo:ModificationChildAction
Primitive Type: scalar:Bitmask32

Units: null
Encrypted: false
Access: implicit
Category: TopLevelChildAction
    Comments:
Delete or ignore. For internal use only.
Constants
deleteAll 16384u deleteAll NO COMMENTS
ignore 4096u ignore NO COMMENTS
deleteNonPresent 8192u deleteNonPresent NO COMMENTS
DEFAULT 0 --- This type is used to





dn

Type: reference:BinRef

Units: null
Encrypted: false
Access: implicit
Category: TopLevelDn
    Comments:
A tag or metadata is a non-hierarchical keyword or term assigned to the fabric module.



name

Type: naming:Name
Primitive Type: string:Basic

Overrides:nw:Conn:name
Units: null Encrypted: false Access: admin Category: TopLevelRegular
    Comments:
The name of the object.



rn

Type: reference:BinRN

Units: null
Encrypted: false
Access: implicit
Category: TopLevelRn
    Comments:
Identifies an object from its siblings within the context of its parent object. The distinguished name contains a sequence of relative names.



status

Type: mo:ModificationStatus
Primitive Type: scalar:Bitmask32

Units: null
Encrypted: false
Access: implicit
Category: TopLevelStatus
    Comments:
The upgrade status. This property is for internal use only.
Constants
created 2u created In a setter method: specifies that an object should be created. An error is returned if the object already exists.
In the return value of a setter method: indicates that an object has been created.
modified 4u modified In a setter method: specifies that an object should be modified
In the return value of a setter method: indicates that an object has been modified.
deleted 8u deleted In a setter method: specifies that an object should be deleted.
In the return value of a setter method: indicates that an object has been deleted.
DEFAULT 0 --- This type controls the life cycle of objects passed in the XML API.

When used in a setter method (such as configConfMo), the ModificationStatus specifies whether an object should be created, modified, deleted or removed.
In the return value of a setter method, the ModificationStatus indicates the actual operation that was performed. For example, the ModificationStatus is set to "created" if the object was created. The ModificationStatus is not set if the object was neither created, modified, deleted or removed.

When invoking a setter method, the ModificationStatus is optional:
If a setter method such as configConfMo is invoked and the ModificationStatus is not set, the system automatically determines if the object should be created or modified.