Class bgp:InfraPeerP (CONCRETE)

Class ID:7223
Class Label: Infra Peer Connectivity Profile
Encrypted: true - Exportable: true - Persistent: true - Configurable: true - Subject to Quota: Disabled - Abstraction Layer: Logical Model
Write Access: [admin, tenant-ext-protocol-l3]
Read Access: [admin, fabric-protocol-l3, tenant-ext-protocol-l3]
Creatable/Deletable: yes (see Container Mos for details)
Semantic Scope: EPG
Semantic Scope Evaluation Rule: Parent
Monitoring Policy Source: Parent
Monitoring Flags : [ IsObservable: true, HasStats: false, HasFaults: false, HasHealth: true, HasEventRules: false ]

Peer connectivity profile

Naming Rules
RN FORMAT: infraPeerP-{[addr]}

    [1] PREFIX=infraPeerP- PROPERTY = addr




DN FORMAT: 

[1] uni/tn-{name}/out-{name}/lnodep-{name}/lifp-{name}/rspathL3OutAtt-{[tDn]}/infraPeerP-{[addr]}

[3] uni/tn-{name}/out-{name}/lnodep-{name}/infraPeerP-{[addr]}

                


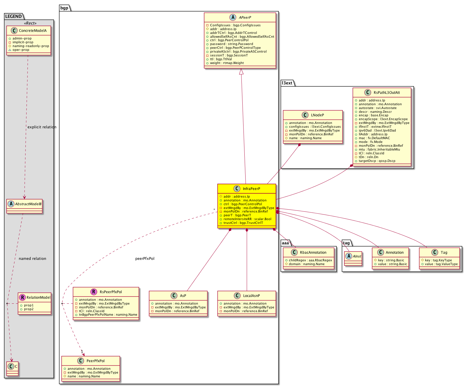
Diagram

Super Mo: bgp:APeerP,
Container Mos: l3ext:LNodeP (deletable:yes), l3ext:RsPathL3OutAtt (deletable:yes),
Contained Mos: aaa:RbacAnnotation, bgp:AsP, bgp:LocalAsnP, tag:AInst, tag:Annotation, tag:Tag,
Relations To: bgp:PeerPfxPol,
Relations: bgp:RsPeerPfxPol,


Containers Hierarchies
[V] top:Root  This class represents the root element in the object hierarchy. All managed objects in the system are descendants of the Root element.
 ├
[V] fabric:Topology The root for IFC topology.
 
 ├
[V] fabric:Pod A pod.
 
 
 ├
[V] fabric:Node The root node for the APIC.
 
 
 
 ├
[V] ctx:Local The local Context.
 
 
 
 
 ├
[V] ctx:Application The context application.
 
 
 
 
 
 ├
[V] pol:Uni Represents policy definition/resolution universe.
 
 
 
 
 
 
 ├
[V] fv:Tenant A policy owner in the virtual fabric. A tenant can be either a private or a shared entity. For example, you can create a tenant with contexts and bridge domains shared by other tenants. A shared type of tenant is typically named common, default, or infra.
 
 
 
 
 
 
 
 ├
[V] l3ext:Out The L3 outside policy controls connectivity to the outside.
 
 
 
 
 
 
 
 
 ├
[V] l3ext:LNodeP The logical node profile defines a common configuration that can be applied to one or more leaf nodes.
 
 
 
 
 
 
 
 
 
 ├
[V] l3ext:LIfP The logical interface profile, which defines a common configuration that can be applied to one or more interfaces.
 
 
 
 
 
 
 
 
 
 
 ├
[V] l3ext:RsPathL3OutAtt The path endpoints (ports and port channels) used to reach the external layer 3 network. The corresponding set of policies will be resolved into the specified leaf path endpoints.
 
 
 
 
 
 
 
 
 
 
 
 ├
[V] bgp:InfraPeerP  Peer connectivity profile
[V] top:Root  This class represents the root element in the object hierarchy. All managed objects in the system are descendants of the Root element.
 ├
[V] pol:Uni Represents policy definition/resolution universe.
 
 ├
[V] fv:Tenant A policy owner in the virtual fabric. A tenant can be either a private or a shared entity. For example, you can create a tenant with contexts and bridge domains shared by other tenants. A shared type of tenant is typically named common, default, or infra.
 
 
 ├
[V] l3ext:Out The L3 outside policy controls connectivity to the outside.
 
 
 
 ├
[V] l3ext:LNodeP The logical node profile defines a common configuration that can be applied to one or more leaf nodes.
 
 
 
 
 ├
[V] l3ext:LIfP The logical interface profile, which defines a common configuration that can be applied to one or more interfaces.
 
 
 
 
 
 ├
[V] l3ext:RsPathL3OutAtt The path endpoints (ports and port channels) used to reach the external layer 3 network. The corresponding set of policies will be resolved into the specified leaf path endpoints.
 
 
 
 
 
 
 ├
[V] bgp:InfraPeerP  Peer connectivity profile
[V] top:Root  This class represents the root element in the object hierarchy. All managed objects in the system are descendants of the Root element.
 ├
[V] fabric:Topology The root for IFC topology.
 
 ├
[V] fabric:Pod A pod.
 
 
 ├
[V] fabric:Node The root node for the APIC.
 
 
 
 ├
[V] ctx:Local The local Context.
 
 
 
 
 ├
[V] ctx:Application The context application.
 
 
 
 
 
 ├
[V] pol:Uni Represents policy definition/resolution universe.
 
 
 
 
 
 
 ├
[V] fv:Tenant A policy owner in the virtual fabric. A tenant can be either a private or a shared entity. For example, you can create a tenant with contexts and bridge domains shared by other tenants. A shared type of tenant is typically named common, default, or infra.
 
 
 
 
 
 
 
 ├
[V] l3ext:Out The L3 outside policy controls connectivity to the outside.
 
 
 
 
 
 
 
 
 ├
[V] l3ext:LNodeP The logical node profile defines a common configuration that can be applied to one or more leaf nodes.
 
 
 
 
 
 
 
 
 
 ├
[V] bgp:InfraPeerP  Peer connectivity profile
[V] top:Root  This class represents the root element in the object hierarchy. All managed objects in the system are descendants of the Root element.
 ├
[V] pol:Uni Represents policy definition/resolution universe.
 
 ├
[V] fv:Tenant A policy owner in the virtual fabric. A tenant can be either a private or a shared entity. For example, you can create a tenant with contexts and bridge domains shared by other tenants. A shared type of tenant is typically named common, default, or infra.
 
 
 ├
[V] l3ext:Out The L3 outside policy controls connectivity to the outside.
 
 
 
 ├
[V] l3ext:LNodeP The logical node profile defines a common configuration that can be applied to one or more leaf nodes.
 
 
 
 
 ├
[V] bgp:InfraPeerP  Peer connectivity profile


Contained Hierarchy
[V] bgp:InfraPeerP  Peer connectivity profile
 ├
[V] aaa:RbacAnnotation  RbacAnnotation is used for capturing rbac properties of any apic object Objects can append rbacannotations as Object->RbacAnnotation which is then checked for domain eligibility
 ├
[V] bgp:AsP The BGP autonomous system profile information.
 
 ├
[V] aaa:RbacAnnotation  RbacAnnotation is used for capturing rbac properties of any apic object Objects can append rbacannotations as Object->RbacAnnotation which is then checked for domain eligibility
 
 ├
[V] bgp:RtBgpAsP 
 
 ├
[V] fault:Counts An immutable object that provides the number of critical, major, minor, and warning faults raised on its parent object and its subtree.
 
 ├
[V] fault:Delegate Exposes internal faults to the user. A fault delegate object can be defined on IFC (for example, for an endpoint group) and when the fault is raised (for example, under an endpoint policy on a switch), a fault delegate object is created on IFC under the specified object. A fault delegate object follows the lifecycle of the original fault instance object, being created, modified, or deleted based on the changes of the original fault.
 
 ├
[V] health:Inst A base class for a health score instance.(Switch only)
 
 ├
[V] tag:AInst The label instance, which is contained by the taggable object.
 
 
 ├
[V] fault:Delegate Exposes internal faults to the user. A fault delegate object can be defined on IFC (for example, for an endpoint group) and when the fault is raised (for example, under an endpoint policy on a switch), a fault delegate object is created on IFC under the specified object. A fault delegate object follows the lifecycle of the original fault instance object, being created, modified, or deleted based on the changes of the original fault.
 
 ├
[V] tag:Annotation 
 
 ├
[V] tag:Tag 
 ├
[V] bgp:LocalAsnP The local autonomous system information pertaining to a peer.
 
 ├
[V] aaa:RbacAnnotation  RbacAnnotation is used for capturing rbac properties of any apic object Objects can append rbacannotations as Object->RbacAnnotation which is then checked for domain eligibility
 
 ├
[V] fault:Counts An immutable object that provides the number of critical, major, minor, and warning faults raised on its parent object and its subtree.
 
 ├
[V] fault:Delegate Exposes internal faults to the user. A fault delegate object can be defined on IFC (for example, for an endpoint group) and when the fault is raised (for example, under an endpoint policy on a switch), a fault delegate object is created on IFC under the specified object. A fault delegate object follows the lifecycle of the original fault instance object, being created, modified, or deleted based on the changes of the original fault.
 
 ├
[V] health:Inst A base class for a health score instance.(Switch only)
 
 ├
[V] tag:AInst The label instance, which is contained by the taggable object.
 
 
 ├
[V] fault:Delegate Exposes internal faults to the user. A fault delegate object can be defined on IFC (for example, for an endpoint group) and when the fault is raised (for example, under an endpoint policy on a switch), a fault delegate object is created on IFC under the specified object. A fault delegate object follows the lifecycle of the original fault instance object, being created, modified, or deleted based on the changes of the original fault.
 
 ├
[V] tag:Annotation 
 
 ├
[V] tag:Tag 
 ├
[V] bgp:RsPeerPfxPol The source relation to the peer prefix policy.
 
 ├
[V] aaa:RbacAnnotation  RbacAnnotation is used for capturing rbac properties of any apic object Objects can append rbacannotations as Object->RbacAnnotation which is then checked for domain eligibility
 
 ├
[V] fault:Counts An immutable object that provides the number of critical, major, minor, and warning faults raised on its parent object and its subtree.
 
 ├
[V] fault:Inst Contains detailed information of a fault. This object is attached as a child of the object on which the fault condition occurred. One instance object is created for each fault condition of the parent object. A fault instance object is identified by a fault code.
 
 
 ├
[V] aaa:RbacAnnotation  RbacAnnotation is used for capturing rbac properties of any apic object Objects can append rbacannotations as Object->RbacAnnotation which is then checked for domain eligibility
 
 
 ├
[V] tag:Annotation 
 
 
 ├
[V] tag:Tag 
 
 ├
[V] health:Inst A base class for a health score instance.(Switch only)
 
 ├
[V] tag:Annotation 
 
 ├
[V] tag:Tag 
 ├
[V] fault:Counts An immutable object that provides the number of critical, major, minor, and warning faults raised on its parent object and its subtree.
 ├
[V] fault:Delegate Exposes internal faults to the user. A fault delegate object can be defined on IFC (for example, for an endpoint group) and when the fault is raised (for example, under an endpoint policy on a switch), a fault delegate object is created on IFC under the specified object. A fault delegate object follows the lifecycle of the original fault instance object, being created, modified, or deleted based on the changes of the original fault.
 ├
[V] health:Inst A base class for a health score instance.(Switch only)
 ├
[V] tag:AInst The label instance, which is contained by the taggable object.
 
 ├
[V] fault:Delegate Exposes internal faults to the user. A fault delegate object can be defined on IFC (for example, for an endpoint group) and when the fault is raised (for example, under an endpoint policy on a switch), a fault delegate object is created on IFC under the specified object. A fault delegate object follows the lifecycle of the original fault instance object, being created, modified, or deleted based on the changes of the original fault.
 ├
[V] tag:Annotation 
 ├
[V] tag:Tag 


Inheritance
[V] naming:NamedObject An abstract base class for an object that contains a name.
 ├
[V] pol:Obj Represents a generic policy object.
 
 ├
[V] pol:Comp Represents a policy component. This object is part of the policy definition.
 
 
 ├
[V] fabric:ProtoComp A base class for protocol policies.
 
 
 
 ├
[V] fabric:L3ProtoComp A base class for layer 3 protocol policies.
 
 
 
 
 ├
[V] bgp:APeerP The profile for connecting with a BGP peer.
 
 
 
 
 
 ├
[V] bgp:InfraPeerP  Peer connectivity profile


Events
                bgp:InfraPeerP:creation__bgp_InfraPeerP
bgp:InfraPeerP:modification__bgp_InfraPeerP
bgp:InfraPeerP:deletion__bgp_InfraPeerP


Faults
                


Fsms
                


Properties Summary
Defined in: bgp:InfraPeerP
address:Ip addr  (bgp:InfraPeerP:addr)
           Overrides:bgp:APeerP:addr
           The peer IP address.
mo:Annotation
          string:Basic
annotation  (bgp:InfraPeerP:annotation)
           NO COMMENTS
bgp:PeerControlPol
          scalar:Bitmask8
ctrl  (bgp:InfraPeerP:ctrl)
           Overrides:bgp:APeerP:ctrl
           The control state.
mo:ExtMngdByType
          scalar:Bitmask32
extMngdBy  (bgp:InfraPeerP:extMngdBy)
           NO COMMENTS
reference:BinRef monPolDn  (bgp:InfraPeerP:monPolDn)
           The monitoring policy attached to this observable object.
bgp:PeerT
          scalar:Bitmask8
peerT  (bgp:InfraPeerP:peerT)
           Peer Type
scalar:Bool remoteIntersiteRR  (bgp:InfraPeerP:remoteIntersiteRR)
           Is the peer an intersite route reflector
bgp:TrustCtrlT
          scalar:Enum8
trustCtrl  (bgp:InfraPeerP:trustCtrl)
           NO COMMENTS
Defined in: bgp:APeerP
bgp:AllowedSelfAsCnt
          scalar:Uint16
allowedSelfAsCnt  (bgp:APeerP:allowedSelfAsCnt)
           The number of occurrences of a local Autonomous System Number (ASN).
string:Password password  (bgp:APeerP:password)
           Administrative state
bgp:PeerPControlType
          scalar:Bitmask8
peerCtrl  (bgp:APeerP:peerCtrl)
           The peer controls.
bgp:PrivateASControl
          scalar:Bitmask8
privateASctrl  (bgp:APeerP:privateASctrl)
           Remove private AS
bgp:SessionT
          scalar:Bitmask8
sessionT  (bgp:APeerP:sessionT)
           Peer Session Type
bgp:TtlVal
          scalar:Uint16
ttl  (bgp:APeerP:ttl)
           Specifies time to live (TTL).
rtmap:Weight
          scalar:Uint16
weight  (bgp:APeerP:weight)
           The weight of the fault in calculating the health score of an object. A higher weight causes a higher degradation of the health score of the affected object.
Defined in: pol:Comp
naming:Descr
          string:Basic
descr  (pol:Comp:descr)
           Specifies the description of a policy component.
Defined in: pol:Obj
naming:Name
          string:Basic
name  (pol:Obj:name)
           Overrides:naming:NamedObject:name
           null
Defined in: naming:NamedObject
naming:NameAlias
          string:Basic
nameAlias  (naming:NamedObject:nameAlias)
           NO COMMENTS
Defined in: mo:Ownable
scalar:Uint16 uid  (mo:Ownable:uid)
           A unique identifier for this object.
Defined in: mo:Resolvable
mo:Owner
          scalar:Enum8
lcOwn  (mo:Resolvable:lcOwn)
           A value that indicates how this object was created. For internal use only.
Defined in: mo:TopProps
mo:ModificationChildAction
          scalar:Bitmask32
childAction  (mo:TopProps:childAction)
           Delete or ignore. For internal use only.
reference:BinRef dn  (mo:TopProps:dn)
           A tag or metadata is a non-hierarchical keyword or term assigned to the fabric module.
reference:BinRN rn  (mo:TopProps:rn)
           Identifies an object from its siblings within the context of its parent object. The distinguished name contains a sequence of relative names.
mo:ModificationStatus
          scalar:Bitmask32
status  (mo:TopProps:status)
           The upgrade status. This property is for internal use only.
Defined in: mo:Modifiable
mo:TStamp
          scalar:Date
modTs  (mo:Modifiable:modTs)
           The time when this object was last modified.
Properties Detail

addr

Type: address:Ip

Overrides:bgp:APeerP:addr
Units: null Encrypted: false Naming Property -- [NAMING RULES] Access: naming Category: TopLevelRegular Property Validators:
    Comments:
The peer IP address.



allowedSelfAsCnt

Type: bgp:AllowedSelfAsCnt
Primitive Type: scalar:Uint16

Units: null
Encrypted: false
Access: admin
Category: TopLevelRegular
Property Validators:
    Range:  min: 1  max: 10
    Comments:
The number of occurrences of a local Autonomous System Number (ASN).
Constants
defaultValue 3 --- NO COMMENTS





annotation

Type: mo:Annotation
Primitive Type: string:Basic

Units: null
Encrypted: false
Access: admin
Category: TopLevelRegular
Property Validators:
    Range:  min: "0"  max: "128"
        Allowed Chars:
            Regex: [a-zA-Z0-9_.:-]+
    Comments:
NO COMMENTS



childAction

Type: mo:ModificationChildAction
Primitive Type: scalar:Bitmask32

Units: null
Encrypted: false
Access: implicit
Category: TopLevelChildAction
    Comments:
Delete or ignore. For internal use only.
Constants
deleteAll 16384u deleteAll NO COMMENTS
ignore 4096u ignore NO COMMENTS
deleteNonPresent 8192u deleteNonPresent NO COMMENTS
DEFAULT 0 --- This type is used to





ctrl

Type: bgp:PeerControlPol
Primitive Type: scalar:Bitmask8

Overrides:bgp:APeerP:ctrl
Units: null Encrypted: false Access: admin Category: TopLevelRegular Property Validators:
    Comments:
The control state.
Constants
send-com 1 Send Community Send community
send-ext-com 2 Send Extended Community Send extended community
dis-peer-as-check 16 Disable Peer AS Check Disable checking of peer AS number while advertising
nh-self 8 Next-hop Self Nexthop self
allow-self-as 32 Allow Self AS Allows local AS number in the AS path
as-override 64 AS override Overrides AS number of the original route
defaultValue 1|2 --- NO COMMENTS





descr

Type: naming:Descr
Primitive Type: string:Basic

Like: naming:Described:descr
Units: null
Encrypted: false
Access: admin
Category: TopLevelRegular
Property Validators:
    Range:  min: "0"  max: "128"
        Allowed Chars:
            Regex: [a-zA-Z0-9\\!#$%()*,-./:;@ _{|}~?&+]+
    Comments:
Specifies the description of a policy component.



dn

Type: reference:BinRef

Units: null
Encrypted: false
Access: implicit
Category: TopLevelDn
    Comments:
A tag or metadata is a non-hierarchical keyword or term assigned to the fabric module.



extMngdBy

Type: mo:ExtMngdByType
Primitive Type: scalar:Bitmask32

Units: null
Encrypted: false
Access: implicit
Category: TopLevelRegular
    Comments:
NO COMMENTS
Constants
undefined 0u undefined NO COMMENTS
msc 1u msc NO COMMENTS
DEFAULT undefined(0u) undefined NO COMMENTS





lcOwn

Type: mo:Owner
Primitive Type: scalar:Enum8

Units: null
Encrypted: false
Access: implicit
Category: TopLevelRegular
    Comments:
A value that indicates how this object was created. For internal use only.
Constants
local 0 Local NO COMMENTS
policy 1 Policy NO COMMENTS
replica 2 Replica NO COMMENTS
resolveOnBehalf 3 ResolvedOnBehalf NO COMMENTS
implicit 4 Implicit NO COMMENTS
DEFAULT local(0) Local NO COMMENTS





modTs

Type: mo:TStamp
Primitive Type: scalar:Date

Units: null
Encrypted: false
Access: implicit
Category: TopLevelRegular
    Comments:
The time when this object was last modified.
Constants
never 0ull never NO COMMENTS
DEFAULT never(0ull) never NO COMMENTS





monPolDn

Type: reference:BinRef

Units: null
Encrypted: false
Access: implicit
Category: TopLevelRegular
    Comments:
The monitoring policy attached to this observable object.



name

Type: naming:Name
Primitive Type: string:Basic

Overrides:naming:NamedObject:name
Units: null Encrypted: false Access: admin Category: TopLevelRegular Property Validators: Range: min: "0" max: "64" Allowed Chars: Regex: [a-zA-Z0-9_.:-]+
    Comments:
null



nameAlias

Type: naming:NameAlias
Primitive Type: string:Basic

Units: null
Encrypted: false
Access: admin
Category: TopLevelRegular
Property Validators:
    Range:  min: "0"  max: "63"
        Allowed Chars:
            Regex: [a-zA-Z0-9_.-]+
    Comments:
NO COMMENTS



password

Type: string:Password

Like: bgp:Peer:password
Units: null
Encrypted: true
Access: admin
Category: TopLevelRegular
Property Validators:
    Comments:
Administrative state



peerCtrl

Type: bgp:PeerPControlType
Primitive Type: scalar:Bitmask8

Units: null
Encrypted: false
Access: admin
Category: TopLevelRegular
Property Validators:
    Comments:
The peer controls.
Constants
bfd 1 Bidirectional Forwarding Detection Bidirectional Forwarding Detection
dis-conn-check 2 Disable Connected Check Disable checking whether single-hop eBGP peer is directly connected
defaultValue 0 --- NO COMMENTS





peerT

Type: bgp:PeerT
Primitive Type: scalar:Bitmask8

Units: null
Encrypted: false
Access: admin
Category: TopLevelRegular
Property Validators:
    Comments:
Peer Type
Constants
wan 1 WAN Connectivity NO COMMENTS
intersite 4 Intersite Connectivity NO COMMENTS
DEFAULT wan(1) WAN Connectivity NO COMMENTS





privateASctrl

Type: bgp:PrivateASControl
Primitive Type: scalar:Bitmask8

Like: bgp:Peer:privateASctrl
Units: null
Encrypted: false
Access: admin
Category: TopLevelRegular
Property Validators:
    Comments:
Remove private AS
Constants
remove-exclusive 1 Remove private AS Enable removal of private AS exclusively if no public AS exist
remove-all 2 Remove all private AS Remove private AS even if public AS's exist
replace-as 4 Replace private AS with local AS Replace private AS with local AS
defaultValue 0 --- Default is disabled





remoteIntersiteRR

Type: scalar:Bool

Units: null
Encrypted: false
Access: admin
Category: TopLevelRegular
Property Validators:
    Comments:
Is the peer an intersite route reflector
Constants
no false --- NO COMMENTS
yes true --- NO COMMENTS
DEFAULT no(false) --- NO COMMENTS





rn

Type: reference:BinRN

Units: null
Encrypted: false
Access: implicit
Category: TopLevelRn
    Comments:
Identifies an object from its siblings within the context of its parent object. The distinguished name contains a sequence of relative names.



sessionT

Type: bgp:SessionT
Primitive Type: scalar:Bitmask8

Units: null
Encrypted: false
Access: implicit
Category: TopLevelRegular
    Comments:
Peer Session Type
Constants
peer 1 Peer Instantiate a normal session with the peer
client 2 Client Instantiate a client session with the peer
DEFAULT peer(1) Peer Instantiate a normal session with the peer





status

Type: mo:ModificationStatus
Primitive Type: scalar:Bitmask32

Units: null
Encrypted: false
Access: implicit
Category: TopLevelStatus
    Comments:
The upgrade status. This property is for internal use only.
Constants
created 2u created In a setter method: specifies that an object should be created. An error is returned if the object already exists.
In the return value of a setter method: indicates that an object has been created.
modified 4u modified In a setter method: specifies that an object should be modified
In the return value of a setter method: indicates that an object has been modified.
deleted 8u deleted In a setter method: specifies that an object should be deleted.
In the return value of a setter method: indicates that an object has been deleted.
DEFAULT 0 --- This type controls the life cycle of objects passed in the XML API.

When used in a setter method (such as configConfMo), the ModificationStatus specifies whether an object should be created, modified, deleted or removed.
In the return value of a setter method, the ModificationStatus indicates the actual operation that was performed. For example, the ModificationStatus is set to "created" if the object was created. The ModificationStatus is not set if the object was neither created, modified, deleted or removed.

When invoking a setter method, the ModificationStatus is optional:
If a setter method such as configConfMo is invoked and the ModificationStatus is not set, the system automatically determines if the object should be created or modified.






trustCtrl

Type: bgp:TrustCtrlT
Primitive Type: scalar:Enum8

Units: null
Encrypted: false
Access: admin
Category: TopLevelRegular
Property Validators:
    Comments:
NO COMMENTS
Constants
untrusted 0 Disable untrusted
trusted 2 Enable trusted
DEFAULT untrusted(0) Disable untrusted





ttl

Type: bgp:TtlVal
Primitive Type: scalar:Uint16

Units: null
Encrypted: false
Access: admin
Category: TopLevelRegular
Property Validators:
    Range:  min: 1  max: 255
    Comments:
Specifies time to live (TTL).
Constants
defaultValue 1 --- NO COMMENTS





uid

Type: scalar:Uint16

Units: null
Encrypted: false
Access: implicit
Category: TopLevelRegular
    Comments:
A unique identifier for this object.



weight

Type: rtmap:Weight
Primitive Type: scalar:Uint16

Like: bgp:PeerAf:weight
Units: null
Encrypted: false
Access: admin
Category: TopLevelRegular
Property Validators:
    Comments:
The weight of the fault in calculating the health score of an object. A higher weight causes a higher degradation of the health score of the affected object.