Class dpp:If (CONCRETE)

Class ID:7545
Class Label: DPP Interface
Encrypted: false - Exportable: true - Persistent: true - Configurable: true - Subject to Quota: Disabled - Abstraction Layer: Concrete Model
Write Access: [access-qos, admin]
Read Access: [access-qos, admin]
Creatable/Deletable: yes (see Container Mos for details)
Semantic Scope: Fabric
Semantic Scope Evaluation Rule: Parent
Monitoring Policy Source: Parent
Monitoring Flags : [ IsObservable: true, HasStats: true, HasFaults: true, HasHealth: true, HasEventRules: true ]

Interface info

Naming Rules
RN FORMAT: if-{[id]}-{direction}

    [1] PREFIX=if- PROPERTY = id


    [2] PREFIX=- PROPERTY = direction




DN FORMAT: 

[0] topology/pod-{id}/node-{id}/sys/dpp/classp-{name}/ckt-{[l2CktEpDn]}/if-{[id]}-{direction}

[1] sys/dpp/classp-{name}/ckt-{[l2CktEpDn]}/if-{[id]}-{direction}

[2] topology/pod-{id}/node-{id}/sys/dpp/classp-{name}/if-{[id]}-{direction}

[3] sys/dpp/classp-{name}/if-{[id]}-{direction}

                


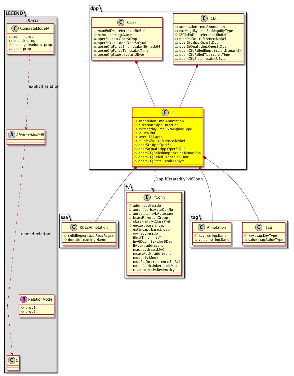
Diagram

Container Mos: dpp:Ckt (deletable:yes), dpp:Class (deletable:yes),
Contained Mos: aaa:RbacAnnotation, tag:Annotation, tag:Tag,
Relations To: fv:IfConn,
Relations: dpp:RsDppIfCreatedByFvIfConn,


Containers Hierarchies
[V] top:Root  This class represents the root element in the object hierarchy. All managed objects in the system are descendants of the Root element.
 ├
[V] fabric:Topology The root for IFC topology.
 
 ├
[V] fabric:Pod A pod.
 
 
 ├
[V] fabric:Node The root node for the APIC.
 
 
 
 ├
[V] top:System The APIC uses a policy model to combine data into a health score. Health scores can be aggregated for a variety of areas such as for the infrastructure, applications, or services. The category health score is calculated using a Lp -Norm formula. The health score penalty equals 100 minus the health score. The health score penalty represents the overall health score penalties of a set of MOs that belong to a given category and are children or direc...
 
 
 
 
 ├
[V] dpp:Entity  Holds dpp control plane entity information
 
 
 
 
 
 ├
[V] dpp:Class  Holder for dpp class policy, each class describes a set of rules describing the policer rates
 
 
 
 
 
 
 ├
[V] dpp:Ckt  EPG vlan/vxlan cktEp info
 
 
 
 
 
 
 
 ├
[V] dpp:If  Interface info
[V] top:Root  This class represents the root element in the object hierarchy. All managed objects in the system are descendants of the Root element.
 ├
[V] top:System The APIC uses a policy model to combine data into a health score. Health scores can be aggregated for a variety of areas such as for the infrastructure, applications, or services. The category health score is calculated using a Lp -Norm formula. The health score penalty equals 100 minus the health score. The health score penalty represents the overall health score penalties of a set of MOs that belong to a given category and are children or direc...
 
 ├
[V] dpp:Entity  Holds dpp control plane entity information
 
 
 ├
[V] dpp:Class  Holder for dpp class policy, each class describes a set of rules describing the policer rates
 
 
 
 ├
[V] dpp:Ckt  EPG vlan/vxlan cktEp info
 
 
 
 
 ├
[V] dpp:If  Interface info
[V] top:Root  This class represents the root element in the object hierarchy. All managed objects in the system are descendants of the Root element.
 ├
[V] fabric:Topology The root for IFC topology.
 
 ├
[V] fabric:Pod A pod.
 
 
 ├
[V] fabric:Node The root node for the APIC.
 
 
 
 ├
[V] top:System The APIC uses a policy model to combine data into a health score. Health scores can be aggregated for a variety of areas such as for the infrastructure, applications, or services. The category health score is calculated using a Lp -Norm formula. The health score penalty equals 100 minus the health score. The health score penalty represents the overall health score penalties of a set of MOs that belong to a given category and are children or direc...
 
 
 
 
 ├
[V] dpp:Entity  Holds dpp control plane entity information
 
 
 
 
 
 ├
[V] dpp:Class  Holder for dpp class policy, each class describes a set of rules describing the policer rates
 
 
 
 
 
 
 ├
[V] dpp:If  Interface info
[V] top:Root  This class represents the root element in the object hierarchy. All managed objects in the system are descendants of the Root element.
 ├
[V] top:System The APIC uses a policy model to combine data into a health score. Health scores can be aggregated for a variety of areas such as for the infrastructure, applications, or services. The category health score is calculated using a Lp -Norm formula. The health score penalty equals 100 minus the health score. The health score penalty represents the overall health score penalties of a set of MOs that belong to a given category and are children or direc...
 
 ├
[V] dpp:Entity  Holds dpp control plane entity information
 
 
 ├
[V] dpp:Class  Holder for dpp class policy, each class describes a set of rules describing the policer rates
 
 
 
 ├
[V] dpp:If  Interface info


Contained Hierarchy
[V] dpp:If  Interface info
 ├
[V] aaa:RbacAnnotation  RbacAnnotation is used for capturing rbac properties of any apic object Objects can append rbacannotations as Object->RbacAnnotation which is then checked for domain eligibility
 ├
[V] dpp:RsDppIfCreatedByFvIfConn  Relationship with the fvIfConn to be able to export the stats from dppIf to fvIfConn
 ├
[V] fault:Counts An immutable object that provides the number of critical, major, minor, and warning faults raised on its parent object and its subtree.
 ├
[V] fault:Inst Contains detailed information of a fault. This object is attached as a child of the object on which the fault condition occurred. One instance object is created for each fault condition of the parent object. A fault instance object is identified by a fault code.
 
 ├
[V] aaa:RbacAnnotation  RbacAnnotation is used for capturing rbac properties of any apic object Objects can append rbacannotations as Object->RbacAnnotation which is then checked for domain eligibility
 
 ├
[V] tag:Annotation 
 
 ├
[V] tag:Tag 
 ├
[V] health:Inst A base class for a health score instance.(Switch only)
 ├
[V] tag:Annotation 
 ├
[V] tag:Tag 


Inheritance
[V] dpp:If  Interface info


Stat Counters
scalar:Double GAUGE: dpp:IfCktDrop:bytesRate(bytes-per-second)
           IfCkt Ingress Policer Dropped Bytes rate
          Comments: NO COMMENTS
scalar:Uint64 COUNTER: dpp:IfCktDrop:bytes(bytes)
           IfCkt Ingress Policer Dropped Bytes
          Comments: Dropped/Red bytes
scalar:Double GAUGE: dpp:IfCktDrop:pktsRate(packets-per-second)
           IfCkt Ingress Policer Dropped Packets rate
          Comments: NO COMMENTS
scalar:Uint64 COUNTER: dpp:IfCktDrop:pkts(packets)
           IfCkt Ingress Policer Dropped Packets
          Comments: Dropped/Red packets
scalar:Double GAUGE: dpp:IfCktAllow:bytesRate(bytes-per-second)
           IfCkt Ingress Policer Allowed Bytes rate
          Comments: NO COMMENTS
scalar:Uint64 COUNTER: dpp:IfCktAllow:bytes(bytes)
           IfCkt Ingress Policer Allowed Bytes
          Comments: Allowed/Green bytes
scalar:Double GAUGE: dpp:IfCktAllow:pktsRate(packets-per-second)
           IfCkt Ingress Policer Allowed Packets rate
          Comments: NO COMMENTS
scalar:Uint64 COUNTER: dpp:IfCktAllow:pkts(packets)
           IfCkt Ingress Policer Allowed Packets
          Comments: Allowed/Green packets


Stats
[V] dpp:If  Interface info
 ├
[V] dpp:IfCktAllow15min A class that represents the most current statistics for If Ckt Ingress Data Plane Policer Allow Counters in a 15 minute sampling interval. This class updates every 5 minutes.
 ├
[V] dpp:IfCktAllow1d A class that represents the most current statistics for If Ckt Ingress Data Plane Policer Allow Counters in a 1 day sampling interval. This class updates every hour.
 ├
[V] dpp:IfCktAllow1h A class that represents the most current statistics for If Ckt Ingress Data Plane Policer Allow Counters in a 1 hour sampling interval. This class updates every 15 minutes.
 ├
[V] dpp:IfCktAllow1mo A class that represents the most current statistics for If Ckt Ingress Data Plane Policer Allow Counters in a 1 month sampling interval. This class updates every day.
 ├
[V] dpp:IfCktAllow1qtr A class that represents the most current statistics for If Ckt Ingress Data Plane Policer Allow Counters in a 1 quarter sampling interval. This class updates every day.
 ├
[V] dpp:IfCktAllow1w A class that represents the most current statistics for If Ckt Ingress Data Plane Policer Allow Counters in a 1 week sampling interval. This class updates every day.
 ├
[V] dpp:IfCktAllow1year A class that represents the most current statistics for If Ckt Ingress Data Plane Policer Allow Counters in a 1 year sampling interval. This class updates every day.
 ├
[V] dpp:IfCktAllow5min A class that represents the most current statistics for If Ckt Ingress Data Plane Policer Allow Counters in a 5 minute sampling interval. This class updates every 10 seconds.
 ├
[V] dpp:IfCktAllowHist15min A class that represents historical statistics for If Ckt Ingress Data Plane Policer Allow Counters in a 15 minute sampling interval. This class updates every 5 minutes.
 ├
[V] dpp:IfCktAllowHist1d A class that represents historical statistics for If Ckt Ingress Data Plane Policer Allow Counters in a 1 day sampling interval. This class updates every hour.
 ├
[V] dpp:IfCktAllowHist1h A class that represents historical statistics for If Ckt Ingress Data Plane Policer Allow Counters in a 1 hour sampling interval. This class updates every 15 minutes.
 ├
[V] dpp:IfCktAllowHist1mo A class that represents historical statistics for If Ckt Ingress Data Plane Policer Allow Counters in a 1 month sampling interval. This class updates every day.
 ├
[V] dpp:IfCktAllowHist1qtr A class that represents historical statistics for If Ckt Ingress Data Plane Policer Allow Counters in a 1 quarter sampling interval. This class updates every day.
 ├
[V] dpp:IfCktAllowHist1w A class that represents historical statistics for If Ckt Ingress Data Plane Policer Allow Counters in a 1 week sampling interval. This class updates every day.
 ├
[V] dpp:IfCktAllowHist1year A class that represents historical statistics for If Ckt Ingress Data Plane Policer Allow Counters in a 1 year sampling interval. This class updates every day.
 ├
[V] dpp:IfCktAllowHist5min A class that represents historical statistics for If Ckt Ingress Data Plane Policer Allow Counters in a 5 minute sampling interval. This class updates every 10 seconds.
 ├
[V] dpp:IfCktDrop15min A class that represents the most current statistics for If Ckt Ingress Data Plane Policer Drop Counters in a 15 minute sampling interval. This class updates every 5 minutes.
 ├
[V] dpp:IfCktDrop1d A class that represents the most current statistics for If Ckt Ingress Data Plane Policer Drop Counters in a 1 day sampling interval. This class updates every hour.
 ├
[V] dpp:IfCktDrop1h A class that represents the most current statistics for If Ckt Ingress Data Plane Policer Drop Counters in a 1 hour sampling interval. This class updates every 15 minutes.
 ├
[V] dpp:IfCktDrop1mo A class that represents the most current statistics for If Ckt Ingress Data Plane Policer Drop Counters in a 1 month sampling interval. This class updates every day.
 ├
[V] dpp:IfCktDrop1qtr A class that represents the most current statistics for If Ckt Ingress Data Plane Policer Drop Counters in a 1 quarter sampling interval. This class updates every day.
 ├
[V] dpp:IfCktDrop1w A class that represents the most current statistics for If Ckt Ingress Data Plane Policer Drop Counters in a 1 week sampling interval. This class updates every day.
 ├
[V] dpp:IfCktDrop1year A class that represents the most current statistics for If Ckt Ingress Data Plane Policer Drop Counters in a 1 year sampling interval. This class updates every day.
 ├
[V] dpp:IfCktDrop5min A class that represents the most current statistics for If Ckt Ingress Data Plane Policer Drop Counters in a 5 minute sampling interval. This class updates every 10 seconds.
 ├
[V] dpp:IfCktDropHist15min A class that represents historical statistics for If Ckt Ingress Data Plane Policer Drop Counters in a 15 minute sampling interval. This class updates every 5 minutes.
 ├
[V] dpp:IfCktDropHist1d A class that represents historical statistics for If Ckt Ingress Data Plane Policer Drop Counters in a 1 day sampling interval. This class updates every hour.
 ├
[V] dpp:IfCktDropHist1h A class that represents historical statistics for If Ckt Ingress Data Plane Policer Drop Counters in a 1 hour sampling interval. This class updates every 15 minutes.
 ├
[V] dpp:IfCktDropHist1mo A class that represents historical statistics for If Ckt Ingress Data Plane Policer Drop Counters in a 1 month sampling interval. This class updates every day.
 ├
[V] dpp:IfCktDropHist1qtr A class that represents historical statistics for If Ckt Ingress Data Plane Policer Drop Counters in a 1 quarter sampling interval. This class updates every day.
 ├
[V] dpp:IfCktDropHist1w A class that represents historical statistics for If Ckt Ingress Data Plane Policer Drop Counters in a 1 week sampling interval. This class updates every day.
 ├
[V] dpp:IfCktDropHist1year A class that represents historical statistics for If Ckt Ingress Data Plane Policer Drop Counters in a 1 year sampling interval. This class updates every day.
 ├
[V] dpp:IfCktDropHist5min A class that represents historical statistics for If Ckt Ingress Data Plane Policer Drop Counters in a 5 minute sampling interval. This class updates every 10 seconds.


Events
                dpp:If:dpp_If_operStChange
dpp:If:creation__dpp_If
dpp:If:modification__dpp_If
dpp:If:deletion__dpp_If


Faults
                dpp:If:operStFailed


Fsms
                


Properties Summary
Defined in: dpp:If
mo:Annotation
          string:Basic
annotation  (dpp:If:annotation)
           NO COMMENTS
dpp:Direction
          scalar:Enum8
direction  (dpp:If:direction)
           direction in which policer is applied
mo:ExtMngdByType
          scalar:Bitmask32
extMngdBy  (dpp:If:extMngdBy)
           NO COMMENTS
nw:IfId
          base:IfIndex
id  (dpp:If:id)
           Interface ID
l1:Layer
          scalar:Enum8
layer  (dpp:If:layer)
           Layer2 or 3 - set internally by PE
reference:BinRef monPolDn  (dpp:If:monPolDn)
           Monitoring policy attached to this observable object
dpp:OperSt
          scalar:Enum8
operSt  (dpp:If:operSt)
           operational state
dpp:OperStQual
          scalar:Enum8
operStQual  (dpp:If:operStQual)
           Rule operational state disabled reason
scalar:Bitmask64 qosmCfgFailedBmp  (dpp:If:qosmCfgFailedBmp)
          
scalar:Time qosmCfgFailedTs  (dpp:If:qosmCfgFailedTs)
          
scalar:UByte qosmCfgState  (dpp:If:qosmCfgState)
          
Defined in: mo:Ownable
scalar:Uint16 uid  (mo:Ownable:uid)
           A unique identifier for this object.
Defined in: mo:Resolvable
mo:Owner
          scalar:Enum8
lcOwn  (mo:Resolvable:lcOwn)
           A value that indicates how this object was created. For internal use only.
Defined in: mo:TopProps
mo:ModificationChildAction
          scalar:Bitmask32
childAction  (mo:TopProps:childAction)
           Delete or ignore. For internal use only.
reference:BinRef dn  (mo:TopProps:dn)
           A tag or metadata is a non-hierarchical keyword or term assigned to the fabric module.
reference:BinRN rn  (mo:TopProps:rn)
           Identifies an object from its siblings within the context of its parent object. The distinguished name contains a sequence of relative names.
mo:ModificationStatus
          scalar:Bitmask32
status  (mo:TopProps:status)
           The upgrade status. This property is for internal use only.
Defined in: mo:Modifiable
mo:TStamp
          scalar:Date
modTs  (mo:Modifiable:modTs)
           The time when this object was last modified.
Properties Detail

annotation

Type: mo:Annotation
Primitive Type: string:Basic

Units: null
Encrypted: false
Access: admin
Category: TopLevelRegular
Property Validators:
    Range:  min: "0"  max: "128"
        Allowed Chars:
            Regex: [a-zA-Z0-9_.:-]+
    Comments:
NO COMMENTS



childAction

Type: mo:ModificationChildAction
Primitive Type: scalar:Bitmask32

Units: null
Encrypted: false
Access: implicit
Category: TopLevelChildAction
    Comments:
Delete or ignore. For internal use only.
Constants
deleteAll 16384u deleteAll NO COMMENTS
ignore 4096u ignore NO COMMENTS
deleteNonPresent 8192u deleteNonPresent NO COMMENTS
DEFAULT 0 --- This type is used to





direction

Type: dpp:Direction
Primitive Type: scalar:Enum8

Units: null
Encrypted: false
Naming Property -- [NAMING RULES]
Access: naming
Category: TopLevelRegular
Property Validators:
    Comments:
direction in which policer is applied
Constants
ingress 1 Ingress Ingress direction
egress 2 Egress Egress direction
DEFAULT ingress(1) Ingress Ingress direction





dn

Type: reference:BinRef

Units: null
Encrypted: false
Access: implicit
Category: TopLevelDn
    Comments:
A tag or metadata is a non-hierarchical keyword or term assigned to the fabric module.



extMngdBy

Type: mo:ExtMngdByType
Primitive Type: scalar:Bitmask32

Units: null
Encrypted: false
Access: implicit
Category: TopLevelRegular
    Comments:
NO COMMENTS
Constants
undefined 0u undefined NO COMMENTS
msc 1u msc NO COMMENTS
DEFAULT undefined(0u) undefined NO COMMENTS





id

Type: nw:IfId
Primitive Type: base:IfIndex

Units: null
Encrypted: false
Naming Property -- [NAMING RULES]
Access: naming
Category: TopLevelRegular
Property Validators:
    Comments:
Interface ID



layer

Type: l1:Layer
Primitive Type: scalar:Enum8

Units: null
Encrypted: false
Access: implicit
Category: TopLevelRegular
    Comments:
Layer2 or 3 - set internally by PE
Constants
Layer2 1 switched NO COMMENTS
Layer3 2 routed NO COMMENTS
DEFAULT Layer3(2) routed NO COMMENTS





lcOwn

Type: mo:Owner
Primitive Type: scalar:Enum8

Units: null
Encrypted: false
Access: implicit
Category: TopLevelRegular
    Comments:
A value that indicates how this object was created. For internal use only.
Constants
local 0 Local NO COMMENTS
policy 1 Policy NO COMMENTS
replica 2 Replica NO COMMENTS
resolveOnBehalf 3 ResolvedOnBehalf NO COMMENTS
implicit 4 Implicit NO COMMENTS
DEFAULT local(0) Local NO COMMENTS





modTs

Type: mo:TStamp
Primitive Type: scalar:Date

Units: null
Encrypted: false
Access: implicit
Category: TopLevelRegular
    Comments:
The time when this object was last modified.
Constants
never 0ull never NO COMMENTS
DEFAULT never(0ull) never NO COMMENTS





monPolDn

Type: reference:BinRef

Units: null
Encrypted: false
Access: implicit
Category: TopLevelRegular
    Comments:
Monitoring policy attached to this observable object



operSt

Type: dpp:OperSt
Primitive Type: scalar:Enum8

Units: null
Encrypted: false
Access: oper
Category: TopLevelRegular
Property Validators:
    Comments:
operational state
Constants
enabled 1 enabled Operational state is Enabled
disabled 2 disabled Operational state is Disabled
DEFAULT disabled(2) disabled Operational state is Disabled





operStQual

Type: dpp:OperStQual
Primitive Type: scalar:Enum8

Units: null
Encrypted: false
Access: oper
Category: TopLevelRegular
Property Validators:
    Comments:
Rule operational state disabled reason
Constants
unspecified 0 Unspecified Unspecified
hwprog-fail 1 Hardware Programming Failed Hardware programming failed
max-if-policer-limit-reached 2 Max interface policer limit reached Max policer limit reached
unsupported-interface-type 3 Policer is not supported on this type of interface Unsupported interface type
transient-error 4 A transient error occurred, auto-retry will be attempted Transient error, where retry might work
link-is-down 5 Policer is not enabled as the link is down Link down
policer-mode-unsupported 6 Specified policer mode is not supported on this platform Unsupported mode - packet mode not supported on sug
policer-type-unsupported 7 Specified policer type is not supported on this platform Unsupported type - 2R3C type not supported on sug
policer-action-unsupported 8 Specified policer action is not supported on this platform Unsupported action - not all actions are supported on sug
l3-policer-active 9 L3 Policer is already active L3 Policer already applied
dedicated-policer-mode 10 Policer configured with dedicated mode Dedicated policer mode configured
DEFAULT unspecified(0) Unspecified Unspecified





qosmCfgFailedBmp

Type: scalar:Bitmask64

Units: null
Encrypted: false
Access: oper
Category: TopLevelRegular
Property Validators:
    Comments:
Constants
dpp:IflcOwn_failed_flag -9223372036854775808ull --- NO COMMENTS
dpp:Iflayer_failed_flag 16ull --- NO COMMENTS
dpp:Ifannotation_failed_flag 1ull --- NO COMMENTS
dpp:IfmodTs_failed_flag 2305843009213693952ull --- NO COMMENTS
dpp:Ifdirection_failed_flag 2ull --- NO COMMENTS
dpp:IfmonPolDn_failed_flag 32ull --- NO COMMENTS
dpp:Ifuid_failed_flag 4611686018427387904ull --- NO COMMENTS
dpp:IfextMngdBy_failed_flag 4ull --- NO COMMENTS
dpp:Ifid_failed_flag 8ull --- NO COMMENTS
DEFAULT 0 --- NO COMMENTS





qosmCfgFailedTs

Type: scalar:Time

Units: null
Encrypted: false
Access: oper
Category: TopLevelRegular
Property Validators:
    Comments:



qosmCfgState

Type: scalar:UByte

Units: null
Encrypted: false
Access: oper
Category: TopLevelRegular
Property Validators:
    Comments:



rn

Type: reference:BinRN

Units: null
Encrypted: false
Access: implicit
Category: TopLevelRn
    Comments:
Identifies an object from its siblings within the context of its parent object. The distinguished name contains a sequence of relative names.



status

Type: mo:ModificationStatus
Primitive Type: scalar:Bitmask32

Units: null
Encrypted: false
Access: implicit
Category: TopLevelStatus
    Comments:
The upgrade status. This property is for internal use only.
Constants
created 2u created In a setter method: specifies that an object should be created. An error is returned if the object already exists.
In the return value of a setter method: indicates that an object has been created.
modified 4u modified In a setter method: specifies that an object should be modified
In the return value of a setter method: indicates that an object has been modified.
deleted 8u deleted In a setter method: specifies that an object should be deleted.
In the return value of a setter method: indicates that an object has been deleted.
DEFAULT 0 --- This type controls the life cycle of objects passed in the XML API.

When used in a setter method (such as configConfMo), the ModificationStatus specifies whether an object should be created, modified, deleted or removed.
In the return value of a setter method, the ModificationStatus indicates the actual operation that was performed. For example, the ModificationStatus is set to "created" if the object was created. The ModificationStatus is not set if the object was neither created, modified, deleted or removed.

When invoking a setter method, the ModificationStatus is optional:
If a setter method such as configConfMo is invoked and the ModificationStatus is not set, the system automatically determines if the object should be created or modified.






uid

Type: scalar:Uint16

Units: null
Encrypted: false
Access: implicit
Category: TopLevelRegular
    Comments:
A unique identifier for this object.