Class fault:CtrlrRetP (CONCRETE)

Class ID:239
Class Label: Controller Fault Retention Policy
Encrypted: false - Exportable: true - Persistent: true - Configurable: true - Subject to Quota: Disabled - Abstraction Layer: Logical Model
Write Access: [admin]
Read Access: [admin, ops]
Creatable/Deletable: no (see Container Mos for details)
Semantic Scope: Fabric
Semantic Scope Evaluation Rule: Parent
Monitoring Policy Source: Parent
Monitoring Flags : [ IsObservable: false, HasStats: false, HasFaults: false, HasHealth: false, HasEventRules: false ]

The controller fault record retention policy specifies the maximum number of controller fault records to be retained and the maximum number of controller fault records to be deleted in a 30-second period.

Naming Rules
RN FORMAT: ifcfretp

    [1] PREFIX=ifcfretp


DN FORMAT: 

[1] uni/controller/ifcfretp

                


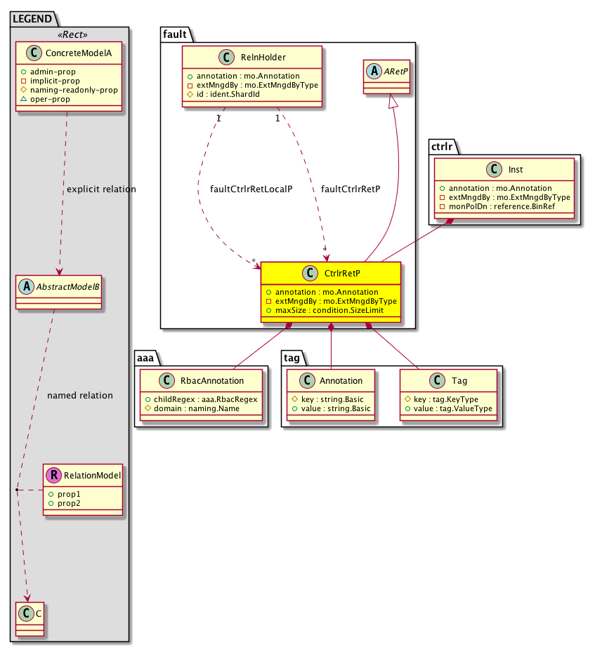
Diagram

Super Mo: fault:ARetP,
Container Mos: ctrlr:Inst (deletable:no),
Contained Mos: aaa:RbacAnnotation, tag:Annotation, tag:Tag,
Relations From: fault:RelnHolder,
Relations: fault:RtFaultCtrlrRetLocalP, fault:RtFaultCtrlrRetP,


Containers Hierarchies
[V] top:Root  This class represents the root element in the object hierarchy. All managed objects in the system are descendants of the Root element.
 ├
[V] fabric:Topology The root for IFC topology.
 
 ├
[V] fabric:Pod A pod.
 
 
 ├
[V] fabric:Node The root node for the APIC.
 
 
 
 ├
[V] ctx:Local The local Context.
 
 
 
 
 ├
[V] ctx:Application The context application.
 
 
 
 
 
 ├
[V] pol:Uni Represents policy definition/resolution universe.
 
 
 
 
 
 
 ├
[V] ctrlr:Inst An instance of the controller.
 
 
 
 
 
 
 
 ├
[V] fault:CtrlrRetP The controller fault record retention policy specifies the maximum number of controller fault records to be retained and the maximum number of controller fault records to be deleted in a 30-second period.
[V] top:Root  This class represents the root element in the object hierarchy. All managed objects in the system are descendants of the Root element.
 ├
[V] pol:Uni Represents policy definition/resolution universe.
 
 ├
[V] ctrlr:Inst An instance of the controller.
 
 
 ├
[V] fault:CtrlrRetP The controller fault record retention policy specifies the maximum number of controller fault records to be retained and the maximum number of controller fault records to be deleted in a 30-second period.


Contained Hierarchy
[V] fault:CtrlrRetP The controller fault record retention policy specifies the maximum number of controller fault records to be retained and the maximum number of controller fault records to be deleted in a 30-second period.
 ├
[V] aaa:RbacAnnotation  RbacAnnotation is used for capturing rbac properties of any apic object Objects can append rbacannotations as Object->RbacAnnotation which is then checked for domain eligibility
 ├
[V] fault:Delegate Exposes internal faults to the user. A fault delegate object can be defined on IFC (for example, for an endpoint group) and when the fault is raised (for example, under an endpoint policy on a switch), a fault delegate object is created on IFC under the specified object. A fault delegate object follows the lifecycle of the original fault instance object, being created, modified, or deleted based on the changes of the original fault.
 ├
[V] fault:RtFaultCtrlrRetLocalP 
 ├
[V] fault:RtFaultCtrlrRetP A target relation to controller fault record retention policy.
 ├
[V] tag:Annotation 
 ├
[V] tag:Tag 


Inheritance
[V] naming:NamedObject An abstract base class for an object that contains a name.
 ├
[V] pol:Obj Represents a generic policy object.
 
 ├
[V] pol:Def Represents self-contained policy document.
 
 
 ├
[V] condition:RetP The condition log record retention policy specifies the maximum number of log records to be retained and the maximum number of log records to be deleted in a 30-second period.
 
 
 
 ├
[V] fault:ARetP The fault record retention policy specifies the maximum number of fault history records to be retained on the node or controller and the maximum number of fault history records to be deleted in a 30-second period. Note that this is an abstract class and cannot be instantiated.
 
 
 
 
 ├
[V] fault:CtrlrRetP The controller fault record retention policy specifies the maximum number of controller fault records to be retained and the maximum number of controller fault records to be deleted in a 30-second period.


Events
                fault:CtrlrRetP:creation__fault_CtrlrRetP
fault:CtrlrRetP:modification__fault_CtrlrRetP
fault:CtrlrRetP:deletion__fault_CtrlrRetP


Faults
                


Fsms
                


Properties Summary
Defined in: fault:CtrlrRetP
mo:Annotation
          string:Basic
annotation  (fault:CtrlrRetP:annotation)
           NO COMMENTS
mo:ExtMngdByType
          scalar:Bitmask32
extMngdBy  (fault:CtrlrRetP:extMngdBy)
           NO COMMENTS
condition:SizeLimit
          scalar:Uint32
maxSize  (fault:CtrlrRetP:maxSize)
           Overrides:condition:RetP:maxSize
           The maximum number of records to be maintained in the fault log.
Defined in: condition:RetP
condition:PurgeWindowSize
          scalar:Uint32
purgeWin  (condition:RetP:purgeWin)
           The maximum number of records to be deleted in a 30-second period. The number of records should be chosen to avoid spikes in I/O and CPU utilization.
Defined in: pol:Def
naming:Descr
          string:Basic
descr  (pol:Def:descr)
           Specifies a description of the policy definition.
naming:Descr
          string:Basic
ownerKey  (pol:Def:ownerKey)
           The key for enabling clients to own their data for entity correlation.
naming:Descr
          string:Basic
ownerTag  (pol:Def:ownerTag)
           A tag for enabling clients to add their own data. For example, to indicate who created this object.
Defined in: pol:Obj
naming:Name
          string:Basic
name  (pol:Obj:name)
           Overrides:naming:NamedObject:name
           null
Defined in: naming:NamedObject
naming:NameAlias
          string:Basic
nameAlias  (naming:NamedObject:nameAlias)
           NO COMMENTS
Defined in: mo:Ownable
scalar:Uint16 uid  (mo:Ownable:uid)
           A unique identifier for this object.
Defined in: mo:Resolvable
mo:Owner
          scalar:Enum8
lcOwn  (mo:Resolvable:lcOwn)
           A value that indicates how this object was created. For internal use only.
Defined in: mo:TopProps
mo:ModificationChildAction
          scalar:Bitmask32
childAction  (mo:TopProps:childAction)
           Delete or ignore. For internal use only.
reference:BinRef dn  (mo:TopProps:dn)
           A tag or metadata is a non-hierarchical keyword or term assigned to the fabric module.
reference:BinRN rn  (mo:TopProps:rn)
           Identifies an object from its siblings within the context of its parent object. The distinguished name contains a sequence of relative names.
mo:ModificationStatus
          scalar:Bitmask32
status  (mo:TopProps:status)
           The upgrade status. This property is for internal use only.
Defined in: mo:Modifiable
mo:TStamp
          scalar:Date
modTs  (mo:Modifiable:modTs)
           The time when this object was last modified.
Properties Detail

annotation

Type: mo:Annotation
Primitive Type: string:Basic

Units: null
Encrypted: false
Access: admin
Category: TopLevelRegular
Property Validators:
    Range:  min: "0"  max: "128"
        Allowed Chars:
            Regex: [a-zA-Z0-9_.:-]+
    Comments:
NO COMMENTS



childAction

Type: mo:ModificationChildAction
Primitive Type: scalar:Bitmask32

Units: null
Encrypted: false
Access: implicit
Category: TopLevelChildAction
    Comments:
Delete or ignore. For internal use only.
Constants
deleteAll 16384u deleteAll NO COMMENTS
ignore 4096u ignore NO COMMENTS
deleteNonPresent 8192u deleteNonPresent NO COMMENTS
DEFAULT 0 --- This type is used to





descr

Type: naming:Descr
Primitive Type: string:Basic

Like: naming:Described:descr
Units: null
Encrypted: false
Access: admin
Category: TopLevelRegular
Property Validators:
    Range:  min: "0"  max: "128"
        Allowed Chars:
            Regex: [a-zA-Z0-9\\!#$%()*,-./:;@ _{|}~?&+]+
    Comments:
Specifies a description of the policy definition.



dn

Type: reference:BinRef

Units: null
Encrypted: false
Access: implicit
Category: TopLevelDn
    Comments:
A tag or metadata is a non-hierarchical keyword or term assigned to the fabric module.



extMngdBy

Type: mo:ExtMngdByType
Primitive Type: scalar:Bitmask32

Units: null
Encrypted: false
Access: implicit
Category: TopLevelRegular
    Comments:
NO COMMENTS
Constants
undefined 0u undefined NO COMMENTS
msc 1u msc NO COMMENTS
DEFAULT undefined(0u) undefined NO COMMENTS





lcOwn

Type: mo:Owner
Primitive Type: scalar:Enum8

Units: null
Encrypted: false
Access: implicit
Category: TopLevelRegular
    Comments:
A value that indicates how this object was created. For internal use only.
Constants
local 0 Local NO COMMENTS
policy 1 Policy NO COMMENTS
replica 2 Replica NO COMMENTS
resolveOnBehalf 3 ResolvedOnBehalf NO COMMENTS
implicit 4 Implicit NO COMMENTS
DEFAULT local(0) Local NO COMMENTS





maxSize

Type: condition:SizeLimit
Primitive Type: scalar:Uint32

Overrides:condition:RetP:maxSize
Units: records Encrypted: false Access: admin Category: TopLevelRegular Property Validators: Range: min: (long)1000l max: (long)500000l
    Comments:
The maximum number of records to be maintained in the fault log.
Constants
defaultValue 100000u --- NO COMMENTS





modTs

Type: mo:TStamp
Primitive Type: scalar:Date

Units: null
Encrypted: false
Access: implicit
Category: TopLevelRegular
    Comments:
The time when this object was last modified.
Constants
never 0ull never NO COMMENTS
DEFAULT never(0ull) never NO COMMENTS





name

Type: naming:Name
Primitive Type: string:Basic

Overrides:naming:NamedObject:name
Units: null Encrypted: false Access: admin Category: TopLevelRegular Property Validators: Range: min: "0" max: "64" Allowed Chars: Regex: [a-zA-Z0-9_.:-]+
    Comments:
null



nameAlias

Type: naming:NameAlias
Primitive Type: string:Basic

Units: null
Encrypted: false
Access: admin
Category: TopLevelRegular
Property Validators:
    Range:  min: "0"  max: "63"
        Allowed Chars:
            Regex: [a-zA-Z0-9_.-]+
    Comments:
NO COMMENTS



ownerKey

Type: naming:Descr
Primitive Type: string:Basic

Units: null
Encrypted: false
Access: admin
Category: TopLevelRegular
Property Validators:
    Range:  min: "0"  max: "128"
        Allowed Chars:
            Regex: [a-zA-Z0-9\\!#$%()*,-./:;@ _{|}~?&+]+
    Comments:
The key for enabling clients to own their data for entity correlation.



ownerTag

Type: naming:Descr
Primitive Type: string:Basic

Units: null
Encrypted: false
Access: admin
Category: TopLevelRegular
Property Validators:
    Range:  min: "0"  max: "64"
        Allowed Chars:
            Regex: [a-zA-Z0-9\\!#$%()*,-./:;@ _{|}~?&+]+
    Comments:
A tag for enabling clients to add their own data. For example, to indicate who created this object.



purgeWin

Type: condition:PurgeWindowSize
Primitive Type: scalar:Uint32

Units: records
Encrypted: false
Access: admin
Category: TopLevelRegular
Property Validators:
    Range:  min: (long)100l  max: (long)1000l
    Comments:
The maximum number of records to be deleted in a 30-second period. The number of records should be chosen to avoid spikes in I/O and CPU utilization.
Constants
defaultValue 250u --- NO COMMENTS





rn

Type: reference:BinRN

Units: null
Encrypted: false
Access: implicit
Category: TopLevelRn
    Comments:
Identifies an object from its siblings within the context of its parent object. The distinguished name contains a sequence of relative names.



status

Type: mo:ModificationStatus
Primitive Type: scalar:Bitmask32

Units: null
Encrypted: false
Access: implicit
Category: TopLevelStatus
    Comments:
The upgrade status. This property is for internal use only.
Constants
created 2u created In a setter method: specifies that an object should be created. An error is returned if the object already exists.
In the return value of a setter method: indicates that an object has been created.
modified 4u modified In a setter method: specifies that an object should be modified
In the return value of a setter method: indicates that an object has been modified.
deleted 8u deleted In a setter method: specifies that an object should be deleted.
In the return value of a setter method: indicates that an object has been deleted.
DEFAULT 0 --- This type controls the life cycle of objects passed in the XML API.

When used in a setter method (such as configConfMo), the ModificationStatus specifies whether an object should be created, modified, deleted or removed.
In the return value of a setter method, the ModificationStatus indicates the actual operation that was performed. For example, the ModificationStatus is set to "created" if the object was created. The ModificationStatus is not set if the object was neither created, modified, deleted or removed.

When invoking a setter method, the ModificationStatus is optional:
If a setter method such as configConfMo is invoked and the ModificationStatus is not set, the system automatically determines if the object should be created or modified.






uid

Type: scalar:Uint16

Units: null
Encrypted: false
Access: implicit
Category: TopLevelRegular
    Comments:
A unique identifier for this object.