Class fv:MgmtDepl (CONCRETE)

Class ID:1842
Class Label: Management Deployment
Encrypted: false - Exportable: false - Persistent: true - Configurable: false - Subject to Quota: Disabled - Abstraction Layer: Logical Model
Write Access: [NON CONFIGURABLE]
Read Access: [admin, tenant-epg, tenant-network-profile, tenant-protocol-l2]
Creatable/Deletable: no (see Container Mos for details)
Semantic Scope: EPG
Semantic Scope Evaluation Rule: Parent
Monitoring Policy Source: Parent
Monitoring Flags : [ IsObservable: true, HasStats: false, HasFaults: false, HasHealth: true, HasEventRules: false ]

A container for management policy deployment.

Naming Rules
RN FORMAT: mgmtdepl

    [1] PREFIX=mgmtdepl


DN FORMAT: 

[1] uni/epp/tnlp-{[epgPKey]}/mgmtdepl

[3] uni/epp/instp-{[epgPKey]}/mgmtdepl

[5] uni/epp/vns-{[epgPKey]}/mgmtdepl

[7] uni/epp/inb-{[epgPKey]}/mgmtdepl

[9] uni/epp/oob-{[epgPKey]}/mgmtdepl

[11] uni/epp/mgmtdepl

[13] uni/epp/fv-{[epgPKey]}/mgmtdepl

[15] uni/epp/rtd-{[epgPKey]}/mgmtdepl

[17] uni/epp/br-{[epgPKey]}/mgmtdepl

[19] uni/epp/mgmtdepl

[21] uni/epp/mgmtdepl

                


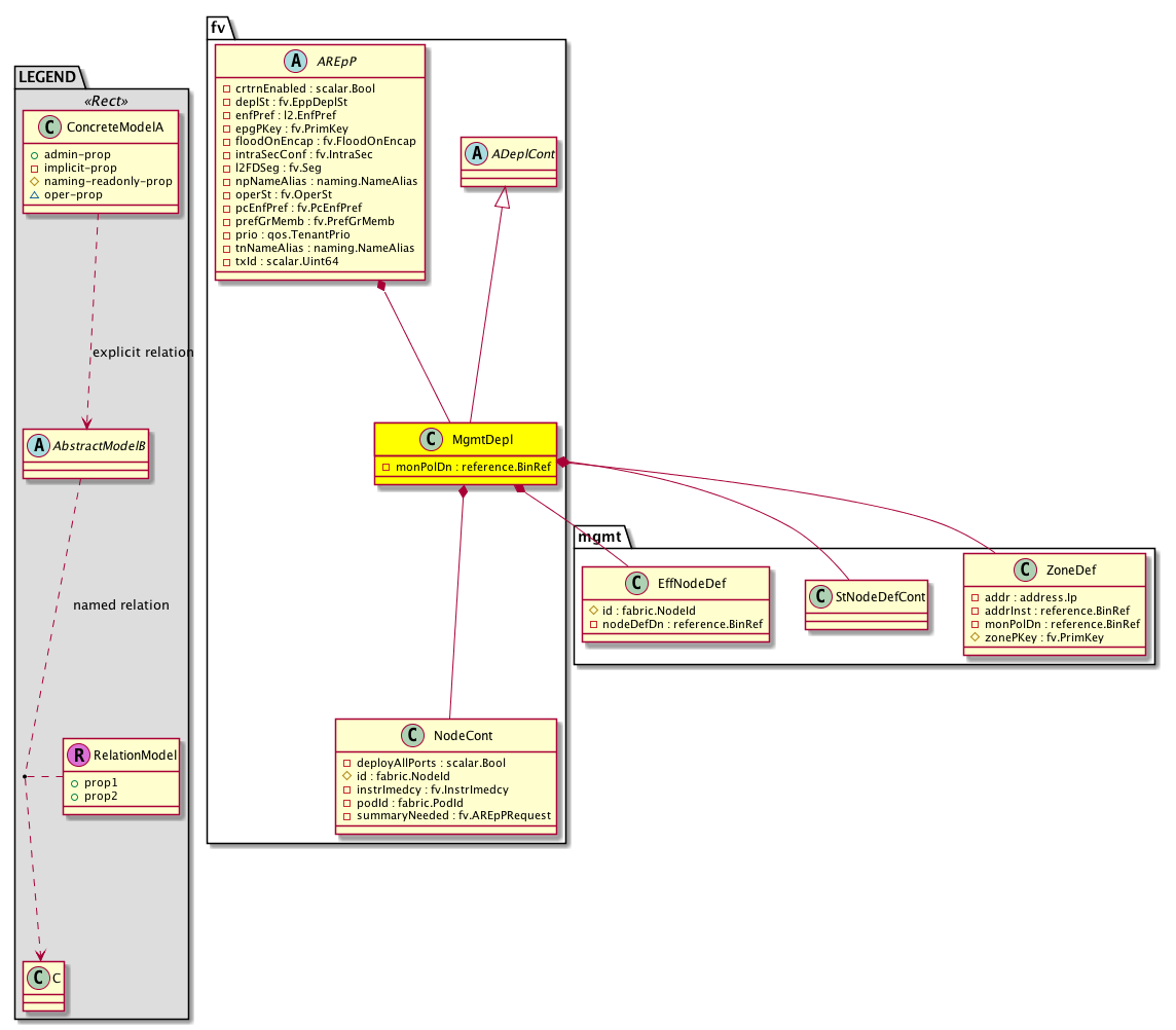
Diagram

Super Mo: fv:ADeplCont,
Container Mos: fv:AREpP (deletable:no),
Contained Mos: fv:NodeCont, mgmt:EffNodeDef, mgmt:StNodeDefCont, mgmt:ZoneDef,


Containers Hierarchies
[V] top:Root  This class represents the root element in the object hierarchy. All managed objects in the system are descendants of the Root element.
 ├
[V] fabric:Topology The root for IFC topology.
 
 ├
[V] fabric:Pod A pod.
 
 
 ├
[V] fabric:Node The root node for the APIC.
 
 
 
 ├
[V] ctx:Local The local Context.
 
 
 
 
 ├
[V] ctx:Application The context application.
 
 
 
 
 
 ├
[V] pol:Uni Represents policy definition/resolution universe.
 
 
 
 
 
 
 ├
[V] fv:EpPCont The container for an endpoint profile.
 
 
 
 
 
 
 
 ├
[V] fv:TnlEpP 
 
 
 
 
 
 
 
 
 ├
[V] fv:MgmtDepl A container for management policy deployment.
[V] top:Root  This class represents the root element in the object hierarchy. All managed objects in the system are descendants of the Root element.
 ├
[V] pol:Uni Represents policy definition/resolution universe.
 
 ├
[V] fv:EpPCont The container for an endpoint profile.
 
 
 ├
[V] fv:TnlEpP 
 
 
 
 ├
[V] fv:MgmtDepl A container for management policy deployment.
[V] top:Root  This class represents the root element in the object hierarchy. All managed objects in the system are descendants of the Root element.
 ├
[V] fabric:Topology The root for IFC topology.
 
 ├
[V] fabric:Pod A pod.
 
 
 ├
[V] fabric:Node The root node for the APIC.
 
 
 
 ├
[V] ctx:Local The local Context.
 
 
 
 
 ├
[V] ctx:Application The context application.
 
 
 
 
 
 ├
[V] pol:Uni Represents policy definition/resolution universe.
 
 
 
 
 
 
 ├
[V] fv:EpPCont The container for an endpoint profile.
 
 
 
 
 
 
 
 ├
[V] fv:InstPEpP Instance Profile Management EpP for the Fabric Node Management EPG. This EpP is created per external management entity instance profile (InstP EPg).
 
 
 
 
 
 
 
 
 ├
[V] fv:MgmtDepl A container for management policy deployment.
[V] top:Root  This class represents the root element in the object hierarchy. All managed objects in the system are descendants of the Root element.
 ├
[V] pol:Uni Represents policy definition/resolution universe.
 
 ├
[V] fv:EpPCont The container for an endpoint profile.
 
 
 ├
[V] fv:InstPEpP Instance Profile Management EpP for the Fabric Node Management EPG. This EpP is created per external management entity instance profile (InstP EPg).
 
 
 
 ├
[V] fv:MgmtDepl A container for management policy deployment.
[V] top:Root  This class represents the root element in the object hierarchy. All managed objects in the system are descendants of the Root element.
 ├
[V] fabric:Topology The root for IFC topology.
 
 ├
[V] fabric:Pod A pod.
 
 
 ├
[V] fabric:Node The root node for the APIC.
 
 
 
 ├
[V] ctx:Local The local Context.
 
 
 
 
 ├
[V] ctx:Application The context application.
 
 
 
 
 
 ├
[V] pol:Uni Represents policy definition/resolution universe.
 
 
 
 
 
 
 ├
[V] fv:EpPCont The container for an endpoint profile.
 
 
 
 
 
 
 
 ├
[V] fv:SvcEpP Abstract representation of a service endpoint profile, such as an endpoint profile created per node in the service graph.
 
 
 
 
 
 
 
 
 ├
[V] fv:MgmtDepl A container for management policy deployment.
[V] top:Root  This class represents the root element in the object hierarchy. All managed objects in the system are descendants of the Root element.
 ├
[V] pol:Uni Represents policy definition/resolution universe.
 
 ├
[V] fv:EpPCont The container for an endpoint profile.
 
 
 ├
[V] fv:SvcEpP Abstract representation of a service endpoint profile, such as an endpoint profile created per node in the service graph.
 
 
 
 ├
[V] fv:MgmtDepl A container for management policy deployment.
[V] top:Root  This class represents the root element in the object hierarchy. All managed objects in the system are descendants of the Root element.
 ├
[V] fabric:Topology The root for IFC topology.
 
 ├
[V] fabric:Pod A pod.
 
 
 ├
[V] fabric:Node The root node for the APIC.
 
 
 
 ├
[V] ctx:Local The local Context.
 
 
 
 
 ├
[V] ctx:Application The context application.
 
 
 
 
 
 ├
[V] pol:Uni Represents policy definition/resolution universe.
 
 
 
 
 
 
 ├
[V] fv:EpPCont The container for an endpoint profile.
 
 
 
 
 
 
 
 ├
[V] fv:InBEpP An in-band management endpoint profile for a fabric node management endpoint group.
 
 
 
 
 
 
 
 
 ├
[V] fv:MgmtDepl A container for management policy deployment.
[V] top:Root  This class represents the root element in the object hierarchy. All managed objects in the system are descendants of the Root element.
 ├
[V] pol:Uni Represents policy definition/resolution universe.
 
 ├
[V] fv:EpPCont The container for an endpoint profile.
 
 
 ├
[V] fv:InBEpP An in-band management endpoint profile for a fabric node management endpoint group.
 
 
 
 ├
[V] fv:MgmtDepl A container for management policy deployment.
[V] top:Root  This class represents the root element in the object hierarchy. All managed objects in the system are descendants of the Root element.
 ├
[V] fabric:Topology The root for IFC topology.
 
 ├
[V] fabric:Pod A pod.
 
 
 ├
[V] fabric:Node The root node for the APIC.
 
 
 
 ├
[V] ctx:Local The local Context.
 
 
 
 
 ├
[V] ctx:Application The context application.
 
 
 
 
 
 ├
[V] pol:Uni Represents policy definition/resolution universe.
 
 
 
 
 
 
 ├
[V] fv:EpPCont The container for an endpoint profile.
 
 
 
 
 
 
 
 ├
[V] fv:OoBEpP An out-of-band management endpoint profile for a fabric node management endpoint group.
 
 
 
 
 
 
 
 
 ├
[V] fv:MgmtDepl A container for management policy deployment.
[V] top:Root  This class represents the root element in the object hierarchy. All managed objects in the system are descendants of the Root element.
 ├
[V] pol:Uni Represents policy definition/resolution universe.
 
 ├
[V] fv:EpPCont The container for an endpoint profile.
 
 
 ├
[V] fv:OoBEpP An out-of-band management endpoint profile for a fabric node management endpoint group.
 
 
 
 ├
[V] fv:MgmtDepl A container for management policy deployment.
[V] top:Root  This class represents the root element in the object hierarchy. All managed objects in the system are descendants of the Root element.
 ├
[V] fabric:Topology The root for IFC topology.
 
 ├
[V] fabric:Pod A pod.
 
 
 ├
[V] fabric:Node The root node for the APIC.
 
 
 
 ├
[V] ctx:Local The local Context.
 
 
 
 
 ├
[V] ctx:Application The context application.
 
 
 
 
 
 ├
[V] pol:Uni Represents policy definition/resolution universe.
 
 
 
 
 
 
 ├
[V] fv:EpPCont The container for an endpoint profile.
 
 
 
 
 
 
 
 ├
[V] fv:AMgmtEpP Abstract representation of the management endpoint policy for a fabric node management endpoint group. This is an abstract class and cannot be instantiated.
 
 
 
 
 
 
 
 
 ├
[V] fv:MgmtDepl A container for management policy deployment.
[V] top:Root  This class represents the root element in the object hierarchy. All managed objects in the system are descendants of the Root element.
 ├
[V] pol:Uni Represents policy definition/resolution universe.
 
 ├
[V] fv:EpPCont The container for an endpoint profile.
 
 
 ├
[V] fv:AMgmtEpP Abstract representation of the management endpoint policy for a fabric node management endpoint group. This is an abstract class and cannot be instantiated.
 
 
 
 ├
[V] fv:MgmtDepl A container for management policy deployment.
[V] top:Root  This class represents the root element in the object hierarchy. All managed objects in the system are descendants of the Root element.
 ├
[V] fabric:Topology The root for IFC topology.
 
 ├
[V] fabric:Pod A pod.
 
 
 ├
[V] fabric:Node The root node for the APIC.
 
 
 
 ├
[V] ctx:Local The local Context.
 
 
 
 
 ├
[V] ctx:Application The context application.
 
 
 
 
 
 ├
[V] pol:Uni Represents policy definition/resolution universe.
 
 
 
 
 
 
 ├
[V] fv:EpPCont The container for an endpoint profile.
 
 
 
 
 
 
 
 ├
[V] fv:EpP An endpoint profile.
 
 
 
 
 
 
 
 
 ├
[V] fv:MgmtDepl A container for management policy deployment.
[V] top:Root  This class represents the root element in the object hierarchy. All managed objects in the system are descendants of the Root element.
 ├
[V] pol:Uni Represents policy definition/resolution universe.
 
 ├
[V] fv:EpPCont The container for an endpoint profile.
 
 
 ├
[V] fv:EpP An endpoint profile.
 
 
 
 ├
[V] fv:MgmtDepl A container for management policy deployment.
[V] top:Root  This class represents the root element in the object hierarchy. All managed objects in the system are descendants of the Root element.
 ├
[V] fabric:Topology The root for IFC topology.
 
 ├
[V] fabric:Pod A pod.
 
 
 ├
[V] fabric:Node The root node for the APIC.
 
 
 
 ├
[V] ctx:Local The local Context.
 
 
 
 
 ├
[V] ctx:Application The context application.
 
 
 
 
 
 ├
[V] pol:Uni Represents policy definition/resolution universe.
 
 
 
 
 
 
 ├
[V] fv:EpPCont The container for an endpoint profile.
 
 
 
 
 
 
 
 ├
[V] fv:RtdEpP A target relation to an L3 routed outside present under a tenant.
 
 
 
 
 
 
 
 
 ├
[V] fv:MgmtDepl A container for management policy deployment.
[V] top:Root  This class represents the root element in the object hierarchy. All managed objects in the system are descendants of the Root element.
 ├
[V] pol:Uni Represents policy definition/resolution universe.
 
 ├
[V] fv:EpPCont The container for an endpoint profile.
 
 
 ├
[V] fv:RtdEpP A target relation to an L3 routed outside present under a tenant.
 
 
 
 ├
[V] fv:MgmtDepl A container for management policy deployment.
[V] top:Root  This class represents the root element in the object hierarchy. All managed objects in the system are descendants of the Root element.
 ├
[V] fabric:Topology The root for IFC topology.
 
 ├
[V] fabric:Pod A pod.
 
 
 ├
[V] fabric:Node The root node for the APIC.
 
 
 
 ├
[V] ctx:Local The local Context.
 
 
 
 
 ├
[V] ctx:Application The context application.
 
 
 
 
 
 ├
[V] pol:Uni Represents policy definition/resolution universe.
 
 
 
 
 
 
 ├
[V] fv:EpPCont The container for an endpoint profile.
 
 
 
 
 
 
 
 ├
[V] fv:BrEpP The bridge endpoint profile represents L2 outside present under a tenant.
 
 
 
 
 
 
 
 
 ├
[V] fv:MgmtDepl A container for management policy deployment.
[V] top:Root  This class represents the root element in the object hierarchy. All managed objects in the system are descendants of the Root element.
 ├
[V] pol:Uni Represents policy definition/resolution universe.
 
 ├
[V] fv:EpPCont The container for an endpoint profile.
 
 
 ├
[V] fv:BrEpP The bridge endpoint profile represents L2 outside present under a tenant.
 
 
 
 ├
[V] fv:MgmtDepl A container for management policy deployment.
[V] top:Root  This class represents the root element in the object hierarchy. All managed objects in the system are descendants of the Root element.
 ├
[V] fabric:Topology The root for IFC topology.
 
 ├
[V] fabric:Pod A pod.
 
 
 ├
[V] fabric:Node The root node for the APIC.
 
 
 
 ├
[V] ctx:Local The local Context.
 
 
 
 
 ├
[V] ctx:Application The context application.
 
 
 
 
 
 ├
[V] pol:Uni Represents policy definition/resolution universe.
 
 
 
 
 
 
 ├
[V] fv:EpPCont The container for an endpoint profile.
 
 
 
 
 
 
 
 ├
[V] fv:ExtEpP Abstraction of a profile created for an endpoint connected to an external router or switch.
 
 
 
 
 
 
 
 
 ├
[V] fv:MgmtDepl A container for management policy deployment.
[V] top:Root  This class represents the root element in the object hierarchy. All managed objects in the system are descendants of the Root element.
 ├
[V] pol:Uni Represents policy definition/resolution universe.
 
 ├
[V] fv:EpPCont The container for an endpoint profile.
 
 
 ├
[V] fv:ExtEpP Abstraction of a profile created for an endpoint connected to an external router or switch.
 
 
 
 ├
[V] fv:MgmtDepl A container for management policy deployment.
[V] top:Root  This class represents the root element in the object hierarchy. All managed objects in the system are descendants of the Root element.
 ├
[V] fabric:Topology The root for IFC topology.
 
 ├
[V] fabric:Pod A pod.
 
 
 ├
[V] fabric:Node The root node for the APIC.
 
 
 
 ├
[V] ctx:Local The local Context.
 
 
 
 
 ├
[V] ctx:Application The context application.
 
 
 
 
 
 ├
[V] pol:Uni Represents policy definition/resolution universe.
 
 
 
 
 
 
 ├
[V] fv:EpPCont The container for an endpoint profile.
 
 
 
 
 
 
 
 ├
[V] fv:AREpP Abstract representation of the resolvable endpoint profile. This is an abstract class and cannot be instantiated.
 
 
 
 
 
 
 
 
 ├
[V] fv:MgmtDepl A container for management policy deployment.
[V] top:Root  This class represents the root element in the object hierarchy. All managed objects in the system are descendants of the Root element.
 ├
[V] pol:Uni Represents policy definition/resolution universe.
 
 ├
[V] fv:EpPCont The container for an endpoint profile.
 
 
 ├
[V] fv:AREpP Abstract representation of the resolvable endpoint profile. This is an abstract class and cannot be instantiated.
 
 
 
 ├
[V] fv:MgmtDepl A container for management policy deployment.


Contained Hierarchy
[V] fv:MgmtDepl A container for management policy deployment.
 ├
[V] fault:Counts An immutable object that provides the number of critical, major, minor, and warning faults raised on its parent object and its subtree.
 ├
[V] fv:NodeCont A container for a node.
 
 ├
[V] fv:APathEpDef The abstract path endpoint definition.
 
 
 ├
[V] fault:Delegate Exposes internal faults to the user. A fault delegate object can be defined on IFC (for example, for an endpoint group) and when the fault is raised (for example, under an endpoint policy on a switch), a fault delegate object is created on IFC under the specified object. A fault delegate object follows the lifecycle of the original fault instance object, being created, modified, or deleted based on the changes of the original fault.
 
 
 ├
[V] fc:PinningLblDef 
 
 
 
 ├
[V] fault:Delegate Exposes internal faults to the user. A fault delegate object can be defined on IFC (for example, for an endpoint group) and when the fault is raised (for example, under an endpoint policy on a switch), a fault delegate object is created on IFC under the specified object. A fault delegate object follows the lifecycle of the original fault instance object, being created, modified, or deleted based on the changes of the original fault.
 
 
 ├
[V] fv:EncapDef An internal encapsulation definition. This is an internal object used for deployment of encapsulation.
 
 
 
 ├
[V] fault:Delegate Exposes internal faults to the user. A fault delegate object can be defined on IFC (for example, for an endpoint group) and when the fault is raised (for example, under an endpoint policy on a switch), a fault delegate object is created on IFC under the specified object. A fault delegate object follows the lifecycle of the original fault instance object, being created, modified, or deleted based on the changes of the original fault.
 
 
 ├
[V] fv:VsanEncapDef 
 
 
 
 ├
[V] fault:Delegate Exposes internal faults to the user. A fault delegate object can be defined on IFC (for example, for an endpoint group) and when the fault is raised (for example, under an endpoint policy on a switch), a fault delegate object is created on IFC under the specified object. A fault delegate object follows the lifecycle of the original fault instance object, being created, modified, or deleted based on the changes of the original fault.
 
 
 ├
[V] igmp:SnoopAccessGroupDef  In case the filter will take place at the fvAEPg level For future releases Internal Representation of an IGMP snooping filter
 
 
 
 ├
[V] fault:Delegate Exposes internal faults to the user. A fault delegate object can be defined on IFC (for example, for an endpoint group) and when the fault is raised (for example, under an endpoint policy on a switch), a fault delegate object is created on IFC under the specified object. A fault delegate object follows the lifecycle of the original fault instance object, being created, modified, or deleted based on the changes of the original fault.
 
 
 ├
[V] igmp:SnoopStaticGroupDef  In case the static group membership is at the fvAEPg level For future releases Internal representation of the group memebership
 
 
 
 ├
[V] fault:Delegate Exposes internal faults to the user. A fault delegate object can be defined on IFC (for example, for an endpoint group) and when the fault is raised (for example, under an endpoint policy on a switch), a fault delegate object is created on IFC under the specified object. A fault delegate object follows the lifecycle of the original fault instance object, being created, modified, or deleted based on the changes of the original fault.
 
 ├
[V] fv:DomainRqst 
 
 ├
[V] fv:EncapDef An internal encapsulation definition. This is an internal object used for deployment of encapsulation.
 
 
 ├
[V] fault:Delegate Exposes internal faults to the user. A fault delegate object can be defined on IFC (for example, for an endpoint group) and when the fault is raised (for example, under an endpoint policy on a switch), a fault delegate object is created on IFC under the specified object. A fault delegate object follows the lifecycle of the original fault instance object, being created, modified, or deleted based on the changes of the original fault.
 ├
[V] health:Inst A base class for a health score instance.(Switch only)
 ├
[V] mgmt:EffNodeDef 
 
 ├
[V] fault:Delegate Exposes internal faults to the user. A fault delegate object can be defined on IFC (for example, for an endpoint group) and when the fault is raised (for example, under an endpoint policy on a switch), a fault delegate object is created on IFC under the specified object. A fault delegate object follows the lifecycle of the original fault instance object, being created, modified, or deleted based on the changes of the original fault.
 ├
[V] mgmt:StNodeDefCont 
 
 ├
[V] mgmt:StNodeDef 
 
 
 ├
[V] fault:Delegate Exposes internal faults to the user. A fault delegate object can be defined on IFC (for example, for an endpoint group) and when the fault is raised (for example, under an endpoint policy on a switch), a fault delegate object is created on IFC under the specified object. A fault delegate object follows the lifecycle of the original fault instance object, being created, modified, or deleted based on the changes of the original fault.
 
 
 ├
[V] mgmt:IpDef  Secondary interface connection parameters definition
 
 
 
 ├
[V] fault:Delegate Exposes internal faults to the user. A fault delegate object can be defined on IFC (for example, for an endpoint group) and when the fault is raised (for example, under an endpoint policy on a switch), a fault delegate object is created on IFC under the specified object. A fault delegate object follows the lifecycle of the original fault instance object, being created, modified, or deleted based on the changes of the original fault.
 ├
[V] mgmt:ZoneDef The zone definition.
 
 ├
[V] fault:Counts An immutable object that provides the number of critical, major, minor, and warning faults raised on its parent object and its subtree.
 
 ├
[V] health:Inst A base class for a health score instance.(Switch only)
 
 ├
[V] mgmt:NodeDef The node definition.
 
 
 ├
[V] fault:Counts An immutable object that provides the number of critical, major, minor, and warning faults raised on its parent object and its subtree.
 
 
 ├
[V] fault:Delegate Exposes internal faults to the user. A fault delegate object can be defined on IFC (for example, for an endpoint group) and when the fault is raised (for example, under an endpoint policy on a switch), a fault delegate object is created on IFC under the specified object. A fault delegate object follows the lifecycle of the original fault instance object, being created, modified, or deleted based on the changes of the original fault.
 
 
 ├
[V] fault:Inst Contains detailed information of a fault. This object is attached as a child of the object on which the fault condition occurred. One instance object is created for each fault condition of the parent object. A fault instance object is identified by a fault code.
 
 
 
 ├
[V] aaa:RbacAnnotation  RbacAnnotation is used for capturing rbac properties of any apic object Objects can append rbacannotations as Object->RbacAnnotation which is then checked for domain eligibility
 
 
 
 ├
[V] tag:Annotation 
 
 
 
 ├
[V] tag:Tag 
 
 
 ├
[V] health:Inst A base class for a health score instance.(Switch only)


Inheritance
[V] naming:NamedObject An abstract base class for an object that contains a name.
 ├
[V] fv:ACont An abstract base class for containers. This is an abstract class and cannot be instantiated.
 
 ├
[V] fv:ADeplCont An abstract base class for policy deployment information
 
 
 ├
[V] fv:MgmtDepl A container for management policy deployment.


Events
                


Faults
                


Fsms
                


Properties Summary
Defined in: fv:MgmtDepl
reference:BinRef monPolDn  (fv:MgmtDepl:monPolDn)
           The monitoring policy attached to this observable object.
Defined in: naming:NamedObject
naming:Name
          string:Basic
name  (naming:NamedObject:name)
           The name of the object.
naming:NameAlias
          string:Basic
nameAlias  (naming:NamedObject:nameAlias)
           NO COMMENTS
Defined in: mo:Resolvable
mo:Owner
          scalar:Enum8
lcOwn  (mo:Resolvable:lcOwn)
           A value that indicates how this object was created. For internal use only.
Defined in: mo:TopProps
mo:ModificationChildAction
          scalar:Bitmask32
childAction  (mo:TopProps:childAction)
           Delete or ignore. For internal use only.
reference:BinRef dn  (mo:TopProps:dn)
           A tag or metadata is a non-hierarchical keyword or term assigned to the fabric module.
reference:BinRN rn  (mo:TopProps:rn)
           Identifies an object from its siblings within the context of its parent object. The distinguished name contains a sequence of relative names.
mo:ModificationStatus
          scalar:Bitmask32
status  (mo:TopProps:status)
           The upgrade status. This property is for internal use only.
Defined in: mo:Modifiable
mo:TStamp
          scalar:Date
modTs  (mo:Modifiable:modTs)
           The time when this object was last modified.
Properties Detail

childAction

Type: mo:ModificationChildAction
Primitive Type: scalar:Bitmask32

Units: null
Encrypted: false
Access: implicit
Category: TopLevelChildAction
    Comments:
Delete or ignore. For internal use only.
Constants
deleteAll 16384u deleteAll NO COMMENTS
ignore 4096u ignore NO COMMENTS
deleteNonPresent 8192u deleteNonPresent NO COMMENTS
DEFAULT 0 --- This type is used to





dn

Type: reference:BinRef

Units: null
Encrypted: false
Access: implicit
Category: TopLevelDn
    Comments:
A tag or metadata is a non-hierarchical keyword or term assigned to the fabric module.



lcOwn

Type: mo:Owner
Primitive Type: scalar:Enum8

Units: null
Encrypted: false
Access: implicit
Category: TopLevelRegular
    Comments:
A value that indicates how this object was created. For internal use only.
Constants
local 0 Local NO COMMENTS
policy 1 Policy NO COMMENTS
replica 2 Replica NO COMMENTS
resolveOnBehalf 3 ResolvedOnBehalf NO COMMENTS
implicit 4 Implicit NO COMMENTS
DEFAULT local(0) Local NO COMMENTS





modTs

Type: mo:TStamp
Primitive Type: scalar:Date

Units: null
Encrypted: false
Access: implicit
Category: TopLevelRegular
    Comments:
The time when this object was last modified.
Constants
never 0ull never NO COMMENTS
DEFAULT never(0ull) never NO COMMENTS





monPolDn

Type: reference:BinRef

Units: null
Encrypted: false
Access: implicit
Category: TopLevelRegular
    Comments:
The monitoring policy attached to this observable object.



name

Type: naming:Name
Primitive Type: string:Basic

Like: naming:Named:name
Units: null
Encrypted: false
Access: admin
Category: TopLevelRegular
    Comments:
The name of the object.



nameAlias

Type: naming:NameAlias
Primitive Type: string:Basic

Units: null
Encrypted: false
Access: admin
Category: TopLevelRegular
    Comments:
NO COMMENTS



rn

Type: reference:BinRN

Units: null
Encrypted: false
Access: implicit
Category: TopLevelRn
    Comments:
Identifies an object from its siblings within the context of its parent object. The distinguished name contains a sequence of relative names.



status

Type: mo:ModificationStatus
Primitive Type: scalar:Bitmask32

Units: null
Encrypted: false
Access: implicit
Category: TopLevelStatus
    Comments:
The upgrade status. This property is for internal use only.
Constants
created 2u created In a setter method: specifies that an object should be created. An error is returned if the object already exists.
In the return value of a setter method: indicates that an object has been created.
modified 4u modified In a setter method: specifies that an object should be modified
In the return value of a setter method: indicates that an object has been modified.
deleted 8u deleted In a setter method: specifies that an object should be deleted.
In the return value of a setter method: indicates that an object has been deleted.
DEFAULT 0 --- This type controls the life cycle of objects passed in the XML API.

When used in a setter method (such as configConfMo), the ModificationStatus specifies whether an object should be created, modified, deleted or removed.
In the return value of a setter method, the ModificationStatus indicates the actual operation that was performed. For example, the ModificationStatus is set to "created" if the object was created. The ModificationStatus is not set if the object was neither created, modified, deleted or removed.

When invoking a setter method, the ModificationStatus is optional:
If a setter method such as configConfMo is invoked and the ModificationStatus is not set, the system automatically determines if the object should be created or modified.