Class fv:Subnet (CONCRETE)

Class ID:1832
Class Label: Subnet
Encrypted: false - Exportable: true - Persistent: true - Configurable: true - Subject to Quota: Enabled - Abstraction Layer: Logical Model
Write Access: [admin, tenant-connectivity-l2]
Read Access: [access-connectivity-l3, admin, fabric-connectivity-l3, tenant-connectivity-l2, tenant-connectivity-l3, tenant-ext-connectivity-l3]
Creatable/Deletable: yes (see Container Mos for details)
Possible Semantic Scopes: EPG, Fabric,
Semantic Scope Evaluation Rule: Parent
Monitoring Policy Source: Parent
Monitoring Flags : [ IsObservable: true, HasStats: false, HasFaults: false, HasHealth: true, HasEventRules: false ]

A subnet defines the IP address range that can be used within the bridge domain. While a context defines a unique layer 3 space, that space can consist of multiple subnets. These subnets are defined per bridge domain. A bridge domain can contain multiple subnets, but a subnet is contained within a single bridge domain.

Naming Rules
RN FORMAT: subnet-{[ip]}

    [1] PREFIX=subnet- PROPERTY = ip




DN FORMAT: 

[1] uni/tn-{name}/LDevInst-{[priKey]}-ctx-{ctxName}/epgDn-{[shEpgDn]}/subnet-{[ip]}

[3] uni/tn-{name}/LDevInst-{[priKey]}-ctx-{ctxName}/bd-{[bdDn]}/subnet-{[ip]}

[5] uni/ldev-{[priKey]}-ctx-{[ctxDn]}-bd-{[bdDn]}/subnet-{[ip]}

[7] uni/tn-{name}/LDevInst-{[priKey]}-ctx-{ctxName}/G-{graphRn}-N-{nodeRn}-C-{connRn}/subnet-{[ip]}

[9] uni/vDev-{[priKey]}-tn-{[tnDn]}-ctx-{ctxName}/rndrInfo/eppContr/G-{graphRn}-N-{nodeRn}-C-{connRn}/subnet-{[ip]}

[11] uni/tn-{name}/ldevCtx-c-{ctrctNameOrLbl}-g-{graphNameOrLbl}-n-{nodeNameOrLbl}/lIfCtx-c-{connNameOrLbl}/subnet-{[ip]}

[13] uni/tn-{name}/mgmtp-{name}/inb-{name}/subnet-{[ip]}

[15] uni/tn-{name}/ap-{name}/epg-{name}/subnet-{[ip]}

[17] uni/tn-{name}/svcBD-{name}/subnet-{[ip]}

[19] uni/tn-{name}/BD-{name}/subnet-{[ip]}

[21] uni/tn-{name}/subnet-{[ip]}

[23] uni/tn-{name}/l2out-{name}/instP-{name}/subnet-{[ip]}

                


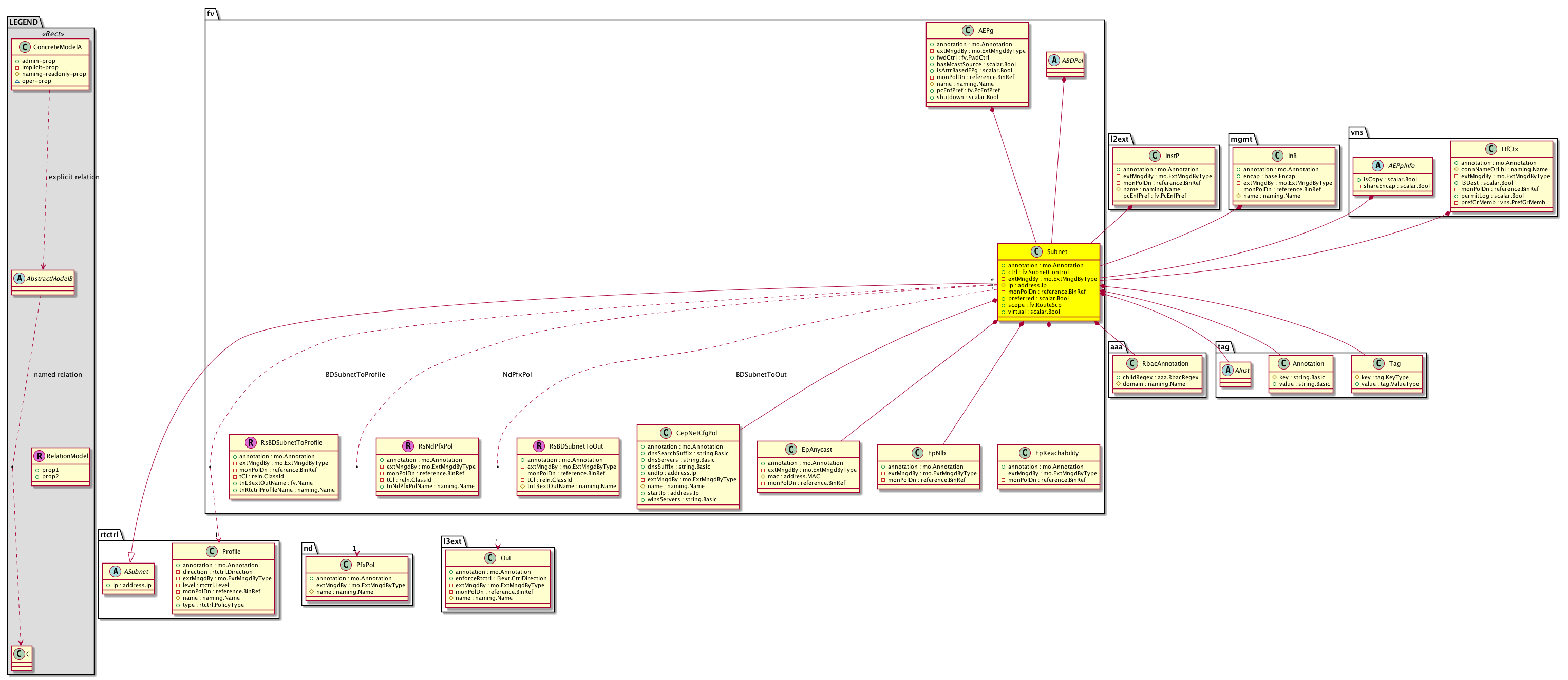
Diagram

Super Mo: rtctrl:ASubnet,
Container Mos: fv:ABDPol (deletable:yes), fv:AEPg (deletable:yes), l2ext:InstP (deletable:yes), mgmt:InB (deletable:yes), vns:AEPpInfo (deletable:yes), vns:LIfCtx (deletable:yes),
Contained Mos: aaa:RbacAnnotation, fv:CepNetCfgPol, fv:EpAnycast, fv:EpReachability, tag:AInst, tag:Annotation, tag:Tag,
Relations To: l3ext:Out, rtctrl:Profile, nd:PfxPol,
Relations: fv:RsBDSubnetToOut, fv:RsBDSubnetToProfile, fv:RsNdPfxPol,


Containers Hierarchies
[V] top:Root  This class represents the root element in the object hierarchy. All managed objects in the system are descendants of the Root element.
 ├
[V] fabric:Topology The root for IFC topology.
 
 ├
[V] fabric:Pod A pod.
 
 
 ├
[V] fabric:Node The root node for the APIC.
 
 
 
 ├
[V] ctx:Local The local Context.
 
 
 
 
 ├
[V] ctx:Application The context application.
 
 
 
 
 
 ├
[V] pol:Uni Represents policy definition/resolution universe.
 
 
 
 
 
 
 ├
[V] fv:Tenant A policy owner in the virtual fabric. A tenant can be either a private or a shared entity. For example, you can create a tenant with contexts and bridge domains shared by other tenants. A shared type of tenant is typically named common, default, or infra.
 
 
 
 
 
 
 
 ├
[V] vns:LDevInst The local state in the object that reuses encaps across graphs with the same subnet. This is an internal object.
 
 
 
 
 
 
 
 
 ├
[V] vns:SHEPpInfo 
 
 
 
 
 
 
 
 
 
 ├
[V] fv:Subnet A subnet defines the IP address range that can be used within the bridge domain. While a context defines a unique layer 3 space, that space can consist of multiple subnets. These subnets are defined per bridge domain. A bridge domain can contain multiple subnets, but a subnet is contained within a single bridge domain.
[V] top:Root  This class represents the root element in the object hierarchy. All managed objects in the system are descendants of the Root element.
 ├
[V] pol:Uni Represents policy definition/resolution universe.
 
 ├
[V] fv:Tenant A policy owner in the virtual fabric. A tenant can be either a private or a shared entity. For example, you can create a tenant with contexts and bridge domains shared by other tenants. A shared type of tenant is typically named common, default, or infra.
 
 
 ├
[V] vns:LDevInst The local state in the object that reuses encaps across graphs with the same subnet. This is an internal object.
 
 
 
 ├
[V] vns:SHEPpInfo 
 
 
 
 
 ├
[V] fv:Subnet A subnet defines the IP address range that can be used within the bridge domain. While a context defines a unique layer 3 space, that space can consist of multiple subnets. These subnets are defined per bridge domain. A bridge domain can contain multiple subnets, but a subnet is contained within a single bridge domain.
[V] top:Root  This class represents the root element in the object hierarchy. All managed objects in the system are descendants of the Root element.
 ├
[V] fabric:Topology The root for IFC topology.
 
 ├
[V] fabric:Pod A pod.
 
 
 ├
[V] fabric:Node The root node for the APIC.
 
 
 
 ├
[V] ctx:Local The local Context.
 
 
 
 
 ├
[V] ctx:Application The context application.
 
 
 
 
 
 ├
[V] pol:Uni Represents policy definition/resolution universe.
 
 
 
 
 
 
 ├
[V] fv:Tenant A policy owner in the virtual fabric. A tenant can be either a private or a shared entity. For example, you can create a tenant with contexts and bridge domains shared by other tenants. A shared type of tenant is typically named common, default, or infra.
 
 
 
 
 
 
 
 ├
[V] vns:LDevInst The local state in the object that reuses encaps across graphs with the same subnet. This is an internal object.
 
 
 
 
 
 
 
 
 ├
[V] vns:REPpInfo 
 
 
 
 
 
 
 
 
 
 ├
[V] fv:Subnet A subnet defines the IP address range that can be used within the bridge domain. While a context defines a unique layer 3 space, that space can consist of multiple subnets. These subnets are defined per bridge domain. A bridge domain can contain multiple subnets, but a subnet is contained within a single bridge domain.
[V] top:Root  This class represents the root element in the object hierarchy. All managed objects in the system are descendants of the Root element.
 ├
[V] pol:Uni Represents policy definition/resolution universe.
 
 ├
[V] fv:Tenant A policy owner in the virtual fabric. A tenant can be either a private or a shared entity. For example, you can create a tenant with contexts and bridge domains shared by other tenants. A shared type of tenant is typically named common, default, or infra.
 
 
 ├
[V] vns:LDevInst The local state in the object that reuses encaps across graphs with the same subnet. This is an internal object.
 
 
 
 ├
[V] vns:REPpInfo 
 
 
 
 
 ├
[V] fv:Subnet A subnet defines the IP address range that can be used within the bridge domain. While a context defines a unique layer 3 space, that space can consist of multiple subnets. These subnets are defined per bridge domain. A bridge domain can contain multiple subnets, but a subnet is contained within a single bridge domain.
[V] top:Root  This class represents the root element in the object hierarchy. All managed objects in the system are descendants of the Root element.
 ├
[V] fabric:Topology The root for IFC topology.
 
 ├
[V] fabric:Pod A pod.
 
 
 ├
[V] fabric:Node The root node for the APIC.
 
 
 
 ├
[V] ctx:Local The local Context.
 
 
 
 
 ├
[V] ctx:Application The context application.
 
 
 
 
 
 ├
[V] pol:Uni Represents policy definition/resolution universe.
 
 
 
 
 
 
 ├
[V] vns:SDEPpInfo 
 
 
 
 
 
 
 
 ├
[V] fv:Subnet A subnet defines the IP address range that can be used within the bridge domain. While a context defines a unique layer 3 space, that space can consist of multiple subnets. These subnets are defined per bridge domain. A bridge domain can contain multiple subnets, but a subnet is contained within a single bridge domain.
[V] top:Root  This class represents the root element in the object hierarchy. All managed objects in the system are descendants of the Root element.
 ├
[V] pol:Uni Represents policy definition/resolution universe.
 
 ├
[V] vns:SDEPpInfo 
 
 
 ├
[V] fv:Subnet A subnet defines the IP address range that can be used within the bridge domain. While a context defines a unique layer 3 space, that space can consist of multiple subnets. These subnets are defined per bridge domain. A bridge domain can contain multiple subnets, but a subnet is contained within a single bridge domain.
[V] top:Root  This class represents the root element in the object hierarchy. All managed objects in the system are descendants of the Root element.
 ├
[V] fabric:Topology The root for IFC topology.
 
 ├
[V] fabric:Pod A pod.
 
 
 ├
[V] fabric:Node The root node for the APIC.
 
 
 
 ├
[V] ctx:Local The local Context.
 
 
 
 
 ├
[V] ctx:Application The context application.
 
 
 
 
 
 ├
[V] pol:Uni Represents policy definition/resolution universe.
 
 
 
 
 
 
 ├
[V] fv:Tenant A policy owner in the virtual fabric. A tenant can be either a private or a shared entity. For example, you can create a tenant with contexts and bridge domains shared by other tenants. A shared type of tenant is typically named common, default, or infra.
 
 
 
 
 
 
 
 ├
[V] vns:LDevInst The local state in the object that reuses encaps across graphs with the same subnet. This is an internal object.
 
 
 
 
 
 
 
 
 ├
[V] vns:EPpInfo Internal object to store encap info (vlan ID) for an endpoint.
 
 
 
 
 
 
 
 
 
 ├
[V] fv:Subnet A subnet defines the IP address range that can be used within the bridge domain. While a context defines a unique layer 3 space, that space can consist of multiple subnets. These subnets are defined per bridge domain. A bridge domain can contain multiple subnets, but a subnet is contained within a single bridge domain.
[V] top:Root  This class represents the root element in the object hierarchy. All managed objects in the system are descendants of the Root element.
 ├
[V] pol:Uni Represents policy definition/resolution universe.
 
 ├
[V] fv:Tenant A policy owner in the virtual fabric. A tenant can be either a private or a shared entity. For example, you can create a tenant with contexts and bridge domains shared by other tenants. A shared type of tenant is typically named common, default, or infra.
 
 
 ├
[V] vns:LDevInst The local state in the object that reuses encaps across graphs with the same subnet. This is an internal object.
 
 
 
 ├
[V] vns:EPpInfo Internal object to store encap info (vlan ID) for an endpoint.
 
 
 
 
 ├
[V] fv:Subnet A subnet defines the IP address range that can be used within the bridge domain. While a context defines a unique layer 3 space, that space can consist of multiple subnets. These subnets are defined per bridge domain. A bridge domain can contain multiple subnets, but a subnet is contained within a single bridge domain.
[V] top:Root  This class represents the root element in the object hierarchy. All managed objects in the system are descendants of the Root element.
 ├
[V] fabric:Topology The root for IFC topology.
 
 ├
[V] fabric:Pod A pod.
 
 
 ├
[V] fabric:Node The root node for the APIC.
 
 
 
 ├
[V] ctx:Local The local Context.
 
 
 
 
 ├
[V] ctx:Application The context application.
 
 
 
 
 
 ├
[V] pol:Uni Represents policy definition/resolution universe.
 
 
 
 
 
 
 ├
[V] vns:VDev A collection of groups that can share parts of their configuration. This object is implicit.
 
 
 
 
 
 
 
 ├
[V] vns:RndrInfo An internal object that stores rendered graph information.
 
 
 
 
 
 
 
 
 ├
[V] vns:EPpContr A container to hold endpoint profile objects.
 
 
 
 
 
 
 
 
 
 ├
[V] vns:EPpInfo Internal object to store encap info (vlan ID) for an endpoint.
 
 
 
 
 
 
 
 
 
 
 ├
[V] fv:Subnet A subnet defines the IP address range that can be used within the bridge domain. While a context defines a unique layer 3 space, that space can consist of multiple subnets. These subnets are defined per bridge domain. A bridge domain can contain multiple subnets, but a subnet is contained within a single bridge domain.
[V] top:Root  This class represents the root element in the object hierarchy. All managed objects in the system are descendants of the Root element.
 ├
[V] pol:Uni Represents policy definition/resolution universe.
 
 ├
[V] vns:VDev A collection of groups that can share parts of their configuration. This object is implicit.
 
 
 ├
[V] vns:RndrInfo An internal object that stores rendered graph information.
 
 
 
 ├
[V] vns:EPpContr A container to hold endpoint profile objects.
 
 
 
 
 ├
[V] vns:EPpInfo Internal object to store encap info (vlan ID) for an endpoint.
 
 
 
 
 
 ├
[V] fv:Subnet A subnet defines the IP address range that can be used within the bridge domain. While a context defines a unique layer 3 space, that space can consist of multiple subnets. These subnets are defined per bridge domain. A bridge domain can contain multiple subnets, but a subnet is contained within a single bridge domain.
[V] top:Root  This class represents the root element in the object hierarchy. All managed objects in the system are descendants of the Root element.
 ├
[V] fabric:Topology The root for IFC topology.
 
 ├
[V] fabric:Pod A pod.
 
 
 ├
[V] fabric:Node The root node for the APIC.
 
 
 
 ├
[V] ctx:Local The local Context.
 
 
 
 
 ├
[V] ctx:Application The context application.
 
 
 
 
 
 ├
[V] pol:Uni Represents policy definition/resolution universe.
 
 
 
 
 
 
 ├
[V] fv:Tenant A policy owner in the virtual fabric. A tenant can be either a private or a shared entity. For example, you can create a tenant with contexts and bridge domains shared by other tenants. A shared type of tenant is typically named common, default, or infra.
 
 
 
 
 
 
 
 ├
[V] vns:LDevCtx A device cluster context points to the device cluster used to pick a specific device based on contract, subject, and function label or names. To specify a wild card, set the name to Any.
 
 
 
 
 
 
 
 
 ├
[V] vns:LIfCtx The logical interface context points to the logical interface used to pick a specific logical interface based on the connector name. To specify a wild card, set the name to Any.
 
 
 
 
 
 
 
 
 
 ├
[V] fv:Subnet A subnet defines the IP address range that can be used within the bridge domain. While a context defines a unique layer 3 space, that space can consist of multiple subnets. These subnets are defined per bridge domain. A bridge domain can contain multiple subnets, but a subnet is contained within a single bridge domain.
[V] top:Root  This class represents the root element in the object hierarchy. All managed objects in the system are descendants of the Root element.
 ├
[V] pol:Uni Represents policy definition/resolution universe.
 
 ├
[V] fv:Tenant A policy owner in the virtual fabric. A tenant can be either a private or a shared entity. For example, you can create a tenant with contexts and bridge domains shared by other tenants. A shared type of tenant is typically named common, default, or infra.
 
 
 ├
[V] vns:LDevCtx A device cluster context points to the device cluster used to pick a specific device based on contract, subject, and function label or names. To specify a wild card, set the name to Any.
 
 
 
 ├
[V] vns:LIfCtx The logical interface context points to the logical interface used to pick a specific logical interface based on the connector name. To specify a wild card, set the name to Any.
 
 
 
 
 ├
[V] fv:Subnet A subnet defines the IP address range that can be used within the bridge domain. While a context defines a unique layer 3 space, that space can consist of multiple subnets. These subnets are defined per bridge domain. A bridge domain can contain multiple subnets, but a subnet is contained within a single bridge domain.
[V] top:Root  This class represents the root element in the object hierarchy. All managed objects in the system are descendants of the Root element.
 ├
[V] fabric:Topology The root for IFC topology.
 
 ├
[V] fabric:Pod A pod.
 
 
 ├
[V] fabric:Node The root node for the APIC.
 
 
 
 ├
[V] ctx:Local The local Context.
 
 
 
 
 ├
[V] ctx:Application The context application.
 
 
 
 
 
 ├
[V] pol:Uni Represents policy definition/resolution universe.
 
 
 
 
 
 
 ├
[V] fv:Tenant A policy owner in the virtual fabric. A tenant can be either a private or a shared entity. For example, you can create a tenant with contexts and bridge domains shared by other tenants. A shared type of tenant is typically named common, default, or infra.
 
 
 
 
 
 
 
 ├
[V] mgmt:MgmtP The in-band and out-of-band management endpoint groups consists of switches (leaves/spines) and APICs. Each node in the group is assigned an IP address that is dynamically allocated from the address pool associated with the corresponding in-band or out-of-band management zone.
 
 
 
 
 
 
 
 
 ├
[V] mgmt:InB The in-band management endpoint group consists of switches (leaves/spines) and APICs. Each node in the group is assigned an IP address that is dynamically allocated from the address pool associated with the corresponding in-band management zone. The allocated IP address is then configured as the in-band management access IP address on the corresponding node. Any host that is part of another endpoint group can communicate with the nodes in the...
 
 
 
 
 
 
 
 
 
 ├
[V] fv:Subnet A subnet defines the IP address range that can be used within the bridge domain. While a context defines a unique layer 3 space, that space can consist of multiple subnets. These subnets are defined per bridge domain. A bridge domain can contain multiple subnets, but a subnet is contained within a single bridge domain.
[V] top:Root  This class represents the root element in the object hierarchy. All managed objects in the system are descendants of the Root element.
 ├
[V] pol:Uni Represents policy definition/resolution universe.
 
 ├
[V] fv:Tenant A policy owner in the virtual fabric. A tenant can be either a private or a shared entity. For example, you can create a tenant with contexts and bridge domains shared by other tenants. A shared type of tenant is typically named common, default, or infra.
 
 
 ├
[V] mgmt:MgmtP The in-band and out-of-band management endpoint groups consists of switches (leaves/spines) and APICs. Each node in the group is assigned an IP address that is dynamically allocated from the address pool associated with the corresponding in-band or out-of-band management zone.
 
 
 
 ├
[V] mgmt:InB The in-band management endpoint group consists of switches (leaves/spines) and APICs. Each node in the group is assigned an IP address that is dynamically allocated from the address pool associated with the corresponding in-band management zone. The allocated IP address is then configured as the in-band management access IP address on the corresponding node. Any host that is part of another endpoint group can communicate with the nodes in the...
 
 
 
 
 ├
[V] fv:Subnet A subnet defines the IP address range that can be used within the bridge domain. While a context defines a unique layer 3 space, that space can consist of multiple subnets. These subnets are defined per bridge domain. A bridge domain can contain multiple subnets, but a subnet is contained within a single bridge domain.
[V] top:Root  This class represents the root element in the object hierarchy. All managed objects in the system are descendants of the Root element.
 ├
[V] fabric:Topology The root for IFC topology.
 
 ├
[V] fabric:Pod A pod.
 
 
 ├
[V] fabric:Node The root node for the APIC.
 
 
 
 ├
[V] ctx:Local The local Context.
 
 
 
 
 ├
[V] ctx:Application The context application.
 
 
 
 
 
 ├
[V] pol:Uni Represents policy definition/resolution universe.
 
 
 
 
 
 
 ├
[V] fv:Tenant A policy owner in the virtual fabric. A tenant can be either a private or a shared entity. For example, you can create a tenant with contexts and bridge domains shared by other tenants. A shared type of tenant is typically named common, default, or infra.
 
 
 
 
 
 
 
 ├
[V] fv:Ap The application profile is a set of requirements that an application instance has on the virtualizable fabric. The policy regulates connectivity and visibility among endpoints within the scope of the policy.
 
 
 
 
 
 
 
 
 ├
[V] fv:AEPg A set of requirements for the application-level EPG instance. The policy regulates connectivity and visibility among the end points within the scope of the policy.
 
 
 
 
 
 
 
 
 
 ├
[V] fv:Subnet A subnet defines the IP address range that can be used within the bridge domain. While a context defines a unique layer 3 space, that space can consist of multiple subnets. These subnets are defined per bridge domain. A bridge domain can contain multiple subnets, but a subnet is contained within a single bridge domain.
[V] top:Root  This class represents the root element in the object hierarchy. All managed objects in the system are descendants of the Root element.
 ├
[V] pol:Uni Represents policy definition/resolution universe.
 
 ├
[V] fv:Tenant A policy owner in the virtual fabric. A tenant can be either a private or a shared entity. For example, you can create a tenant with contexts and bridge domains shared by other tenants. A shared type of tenant is typically named common, default, or infra.
 
 
 ├
[V] fv:Ap The application profile is a set of requirements that an application instance has on the virtualizable fabric. The policy regulates connectivity and visibility among endpoints within the scope of the policy.
 
 
 
 ├
[V] fv:AEPg A set of requirements for the application-level EPG instance. The policy regulates connectivity and visibility among the end points within the scope of the policy.
 
 
 
 
 ├
[V] fv:Subnet A subnet defines the IP address range that can be used within the bridge domain. While a context defines a unique layer 3 space, that space can consist of multiple subnets. These subnets are defined per bridge domain. A bridge domain can contain multiple subnets, but a subnet is contained within a single bridge domain.
[V] top:Root  This class represents the root element in the object hierarchy. All managed objects in the system are descendants of the Root element.
 ├
[V] fabric:Topology The root for IFC topology.
 
 ├
[V] fabric:Pod A pod.
 
 
 ├
[V] fabric:Node The root node for the APIC.
 
 
 
 ├
[V] ctx:Local The local Context.
 
 
 
 
 ├
[V] ctx:Application The context application.
 
 
 
 
 
 ├
[V] pol:Uni Represents policy definition/resolution universe.
 
 
 
 
 
 
 ├
[V] fv:Tenant A policy owner in the virtual fabric. A tenant can be either a private or a shared entity. For example, you can create a tenant with contexts and bridge domains shared by other tenants. A shared type of tenant is typically named common, default, or infra.
 
 
 
 
 
 
 
 ├
[V] fv:SvcBD A service bridge domain.
 
 
 
 
 
 
 
 
 ├
[V] fv:Subnet A subnet defines the IP address range that can be used within the bridge domain. While a context defines a unique layer 3 space, that space can consist of multiple subnets. These subnets are defined per bridge domain. A bridge domain can contain multiple subnets, but a subnet is contained within a single bridge domain.
[V] top:Root  This class represents the root element in the object hierarchy. All managed objects in the system are descendants of the Root element.
 ├
[V] pol:Uni Represents policy definition/resolution universe.
 
 ├
[V] fv:Tenant A policy owner in the virtual fabric. A tenant can be either a private or a shared entity. For example, you can create a tenant with contexts and bridge domains shared by other tenants. A shared type of tenant is typically named common, default, or infra.
 
 
 ├
[V] fv:SvcBD A service bridge domain.
 
 
 
 ├
[V] fv:Subnet A subnet defines the IP address range that can be used within the bridge domain. While a context defines a unique layer 3 space, that space can consist of multiple subnets. These subnets are defined per bridge domain. A bridge domain can contain multiple subnets, but a subnet is contained within a single bridge domain.
[V] top:Root  This class represents the root element in the object hierarchy. All managed objects in the system are descendants of the Root element.
 ├
[V] fabric:Topology The root for IFC topology.
 
 ├
[V] fabric:Pod A pod.
 
 
 ├
[V] fabric:Node The root node for the APIC.
 
 
 
 ├
[V] ctx:Local The local Context.
 
 
 
 
 ├
[V] ctx:Application The context application.
 
 
 
 
 
 ├
[V] pol:Uni Represents policy definition/resolution universe.
 
 
 
 
 
 
 ├
[V] fv:Tenant A policy owner in the virtual fabric. A tenant can be either a private or a shared entity. For example, you can create a tenant with contexts and bridge domains shared by other tenants. A shared type of tenant is typically named common, default, or infra.
 
 
 
 
 
 
 
 ├
[V] fv:BD A bridge domain is a unique layer 2 forwarding domain that contains one or more subnets. Each bridge domain must be linked to a context.
 
 
 
 
 
 
 
 
 ├
[V] fv:Subnet A subnet defines the IP address range that can be used within the bridge domain. While a context defines a unique layer 3 space, that space can consist of multiple subnets. These subnets are defined per bridge domain. A bridge domain can contain multiple subnets, but a subnet is contained within a single bridge domain.
[V] top:Root  This class represents the root element in the object hierarchy. All managed objects in the system are descendants of the Root element.
 ├
[V] pol:Uni Represents policy definition/resolution universe.
 
 ├
[V] fv:Tenant A policy owner in the virtual fabric. A tenant can be either a private or a shared entity. For example, you can create a tenant with contexts and bridge domains shared by other tenants. A shared type of tenant is typically named common, default, or infra.
 
 
 ├
[V] fv:BD A bridge domain is a unique layer 2 forwarding domain that contains one or more subnets. Each bridge domain must be linked to a context.
 
 
 
 ├
[V] fv:Subnet A subnet defines the IP address range that can be used within the bridge domain. While a context defines a unique layer 3 space, that space can consist of multiple subnets. These subnets are defined per bridge domain. A bridge domain can contain multiple subnets, but a subnet is contained within a single bridge domain.
[V] top:Root  This class represents the root element in the object hierarchy. All managed objects in the system are descendants of the Root element.
 ├
[V] fabric:Topology The root for IFC topology.
 
 ├
[V] fabric:Pod A pod.
 
 
 ├
[V] fabric:Node The root node for the APIC.
 
 
 
 ├
[V] ctx:Local The local Context.
 
 
 
 
 ├
[V] ctx:Application The context application.
 
 
 
 
 
 ├
[V] pol:Uni Represents policy definition/resolution universe.
 
 
 
 
 
 
 ├
[V] fv:Tenant A policy owner in the virtual fabric. A tenant can be either a private or a shared entity. For example, you can create a tenant with contexts and bridge domains shared by other tenants. A shared type of tenant is typically named common, default, or infra.
 
 
 
 
 
 
 
 ├
[V] fv:ABDPol Abstract representation of a bridge domain policy.
 
 
 
 
 
 
 
 
 ├
[V] fv:Subnet A subnet defines the IP address range that can be used within the bridge domain. While a context defines a unique layer 3 space, that space can consist of multiple subnets. These subnets are defined per bridge domain. A bridge domain can contain multiple subnets, but a subnet is contained within a single bridge domain.
[V] top:Root  This class represents the root element in the object hierarchy. All managed objects in the system are descendants of the Root element.
 ├
[V] pol:Uni Represents policy definition/resolution universe.
 
 ├
[V] fv:Tenant A policy owner in the virtual fabric. A tenant can be either a private or a shared entity. For example, you can create a tenant with contexts and bridge domains shared by other tenants. A shared type of tenant is typically named common, default, or infra.
 
 
 ├
[V] fv:ABDPol Abstract representation of a bridge domain policy.
 
 
 
 ├
[V] fv:Subnet A subnet defines the IP address range that can be used within the bridge domain. While a context defines a unique layer 3 space, that space can consist of multiple subnets. These subnets are defined per bridge domain. A bridge domain can contain multiple subnets, but a subnet is contained within a single bridge domain.
[V] top:Root  This class represents the root element in the object hierarchy. All managed objects in the system are descendants of the Root element.
 ├
[V] fabric:Topology The root for IFC topology.
 
 ├
[V] fabric:Pod A pod.
 
 
 ├
[V] fabric:Node The root node for the APIC.
 
 
 
 ├
[V] ctx:Local The local Context.
 
 
 
 
 ├
[V] ctx:Application The context application.
 
 
 
 
 
 ├
[V] pol:Uni Represents policy definition/resolution universe.
 
 
 
 
 
 
 ├
[V] fv:Tenant A policy owner in the virtual fabric. A tenant can be either a private or a shared entity. For example, you can create a tenant with contexts and bridge domains shared by other tenants. A shared type of tenant is typically named common, default, or infra.
 
 
 
 
 
 
 
 ├
[V] l2ext:Out The L2 outside policy controls connectivity to the outside.
 
 
 
 
 
 
 
 
 ├
[V] l2ext:InstP The external network instance profile represents a group of external subnets that have the same security behavior. These subnets inherit contract profiles applied to the parent instance profile. Each subnet can also associate to route control profiles, which defines the routing behavior for that subnet.
 
 
 
 
 
 
 
 
 
 ├
[V] fv:Subnet A subnet defines the IP address range that can be used within the bridge domain. While a context defines a unique layer 3 space, that space can consist of multiple subnets. These subnets are defined per bridge domain. A bridge domain can contain multiple subnets, but a subnet is contained within a single bridge domain.
[V] top:Root  This class represents the root element in the object hierarchy. All managed objects in the system are descendants of the Root element.
 ├
[V] pol:Uni Represents policy definition/resolution universe.
 
 ├
[V] fv:Tenant A policy owner in the virtual fabric. A tenant can be either a private or a shared entity. For example, you can create a tenant with contexts and bridge domains shared by other tenants. A shared type of tenant is typically named common, default, or infra.
 
 
 ├
[V] l2ext:Out The L2 outside policy controls connectivity to the outside.
 
 
 
 ├
[V] l2ext:InstP The external network instance profile represents a group of external subnets that have the same security behavior. These subnets inherit contract profiles applied to the parent instance profile. Each subnet can also associate to route control profiles, which defines the routing behavior for that subnet.
 
 
 
 
 ├
[V] fv:Subnet A subnet defines the IP address range that can be used within the bridge domain. While a context defines a unique layer 3 space, that space can consist of multiple subnets. These subnets are defined per bridge domain. A bridge domain can contain multiple subnets, but a subnet is contained within a single bridge domain.


Contained Hierarchy
[V] fv:Subnet A subnet defines the IP address range that can be used within the bridge domain. While a context defines a unique layer 3 space, that space can consist of multiple subnets. These subnets are defined per bridge domain. A bridge domain can contain multiple subnets, but a subnet is contained within a single bridge domain.
 ├
[V] aaa:RbacAnnotation  RbacAnnotation is used for capturing rbac properties of any apic object Objects can append rbacannotations as Object->RbacAnnotation which is then checked for domain eligibility
 ├
[V] fault:Counts An immutable object that provides the number of critical, major, minor, and warning faults raised on its parent object and its subtree.
 ├
[V] fault:Delegate Exposes internal faults to the user. A fault delegate object can be defined on IFC (for example, for an endpoint group) and when the fault is raised (for example, under an endpoint policy on a switch), a fault delegate object is created on IFC under the specified object. A fault delegate object follows the lifecycle of the original fault instance object, being created, modified, or deleted based on the changes of the original fault.
 ├
[V] fv:CepNetCfgPol  Represents Client End Point network configuration policy, Used this information for Microsoft SCVMM/Azure application to create SCVMM static IP pool
 
 ├
[V] aaa:RbacAnnotation  RbacAnnotation is used for capturing rbac properties of any apic object Objects can append rbacannotations as Object->RbacAnnotation which is then checked for domain eligibility
 
 ├
[V] fault:Delegate Exposes internal faults to the user. A fault delegate object can be defined on IFC (for example, for an endpoint group) and when the fault is raised (for example, under an endpoint policy on a switch), a fault delegate object is created on IFC under the specified object. A fault delegate object follows the lifecycle of the original fault instance object, being created, modified, or deleted based on the changes of the original fault.
 
 ├
[V] tag:Annotation 
 
 ├
[V] tag:Tag 
 ├
[V] fv:EpAnycast 
 
 ├
[V] aaa:RbacAnnotation  RbacAnnotation is used for capturing rbac properties of any apic object Objects can append rbacannotations as Object->RbacAnnotation which is then checked for domain eligibility
 
 ├
[V] fault:Counts An immutable object that provides the number of critical, major, minor, and warning faults raised on its parent object and its subtree.
 
 ├
[V] fault:Delegate Exposes internal faults to the user. A fault delegate object can be defined on IFC (for example, for an endpoint group) and when the fault is raised (for example, under an endpoint policy on a switch), a fault delegate object is created on IFC under the specified object. A fault delegate object follows the lifecycle of the original fault instance object, being created, modified, or deleted based on the changes of the original fault.
 
 ├
[V] health:Inst A base class for a health score instance.(Switch only)
 
 ├
[V] tag:AInst The label instance, which is contained by the taggable object.
 
 
 ├
[V] fault:Delegate Exposes internal faults to the user. A fault delegate object can be defined on IFC (for example, for an endpoint group) and when the fault is raised (for example, under an endpoint policy on a switch), a fault delegate object is created on IFC under the specified object. A fault delegate object follows the lifecycle of the original fault instance object, being created, modified, or deleted based on the changes of the original fault.
 
 ├
[V] tag:Annotation 
 
 ├
[V] tag:Tag 
 ├
[V] fv:EpReachability 
 
 ├
[V] aaa:RbacAnnotation  RbacAnnotation is used for capturing rbac properties of any apic object Objects can append rbacannotations as Object->RbacAnnotation which is then checked for domain eligibility
 
 ├
[V] fault:Counts An immutable object that provides the number of critical, major, minor, and warning faults raised on its parent object and its subtree.
 
 ├
[V] health:Inst A base class for a health score instance.(Switch only)
 
 ├
[V] ip:NexthopEpP 
 
 
 ├
[V] aaa:RbacAnnotation  RbacAnnotation is used for capturing rbac properties of any apic object Objects can append rbacannotations as Object->RbacAnnotation which is then checked for domain eligibility
 
 
 ├
[V] fault:Counts An immutable object that provides the number of critical, major, minor, and warning faults raised on its parent object and its subtree.
 
 
 ├
[V] fault:Delegate Exposes internal faults to the user. A fault delegate object can be defined on IFC (for example, for an endpoint group) and when the fault is raised (for example, under an endpoint policy on a switch), a fault delegate object is created on IFC under the specified object. A fault delegate object follows the lifecycle of the original fault instance object, being created, modified, or deleted based on the changes of the original fault.
 
 
 ├
[V] health:Inst A base class for a health score instance.(Switch only)
 
 
 ├
[V] tag:AInst The label instance, which is contained by the taggable object.
 
 
 
 ├
[V] fault:Delegate Exposes internal faults to the user. A fault delegate object can be defined on IFC (for example, for an endpoint group) and when the fault is raised (for example, under an endpoint policy on a switch), a fault delegate object is created on IFC under the specified object. A fault delegate object follows the lifecycle of the original fault instance object, being created, modified, or deleted based on the changes of the original fault.
 
 
 ├
[V] tag:Annotation 
 
 
 ├
[V] tag:Tag 
 
 ├
[V] tag:AInst The label instance, which is contained by the taggable object.
 
 
 ├
[V] fault:Delegate Exposes internal faults to the user. A fault delegate object can be defined on IFC (for example, for an endpoint group) and when the fault is raised (for example, under an endpoint policy on a switch), a fault delegate object is created on IFC under the specified object. A fault delegate object follows the lifecycle of the original fault instance object, being created, modified, or deleted based on the changes of the original fault.
 
 ├
[V] tag:Annotation 
 
 ├
[V] tag:Tag 
 ├
[V] fv:RsBDSubnetToOut A source relation to the L3 routed outside network.
 
 ├
[V] aaa:RbacAnnotation  RbacAnnotation is used for capturing rbac properties of any apic object Objects can append rbacannotations as Object->RbacAnnotation which is then checked for domain eligibility
 
 ├
[V] fault:Counts An immutable object that provides the number of critical, major, minor, and warning faults raised on its parent object and its subtree.
 
 ├
[V] fault:Inst Contains detailed information of a fault. This object is attached as a child of the object on which the fault condition occurred. One instance object is created for each fault condition of the parent object. A fault instance object is identified by a fault code.
 
 
 ├
[V] aaa:RbacAnnotation  RbacAnnotation is used for capturing rbac properties of any apic object Objects can append rbacannotations as Object->RbacAnnotation which is then checked for domain eligibility
 
 
 ├
[V] tag:Annotation 
 
 
 ├
[V] tag:Tag 
 
 ├
[V] health:Inst A base class for a health score instance.(Switch only)
 
 ├
[V] tag:Annotation 
 
 ├
[V] tag:Tag 
 ├
[V] fv:RsBDSubnetToProfile The external networks that are routed via Layer 3 networks outside the fabric that are reachable by a tenant's applications. This is an internal object.
 
 ├
[V] aaa:RbacAnnotation  RbacAnnotation is used for capturing rbac properties of any apic object Objects can append rbacannotations as Object->RbacAnnotation which is then checked for domain eligibility
 
 ├
[V] fault:Counts An immutable object that provides the number of critical, major, minor, and warning faults raised on its parent object and its subtree.
 
 ├
[V] fault:Inst Contains detailed information of a fault. This object is attached as a child of the object on which the fault condition occurred. One instance object is created for each fault condition of the parent object. A fault instance object is identified by a fault code.
 
 
 ├
[V] aaa:RbacAnnotation  RbacAnnotation is used for capturing rbac properties of any apic object Objects can append rbacannotations as Object->RbacAnnotation which is then checked for domain eligibility
 
 
 ├
[V] tag:Annotation 
 
 
 ├
[V] tag:Tag 
 
 ├
[V] health:Inst A base class for a health score instance.(Switch only)
 
 ├
[V] tag:Annotation 
 
 ├
[V] tag:Tag 
 ├
[V] fv:RsNdPfxPol The neighbor discovery prefix policy.
 
 ├
[V] aaa:RbacAnnotation  RbacAnnotation is used for capturing rbac properties of any apic object Objects can append rbacannotations as Object->RbacAnnotation which is then checked for domain eligibility
 
 ├
[V] fault:Counts An immutable object that provides the number of critical, major, minor, and warning faults raised on its parent object and its subtree.
 
 ├
[V] fault:Inst Contains detailed information of a fault. This object is attached as a child of the object on which the fault condition occurred. One instance object is created for each fault condition of the parent object. A fault instance object is identified by a fault code.
 
 
 ├
[V] aaa:RbacAnnotation  RbacAnnotation is used for capturing rbac properties of any apic object Objects can append rbacannotations as Object->RbacAnnotation which is then checked for domain eligibility
 
 
 ├
[V] tag:Annotation 
 
 
 ├
[V] tag:Tag 
 
 ├
[V] health:Inst A base class for a health score instance.(Switch only)
 
 ├
[V] tag:Annotation 
 
 ├
[V] tag:Tag 
 ├
[V] health:Inst A base class for a health score instance.(Switch only)
 ├
[V] tag:AInst The label instance, which is contained by the taggable object.
 
 ├
[V] fault:Delegate Exposes internal faults to the user. A fault delegate object can be defined on IFC (for example, for an endpoint group) and when the fault is raised (for example, under an endpoint policy on a switch), a fault delegate object is created on IFC under the specified object. A fault delegate object follows the lifecycle of the original fault instance object, being created, modified, or deleted based on the changes of the original fault.
 ├
[V] tag:Annotation 
 ├
[V] tag:Tag 


Inheritance
[V] naming:NamedObject An abstract base class for an object that contains a name.
 ├
[V] pol:Obj Represents a generic policy object.
 
 ├
[V] pol:Comp Represents a policy component. This object is part of the policy definition.
 
 
 ├
[V] fabric:ProtoComp A base class for protocol policies.
 
 
 
 ├
[V] fabric:L3ProtoComp A base class for layer 3 protocol policies.
 
 
 
 
 ├
[V] rtctrl:ASubnet The abstraction of the external subnet.
 
 
 
 
 
 ├
[V] fv:Subnet A subnet defines the IP address range that can be used within the bridge domain. While a context defines a unique layer 3 space, that space can consist of multiple subnets. These subnets are defined per bridge domain. A bridge domain can contain multiple subnets, but a subnet is contained within a single bridge domain.


Events
                fv:Subnet:creation__fv_Subnet
fv:Subnet:modification__fv_Subnet
fv:Subnet:deletion__fv_Subnet


Faults
                


Fsms
                


Properties Summary
Defined in: fv:Subnet
mo:Annotation
          string:Basic
annotation  (fv:Subnet:annotation)
           NO COMMENTS
fv:SubnetControl
          scalar:Bitmask8
ctrl  (fv:Subnet:ctrl)
           The subnet control state. The control can be specific protocols applied to the subnet such as IGMP Snooping.
mo:ExtMngdByType
          scalar:Bitmask32
extMngdBy  (fv:Subnet:extMngdBy)
           NO COMMENTS
address:Ip ip  (fv:Subnet:ip)
           Overrides:rtctrl:ASubnet:ip
           The IP address and mask of the default gateway.
reference:BinRef monPolDn  (fv:Subnet:monPolDn)
           Monitoring policy attached to this observable object
scalar:Bool preferred  (fv:Subnet:preferred)
           Indicates if the subnet is preferred (primary) over the available alternatives. Only one preferred subnet is allowed.
fv:RouteScp
          scalar:Bitmask8
scope  (fv:Subnet:scope)
           The network visibility of the subnet.
scalar:Bool virtual  (fv:Subnet:virtual)
           Treated as virtual IP address. Used in case of BD extended to multiple sites.
Defined in: pol:Comp
naming:Descr
          string:Basic
descr  (pol:Comp:descr)
           Specifies the description of a policy component.
Defined in: pol:Obj
naming:Name
          string:Basic
name  (pol:Obj:name)
           Overrides:naming:NamedObject:name
           null
Defined in: naming:NamedObject
naming:NameAlias
          string:Basic
nameAlias  (naming:NamedObject:nameAlias)
           NO COMMENTS
Defined in: mo:Ownable
scalar:Uint16 uid  (mo:Ownable:uid)
           A unique identifier for this object.
Defined in: mo:Resolvable
mo:Owner
          scalar:Enum8
lcOwn  (mo:Resolvable:lcOwn)
           A value that indicates how this object was created. For internal use only.
Defined in: mo:TopProps
mo:ModificationChildAction
          scalar:Bitmask32
childAction  (mo:TopProps:childAction)
           Delete or ignore. For internal use only.
reference:BinRef dn  (mo:TopProps:dn)
           A tag or metadata is a non-hierarchical keyword or term assigned to the fabric module.
reference:BinRN rn  (mo:TopProps:rn)
           Identifies an object from its siblings within the context of its parent object. The distinguished name contains a sequence of relative names.
mo:ModificationStatus
          scalar:Bitmask32
status  (mo:TopProps:status)
           The upgrade status. This property is for internal use only.
Defined in: mo:Modifiable
mo:TStamp
          scalar:Date
modTs  (mo:Modifiable:modTs)
           The time when this object was last modified.
Properties Detail

annotation

Type: mo:Annotation
Primitive Type: string:Basic

Units: null
Encrypted: false
Access: admin
Category: TopLevelRegular
Property Validators:
    Range:  min: "0"  max: "128"
        Allowed Chars:
            Regex: [a-zA-Z0-9_.:-]+
    Comments:
NO COMMENTS



childAction

Type: mo:ModificationChildAction
Primitive Type: scalar:Bitmask32

Units: null
Encrypted: false
Access: implicit
Category: TopLevelChildAction
    Comments:
Delete or ignore. For internal use only.
Constants
deleteAll 16384u deleteAll NO COMMENTS
ignore 4096u ignore NO COMMENTS
deleteNonPresent 8192u deleteNonPresent NO COMMENTS
DEFAULT 0 --- This type is used to





ctrl

Type: fv:SubnetControl
Primitive Type: scalar:Bitmask8

Units: null
Encrypted: false
Access: admin
Category: TopLevelRegular
Property Validators:
    Comments:
The subnet control state. The control can be specific protocols applied to the subnet such as IGMP Snooping.
Constants
unspecified 0 Unspecified Unspecified
querier 1 Querier IP Address will be used as a IGMP querier source IP
nd 2 ND RA Prefix Address will be used as a ND RA Prefix
no-default-gateway 4 No Default SVI Gateway Address will be have default gateway
DEFAULT nd(2) ND RA Prefix Address will be used as a ND RA Prefix





descr

Type: naming:Descr
Primitive Type: string:Basic

Like: naming:Described:descr
Units: null
Encrypted: false
Access: admin
Category: TopLevelRegular
Property Validators:
    Range:  min: "0"  max: "128"
        Allowed Chars:
            Regex: [a-zA-Z0-9\\!#$%()*,-./:;@ _{|}~?&+]+
    Comments:
Specifies the description of a policy component.



dn

Type: reference:BinRef

Units: null
Encrypted: false
Access: implicit
Category: TopLevelDn
    Comments:
A tag or metadata is a non-hierarchical keyword or term assigned to the fabric module.



extMngdBy

Type: mo:ExtMngdByType
Primitive Type: scalar:Bitmask32

Units: null
Encrypted: false
Access: implicit
Category: TopLevelRegular
    Comments:
NO COMMENTS
Constants
undefined 0u undefined NO COMMENTS
msc 1u msc NO COMMENTS
DEFAULT undefined(0u) undefined NO COMMENTS





ip

Type: address:Ip

Overrides:rtctrl:ASubnet:ip
Units: null Encrypted: false Naming Property -- [NAMING RULES] Access: naming Category: TopLevelRegular Property Validators:
    Comments:
The IP address and mask of the default gateway.



lcOwn

Type: mo:Owner
Primitive Type: scalar:Enum8

Units: null
Encrypted: false
Access: implicit
Category: TopLevelRegular
    Comments:
A value that indicates how this object was created. For internal use only.
Constants
local 0 Local NO COMMENTS
policy 1 Policy NO COMMENTS
replica 2 Replica NO COMMENTS
resolveOnBehalf 3 ResolvedOnBehalf NO COMMENTS
implicit 4 Implicit NO COMMENTS
DEFAULT local(0) Local NO COMMENTS





modTs

Type: mo:TStamp
Primitive Type: scalar:Date

Units: null
Encrypted: false
Access: implicit
Category: TopLevelRegular
    Comments:
The time when this object was last modified.
Constants
never 0ull never NO COMMENTS
DEFAULT never(0ull) never NO COMMENTS





monPolDn

Type: reference:BinRef

Units: null
Encrypted: false
Access: implicit
Category: TopLevelRegular
    Comments:
Monitoring policy attached to this observable object



name

Type: naming:Name
Primitive Type: string:Basic

Overrides:naming:NamedObject:name
Units: null Encrypted: false Access: admin Category: TopLevelRegular Property Validators: Range: min: "0" max: "64" Allowed Chars: Regex: [a-zA-Z0-9_.:-]+
    Comments:
null



nameAlias

Type: naming:NameAlias
Primitive Type: string:Basic

Units: null
Encrypted: false
Access: admin
Category: TopLevelRegular
Property Validators:
    Range:  min: "0"  max: "63"
        Allowed Chars:
            Regex: [a-zA-Z0-9_.-]+
    Comments:
NO COMMENTS



preferred

Type: scalar:Bool

Units: null
Encrypted: false
Access: admin
Category: TopLevelRegular
Property Validators:
    Comments:
Indicates if the subnet is preferred (primary) over the available alternatives. Only one preferred subnet is allowed.
Constants
no false --- NO COMMENTS
yes true --- NO COMMENTS
DEFAULT no(false) --- NO COMMENTS





rn

Type: reference:BinRN

Units: null
Encrypted: false
Access: implicit
Category: TopLevelRn
    Comments:
Identifies an object from its siblings within the context of its parent object. The distinguished name contains a sequence of relative names.



scope

Type: fv:RouteScp
Primitive Type: scalar:Bitmask8

Units: null
Encrypted: false
Access: admin
Category: TopLevelRegular
Property Validators:
    Comments:
The network visibility of the subnet.
Constants
public 1 Advertised Externally Visible outside the fabric
private 2 Private to VRF Visiblity limited to the local Vrf
shared 4 Shared between VRFs Visibility limited to the shared VRF
DEFAULT private(2) Private to VRF Visiblity limited to the local Vrf





status

Type: mo:ModificationStatus
Primitive Type: scalar:Bitmask32

Units: null
Encrypted: false
Access: implicit
Category: TopLevelStatus
    Comments:
The upgrade status. This property is for internal use only.
Constants
created 2u created In a setter method: specifies that an object should be created. An error is returned if the object already exists.
In the return value of a setter method: indicates that an object has been created.
modified 4u modified In a setter method: specifies that an object should be modified
In the return value of a setter method: indicates that an object has been modified.
deleted 8u deleted In a setter method: specifies that an object should be deleted.
In the return value of a setter method: indicates that an object has been deleted.
DEFAULT 0 --- This type controls the life cycle of objects passed in the XML API.

When used in a setter method (such as configConfMo), the ModificationStatus specifies whether an object should be created, modified, deleted or removed.
In the return value of a setter method, the ModificationStatus indicates the actual operation that was performed. For example, the ModificationStatus is set to "created" if the object was created. The ModificationStatus is not set if the object was neither created, modified, deleted or removed.

When invoking a setter method, the ModificationStatus is optional:
If a setter method such as configConfMo is invoked and the ModificationStatus is not set, the system automatically determines if the object should be created or modified.






uid

Type: scalar:Uint16

Units: null
Encrypted: false
Access: implicit
Category: TopLevelRegular
    Comments:
A unique identifier for this object.



virtual

Type: scalar:Bool

Units: null
Encrypted: false
Access: admin
Category: TopLevelRegular
Property Validators:
    Comments:
Treated as virtual IP address. Used in case of BD extended to multiple sites.
Constants
no false --- NO COMMENTS
yes true --- NO COMMENTS
DEFAULT no(false) --- NO COMMENTS