Class mon:InfraTarget (CONCRETE)

Class ID:252
Class Label: Monitoring Target
Encrypted: false - Exportable: true - Persistent: true - Configurable: true - Subject to Quota: Disabled - Abstraction Layer: Logical Model
Write Access: [access-connectivity-l1, access-protocol-ops, admin, ops]
Read Access: [access-connectivity-l1, access-equipment, access-protocol-ops, admin, fabric-protocol-ops, ops]
Creatable/Deletable: yes (see Container Mos for details)
Semantic Scope: Infra
Semantic Scope Evaluation Rule: Parent
Monitoring Policy Source: Parent
Monitoring Flags : [ IsObservable: true, HasStats: false, HasFaults: false, HasHealth: true, HasEventRules: false ]

Creating a monitoring target will allow you to associate certain monitoring policies to the target object for the fabric infrastructure. These associated policies can be related to stats collection, stats export, Callhome/SNMP/Syslog, event severities, fault severities, and fault lifecycle policies. The target object will be found in the Monitoring Object drop-down menu in the sub-folders of this monitoring policy, if available.

Naming Rules
RN FORMAT: tarinfra-{scope}

    [1] PREFIX=tarinfra- PROPERTY = scope




DN FORMAT: 

[1] uni/infra/moninfra-{name}/tarinfra-{scope}

                


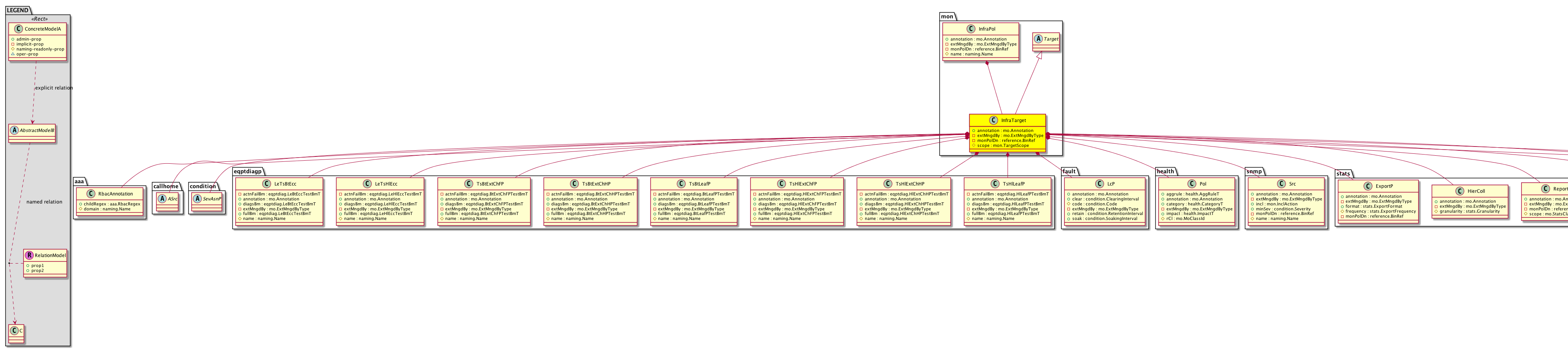
Diagram

Super Mo: mon:Target,
Container Mos: mon:InfraPol (deletable:yes),
Contained Mos: aaa:RbacAnnotation, callhome:ASrc, condition:SevAsnP, eqptdiagp:LeTsBtEcc, eqptdiagp:LeTsHlEcc, eqptdiagp:TsBtExtChFP, eqptdiagp:TsBtExtChHP, eqptdiagp:TsBtLeafP, eqptdiagp:TsHlExtChFP, eqptdiagp:TsHlExtChHP, eqptdiagp:TsHlLeafP, fault:LcP, health:Pol, snmp:Src, stats:ExportP, stats:HierColl, stats:Reportable, syslog:Src, tacacs:Src, tag:Annotation, tag:Tag,


Containers Hierarchies
[V] top:Root  This class represents the root element in the object hierarchy. All managed objects in the system are descendants of the Root element.
 ├
[V] fabric:Topology The root for IFC topology.
 
 ├
[V] fabric:Pod A pod.
 
 
 ├
[V] fabric:Node The root node for the APIC.
 
 
 
 ├
[V] ctx:Local The local Context.
 
 
 
 
 ├
[V] ctx:Application The context application.
 
 
 
 
 
 ├
[V] pol:Uni Represents policy definition/resolution universe.
 
 
 
 
 
 
 ├
[V] infra:Infra A container for all tenant infra configurations.
 
 
 
 
 
 
 
 ├
[V] mon:InfraPol Creates a policy which acts as a container for associated fabric monitoring policies. These can include policies related to Event/Fault severity, the Fault lifecycle, and other such monitoring policies.
 
 
 
 
 
 
 
 
 ├
[V] mon:InfraTarget Creating a monitoring target will allow you to associate certain monitoring policies to the target object for the fabric infrastructure. These associated policies can be related to stats collection, stats export, Callhome/SNMP/Syslog, event severities, fault severities, and fault lifecycle policies. The target object will be found in the Monitoring Object drop-down menu in the sub-folders of this monitoring policy, if available.
[V] top:Root  This class represents the root element in the object hierarchy. All managed objects in the system are descendants of the Root element.
 ├
[V] pol:Uni Represents policy definition/resolution universe.
 
 ├
[V] infra:Infra A container for all tenant infra configurations.
 
 
 ├
[V] mon:InfraPol Creates a policy which acts as a container for associated fabric monitoring policies. These can include policies related to Event/Fault severity, the Fault lifecycle, and other such monitoring policies.
 
 
 
 ├
[V] mon:InfraTarget Creating a monitoring target will allow you to associate certain monitoring policies to the target object for the fabric infrastructure. These associated policies can be related to stats collection, stats export, Callhome/SNMP/Syslog, event severities, fault severities, and fault lifecycle policies. The target object will be found in the Monitoring Object drop-down menu in the sub-folders of this monitoring policy, if available.


Contained Hierarchy
[V] mon:InfraTarget Creating a monitoring target will allow you to associate certain monitoring policies to the target object for the fabric infrastructure. These associated policies can be related to stats collection, stats export, Callhome/SNMP/Syslog, event severities, fault severities, and fault lifecycle policies. The target object will be found in the Monitoring Object drop-down menu in the sub-folders of this monitoring policy, if available.
 ├
[V] aaa:RbacAnnotation  RbacAnnotation is used for capturing rbac properties of any apic object Objects can append rbacannotations as Object->RbacAnnotation which is then checked for domain eligibility
 ├
[V] callhome:ASrc  Abstract Callhome source used for callhome and smart callhome
 
 ├
[V] callhome:RsQueryGroupRel A source relation to a call home query group.
 
 
 ├
[V] aaa:RbacAnnotation  RbacAnnotation is used for capturing rbac properties of any apic object Objects can append rbacannotations as Object->RbacAnnotation which is then checked for domain eligibility
 
 
 ├
[V] fault:Counts An immutable object that provides the number of critical, major, minor, and warning faults raised on its parent object and its subtree.
 
 
 ├
[V] fault:Inst Contains detailed information of a fault. This object is attached as a child of the object on which the fault condition occurred. One instance object is created for each fault condition of the parent object. A fault instance object is identified by a fault code.
 
 
 
 ├
[V] aaa:RbacAnnotation  RbacAnnotation is used for capturing rbac properties of any apic object Objects can append rbacannotations as Object->RbacAnnotation which is then checked for domain eligibility
 
 
 
 ├
[V] tag:Annotation 
 
 
 
 ├
[V] tag:Tag 
 
 
 ├
[V] health:Inst A base class for a health score instance.(Switch only)
 
 
 ├
[V] tag:Annotation 
 
 
 ├
[V] tag:Tag 
 
 ├
[V] fault:Delegate Exposes internal faults to the user. A fault delegate object can be defined on IFC (for example, for an endpoint group) and when the fault is raised (for example, under an endpoint policy on a switch), a fault delegate object is created on IFC under the specified object. A fault delegate object follows the lifecycle of the original fault instance object, being created, modified, or deleted based on the changes of the original fault.
 
 ├
[V] mon:MonObjDn 
 
 
 ├
[V] aaa:RbacAnnotation  RbacAnnotation is used for capturing rbac properties of any apic object Objects can append rbacannotations as Object->RbacAnnotation which is then checked for domain eligibility
 
 
 ├
[V] fault:Delegate Exposes internal faults to the user. A fault delegate object can be defined on IFC (for example, for an endpoint group) and when the fault is raised (for example, under an endpoint policy on a switch), a fault delegate object is created on IFC under the specified object. A fault delegate object follows the lifecycle of the original fault instance object, being created, modified, or deleted based on the changes of the original fault.
 
 
 ├
[V] tag:Annotation 
 
 
 ├
[V] tag:Tag 
 ├
[V] condition:SevAsnP 
 
 ├
[V] callhome:ASrc  Abstract Callhome source used for callhome and smart callhome
 
 
 ├
[V] callhome:RsQueryGroupRel A source relation to a call home query group.
 
 
 
 ├
[V] aaa:RbacAnnotation  RbacAnnotation is used for capturing rbac properties of any apic object Objects can append rbacannotations as Object->RbacAnnotation which is then checked for domain eligibility
 
 
 
 ├
[V] fault:Counts An immutable object that provides the number of critical, major, minor, and warning faults raised on its parent object and its subtree.
 
 
 
 ├
[V] fault:Inst Contains detailed information of a fault. This object is attached as a child of the object on which the fault condition occurred. One instance object is created for each fault condition of the parent object. A fault instance object is identified by a fault code.
 
 
 
 
 ├
[V] aaa:RbacAnnotation  RbacAnnotation is used for capturing rbac properties of any apic object Objects can append rbacannotations as Object->RbacAnnotation which is then checked for domain eligibility
 
 
 
 
 ├
[V] tag:Annotation 
 
 
 
 
 ├
[V] tag:Tag 
 
 
 
 ├
[V] health:Inst A base class for a health score instance.(Switch only)
 
 
 
 ├
[V] tag:Annotation 
 
 
 
 ├
[V] tag:Tag 
 
 
 ├
[V] fault:Delegate Exposes internal faults to the user. A fault delegate object can be defined on IFC (for example, for an endpoint group) and when the fault is raised (for example, under an endpoint policy on a switch), a fault delegate object is created on IFC under the specified object. A fault delegate object follows the lifecycle of the original fault instance object, being created, modified, or deleted based on the changes of the original fault.
 
 
 ├
[V] mon:MonObjDn 
 
 
 
 ├
[V] aaa:RbacAnnotation  RbacAnnotation is used for capturing rbac properties of any apic object Objects can append rbacannotations as Object->RbacAnnotation which is then checked for domain eligibility
 
 
 
 ├
[V] fault:Delegate Exposes internal faults to the user. A fault delegate object can be defined on IFC (for example, for an endpoint group) and when the fault is raised (for example, under an endpoint policy on a switch), a fault delegate object is created on IFC under the specified object. A fault delegate object follows the lifecycle of the original fault instance object, being created, modified, or deleted based on the changes of the original fault.
 
 
 
 ├
[V] tag:Annotation 
 
 
 
 ├
[V] tag:Tag 
 
 ├
[V] fault:Delegate Exposes internal faults to the user. A fault delegate object can be defined on IFC (for example, for an endpoint group) and when the fault is raised (for example, under an endpoint policy on a switch), a fault delegate object is created on IFC under the specified object. A fault delegate object follows the lifecycle of the original fault instance object, being created, modified, or deleted based on the changes of the original fault.
 
 ├
[V] snmp:Src The SNMP source profile determines the fault information, severity level, and destination for sending messages to the SNMP destination. SNMP is an application-layer protocol that provides a message format for communication between SNMP managers and agents. SNMP provides a standardized framework and a common language used for the monitoring and management of devices in a network .
 
 
 ├
[V] aaa:RbacAnnotation  RbacAnnotation is used for capturing rbac properties of any apic object Objects can append rbacannotations as Object->RbacAnnotation which is then checked for domain eligibility
 
 
 ├
[V] fault:Counts An immutable object that provides the number of critical, major, minor, and warning faults raised on its parent object and its subtree.
 
 
 ├
[V] fault:Delegate Exposes internal faults to the user. A fault delegate object can be defined on IFC (for example, for an endpoint group) and when the fault is raised (for example, under an endpoint policy on a switch), a fault delegate object is created on IFC under the specified object. A fault delegate object follows the lifecycle of the original fault instance object, being created, modified, or deleted based on the changes of the original fault.
 
 
 ├
[V] health:Inst A base class for a health score instance.(Switch only)
 
 
 ├
[V] mon:MonObjDn 
 
 
 
 ├
[V] aaa:RbacAnnotation  RbacAnnotation is used for capturing rbac properties of any apic object Objects can append rbacannotations as Object->RbacAnnotation which is then checked for domain eligibility
 
 
 
 ├
[V] fault:Delegate Exposes internal faults to the user. A fault delegate object can be defined on IFC (for example, for an endpoint group) and when the fault is raised (for example, under an endpoint policy on a switch), a fault delegate object is created on IFC under the specified object. A fault delegate object follows the lifecycle of the original fault instance object, being created, modified, or deleted based on the changes of the original fault.
 
 
 
 ├
[V] tag:Annotation 
 
 
 
 ├
[V] tag:Tag 
 
 
 ├
[V] snmp:RsDestGroup A source relation to an SNMP destination group. This group contains information needed to send traps or informs to a set of destinations. .
 
 
 
 ├
[V] aaa:RbacAnnotation  RbacAnnotation is used for capturing rbac properties of any apic object Objects can append rbacannotations as Object->RbacAnnotation which is then checked for domain eligibility
 
 
 
 ├
[V] fault:Counts An immutable object that provides the number of critical, major, minor, and warning faults raised on its parent object and its subtree.
 
 
 
 ├
[V] fault:Inst Contains detailed information of a fault. This object is attached as a child of the object on which the fault condition occurred. One instance object is created for each fault condition of the parent object. A fault instance object is identified by a fault code.
 
 
 
 
 ├
[V] aaa:RbacAnnotation  RbacAnnotation is used for capturing rbac properties of any apic object Objects can append rbacannotations as Object->RbacAnnotation which is then checked for domain eligibility
 
 
 
 
 ├
[V] tag:Annotation 
 
 
 
 
 ├
[V] tag:Tag 
 
 
 
 ├
[V] health:Inst A base class for a health score instance.(Switch only)
 
 
 
 ├
[V] tag:Annotation 
 
 
 
 ├
[V] tag:Tag 
 
 
 ├
[V] tag:Annotation 
 
 
 ├
[V] tag:Tag 
 
 ├
[V] syslog:Src The syslog source configures a syslog source that specifies the minimum severity of items to be sent as syslog messages to the syslog servers in the destination group.
 
 
 ├
[V] aaa:RbacAnnotation  RbacAnnotation is used for capturing rbac properties of any apic object Objects can append rbacannotations as Object->RbacAnnotation which is then checked for domain eligibility
 
 
 ├
[V] fault:Counts An immutable object that provides the number of critical, major, minor, and warning faults raised on its parent object and its subtree.
 
 
 ├
[V] fault:Delegate Exposes internal faults to the user. A fault delegate object can be defined on IFC (for example, for an endpoint group) and when the fault is raised (for example, under an endpoint policy on a switch), a fault delegate object is created on IFC under the specified object. A fault delegate object follows the lifecycle of the original fault instance object, being created, modified, or deleted based on the changes of the original fault.
 
 
 ├
[V] health:Inst A base class for a health score instance.(Switch only)
 
 
 ├
[V] mon:MonObjDn 
 
 
 
 ├
[V] aaa:RbacAnnotation  RbacAnnotation is used for capturing rbac properties of any apic object Objects can append rbacannotations as Object->RbacAnnotation which is then checked for domain eligibility
 
 
 
 ├
[V] fault:Delegate Exposes internal faults to the user. A fault delegate object can be defined on IFC (for example, for an endpoint group) and when the fault is raised (for example, under an endpoint policy on a switch), a fault delegate object is created on IFC under the specified object. A fault delegate object follows the lifecycle of the original fault instance object, being created, modified, or deleted based on the changes of the original fault.
 
 
 
 ├
[V] tag:Annotation 
 
 
 
 ├
[V] tag:Tag 
 
 
 ├
[V] syslog:RsDestGroup A source relation to the information required to send syslog messages to a group of destinations.
 
 
 
 ├
[V] aaa:RbacAnnotation  RbacAnnotation is used for capturing rbac properties of any apic object Objects can append rbacannotations as Object->RbacAnnotation which is then checked for domain eligibility
 
 
 
 ├
[V] fault:Counts An immutable object that provides the number of critical, major, minor, and warning faults raised on its parent object and its subtree.
 
 
 
 ├
[V] fault:Inst Contains detailed information of a fault. This object is attached as a child of the object on which the fault condition occurred. One instance object is created for each fault condition of the parent object. A fault instance object is identified by a fault code.
 
 
 
 
 ├
[V] aaa:RbacAnnotation  RbacAnnotation is used for capturing rbac properties of any apic object Objects can append rbacannotations as Object->RbacAnnotation which is then checked for domain eligibility
 
 
 
 
 ├
[V] tag:Annotation 
 
 
 
 
 ├
[V] tag:Tag 
 
 
 
 ├
[V] health:Inst A base class for a health score instance.(Switch only)
 
 
 
 ├
[V] tag:Annotation 
 
 
 
 ├
[V] tag:Tag 
 
 
 ├
[V] tag:Annotation 
 
 
 ├
[V] tag:Tag 
 
 ├
[V] tacacs:Src 
 
 
 ├
[V] aaa:RbacAnnotation  RbacAnnotation is used for capturing rbac properties of any apic object Objects can append rbacannotations as Object->RbacAnnotation which is then checked for domain eligibility
 
 
 ├
[V] fault:Counts An immutable object that provides the number of critical, major, minor, and warning faults raised on its parent object and its subtree.
 
 
 ├
[V] fault:Delegate Exposes internal faults to the user. A fault delegate object can be defined on IFC (for example, for an endpoint group) and when the fault is raised (for example, under an endpoint policy on a switch), a fault delegate object is created on IFC under the specified object. A fault delegate object follows the lifecycle of the original fault instance object, being created, modified, or deleted based on the changes of the original fault.
 
 
 ├
[V] health:Inst A base class for a health score instance.(Switch only)
 
 
 ├
[V] mon:MonObjDn 
 
 
 
 ├
[V] aaa:RbacAnnotation  RbacAnnotation is used for capturing rbac properties of any apic object Objects can append rbacannotations as Object->RbacAnnotation which is then checked for domain eligibility
 
 
 
 ├
[V] fault:Delegate Exposes internal faults to the user. A fault delegate object can be defined on IFC (for example, for an endpoint group) and when the fault is raised (for example, under an endpoint policy on a switch), a fault delegate object is created on IFC under the specified object. A fault delegate object follows the lifecycle of the original fault instance object, being created, modified, or deleted based on the changes of the original fault.
 
 
 
 ├
[V] tag:Annotation 
 
 
 
 ├
[V] tag:Tag 
 
 
 ├
[V] tacacs:RsDestGroup 
 
 
 
 ├
[V] aaa:RbacAnnotation  RbacAnnotation is used for capturing rbac properties of any apic object Objects can append rbacannotations as Object->RbacAnnotation which is then checked for domain eligibility
 
 
 
 ├
[V] fault:Counts An immutable object that provides the number of critical, major, minor, and warning faults raised on its parent object and its subtree.
 
 
 
 ├
[V] fault:Inst Contains detailed information of a fault. This object is attached as a child of the object on which the fault condition occurred. One instance object is created for each fault condition of the parent object. A fault instance object is identified by a fault code.
 
 
 
 
 ├
[V] aaa:RbacAnnotation  RbacAnnotation is used for capturing rbac properties of any apic object Objects can append rbacannotations as Object->RbacAnnotation which is then checked for domain eligibility
 
 
 
 
 ├
[V] tag:Annotation 
 
 
 
 
 ├
[V] tag:Tag 
 
 
 
 ├
[V] health:Inst A base class for a health score instance.(Switch only)
 
 
 
 ├
[V] tag:Annotation 
 
 
 
 ├
[V] tag:Tag 
 
 
 ├
[V] tag:Annotation 
 
 
 ├
[V] tag:Tag 
 ├
[V] eqptdiagp:LeTsBtEcc The diagnostic test set for leaf fabric nodes to run at bootup on extended chassis cards (FEXes).
 
 ├
[V] aaa:RbacAnnotation  RbacAnnotation is used for capturing rbac properties of any apic object Objects can append rbacannotations as Object->RbacAnnotation which is then checked for domain eligibility
 
 ├
[V] fault:Delegate Exposes internal faults to the user. A fault delegate object can be defined on IFC (for example, for an endpoint group) and when the fault is raised (for example, under an endpoint policy on a switch), a fault delegate object is created on IFC under the specified object. A fault delegate object follows the lifecycle of the original fault instance object, being created, modified, or deleted based on the changes of the original fault.
 
 ├
[V] tag:Annotation 
 
 ├
[V] tag:Tag 
 ├
[V] eqptdiagp:LeTsHlEcc The diagnostic test set for leaf fabric nodes to run on extended chassis cards (FEXes).
 
 ├
[V] aaa:RbacAnnotation  RbacAnnotation is used for capturing rbac properties of any apic object Objects can append rbacannotations as Object->RbacAnnotation which is then checked for domain eligibility
 
 ├
[V] fault:Delegate Exposes internal faults to the user. A fault delegate object can be defined on IFC (for example, for an endpoint group) and when the fault is raised (for example, under an endpoint policy on a switch), a fault delegate object is created on IFC under the specified object. A fault delegate object follows the lifecycle of the original fault instance object, being created, modified, or deleted based on the changes of the original fault.
 
 ├
[V] tag:Annotation 
 
 ├
[V] tag:Tag 
 ├
[V] eqptdiagp:TsBtExtChFP 
 
 ├
[V] aaa:RbacAnnotation  RbacAnnotation is used for capturing rbac properties of any apic object Objects can append rbacannotations as Object->RbacAnnotation which is then checked for domain eligibility
 
 ├
[V] fault:Delegate Exposes internal faults to the user. A fault delegate object can be defined on IFC (for example, for an endpoint group) and when the fault is raised (for example, under an endpoint policy on a switch), a fault delegate object is created on IFC under the specified object. A fault delegate object follows the lifecycle of the original fault instance object, being created, modified, or deleted based on the changes of the original fault.
 
 ├
[V] tag:Annotation 
 
 ├
[V] tag:Tag 
 ├
[V] eqptdiagp:TsBtExtChHP 
 
 ├
[V] aaa:RbacAnnotation  RbacAnnotation is used for capturing rbac properties of any apic object Objects can append rbacannotations as Object->RbacAnnotation which is then checked for domain eligibility
 
 ├
[V] fault:Delegate Exposes internal faults to the user. A fault delegate object can be defined on IFC (for example, for an endpoint group) and when the fault is raised (for example, under an endpoint policy on a switch), a fault delegate object is created on IFC under the specified object. A fault delegate object follows the lifecycle of the original fault instance object, being created, modified, or deleted based on the changes of the original fault.
 
 ├
[V] tag:Annotation 
 
 ├
[V] tag:Tag 
 ├
[V] eqptdiagp:TsBtLeafP The diagnostic test set for leaf fabric ports to run at bootup on line cards (I/O cards).
 
 ├
[V] aaa:RbacAnnotation  RbacAnnotation is used for capturing rbac properties of any apic object Objects can append rbacannotations as Object->RbacAnnotation which is then checked for domain eligibility
 
 ├
[V] fault:Delegate Exposes internal faults to the user. A fault delegate object can be defined on IFC (for example, for an endpoint group) and when the fault is raised (for example, under an endpoint policy on a switch), a fault delegate object is created on IFC under the specified object. A fault delegate object follows the lifecycle of the original fault instance object, being created, modified, or deleted based on the changes of the original fault.
 
 ├
[V] tag:Annotation 
 
 ├
[V] tag:Tag 
 ├
[V] eqptdiagp:TsHlExtChFP 
 
 ├
[V] aaa:RbacAnnotation  RbacAnnotation is used for capturing rbac properties of any apic object Objects can append rbacannotations as Object->RbacAnnotation which is then checked for domain eligibility
 
 ├
[V] fault:Delegate Exposes internal faults to the user. A fault delegate object can be defined on IFC (for example, for an endpoint group) and when the fault is raised (for example, under an endpoint policy on a switch), a fault delegate object is created on IFC under the specified object. A fault delegate object follows the lifecycle of the original fault instance object, being created, modified, or deleted based on the changes of the original fault.
 
 ├
[V] tag:Annotation 
 
 ├
[V] tag:Tag 
 ├
[V] eqptdiagp:TsHlExtChHP 
 
 ├
[V] aaa:RbacAnnotation  RbacAnnotation is used for capturing rbac properties of any apic object Objects can append rbacannotations as Object->RbacAnnotation which is then checked for domain eligibility
 
 ├
[V] fault:Delegate Exposes internal faults to the user. A fault delegate object can be defined on IFC (for example, for an endpoint group) and when the fault is raised (for example, under an endpoint policy on a switch), a fault delegate object is created on IFC under the specified object. A fault delegate object follows the lifecycle of the original fault instance object, being created, modified, or deleted based on the changes of the original fault.
 
 ├
[V] tag:Annotation 
 
 ├
[V] tag:Tag 
 ├
[V] eqptdiagp:TsHlLeafP The ongoing diagnostic tests for leaf fabric ports.
 
 ├
[V] aaa:RbacAnnotation  RbacAnnotation is used for capturing rbac properties of any apic object Objects can append rbacannotations as Object->RbacAnnotation which is then checked for domain eligibility
 
 ├
[V] fault:Delegate Exposes internal faults to the user. A fault delegate object can be defined on IFC (for example, for an endpoint group) and when the fault is raised (for example, under an endpoint policy on a switch), a fault delegate object is created on IFC under the specified object. A fault delegate object follows the lifecycle of the original fault instance object, being created, modified, or deleted based on the changes of the original fault.
 
 ├
[V] tag:Annotation 
 
 ├
[V] tag:Tag 
 ├
[V] fault:Counts An immutable object that provides the number of critical, major, minor, and warning faults raised on its parent object and its subtree.
 ├
[V] fault:Delegate Exposes internal faults to the user. A fault delegate object can be defined on IFC (for example, for an endpoint group) and when the fault is raised (for example, under an endpoint policy on a switch), a fault delegate object is created on IFC under the specified object. A fault delegate object follows the lifecycle of the original fault instance object, being created, modified, or deleted based on the changes of the original fault.
 ├
[V] fault:LcP The fault lifecycle policy specifies the timer intervals of faults in their lifecycle. This policy can be specified in a common, default, or custom monitoring policy. Custom and default monitoring policies can be applied globally, per monitoring object or to a group of monitoring objects.
 
 ├
[V] aaa:RbacAnnotation  RbacAnnotation is used for capturing rbac properties of any apic object Objects can append rbacannotations as Object->RbacAnnotation which is then checked for domain eligibility
 
 ├
[V] fault:Delegate Exposes internal faults to the user. A fault delegate object can be defined on IFC (for example, for an endpoint group) and when the fault is raised (for example, under an endpoint policy on a switch), a fault delegate object is created on IFC under the specified object. A fault delegate object follows the lifecycle of the original fault instance object, being created, modified, or deleted based on the changes of the original fault.
 
 ├
[V] tag:Annotation 
 
 ├
[V] tag:Tag 
 ├
[V] health:Inst A base class for a health score instance.(Switch only)
 ├
[V] health:Pol Defines how much influence a child's health score has on its parent's health score.
 
 ├
[V] aaa:RbacAnnotation  RbacAnnotation is used for capturing rbac properties of any apic object Objects can append rbacannotations as Object->RbacAnnotation which is then checked for domain eligibility
 
 ├
[V] fault:Delegate Exposes internal faults to the user. A fault delegate object can be defined on IFC (for example, for an endpoint group) and when the fault is raised (for example, under an endpoint policy on a switch), a fault delegate object is created on IFC under the specified object. A fault delegate object follows the lifecycle of the original fault instance object, being created, modified, or deleted based on the changes of the original fault.
 
 ├
[V] tag:Annotation 
 
 ├
[V] tag:Tag 
 ├
[V] snmp:Src The SNMP source profile determines the fault information, severity level, and destination for sending messages to the SNMP destination. SNMP is an application-layer protocol that provides a message format for communication between SNMP managers and agents. SNMP provides a standardized framework and a common language used for the monitoring and management of devices in a network .
 
 ├
[V] aaa:RbacAnnotation  RbacAnnotation is used for capturing rbac properties of any apic object Objects can append rbacannotations as Object->RbacAnnotation which is then checked for domain eligibility
 
 ├
[V] fault:Counts An immutable object that provides the number of critical, major, minor, and warning faults raised on its parent object and its subtree.
 
 ├
[V] fault:Delegate Exposes internal faults to the user. A fault delegate object can be defined on IFC (for example, for an endpoint group) and when the fault is raised (for example, under an endpoint policy on a switch), a fault delegate object is created on IFC under the specified object. A fault delegate object follows the lifecycle of the original fault instance object, being created, modified, or deleted based on the changes of the original fault.
 
 ├
[V] health:Inst A base class for a health score instance.(Switch only)
 
 ├
[V] mon:MonObjDn 
 
 
 ├
[V] aaa:RbacAnnotation  RbacAnnotation is used for capturing rbac properties of any apic object Objects can append rbacannotations as Object->RbacAnnotation which is then checked for domain eligibility
 
 
 ├
[V] fault:Delegate Exposes internal faults to the user. A fault delegate object can be defined on IFC (for example, for an endpoint group) and when the fault is raised (for example, under an endpoint policy on a switch), a fault delegate object is created on IFC under the specified object. A fault delegate object follows the lifecycle of the original fault instance object, being created, modified, or deleted based on the changes of the original fault.
 
 
 ├
[V] tag:Annotation 
 
 
 ├
[V] tag:Tag 
 
 ├
[V] snmp:RsDestGroup A source relation to an SNMP destination group. This group contains information needed to send traps or informs to a set of destinations. .
 
 
 ├
[V] aaa:RbacAnnotation  RbacAnnotation is used for capturing rbac properties of any apic object Objects can append rbacannotations as Object->RbacAnnotation which is then checked for domain eligibility
 
 
 ├
[V] fault:Counts An immutable object that provides the number of critical, major, minor, and warning faults raised on its parent object and its subtree.
 
 
 ├
[V] fault:Inst Contains detailed information of a fault. This object is attached as a child of the object on which the fault condition occurred. One instance object is created for each fault condition of the parent object. A fault instance object is identified by a fault code.
 
 
 
 ├
[V] aaa:RbacAnnotation  RbacAnnotation is used for capturing rbac properties of any apic object Objects can append rbacannotations as Object->RbacAnnotation which is then checked for domain eligibility
 
 
 
 ├
[V] tag:Annotation 
 
 
 
 ├
[V] tag:Tag 
 
 
 ├
[V] health:Inst A base class for a health score instance.(Switch only)
 
 
 ├
[V] tag:Annotation 
 
 
 ├
[V] tag:Tag 
 
 ├
[V] tag:Annotation 
 
 ├
[V] tag:Tag 
 ├
[V] stats:ExportP The export policy, which enables you to output statistics collection policy reports in an XML or JSON format. The reports are exported at a specified frequency with an option for gzip file compression.
 
 ├
[V] aaa:RbacAnnotation  RbacAnnotation is used for capturing rbac properties of any apic object Objects can append rbacannotations as Object->RbacAnnotation which is then checked for domain eligibility
 
 ├
[V] fault:Counts An immutable object that provides the number of critical, major, minor, and warning faults raised on its parent object and its subtree.
 
 ├
[V] fault:Delegate Exposes internal faults to the user. A fault delegate object can be defined on IFC (for example, for an endpoint group) and when the fault is raised (for example, under an endpoint policy on a switch), a fault delegate object is created on IFC under the specified object. A fault delegate object follows the lifecycle of the original fault instance object, being created, modified, or deleted based on the changes of the original fault.
 
 ├
[V] health:Inst A base class for a health score instance.(Switch only)
 
 ├
[V] stats:DestP The export policy. The export policy enables you to output statistics collection policy reports in an XML or JSON format. The reports are exported at a specified frequency and to a chosen export destination. Specifying the export destination can require selecting the protocol used when communicating with a remote server and entering a hostname/IP address, a remote path, the username and password the system should use to log in to the remote s...
 
 
 ├
[V] aaa:RbacAnnotation  RbacAnnotation is used for capturing rbac properties of any apic object Objects can append rbacannotations as Object->RbacAnnotation which is then checked for domain eligibility
 
 
 ├
[V] fault:Counts An immutable object that provides the number of critical, major, minor, and warning faults raised on its parent object and its subtree.
 
 
 ├
[V] fault:Delegate Exposes internal faults to the user. A fault delegate object can be defined on IFC (for example, for an endpoint group) and when the fault is raised (for example, under an endpoint policy on a switch), a fault delegate object is created on IFC under the specified object. A fault delegate object follows the lifecycle of the original fault instance object, being created, modified, or deleted based on the changes of the original fault.
 
 
 ├
[V] file:RsARemoteHostToEpg A source relation to the endpoint group through which the remote host is reachable.
 
 
 
 ├
[V] aaa:RbacAnnotation  RbacAnnotation is used for capturing rbac properties of any apic object Objects can append rbacannotations as Object->RbacAnnotation which is then checked for domain eligibility
 
 
 
 ├
[V] tag:Annotation 
 
 
 
 ├
[V] tag:Tag 
 
 
 ├
[V] file:RsARemoteHostToEpp A source relation to the abstract representation of the resolvable endpoint profile.
 
 
 
 ├
[V] aaa:RbacAnnotation  RbacAnnotation is used for capturing rbac properties of any apic object Objects can append rbacannotations as Object->RbacAnnotation which is then checked for domain eligibility
 
 
 
 ├
[V] fault:Counts An immutable object that provides the number of critical, major, minor, and warning faults raised on its parent object and its subtree.
 
 
 
 ├
[V] fault:Inst Contains detailed information of a fault. This object is attached as a child of the object on which the fault condition occurred. One instance object is created for each fault condition of the parent object. A fault instance object is identified by a fault code.
 
 
 
 
 ├
[V] aaa:RbacAnnotation  RbacAnnotation is used for capturing rbac properties of any apic object Objects can append rbacannotations as Object->RbacAnnotation which is then checked for domain eligibility
 
 
 
 
 ├
[V] tag:Annotation 
 
 
 
 
 ├
[V] tag:Tag 
 
 
 
 ├
[V] health:Inst A base class for a health score instance.(Switch only)
 
 
 
 ├
[V] tag:Annotation 
 
 
 
 ├
[V] tag:Tag 
 
 
 ├
[V] health:Inst A base class for a health score instance.(Switch only)
 
 
 ├
[V] tag:Annotation 
 
 
 ├
[V] tag:Tag 
 
 ├
[V] tag:Annotation 
 
 ├
[V] tag:Tag 
 ├
[V] stats:HierColl The statistics collection policy, which enables you to determine how often the system collects data and to specify how far back in time data should be collected.
 
 ├
[V] aaa:RbacAnnotation  RbacAnnotation is used for capturing rbac properties of any apic object Objects can append rbacannotations as Object->RbacAnnotation which is then checked for domain eligibility
 
 ├
[V] fault:Delegate Exposes internal faults to the user. A fault delegate object can be defined on IFC (for example, for an endpoint group) and when the fault is raised (for example, under an endpoint policy on a switch), a fault delegate object is created on IFC under the specified object. A fault delegate object follows the lifecycle of the original fault instance object, being created, modified, or deleted based on the changes of the original fault.
 
 ├
[V] tag:Annotation 
 
 ├
[V] tag:Tag 
 ├
[V] stats:Reportable A statistics policy container, which contains statistic collections and export policies for different types of statistics.
 
 ├
[V] aaa:RbacAnnotation  RbacAnnotation is used for capturing rbac properties of any apic object Objects can append rbacannotations as Object->RbacAnnotation which is then checked for domain eligibility
 
 ├
[V] fault:Counts An immutable object that provides the number of critical, major, minor, and warning faults raised on its parent object and its subtree.
 
 ├
[V] fault:Delegate Exposes internal faults to the user. A fault delegate object can be defined on IFC (for example, for an endpoint group) and when the fault is raised (for example, under an endpoint policy on a switch), a fault delegate object is created on IFC under the specified object. A fault delegate object follows the lifecycle of the original fault instance object, being created, modified, or deleted based on the changes of the original fault.
 
 ├
[V] health:Inst A base class for a health score instance.(Switch only)
 
 ├
[V] stats:Coll The collection configuration policy, which configures the collection policy according to the granularity of the statistics.. This is also a container for threshold policies for the statistic granularity.
 
 
 ├
[V] aaa:RbacAnnotation  RbacAnnotation is used for capturing rbac properties of any apic object Objects can append rbacannotations as Object->RbacAnnotation which is then checked for domain eligibility
 
 
 ├
[V] fault:Delegate Exposes internal faults to the user. A fault delegate object can be defined on IFC (for example, for an endpoint group) and when the fault is raised (for example, under an endpoint policy on a switch), a fault delegate object is created on IFC under the specified object. A fault delegate object follows the lifecycle of the original fault instance object, being created, modified, or deleted based on the changes of the original fault.
 
 
 ├
[V] stats:AThrP The superclass for the statistical threshold policy. Subclasses represent export policies for specific data types.
 
 
 
 ├
[V] fault:Delegate Exposes internal faults to the user. A fault delegate object can be defined on IFC (for example, for an endpoint group) and when the fault is raised (for example, under an endpoint policy on a switch), a fault delegate object is created on IFC under the specified object. A fault delegate object follows the lifecycle of the original fault instance object, being created, modified, or deleted based on the changes of the original fault.
 
 
 ├
[V] tag:Annotation 
 
 
 ├
[V] tag:Tag 
 
 ├
[V] stats:ExportP The export policy, which enables you to output statistics collection policy reports in an XML or JSON format. The reports are exported at a specified frequency with an option for gzip file compression.
 
 
 ├
[V] aaa:RbacAnnotation  RbacAnnotation is used for capturing rbac properties of any apic object Objects can append rbacannotations as Object->RbacAnnotation which is then checked for domain eligibility
 
 
 ├
[V] fault:Counts An immutable object that provides the number of critical, major, minor, and warning faults raised on its parent object and its subtree.
 
 
 ├
[V] fault:Delegate Exposes internal faults to the user. A fault delegate object can be defined on IFC (for example, for an endpoint group) and when the fault is raised (for example, under an endpoint policy on a switch), a fault delegate object is created on IFC under the specified object. A fault delegate object follows the lifecycle of the original fault instance object, being created, modified, or deleted based on the changes of the original fault.
 
 
 ├
[V] health:Inst A base class for a health score instance.(Switch only)
 
 
 ├
[V] stats:DestP The export policy. The export policy enables you to output statistics collection policy reports in an XML or JSON format. The reports are exported at a specified frequency and to a chosen export destination. Specifying the export destination can require selecting the protocol used when communicating with a remote server and entering a hostname/IP address, a remote path, the username and password the system should use to log in to the remote s...
 
 
 
 ├
[V] aaa:RbacAnnotation  RbacAnnotation is used for capturing rbac properties of any apic object Objects can append rbacannotations as Object->RbacAnnotation which is then checked for domain eligibility
 
 
 
 ├
[V] fault:Counts An immutable object that provides the number of critical, major, minor, and warning faults raised on its parent object and its subtree.
 
 
 
 ├
[V] fault:Delegate Exposes internal faults to the user. A fault delegate object can be defined on IFC (for example, for an endpoint group) and when the fault is raised (for example, under an endpoint policy on a switch), a fault delegate object is created on IFC under the specified object. A fault delegate object follows the lifecycle of the original fault instance object, being created, modified, or deleted based on the changes of the original fault.
 
 
 
 ├
[V] file:RsARemoteHostToEpg A source relation to the endpoint group through which the remote host is reachable.
 
 
 
 
 ├
[V] aaa:RbacAnnotation  RbacAnnotation is used for capturing rbac properties of any apic object Objects can append rbacannotations as Object->RbacAnnotation which is then checked for domain eligibility
 
 
 
 
 ├
[V] tag:Annotation 
 
 
 
 
 ├
[V] tag:Tag 
 
 
 
 ├
[V] file:RsARemoteHostToEpp A source relation to the abstract representation of the resolvable endpoint profile.
 
 
 
 
 ├
[V] aaa:RbacAnnotation  RbacAnnotation is used for capturing rbac properties of any apic object Objects can append rbacannotations as Object->RbacAnnotation which is then checked for domain eligibility
 
 
 
 
 ├
[V] fault:Counts An immutable object that provides the number of critical, major, minor, and warning faults raised on its parent object and its subtree.
 
 
 
 
 ├
[V] fault:Inst Contains detailed information of a fault. This object is attached as a child of the object on which the fault condition occurred. One instance object is created for each fault condition of the parent object. A fault instance object is identified by a fault code.
 
 
 
 
 
 ├
[V] aaa:RbacAnnotation  RbacAnnotation is used for capturing rbac properties of any apic object Objects can append rbacannotations as Object->RbacAnnotation which is then checked for domain eligibility
 
 
 
 
 
 ├
[V] tag:Annotation 
 
 
 
 
 
 ├
[V] tag:Tag 
 
 
 
 
 ├
[V] health:Inst A base class for a health score instance.(Switch only)
 
 
 
 
 ├
[V] tag:Annotation 
 
 
 
 
 ├
[V] tag:Tag 
 
 
 
 ├
[V] health:Inst A base class for a health score instance.(Switch only)
 
 
 
 ├
[V] tag:Annotation 
 
 
 
 ├
[V] tag:Tag 
 
 
 ├
[V] tag:Annotation 
 
 
 ├
[V] tag:Tag 
 
 ├
[V] tag:Annotation 
 
 ├
[V] tag:Tag 
 ├
[V] syslog:Src The syslog source configures a syslog source that specifies the minimum severity of items to be sent as syslog messages to the syslog servers in the destination group.
 
 ├
[V] aaa:RbacAnnotation  RbacAnnotation is used for capturing rbac properties of any apic object Objects can append rbacannotations as Object->RbacAnnotation which is then checked for domain eligibility
 
 ├
[V] fault:Counts An immutable object that provides the number of critical, major, minor, and warning faults raised on its parent object and its subtree.
 
 ├
[V] fault:Delegate Exposes internal faults to the user. A fault delegate object can be defined on IFC (for example, for an endpoint group) and when the fault is raised (for example, under an endpoint policy on a switch), a fault delegate object is created on IFC under the specified object. A fault delegate object follows the lifecycle of the original fault instance object, being created, modified, or deleted based on the changes of the original fault.
 
 ├
[V] health:Inst A base class for a health score instance.(Switch only)
 
 ├
[V] mon:MonObjDn 
 
 
 ├
[V] aaa:RbacAnnotation  RbacAnnotation is used for capturing rbac properties of any apic object Objects can append rbacannotations as Object->RbacAnnotation which is then checked for domain eligibility
 
 
 ├
[V] fault:Delegate Exposes internal faults to the user. A fault delegate object can be defined on IFC (for example, for an endpoint group) and when the fault is raised (for example, under an endpoint policy on a switch), a fault delegate object is created on IFC under the specified object. A fault delegate object follows the lifecycle of the original fault instance object, being created, modified, or deleted based on the changes of the original fault.
 
 
 ├
[V] tag:Annotation 
 
 
 ├
[V] tag:Tag 
 
 ├
[V] syslog:RsDestGroup A source relation to the information required to send syslog messages to a group of destinations.
 
 
 ├
[V] aaa:RbacAnnotation  RbacAnnotation is used for capturing rbac properties of any apic object Objects can append rbacannotations as Object->RbacAnnotation which is then checked for domain eligibility
 
 
 ├
[V] fault:Counts An immutable object that provides the number of critical, major, minor, and warning faults raised on its parent object and its subtree.
 
 
 ├
[V] fault:Inst Contains detailed information of a fault. This object is attached as a child of the object on which the fault condition occurred. One instance object is created for each fault condition of the parent object. A fault instance object is identified by a fault code.
 
 
 
 ├
[V] aaa:RbacAnnotation  RbacAnnotation is used for capturing rbac properties of any apic object Objects can append rbacannotations as Object->RbacAnnotation which is then checked for domain eligibility
 
 
 
 ├
[V] tag:Annotation 
 
 
 
 ├
[V] tag:Tag 
 
 
 ├
[V] health:Inst A base class for a health score instance.(Switch only)
 
 
 ├
[V] tag:Annotation 
 
 
 ├
[V] tag:Tag 
 
 ├
[V] tag:Annotation 
 
 ├
[V] tag:Tag 
 ├
[V] tacacs:Src 
 
 ├
[V] aaa:RbacAnnotation  RbacAnnotation is used for capturing rbac properties of any apic object Objects can append rbacannotations as Object->RbacAnnotation which is then checked for domain eligibility
 
 ├
[V] fault:Counts An immutable object that provides the number of critical, major, minor, and warning faults raised on its parent object and its subtree.
 
 ├
[V] fault:Delegate Exposes internal faults to the user. A fault delegate object can be defined on IFC (for example, for an endpoint group) and when the fault is raised (for example, under an endpoint policy on a switch), a fault delegate object is created on IFC under the specified object. A fault delegate object follows the lifecycle of the original fault instance object, being created, modified, or deleted based on the changes of the original fault.
 
 ├
[V] health:Inst A base class for a health score instance.(Switch only)
 
 ├
[V] mon:MonObjDn 
 
 
 ├
[V] aaa:RbacAnnotation  RbacAnnotation is used for capturing rbac properties of any apic object Objects can append rbacannotations as Object->RbacAnnotation which is then checked for domain eligibility
 
 
 ├
[V] fault:Delegate Exposes internal faults to the user. A fault delegate object can be defined on IFC (for example, for an endpoint group) and when the fault is raised (for example, under an endpoint policy on a switch), a fault delegate object is created on IFC under the specified object. A fault delegate object follows the lifecycle of the original fault instance object, being created, modified, or deleted based on the changes of the original fault.
 
 
 ├
[V] tag:Annotation 
 
 
 ├
[V] tag:Tag 
 
 ├
[V] tacacs:RsDestGroup 
 
 
 ├
[V] aaa:RbacAnnotation  RbacAnnotation is used for capturing rbac properties of any apic object Objects can append rbacannotations as Object->RbacAnnotation which is then checked for domain eligibility
 
 
 ├
[V] fault:Counts An immutable object that provides the number of critical, major, minor, and warning faults raised on its parent object and its subtree.
 
 
 ├
[V] fault:Inst Contains detailed information of a fault. This object is attached as a child of the object on which the fault condition occurred. One instance object is created for each fault condition of the parent object. A fault instance object is identified by a fault code.
 
 
 
 ├
[V] aaa:RbacAnnotation  RbacAnnotation is used for capturing rbac properties of any apic object Objects can append rbacannotations as Object->RbacAnnotation which is then checked for domain eligibility
 
 
 
 ├
[V] tag:Annotation 
 
 
 
 ├
[V] tag:Tag 
 
 
 ├
[V] health:Inst A base class for a health score instance.(Switch only)
 
 
 ├
[V] tag:Annotation 
 
 
 ├
[V] tag:Tag 
 
 ├
[V] tag:Annotation 
 
 ├
[V] tag:Tag 
 ├
[V] tag:Annotation 
 ├
[V] tag:Tag 


Inheritance
[V] naming:NamedObject An abstract base class for an object that contains a name.
 ├
[V] pol:Obj Represents a generic policy object.
 
 ├
[V] pol:Comp Represents a policy component. This object is part of the policy definition.
 
 
 ├
[V] mon:ATarget The base monitoring target policy model.
 
 
 
 ├
[V] mon:Target The base monitoring target policy model.
 
 
 
 
 ├
[V] mon:InfraTarget Creating a monitoring target will allow you to associate certain monitoring policies to the target object for the fabric infrastructure. These associated policies can be related to stats collection, stats export, Callhome/SNMP/Syslog, event severities, fault severities, and fault lifecycle policies. The target object will be found in the Monitoring Object drop-down menu in the sub-folders of this monitoring policy, if available.


Events
                mon:InfraTarget:creation__mon_InfraTarget
mon:InfraTarget:modification__mon_InfraTarget
mon:InfraTarget:deletion__mon_InfraTarget


Faults
                


Fsms
                


Properties Summary
Defined in: mon:InfraTarget
mo:Annotation
          string:Basic
annotation  (mon:InfraTarget:annotation)
           NO COMMENTS
mo:ExtMngdByType
          scalar:Bitmask32
extMngdBy  (mon:InfraTarget:extMngdBy)
           NO COMMENTS
reference:BinRef monPolDn  (mon:InfraTarget:monPolDn)
           Monitoring policy attached to this observable object
mon:TargetScope
          scalar:Enum16
scope  (mon:InfraTarget:scope)
           Overrides:mon:ATarget:scope
           The target object to which you will apply monitoring policies.
Defined in: pol:Comp
naming:Descr
          string:Basic
descr  (pol:Comp:descr)
           Specifies the description of a policy component.
Defined in: pol:Obj
naming:Name
          string:Basic
name  (pol:Obj:name)
           Overrides:naming:NamedObject:name
           null
Defined in: naming:NamedObject
naming:NameAlias
          string:Basic
nameAlias  (naming:NamedObject:nameAlias)
           NO COMMENTS
Defined in: mo:Ownable
scalar:Uint16 uid  (mo:Ownable:uid)
           A unique identifier for this object.
Defined in: mo:Resolvable
mo:Owner
          scalar:Enum8
lcOwn  (mo:Resolvable:lcOwn)
           A value that indicates how this object was created. For internal use only.
Defined in: mo:TopProps
mo:ModificationChildAction
          scalar:Bitmask32
childAction  (mo:TopProps:childAction)
           Delete or ignore. For internal use only.
reference:BinRef dn  (mo:TopProps:dn)
           A tag or metadata is a non-hierarchical keyword or term assigned to the fabric module.
reference:BinRN rn  (mo:TopProps:rn)
           Identifies an object from its siblings within the context of its parent object. The distinguished name contains a sequence of relative names.
mo:ModificationStatus
          scalar:Bitmask32
status  (mo:TopProps:status)
           The upgrade status. This property is for internal use only.
Defined in: mo:Modifiable
mo:TStamp
          scalar:Date
modTs  (mo:Modifiable:modTs)
           The time when this object was last modified.
Properties Detail

annotation

Type: mo:Annotation
Primitive Type: string:Basic

Units: null
Encrypted: false
Access: admin
Category: TopLevelRegular
Property Validators:
    Range:  min: "0"  max: "128"
        Allowed Chars:
            Regex: [a-zA-Z0-9_.:-]+
    Comments:
NO COMMENTS



childAction

Type: mo:ModificationChildAction
Primitive Type: scalar:Bitmask32

Units: null
Encrypted: false
Access: implicit
Category: TopLevelChildAction
    Comments:
Delete or ignore. For internal use only.
Constants
deleteAll 16384u deleteAll NO COMMENTS
ignore 4096u ignore NO COMMENTS
deleteNonPresent 8192u deleteNonPresent NO COMMENTS
DEFAULT 0 --- This type is used to





descr

Type: naming:Descr
Primitive Type: string:Basic

Like: naming:Described:descr
Units: null
Encrypted: false
Access: admin
Category: TopLevelRegular
Property Validators:
    Range:  min: "0"  max: "128"
        Allowed Chars:
            Regex: [a-zA-Z0-9\\!#$%()*,-./:;@ _{|}~?&+]+
    Comments:
Specifies the description of a policy component.



dn

Type: reference:BinRef

Units: null
Encrypted: false
Access: implicit
Category: TopLevelDn
    Comments:
A tag or metadata is a non-hierarchical keyword or term assigned to the fabric module.



extMngdBy

Type: mo:ExtMngdByType
Primitive Type: scalar:Bitmask32

Units: null
Encrypted: false
Access: implicit
Category: TopLevelRegular
    Comments:
NO COMMENTS
Constants
undefined 0u undefined NO COMMENTS
msc 1u msc NO COMMENTS
DEFAULT undefined(0u) undefined NO COMMENTS





lcOwn

Type: mo:Owner
Primitive Type: scalar:Enum8

Units: null
Encrypted: false
Access: implicit
Category: TopLevelRegular
    Comments:
A value that indicates how this object was created. For internal use only.
Constants
local 0 Local NO COMMENTS
policy 1 Policy NO COMMENTS
replica 2 Replica NO COMMENTS
resolveOnBehalf 3 ResolvedOnBehalf NO COMMENTS
implicit 4 Implicit NO COMMENTS
DEFAULT local(0) Local NO COMMENTS





modTs

Type: mo:TStamp
Primitive Type: scalar:Date

Units: null
Encrypted: false
Access: implicit
Category: TopLevelRegular
    Comments:
The time when this object was last modified.
Constants
never 0ull never NO COMMENTS
DEFAULT never(0ull) never NO COMMENTS





monPolDn

Type: reference:BinRef

Units: null
Encrypted: false
Access: implicit
Category: TopLevelRegular
    Comments:
Monitoring policy attached to this observable object



name

Type: naming:Name
Primitive Type: string:Basic

Overrides:naming:NamedObject:name
Units: null Encrypted: false Access: admin Category: TopLevelRegular Property Validators: Range: min: "0" max: "64" Allowed Chars: Regex: [a-zA-Z0-9_.:-]+
    Comments:
null



nameAlias

Type: naming:NameAlias
Primitive Type: string:Basic

Units: null
Encrypted: false
Access: admin
Category: TopLevelRegular
Property Validators:
    Range:  min: "0"  max: "63"
        Allowed Chars:
            Regex: [a-zA-Z0-9_.-]+
    Comments:
NO COMMENTS



rn

Type: reference:BinRN

Units: null
Encrypted: false
Access: implicit
Category: TopLevelRn
    Comments:
Identifies an object from its siblings within the context of its parent object. The distinguished name contains a sequence of relative names.



scope

Type: mon:TargetScope
Primitive Type: scalar:Enum16

Overrides:mon:ATarget:scope
Units: null Encrypted: false Naming Property -- [NAMING RULES] Access: naming Category: TopLevelRegular Property Validators:
    Comments:
The target object to which you will apply monitoring policies.
Constants
unspecified 0 unspecified NO COMMENTS
statsReportable 54 Statistics Policy (stats.Reportable) NO COMMENTS
hvsLNode 103 Distributed Virtual Switch (hvs.LNode) NO COMMENTS
hvsExtPol 105 Portgroup (hvs.ExtPol) NO COMMENTS
hvsAdj 111 Adjacency (hvs.Adj) NO COMMENTS
lacpLagPolDef 153 Abstraction of LACP Lag Policy (lacp.LagPolDef) NO COMMENTS
monInfraPol 251 Monitoring Policy (mon.InfraPol) NO COMMENTS
monInfraTarget 252 Monitoring Target (mon.InfraTarget) NO COMMENTS
resConsumer 308 Resource Consumer (res.Consumer) NO COMMENTS
statsExportP 331 Export Policy of an User (stats.ExportP) NO COMMENTS
statsDestP 332 Stats Destination (stats.DestP) NO COMMENTS
compSvcVMDef 1112 L4-L7 Virtual Service (comp.SvcVMDef) NO COMMENTS
compVNicPDDef 1114 VNic Profile Definition (comp.VNicPDDef) NO COMMENTS
hvsRtNicAdj 1117 Abstraction of a Nic Interface (hvs.RtNicAdj) NO COMMENTS
compPpNic 1119 Physical Interface on a Physical Host (comp.PpNic) NO COMMENTS
compHpNic 1120 Hypervisor NIC (comp.HpNic) NO COMMENTS
compMgmtNic 1129 Management NIC (comp.MgmtNic) NO COMMENTS
compRsCtrlrP 1259 Relation to VMM Controller Profile (comp.RsCtrlrP) NO COMMENTS
compEpPD 1262 VMM Port Group (comp.EpPD) NO COMMENTS
compEpPConn 1263 Endpoint to EpG Connection (comp.EpPConn) NO COMMENTS
compUni 1267 Universe (comp.Uni) NO COMMENTS
compProv 1268 Provider (comp.Prov) NO COMMENTS
compDom 1271 Domain (comp.Dom) NO COMMENTS
compPolCont 1274 Controller Policy Container (comp.PolCont) NO COMMENTS
compCtrlr 1275 Controller Instance (comp.Ctrlr) NO COMMENTS
compRsCtrlr 1278 Controller (comp.RsCtrlr) NO COMMENTS
compStatsPol 1280 Monitoring Policy (comp.StatsPol) NO COMMENTS
compPhys 1290 Physical Host (comp.Phys) NO COMMENTS
compHv 1291 Hypervisor (comp.Hv) NO COMMENTS
aaaDomainRef 1562 Reference to Domain Tag for Parent Object (aaa.DomainRef) NO COMMENTS
tagInst 1658 Tag Instance (tag.Inst) NO COMMENTS
tagAliasInst 1659 Alias Tag (tag.AliasInst) NO COMMENTS
tagAliasDelInst 1660 Deleted Alias (tag.AliasDelInst) NO COMMENTS
eventSevAsnP 1684 Event Severity Assignment Policy (event.SevAsnP) NO COMMENTS
snmpSrc 1688 SNMP Source (snmp.Src) NO COMMENTS
snmpRsDestGroup 1689 SNMP Destination Group (snmp.RsDestGroup) NO COMMENTS
callhomeSrc 1694 Callhome Source (callhome.Src) NO COMMENTS
callhomeRsDestGroup 1695 Relation to CallHome Destination Group (callhome.RsDestGroup) NO COMMENTS
callhomeRsQueryGroupRel 1697 Relation to Callhome Querygroup (callhome.RsQueryGroupRel) NO COMMENTS
syslogSrc 1713 Syslog Source (syslog.Src) NO COMMENTS
syslogRsDestGroup 1714 Relation to Syslog Destination Group (syslog.RsDestGroup) NO COMMENTS
faultSevAsnP 1733 Fault Severity Assignment Policy (fault.SevAsnP) NO COMMENTS
fvDomDef 1852 Domain (fv.DomDef) NO COMMENTS
fvRsDomDefNsLocal 1855 VXLAN Pool (fv.RsDomDefNsLocal) NO COMMENTS
vmmEpPD 2134 Portgroup (vmm.EpPD) NO COMMENTS
vmmProvP 2135 Provider Profile (vmm.ProvP) NO COMMENTS
vmmDomP 2136 VMM Domain (vmm.DomP) NO COMMENTS
vmmRsDefaultLldpIfPol 2139 LLDP Interface Policy (vmm.RsDefaultLldpIfPol) NO COMMENTS
vmmRsDefaultCdpIfPol 2141 CDP Interface Policy (vmm.RsDefaultCdpIfPol) NO COMMENTS
vmmRsDefaultL2InstPol 2143 L2 Instance Policy (vmm.RsDefaultL2InstPol) NO COMMENTS
vmmRsDefaultStpIfPol 2145 Stp Interface Policy (vmm.RsDefaultStpIfPol) NO COMMENTS
vmmDomPDef 2147 Domain Profile Definition (vmm.DomPDef) NO COMMENTS
vmmCtrlrP 2150 VMM Controller (vmm.CtrlrP) NO COMMENTS
vmmRsAcc 2151 User Access Profile (vmm.RsAcc) NO COMMENTS
vmmRsVmmCtrlrP 2153 Vmm Controller Profile (vmm.RsVmmCtrlrP) NO COMMENTS
vmmRsVxlanNs 2155 VXLAN Pool (vmm.RsVxlanNs) NO COMMENTS
vmmRsMcastAddrNs 2157 Multicast Addr Pool (vmm.RsMcastAddrNs) NO COMMENTS
vmmRsCtrlrPMonPol 2161 Monitoring Policy (vmm.RsCtrlrPMonPol) NO COMMENTS
vmmAttEntityPCont 2167 Access Group Container (vmm.AttEntityPCont) NO COMMENTS
vmmAccGrpCont 2168 Access Group Policy Container (vmm.AccGrpCont) NO COMMENTS
stpIf 2567 STP Interface (stp.If) NO COMMENTS
stpEntity 2569 STP Entity (stp.Entity) NO COMMENTS
stpInst 2570 STP Instance (stp.Inst) NO COMMENTS
cdpAdjEp 2632 CDP Adjacency (cdp.AdjEp) NO COMMENTS
cdpIf 2637 CDP Interface (cdp.If) NO COMMENTS
cdpInst 2640 CDP Instance (cdp.Inst) NO COMMENTS
firmwareCompRunning 2984 Equipment Component Running Status (firmware.CompRunning) NO COMMENTS
eqptLeafP 3005 Access Port (eqpt.LeafP) NO COMMENTS
eqptExtChHP 3006 Extended Chassis Host Port (eqpt.ExtChHP) NO COMMENTS
eqptExtChFP 3007 Extended Chassis Fabric Port (eqpt.ExtChFP) NO COMMENTS
eqptExtChCard 3207 Extended Chassis Module (eqpt.ExtChCard) NO COMMENTS
eqptFlash 3230 Flash (eqpt.Flash) NO COMMENTS
eqptFpga 3231 FPGA (eqpt.Fpga) NO COMMENTS
eqptAsic 3361 Asic (eqpt.Asic) NO COMMENTS
l1PhysIf 3627 Layer 1 Physical Interface Configuration (l1.PhysIf) NO COMMENTS
ethpmPhysIf 3641 Physical Interface Runtime State (ethpm) (ethpm.PhysIf) NO COMMENTS
ethpmAggrIf 3642 Aggregated Interface (ethpm.AggrIf) NO COMMENTS
ethpmFcot 3648 Fcot (ethpm.Fcot) NO COMMENTS
ethpmFcotX2 3650 X2 Fcot (ethpm.FcotX2) NO COMMENTS
pcAggrMbrIf 3658 Aggregated Member Interface (pc.AggrMbrIf) NO COMMENTS
pcAggrIf 3659 Aggregated Interface (pc.AggrIf) NO COMMENTS
pcRsMbrIfs 3660 Layer 1 Physical Interface Configuration (pc.RsMbrIfs) NO COMMENTS
l1RtEncPhysRtdConf 3769 Encapsulated Routed Interface (l1.RtEncPhysRtdConf) NO COMMENTS
spanRsSrcToPathEp 4137 Relation to SPAN Source to Path Endpoint (span.RsSrcToPathEp) NO COMMENTS
spanRsSrcToEpg 4141 Relation to SPAN Source to EPG (span.RsSrcToEpg) NO COMMENTS
spanSpanLblDef 4157 SPAN Label Def. (span.SpanLblDef) NO COMMENTS
spanRsDestEpg 4160 Relation to SPAN Destination EPG (span.RsDestEpg) NO COMMENTS
spanRsDestPathEp 4164 Relation to SPAN Destination Path (span.RsDestPathEp) NO COMMENTS
spanSpanProv 4170 SPAN Destination Provider (span.SpanProv) NO COMMENTS
spanRsProvDestGrp 4171 Relation to SPAN Destination Provider Group (span.RsProvDestGrp) NO COMMENTS
spanTaskParam 4174 Relation to SPAN Src EPG Container (span.TaskParam) NO COMMENTS
spanRsSrcToVPort 4176 Relation to SPAN Source to Port (span.RsSrcToVPort) NO COMMENTS
spanVSrcDef 4179 Abstract VSPAN Source Definition (span.VSrcDef) NO COMMENTS
spanVSrcGrpDef 4184 VSPAN Source Group Def. (span.VSrcGrpDef) NO COMMENTS
spanVDestGrpDef 4187 VSPAN Dest Group Def. (span.VDestGrpDef) NO COMMENTS
spanRsDestToVPort 4189 Relation to VSPAN Destination Vport (span.RsDestToVPort) NO COMMENTS
spanVDestDef 4192 SPAN Destination (span.VDestDef) NO COMMENTS
spanVEpgSummaryDef 4193 Copy of VSPAN Epg Summary Definition (span.VEpgSummaryDef) NO COMMENTS
infraEpPD 4461 Portgroup (infra.EpPD) NO COMMENTS
infraEpPDDef 4462 Endpoint Policy Description (infra.EpPDDef) NO COMMENTS
infraRsVlanNs 4515 Relation to VLAN Pool (infra.RsVlanNs) NO COMMENTS
fvnsEncapBlk 4552 Ranges (fvns.EncapBlk) NO COMMENTS
fvnsVxlanInstDef 4562 VXLAN Pool Defn. (fvns.VxlanInstDef) NO COMMENTS
fvnsMcastAddrInstDef 4563 Multicast Address Pool (fvns.McastAddrInstDef) NO COMMENTS
vmmRsDomMcastAddrNs 5197 Multicast Addr Pool (vmm.RsDomMcastAddrNs) NO COMMENTS
vmmRsDefaultLacpLagPol 5266 LACP Policy (vmm.RsDefaultLacpLagPol) NO COMMENTS
aaaIDomainRef 5294 Reference to Domain Tag for Parent Object (aaa.IDomainRef) NO COMMENTS
fileRsARemoteHostToEpp 5360 Relation to Remote Host Reachability EPP (file.RsARemoteHostToEpp) NO COMMENTS
infraRsVipAddrNs 5568 Relation to VIP Range (infra.RsVipAddrNs) NO COMMENTS
spanRsSrcToVPortDef 5581 Relation to SPAN Source to Port (span.RsSrcToVPortDef) NO COMMENTS
spanRsDestToVPortDef 5583 Relation to VSPAN Destination Vport (span.RsDestToVPortDef) NO COMMENTS
l1StormCtrlP 5612 Storm Control Policy (l1.StormCtrlP) NO COMMENTS
vmmPlInf 5629 Plugin Specific information (vmm.PlInf) NO COMMENTS
vmmAgtStatus 6005 Agent Health (vmm.AgtStatus) NO COMMENTS
vmmRsAEP 6158 Pre-provision AEP (vmm.RsAEP) NO COMMENTS
spanRsDestApic 6230 Relation to SPAN Destination APIC (span.RsDestApic) NO COMMENTS
hvsResCont 6232 Resource Container (hvs.ResCont) NO COMMENTS
vmmRsDefaultFwPol 6382 Firewall Policy (vmm.RsDefaultFwPol) NO COMMENTS
fvnsVlanInstDef 6872 VLAN Pool Defn. (fvns.VlanInstDef) NO COMMENTS
vmmVSwitchPolicyCont 7780 VSwitch Policy Group (vmm.VSwitchPolicyCont) NO COMMENTS
vmmRsVswitchOverrideLldpIfPol 7781 Relation to LLDP Interface Policy (vmm.RsVswitchOverrideLldpIfPol) NO COMMENTS
vmmRsVswitchOverrideCdpIfPol 7783 Relation to CDP Interface Policy (vmm.RsVswitchOverrideCdpIfPol) NO COMMENTS
vmmRsVswitchOverrideMcpIfPol 7785 Relation to MCP Interface Policy (vmm.RsVswitchOverrideMcpIfPol) NO COMMENTS
vmmRsVswitchOverrideLacpPol 7787 Relation to LACP Lag Policy (vmm.RsVswitchOverrideLacpPol) NO COMMENTS
vmmRsVswitchOverrideStpPol 7789 Relation to STP Policy (vmm.RsVswitchOverrideStpPol) NO COMMENTS
vmmRsVswitchOverrideFwPol 7791 Relation to Firewall Policy (vmm.RsVswitchOverrideFwPol) NO COMMENTS
vmmEpValidatorPol 7944 To Fix - vmm.EpValidatorPol NO COMMENTS
hvsIpSet 7949 IpSet (hvs.IpSet) NO COMMENTS
hvsMacSet 7950 MacSet (hvs.MacSet) NO COMMENTS
hvsUsegCont 7959 microsegmentation entity Container (hvs.UsegCont) NO COMMENTS
hvsSecGrp 7961 Security group (hvs.SecGrp) NO COMMENTS
compRsUsegEpPD 7973 VMM Port Group (comp.RsUsegEpPD) NO COMMENTS
compPvlanCont 7977 To Fix - comp.PvlanCont NO COMMENTS
compCtrctCont 7979 Contract Container (comp.CtrctCont) NO COMMENTS
compToEPg 7980 ToEPg (comp.ToEPg) NO COMMENTS
vmmRsEncapAllctr 8005 Encap Allocator (vmm.RsEncapAllctr) NO COMMENTS
hvsMbrCont 8199 Controller Member MAC/IP Container (hvs.MbrCont) NO COMMENTS
hvsMbrMac 8200 Controller Member MAC (hvs.MbrMac) NO COMMENTS
compEpCP 8212 Security group (comp.EpCP) NO COMMENTS
compRFltP 8214 Service group (comp.RFltP) NO COMMENTS
compPrimaryEncapDef 8258 Primary Encap (comp.PrimaryEncapDef) NO COMMENTS
eqptBrkoutP 8437 Breakout Port (eqpt.BrkoutP) NO COMMENTS
l1PrioFlowCtrlP 8788 Priority flow Control Policy (l1.PrioFlowCtrlP) NO COMMENTS
ethpmDOMTxPwrStats 8950 Digital Optical Monitor, Tx Power details (ethpm.DOMTxPwrStats) NO COMMENTS
ethpmDOMRxPwrStats 8951 Digital Optical Monitor, Rx Power details (ethpm.DOMRxPwrStats) NO COMMENTS
vmmUsrAggr 9377 User Configurable End Point Group Aggregator Definition (vmm.UsrAggr) NO COMMENTS
vmmIntAggr 9378 Internal End Point Group Aggregator Definition (vmm.IntAggr) NO COMMENTS
vmmRsVswitchExporterPol 9381 Relation to VMM Netflow Exporter Policy (vmm.RsVswitchExporterPol) NO COMMENTS
compTagCont 9854 To Fix - comp.TagCont NO COMMENTS
macsecEntity 9898 MACSEC Entity (macsec.Entity) NO COMMENTS
macsecInst 9899 MACSEC Instance (macsec.Inst) NO COMMENTS
macsecIf 9901 macsec Interface (macsec.If) NO COMMENTS
macsecFabIf 9902 macsec Interface (macsec.FabIf) NO COMMENTS
pcLbP 9943 Load Balance policy (pc.LbP) NO COMMENTS
ethpmFault 10520 ETHPM custom faults (ethpm.Fault) NO COMMENTS
poeEntity 10528 PoE Entity (poe.Entity) NO COMMENTS
poeInst 10529 POE Instance (poe.Inst) NO COMMENTS
poeIf 10530 Interface (poe.If) NO COMMENTS
dot1xEntity 10532 Dot1x Entity (dot1x.Entity) NO COMMENTS
dot1xInst 10533 Dot1x Instance (dot1x.Inst) NO COMMENTS
dot1xIf 10535 Interface (dot1x.If) NO COMMENTS
dot1xDAEp 10622 Interface (dot1x.DAEp) NO COMMENTS
dot1xVDAEp 10688 Interface (dot1x.VDAEp) NO COMMENTS
vmmInjectedCont 10844 Injected VMM Container (vmm.InjectedCont) NO COMMENTS
vmmInjectedNs 10846 Namespace (vmm.InjectedNs) NO COMMENTS
vmmInjectedHost 10847 Node (vmm.InjectedHost) NO COMMENTS
vmmInjectedContGrp 10848 Pod (vmm.InjectedContGrp) NO COMMENTS
vmmInjectedDepl 10849 Deployment (vmm.InjectedDepl) NO COMMENTS
vmmInjectedReplSet 10850 ReplicaSet (vmm.InjectedReplSet) NO COMMENTS
vmmInjectedSvc 10851 Service (vmm.InjectedSvc) NO COMMENTS
vmmInjectedSvcPort 10852 Injected Service Port (vmm.InjectedSvcPort) NO COMMENTS
vmmInjectedSvcEp 10853 Injected Service Endpoint (vmm.InjectedSvcEp) NO COMMENTS
compPendEpCont 10942 Pending Ep Container (comp.PendEpCont) NO COMMENTS
compPendDpVerify 10958 Pending Data path verification Container (comp.PendDpVerify) NO COMMENTS
compTenantCont 10959 Pending Data path verification Tenant Container (comp.TenantCont) NO COMMENTS
vmmUsrCustomAggr 10991 User Custom End Point Group Aggregator Definition (vmm.UsrCustomAggr) NO COMMENTS
vmmIntCustomAggr 10992 Internal Custom End Point Group Aggregator Definition (vmm.IntCustomAggr) NO COMMENTS
compSvmNicInfo 11097 SVM NIC Info (comp.SvmNicInfo) NO COMMENTS
vmmInjectedOrg 11549 Injected Org (vmm.InjectedOrg) NO COMMENTS
vmmInjectedOrgUnit 11550 Injected Org Unit (vmm.InjectedOrgUnit) NO COMMENTS
callhomeSmartSrc 11766 Smart Callhome Source (callhome.SmartSrc) NO COMMENTS
callhomeRsSmartdestGroup 11767 Relation to CallHome Destination Smart Group (callhome.RsSmartdestGroup) NO COMMENTS
eqptFcP 11877 FC Port (eqpt.FcP) NO COMMENTS
vmmInjectedVm 11986 VM (vmm.InjectedVm) NO COMMENTS
vmmInjectedVnic 11987 VM (vmm.InjectedVnic) NO COMMENTS
tacacsSrc 11988 TACACS Source (tacacs.Src) NO COMMENTS
tacacsRsDestGroup 11989 TACACS Destination Group (tacacs.RsDestGroup) NO COMMENTS
dot1xDUEp 12247 Interface (dot1x.DUEp) NO COMMENTS
cloudsecEntity 12252 Cloudsec Entity (cloudsec.Entity) NO COMMENTS
cloudsecInst 12253 Cloudsec Instance (cloudsec.Inst) NO COMMENTS
cloudsecIf 12255 Cloudsec L3 Interface (cloudsec.If) NO COMMENTS
cloudsecDom 12256 Cloudsec Layer 3 Domain (cloudsec.Dom) NO COMMENTS
cloudsecSaPeer 12257 SA Peer (cloudsec.SaPeer) NO COMMENTS
cloudsecSaRxKey 12275 SA RX Key (cloudsec.SaRxKey) NO COMMENTS
cloudsecSaTxKey 12276 SA TX Key (cloudsec.SaTxKey) NO COMMENTS
poeVDAEp 12306 Copy of Module (poe.VDAEp) NO COMMENTS
compInstPol 12362 L4-L7 device Policy (comp.InstPol) NO COMMENTS
compInst 12363 L4-L7 device (comp.Inst) NO COMMENTS
compDataStore 12364 Service VM requirments (comp.DataStore) NO COMMENTS
compResourcePool 12365 Service VM requirments (comp.ResourcePool) NO COMMENTS
adepgUni 12622 Universe (adepg.Uni) NO COMMENTS
adepgRsSvrKeyRing 12624 Key Ring (adepg.RsSvrKeyRing) NO COMMENTS
adepgRsSvrCertChain 12626 Key Ring (adepg.RsSvrCertChain) NO COMMENTS
adepgSvr 12628 Interface to Auth server (adepg.Svr) NO COMMENTS
edmUni 12645 Universe (edm.Uni) NO COMMENTS
edmMgr 12647 Controller Instance (edm.Mgr) NO COMMENTS
edmRsExtDevDomP 12655 Domain (edm.RsExtDevDomP) NO COMMENTS
edmNicProf 12657 External Device Manager NIC Profile (edm.NicProf) NO COMMENTS
edmRsEncapDef 12658 External Device Manager Encap Definition (edm.RsEncapDef) NO COMMENTS
edmUplinkProf 12661 Uplink Profile (edm.UplinkProf) NO COMMENTS
infraRtDomDef 12678 Container for domain relations (infra.RtDomDef) NO COMMENTS
hvsEnhancedLagPol 12853 Enhanced Lacp (hvs.EnhancedLagPol) NO COMMENTS
lacpEnhancedLagPol 12856 Enhanced LACP Policy (lacp.EnhancedLagPol) NO COMMENTS
lacpEnhancedLagPolDef 12857 Abstraction of Enhanced LACP Lag Policy (lacp.EnhancedLagPolDef) NO COMMENTS
cloudsecSpRxKeySt 12927 Aggregated RXSaKey status on Spine (cloudsec.SpRxKeySt) NO COMMENTS
cloudsecSpTxKeySt 12930 Aggregated TXSaKey status on Spine (cloudsec.SpTxKeySt) NO COMMENTS
compMigratingVmCont 12949 Migrating VM Container (comp.MigratingVmCont) NO COMMENTS
compMigratingVm 12950 pointer to migrating Vm (comp.MigratingVm) NO COMMENTS
hvsHealthProvider 12965 Host Health Provider (hvs.HealthProvider) NO COMMENTS
hvsRsCompHv 12966 Hypervisor (hvs.RsCompHv) NO COMMENTS
compHealthPolCont 12969 Health Policy Container (comp.HealthPolCont) NO COMMENTS
vmmRsPrefEnhancedLagPol 13012 Relation to Preferred Enhanced Lag Policy (vmm.RsPrefEnhancedLagPol) NO COMMENTS
compHvHealth 13159 Hypervisor Fault Info (comp.HvHealth) NO COMMENTS
DEFAULT unspecified(0) unspecified NO COMMENTS





status

Type: mo:ModificationStatus
Primitive Type: scalar:Bitmask32

Units: null
Encrypted: false
Access: implicit
Category: TopLevelStatus
    Comments:
The upgrade status. This property is for internal use only.
Constants
created 2u created In a setter method: specifies that an object should be created. An error is returned if the object already exists.
In the return value of a setter method: indicates that an object has been created.
modified 4u modified In a setter method: specifies that an object should be modified
In the return value of a setter method: indicates that an object has been modified.
deleted 8u deleted In a setter method: specifies that an object should be deleted.
In the return value of a setter method: indicates that an object has been deleted.
DEFAULT 0 --- This type controls the life cycle of objects passed in the XML API.

When used in a setter method (such as configConfMo), the ModificationStatus specifies whether an object should be created, modified, deleted or removed.
In the return value of a setter method, the ModificationStatus indicates the actual operation that was performed. For example, the ModificationStatus is set to "created" if the object was created. The ModificationStatus is not set if the object was neither created, modified, deleted or removed.

When invoking a setter method, the ModificationStatus is optional:
If a setter method such as configConfMo is invoked and the ModificationStatus is not set, the system automatically determines if the object should be created or modified.






uid

Type: scalar:Uint16

Units: null
Encrypted: false
Access: implicit
Category: TopLevelRegular
    Comments:
A unique identifier for this object.