Class span:AVDest (ABSTRACT)

Class ID:4188
Class Label: SPAN Destination
Encrypted: false - Exportable: true - Persistent: true - Configurable: true - Subject to Quota: Disabled - Abstraction Layer: Concrete Model
Write Access: [admin, tenant-protocol-l2]
Read Access: [admin, tenant-protocol-l2]
Creatable/Deletable: derived (see Container Mos for details)
Possible Semantic Scopes: EPG, Infra, Fabric,
Semantic Scope Evaluation Rule: Subclasses
Monitoring Policy Source: Parent
Monitoring Flags : [ IsObservable: false, HasStats: false, HasFaults: false, HasHealth: false, HasEventRules: false ]

The abstraction of a VSPAN destination. The VSPAN destination is where network traffic is sent for analysis by a network analyzer. A VSPAN destination can be local or remote (VERSPAN). When you create a traffic monitoring session, you must select a VSPAN source and a VSPAN destination. The type of session (Tenant, Access, or Fabric) determines the allowed types of VSPAN sources and destinations. The destination can be either a port or an endpoint group. If the destination is a port, it should not be one that has been configured for other purposes.

Naming Rules


DN FORMAT: 

                


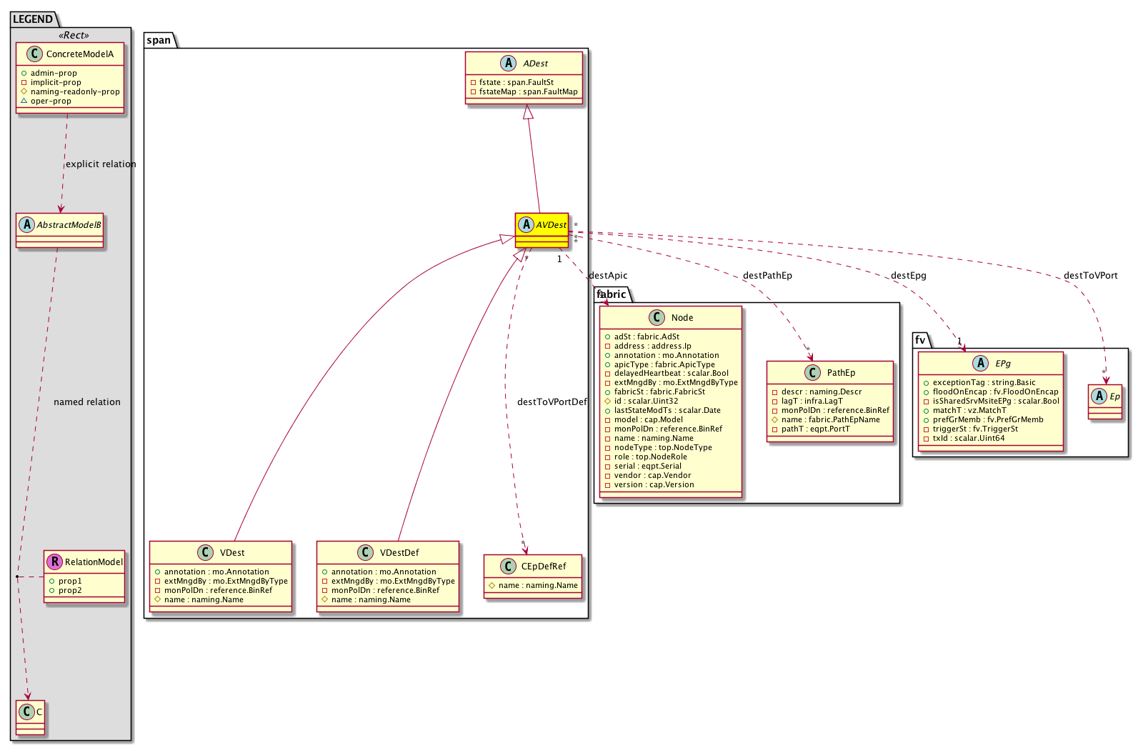
Diagram

Super Mo: span:ADest,
Sub Mos: span:VDest, span:VDestDef,
Relations To: fabric:Node, fv:EPg, fabric:PathEp, fv:Ep, span:CEpDefRef,
Relations: span:RsDestApic, span:RsDestEpg, span:RsDestPathEp, span:RsDestToVPort, span:RsDestToVPortDef,


Inheritance
[V] naming:NamedObject An abstract base class for an object that contains a name.
 ├
[V] pol:Obj Represents a generic policy object.
 
 ├
[V] pol:Def Represents self-contained policy document.
 
 
 ├
[V] fabric:ProtoPol A base class for protocol policies.
 
 
 
 ├
[V] fabric:ProtoInstPol A base class for instance-level protocol policies.
 
 
 
 
 ├
[V] fabric:L2InstPol A base class for layer 2 interface-level policies.
 
 
 
 
 
 ├
[V] span:ADest The abstraction of an SPAN destination. The SPAN destination is where network traffic is sent for analysis by a network analyzer. A SPAN destination can be local or remote (ERSPAN). When you create a traffic monitoring session, you must select a SPAN source and a SPAN destination. The type of session (Tenant, Access, or Fabric) determines the allowed types of SPAN sources and destinations. The destination can be either a port or an endpoint group...
 
 
 
 
 
 
 ├
[V] span:AVDest The abstraction of a VSPAN destination. The VSPAN destination is where network traffic is sent for analysis by a network analyzer. A VSPAN destination can be local or remote (VERSPAN). When you create a traffic monitoring session, you must select a VSPAN source and a VSPAN destination. The type of session (Tenant, Access, or Fabric) determines the allowed types of VSPAN sources and destinations. The destination can be either a port or an endpoint...
 
 
 
 
 
 
 
 ├
[V] span:VDest The VSPAN destination is where network traffic is sent for analysis by a network analyzer. A VSPAN destination can be local or remote (VERSPAN). When you create a traffic monitoring session, you must select a VSPAN source and a VSPAN destination. The type of session (tenant, access, or fabric) determines the allowed types of VSPAN sources and destinations. The destination can be either a port or an endpoint group. If the destination is a port, it...
 
 
 
 
 
 
 
 ├
[V] span:VDestDef The VLAN-based SPAN (VSPAN) destination definition.


Events
                


Faults
                


Fsms
                


Properties Summary
Defined in: span:ADest
span:FaultSt
          scalar:Enum16
fstate  (span:ADest:fstate)
          
span:FaultMap
          scalar:Uint64
fstateMap  (span:ADest:fstateMap)
          
Defined in: pol:Def
naming:Descr
          string:Basic
descr  (pol:Def:descr)
           Specifies a description of the policy definition.
naming:Descr
          string:Basic
ownerKey  (pol:Def:ownerKey)
           The key for enabling clients to own their data for entity correlation.
naming:Descr
          string:Basic
ownerTag  (pol:Def:ownerTag)
           A tag for enabling clients to add their own data. For example, to indicate who created this object.
Defined in: pol:Obj
naming:Name
          string:Basic
name  (pol:Obj:name)
           Overrides:naming:NamedObject:name
           null
Defined in: naming:NamedObject
naming:NameAlias
          string:Basic
nameAlias  (naming:NamedObject:nameAlias)
           NO COMMENTS
Defined in: mo:TopProps
mo:ModificationChildAction
          scalar:Bitmask32
childAction  (mo:TopProps:childAction)
           Delete or ignore. For internal use only.
reference:BinRef dn  (mo:TopProps:dn)
           A tag or metadata is a non-hierarchical keyword or term assigned to the fabric module.
reference:BinRN rn  (mo:TopProps:rn)
           Identifies an object from its siblings within the context of its parent object. The distinguished name contains a sequence of relative names.
mo:ModificationStatus
          scalar:Bitmask32
status  (mo:TopProps:status)
           The upgrade status. This property is for internal use only.
Properties Detail

childAction

Type: mo:ModificationChildAction
Primitive Type: scalar:Bitmask32

Units: null
Encrypted: false
Access: implicit
Category: TopLevelChildAction
    Comments:
Delete or ignore. For internal use only.
Constants
deleteAll 16384u deleteAll NO COMMENTS
ignore 4096u ignore NO COMMENTS
deleteNonPresent 8192u deleteNonPresent NO COMMENTS
DEFAULT 0 --- This type is used to





descr

Type: naming:Descr
Primitive Type: string:Basic

Like: naming:Described:descr
Units: null
Encrypted: false
Access: admin
Category: TopLevelRegular
Property Validators:
    Range:  min: "0"  max: "128"
        Allowed Chars:
            Regex: [a-zA-Z0-9\\!#$%()*,-./:;@ _{|}~?&+]+
    Comments:
Specifies a description of the policy definition.



dn

Type: reference:BinRef

Units: null
Encrypted: false
Access: implicit
Category: TopLevelDn
    Comments:
A tag or metadata is a non-hierarchical keyword or term assigned to the fabric module.



fstate

Type: span:FaultSt
Primitive Type: scalar:Enum16

Units: null
Encrypted: false
Access: implicit
Category: TopLevelRegular
    Comments:
Constants
no-fault 0 NoFault Unspecified
non-shared-route-leak 1 Non-shared Route Leak Routes
invalid-dest-epg 2 Invalid Destination Epg EPG
invalid-dest-port 3 Invalid Destination PathEp Fabric port invalid
unavailable-dest-port 4 Unavailable Destination PathEp Fabric por not avaialble
unavailable-dest 5 Destination unavailable Dest not avaialble
invalid-dest-epg-type 6 Dest EPG is of the wrong type EPG
dest-port-member-of-pc-vpc 7 Dest port is a member of PC/VPC Port
invalid-dest-apic 8 Invalid Destination Apic Apic
local-dest-connected-apic 9 Local destination is connected to Apic Local destination is connected to Apic
DEFAULT no-fault(0) NoFault Unspecified





fstateMap

Type: span:FaultMap
Primitive Type: scalar:Uint64

Units: null
Encrypted: false
Access: implicit
Category: TopLevelRegular
    Comments:



name

Type: naming:Name
Primitive Type: string:Basic

Overrides:naming:NamedObject:name
Units: null Encrypted: false Access: admin Category: TopLevelRegular Property Validators: Range: min: "0" max: "64" Allowed Chars: Regex: [a-zA-Z0-9_.:-]+
    Comments:
null



nameAlias

Type: naming:NameAlias
Primitive Type: string:Basic

Units: null
Encrypted: false
Access: admin
Category: TopLevelRegular
Property Validators:
    Range:  min: "0"  max: "63"
        Allowed Chars:
            Regex: [a-zA-Z0-9_.-]+
    Comments:
NO COMMENTS



ownerKey

Type: naming:Descr
Primitive Type: string:Basic

Units: null
Encrypted: false
Access: admin
Category: TopLevelRegular
Property Validators:
    Range:  min: "0"  max: "128"
        Allowed Chars:
            Regex: [a-zA-Z0-9\\!#$%()*,-./:;@ _{|}~?&+]+
    Comments:
The key for enabling clients to own their data for entity correlation.



ownerTag

Type: naming:Descr
Primitive Type: string:Basic

Units: null
Encrypted: false
Access: admin
Category: TopLevelRegular
Property Validators:
    Range:  min: "0"  max: "64"
        Allowed Chars:
            Regex: [a-zA-Z0-9\\!#$%()*,-./:;@ _{|}~?&+]+
    Comments:
A tag for enabling clients to add their own data. For example, to indicate who created this object.



rn

Type: reference:BinRN

Units: null
Encrypted: false
Access: implicit
Category: TopLevelRn
    Comments:
Identifies an object from its siblings within the context of its parent object. The distinguished name contains a sequence of relative names.



status

Type: mo:ModificationStatus
Primitive Type: scalar:Bitmask32

Units: null
Encrypted: false
Access: implicit
Category: TopLevelStatus
    Comments:
The upgrade status. This property is for internal use only.
Constants
created 2u created In a setter method: specifies that an object should be created. An error is returned if the object already exists.
In the return value of a setter method: indicates that an object has been created.
modified 4u modified In a setter method: specifies that an object should be modified
In the return value of a setter method: indicates that an object has been modified.
deleted 8u deleted In a setter method: specifies that an object should be deleted.
In the return value of a setter method: indicates that an object has been deleted.
DEFAULT 0 --- This type controls the life cycle of objects passed in the XML API.

When used in a setter method (such as configConfMo), the ModificationStatus specifies whether an object should be created, modified, deleted or removed.
In the return value of a setter method, the ModificationStatus indicates the actual operation that was performed. For example, the ModificationStatus is set to "created" if the object was created. The ModificationStatus is not set if the object was neither created, modified, deleted or removed.

When invoking a setter method, the ModificationStatus is optional:
If a setter method such as configConfMo is invoked and the ModificationStatus is not set, the system automatically determines if the object should be created or modified.