Class fv:Ep (ABSTRACT)

Class ID:2030
Encrypted: false - Exportable: true - Persistent: true - Configurable: true - Subject to Quota: Disabled - Abstraction Layer: Concrete Model
Write Access: []
Read Access: [admin, tenant-protocol-l2]
Creatable/Deletable: derived (see Container Mos for details)
Possible Semantic Scopes: EPG, Infra, Fabric,
Semantic Scope Evaluation Rule: Subclasses
Monitoring Policy Source: Parent
Monitoring Flags : [ IsObservable: false, HasStats: false, HasFaults: false, HasHealth: false, HasEventRules: false ]

An endpoint.

Naming Rules


DN FORMAT: 

                


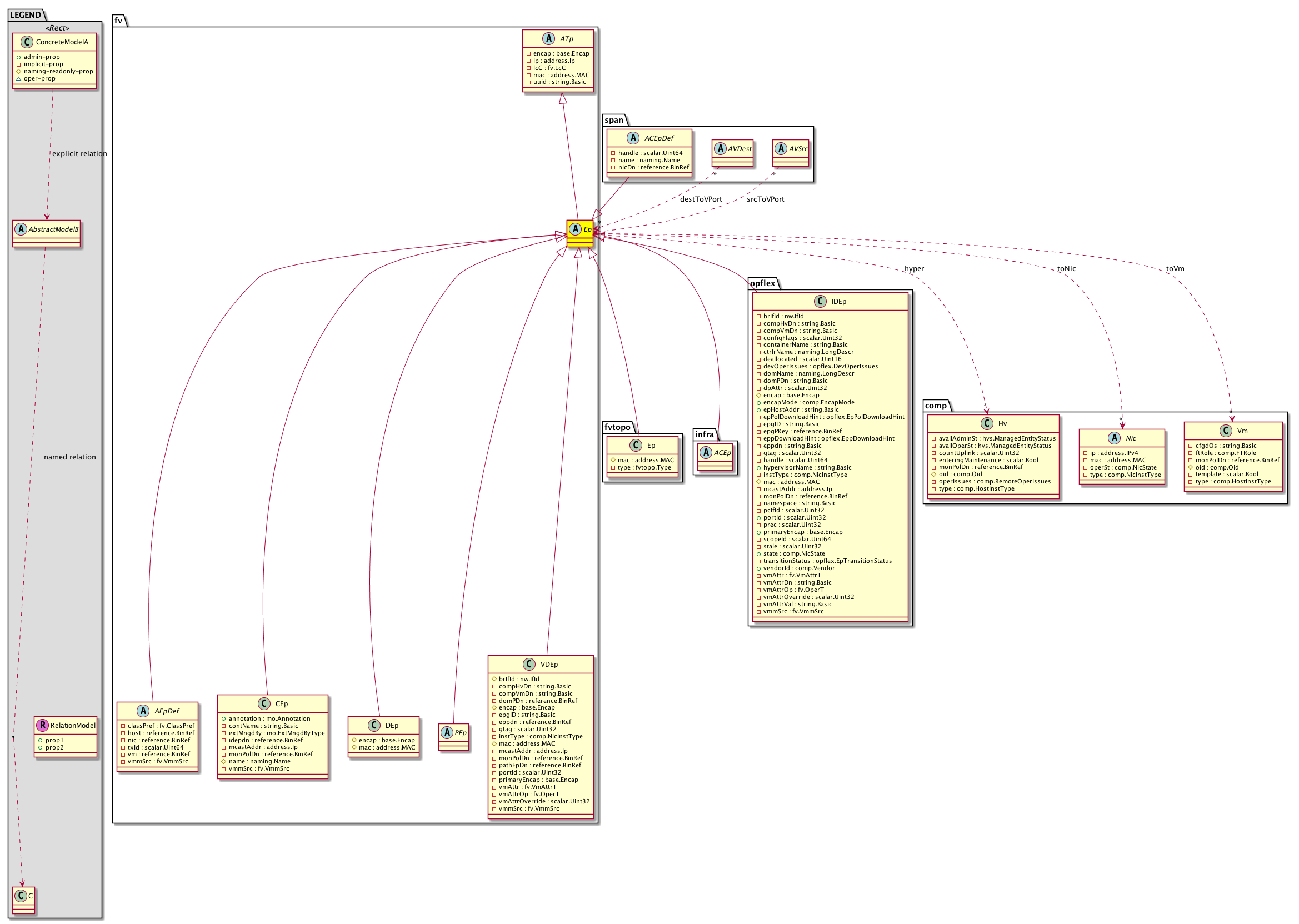
Diagram

Super Mo: fv:ATp,
Sub Mos: fv:AEpDef, fv:CEp, fv:DEp, fv:PEp, fv:VDEp, fvtopo:Ep, infra:ACEp, opflex:IDEp, span:ACEpDef,
Relations From: span:AVDest, span:AVSrc,
Relations To: comp:Hv, comp:Nic, comp:Vm,
Relations: fv:RsHyper, fv:RsToNic, fv:RsToVm, fv:RtDestToVPort, fv:RtSrcToVPort,


Inheritance
[V] naming:NamedObject An abstract base class for an object that contains a name.
 ├
[V] naming:NamedIdentifiedObject An abstract base class for an object that contains a name and ID.
 
 ├
[V] fv:NwEp Abstract super class.
 
 
 ├
[V] fv:ATp The attachable target point.
 
 
 
 ├
[V] fv:Ep An endpoint.
 
 
 
 
 ├
[V] fv:AEpDef Abstract representation of an endpoint definition.
 
 
 
 
 
 ├
[V] fv:ATunDef The base class for an internal definition of a tunnel.
 
 
 
 
 
 
 ├
[V] fv:TunDef A tunnel definition.
 
 
 
 
 
 
 ├
[V] fv:TunDefRef A tunnel on the node. This is an internal object.
 
 
 
 
 
 ├
[V] fv:EpDef An endpoint definition.
 
 
 
 
 
 ├
[V] fv:EpDefRef An internal reference to endpoint definitions.
 
 
 
 
 
 ├
[V] fv:L3EpDef 
 
 
 
 
 ├
[V] fv:CEp A client endpoint attaching to the network.
 
 
 
 
 ├
[V] fv:DEp A dynamically-learned endpoint on the switch.
 
 
 
 
 ├
[V] fv:PEp Represents a provider endpoint attaching to the network. An example is a DHCP server that receives client requests from the fabric.
 
 
 
 
 
 ├
[V] infra:APEp A base class representing a provider endpoint.
 
 
 
 
 
 
 ├
[V] dhcp:PEp The provider infrastructure endpoint.
 
 
 
 
 ├
[V] fv:VDEp A virtual datacenter endpoint.
 
 
 
 
 ├
[V] fvtopo:Ep The endpoint.
 
 
 
 
 ├
[V] infra:ACEp Client Endpoint represents a client endpoint attaching to the network.
 
 
 
 
 
 ├
[V] dhcp:CEp The client infrastructure endpoint.
 
 
 
 
 ├
[V] opflex:IDEp This is generated and used only by internal processes.
 
 
 
 
 ├
[V] span:ACEpDef 
 
 
 
 
 
 ├
[V] span:CEpDef The VSPAN Cisco endpoint definition.
 
 
 
 
 
 ├
[V] span:CEpDefRef 


Events
                


Faults
                


Fsms
                


Properties Summary
Defined in: fv:ATp
base:Encap encap  (fv:ATp:encap)
           The encapsulation (VXLAN or VLAN) to be used for this context.
address:Ip ip  (fv:ATp:ip)
           The IP address.
fv:LcC
          scalar:Bitmask8
lcC  (fv:ATp:lcC)
           How this entity's lifecycle is created, deleted, or modified.
address:MAC mac  (fv:ATp:mac)
           The MAC address.
string:Basic uuid  (fv:ATp:uuid)
           The endpoint UUID
Defined in: naming:NamedIdentifiedObject
naming:Id
          scalar:Uint64
id  (naming:NamedIdentifiedObject:id)
           An identifier .
Defined in: naming:NamedObject
naming:Name
          string:Basic
name  (naming:NamedObject:name)
           The name of the object.
naming:NameAlias
          string:Basic
nameAlias  (naming:NamedObject:nameAlias)
           NO COMMENTS
Defined in: mo:TopProps
mo:ModificationChildAction
          scalar:Bitmask32
childAction  (mo:TopProps:childAction)
           Delete or ignore. For internal use only.
reference:BinRef dn  (mo:TopProps:dn)
           A tag or metadata is a non-hierarchical keyword or term assigned to the fabric module.
reference:BinRN rn  (mo:TopProps:rn)
           Identifies an object from its siblings within the context of its parent object. The distinguished name contains a sequence of relative names.
mo:ModificationStatus
          scalar:Bitmask32
status  (mo:TopProps:status)
           The upgrade status. This property is for internal use only.
Properties Detail

childAction

Type: mo:ModificationChildAction
Primitive Type: scalar:Bitmask32

Units: null
Encrypted: false
Access: implicit
Category: TopLevelChildAction
    Comments:
Delete or ignore. For internal use only.
Constants
deleteAll 16384u deleteAll NO COMMENTS
ignore 4096u ignore NO COMMENTS
deleteNonPresent 8192u deleteNonPresent NO COMMENTS
DEFAULT 0 --- This type is used to





dn

Type: reference:BinRef

Units: null
Encrypted: false
Access: implicit
Category: TopLevelDn
    Comments:
A tag or metadata is a non-hierarchical keyword or term assigned to the fabric module.



encap

Type: base:Encap

Units: null
Encrypted: false
Access: implicit
Category: TopLevelRegular
    Comments:
The encapsulation (VXLAN or VLAN) to be used for this context.



id

Type: naming:Id
Primitive Type: scalar:Uint64

Like: naming:Identified:id
Units: null
Encrypted: false
Access: admin
Category: TopLevelRegular
Property Validators:
    Comments:
An identifier .



ip

Type: address:Ip

Units: null
Encrypted: false
Access: implicit
Category: TopLevelRegular
    Comments:
The IP address.



lcC

Type: fv:LcC
Primitive Type: scalar:Bitmask8

Units: null
Encrypted: false
Access: implicit
Category: TopLevelRegular
    Comments:
How this entity's lifecycle is created, deleted, or modified.
Constants
vmm 1 vmm instanciated by a trigger from corresponding VMM domain
learned 2 learned learned through network protocol magic
static 4 static statically configured by admin
dynamic 8 dynamic dynamically detected through special HV signalling
802-dot-1x 16 802-dot-1x 802.1x authentication Ep
poe 32 poe Power Over Ethernet Ep
DEFAULT 0 --- Life Cycle Control specifies how this entity (EP)'s Lifecycle is controlled: created, deleted, modified





mac

Type: address:MAC

Units: null
Encrypted: false
Access: implicit
Category: TopLevelRegular
    Comments:
The MAC address.



name

Type: naming:Name
Primitive Type: string:Basic

Like: naming:Named:name
Units: null
Encrypted: false
Access: admin
Category: TopLevelRegular
Property Validators:
    Range:  min: "0"  max: "16"
        Allowed Chars:
            Regex: [a-zA-Z0-9_.:-]+
    Comments:
The name of the object.



nameAlias

Type: naming:NameAlias
Primitive Type: string:Basic

Units: null
Encrypted: false
Access: admin
Category: TopLevelRegular
Property Validators:
    Range:  min: "0"  max: "63"
        Allowed Chars:
            Regex: [a-zA-Z0-9_.-]+
    Comments:
NO COMMENTS



rn

Type: reference:BinRN

Units: null
Encrypted: false
Access: implicit
Category: TopLevelRn
    Comments:
Identifies an object from its siblings within the context of its parent object. The distinguished name contains a sequence of relative names.



status

Type: mo:ModificationStatus
Primitive Type: scalar:Bitmask32

Units: null
Encrypted: false
Access: implicit
Category: TopLevelStatus
    Comments:
The upgrade status. This property is for internal use only.
Constants
created 2u created In a setter method: specifies that an object should be created. An error is returned if the object already exists.
In the return value of a setter method: indicates that an object has been created.
modified 4u modified In a setter method: specifies that an object should be modified
In the return value of a setter method: indicates that an object has been modified.
deleted 8u deleted In a setter method: specifies that an object should be deleted.
In the return value of a setter method: indicates that an object has been deleted.
DEFAULT 0 --- This type controls the life cycle of objects passed in the XML API.

When used in a setter method (such as configConfMo), the ModificationStatus specifies whether an object should be created, modified, deleted or removed.
In the return value of a setter method, the ModificationStatus indicates the actual operation that was performed. For example, the ModificationStatus is set to "created" if the object was created. The ModificationStatus is not set if the object was neither created, modified, deleted or removed.

When invoking a setter method, the ModificationStatus is optional:
If a setter method such as configConfMo is invoked and the ModificationStatus is not set, the system automatically determines if the object should be created or modified.






uuid

Type: string:Basic

Units: null
Encrypted: false
Access: implicit
Category: TopLevelRegular
    Comments:
The endpoint UUID