Class span:VDestDef (CONCRETE)

Class ID:4192
Class Label: SPAN Destination
Encrypted: false - Exportable: true - Persistent: true - Configurable: true - Subject to Quota: Disabled - Abstraction Layer: Logical Model
Write Access: [access-connectivity-util, access-protocol-l2, access-protocol-ops, admin, fabric-connectivity-util, fabric-protocol-ops, tenant-protocol-l2]
Read Access: [access-connectivity-util, access-protocol-l2, access-protocol-ops, admin, fabric-connectivity-util, fabric-protocol-ops, tenant-protocol-l2]
Creatable/Deletable: yes (see Container Mos for details)
Semantic Scope: Infra
Semantic Scope Evaluation Rule: Parent
Monitoring Policy Source: Parent
Monitoring Flags : [ IsObservable: true, HasStats: false, HasFaults: false, HasHealth: true, HasEventRules: false ]

The VLAN-based SPAN (VSPAN) destination definition.

Naming Rules
RN FORMAT: vdestdef-{name}

    [1] PREFIX=vdestdef- PROPERTY = name




DN FORMAT: 

[1] uni/vmmp-{vendor}/dom-{name}/attentpcont-{name}/accgrpcont-{name}/vdestgrpdef-{name}/vdestdef-{name}

[3] uni/vmmp-{vendor}/dom-{name}/ctrlr-{name}/polCont/vdestgrpdef-{name}/vdestdef-{name}

[4] comp/prov-{name}/ctrlr-{[domName]}-{name}/polCont/vdestgrpdef-{name}/vdestdef-{name}

                


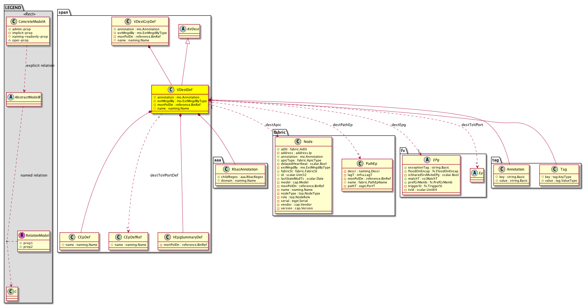
Diagram

Super Mo: span:AVDest,
Container Mos: span:VDestGrpDef (deletable:yes),
Contained Mos: aaa:RbacAnnotation, span:CEpDef, span:VEpgSummaryDef, tag:Annotation, tag:Tag,
Relations To: fabric:Node, fv:EPg, fabric:PathEp, fv:Ep, span:CEpDefRef,
Relations: span:RsDestApic, span:RsDestEpg, span:RsDestPathEp, span:RsDestToVPort, span:RsDestToVPortDef,


Containers Hierarchies
[V] top:Root  This class represents the root element in the object hierarchy. All managed objects in the system are descendants of the Root element.
 ├
[V] fabric:Topology The root for IFC topology.
 
 ├
[V] fabric:Pod A pod.
 
 
 ├
[V] fabric:Node The root node for the APIC.
 
 
 
 ├
[V] ctx:Local The local Context.
 
 
 
 
 ├
[V] ctx:Application The context application.
 
 
 
 
 
 ├
[V] pol:Uni Represents policy definition/resolution universe.
 
 
 
 
 
 
 ├
[V] vmm:ProvP The VMM provider profile stores the policies of VMM systems from a particular vendor (VMware or Microsoft). This container is automatically created by the system.
 
 
 
 
 
 
 
 ├
[V] vmm:DomP The VMM domain profile is a policy for grouping VM controllers with similar networking policy requirements. For example, the VM controllers can share VLAN or VXLAN space and application endpoint groups. The APIC communicates with the controller to publish network configurations such as port groups that are then applied to the virtual workloads.
 
 
 
 
 
 
 
 
 ├
[V] vmm:AttEntityPCont A container for capturing all access groups.
 
 
 
 
 
 
 
 
 
 ├
[V] vmm:AccGrpCont A container for capturing all access group policies.
 
 
 
 
 
 
 
 
 
 
 ├
[V] span:VDestGrpDef VSPAN destination group used for configuring VSPAN source group definitions.
 
 
 
 
 
 
 
 
 
 
 
 ├
[V] span:VDestDef The VLAN-based SPAN (VSPAN) destination definition.
[V] top:Root  This class represents the root element in the object hierarchy. All managed objects in the system are descendants of the Root element.
 ├
[V] pol:Uni Represents policy definition/resolution universe.
 
 ├
[V] vmm:ProvP The VMM provider profile stores the policies of VMM systems from a particular vendor (VMware or Microsoft). This container is automatically created by the system.
 
 
 ├
[V] vmm:DomP The VMM domain profile is a policy for grouping VM controllers with similar networking policy requirements. For example, the VM controllers can share VLAN or VXLAN space and application endpoint groups. The APIC communicates with the controller to publish network configurations such as port groups that are then applied to the virtual workloads.
 
 
 
 ├
[V] vmm:AttEntityPCont A container for capturing all access groups.
 
 
 
 
 ├
[V] vmm:AccGrpCont A container for capturing all access group policies.
 
 
 
 
 
 ├
[V] span:VDestGrpDef VSPAN destination group used for configuring VSPAN source group definitions.
 
 
 
 
 
 
 ├
[V] span:VDestDef The VLAN-based SPAN (VSPAN) destination definition.
[V] top:Root  This class represents the root element in the object hierarchy. All managed objects in the system are descendants of the Root element.
 ├
[V] fabric:Topology The root for IFC topology.
 
 ├
[V] fabric:Pod A pod.
 
 
 ├
[V] fabric:Node The root node for the APIC.
 
 
 
 ├
[V] ctx:Local The local Context.
 
 
 
 
 ├
[V] ctx:Application The context application.
 
 
 
 
 
 ├
[V] pol:Uni Represents policy definition/resolution universe.
 
 
 
 
 
 
 ├
[V] vmm:ProvP The VMM provider profile stores the policies of VMM systems from a particular vendor (VMware or Microsoft). This container is automatically created by the system.
 
 
 
 
 
 
 
 ├
[V] vmm:DomP The VMM domain profile is a policy for grouping VM controllers with similar networking policy requirements. For example, the VM controllers can share VLAN or VXLAN space and application endpoint groups. The APIC communicates with the controller to publish network configurations such as port groups that are then applied to the virtual workloads.
 
 
 
 
 
 
 
 
 ├
[V] vmm:CtrlrP The VMM controller profile specifies how to connect to a single VM management controller that is part of a policy enforcement domain. For example, the VMM controller profile could be a policy to connect a VMware vCenter that is part of a VMM domain.
 
 
 
 
 
 
 
 
 
 ├
[V] comp:PolCont An abstraction of the container for various policies. This object is generated and used only by internal process.
 
 
 
 
 
 
 
 
 
 
 ├
[V] span:VDestGrpDef VSPAN destination group used for configuring VSPAN source group definitions.
 
 
 
 
 
 
 
 
 
 
 
 ├
[V] span:VDestDef The VLAN-based SPAN (VSPAN) destination definition.
[V] top:Root  This class represents the root element in the object hierarchy. All managed objects in the system are descendants of the Root element.
 ├
[V] pol:Uni Represents policy definition/resolution universe.
 
 ├
[V] vmm:ProvP The VMM provider profile stores the policies of VMM systems from a particular vendor (VMware or Microsoft). This container is automatically created by the system.
 
 
 ├
[V] vmm:DomP The VMM domain profile is a policy for grouping VM controllers with similar networking policy requirements. For example, the VM controllers can share VLAN or VXLAN space and application endpoint groups. The APIC communicates with the controller to publish network configurations such as port groups that are then applied to the virtual workloads.
 
 
 
 ├
[V] vmm:CtrlrP The VMM controller profile specifies how to connect to a single VM management controller that is part of a policy enforcement domain. For example, the VMM controller profile could be a policy to connect a VMware vCenter that is part of a VMM domain.
 
 
 
 
 ├
[V] comp:PolCont An abstraction of the container for various policies. This object is generated and used only by internal process.
 
 
 
 
 
 ├
[V] span:VDestGrpDef VSPAN destination group used for configuring VSPAN source group definitions.
 
 
 
 
 
 
 ├
[V] span:VDestDef The VLAN-based SPAN (VSPAN) destination definition.
[V] top:Root  This class represents the root element in the object hierarchy. All managed objects in the system are descendants of the Root element.
 ├
[V] comp:Uni The top level class for all compute related objects.
 
 ├
[V] comp:Prov The VM provider inventory is the inventory of a VM provider such as VMware or Microsoft. The VM provider profile policies determine the VM inventory that is collected.
 
 
 ├
[V] comp:Ctrlr The operational state of the VM management system controller such as a VMware vCenter, VMware vShield, or Microsoft SCVMM.
 
 
 
 ├
[V] comp:PolCont An abstraction of the container for various policies. This object is generated and used only by internal process.
 
 
 
 
 ├
[V] span:VDestGrpDef VSPAN destination group used for configuring VSPAN source group definitions.
 
 
 
 
 
 ├
[V] span:VDestDef The VLAN-based SPAN (VSPAN) destination definition.


Contained Hierarchy
[V] span:VDestDef The VLAN-based SPAN (VSPAN) destination definition.
 ├
[V] aaa:RbacAnnotation  RbacAnnotation is used for capturing rbac properties of any apic object Objects can append rbacannotations as Object->RbacAnnotation which is then checked for domain eligibility
 ├
[V] fault:Counts An immutable object that provides the number of critical, major, minor, and warning faults raised on its parent object and its subtree.
 ├
[V] fault:Delegate Exposes internal faults to the user. A fault delegate object can be defined on IFC (for example, for an endpoint group) and when the fault is raised (for example, under an endpoint policy on a switch), a fault delegate object is created on IFC under the specified object. A fault delegate object follows the lifecycle of the original fault instance object, being created, modified, or deleted based on the changes of the original fault.
 ├
[V] health:Inst A base class for a health score instance.(Switch only)
 ├
[V] span:CEpDef The VSPAN Cisco endpoint definition.
 
 ├
[V] fv:RsHyper A source relation to the hypervisor that controls and monitors the APIC VMs. This is an internal object.
 
 
 ├
[V] fv:ReportingNode The node reporting a corresponding endpoint. This enables a user to see on which nodes the endpoints are present. This is an internally created object.
 
 ├
[V] fv:RsToNic 
 
 
 ├
[V] fv:ReportingNode The node reporting a corresponding endpoint. This enables a user to see on which nodes the endpoints are present. This is an internally created object.
 
 ├
[V] fv:RsToVm 
 
 
 ├
[V] fv:ReportingNode The node reporting a corresponding endpoint. This enables a user to see on which nodes the endpoints are present. This is an internally created object.
 
 ├
[V] fv:RtDestToVPort A target relation to an endpoint. This is an internal object.
 
 ├
[V] fv:RtSrcToVPort A target relation to a set of endpoints. This is an internal object.
 ├
[V] span:RsDestApic 
 
 ├
[V] aaa:RbacAnnotation  RbacAnnotation is used for capturing rbac properties of any apic object Objects can append rbacannotations as Object->RbacAnnotation which is then checked for domain eligibility
 
 ├
[V] fault:Counts An immutable object that provides the number of critical, major, minor, and warning faults raised on its parent object and its subtree.
 
 ├
[V] fault:Inst Contains detailed information of a fault. This object is attached as a child of the object on which the fault condition occurred. One instance object is created for each fault condition of the parent object. A fault instance object is identified by a fault code.
 
 
 ├
[V] aaa:RbacAnnotation  RbacAnnotation is used for capturing rbac properties of any apic object Objects can append rbacannotations as Object->RbacAnnotation which is then checked for domain eligibility
 
 
 ├
[V] tag:Annotation 
 
 
 ├
[V] tag:Tag 
 
 ├
[V] health:Inst A base class for a health score instance.(Switch only)
 
 ├
[V] tag:Annotation 
 
 ├
[V] tag:Tag 
 ├
[V] span:RsDestEpg A source relation to a set of endpoints.
 
 ├
[V] aaa:RbacAnnotation  RbacAnnotation is used for capturing rbac properties of any apic object Objects can append rbacannotations as Object->RbacAnnotation which is then checked for domain eligibility
 
 ├
[V] fault:Counts An immutable object that provides the number of critical, major, minor, and warning faults raised on its parent object and its subtree.
 
 ├
[V] fault:Inst Contains detailed information of a fault. This object is attached as a child of the object on which the fault condition occurred. One instance object is created for each fault condition of the parent object. A fault instance object is identified by a fault code.
 
 
 ├
[V] aaa:RbacAnnotation  RbacAnnotation is used for capturing rbac properties of any apic object Objects can append rbacannotations as Object->RbacAnnotation which is then checked for domain eligibility
 
 
 ├
[V] tag:Annotation 
 
 
 ├
[V] tag:Tag 
 
 ├
[V] health:Inst A base class for a health score instance.(Switch only)
 
 ├
[V] tag:Annotation 
 
 ├
[V] tag:Tag 
 ├
[V] span:RsDestPathEp A source relation to an abstraction of a path endpoint.
 
 ├
[V] aaa:RbacAnnotation  RbacAnnotation is used for capturing rbac properties of any apic object Objects can append rbacannotations as Object->RbacAnnotation which is then checked for domain eligibility
 
 ├
[V] fault:Counts An immutable object that provides the number of critical, major, minor, and warning faults raised on its parent object and its subtree.
 
 ├
[V] fault:Delegate Exposes internal faults to the user. A fault delegate object can be defined on IFC (for example, for an endpoint group) and when the fault is raised (for example, under an endpoint policy on a switch), a fault delegate object is created on IFC under the specified object. A fault delegate object follows the lifecycle of the original fault instance object, being created, modified, or deleted based on the changes of the original fault.
 
 ├
[V] fault:Inst Contains detailed information of a fault. This object is attached as a child of the object on which the fault condition occurred. One instance object is created for each fault condition of the parent object. A fault instance object is identified by a fault code.
 
 
 ├
[V] aaa:RbacAnnotation  RbacAnnotation is used for capturing rbac properties of any apic object Objects can append rbacannotations as Object->RbacAnnotation which is then checked for domain eligibility
 
 
 ├
[V] tag:Annotation 
 
 
 ├
[V] tag:Tag 
 
 ├
[V] health:Inst A base class for a health score instance.(Switch only)
 
 ├
[V] tag:Annotation 
 
 ├
[V] tag:Tag 
 ├
[V] span:RsDestToVPort A source relation to an endpoint.
 
 ├
[V] aaa:RbacAnnotation  RbacAnnotation is used for capturing rbac properties of any apic object Objects can append rbacannotations as Object->RbacAnnotation which is then checked for domain eligibility
 
 ├
[V] fault:Counts An immutable object that provides the number of critical, major, minor, and warning faults raised on its parent object and its subtree.
 
 ├
[V] fault:Inst Contains detailed information of a fault. This object is attached as a child of the object on which the fault condition occurred. One instance object is created for each fault condition of the parent object. A fault instance object is identified by a fault code.
 
 
 ├
[V] aaa:RbacAnnotation  RbacAnnotation is used for capturing rbac properties of any apic object Objects can append rbacannotations as Object->RbacAnnotation which is then checked for domain eligibility
 
 
 ├
[V] tag:Annotation 
 
 
 ├
[V] tag:Tag 
 
 ├
[V] health:Inst A base class for a health score instance.(Switch only)
 
 ├
[V] tag:Annotation 
 
 ├
[V] tag:Tag 
 ├
[V] span:RsDestToVPortDef 
 
 ├
[V] aaa:RbacAnnotation  RbacAnnotation is used for capturing rbac properties of any apic object Objects can append rbacannotations as Object->RbacAnnotation which is then checked for domain eligibility
 
 ├
[V] fault:Counts An immutable object that provides the number of critical, major, minor, and warning faults raised on its parent object and its subtree.
 
 ├
[V] fault:Inst Contains detailed information of a fault. This object is attached as a child of the object on which the fault condition occurred. One instance object is created for each fault condition of the parent object. A fault instance object is identified by a fault code.
 
 
 ├
[V] aaa:RbacAnnotation  RbacAnnotation is used for capturing rbac properties of any apic object Objects can append rbacannotations as Object->RbacAnnotation which is then checked for domain eligibility
 
 
 ├
[V] tag:Annotation 
 
 
 ├
[V] tag:Tag 
 
 ├
[V] health:Inst A base class for a health score instance.(Switch only)
 
 ├
[V] tag:Annotation 
 
 ├
[V] tag:Tag 
 ├
[V] span:VEpgSummaryDef The VSPAN EpgSummaryDef is used for VERSPAN definitions.
 
 ├
[V] fault:Counts An immutable object that provides the number of critical, major, minor, and warning faults raised on its parent object and its subtree.
 
 ├
[V] fault:Delegate Exposes internal faults to the user. A fault delegate object can be defined on IFC (for example, for an endpoint group) and when the fault is raised (for example, under an endpoint policy on a switch), a fault delegate object is created on IFC under the specified object. A fault delegate object follows the lifecycle of the original fault instance object, being created, modified, or deleted based on the changes of the original fault.
 
 ├
[V] fv:RsEPgDefToL2Dom A source relation to a generic layer 2 flood domain.
 
 ├
[V] fv:RsEPgDefToL3Dom The Layer 3 Domain (VRF).
 
 ├
[V] health:Inst A base class for a health score instance.(Switch only)
 ├
[V] tag:Annotation 
 ├
[V] tag:Tag 


Inheritance
[V] naming:NamedObject An abstract base class for an object that contains a name.
 ├
[V] pol:Obj Represents a generic policy object.
 
 ├
[V] pol:Def Represents self-contained policy document.
 
 
 ├
[V] fabric:ProtoPol A base class for protocol policies.
 
 
 
 ├
[V] fabric:ProtoInstPol A base class for instance-level protocol policies.
 
 
 
 
 ├
[V] fabric:L2InstPol A base class for layer 2 interface-level policies.
 
 
 
 
 
 ├
[V] span:ADest The abstraction of an SPAN destination. The SPAN destination is where network traffic is sent for analysis by a network analyzer. A SPAN destination can be local or remote (ERSPAN). When you create a traffic monitoring session, you must select a SPAN source and a SPAN destination. The type of session (Tenant, Access, or Fabric) determines the allowed types of SPAN sources and destinations. The destination can be either a port or an endpoint group...
 
 
 
 
 
 
 ├
[V] span:AVDest The abstraction of a VSPAN destination. The VSPAN destination is where network traffic is sent for analysis by a network analyzer. A VSPAN destination can be local or remote (VERSPAN). When you create a traffic monitoring session, you must select a VSPAN source and a VSPAN destination. The type of session (Tenant, Access, or Fabric) determines the allowed types of VSPAN sources and destinations. The destination can be either a port or an endpoint...
 
 
 
 
 
 
 
 ├
[V] span:VDestDef The VLAN-based SPAN (VSPAN) destination definition.


Events
                span:VDestDef:creation__span_VDestDef
span:VDestDef:modification__span_VDestDef
span:VDestDef:deletion__span_VDestDef


Faults
                


Fsms
                


Properties Summary
Defined in: span:VDestDef
mo:Annotation
          string:Basic
annotation  (span:VDestDef:annotation)
           NO COMMENTS
mo:ExtMngdByType
          scalar:Bitmask32
extMngdBy  (span:VDestDef:extMngdBy)
           NO COMMENTS
reference:BinRef monPolDn  (span:VDestDef:monPolDn)
          
naming:Name
          string:Basic
name  (span:VDestDef:name)
           Overrides:pol:Obj:name | naming:NamedObject:name
          
Defined in: span:ADest
span:FaultSt
          scalar:Enum16
fstate  (span:ADest:fstate)
          
span:FaultMap
          scalar:Uint64
fstateMap  (span:ADest:fstateMap)
          
Defined in: pol:Def
naming:Descr
          string:Basic
descr  (pol:Def:descr)
           Specifies a description of the policy definition.
naming:Descr
          string:Basic
ownerKey  (pol:Def:ownerKey)
           The key for enabling clients to own their data for entity correlation.
naming:Descr
          string:Basic
ownerTag  (pol:Def:ownerTag)
           A tag for enabling clients to add their own data. For example, to indicate who created this object.
Defined in: naming:NamedObject
naming:NameAlias
          string:Basic
nameAlias  (naming:NamedObject:nameAlias)
           NO COMMENTS
Defined in: mo:Ownable
scalar:Uint16 uid  (mo:Ownable:uid)
           A unique identifier for this object.
Defined in: mo:Resolvable
mo:Owner
          scalar:Enum8
lcOwn  (mo:Resolvable:lcOwn)
           A value that indicates how this object was created. For internal use only.
Defined in: mo:TopProps
mo:ModificationChildAction
          scalar:Bitmask32
childAction  (mo:TopProps:childAction)
           Delete or ignore. For internal use only.
reference:BinRef dn  (mo:TopProps:dn)
           A tag or metadata is a non-hierarchical keyword or term assigned to the fabric module.
reference:BinRN rn  (mo:TopProps:rn)
           Identifies an object from its siblings within the context of its parent object. The distinguished name contains a sequence of relative names.
mo:ModificationStatus
          scalar:Bitmask32
status  (mo:TopProps:status)
           The upgrade status. This property is for internal use only.
Defined in: mo:Modifiable
mo:TStamp
          scalar:Date
modTs  (mo:Modifiable:modTs)
           The time when this object was last modified.
Properties Detail

annotation

Type: mo:Annotation
Primitive Type: string:Basic

Units: null
Encrypted: false
Access: admin
Category: TopLevelRegular
Property Validators:
    Range:  min: "0"  max: "128"
        Allowed Chars:
            Regex: [a-zA-Z0-9_.:-]+
    Comments:
NO COMMENTS



childAction

Type: mo:ModificationChildAction
Primitive Type: scalar:Bitmask32

Units: null
Encrypted: false
Access: implicit
Category: TopLevelChildAction
    Comments:
Delete or ignore. For internal use only.
Constants
deleteAll 16384u deleteAll NO COMMENTS
ignore 4096u ignore NO COMMENTS
deleteNonPresent 8192u deleteNonPresent NO COMMENTS
DEFAULT 0 --- This type is used to





descr

Type: naming:Descr
Primitive Type: string:Basic

Like: naming:Described:descr
Units: null
Encrypted: false
Access: admin
Category: TopLevelRegular
Property Validators:
    Range:  min: "0"  max: "128"
        Allowed Chars:
            Regex: [a-zA-Z0-9\\!#$%()*,-./:;@ _{|}~?&+]+
    Comments:
Specifies a description of the policy definition.



dn

Type: reference:BinRef

Units: null
Encrypted: false
Access: implicit
Category: TopLevelDn
    Comments:
A tag or metadata is a non-hierarchical keyword or term assigned to the fabric module.



extMngdBy

Type: mo:ExtMngdByType
Primitive Type: scalar:Bitmask32

Units: null
Encrypted: false
Access: implicit
Category: TopLevelRegular
    Comments:
NO COMMENTS
Constants
undefined 0u undefined NO COMMENTS
msc 1u msc NO COMMENTS
DEFAULT undefined(0u) undefined NO COMMENTS





fstate

Type: span:FaultSt
Primitive Type: scalar:Enum16

Units: null
Encrypted: false
Access: implicit
Category: TopLevelRegular
    Comments:
Constants
no-fault 0 NoFault Unspecified
non-shared-route-leak 1 Non-shared Route Leak Routes
invalid-dest-epg 2 Invalid Destination Epg EPG
invalid-dest-port 3 Invalid Destination PathEp Fabric port invalid
unavailable-dest-port 4 Unavailable Destination PathEp Fabric por not avaialble
unavailable-dest 5 Destination unavailable Dest not avaialble
invalid-dest-epg-type 6 Dest EPG is of the wrong type EPG
dest-port-member-of-pc-vpc 7 Dest port is a member of PC/VPC Port
invalid-dest-apic 8 Invalid Destination Apic Apic
local-dest-connected-apic 9 Local destination is connected to Apic Local destination is connected to Apic
DEFAULT no-fault(0) NoFault Unspecified





fstateMap

Type: span:FaultMap
Primitive Type: scalar:Uint64

Units: null
Encrypted: false
Access: implicit
Category: TopLevelRegular
    Comments:



lcOwn

Type: mo:Owner
Primitive Type: scalar:Enum8

Units: null
Encrypted: false
Access: implicit
Category: TopLevelRegular
    Comments:
A value that indicates how this object was created. For internal use only.
Constants
local 0 Local NO COMMENTS
policy 1 Policy NO COMMENTS
replica 2 Replica NO COMMENTS
resolveOnBehalf 3 ResolvedOnBehalf NO COMMENTS
implicit 4 Implicit NO COMMENTS
DEFAULT local(0) Local NO COMMENTS





modTs

Type: mo:TStamp
Primitive Type: scalar:Date

Units: null
Encrypted: false
Access: implicit
Category: TopLevelRegular
    Comments:
The time when this object was last modified.
Constants
never 0ull never NO COMMENTS
DEFAULT never(0ull) never NO COMMENTS





monPolDn

Type: reference:BinRef

Units: null
Encrypted: false
Access: implicit
Category: TopLevelRegular
    Comments:



name

Type: naming:Name
Primitive Type: string:Basic

Overrides:pol:Obj:name  |  naming:NamedObject:name
Units: null Encrypted: false Naming Property -- [NAMING RULES] Access: naming Category: TopLevelRegular Property Validators: Range: min: "1" max: "64" Allowed Chars: Regex: [a-zA-Z0-9_.:-]+
    Comments:



nameAlias

Type: naming:NameAlias
Primitive Type: string:Basic

Units: null
Encrypted: false
Access: admin
Category: TopLevelRegular
Property Validators:
    Range:  min: "0"  max: "63"
        Allowed Chars:
            Regex: [a-zA-Z0-9_.-]+
    Comments:
NO COMMENTS



ownerKey

Type: naming:Descr
Primitive Type: string:Basic

Units: null
Encrypted: false
Access: admin
Category: TopLevelRegular
Property Validators:
    Range:  min: "0"  max: "128"
        Allowed Chars:
            Regex: [a-zA-Z0-9\\!#$%()*,-./:;@ _{|}~?&+]+
    Comments:
The key for enabling clients to own their data for entity correlation.



ownerTag

Type: naming:Descr
Primitive Type: string:Basic

Units: null
Encrypted: false
Access: admin
Category: TopLevelRegular
Property Validators:
    Range:  min: "0"  max: "64"
        Allowed Chars:
            Regex: [a-zA-Z0-9\\!#$%()*,-./:;@ _{|}~?&+]+
    Comments:
A tag for enabling clients to add their own data. For example, to indicate who created this object.



rn

Type: reference:BinRN

Units: null
Encrypted: false
Access: implicit
Category: TopLevelRn
    Comments:
Identifies an object from its siblings within the context of its parent object. The distinguished name contains a sequence of relative names.



status

Type: mo:ModificationStatus
Primitive Type: scalar:Bitmask32

Units: null
Encrypted: false
Access: implicit
Category: TopLevelStatus
    Comments:
The upgrade status. This property is for internal use only.
Constants
created 2u created In a setter method: specifies that an object should be created. An error is returned if the object already exists.
In the return value of a setter method: indicates that an object has been created.
modified 4u modified In a setter method: specifies that an object should be modified
In the return value of a setter method: indicates that an object has been modified.
deleted 8u deleted In a setter method: specifies that an object should be deleted.
In the return value of a setter method: indicates that an object has been deleted.
DEFAULT 0 --- This type controls the life cycle of objects passed in the XML API.

When used in a setter method (such as configConfMo), the ModificationStatus specifies whether an object should be created, modified, deleted or removed.
In the return value of a setter method, the ModificationStatus indicates the actual operation that was performed. For example, the ModificationStatus is set to "created" if the object was created. The ModificationStatus is not set if the object was neither created, modified, deleted or removed.

When invoking a setter method, the ModificationStatus is optional:
If a setter method such as configConfMo is invoked and the ModificationStatus is not set, the system automatically determines if the object should be created or modified.






uid

Type: scalar:Uint16

Units: null
Encrypted: false
Access: implicit
Category: TopLevelRegular
    Comments:
A unique identifier for this object.