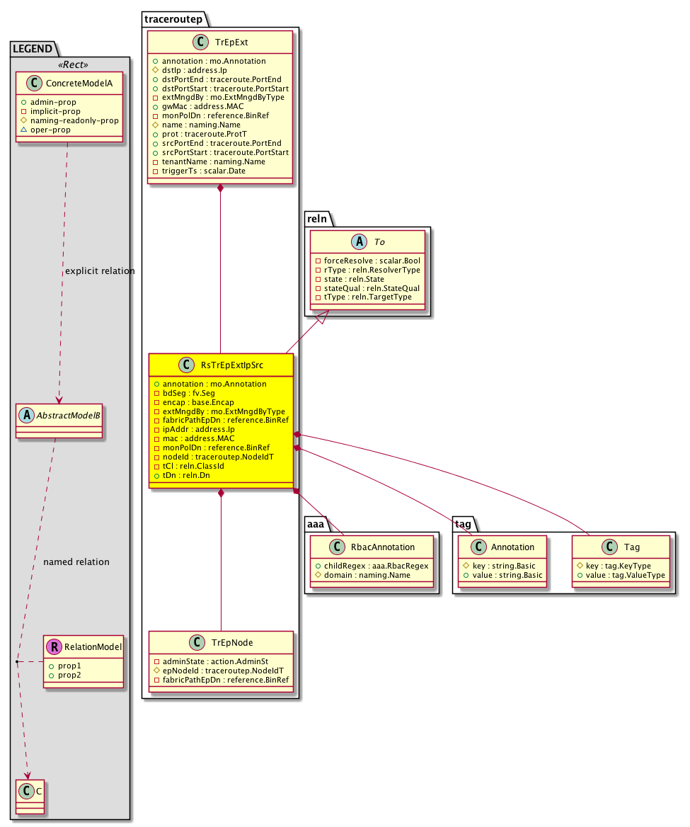
Class traceroutep:RsTrEpExtIpSrc (CONCRETE)

Class ID:6373
Class Label: Source End Point
Encrypted: false - Exportable: true - Persistent: true - Configurable: true - Subject to Quota: Disabled - Abstraction Layer: Non-Regular MO, like stat/health...
Relationship Type: explicit
Relationship Cardinality: n-to-1
Relationship From: traceroutep:TrEpExt
Relationship From Rel: traceroutep:RsTrEpExtIpSrc
Relationship To: fv:Ip
Relationship To Rel: fv:RtTrEpExtIpSrc
Enforceable: true
Resolvable: true
Write Access: [admin, tenant-connectivity-util, tenant-ext-connectivity-util, tenant-protocol-ops, tenant-protocol-util]
Read Access: [admin, tenant-connectivity-util, tenant-ext-connectivity-util, tenant-protocol-ops, tenant-protocol-util]
Creatable/Deletable: yes (see Container Mos for details)
Semantic Scope: EPG
Semantic Scope Evaluation Rule: Parent
Monitoring Policy Source: Parent
Monitoring Flags : [ IsObservable: true, HasStats: false, HasFaults: true, HasHealth: true, HasEventRules: false ]



Naming Rules
RN FORMAT: rstrEpExtIpSrc

    [1] PREFIX=rstrEpExtIpSrc


DN FORMAT: 

[1] uni/tn-{name}/trEpExt-{name}/rstrEpExtIpSrc

                


Diagram

Super Mo: reln:To,
Container Mos: traceroutep:TrEpExt (deletable:yes),
Contained Mos: aaa:RbacAnnotation, tag:Annotation, tag:Tag, traceroutep:TrEpNode,


Containers Hierarchies
[V] top:Root  This class represents the root element in the object hierarchy. All managed objects in the system are descendants of the Root element.
 ├
[V] fabric:Topology The root for IFC topology.
 
 ├
[V] fabric:Pod A pod.
 
 
 ├
[V] fabric:Node The root node for the APIC.
 
 
 
 ├
[V] ctx:Local The local Context.
 
 
 
 
 ├
[V] ctx:Application The context application.
 
 
 
 
 
 ├
[V] pol:Uni Represents policy definition/resolution universe.
 
 
 
 
 
 
 ├
[V] fv:Tenant A policy owner in the virtual fabric. A tenant can be either a private or a shared entity. For example, you can create a tenant with contexts and bridge domains shared by other tenants. A shared type of tenant is typically named common, default, or infra.
 
 
 
 
 
 
 
 ├
[V] traceroutep:TrEpExt 
 
 
 
 
 
 
 
 
 ├
[V] traceroutep:RsTrEpExtIpSrc 
[V] top:Root  This class represents the root element in the object hierarchy. All managed objects in the system are descendants of the Root element.
 ├
[V] pol:Uni Represents policy definition/resolution universe.
 
 ├
[V] fv:Tenant A policy owner in the virtual fabric. A tenant can be either a private or a shared entity. For example, you can create a tenant with contexts and bridge domains shared by other tenants. A shared type of tenant is typically named common, default, or infra.
 
 
 ├
[V] traceroutep:TrEpExt 
 
 
 
 ├
[V] traceroutep:RsTrEpExtIpSrc 


Contained Hierarchy
[V] traceroutep:RsTrEpExtIpSrc 
 ├
[V] aaa:RbacAnnotation  RbacAnnotation is used for capturing rbac properties of any apic object Objects can append rbacannotations as Object->RbacAnnotation which is then checked for domain eligibility
 ├
[V] fault:Counts An immutable object that provides the number of critical, major, minor, and warning faults raised on its parent object and its subtree.
 ├
[V] fault:Inst Contains detailed information of a fault. This object is attached as a child of the object on which the fault condition occurred. One instance object is created for each fault condition of the parent object. A fault instance object is identified by a fault code.
 
 ├
[V] aaa:RbacAnnotation  RbacAnnotation is used for capturing rbac properties of any apic object Objects can append rbacannotations as Object->RbacAnnotation which is then checked for domain eligibility
 
 ├
[V] tag:Annotation 
 
 ├
[V] tag:Tag 
 ├
[V] health:Inst A base class for a health score instance.(Switch only)
 ├
[V] tag:Annotation 
 ├
[V] tag:Tag 
 ├
[V] traceroutep:TrEpNode 


Inheritance
[V] reln:Inst This is generated and used only by internal processes.
 ├
[V] reln:To This is generated and used only by internal processes.
 
 ├
[V] traceroutep:RsTrEpExtIpSrc 


Events
                traceroutep:RsTrEpExtIpSrc:creation__traceroutep_RsTrEpExtIpSrc
traceroutep:RsTrEpExtIpSrc:modification__traceroutep_RsTrEpExtIpSrc
traceroutep:RsTrEpExtIpSrc:deletion__traceroutep_RsTrEpExtIpSrc


Faults
                traceroutep:RsTrEpExtIpSrc:ResolveFail


Fsms
                


Properties Summary
Defined in: traceroutep:RsTrEpExtIpSrc
mo:Annotation
          string:Basic
annotation  (traceroutep:RsTrEpExtIpSrc:annotation)
           NO COMMENTS
fv:Seg
          scalar:Uint32
bdSeg  (traceroutep:RsTrEpExtIpSrc:bdSeg)
          
base:Encap encap  (traceroutep:RsTrEpExtIpSrc:encap)
           The port encapsulation.
mo:ExtMngdByType
          scalar:Bitmask32
extMngdBy  (traceroutep:RsTrEpExtIpSrc:extMngdBy)
           NO COMMENTS
reference:BinRef fabricPathEpDn  (traceroutep:RsTrEpExtIpSrc:fabricPathEpDn)
          
address:Ip ipAddr  (traceroutep:RsTrEpExtIpSrc:ipAddr)
           The IP address of the client endpoint.
address:MAC mac  (traceroutep:RsTrEpExtIpSrc:mac)
           The MAC address.
reference:BinRef monPolDn  (traceroutep:RsTrEpExtIpSrc:monPolDn)
           The monitoring policy attached to this observable object.
traceroutep:NodeIdT
          scalar:Uint16
nodeId  (traceroutep:RsTrEpExtIpSrc:nodeId)
           The ID of the IFC, leaf, or spine from which the core file was uploaded.
reln:ClassId
          scalar:Enum16
tCl  (traceroutep:RsTrEpExtIpSrc:tCl)
           Overrides:reln:Inst:tCl
           The class ID of the target object. This property is managed internally and should not be modified by the user.
reln:Dn
          reference:BinRef
tDn  (traceroutep:RsTrEpExtIpSrc:tDn)
           Overrides:reln:Inst:tDn
           The distinguished name of the target.
Defined in: reln:To
scalar:Bool forceResolve  (reln:To:forceResolve)
           Whether the relation should force pull the target.
reln:ResolverType
          scalar:Enum8
rType  (reln:To:rType)
           Represents the type of resolver.
reln:State
          scalar:Enum8
state  (reln:To:state)
           Represents the state of the relationship.
reln:StateQual
          scalar:Enum8
stateQual  (reln:To:stateQual)
           Represents the state qualifier of the relationship.
reln:TargetType
          scalar:Enum8
tType  (reln:To:tType)
           The type of target.
Defined in: mo:Ownable
scalar:Uint16 uid  (mo:Ownable:uid)
           A unique identifier for this object.
Defined in: mo:Resolvable
mo:Owner
          scalar:Enum8
lcOwn  (mo:Resolvable:lcOwn)
           A value that indicates how this object was created. For internal use only.
Defined in: mo:TopProps
mo:ModificationChildAction
          scalar:Bitmask32
childAction  (mo:TopProps:childAction)
           Delete or ignore. For internal use only.
reference:BinRef dn  (mo:TopProps:dn)
           A tag or metadata is a non-hierarchical keyword or term assigned to the fabric module.
reference:BinRN rn  (mo:TopProps:rn)
           Identifies an object from its siblings within the context of its parent object. The distinguished name contains a sequence of relative names.
mo:ModificationStatus
          scalar:Bitmask32
status  (mo:TopProps:status)
           The upgrade status. This property is for internal use only.
Defined in: mo:Modifiable
mo:TStamp
          scalar:Date
modTs  (mo:Modifiable:modTs)
           The time when this object was last modified.
Properties Detail

annotation

Type: mo:Annotation
Primitive Type: string:Basic

Units: null
Encrypted: false
Access: admin
Category: TopLevelRegular
Property Validators:
    Range:  min: "0"  max: "128"
        Allowed Chars:
            Regex: [a-zA-Z0-9_.:-]+
    Comments:
NO COMMENTS



bdSeg

Type: fv:Seg
Primitive Type: scalar:Uint32

Units: null
Encrypted: false
Access: implicit
Category: TopLevelRegular
    Comments:



childAction

Type: mo:ModificationChildAction
Primitive Type: scalar:Bitmask32

Units: null
Encrypted: false
Access: implicit
Category: TopLevelChildAction
    Comments:
Delete or ignore. For internal use only.
Constants
deleteAll 16384u deleteAll NO COMMENTS
ignore 4096u ignore NO COMMENTS
deleteNonPresent 8192u deleteNonPresent NO COMMENTS
DEFAULT 0 --- This type is used to





dn

Type: reference:BinRef

Units: null
Encrypted: false
Access: implicit
Category: TopLevelDn
    Comments:
A tag or metadata is a non-hierarchical keyword or term assigned to the fabric module.



encap

Type: base:Encap

Units: null
Encrypted: false
Access: implicit
Category: TopLevelRegular
    Comments:
The port encapsulation.



extMngdBy

Type: mo:ExtMngdByType
Primitive Type: scalar:Bitmask32

Units: null
Encrypted: false
Access: implicit
Category: TopLevelRegular
    Comments:
NO COMMENTS
Constants
undefined 0u undefined NO COMMENTS
msc 1u msc NO COMMENTS
DEFAULT undefined(0u) undefined NO COMMENTS





fabricPathEpDn

Type: reference:BinRef

Units: null
Encrypted: false
Access: implicit
Category: TopLevelRegular
    Comments:



forceResolve

Type: scalar:Bool

Units: null
Encrypted: false
Access: implicit
Category: TopLevelRegular
    Comments:
Whether the relation should force pull the target.
Constants
no false --- NO COMMENTS
yes true --- NO COMMENTS
DEFAULT yes(true) --- NO COMMENTS





ipAddr

Type: address:Ip

Units: null
Encrypted: false
Access: implicit
Category: TopLevelRegular
    Comments:
The IP address of the client endpoint.



lcOwn

Type: mo:Owner
Primitive Type: scalar:Enum8

Units: null
Encrypted: false
Access: implicit
Category: TopLevelRegular
    Comments:
A value that indicates how this object was created. For internal use only.
Constants
local 0 Local NO COMMENTS
policy 1 Policy NO COMMENTS
replica 2 Replica NO COMMENTS
resolveOnBehalf 3 ResolvedOnBehalf NO COMMENTS
implicit 4 Implicit NO COMMENTS
DEFAULT local(0) Local NO COMMENTS





mac

Type: address:MAC

Units: null
Encrypted: false
Access: implicit
Category: TopLevelRegular
    Comments:
The MAC address.



modTs

Type: mo:TStamp
Primitive Type: scalar:Date

Units: null
Encrypted: false
Access: implicit
Category: TopLevelRegular
    Comments:
The time when this object was last modified.
Constants
never 0ull never NO COMMENTS
DEFAULT never(0ull) never NO COMMENTS





monPolDn

Type: reference:BinRef

Units: null
Encrypted: false
Access: implicit
Category: TopLevelRegular
    Comments:
The monitoring policy attached to this observable object.



nodeId

Type: traceroutep:NodeIdT
Primitive Type: scalar:Uint16

Units: null
Encrypted: false
Access: implicit
Category: TopLevelRegular
    Comments:
The ID of the IFC, leaf, or spine from which the core file was uploaded.
Constants
not-found 0 not-found NO COMMENTS
DEFAULT not-found(0) not-found NO COMMENTS





rType

Type: reln:ResolverType
Primitive Type: scalar:Enum8

Units: null
Encrypted: false
Access: implicit
Category: TopLevelRegular
    Comments:
Represents the type of resolver.
Constants
mo 1 mo NO COMMENTS
service 2 service NO COMMENTS
local 3 local NO COMMENTS
DEFAULT mo(1) mo NO COMMENTS





rn

Type: reference:BinRN

Units: null
Encrypted: false
Access: implicit
Category: TopLevelRn
    Comments:
Identifies an object from its siblings within the context of its parent object. The distinguished name contains a sequence of relative names.



state

Type: reln:State
Primitive Type: scalar:Enum8

Units: null
Encrypted: false
Access: implicit
Category: TopLevelRegular
    Comments:
Represents the state of the relationship.
Constants
unformed 0 unformed the relationship is not formed
formed 1 formed the relationship is formed with the target object
missing-target 2 missing-target target does not exist
invalid-target 4 invalid-target invalid target DN
cardinality-violation 5 cardinality-violation cardinality violation - When relations are created such that they violate the cardinality, state of the relation would be set to this.
DEFAULT unformed(0) unformed the relationship is not formed





stateQual

Type: reln:StateQual
Primitive Type: scalar:Enum8

Units: null
Encrypted: false
Access: implicit
Category: TopLevelRegular
    Comments:
Represents the state qualifier of the relationship.
Constants
none 0 none no issue
mismatch-target 1 mismatch-target target not found, using default
default-target 2 default-target target not specified, using default
DEFAULT none(0) none no issue





status

Type: mo:ModificationStatus
Primitive Type: scalar:Bitmask32

Units: null
Encrypted: false
Access: implicit
Category: TopLevelStatus
    Comments:
The upgrade status. This property is for internal use only.
Constants
created 2u created In a setter method: specifies that an object should be created. An error is returned if the object already exists.
In the return value of a setter method: indicates that an object has been created.
modified 4u modified In a setter method: specifies that an object should be modified
In the return value of a setter method: indicates that an object has been modified.
deleted 8u deleted In a setter method: specifies that an object should be deleted.
In the return value of a setter method: indicates that an object has been deleted.
DEFAULT 0 --- This type controls the life cycle of objects passed in the XML API.

When used in a setter method (such as configConfMo), the ModificationStatus specifies whether an object should be created, modified, deleted or removed.
In the return value of a setter method, the ModificationStatus indicates the actual operation that was performed. For example, the ModificationStatus is set to "created" if the object was created. The ModificationStatus is not set if the object was neither created, modified, deleted or removed.

When invoking a setter method, the ModificationStatus is optional:
If a setter method such as configConfMo is invoked and the ModificationStatus is not set, the system automatically determines if the object should be created or modified.






tCl

Type: reln:ClassId
Primitive Type: scalar:Enum16

Overrides:reln:Inst:tCl
Units: null Encrypted: false Access: implicit Category: TopLevelRegular
    Comments:
The class ID of the target object. This property is managed internally and should not be modified by the user.
Constants
unspecified 0 unspecified NO COMMENTS
fvIp 5205 --- NO COMMENTS
DEFAULT fvIp(5205) --- NO COMMENTS





tDn

Type: reln:Dn
Primitive Type: reference:BinRef

Overrides:reln:Inst:tDn
Units: null Encrypted: false Access: admin Category: TopLevelRegular Property Validators:
    Comments:
The distinguished name of the target.



tType

Type: reln:TargetType
Primitive Type: scalar:Enum8

Units: null
Encrypted: false
Access: implicit
Category: TopLevelRegular
    Comments:
The type of target.
Constants
name 0 name NO COMMENTS
mo 1 mo NO COMMENTS
all 2 all NO COMMENTS
DEFAULT mo(1) mo NO COMMENTS





uid

Type: scalar:Uint16

Units: null
Encrypted: false
Access: implicit
Category: TopLevelRegular
    Comments:
A unique identifier for this object.